Clinical Implications and Molecular Characterization of Drebrin-Positive, Tumor-Infiltrating Exhausted T Cells in Lung Cancer
Abstract
1. Introduction
2. Results
2.1. Drebrin Expression in Peripheral and Tumor-Infiltrating T Lymphocytes
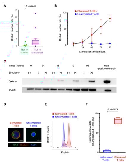
2.2. Association of Drebrin-Expressing TILs in Tumor Cell Nest with Survival Outcomes in Patients with Lung Cancer
2.3. Long-Term T Cell Stimulation Increases Drebrin Expression
2.4. Drebrin+ T Cells Co-Express Multiple Exhaustion-Associated Molecules
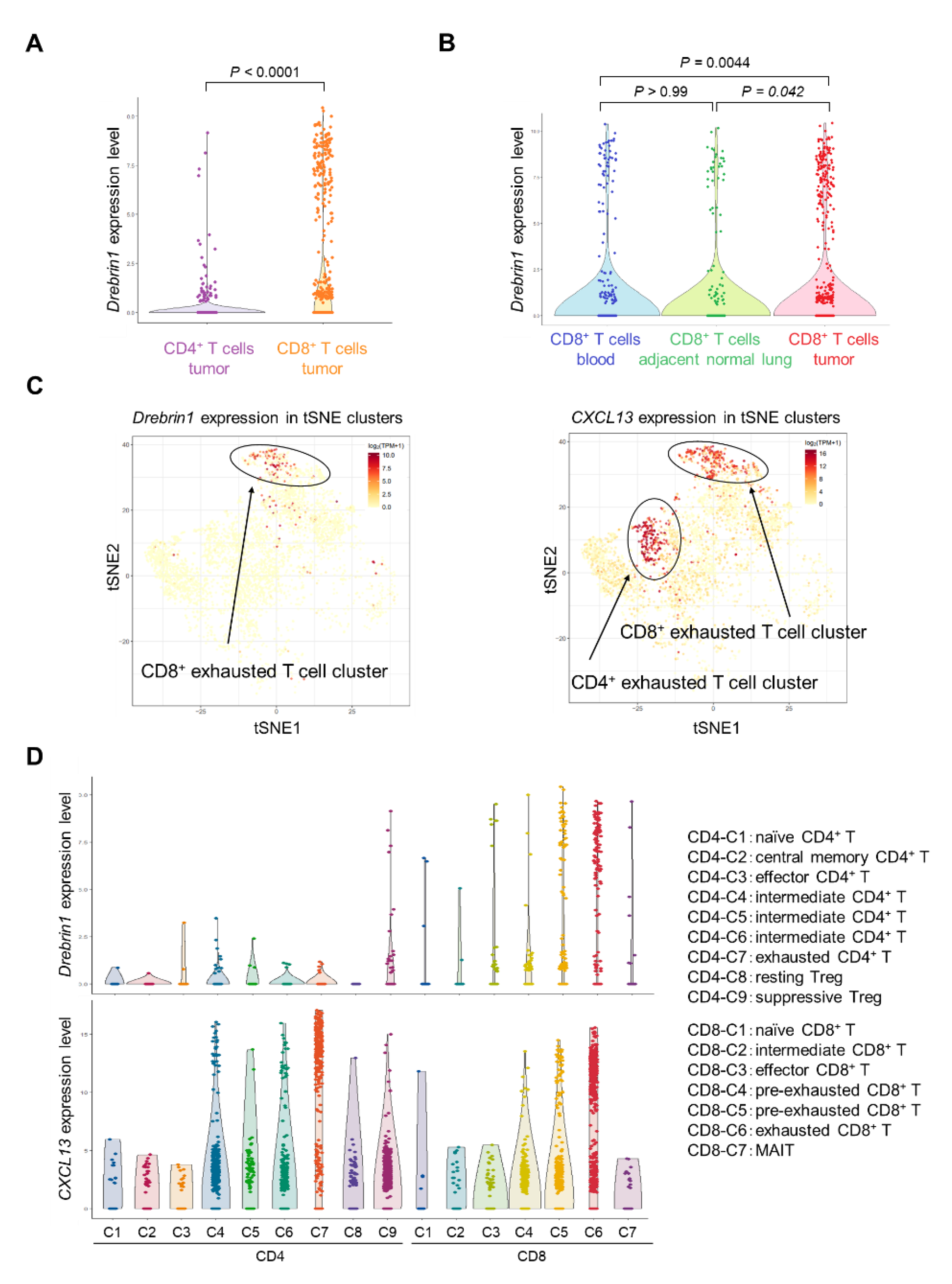
2.5. Single-Cell Transcriptional Characterization of Drebrin+ T Cells in NSCLC Patients
3. Discussion
4. Materials and Methods
4.1. Patient Population and Tissue Sampling
4.2. Fluorescent Multiplex Immunohistochemistry
4.3. Quantification of TILs
4.4. T Cell Stimulation In Vitro
4.5. Western Blot Analysis
4.6. Immunofluorescence Staining
4.7. Flow Cytometric Analysis
4.8. Gene Expression Analysis Using Published Single-Cell RNA Sequence (scRNA-Seq) Database
4.9. Statistical Analysis
Supplementary Materials
Author Contributions
Funding
Institutional Review Board Statement
Informed Consent Statement
Data Availability Statement
Acknowledgments
Conflicts of Interest
Abbreviations
References
- Arnold, M.; Rutherford, M.J.; Bardot, A.; Ferlay, J.; Andersson, T.M.L.; Myklebust, T.Å.; Tervonen, H.; Thursfield, V.; Ransom, D.; Shack, L.; et al. Progress in Cancer Survival, Mortality, and Incidence in Seven High-Income Countries 1995–2014 (ICBP SURVMARK-2): A Population-Based Study. Lancet Oncol. 2019, 20, 1493–1505. [Google Scholar] [CrossRef]
 - Sung, H.; Ferlay, J.; Siegel, R.L.; Laversanne, M.; Soerjomataram, I.; Jemal, A.; Bray, F. Global Cancer Statistics 2020: GLOBOCAN Estimates of Incidence and Mortality Worldwide for 36 Cancers in 185 Countries. CA Cancer J. Clin. 2021, 71, 209–249. [Google Scholar] [CrossRef]
 - Uramoto, H.; Tanaka, F. Recurrence after Surgery in Patients with NSCLC. Transl. Lung Cancer Res. 2014, 3, 242–249. [Google Scholar] [CrossRef] [PubMed]
 - Detterbeck, F.C.; Boffa, D.J.; Kim, A.W.; Tanoue, L.T. The Eighth Edition Lung Cancer Stage Classification. Chest 2017, 151, 193–203. [Google Scholar] [CrossRef]
 - Binnewies, M.; Roberts, E.W.; Kersten, K.; Chan, V.; Fearon, D.F.; Merad, M.; Coussens, L.M.; Gabrilovich, D.I.; Ostrand-Rosenberg, S.; Hedrick, C.C.; et al. Understanding the Tumor Immune Microenvironment (TIME) for Effective Therapy. Nat. Med. 2018, 24, 541–550. [Google Scholar] [CrossRef] [PubMed]
 - Sakata, S.; Imamura, K.; Tajima, Y.; Masuda, Y.; Sato, R.; Yoshida, C.; Okamoto, S.; Saeki, S.; Tomita, Y.; Sakagami, T. Heterogeneous Tumor-Immune Microenvironments between Primary and Metastatic Carcinoid Tumors Differentially Respond to Anti-PD-L1 Antibody Therapy. Thorac. Cancer 2021, 12, 397–401. [Google Scholar] [CrossRef]
 - Tashiro, T.; Imamura, K.; Tomita, Y.; Tamanoi, D.; Takaki, A.; Sugahara, K.; Sato, R.; Saruwatari, K.; Sakata, S.; Inaba, M.; et al. Heterogeneous Tumor-Immune Microenvironments between Primary and Metastatic Tumors in a Patient with ALK Rearrangement-Positive Large Cell Neuroendocrine Carcinoma. Int. J. Mol. Sci. 2020, 21, 9705. [Google Scholar] [CrossRef]
 - Gentles, A.J.; Newman, A.M.; Liu, C.L.; Bratman, S.V.; Feng, W.; Kim, D.; Nair, V.S.; Xu, Y.; Khuong, A.; Hoang, C.D.; et al. The Prognostic Landscape of Genes and Infiltrating Immune Cells across Human Cancers. Nat. Med. 2015, 21, 938–945. [Google Scholar] [CrossRef] [PubMed]
 - Thorsson, V.; Gibbs, D.L.; Brown, S.D.; Wolf, D.; Bortone, D.S.; Ou Yang, T.H.; Porta-Pardo, E.; Gao, G.F.; Plaisier, C.L.; Eddy, J.A.; et al. The Immune Landscape of Cancer. Immunity 2018, 48, 812–830.e14. [Google Scholar] [CrossRef]
 - Jiménez-Sánchez, A.; Memon, D.; Pourpe, S.; Veeraraghavan, H.; Li, Y.; Vargas, H.A.; Gill, M.B.; Park, K.J.; Zivanovic, O.; Konner, J.; et al. Heterogeneous Tumor-Immune Microenvironments among Differentially Growing Metastases in an Ovarian Cancer Patient. Cell 2017, 170, 927–938.e20. [Google Scholar] [CrossRef]
 - Schreiber, R.D.; Old, L.J.; Smyth, M.J. Cancer Immunoediting: Integrating Immunity’s Roles in Cancer Suppression and Promotion. Science 2011, 331, 1565–1570. [Google Scholar] [CrossRef] [PubMed]
 - Bocchialini, G.; Lagrasta, C.; Madeddu, D.; Mazzaschi, G.; Marturano, D.; Sogni, F.; Silini, E.M.; Gnetti, L.; Becchi, G.; Rusca, M.; et al. Spatial Architecture of Tumour-Infiltrating Lymphocytes as a Prognostic Parameter in Resected Non-Small-Cell Lung Cancer. Eur. J. Cardio-Thoracic Surg. 2020, 58, 619–628. [Google Scholar] [CrossRef] [PubMed]
 - Yoo, S.Y.; Park, H.E.; Kim, J.H.; Wen, X.; Jeong, S.; Cho, N.Y.; Gwon, H.G.; Kim, K.; Lee, H.S.; Jeong, S.Y.; et al. Whole-Slide Image Analysis Reveals Quantitative Landscape of Tumor-Immune Microenvironment in Colorectal Cancers. Clin. Cancer Res. 2020, 26, 870–881. [Google Scholar] [CrossRef]
 - Bremnes, R.M.; Busund, L.T.; Kilver, T.L.; Andersen, S.; Richardsen, E.; Paulsen, E.E.; Hald, S.; Khanehkenari, M.R.; Cooper, W.A.; Kao, S.C.; et al. The Role of Tumor-Infiltrating Lymphocytes in Development, Progression, and Prognosis of Non-Small Cell Lung Cancer. J. Thorac. Oncol. 2016, 11, 789–800. [Google Scholar] [CrossRef] [PubMed]
 - Saltz, J.; Gupta, R.; Hou, L.; Kurc, T.; Singh, P.; Nguyen, V.; Samaras, D.; Shroyer, K.R.; Zhao, T.; Batiste, R.; et al. Spatial Organization and Molecular Correlation of Tumor-Infiltrating Lymphocytes Using Deep Learning on Pathology Images. Cell Rep. 2018, 23, 181–193.e7. [Google Scholar] [CrossRef] [PubMed]
 - Corredor, G.; Wang, X.; Zhou, Y.; Lu, C.; Fu, P.; Syrigos, K.; Rimm, D.L.; Yang, M.; Romero, E.; Schalper, K.A.; et al. Spatial Architecture and Arrangement of Tumor-Infiltrating Lymphocytes for Predicting Likelihood of Recurrence in Early-Stage Non–Small Cell Lung Cancer. Clin. Cancer Res. 2019, 25, 1526–1534. [Google Scholar] [CrossRef]
 - Yoneda, K.; Kuwata, T.; Kanayama, M.; Mori, M.; Kawanami, T.; Yatera, K.; Ohguri, T.; Hisaoka, M.; Nakayama, T.; Tanaka, F. Alteration in Tumoural PD-L1 Expression and Stromal CD8-Positive Tumour-Infiltrating Lymphocytes after Concurrent Chemo-Radiotherapy for Non-Small Cell Lung Cancer. Br. J. Cancer 2019, 121, 490–496. [Google Scholar] [CrossRef]
 - Berry, S.; Giraldo, N.A.; Green, B.F.; Cottrell, T.R.; Stein, J.E.; Engle, E.L.; Xu, H.; Ogurtsova, A.; Roberts, C.; Wang, D.; et al. Analysis of Multispectral Imaging with the AstroPath Platform Informs Efficacy of PD-1 Blockade. Science 2021, 372, eaba2609. [Google Scholar] [CrossRef]
 - Snead, D.R.J.; Tsang, Y.W.; Meskiri, A.; Kimani, P.K.; Crossman, R.; Rajpoot, N.M.; Blessing, E.; Chen, K.; Gopalakrishnan, K.; Matthews, P.; et al. Validation of Digital Pathology Imaging for Primary Histopathological Diagnosis. Histopathology 2016, 68, 1063–1072. [Google Scholar] [CrossRef]
 - Shirao, T.; Obata, K. Two Acidic Proteins Associated with Brain Development in Chick Embryo. J. Neurochem. 1985, 44, 1210–1216. [Google Scholar] [CrossRef]
 - Pérez-Martínez, M.; Gordón-Alonso, M.; Cabrero, J.R.; Barrero-Villar, M.; Rey, M.; Mittelbrunn, M.; Lamana, A.; Morlino, G.; Calabia, C.; Yamazaki, H.; et al. F-Actin-Binding Protein Drebrin Regulates CXCR4 Recruitment to the Immune Synapse. J. Cell Sci. 2010, 123, 1160–1170. [Google Scholar] [CrossRef] [PubMed]
 - Law, M.; Lee, Y.; Morales, J.L.; Ning, G.; Huang, W.; Pabon, J.; Kannan, A.K.; Jeong, A.-R.; Wood, A.; Carter, C.; et al. Cutting Edge: Drebrin-Regulated Actin Dynamics Regulate IgE-Dependent Mast Cell Activation and Allergic Responses. J. Immunol. 2015, 195, 426–430. [Google Scholar] [CrossRef]
 - Elizondo, D.M.; Andargie, T.E.; Haddock, N.L.; Boddie, T.A.; Lipscomb, M.W. Drebrin 1 in Dendritic Cells Regulates Phagocytosis and Cell Surface Receptor Expression through Recycling for Efficient Antigen Presentation. Immunology 2019, 156, 136–146. [Google Scholar] [CrossRef] [PubMed]
 - Gordón-Alonso, M.; Rocha-Perugini, V.; Álvarez, S.; Ursa, Á.; Izquierdo-Useros, N.; Martinez-Picado, J.; Muñoz-Fernández, M.A.; Sánchez-Madrid, F. Actin-Binding Protein Drebrin Regulates HIV-1-Triggered Actin Polymerization and Viral Infection. J. Biol. Chem. 2013, 288, 28382–28397. [Google Scholar] [CrossRef]
 - Saruwatari, K.; Sato, R.; Nakane, S.; Sakata, S.; Takamatsu, K.; Jodai, T.; Mito, R.; Horio, Y.; Saeki, S.; Tomita, Y.; et al. The Risks and Benefits of Immune Checkpoint Blockade in Anti-AChR Antibody-Seropositive Non-Small Cell Lung Cancer Patients. Cancers 2019, 11, 140. [Google Scholar] [CrossRef] [PubMed]
 - Kim, C.G.; Kim, G.; Kim, K.H.; Park, S.; Shin, S.; Yeo, D.; Shim, H.S.; Yoon, H.I.; Park, S.Y.; Ha, S.J.; et al. Distinct Exhaustion Features of T Lymphocytes Shape the Tumor-Immune Microenvironment with Therapeutic Implication in Patients with Non-Small-Cell Lung Cancer. J. Immunother. Cancer 2021, 9, e002780. [Google Scholar] [CrossRef] [PubMed]
 - Speiser, D.E.; Ho, P.C.; Verdeil, G. Regulatory Circuits of T Cell Function in Cancer. Nat. Rev. Immunol. 2016, 16, 599–611. [Google Scholar] [CrossRef]
 - Baitsch, L.; Baumgaertner, P.; Devêvre, E.; Raghav, S.K.; Legat, A.; Barba, L.; Wieckowski, S.; Bouzourene, H.; Deplancke, B.; Romero, P.; et al. Exhaustion of Tumor-Specific CD8+ T Cells in Metastases from Melanoma Patients. J. Clin. Investig. 2011, 121, 2350–2360. [Google Scholar] [CrossRef]
 - Tirosh, I.; Izar, B.; Prakadan, S.M.; Wadsworth, M.H.; Treacy, D.; Trombetta, J.J.; Rotem, A.; Rodman, C.; Lian, C.; Murphy, G.; et al. Dissecting the Multicellular Ecosystem of Metastatic Melanoma by Single-Cell RNA-Seq. Science 2016, 352, 189–196. [Google Scholar] [CrossRef]
 - Zheng, C.; Zheng, L.; Yoo, J.K.; Guo, H.; Zhang, Y.; Guo, X.; Kang, B.; Hu, R.; Huang, J.Y.; Zhang, Q.; et al. Landscape of Infiltrating T Cells in Liver Cancer Revealed by Single-Cell Sequencing. Cell 2017, 169, 1342–1356.e16. [Google Scholar] [CrossRef]
 - Guo, X.; Zhang, Y.; Zheng, L.; Zheng, C.; Song, J.; Zhang, Q.; Kang, B.; Liu, Z.; Jin, L.; Xing, R.; et al. Global Characterization of T Cells in Non-Small-Cell Lung Cancer by Single-Cell Sequencing. Nat. Med. 2018, 24, 978–985. [Google Scholar] [CrossRef] [PubMed]
 - Leader, A.M.; Grout, J.A.; Maier, B.B.; Nabet, B.Y.; Park, M.D.; Tabachnikova, A.; Chang, C.; Walker, L.; Lansky, A.; Le Berichel, J.; et al. Single-Cell Analysis of Human Non-Small Cell Lung Cancer Lesions Refines Tumor Classification and Patient Stratification. Cancer Cell 2021, 39, 1594–1609.e12. [Google Scholar] [CrossRef]
 - Yu, K.H.; Zhang, C.; Berry, G.J.; Altman, R.B.; Ré, C.; Rubin, D.L.; Snyder, M. Predicting Non-Small Cell Lung Cancer Prognosis by Fully Automated Microscopic Pathology Image Features. Nat. Commun. 2016, 7, 12474. [Google Scholar] [CrossRef] [PubMed]
 - Luo, X.; Zang, X.; Yang, L.; Huang, J.; Liang, F.; Rodriguez-Canales, J.; Wistuba, I.I.; Gazdar, A.; Xie, Y.; Xiao, G. Comprehensive Computational Pathological Image Analysis Predicts Lung Cancer Prognosis. J. Thorac. Oncol. 2017, 12, 501–509. [Google Scholar] [CrossRef] [PubMed]
 - Reck, M.; Rodríguez-Abreu, D.; Robinson, A.G.; Hui, R.; Csőszi, T.; Fülöp, A.; Gottfried, M.; Peled, N.; Tafreshi, A.; Cuffe, S.; et al. Pembrolizumab versus Chemotherapy for PD-L1–Positive Non–Small-Cell Lung Cancer. N. Engl. J. Med. 2016, 375, 1823–1833. [Google Scholar] [CrossRef] [PubMed]
 - Rittmeyer, A.; Barlesi, F.; Waterkamp, D.; Park, K.; Ciardiello, F.; von Pawel, J.; Gadgeel, S.M.; Hida, T.; Kowalski, D.M.; Dols, M.C.; et al. Atezolizumab versus Docetaxel in Patients with Previously Treated Non-Small-Cell Lung Cancer (OAK): A Phase 3, Open-Label, Multicentre Randomised Controlled Trial. Lancet 2017, 389, 255–265. [Google Scholar] [CrossRef]
 - Hellmann, M.D.; Paz-Ares, L.; Bernabe Caro, R.; Zurawski, B.; Kim, S.-W.; Carcereny Costa, E.; Park, K.; Alexandru, A.; Lupinacci, L.; de la Mora Jimenez, E.; et al. Nivolumab plus Ipilimumab in Advanced Non–Small-Cell Lung Cancer. N. Engl. J. Med. 2019, 381, 2020–2031. [Google Scholar] [CrossRef]
 - Wei, S.C.; Duffy, C.R.; Allison, J.P. Fundamental Mechanisms of Immune Checkpoint Blockade Therapy. Cancer Discov. 2018, 8, 1069–1086. [Google Scholar] [CrossRef]
 - Ribas, A.; Wolchok, J.D. Cancer Immunotherapy Using Checkpoint Blockade. Science 2018, 359, 1350–1355. [Google Scholar] [CrossRef]
 - Sautès-Fridman, C.; Petitprez, F.; Calderaro, J.; Fridman, W.H. Tertiary Lymphoid Structures in the Era of Cancer Immunotherapy. Nat. Rev. Cancer 2019, 19, 307–325. [Google Scholar] [CrossRef]
 - Thommen, D.S.; Koelzer, V.H.; Herzig, P.; Roller, A.; Trefny, M.; Dimeloe, S.; Kiialainen, A.; Hanhart, J.; Schill, C.; Hess, C.; et al. A Transcriptionally and Functionally Distinct Pd-1+ Cd8+ t Cell Pool with Predictive Potential in Non-Small-Cell Lung Cancer Treated with Pd-1 Blockade. Nat. Med. 2018, 24, 994–1004. [Google Scholar] [CrossRef] [PubMed]
 - Litchfield, K.; Reading, J.L.; Puttick, C.; Thakkar, K.; Abbosh, C.; Bentham, R.; Watkins, T.B.K.; Rosenthal, R.; Biswas, D.; Rowan, A.; et al. Meta-Analysis of Tumor- and T Cell-Intrinsic Mechanisms of Sensitization to Checkpoint Inhibition. Cell 2021, 184, 596–614.e14. [Google Scholar] [CrossRef] [PubMed]
 - Iyama, S.; Ono, M.; Kawai-Nakahara, H.; Husni, R.E.; Dai, T.; Shiozawa, T.; Sakata, A.; Kohrogi, H.; Noguchi, M. Drebrin: A New Oncofetal Biomarker Associated with Prognosis of Lung Adenocarcinoma. Lung Cancer 2016, 102, 74–81. [Google Scholar] [CrossRef] [PubMed]
 - Sato, R.; Imamura, K.; Semba, T.; Tomita, Y.; Saeki, S.; Ikeda, K.; Komohara, Y.; Suzuki, M.; Sakagami, T.; Saya, H.; et al. TGF b Signaling Activated by Cancer-Associated Fibroblasts Determines the Histological Signature of Lung Adenocarcinoma. Cancer Res. 2021, 81, 4751–4765. [Google Scholar] [CrossRef]
 - Sato, R.; Imamura, K.; Sakata, S.; Ikeda, T.; Horio, Y.; Iyama, S. Disorder of Coagulation-Fibrinolysis System: An Emerging Toxicity of Anti-PD-1/PD-L1 Monoclonal Antibodies. J. Clin. Med. 2019, 8, 762. [Google Scholar] [CrossRef] [PubMed]
 - Apolo, A.B.; Nadal, R.; Tomita, Y.; Davarpanah, N.N.; Cordes, L.M.; Steinberg, S.M.; Cao, L.; Parnes, H.L.; Costello, R.; Merino, M.J.; et al. Cabozantinib in Patients with Platinum-Refractory Metastatic Urothelial Carcinoma: An Open-Label, Single-Centre, Phase 2 Trial. Lancet Oncol. 2020, 21, 1099–1109. [Google Scholar] [CrossRef]
 - Thomas, A.; Rajan, A.; Berman, A.; Tomita, Y.; Brzezniak, C.; Lee, M.-J.; Lee, S.; Ling, A.; Spittler, A.J.; Carter, C.A.; et al. Sunitinib in Patients with Chemotherapy-Refractory Thymoma and Thymic Carcinoma: An Open-Label Phase 2 Trial. Lancet Oncol. 2015, 16, 177–186. [Google Scholar] [CrossRef]
 - Tomita, Y.; Lee, M.J.; Lee, S.; Tomita, S.; Chumsri, S.; Cruickshank, S.; Ordentlich, P.; Trepel, J.B. The Interplay of Epigenetic Therapy and Immunity in Locally Recurrent or Metastatic Estrogen Receptor-Positive Breast Cancer: Correlative Analysis of ENCORE 301, a Randomized, Placebo-Controlled Phase II Trial of Exemestane with or without Entinostat. Oncoimmunology 2016, 5, e1219008. [Google Scholar] [CrossRef]
 






| Total | High Drebrin+ T Cell Infiltration | Low Drebrin+ T Cell Infiltration | p Value | |
|---|---|---|---|---|
| N = 34 | N = 17 | N = 17 | ||
| Age, median (range) | 70.5 (55–79) | 71 (56–79) | 70 (55–78) | 0.71 | 
| Sex, N (%) | ||||
| Male | 32 (94%) | 17 (100%) | 15 (88%) | 0.48 | 
| Female | 2 (6%) | 0 (0%) | 2 (12%) | |
| Smoking history, N (%) | ||||
| Current/former | 33 (97%) | 17 (100%) | 16 (94%) | >0.99 | 
| Never | 1 (3%) | 0 (0%) | 1 (6%) | |
| Brinkman index, median (range)  | 1385 (0–2760) | 1500 (600–2000) | 920 (0–2760) | 0.38 | 
| Pathological stage, N (%) | ||||
| I–II | 27 (80%) | 13 (77%) | 14 (82%) | >0.99 | 
| III | 7 (20%) | 4 (23%) | 3 (18%) | |
| EGFR mutation status, N (%) | ||||
| Wild-type | 32 (94%) | 16 (94%) | 16 (94%) | 0.37 | 
| Mutant | 1 (3%) | 1 (6%) | 0 (0%) | |
| Unknown | 1 (3%) | 0 (0%) | 1 (6%) | |
| Adjuvant therapy, N (%) | ||||
| + | 10 (29%) | 4 (24%) | 6 (35%) | 0.71 | 
| − | 24 (71%) | 13 (76%) | 11 (65%) | |
| Pleural invasion, N (%) | ||||
| + | 6 (18%) | 2 (12%) | 4 (24%) | 0.66 | 
| − | 28 (82%) | 15 (88%) | 13 (76%) | |
| Lymphatic invasion, N (%) | ||||
| + | 10 (29%) | 6 (35%) | 4 (24%) | 0.71 | 
| − | 24 (71%) | 11 (65%) | 13 (76%) | |
| Vascular invasion, N (%) | ||||
| + | 13 (38%) | 7 (41%) | 6 (35%) | >0.99 | 
| − | 21 (62%) | 10 (59%) | 11 (65%) | 
Publisher’s Note: MDPI stays neutral with regard to jurisdictional claims in published maps and institutional affiliations.  | 
© 2022 by the authors. Licensee MDPI, Basel, Switzerland. This article is an open access article distributed under the terms and conditions of the Creative Commons Attribution (CC BY) license (https://creativecommons.org/licenses/by/4.0/).
Share and Cite
Imamura, K.; Tomita, Y.; Sato, R.; Ikeda, T.; Iyama, S.; Jodai, T.; Takahashi, M.; Takaki, A.; Akaike, K.; Hamada, S.; et al. Clinical Implications and Molecular Characterization of Drebrin-Positive, Tumor-Infiltrating Exhausted T Cells in Lung Cancer. Int. J. Mol. Sci. 2022, 23, 13723. https://doi.org/10.3390/ijms232213723
Imamura K, Tomita Y, Sato R, Ikeda T, Iyama S, Jodai T, Takahashi M, Takaki A, Akaike K, Hamada S, et al. Clinical Implications and Molecular Characterization of Drebrin-Positive, Tumor-Infiltrating Exhausted T Cells in Lung Cancer. International Journal of Molecular Sciences. 2022; 23(22):13723. https://doi.org/10.3390/ijms232213723
Chicago/Turabian StyleImamura, Kosuke, Yusuke Tomita, Ryo Sato, Tokunori Ikeda, Shinji Iyama, Takayuki Jodai, Misako Takahashi, Akira Takaki, Kimitaka Akaike, Shohei Hamada, and et al. 2022. "Clinical Implications and Molecular Characterization of Drebrin-Positive, Tumor-Infiltrating Exhausted T Cells in Lung Cancer" International Journal of Molecular Sciences 23, no. 22: 13723. https://doi.org/10.3390/ijms232213723
APA StyleImamura, K., Tomita, Y., Sato, R., Ikeda, T., Iyama, S., Jodai, T., Takahashi, M., Takaki, A., Akaike, K., Hamada, S., Sakata, S., Saruwatari, K., Saeki, S., Ikeda, K., Suzuki, M., & Sakagami, T. (2022). Clinical Implications and Molecular Characterization of Drebrin-Positive, Tumor-Infiltrating Exhausted T Cells in Lung Cancer. International Journal of Molecular Sciences, 23(22), 13723. https://doi.org/10.3390/ijms232213723
        
