Cell Junction and Vesicle Trafficking-Mediated Melanosome/Melanin Transfer Are Involved in the Dynamic Transformation of Goldfish Carassius auratus Skin Color
Abstract
1. Introduction
2. Results
2.1. Summary of Transcriptome Sequencing Data
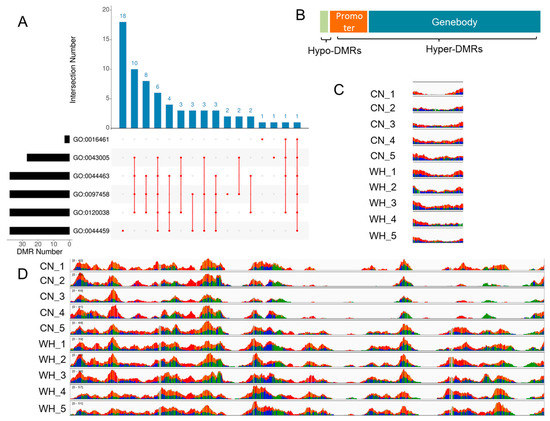
2.2. Summary of Whole Genome Bisulfite Sequencing (WGBS) Analysis
2.3. Cell Junction-Related Pathways and Functions Were Enriched in DEGs and DMRs in Goldfish
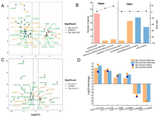
2.4. Differential Expression and Methylation of Cytoskeleton Organization and Vesicle Trafficking Component-Related Genes
2.5. Masson Trichrome Staining and Transmission Electron Microscopy (TEM)
3. Discussion
3.1. Cell Junctions Involved in the Dynamic Transformation of Goldfish Skin Color
3.2. Cytoskeleton Reorganization and Vesicle Trafficking in Translocation of the Melanosome/Melanin
3.3. Disappearance of Melanin in Color Transformation of Goldfish from Cyan to White
4. Materials and Methods
4.1. Sample Collection
4.2. Transcriptomics Sequencing and Analysis
4.3. WGBS Analysis
4.4. qPCR Validation of Selected Differently Expressed Genes
4.5. Histological Microscopy
5. Conclusions
Supplementary Materials
Author Contributions
Funding
Institutional Review Board Statement
Informed Consent Statement
Data Availability Statement
Acknowledgments
Conflicts of Interest
Abbreviations
References
- Trujillo-Gonzalez, A.; Becker, J.A.; Hutson, K.S. Parasite dispersal from the ornamental goldfish trade. Adv. Parasitol. 2018, 100, 239–281. [Google Scholar] [CrossRef] [PubMed]
- Ota, K.G.; Abe, G. Goldfish morphology as a model for evolutionary developmental biology. Wiley Interdiscip. Rev. Dev. Biol. 2016, 5, 272–295. [Google Scholar] [CrossRef] [PubMed]
- Braasch, I.; Brunet, F.; Volff, J.N.; Schartl, M. Pigmentation pathway evolution after whole-genome duplication in fish. Genome Biol. Evol. 2009, 1, 479–493. [Google Scholar] [CrossRef]
- Chen, Z.; Omori, Y.; Koren, S.; Shirokiya, T.; Kuroda, T.; Miyamoto, A.; Wada, H.; Fujiyama, A.; Toyoda, A.; Zhang, S.; et al. De novo assembly of the goldfish (Carassius auratus) genome and the evolution of genes after whole-genome duplication. Sci. Adv. 2019, 5, v547. [Google Scholar] [CrossRef]
- Gan, W.; Chung-Davidson, Y.W.; Chen, Z.; Song, S.; Cui, W.; He, W.; Zhang, Q.; Li, W.; Li, M.; Ren, J. Global tissue transcriptomic analysis to improve genome annotation and unravel skin pigmentation in goldfish. Sci. Rep. 2021, 11, 1815. [Google Scholar] [CrossRef] [PubMed]
- Kon, T.; Omori, Y.; Fukuta, K.; Wada, H.; Watanabe, M.; Chen, Z.; Iwasaki, M.; Mishina, T.; Matsuzaki, S.-i.S.; Yoshihara, D.; et al. The genetic basis of morphological diversity in domesticated goldfish. Curr. Biol. 2020, 30, 2260–2274. [Google Scholar] [CrossRef] [PubMed]
- Leclercq, E.; Taylor, J.F.; Migaud, H. Morphological skin colour changes in teleosts. Fish Fish. 2010, 11, 159–193. [Google Scholar] [CrossRef]
- Luo, M.K.; Lu, G.Q.; Yin, H.R.; Wang, L.M.; Atuganile, M.; Dong, Z.J. Fish pigmentation and coloration: Molecular mechanisms and aquaculture perspectives. Rev. Aquac. 2021, 13, 2395–2412. [Google Scholar] [CrossRef]
- Tian, X.; Pang, X.; Wang, L.; Li, M.; Dong, C.; Ma, X.; Wang, L.; Song, D.; Feng, J.; Xu, P.; et al. Dynamic regulation of mrna and mirna associated with the developmental stages of skin pigmentation in japanese ornamental carp. Gene 2018, 666, 32–43. [Google Scholar] [CrossRef] [PubMed]
- Nigenda-Morales, S.F.; Hu, Y.B.; Beasley, J.C.; Ruiz-Pina, H.A.; Valenzuela-Galvan, D.; Wayne, R.K. Transcriptomic analysis of skin pigmentation variation in the virginia opossum (Didelphis virginiana). Mol. Ecol. 2018, 27, 2680–2697. [Google Scholar] [CrossRef]
- Dong, Z.J.; Luo, M.K.; Wang, L.M.; Yin, H.R.; Zhu, W.B.; Fu, J.J. Microrna-206 regulation of skin pigmentation in koi carp (Cyprinus carpio L.). Front. Genet. 2020, 11, 47. [Google Scholar] [CrossRef]
- Zhang, Y.; Liu, J.; Fu, W.; Xu, W.; Zhang, H.; Chen, S.; Liu, W.; Peng, L.; Xiao, Y. Comparative transcriptome and dna methylation analyses of the molecular mechanisms underlying skin color variations in crucian carp (Carassius carassius L.). BMC Genet. 2017, 18, 95. [Google Scholar] [CrossRef]
- McKeown, S.J.; Wallace, A.S.; Anderson, R.B. Expression and function of cell adhesion molecules during neural crest migration. Dev. Biol. 2013, 373, 244–257. [Google Scholar] [CrossRef]
- Pinon, P.; Wehrle-Haller, B. Integrins: Versatile receptors controlling melanocyte adhesion, migration and proliferation. Pigment Cell Melanoma Res. 2011, 24, 282–294. [Google Scholar] [CrossRef]
- Hamada, H.; Watanabe, M.; Lau, H.E.; Nishida, T.; Hasegawa, T.; Parichy, D.M.; Kondo, S. Involvement of delta/notch signaling in zebrafish adult pigment stripe patterning. Development 2014, 141, 318–324. [Google Scholar] [CrossRef] [PubMed]
- Nishimura, E.K.; Yoshida, H.; Kunisada, T.; Nishikawa, S.I. Regulation of e- and p-cadherin expression correlated with melanocyte migration and diversification. Dev. Biol. 1999, 215, 155–166. [Google Scholar] [CrossRef] [PubMed]
- Djurdjevic, I.; Furmanek, T.; Miyazawa, S.; Susnik, B.S. Comparative transcriptome analysis of trout skin pigment cells. BMC Genom. 2019, 20, 359. [Google Scholar] [CrossRef] [PubMed]
- Li, C.; Chen, H.; Zhao, Y.; Chen, S.; Xiao, H. Comparative transcriptomics reveals the molecular genetic basis of pigmentation loss in sinocyclocheilus cavefishes. Ecol. Evol. 2020, 10, 14256–14271. [Google Scholar] [CrossRef]
- Morita, K.; Furuse, M.; Fujimoto, K.; Tsukita, S. Claudin multigene family encoding four-transmembrane domain protein components of tight junction strands. Proc. Natl. Acad. Sci. USA 1999, 96, 511–516. [Google Scholar] [CrossRef] [PubMed]
- Baltzegar, D.A.; Reading, B.J.; Brune, E.S.; Borski, R.J. Phylogenetic revision of the claudin gene family. Mar. Genom. 2013, 11, 17–26. [Google Scholar] [CrossRef]
- Tsukita, S.; Tanaka, H.; Tamura, A. The claudins: From tight junctions to biological systems. Trends Biochem. Sci. 2019, 44, 141–152. [Google Scholar] [CrossRef]
- Loh, Y.H.; Christoffels, A.; Brenner, S.; Hunziker, W.; Venkatesh, B. Extensive expansion of the claudin gene family in the teleost fish, fugu rubripes. Genome Res. 2004, 14, 1248–1257. [Google Scholar] [CrossRef]
- Jaillon, O.; Aury, J.M.; Brunet, F.; Petit, J.L.; Stange-Thomann, N.; Mauceli, E.; Bouneau, L.; Fischer, C.; Ozouf-Costaz, C.; Bernot, A.; et al. Genome duplication in the teleost fish Tetraodon nigroviridis reveals the early vertebrate proto-karyotype. Nature 2004, 431, 946–957. [Google Scholar] [CrossRef]
- Kollmar, R.; Nakamura, S.K.; Kappler, J.A.; Hudspeth, A.J. Expression and phylogeny of claudins in vertebrate primordia. Proc. Natl. Acad. Sci. USA 2001, 98, 10196–10201. [Google Scholar] [CrossRef]
- Marks, M.S.; Seabra, M.C. The melanosome: Membrane dynamics in black and white. Nat. Rev. Mol. Cell Biol. 2001, 2, 738–748. [Google Scholar] [CrossRef]
- Gross, S.P.; Tuma, M.C.; Deacon, S.W.; Serpinskaya, A.S.; Reilein, A.R.; Gelfand, V.I. Interactions and regulation of molecular motors in xenopus melanophores. J. Cell Biol. 2002, 156, 855–865. [Google Scholar] [CrossRef]
- Robinson, C.L.; Evans, R.D.; Sivarasa, K.; Ramalho, J.S.; Briggs, D.A.; Hume, A.N. The adaptor protein melanophilin regulates dynamic myosin-va:cargo interaction and dendrite development in melanocytes. Mol. Biol. Cell 2019, 30, 742–752. [Google Scholar] [CrossRef]
- Hasegawa, S.; Sagawa, T.; Ikeda, K.; Okada, Y.; Hayashi, K. Investigation of multiple-dynein transport of melanosomes by non-invasive force measurement using fluctuation unit chi. Sci. Rep. 2019, 9, 5099. [Google Scholar] [CrossRef]
- Rezaul, K.; Gupta, D.; Semenova, I.; Ikeda, K.; Kraikivski, P.; Yu, J.; Cowan, A.; Zaliapin, I.; Rodionov, V. Engineered tug-of-war between kinesin and dynein controls direction of microtubule based transport in vivo. Traffic 2016, 17, 475–486. [Google Scholar] [CrossRef]
- Fujii, R. The regulation of motile activity in fish chromatophores. Pigment Cell Res. 2000, 13, 300–319. [Google Scholar] [CrossRef]
- Davis, A.L.; Thomas, K.N.; Goetz, F.E.; Robison, B.H.; Johnsen, S.; Osborn, K.J. Ultra-black camouflage in deep-sea fishes. Curr. Biol. 2020, 30, 3470–3476. [Google Scholar] [CrossRef]
- Correia, M.S.; Moreiras, H.; Pereira, F.J.; Neto, M.V.; Festas, T.C.; Tarafder, A.K.; Ramalho, J.S.; Seabra, M.C.; Barral, D.C. Melanin transferred to keratinocytes resides in nondegradative endocytic compartments. J. Investig. Dermatol. 2018, 138, 637–646. [Google Scholar] [CrossRef]
- Tadokoro, R.; Murai, H.; Sakai, K.I.; Okui, T.; Yokota, Y.; Takahashi, Y. Melanosome transfer to keratinocyte in the chicken embryonic skin is mediated by vesicle release associated with rho-regulated membrane blebbing. Sci. Rep. 2016, 6, 38277. [Google Scholar] [CrossRef]
- Moreiras, H.; Seabra, M.C.; Barral, D.C. Melanin transfer in the epidermis: The pursuit of skin pigmentation control mechanisms. Int. J. Mol. Sci. 2021, 22, 4466. [Google Scholar] [CrossRef]
- Tarafder, A.K.; Bolasco, G.; Correia, M.S.; Pereira, F.J.; Iannone, L.; Hume, A.N.; Kirkpatrick, N.; Picardo, M.; Torrisi, M.R.; Rodrigues, I.P.; et al. Rab11b mediates melanin transfer between donor melanocytes and acceptor keratinocytes via coupled exo/endocytosis. J. Investig. Dermatol. 2014, 134, 1056–1066. [Google Scholar] [CrossRef]
- Moreiras, H.; Pereira, F.J.; Neto, M.V.; Bento-Lopes, L.; Festas, T.C.; Seabra, M.C.; Barral, D.C. The exocyst is required for melanin exocytosis from melanocytes and transfer to keratinocytes. Pigment Cell Melanoma Res. 2020, 33, 366–371. [Google Scholar] [CrossRef]
- Beaumont, K.A.; Hamilton, N.A.; Moores, M.T.; Brown, D.L.; Ohbayashi, N.; Cairncross, O.; Cook, A.L.; Smith, A.G.; Misaki, R.; Fukuda, M.; et al. The recycling endosome protein rab17 regulates melanocytic filopodia formation and melanosome trafficking. Traffic 2011, 12, 627–643. [Google Scholar] [CrossRef]
- Machesky, L.M. Rab11fip proteins link endocytic recycling vesicles for cytoskeletal transport and tethering. Biosci. Rep. 2019, 39, BSR20182219. [Google Scholar] [CrossRef]
- Kinoshita, D.; Sakurai, C.; Morita, M.; Tsunematsu, M.; Hori, N.; Hatsuzawa, K. Syntaxin 11 regulates the stimulus-dependent transport of toll-like receptor 4 to the plasma membrane by cooperating with snap-23 in macrophages. Mol. Biol. Cell 2019, 30, 1085–1097. [Google Scholar] [CrossRef]
- Li, X.; Shi, S.; Li, F.; Cheng, R.; Han, Y.; Diao, L.; Zhang, Q.; Zhi, J.-X.; Liu, S.-L. Characterization of soluble n-ethylmaleimide-sensitive factor attachment protein receptor gene stx18 variations for possible roles in congenital heart diseases. Gene 2017, 598, 79–83. [Google Scholar] [CrossRef]
- Zhang, G.; Han, J.; Wang, L.; Yang, X.; Yan, Z.; Qu, M.; Zhou, H.; Bilal, H.; Wang, F.; Ge, H.; et al. The vesicular transporter stx11 governs atgl-mediated hepatic lipolysis and lipophagy. IScience 2022, 25, 104085. [Google Scholar] [CrossRef]
- Wang, Y.S.; Tzeng, H.T.; Tsai, C.H.; Cheng, H.C.; Lai, W.W.; Liu, H.S.; Wang, Y.C. Vamp8, a vesicle-snare required for rab37-mediated exocytosis, possesses a tumor metastasis suppressor function. Cancer Lett. 2018, 437, 79–88. [Google Scholar] [CrossRef]
- Nusslein-Volhard, C.; Singh, A.P. How fish color their skin: A paradigm for development and evolution of adult patterns: Multipotency, plasticity, and cell competition regulate proliferation and spreading of pigment cells in zebrafish coloration. Bioessays 2017, 39, 1600231. [Google Scholar] [CrossRef]
- Ligon, R.A.; McCartney, K.L. Biochemical regulation of pigment motility in vertebrate chromatophores: A review of physiological color change mechanisms. Curr. Zool. 2016, 62, 237–252. [Google Scholar] [CrossRef]
- Bagnara, J.T.; Taylor, J.D.; Hadley, M.E. The dermal chromatophore unit. J. Cell Biol. 1968, 38, 67–79. [Google Scholar] [CrossRef]
- Eom, D.S.; Patterson, L.B.; Bostic, R.R.; Parichy, D.M. Immunoglobulin superfamily receptor junctional adhesion molecule 3 (jam3) requirement for melanophore survival and patterning during formation of zebrafish stripes. Dev. Biol. 2021, 476, 314–327. [Google Scholar] [CrossRef]
- Patterson, L.B.; Parichy, D.M. Zebrafish pigment pattern formation: Insights into the development and evolution of adult form. Annu. Rev. Genet. 2019, 53, 505–530. [Google Scholar] [CrossRef]
- Liu, L.; Zhang, R.; Wang, X.; Zhu, H.; Tian, Z. Transcriptome analysis reveals molecular mechanisms responsive to acute cold stress in the tropical stenothermal fish tiger barb (Puntius tetrazona). BMC Genom. 2020, 21, 737. [Google Scholar] [CrossRef]







Publisher’s Note: MDPI stays neutral with regard to jurisdictional claims in published maps and institutional affiliations. |
© 2022 by the authors. Licensee MDPI, Basel, Switzerland. This article is an open access article distributed under the terms and conditions of the Creative Commons Attribution (CC BY) license (https://creativecommons.org/licenses/by/4.0/).
Share and Cite
Liu, L.; Wang, X.; Zhang, R.; Li, H.; Zhu, H. Cell Junction and Vesicle Trafficking-Mediated Melanosome/Melanin Transfer Are Involved in the Dynamic Transformation of Goldfish Carassius auratus Skin Color. Int. J. Mol. Sci. 2022, 23, 12214. https://doi.org/10.3390/ijms232012214
Liu L, Wang X, Zhang R, Li H, Zhu H. Cell Junction and Vesicle Trafficking-Mediated Melanosome/Melanin Transfer Are Involved in the Dynamic Transformation of Goldfish Carassius auratus Skin Color. International Journal of Molecular Sciences. 2022; 23(20):12214. https://doi.org/10.3390/ijms232012214
Chicago/Turabian StyleLiu, Lili, Xiaowen Wang, Rong Zhang, Huijuan Li, and Hua Zhu. 2022. "Cell Junction and Vesicle Trafficking-Mediated Melanosome/Melanin Transfer Are Involved in the Dynamic Transformation of Goldfish Carassius auratus Skin Color" International Journal of Molecular Sciences 23, no. 20: 12214. https://doi.org/10.3390/ijms232012214
APA StyleLiu, L., Wang, X., Zhang, R., Li, H., & Zhu, H. (2022). Cell Junction and Vesicle Trafficking-Mediated Melanosome/Melanin Transfer Are Involved in the Dynamic Transformation of Goldfish Carassius auratus Skin Color. International Journal of Molecular Sciences, 23(20), 12214. https://doi.org/10.3390/ijms232012214

