Abstract
The selective antiproliferation to oral cancer cells of Physalis peruviana-derived physapruin A (PHA) is rarely reported. Either drug-induced apoptosis and DNA damage or DNA repair suppression may effectively inhibit cancer cell proliferation. This study examined the selective antiproliferation ability of PHA and explored detailed mechanisms of apoptosis, DNA damage, and repair. During an ATP assay, PHA provided high cytotoxicity to two oral cancer cell lines (CAL 27 and Ca9-22) but no cytotoxicity to two non-malignant oral cells (HGF-1 and SG). This selective antiproliferation of PHA was associated with the selective generation of reactive oxygen species (ROS) in oral cancer cells rather than in non-malignant oral cells, as detected by flow cytometry. Moreover, PHA induced other oxidative stresses in oral cancer cells, such as mitochondrial superoxide generation and mitochondrial membrane potential depletion. PHA also demonstrated selective apoptosis in oral cancer cells rather than non-malignant cells in annexin V/7-aminoactinmycin D and caspase 3/7 activity assays. In flow cytometry and immunofluorescence assays, PHA induced γH2AX expressions and increased the γH2AX foci number of DNA damages in oral cancer cells. In contrast, the mRNA expressions for DNA repair signaling, including homologous recombination (HR) and non-homologous end joining (NHEJ)-associated genes, were inhibited by PHA in oral cancer cells. Moreover, the PHA-induced changes were alleviated by the oxidative stress inhibitor N-acetylcysteine. Therefore, PHA generates selective antiproliferation, oxidative stress, and apoptosis associated with DNA damage induction and DNA repair suppression in oral cancer cells.
1. Introduction
Oral cancer is one of the top 10 common cancers worldwide. Men show a greater incidence than females, increasing yearly [1]. In Taiwan, oral cancer also shows a high incidence, which is associated with three main risk factors such as betel quid, smoking, and drinking [2]. After surgery, chemoradiotherapy for oral cancer is commonly accompanied by several side effects [3]. For example, clinical platinum-based drugs and 5-fluorouracil for oral cancer have several adverse responses [4,5]. Side effects may partly be attributed to the cytotoxicity effect on normal cells. Identifying anticancer drugs with lower cytotoxicity to normal cells can improve their therapeutic application to oral cancer.
Physalis peruviana L., also known as goldenberry, is an edible plant species belonging to the family Solanaceae, containing about 120 species [6], commonly applied in traditional medicines in Asia and South America [7]. Over 300 natural steroidal lactones belong to withanolides [7]. At least 40 withanolides were reported from P. peruviana [8]. Several withanolides were reported to cause antiproliferation to some cancer cells [9,10,11,12,13,14].
To date, the anticancer effects of the P. peruviana-derived withanolide physapruin A (PHA) are rarely reported, although it was identified in 1993 [15]. The anticancer effects of PHA were reported in prostate and renal cancer cells [8]. However, this study mainly isolated and characterized several compounds, but simply provided IC50 values without investigating anticancer mechanisms. Recently, we reported the anti-breast cancer effects of PHA treatment by monitoring the inductions for oxidative stress, apoptosis, and DNA damage [16]. However, the cytotoxic effects of PHA on normal cells were not examined, but the side effect safety of PHA still needs to be considered. The selective killing potential of PHA is not reported as of yet, and the possible anticancer effects of PHA on oral cancer cells remain unclear.
Inducing DNA damage to cause cell death is a primary antiproliferation strategy for anticancer therapy [17]. Cancer cells may initiate DNA damage response (DDR) to repair the lesions for compensation to defend against drug-induced DNA damage. Cancer cells become resistant when DNA damage is repairable [18]. In addition to inflicting DNA damage, disturbance of the DNA repair machinery also plays a vital role in anticancer therapy. When the DNA repair system can be dysregulated, the anticancer drug response to cancer cells may be improved [18]. Accordingly, the strategy to impair DNA repair provides a promising approach in anticancer therapy [19,20,21,22]. Although the DNA damage effects of PHA were demonstrated in breast cancer cells [16], its impact on the DNA repair machinery is not addressed as yet.
The present study evaluated the selective killing and apoptosis effects of PHA in oral cancer cells compared to non-malignant oral cells. Moreover, the involvement of double-strand break repairs such as homologous recombination (HR) and non-homologous end joining (NHEJ) in oral cancer cells was explored.
2. Results
2.1. PHA Selectively Induces Oxidative Stress- and Apoptosis-Dependent Antiproliferation to Oral Cancer
Based on 24 h ATP content, PHA (Figure 1A) dose-responsively inhibited the cell viability of oral cancer (CAL 27 and Ca9-22) cells, but it remained non-cytotoxic to non-malignant oral (HGF-1 and SG) cells (Figure 1B). These results suggested that PHA selectively killed oral cancer cells rather than non-malignant oral cells.
Figure 1.
PHA selectively decreases the cell viabilities of oral cancer cells but not for non-malignant oral cells. ATP content after 24 h drug treatment was used for cell viability determination. (A) Structure of PHA. (B) Cell viability ATP assay. Two oral cancer (CAL 27 and Ca9-22) and two non-malignant oral (HGF-1 and SG) cell lines were examined. Cells were exposed to 0 (0.1% DMSO medium as control), 0.4, 0.8, 1.2, 1.6, and 2 μM PHA for 24 h. (C) Suppression of PHA-induced antiproliferation by N-acetylcysteine (NAC) or Z-VAD-FMK (ZVAD). To evaluate the recovery effect of NAC and ZVAD, NAC (10 mM for 1 h) or ZVAD (100 μM for 2 h) were added to cells before a 24 h treatment with PHA (control (0.1% DMSO medium) and 2 μM), i.e., NAC/PHA or ZVAD/PHA. (D) Cisplatin sensitivity to oral cancer cell lines at 24 h ATP assay. Data, means ± SDs (n = 3 independent experiments); * and ** indicate p < 0.05 and 0.001.
In addition, pretreatments with oxidative stress and apoptosis inhibitors (NAC and ZVAD) recovered the PHA-promoted antiproliferation of oral cancer cells (Figure 1C). These results suggested that oxidative stress and apoptosis are central factors for the selective antiproliferation of PHA acting upon oral cancer cells. For comparison, oral cancer cells showed a low sensitivity to cisplatin (Figure 1D) when compared to PHA (Figure 1B), i.e., the IC50s were 0.86 and 1.61 μM (PHA) and 6.02 and 11.08 μM (cisplatin) in CAL 27 and Ca9-22 cells, respectively. The PHA concentrations (0.8, 1.2, and 2 μM) at ~50, 30, and 10% viabilities for CAL 27 cells were chosen for the subsequent experiments.
2.2. PHA Causes Phase Changes in Cell Cycle of Oral Cancer Cells
The cell cycle was determined by the DNA content using flow cytometry. The flow cytometry histograms for cell cycle distribution of PHA-treated oral cancer cells were analyzed (Figure 2A). For CAL 27 cells, PHA only exhibited G1 accumulation at a low concentration (0.8 μM) and showed a decreased G1 accumulation at the other two higher concentrations (Figure 2B). Except for PHA 0.8 (PHA at 0.8 μM), other concentrations of PHA induced some G2/M arrest in CAL 27 cells (Figure 2B). For Ca9-22 cells, PHA mainly caused G1 arrest and decreased the S phase. PHA only decreased the G2/M phase at PHA 0.8. Therefore, PHA acting on different oral cancer cells may exhibit differential regulation of cell cycle progression.
Figure 2.
PHA affects the cell cycle progression of oral cancer cells. (A,B) Cell cycle distribution. Cells were exposed to PHA (0 (0.1% DMSO medium as control), 0.8, 1.2, and 2 μM) for 24 h, i.e., control, PHA 0.8, PHA 1.2, and PHA 2. Data, means ± SDs (n = 3 independent experiments); * and ** indicate p < 0.05 and 0.001.
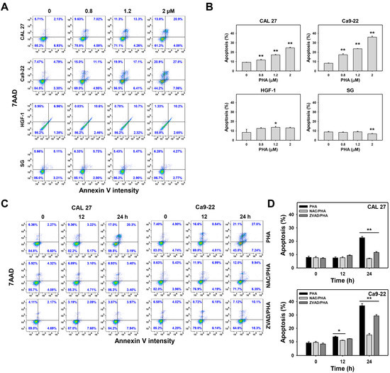
2.3. PHA Enhances Annexin V-Monitored Apoptosis in Oral Cancer Cells
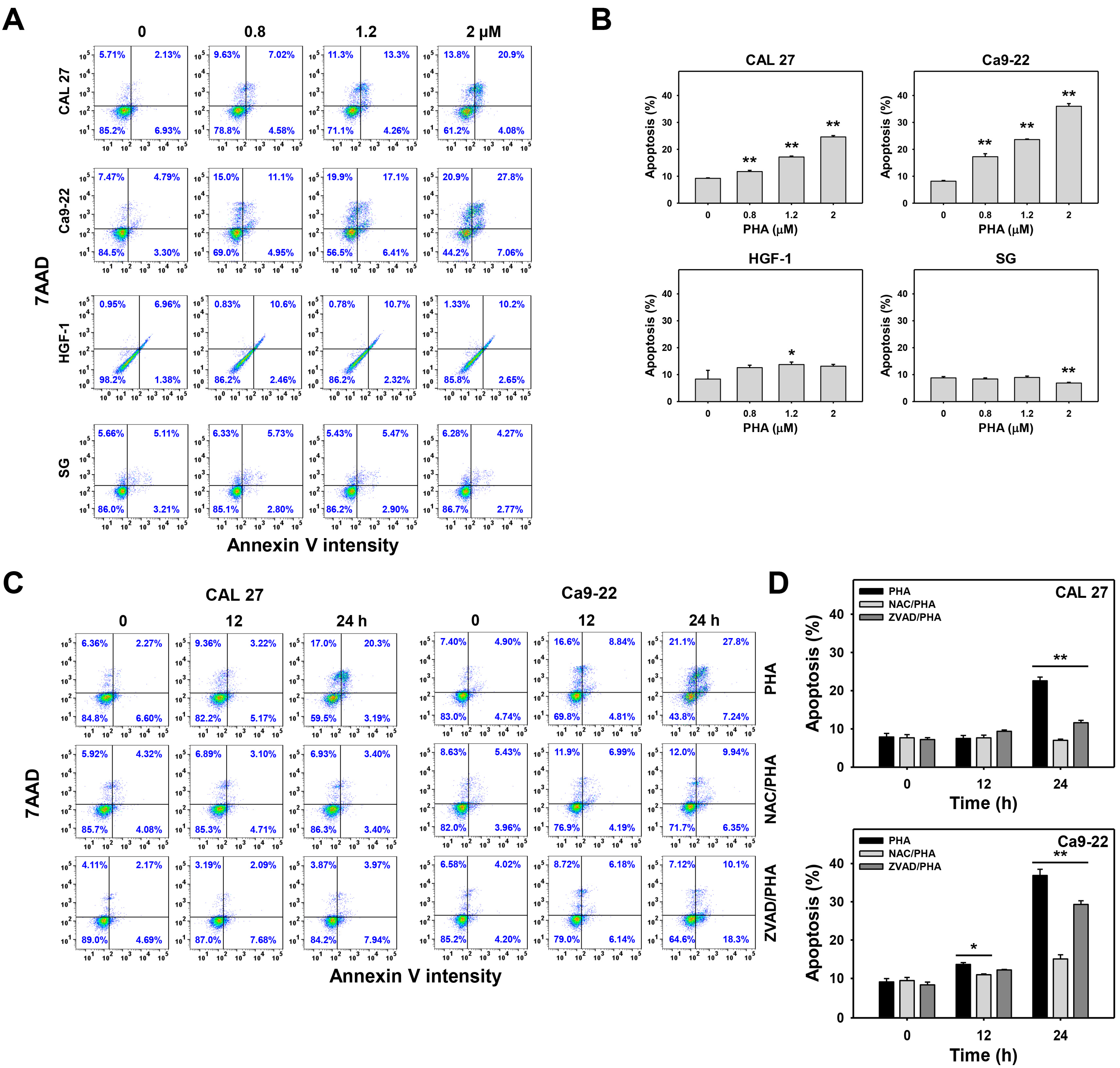
Annexin V can detect phosphatidylserine in the outer membrane, which is translocated from the inner membrane to the outer membrane for apoptotic cells. The apoptosis is proportional to annexin V intensity. The flow cytometry histograms for the annexin V/7–aminoactinmycin D (7AAD) detection of PHA-treated oral cancer cells were performed for apoptosis analysis (Figure 3A,C). PHA dose-responsively increased the annexin V (+) (%) population of oral cancer (CAL 27 and Ca9-22) cells (Figure 3B). In contrast, non-malignant oral cells (HGF-1 and SG) show little induction of annexin V (+) (%).
Figure 3.
Annexin V intensity was increased after PHA treatment in oral cancer cells (CAL 27 and Ca9-22) but not for non-malignant oral cells (HGF-1 and SG). (A,B) Annexin V/7AAD analysis. Cells were exposed to 0 (0.1% DMSO medium as control), 0.8, 1.2, and 2 μM PHA for 24 h. 7AAD (+/−)/annexin V (+) (%) was counted for apoptosis (+) (%). (C,D) Suppression of PHA-induced apoptosis by NAC or ZVAD. To evaluate the recovery effect of NAC and ZVAD, NAC (10 mM for 1 h) or ZVAD (100 μM for 2 h) were added to cells before 12 and 24 h treatment with PHA (control (0.1% DMSO medium) and 2 μM), i.e., NAC/PHA or ZVAD/PHA. Data, means ± SDs (n = 3 independent experiments); * and ** indicate p < 0.05 and 0.001.
A 12 h time course of treatment for PHA 2 (PHA at 2 μM) did not change annexin V (+) (%) in CAL 27 cells, but it was moderately increased in Ca9-22 cells. A 24 h treatment for PHA 2 mainly increased the annexin V (+) (%) population of oral cancer cells (Figure 3D).
In addition, pretreatment with an oxidative stress inhibitor (NAC) substantially suppressed PHA-promoted annexin V (+) (%) populations for CAL 27 and Ca9-22 cells (Figure 3D). Similarly, pretreatment with an apoptosis inhibitor (ZVAD) moderately decreased PHA-promoted the annexin V (+) (%) population for oral cancer cells, indicating that PHA induced apoptosis in oral cancer cells. In comparison, NAC showed a higher suppression effect to PHA-induced apoptosis than ZVAD.
2.4. PHA Activates Apoptosis Signaling in Oral Cancer Cells
The apoptosis detected by the annexin V/7AAD assay was further examined by western blotting and caspase 3/7 (Cas 3/7) assays. For western blotting, PHA increased the apoptotic cleaved poly (ADP-ribose) polymerase (c-PARP) expression in oral cancer cells (Figure 4A). This c-PARP induction was suppressed by NAC and ZVAD pretreatments, demonstrating that oxidative stress is involved in PHA-induced apoptosis in oral cancer cells.
Figure 4.
PHA enhances apoptotic protein expressions and activates Cas 3/7 in oral cancer cells and non-malignant oral cells. (A) Western blotting analysis. Cells were exposed to 0 (0.1% DMSO medium as PHA-untreated control) and 2 μM PHA for 12 and 24 h. c-PARP expression was detected for monitoring apoptosis. To evaluate the recovery effect of NAC and ZVAD, NAC (10 mM for 1 h) or ZVAD (100 μM for 2 h) were added to cells before 12 and 24 h treatment with PHA (control (0.1% DMSO medium) and 2 μM), i.e., NAC/PHA or ZVAD/PHA. (B) Suppression of PHA-induced Cas 3/7 activation by NAC or ZVAD. (C) Effects of Cas 3, 8, and 9 inhibitors on regulating Cas 3/7 activity. Either 10 μM for 2 h pretreatments with Z-DEVD (Cas 3 inhibitor), Z-IETD (Cas 8 inhibitor), or Z-LEHD (Cas 9 inhibitor), cells were exposed to 0 (0.1% DMSO medium as inhibitor-untreated control) and 2 μM of PHA for 24 h. Data, means ± SDs (n = 3 independent experiments); * and ** indicate p < 0.05 and 0.001.
Moreover, caspase signaling also plays a central role in regulating apoptosis. To examine the involvement of caspase signaling in PHA-induced apoptosis, a Cas 3/7 assay was performed and demonstrated that PHA induced Cas 3/7 activation (Figure 4B). Similar to c-PARP expression (Figure 4A), this Cas 3/7 activation was suppressed by NAC and ZVAD pretreatments.
To further examine the functions of Cas 3, 8, and 9 in regulating PHA-induced apoptosis, their specific inhibitors, such as Z-DEVD-FMK (Z-DEVD), Z-IETD-FMK (Z-IETD), and Z-LEHD-FMK (Z-LEHD), were applied for pretreatment (Figure 4C). After inhibitor pretreatment, PHA-induced apoptosis was suppressed by Cas 3, 8, and 9 inhibitors, demonstrating that intrinsic and extrinsic signaling is involved in the PHA-induced apoptosis of oral cancer cells.
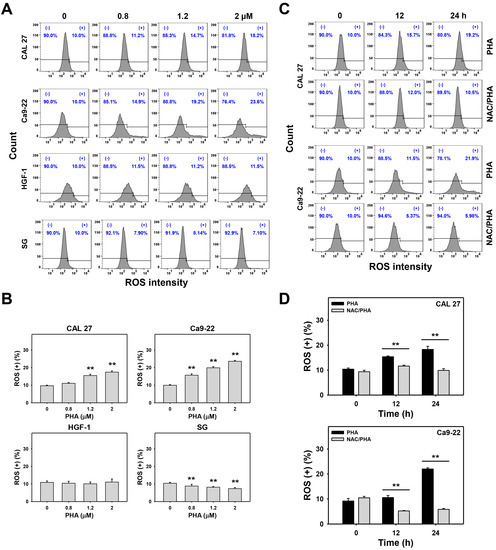
2.5. PHA Enhances 2′,7′-Dichlorodihydrofluorescein Diacetate (H2DCFDA)-Monitored ROS Levels in Oral Cancer Cells
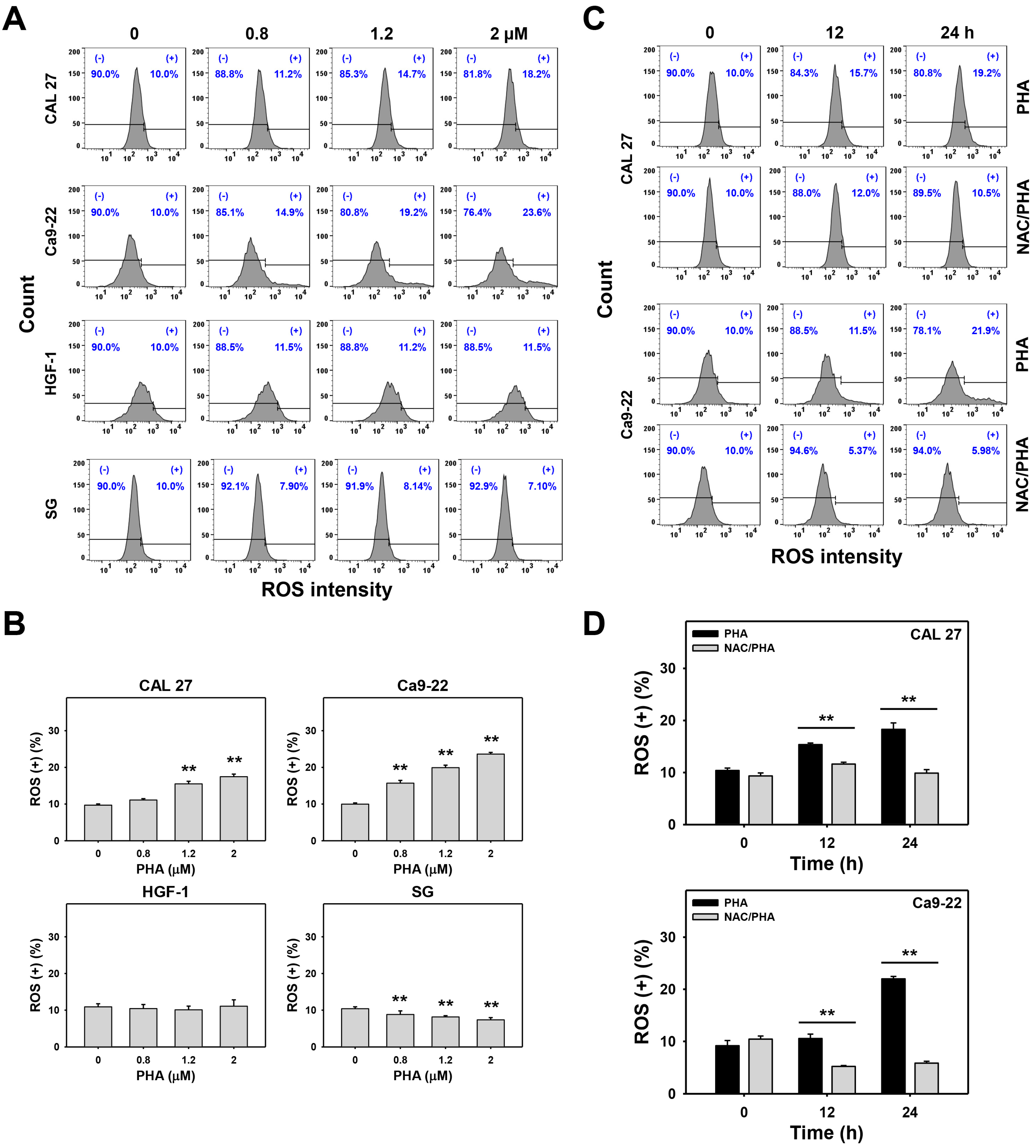
The flow cytometry histograms for H2DCFDA detection of PHA-treated oral cancer cells were prepared for ROS analysis (Figure 5A,C). PHA increased the ROS (+) (%) population of oral cancer (CAL 27 and Ca9-22) cells in a dose-dependent manner (Figure 5B). In comparison, ROS induction for non-malignant oral cells (HGF-1 and SG) was minor.
Figure 5.
PHA enhances ROS intensity in oral cancer cells. (A,B) ROS analysis. Oral cancer (CAL 27 and Ca9-22) and non-malignant oral (HGF-1 and SG) cells were exposed to 0 (0.1% DMSO medium as control), 0.8, 1.2, and 2 μM PHA for 24 h. (+) population was counted for ROS (+) (%). (C,D) Suppression of PHA-induced ROS by NAC. To evaluate the recovery effect of NAC, NAC (10 mM for 1 h) was added to cells before 12 and 24 h treatment with PHA (control (0.1% DMSO medium) and 2 μM), i.e., NAC/PHA. Data, means ± SDs (n = 3 independent experiments); ** indicates p < 0.001.
In a time-course experiment, PHA increased the ROS (+) (%) population at 24 h exposure of oral cancer cells compared to the control and the 12 h treatment (Figure 5D). In addition, pretreatment with NAC substantially decreased the PHA-promoted ROS (+) (%) population in oral cancer cells (Figure 5D).
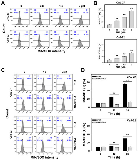
2.6. PHA Enhances MitoSOXTM Red-Monitored Mitochondrial Superoxide (MitoSOX) Level in Oral Cancer Cells
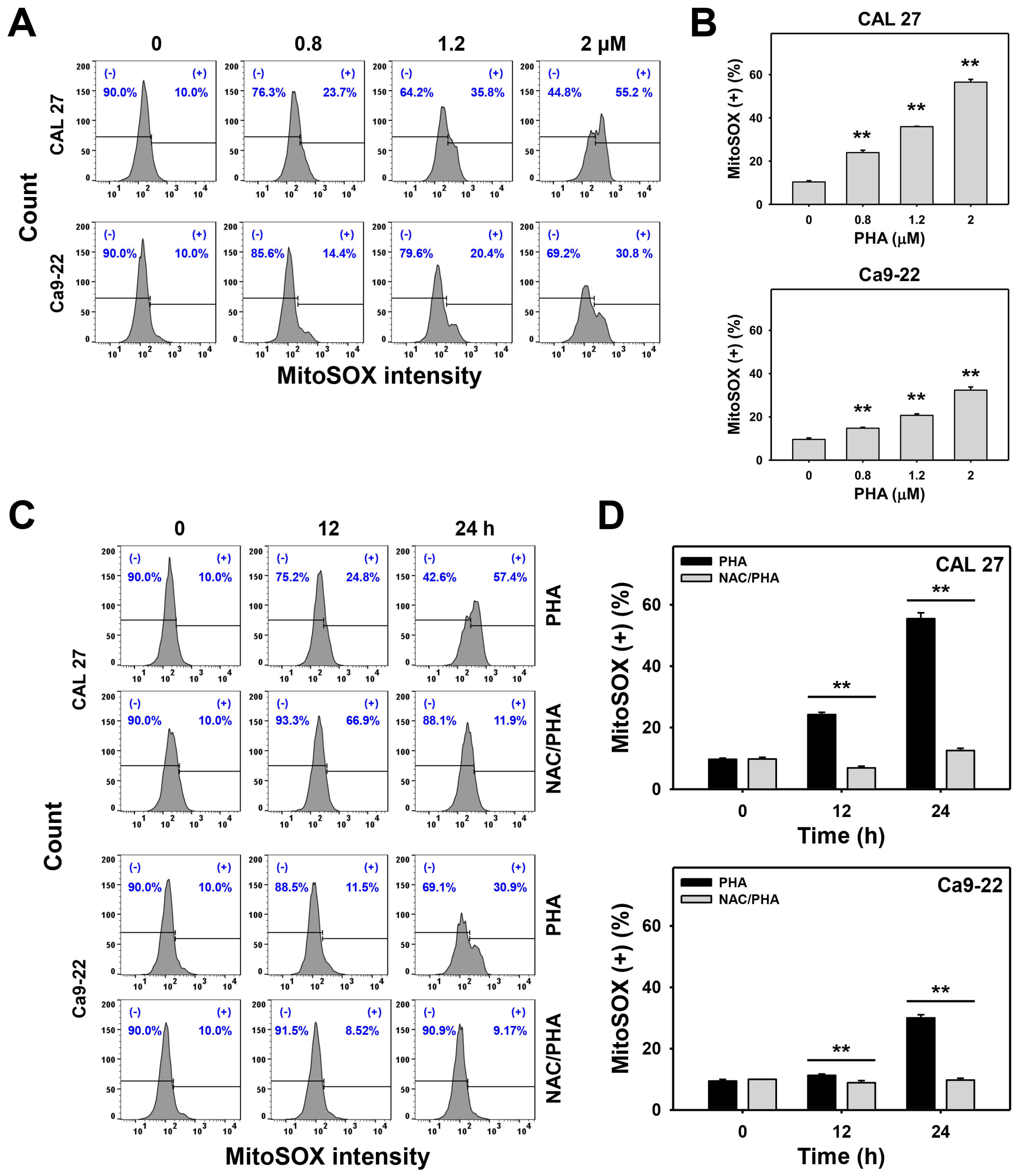
After staining with the MitoSOX-detecting dye (MitoSOXTM Red), the flow cytometry histograms for MitoSOX analysis of PHA-treated oral cancer cells were performed (Figure 6A,C). PHA increased the MitoSOX (+) (%) population of oral cancer (CAL 27 and Ca9-22) cells in a dose-dependent manner (Figure 6B), suggesting that PHA induced MitoSOX generation in oral cancer cells. PHA promoted a higher MitoSOX (+) (%) population at 24 h exposure to oral cancer cells than in the control and 12 h treatment (Figure 6D). In addition, pretreatment with NAC substantially suppressed the PHA-promoted MitoSOX (+) (%) population in oral cancer cells (Figure 6D).
Figure 6.
PHA enhances MitoSOX intensity in oral cancer cells. (A,B) MitoSOX analysis. Cells were exposed to 0 (0.1% DMSO medium as control), 0.8, 1.2, and 2 μM PHA for 24 h. The (+) population was counted for MitoSOX (+) (%). (C,D) Suppression of PHA-induced MitoSOX by NAC. To evaluate the recovery effect of NAC, NAC (10 mM for 1 h) was added to cells before 12 and 24 h treatment with PHA (control (0.1% DMSO medium) and 2 μM), i.e., NAC/PHA. Data, means ± SDs (n = 3 independent experiments); ** indicates p < 0.001.
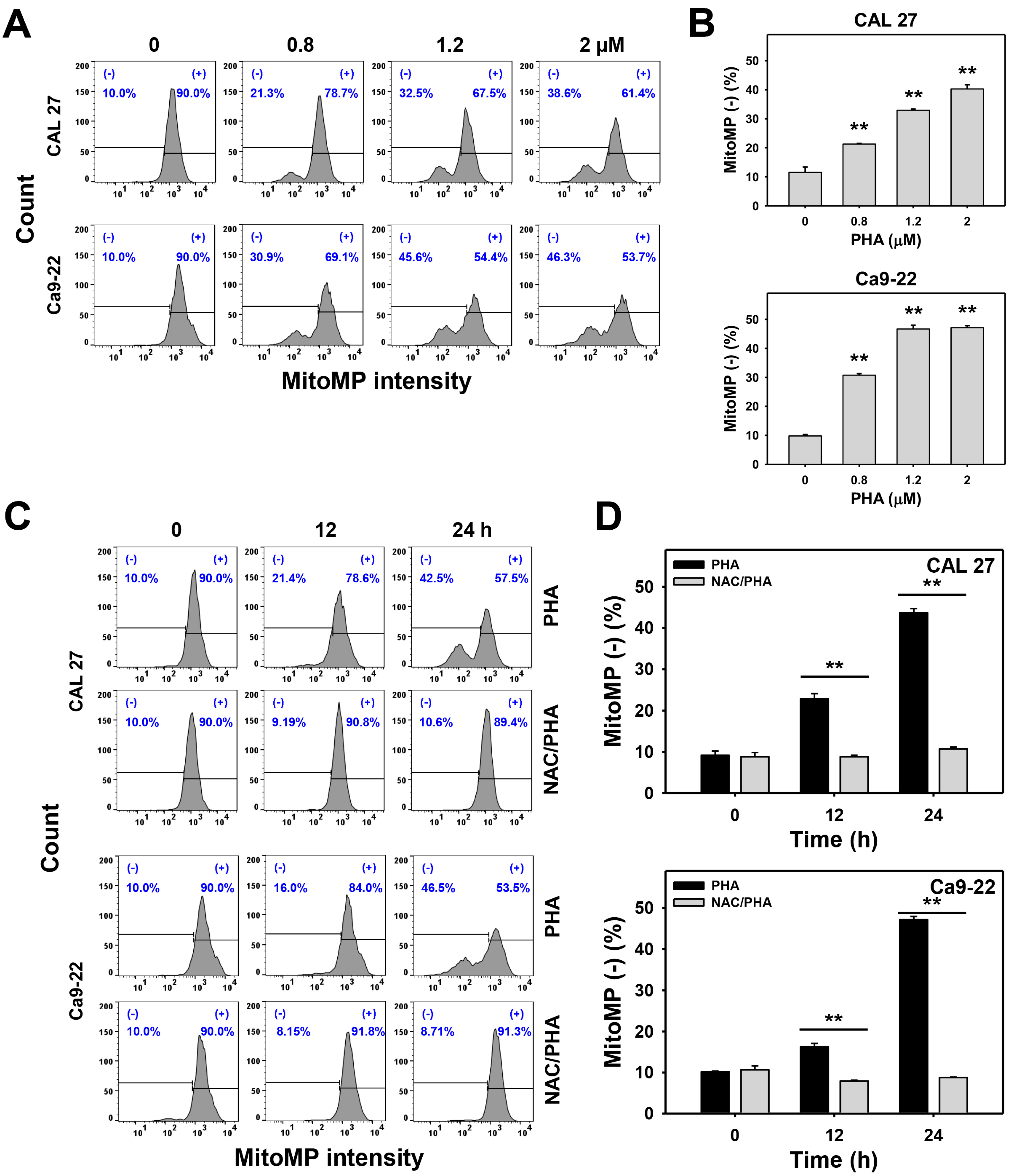
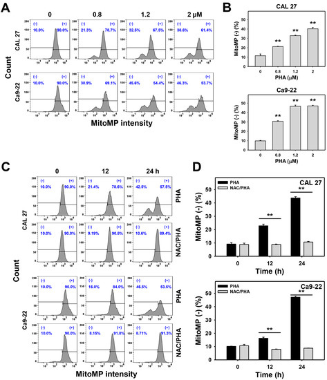
2.7. PHA Decreases DiOC2(3)-Monitored Mitochondrial Membrane Potential (MitoMP) in Oral Cancer Cells
Staining with the MitoMP-detecting dye DiOC2(3), the flow cytometry histograms for MitoMP analysis of PHA-treated oral cancer cells were performed (Figure 7A,C). The increment of the MitoMP (−) (%) population indicated that MitoMP was decreased after drug treatment. PHA increased the MitoMP (−) (%) population of oral cancer (CAL 27 and Ca9-22) cells in a dose- and time-responsive behavior (Figure 7B,D). In addition, pretreatment with NAC substantially suppressed the PHA-promoted MitoMP (−) (%) population for oral cancer cells (Figure 7D).
Figure 7.
PHA enhances the MitoMP intensity in oral cancer cells. (A,B) MitoMP analysis. Cells were exposed to 0 (0.1% DMSO medium as a control), 0.8, 1.2, and 2 μM PHA for 24 h. (−) population was counted for MitoMP (−) (%). (C,D) Suppression of PHA-induced MitoMP depletion by NAC. To evaluate the recovery effect of NAC, NAC (10 mM for 1 h) was added to cells before 24 h treatment with PHA (control (0.1% DMSO medium) and 2 μM), i.e., NAC/PHA. Data, means ± SDs (n = 3 independent experiments); ** indicates p < 0.001. The positive control for MitoMP depletion is provided in the Supplementary Figure S1.
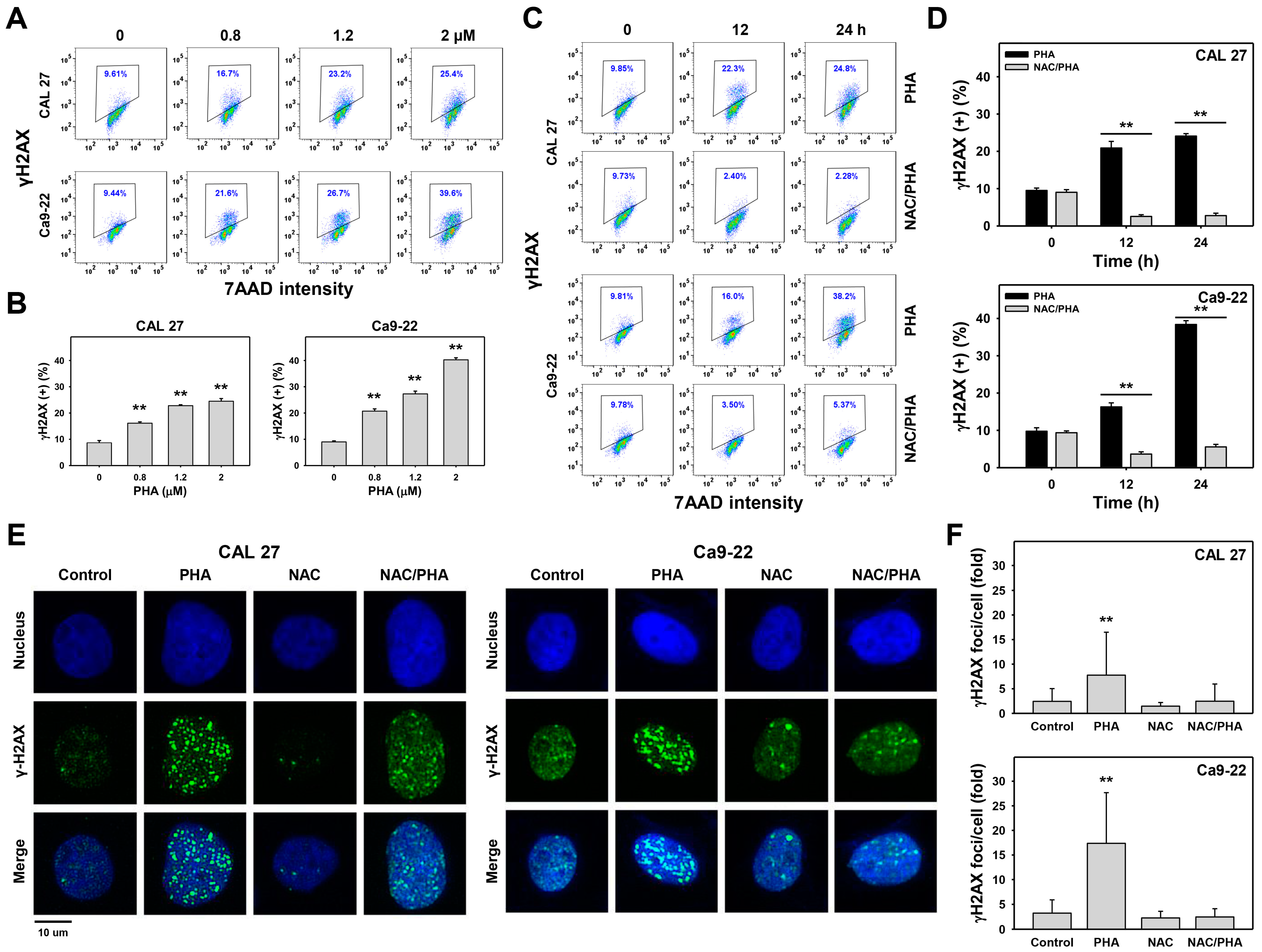
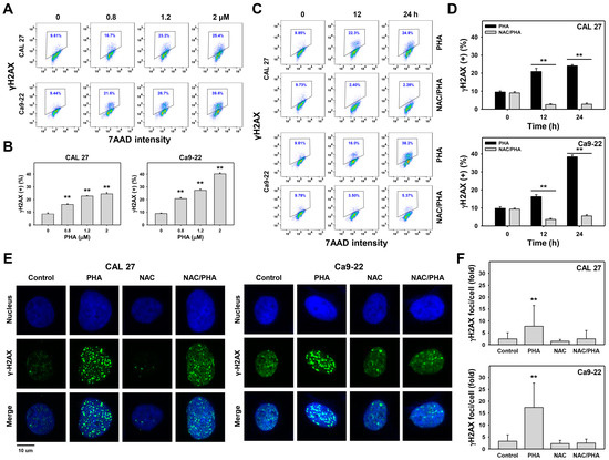
2.8. PHA Enhances Antibody-Monitored γH2AX Levels in Oral Cancer Cells
The flow cytometry histograms for antibody detection of PHA-treated oral cancer cells were performed for γH2AX analysis (Figure 8A,C). PHA increased the γH2AX (+) (%) population of oral cancer (CAL 27 and Ca9-22) cells in a dose- and time-responsive manner (Figure 8B,D). In addition, pretreatment with NAC substantially suppressed the PHA-promoted γH2AX (%) population for oral cancer cells (Figure 8D).
Figure 8.
PHA promotes γH2AX intensity and foci number in oral cancer cells. (A,B) γH2AX analysis. Cells were exposed to 0 (0.1% DMSO medium as control), 0.8, 1.2, and 2 μM PHA for 24 h. (+) population was counted for γH2AX (+) (%). (C,D) Suppression of PHA-induced γH2AX by NAC. To evaluate the recovery effect of NAC, NAC (10 mM for 1 h) was added to cells before 12 and 24 h treatment with PHA (control (0.1% DMSO medium) and 2 μM), i.e., NAC/PHA. Data, means ± SDs (n = 3 independent experiments). (E,F) γ-H2AX foci analysis. Cells were immunostained by γH2AX primary antibody/Alexa Fluor 488-conjugated secondary antibody and counterstained with Hoechst 33342. γH2AX foci were counted as foci per cell. Slides were photographed at 400× magnification. Data, means ± SDs (n = 30 cells); ** indicates p < 0.001.
Moreover, γH2AX flow cytometry expression was further validated by γH2AX foci immunofluorescence (Figure 8E). The population for γH2AX foci was higher in PHA-treated oral cancer cells than in the control. In addition, pretreatment with NAC substantially suppressed PHA-promoted γH2AX foci (Figure 8F).
2.9. PHA Inhibits mRNA Expressions of DNA Repair Genes in Oral Cancer Cells
Inhibitions of the DNA repair machinery are prone to accumulate DNA damage [23]. Hence, DNA repair signaling was examined. The mRNA expressions for DNA repair signaling [24], including HR-associated genes (BRCA1 DNA repair-associated (BRCA1), BRCA2, RAD50 double-strand break repair protein (RAD50), RAD51 recombinase (RAD51), FA complementation group D2 (FANCD2), and partner and localizer of BRCA2 (PALB2)) and NHEJ-associated genes (X-ray repair cross-complementing 6 (XRCC6), XRCC5, XRCC4, and protein kinase, DNA-activated, catalytic subunit (PRKDC)), were examined for PHA-incubated oral cancer cells. After 12 and 24 h PHA incubation, the fold activation of mRNA expressions for these DNA repair genes (HR and NHEJ) in oral cancer (CAL 27 and Ca9-22) cells were decreased as compared to the control (Figure 9A,B). In addition, pretreatment with NAC recovered PHA-suppressed mRNA (Figure 9A,B) expressions for DNA repair genes (HR and NHEJ) of the oral cancer cells.
Figure 9.
PHA inhibits mRNA expressions of DNA repair genes in oral cancer cells. NAC (10 mM for 1 h) was added to cells before 0, 12, and 24 h treatment with PHA (control (0.1% DMSO medium) and 2 μM), i.e., control (PHA-untreated and NAC only), PHA 12 h vs. NAC/PHA 12 h, PHA 24 h vs. NAC/PHA 24 h. (A,B) mRNA expression of HR and NHEJ genes. mRNA expressions were adjusted with the GAPDH gene. Data, means ± SDs (n = 3 independent experiments); * indicates p < 0.05.
3. Discussion
Reports of the anticancer effects and drug safety of P. peruviana-derived PHA are rare. To date, only two reports have been published that have mentioned the use of PHA in cancer [8,16]. The present study demonstrated that PHA exhibits selective antiproliferation, oxidative stress, and apoptosis in oral cancer cells when compared to non-malignant oral cells. Although PHA-induced γH2AX flow cytometry-detected DNA damage was reported in breast cancer cells before [16], the suppressing effects of the DNA repair of PHA are reported here for the first time.
3.1. PHA Exhibits Selective ROS Generation and Selective Oxidative Stress-Dependent Anitproliferation in Oral Cancer Cells
Drug-induced oxidative stress has the potential antiproliferation of cancer cells [25,26,27]. However, the oxidative stress changes in normal cells were sometimes not investigated. In the present study, PHA generated more ROS in two oral cancer cell lines (CAL 27 and Ca9-22) than in two non-malignant oral cell lines (HGF-1 and SG) (Figure 5), suggesting that PHA exhibits a selective ROS generation ability to oral cancer cells.
ROS exhibits a dual role in regulating physiological and pathological function [28,29]. ROS improves tumor invasion, metastasis, and angiogenesis in cancer cells [28,30]. In contrast, immense ROS accumulation suppresses tumor growth [28]. This PHA-induced selective ROS generation is expected to cause massive ROS accumulation and induce selective antiproliferation in oral cancer cells but not for non-malignant oral cells (Figure 1). In addition, the ROS scavenger NAC can revert the ROS induction and antiproliferation of oral cancer cells following PHA treatment. These results suggest that PHA-induced selective antiproliferation to oral cancer cells depends on oxidative stress. Its non-cytotoxicity to non-malignant oral cells also supports the drug safety of PHA.
The anticancer effects of PHA were reported in prostate and renal cancer cells [8] by providing IC50 values without investigating anticancer mechanisms. The IC50 concentrations for 72 h PHA in the MTS assay for prostate (LNCaP) and renal (ACHN) cancer cells were 0.11 and 1.0 μM, respectively. This study also found that PHA showed low cytotoxicity (>2 μM) to normal cells. The latter held for non-tissue matched human foreskin fibroblasts (HEF), which were applied as a control [8].
The IC50 concentrations for PHA at 24 h in an ATP assay for breast cancer cells (SKBR3, MCF7, and MDA-MB-23) were 4.18, 3.12, and 6.15 μM [16], respectively. In the present study, IC50 concentrations for PHA at 24 h in an ATP assay for the oral cancer cells (CAL 27 and Ca9-22) were 0.86 and 1.61 μM, respectively. Accordingly, PHA is more sensitive to oral cancer cells than breast cancer cells; however, the normal cell response was not examined in the breast cancer study [16]. When compared to the clinical anticancer drug cisplatin, IC50 concentrations for cisplatin at 24 h in ATP assay for the oral cancer cells (CAL 27 and Ca9-22) were 6.02 and 11.08 μM (Figure 1D), respectively. Therefore, PHA is more effective than cisplatin in the antiproliferation of oral cancer cells.
3.2. PHA Exhibits Oxidative Stress-Dependent Selective Apoptosis in Oral Cancer Cells
In addition to ROS generation, PHA also evoked other oxidative stresses such as MitoSOX generation and MitoMP depletion in oral cancer cells (Figure 6 and Figure 7). PHA also induced oxidative stress and apoptosis in a breast cancer study [14]. For PHA-treated breast cancer cells, both extrinsic and intrinsic apoptosis signaling such as Cas 8 and Cas 9 and the apoptosis executor Cas 3 were activated by PHA in western blotting analysis without further validation by their specific inhibitors [16].
Similarly, PHA induced apoptosis (Figure 3) and triggered apoptosis signaling for c-PARP in western blotting and Cas 3/7 activity assays (Figure 4). In contrast, PHA did not activate Cas 3/7 activity in non-malignant oral cells, suggesting that PHA induces selective apoptosis in oral cancer cells rather than in non-malignant oral cells. In addition, the pancaspase inhibitor (ZVAD) supported that PHA-induced apoptosis contributed to PHA-induced antiproliferation in oral cancer cells (Figure 4B). Moreover, these extrinsic, intrinsic, and executor proteins for apoptosis signaling in oral cancer cells were further confirmed by Cas 3/7 assays using the specific Cas 8, Cas 9, and Cas 3 inhibitors (Figure 4C). Finally, both PHA-induced oxidative stress and apoptosis were suppressed by NAC. Accordingly, PHA causes selective apoptosis in an oxidative stress-dependent manner in oral cancer cells.
3.3. PHA Induces Oxidative Stress-Dependent DNA Damage and Inhibits Oxidative Stress-Dependent DNA Repair in Oral Cancer Cells
PHA-induced γH2AX phosphorylation was reported in breast cancer cells by flow cytometry [16], which was similar to oral cancer cells in the present study (Figure 8A–D). However, the flow cytometry-detected γH2AX phosphorylation was not specific to the DNA damage. In addition to target DNA double-strand break (DSB) sites, some free γH2AX may have existed in the cytoplasm. Both of them were detected by flow cytometry.
To exclude the non-specific detection, we further detected the γH2AX foci in PHA-treated oral cancer cells by immunofluorescence. The γH2AX foci number was increased after PHA treatment. Both flow cytometry-detected γH2AX and γH2AX foci were suppressed by NAC. These results suggest that PHA induces oxidative stress-dependent DNA damage in oral cancer cells. However, the DNA damage evidence of PHA was still weak in the present study. It warrants a detailed assessment of DNA damage by other assays such as the alkaline comet assay in the future.
When the DNA repair is dysfunctional, the anticancer effects of drugs on cancer cells may be improved [18,31,32]. For example, prodigiosin caused antiproliferation by suppressing RAD51-mediated HR repair in breast cancer cells [31]. Although the DNA damage effects of PHA have been reported in breast cancer cells based on γH2AX flow cytometry [16], its action on DNA repair has not been investigated as yet.
In the present study, PHA suppressed mRNA expressions for HR and NHEJ repair systems (Figure 9). This repair inhibition ability was suppressed by NAC. These results suggest that PHA induces oxidative stress-dependent suppression of DNA repair in oral cancer cells. This DNA repair ability may help overcome drug resistance [18]. Notably, this study cannot exclude the possibility that other DNA repair pathways may be involved in PHA treatment acting on oral cancer cells. Moreover, the DNA repair-suppressing ability of PHA was demonstrated by mRNA expressions. In a future study, the protein expressions of DNA repair genes after PHA treatment should be detected.
3.4. Potential Targets of PHA
We found that PHA inhibited the DNA repair process by blocking mRNA expressions of DNA repair genes, but the interaction between PHA and DNA repair enzymes is unclear. A molecular docking study for several withanolide analogs identified heat shock protein 90 (HSP90) as a potential target [33]. HSP90 can regulate DNA repair proteins [34] and apoptosis [35]. However, the role of HSP90 in P. peruviana-derived withanolide (PHA) remains unclear. Notably, p53 and phosphatidylinositol-4,5-bisphosphate 3-kinase catalytic subunit alpha (PI3KCA) are commonly mutated in oral cancer [36]. Both p53 [37] and PI3KCA [38] can regulate DNA damage response or repair. For example, p53 modulates HR and NHEJ repair signaling [39]. PI3KCA can interact with NHEJ proteins and leads to apoptosis [40]. Hence, the impacts of p53 and PI3KCA in the selective killing effects of PHA need further examination. Moreover, HSP90 can regulate p53 activity [41], and PI3K [42] is a HSP90 client. Therefore, the role of HSP90 and its downstream clients warrant a detailed investigation of the PHA mechanism of action in the antiproliferation of oral cancer cells.
4. Materials and Methods
4.1. PHA Preparation
PHA was isolated from Physalis peruviana roots, and its chemical profile was confirmed as described in our previous work [16]. The purity of PHA was examined by analytical HPLC (>99%) before the experiments.
4.2. Cell Cultures and Inhibitors for Oxidative Stress and Apoptosis
Oral cancer (CAL 27 and Ca9-22) and non-malignant (HGF-1) oral cell lines were collected from the public cell banks JCRB and ATCC. Another non-malignant oral cell line was included, the human normal gingival epithelial Smulow–Glickman (SG) cell line. SG cells are well characterized [43,44] and applied to examine the cytotoxicity of several dental materials [45,46] and to evaluate the safety of anti-oral cancer drugs [47,48]. All cell lines were cultured at 5% CO2 and humidified in 37 °C atmospheres. Cells were maintained by mixtures of Dulbecco’s Modified Eagle Medium (DMEM) and F12 (Gibco, Grand Island, NY, USA) at 3:2 (oral cancer cells) and 4:1 (HGF-1 and SG cells) [49], supplemented with 10% fetal bovine serum and routine culture antibiotics.
The oxidative stress inhibitor NAC (Sigma-Aldrich, St. Louis, MO, USA) was chosen [50,51,52,53]. Inhibitors for general caspases (pancaspase), and the specific caspases 3, 8, and 9, such as ZVAD, Z-DEVD, Z-IETD, and Z-LEHD (Selleckchem.com; Houston, TX, USA), were used.
4.3. ATP-Based Cell Viability
After seeding overnight, drug treatments were performed as indicated in the figure legend. Subsequently, cell survival was examined by the ATPlite luminescence product (PerkinElmer Life Sciences, Boston, MA, USA) [49]. According to the user manual, cell lysate was incubated with the substrate in darkness for 5 min and read by a microplate luminometer (Berthold Technologies GmbH & Co., Bad Wildbad, Germany).
4.4. Cell Cycle
After seeding overnight, drug treatments were performed as indicated in the figure legend. Subsequently, cells were fixed and washed before being stained with 7AAD (Biotium; Hayward, CA, USA), i.e., 5 μg/mL (37 °C, 30 min) [54]. Subsequently, the intensity of 7AAD was determined by a Guava easyCyte flow cytometer (Luminex, Austin, TX, USA) under the red channel. The cell cycle phase was calculated by FlowJo software (Becton-Dickinson, Franklin Lakes, NJ, USA).
4.5. Apoptosis
After seeding overnight, drug treatments were performed as indicated in the figure legend. Subsequently, apoptosis of non-fixed cells was determined by annexin V/7AAD, Caspase-Glo® 3/7, and western blotting as follows. Annexin V-FITC (1:1000)/7AAD (1 μg/mL) kit (Strong Biotech Corporation, Taipei, Taiwan) was added to cell suspensions at 37 °C for 30 min and applied to flow cytometry analysis under the green/red channels [49]. The positive (+) population was calculated by FlowJo software and regarded as the (+) intensity for apoptosis level, as indicated in the figure legend.
The apoptosis-executing enzyme Cas 3/7 was activated by apoptosis. The activity of Cas 3/7 was determined by Caspase-Glo® 3/7 kit (Promega; Madison, WI, USA) [55]. The Cas 3/7 tetrapeptide substrate (DEVD) can react with active Cas 3/7. After cutting by active Cas 3/7, DEVD became a luminogen, and a microplate luminometer measured its intensity.
Apoptosis signaling protein expressions were detected by western blotting. Apoptosis antibodies included c-PARP (Cell signaling #5625; Danvers, MA, USA). β-actin (Sigma-Aldrich; St. Louis, MO, USA) was used to detect the loading control [10]. The remaining information was mentioned previously [49].
4.6. ROS
After seeding overnight, drug treatments were performed as indicated in the figure legend. Subsequently, non-fixed cells were processed with the nonfluorescent H2DCFDA staining (Sigma-Aldrich) at 10 μM (37 °C, 30 min) in darkness [49]. The ROS-activated dye became a fluorophore and was detected by the Guava easyCyte flow cytometer under the green channel. Its intensity was calculated by FlowJo software. The positive (+) population was calculated by FlowJo software and regarded as the (+) intensity for ROS level, as indicated in the figure legend.
4.7. MitoSOX
After seeding overnight, drug treatments were performed as indicated in the figure legend. Subsequently, non-fixed cells were processed with MitoSOX Red (Invitrogen, Eugene, OR, USA) at 50 nM (37 °C, 30 min) in darkness [49]. The MitoSOX activated dye became a red fluorophore and was detected by the Guava easyCyte flow cytometer under the red channel. The positive (+) population was calculated by FlowJo software and regarded as the (+) intensity for the MitoSOX level, as indicated in the figure legend.
4.8. MitoMP
After seeding overnight, drug treatments were performed as indicated in the figure legend. Subsequently, non-fixed cells were processed with DiOC2(3) (Invitrogen) at 5 nM (37 °C, 20 min) in darkness [56]. The MitoMP activated dye became a green fluorophore and was detected by the Guava easyCyte flow cytometer under the green channel. The negative (−) population was calculated by FlowJo software and regarded as the (−) intensity for MitoMP decreasing level as indicated in the figure legend.
4.9. DNA Damage
After seeding overnight, drug treatments were performed as indicated in the figure legend. Subsequently, DNA damages were determined by monitoring the expression of γH2AX using flow cytometry and immunofluorescence as following.
For γH2AX level monitoring by flow cytometry [49], cells were processed with fixation and antibody incubation (γH2AX primary antibody 1:500 (Santa Cruz, Biotechnology, Santa Cruz, CA, USA) and Alexa Fluor 488 secondary antibody 1:10,000 (Cell Signaling Technology). Following 7AAD (5 μg/mL) staining, the stained cells were used for flow cytometry under the green/red channels. The positive (+) population was calculated by FlowJo software and regarded as the (+) intensity for the γH2AX level, as indicated in the figure legend. This is a fast screening for γH2AX level, but it may detect some non-specific DNA damage.
Alternatively, γH2AX foci being proportional to the number of DNA damage sites provide a more direct assessment of DNA damage. To exclude the non-specific detection in flow cytometry, γH2AX foci in PHA-treated oral cancer cells were assessed by immunofluorescence. For γH2AX foci monitoring, all steps were performed at room temperature. In general, cells were fixed with 4% paraformaldehyde for 10 min and washed with PBS. After permeabilization with 0.1% PBS Triton X-100 for 5 min, cells were washed with PBS and then blocked with 1% BSA in PBS for 1 h. After blocking, cells were incubated with γH2AX antibody (Santa Cruz, Biotechnology, CA, USA) (1:400) for 1 h. After primary antibody incubation, cells were washed with PBS and incubated with Alexa Fluor 488-conjugated secondary antibody (1:500 dilution) and bisBenzimide H33342 trihydrochloride (Sigma-Aldrich) (1:1000 dilution) for 1 h. Cells were washed three times with PBS and mounted with Dako Fluorescence Mounting Medium (Invitrogen, Grand Island, NY, USA). Slides were photographed using a DMi8 inverted microscope (Leica Microsystems, Wetzlar, Germany). γH2AX foci were analyzed by the open software Image J.
4.10. mRNA Expressions for DNA Repair Genes (HR and NHEJ)
After seeding overnight, drug treatments were performed as indicated in the figure legend. Subsequently, RNA and cDNA were prepared for quantitative reverse transcription-PCR (qRT-PCR) by performing a touch-down program as described [57]. Both HR and NHEJ DNA repair genes were tested (Table 1). HR gene expressions [24] were analyzed, including BRCA1, BRCA2, RAD50, RAD51, FANCD2, and PALB2. NHEJ gene expressions [24] were analyzed, including XRCC6, XRCC5, XRCC4, and PRKDC. mRNA expression was analyzed by the 2−ΔΔCt method [58] compared to the GAPDH gene [59,60].
Table 1.
Basic information for DNA repair by HR and NHEJ genes.
4.11. Statistical Analysis
Except for the Western blotting results, which were analyzed by the Student’s t-test, the significance for multi-comparisons in the other data was analyzed by one-way ANOVA and the Tukey’s HSD post hoc test (JMP software, SAS Institute Inc., Cary, NC, USA). All results were analyzed from 3 independent experiments; * and ** indicate p < 0.05 and 0.001.
5. Conclusions
The anticancer effects of P. peruviana-derived physapruin A (PHA) were rarely reported, especially not for selective antiproliferation in oral cancer cells. The present study confirmed that PHA effectively suppressed oral cancer cell proliferation and showed good safety to non-malignant oral cells, indicating that PHA exhibits selective antiproliferation effects on oral cancer cells. Mechanistically, PHA induced more ROS and apoptosis in oral cancer cells than in non-malignant oral cells, indicating that PHA has selective ROS and apoptosis-inducing effects on oral cancer cells. PHA also induced several oxidative stress indicators in oral cancer cells, such as MitoSOX generation and MitoMP depletion. In addition to PHA-induced double-strand break DNA damage, its DNA repair system including HR and NHEJ was inhibited by PHA. Such PHA-associated modulations were suppressed by NAC, indicating the oxidative stress dependence on PHA function in oral cancer cells. Therefore, PHA is a novel selective antiproliferation agent with low toxic side effects on non-malignant oral cells. It shows potential for multiple effects, including increasing oxidative stress, apoptosis, DNA damage, and impairing DNA repair in oral cancer cells.
Supplementary Materials
The following are available online at https://www.mdpi.com/article/10.3390/ijms23168839/s1.
Author Contributions
Conceptualization, J.-Y.T. and H.-W.C.; Data curation, T.-J.Y.; Formal analysis, T.-J.Y.; Methodology, C.-Y.Y., Y.-B.C., C.-H.Y. and J.-H.J.; Supervision, J.-Y.T. and H.-W.C.; Writing–original draft, T.-J.Y., J.-Y.T. and H.-W.C.; Writing–review and editing, J.-Y.T. and H.-W.C. All authors have read and agreed to the published version of the manuscript.
Funding
This work was partly supported by funds of the Ministry of Science and Technology (MOST 108-2320-B-037-015-MY3, MOST 111-2320-B-037-015-MY3, and MOST 110-2314-B-037-074-MY3), the Kaohsiung Medical University (KMU-DK(A)111008), and the Kaohsiung Medical University Research Center (KMU-TC108A04).
Institutional Review Board Statement
Not applicable.
Informed Consent Statement
Not applicable.
Data Availability Statement
Data are contained within the article.
Acknowledgments
The authors thank our colleague Hans-Uwe Dahms for editing the manuscript.
Conflicts of Interest
The authors declare no conflict of interest.
References
- Siegel, R.L.; Miller, K.D.; Fuchs, H.E.; Jemal, A. Cancer Statistics, 2021. CA Cancer J. Clin. 2021, 71, 7–33. [Google Scholar] [CrossRef] [PubMed]
- Ko, Y.C.; Huang, Y.L.; Lee, C.H.; Chen, M.J.; Lin, L.M.; Tsai, C.C. Betel quid chewing, cigarette smoking and alcohol consumption related to oral cancer in Taiwan. J. Oral Pathol. Med. 1995, 24, 450–453. [Google Scholar] [CrossRef]
- Silverman, S., Jr. Oral cancer: Complications of therapy. Oral Surg. Oral Med. Oral Pathol. Oral Radiol. Endod. 1999, 88, 122–126. [Google Scholar] [CrossRef]
- Oun, R.; Moussa, Y.E.; Wheate, N.J. The side effects of platinum-based chemotherapy drugs: A review for chemists. Dalton Trans. 2018, 47, 6645–6653. [Google Scholar] [CrossRef]
- Andreadis, C.; Vahtsevanos, K.; Sidiras, T.; Thomaidis, I.; Antoniadis, K.; Mouratidou, D. 5-Fluorouracil and cisplatin in the treatment of advanced oral cancer. Oral Oncol. 2003, 39, 380–385. [Google Scholar] [CrossRef]
- Zhang, W.N.; Tong, W.Y. Chemical constituents and biological activities of plants from the genus Physalis. Chem. Biodivers. 2016, 13, 48–65. [Google Scholar] [CrossRef]
- Chen, L.X.; He, H.; Qiu, F. Natural withanolides: An overview. Nat. Prod. Rep. 2011, 28, 705–740. [Google Scholar] [CrossRef]
- Xu, Y.M.; Wijeratne, E.M.K.; Babyak, A.L.; Marks, H.R.; Brooks, A.D.; Tewary, P.; Xuan, L.J.; Wang, W.Q.; Sayers, T.J.; Gunatilaka, A.A.L. Withanolides from aeroponically grown Physalis peruviana and their selective cytotoxicity to prostate cancer and renal carcinoma cells. J. Nat. Prod. 2017, 80, 1981–1991. [Google Scholar] [CrossRef]
- Widodo, N.; Priyandoko, D.; Shah, N.; Wadhwa, R.; Kaul, S.C. Selective killing of cancer cells by Ashwagandha leaf extract and its component Withanone involves ROS signaling. PLoS ONE 2010, 5, e13536. [Google Scholar] [CrossRef] [Green Version]
- Chang, H.W.; Li, R.N.; Wang, H.R.; Liu, J.R.; Tang, J.Y.; Huang, H.W.; Chan, Y.H.; Yen, C.Y. Withaferin A induces oxidative stress-mediated apoptosis and DNA damage in oral cancer cells. Front. Physiol. 2017, 8, 634. [Google Scholar] [CrossRef] [Green Version]
- Chiu, C.C.; Huang, J.W.; Chang, F.R.; Huang, K.J.; Huang, H.M.; Huang, H.W.; Chou, C.K.; Wu, Y.C.; Chang, H.W. Golden berry-derived 4beta-hydroxywithanolide E for selectively killing oral cancer cells by generating ROS, DNA damage, and apoptotic pathways. PLoS ONE 2013, 8, e64739. [Google Scholar] [CrossRef] [Green Version]
- Royston, K.J.; Paul, B.; Nozell, S.; Rajbhandari, R.; Tollefsbol, T.O. Withaferin A and sulforaphane regulate breast cancer cell cycle progression through epigenetic mechanisms. Exp. Cell Res. 2018, 368, 67–74. [Google Scholar] [CrossRef] [PubMed]
- Peng, C.Y.; You, B.J.; Lee, C.L.; Wu, Y.C.; Lin, W.H.; Lu, T.L.; Chang, F.C.; Lee, H.Z. The roles of 4beta-hydroxywithanolide E from Physalis peruviana on the Nrf2-anti-oxidant system and the cell cycle in breast cancer cells. Am. J. Chin. Med. 2016, 44, 617–636. [Google Scholar] [CrossRef] [PubMed]
- Machin, R.P.; Veleiro, A.S.; Nicotra, V.E.; Oberti, J.C.; Padrón, J.M. Antiproliferative activity of withanolides against human breast cancer cell lines. J. Nat. Prod. 2010, 73, 966–968. [Google Scholar] [CrossRef] [PubMed]
- Shingu, K.; Miyagawa, M.; Yahara, S.; Nohara, T. Physapruins A and B, two new withanolides from Physalis pruinosa Bailey. Chem. Pharm. Bull. 1993, 41, 1873–1875. [Google Scholar] [CrossRef] [Green Version]
- Yu, T.J.; Cheng, Y.B.; Lin, L.C.; Tsai, Y.H.; Yao, B.Y.; Tang, J.Y.; Chang, F.R.; Yen, C.H.; Ou-Yang, F.; Chang, H.W. Physalis peruviana-derived physapruin A (PHA) inhibits breast cancer cell proliferation and induces oxidative-stress-mediated apoptosis and DNA damage. Antioxidants 2021, 10, 393. [Google Scholar] [CrossRef] [PubMed]
- Su, J.H.; Chang, W.B.; Chen, H.M.; El-Shazly, M.; Du, Y.C.; Kung, T.H.; Chen, Y.C.; Sung, P.J.; Ho, Y.S.; Kuo, F.W.; et al. 10-acetylirciformonin B, a sponge furanoterpenoid, induces DNA damage and apoptosis in leukemia cells. Molecules 2012, 17, 11839–11848. [Google Scholar] [CrossRef] [Green Version]
- Li, L.Y.; Guan, Y.D.; Chen, X.S.; Yang, J.M.; Cheng, Y. DNA repair pathways in cancer therapy and resistance. Front. Pharmacol. 2020, 11, 629266. [Google Scholar] [CrossRef] [PubMed]
- Gavande, N.S.; VanderVere-Carozza, P.S.; Hinshaw, H.D.; Jalal, S.I.; Sears, C.R.; Pawelczak, K.S.; Turchi, J.J. DNA repair targeted therapy: The past or future of cancer treatment? Pharmacol. Ther. 2016, 160, 65–83. [Google Scholar] [CrossRef]
- Brown, J.S.; O’Carrigan, B.; Jackson, S.P.; Yap, T.A. Targeting DNA repair in cancer: Beyond PARP inhibitors. Cancer Discov. 2017, 7, 20–37. [Google Scholar] [CrossRef] [PubMed] [Green Version]
- Lodovichi, S.; Cervelli, T.; Pellicioli, A.; Galli, A. Inhibition of DNA repair in cancer therapy: Toward a multi-target approach. Int. J. Mol. Sci. 2020, 21, 6684. [Google Scholar] [CrossRef] [PubMed]
- Biau, J.; Chautard, E.; Verrelle, P.; Dutreix, M. Altering DNA repair to improve radiation therapy: Specific and multiple pathway targeting. Front. Oncol. 2019, 9, 1009. [Google Scholar] [CrossRef] [PubMed]
- Kelley, M.R.; Logsdon, D.; Fishel, M.L. Targeting DNA repair pathways for cancer treatment: What’s new? Future Oncol. 2014, 10, 1215–1237. [Google Scholar] [CrossRef] [Green Version]
- Guo, H.; Ouyang, Y.; Wang, J.; Cui, H.; Deng, H.; Zhong, X.; Jian, Z.; Liu, H.; Fang, J.; Zuo, Z.; et al. Cu-induced spermatogenesis disease is related to oxidative stress-mediated germ cell apoptosis and DNA damage. J. Hazard. Mater. 2021, 416, 125903. [Google Scholar] [CrossRef] [PubMed]
- Chien, T.M.; Wu, K.H.; Chuang, Y.T.; Yeh, Y.C.; Wang, H.R.; Yeh, B.W.; Yen, C.H.; Yu, T.J.; Wu, W.J.; Chang, H.W. Withaferin A triggers apoptosis and DNA damage in bladder cancer J82 cells through oxidative stress. Antioxidants 2021, 10, 1063. [Google Scholar] [CrossRef] [PubMed]
- Takac, P.; Kello, M.; Vilkova, M.; Vaskova, J.; Michalkova, R.; Mojzisova, G.; Mojzis, J. Antiproliferative effect of acridine chalcone is mediated by induction of oxidative stress. Biomolecules 2020, 10, 345. [Google Scholar] [CrossRef] [Green Version]
- Queiroz, E.; Fortes, Z.B.; da Cunha, M.A.A.; Sarilmiser, H.K.; Dekker, A.M.B.; Oner, E.T.; Dekker, R.F.H.; Khaper, N. Levan promotes antiproliferative and pro-apoptotic effects in MCF-7 breast cancer cells mediated by oxidative stress. Int. J. Biol. Macromol. 2017, 102, 565–570. [Google Scholar] [CrossRef]
- Huang, R.; Chen, H.; Liang, J.; Li, Y.; Yang, J.; Luo, C.; Tang, Y.; Ding, Y.; Liu, X.; Yuan, Q.; et al. Dual role of reactive oxygen species and their application in cancer therapy. J. Cancer 2021, 12, 5543–5561. [Google Scholar] [CrossRef]
- Bardaweel, S.K.; Gul, M.; Alzweiri, M.; Ishaqat, A.; HA, A.L.; Bashatwah, R.M. Reactive oxygen species: The dual role in physiological and pathological conditions of the human body. Eurasian J. Med. 2018, 50, 193–201. [Google Scholar] [CrossRef]
- Ushio-Fukai, M.; Nakamura, Y. Reactive oxygen species and angiogenesis: NADPH oxidase as target for cancer therapy. Cancer Lett. 2008, 266, 37–52. [Google Scholar] [CrossRef] [Green Version]
- Lu, C.H.; Lin, S.C.; Yang, S.Y.; Pan, M.Y.; Lin, Y.W.; Hsu, C.Y.; Wei, Y.H.; Chang, J.S.; Chang, C.C. Prodigiosin-induced cytotoxicity involves RAD51 down-regulation through the JNK and p38 MAPK pathways in human breast carcinoma cell lines. Toxicol. Lett. 2012, 212, 83–89. [Google Scholar] [CrossRef] [PubMed]
- Sun, M.F.; Chang, T.T.; Chang, K.W.; Huang, H.J.; Chen, H.Y.; Tsai, F.J.; Lin, J.G.; Chen, C.Y. Blocking the DNA repair system by traditional Chinese medicine? J. Biomol. Struct. Dyn. 2011, 28, 895–906. [Google Scholar] [CrossRef]
- Yadav, D.K.; Kumar, S.; Saloni; Singh, H.; Kim, M.H.; Sharma, P.; Misra, S.; Khan, F. Molecular docking, QSAR and ADMET studies of withanolide analogs against breast cancer. Drug Des. Dev. Ther. 2017, 11, 1859–1870. [Google Scholar] [CrossRef] [Green Version]
- Fang, Q.; Inanc, B.; Schamus, S.; Wang, X.H.; Wei, L.; Brown, A.R.; Svilar, D.; Sugrue, K.F.; Goellner, E.M.; Zeng, X.; et al. HSP90 regulates DNA repair via the interaction between XRCC1 and DNA polymerase beta. Nat. Commun. 2014, 5, 5513. [Google Scholar] [CrossRef] [PubMed] [Green Version]
- Takayama, S.; Reed, J.C.; Homma, S. Heat-shock proteins as regulators of apoptosis. Oncogene 2003, 22, 9041–9047. [Google Scholar] [CrossRef] [PubMed] [Green Version]
- Garcia-Carracedo, D.; Cai, Y.; Qiu, W.; Saeki, K.; Friedman, R.A.; Lee, A.; Li, Y.; Goldberg, E.M.; Stratikopoulos, E.E.; Parsons, R.; et al. PIK3CA and p53 mutations promote 4NQO-initated head and neck tumor progression and metastasis in mice. Mol. Cancer Res. 2020, 18, 822–834. [Google Scholar] [CrossRef] [Green Version]
- Williams, A.B.; Schumacher, B. p53 in the DNA-damage-repair process. Cold Spring Harb. Perspect. Med. 2016, 6, a026070. [Google Scholar] [CrossRef] [Green Version]
- Huang, T.T.; Lampert, E.J.; Coots, C.; Lee, J.M. Targeting the PI3K pathway and DNA damage response as a therapeutic strategy in ovarian cancer. Cancer Treat. Rev. 2020, 86, 102021. [Google Scholar] [CrossRef]
- Menon, V.; Povirk, L. Involvement of p53 in the repair of DNA double strand breaks: Multifaceted Roles of p53 in homologous recombination repair (HRR) and non-homologous end joining (NHEJ). Subcell. Biochem. 2014, 85, 321–336. [Google Scholar]
- Eskiler, G.G. The interaction of PI3K inhibition with homologous recombination repair in triple negative breast cancer cells. J. Pharm. Pharm. Sci. 2019, 22, 599–611. [Google Scholar] [CrossRef] [Green Version]
- Muller, L.; Schaupp, A.; Walerych, D.; Wegele, H.; Buchner, J. Hsp90 regulates the activity of wild type p53 under physiological and elevated temperatures. J. Biol. Chem. 2004, 279, 48846–48854. [Google Scholar] [CrossRef] [PubMed] [Green Version]
- Giulino-Roth, L.; van Besien, H.J.; Dalton, T.; Totonchy, J.E.; Rodina, A.; Taldone, T.; Bolaender, A.; Erdjument-Bromage, H.; Sadek, J.; Chadburn, A.; et al. Inhibition of Hsp90 suppresses PI3K/AKT/mTOR signaling and has antitumor activity in Burkitt lymphoma. Mol. Cancer Ther. 2017, 16, 1779–1790. [Google Scholar] [CrossRef] [PubMed] [Green Version]
- Kasten, F.H.; Pineda, L.F.; Schneider, P.E.; Rawls, H.R.; Foster, T.A. Biocompatibility testing of an experimental fluoride releasing resin using human gingival epithelial cells in vitro. Cell. Dev. Biol. 1989, 25, 57–62. [Google Scholar] [CrossRef]
- Kasten, F.H.; Soileau, K.; Meffert, R.M. Quantitative evaluation of human gingival epithelial cell attachment to implant surfaces in vitro. Int. J. Periodont. Restorat. Dent. 1990, 10, 68–79. [Google Scholar]
- Chang, H.H.; Guo, M.K.; Kasten, F.H.; Chang, M.C.; Huang, G.F.; Wang, Y.L.; Wang, R.S.; Jeng, J.H. Stimulation of glutathione depletion, ROS production and cell cycle arrest of dental pulp cells and gingival epithelial cells by HEMA. Biomaterials 2005, 26, 745–753. [Google Scholar] [CrossRef] [PubMed]
- Zieniewska, I.; Maciejczyk, M.; Zalewska, A. The effect of selected dental materials used in conservative dentistry, endodontics, surgery, and orthodontics as well as during the periodontal treatment on the redox balance in the oral cavity. Int. J. Mol. Sci. 2020, 21, 9684. [Google Scholar] [CrossRef]
- Hsieh, P.L.; Liao, Y.W.; Hsieh, C.W.; Chen, P.N.; Yu, C.C. Soy isoflavone genistein impedes cancer stemness and mesenchymal transition in head and neck cancer through activating miR-34a/RTCB axis. Nutrients 2020, 12, 1924. [Google Scholar] [CrossRef]
- Chen, S.Y.; Chang, Y.L.; Liu, S.T.; Chen, G.S.; Lee, S.P.; Huang, S.M. Differential cytotoxicity mechanisms of copper complexed with disulfiram in oral cancer cells. Int. J. Mol. Sci. 2021, 22, 3711. [Google Scholar] [CrossRef]
- Wang, H.R.; Tang, J.Y.; Wang, Y.Y.; Farooqi, A.A.; Yen, C.Y.; Yuan, S.F.; Huang, H.W.; Chang, H.W. Manoalide preferentially provides antiproliferation of oral cancer cells by oxidative stress-mediated apoptosis and DNA damage. Cancers 2019, 11, 1303. [Google Scholar] [CrossRef] [PubMed] [Green Version]
- Chan, W.H.; Shiao, N.H.; Lu, P.Z. CdSe quantum dots induce apoptosis in human neuroblastoma cells via mitochondrial-dependent pathways and inhibition of survival signals. Toxicol. Lett. 2006, 167, 191–200. [Google Scholar] [CrossRef] [PubMed]
- Hung, J.H.; Chen, C.Y.; Omar, H.A.; Huang, K.Y.; Tsao, C.C.; Chiu, C.C.; Chen, Y.L.; Chen, P.H.; Teng, Y.N. Reactive oxygen species mediate Terbufos-induced apoptosis in mouse testicular cell lines via the modulation of cell cycle and pro-apoptotic proteins. Environ. Toxicol. 2016, 31, 1888–1898. [Google Scholar] [CrossRef] [PubMed]
- Huang, C.H.; Yeh, J.M.; Chan, W.H. Hazardous impacts of silver nanoparticles on mouse oocyte maturation and fertilization and fetal development through induction of apoptotic processes. Environ. Toxicol. 2018, 33, 1039–1049. [Google Scholar] [CrossRef] [PubMed]
- Wang, T.S.; Lin, C.P.; Chen, Y.P.; Chao, M.R.; Li, C.C.; Liu, K.L. CYP450-mediated mitochondrial ROS production involved in arecoline N-oxide-induced oxidative damage in liver cell lines. Environ. Toxicol. 2018, 33, 1029–1038. [Google Scholar] [CrossRef] [PubMed]
- Vignon, C.; Debeissat, C.; Georget, M.T.; Bouscary, D.; Gyan, E.; Rosset, P.; Herault, O. Flow cytometric quantification of all phases of the cell cycle and apoptosis in a two-color fluorescence plot. PLoS ONE 2013, 8, e68425. [Google Scholar] [CrossRef] [PubMed] [Green Version]
- Wang, S.C.; Wang, Y.Y.; Lin, L.C.; Chang, M.Y.; Yuan, S.F.; Tang, J.Y.; Chang, H.W. Combined treatment of sulfonyl chromen-4-ones (CHW09) and ultraviolet-C (UVC) enhances proliferation inhibition, apoptosis, oxidative stress, and DNA damage against oral cancer cells. Int. J. Mol. Sci. 2020, 21, 6443. [Google Scholar] [CrossRef]
- Tang, J.Y.; Wu, C.Y.; Shu, C.W.; Wang, S.C.; Chang, M.Y.; Chang, H.W. A novel sulfonyl chromen-4-ones (CHW09) preferentially kills oral cancer cells showing apoptosis, oxidative stress, and DNA damage. Environ. Toxicol. 2018, 33, 1195–1203. [Google Scholar] [CrossRef] [PubMed]
- Chang, H.W.; Yen, C.Y.; Chen, C.H.; Tsai, J.H.; Tang, J.Y.; Chang, Y.T.; Kao, Y.H.; Wang, Y.Y.; Yuan, S.F.; Lee, S.Y. Evaluation of the mRNA expression levels of integrins alpha3, alpha5, beta1 and beta6 as tumor biomarkers of oral squamous cell carcinoma. Oncol. Lett. 2018, 16, 4773–4781. [Google Scholar] [PubMed]
- Livak, K.J.; Schmittgen, T.D. Analysis of relative gene expression data using real-time quantitative PCR and the 2(-Delta Delta C(T)) Method. Methods 2001, 25, 402–408. [Google Scholar] [CrossRef] [PubMed]
- Fujii, Y.; Yoshihashi, K.; Suzuki, H.; Tsutsumi, S.; Mutoh, H.; Maeda, S.; Yamagata, Y.; Seto, Y.; Aburatani, H.; Hatakeyama, M. CDX1 confers intestinal phenotype on gastric epithelial cells via induction of stemness-associated reprogramming factors SALL4 and KLF5. Proc. Natl. Acad. Sci. USA 2012, 109, 20584–20589. [Google Scholar] [CrossRef] [PubMed] [Green Version]
- Laddha, N.C.; Dwivedi, M.; Mansuri, M.S.; Singh, M.; Patel, H.H.; Agarwal, N.; Shah, A.M.; Begum, R. Association of neuropeptide Y (NPY), interleukin-1B (IL1B) genetic variants and correlation of IL1B transcript levels with vitiligo susceptibility. PLoS ONE 2014, 9, e107020. [Google Scholar] [CrossRef] [PubMed] [Green Version]
Publisher’s Note: MDPI stays neutral with regard to jurisdictional claims in published maps and institutional affiliations. |
© 2022 by the authors. Licensee MDPI, Basel, Switzerland. This article is an open access article distributed under the terms and conditions of the Creative Commons Attribution (CC BY) license (https://creativecommons.org/licenses/by/4.0/).








