JI017 Attenuates Oxaliplatin-Induced Cold Allodynia via Spinal TRPV1 and Astrocytes Inhibition in Mice
Abstract
:1. Introduction
2. Results
2.1. Oral Administration of JI017 Decreased Cold Allodynia, but Not Mechanical Allodynia, Induced by Single Oxaliplatin Injection
2.2. JI017 Down-Regulates Increased Spinal mRNA Level of TRPV1 and GFAP Following Oxaliplatin Treatment
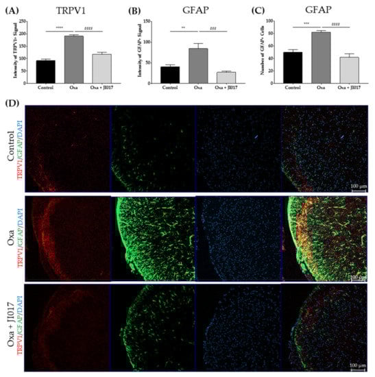
2.3. Increased Expression of TRPV1 and GFAP in the Superficial Laminae of the Spinal Dorsal Horn Was Attenuated after JI017 Treatment
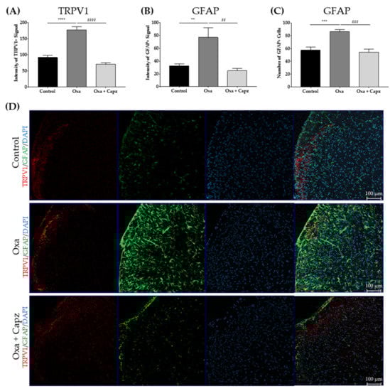
2.4. Intrathecal TRPV1 Antagonist Injection Decreased TRPV1 and GFAP in the Spinal Dorsal Horn
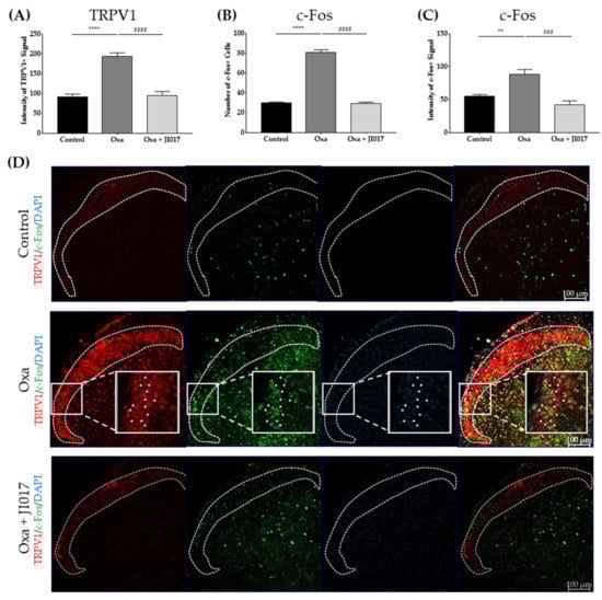
2.5. Oral Administration of JI017 Downregulated Increased c-Fos and TRPV1 in the Spinal Cord
3. Discussion
4. Materials and Methods
4.1. Animals
4.2. Preparation and Administration of Oxaliplatin
4.3. Preparation and Administration of JI017
4.4. Capsazepine Treatment
4.5. Behavioral Assessments
4.6. Grouping and Time Schedules of Behavior Test
4.7. RNA Extraction, cDNA Synthesis, and Real-Time PCR
4.8. Immunohistochemistry
4.9. Statistical Analysis
Author Contributions
Funding
Institutional Review Board Statement
Informed Consent Statement
Data Availability Statement
Conflicts of Interest
References
- De Gramont, A.; Figer, A.; Seymour, M.; Homerin, M.; Hmissi, A.; Cassidy, J.; Boni, C.; Cortes-Funes, H.; Cervantes, A.; Freyer, G. Leucovorin and fluorouracil with or without oxaliplatin as first-line treatment in advanced colorectal cancer. J. Clin. Oncol. 2000, 18, 2938–2947. [Google Scholar] [CrossRef]
- Bokemeyer, C.; Bondarenko, I.; Makhson, A.; Hartmann, J.T.; Aparicio, J.; De Braud, F.; Donea, S.; Ludwig, H.; Schuch, G.; Stroh, C. Fluorouracil Leucovorin and Oxaliplatin with and without Cetuximab in the First-Line Treatment of Metastatic Colorectal Cancer; American Society of Clinical Oncology: Alexandria, VA, USA, 2009. [Google Scholar]
- Zhang, F.; Zhang, Y.; Jia, Z.; Wu, H.; Gu, K. Oxaliplatin-based regimen is superior to cisplatin-based regimen in tumour remission as first-line chemotherapy for advanced gastric cancer: A meta-analysis. J. Cancer 2019, 10, 1923. [Google Scholar] [CrossRef] [PubMed]
- Raymond, E.; Chaney, S.; Taamma, A.; Cvitkovic, E. Oxaliplatin: A review of preclinical and clinical studies. Ann. Oncol. 1998, 9, 1053–1071. [Google Scholar] [CrossRef] [PubMed]
- Grothey, A. Seminars in Oncology. In Oxaliplatin-Safety Profile: Neurotoxicity; Elsevier: Amsterdam, The Netherlands, 2003; pp. 5–13. [Google Scholar]
- Lehky, T.; Leonard, G.; Wilson, R.; Grem, J.; Floeter, M. Oxaliplatin-induced neurotoxicity: Acute hyperexcitability and chronic neuropathy. Muscle Nerve 2004, 29, 387–392. [Google Scholar] [CrossRef] [PubMed]
- Hincker, A.; Frey, K.; Rao, L.; Wagner-Johnston, N.; Ben Abdallah, A.; Tan, B.; Amin, M.; Wildes, T.; Shah, R.; Karlsson, P.; et al. Somatosensory predictors of response to pregabalin in painful chemotherapy-induced peripheral neuropathy: A randomized, placebo-controlled, crossover study. Pain 2019, 160, 1835–1846. [Google Scholar] [CrossRef] [PubMed]
- Bennedsgaard, K.; Ventzel, L.; Grafe, P.; Tigerholm, J.; Themistocleous, A.C.; Bennett, D.L.; Tankisi, H.; Finnerup, N.B. Cold aggravates abnormal excitability of motor axons in oxaliplatin-treated patients. Muscle Nerve 2020, 61, 796–800. [Google Scholar] [CrossRef]
- Carozzi, V.A.; Canta, A.; Chiorazzi, A. Chemotherapy-induced peripheral neuropathy: What do we know about mechanisms? Neurosci. Lett. 2015, 596, 90–107. [Google Scholar] [CrossRef]
- Tominaga, M.; Tominaga, T. Structure and function of trpv1. Pflügers Archiv 2005, 451, 143–150. [Google Scholar] [CrossRef] [PubMed]
- Bevan, S.; Quallo, T.; Andersson, D.A. Trpv1. In Mammalian Transient Receptor Potential (TRP) Cation Channels; Springer: Berlin, Germany, 2014; pp. 207–245. [Google Scholar]
- Zhou, H.Y.; Chen, S.R.; Chen, H.; Pan, H.L. The glutamatergic nature of trpv1-expressing neurons in the spinal dorsal horn. J. Neurochem. 2009, 108, 305–318. [Google Scholar] [CrossRef] [Green Version]
- Chen, K.; Zhang, Z.-F.; Liao, M.-F.; Yao, W.-L.; Wang, J.; Wang, X.-R. Blocking par2 attenuates oxaliplatin-induced neuropathic pain via trpv1 and releases of substance p and cgrp in superficial dorsal horn of spinal cord. J. Neurol. Sci. 2015, 352, 62–67. [Google Scholar] [CrossRef]
- Chen, Y.; Willcockson, H.H.; Valtschanoff, J.G. Influence of the vanilloid receptor trpv1 on the activation of spinal cord glia in mouse models of pain. Exp. Neurol. 2009, 220, 383–390. [Google Scholar] [CrossRef] [Green Version]
- Bishnoi, M.; Bosgraaf, C.A.; Abooj, U.; Zhong, L.; Premkumar, L.S. Streptozotocin-induced early thermal hyperalgesia is independent of glycemic state of rats: Role of transient receptor potential vanilloid 1 (trpv1) and inflammatory mediators. Mol. Pain 2011, 7, 1744–8069. [Google Scholar] [CrossRef] [Green Version]
- Kamata, Y.; Kambe, T.; Chiba, T.; Yamamoto, K.; Kawakami, K.; Abe, K.; Taguchi, K. Paclitaxel induces upregulation of transient receptor potential vanilloid 1 expression in the rat spinal cord. Int. J. Mol. Sci. 2020, 21, 4341. [Google Scholar] [CrossRef]
- Baba, K.; Kawasaki, M.; Nishimura, H.; Suzuki, H.; Matsuura, T.; Fujitani, T.; Tsukamoto, M.; Tokuda, K.; Yamanaka, Y.; Ohnishi, H. Heat hypersensitivity is attenuated with altered expression level of spinal astrocytes after sciatic nerve injury in trpv1 knockout mice. Neurosci. Res. 2021, 170, 273–283. [Google Scholar] [CrossRef]
- Fajrin, F.A.; Nugroho, A.E.; Nurrochmad, A.; Susilowati, R. Ginger extract and its compound, 6-shogaol, attenuates painful diabetic neuropathy in mice via reducing trpv1 and nmdar2b expressions in the spinal cord. J. Ethnopharmacol. 2020, 249, 112396. [Google Scholar] [CrossRef] [PubMed]
- Choi, H.-S.; Roh, D.-H.; Yoon, S.-Y.; Kwon, S.-G.; Choi, S.-R.; Kang, S.-Y.; Moon, J.-Y.; Han, H.-J.; Kim, H.-W.; Beitz, A.J. The role of spinal interleukin-1β and astrocyte connexin 43 in the development of mirror-image pain in an inflammatory pain model. Exp. Neurol. 2017, 287, 1–13. [Google Scholar] [CrossRef]
- Shibata, K.; Sugawara, T.; Fujishita, K.; Shinozaki, Y.; Matsukawa, T.; Suzuki, T.; Koizumi, S. The astrocyte-targeted therapy by bushi for the neuropathic pain in mice. PLoS ONE 2011, 6, e23510. [Google Scholar]
- Robinson, C.R.; Zhang, H.; Dougherty, P.M. Astrocytes, but not microglia, are activated in oxaliplatin and bortezomib-induced peripheral neuropathy in the rat. Neuroscience 2014, 274, 308–317. [Google Scholar] [CrossRef] [PubMed] [Green Version]
- Jung, Y.; Lee, J.H.; Kim, W.; Yoon, S.H.; Kim, S.K. Anti-allodynic effect of buja in a rat model of oxaliplatin-induced peripheral neuropathy via spinal astrocytes and pro-inflammatory cytokines suppression. BMC Complement. Altern. Med. 2017, 17, 1–8. [Google Scholar] [CrossRef] [Green Version]
- Ren, K. Emerging role of astroglia in pain hypersensitivity. Jpn. Dent. Sci. Rev. 2010, 46, 86–92. [Google Scholar] [CrossRef] [PubMed] [Green Version]
- Lau, L.T.; Yu, A.C.-H. Astrocytes produce and release interleukin-1, interleukin-6, tumor necrosis factor alpha and interferon-gamma following traumatic and metabolic injury. J. Neurotrauma 2001, 18, 351–359. [Google Scholar] [CrossRef]
- Mannelli, L.D.C.; Pacini, A.; Bonaccini, L.; Zanardelli, M.; Mello, T.; Ghelardini, C. Morphologic features and glial activation in rat oxaliplatin-dependent neuropathic pain. J. Pain 2013, 14, 1585–1600. [Google Scholar] [CrossRef]
- Yoon, S.-Y.; Robinson, C.R.; Zhang, H.; Dougherty, P.M. Spinal astrocyte gap junctions contribute to oxaliplatin-induced mechanical hypersensitivity. J. Pain 2013, 14, 205–214. [Google Scholar] [CrossRef] [Green Version]
- Mannelli, L.D.C.; Pacini, A.; Micheli, L.; Tani, A.; Zanardelli, M.; Ghelardini, C. Glial role in oxaliplatin-induced neuropathic pain. Exp. Neurol. 2014, 261, 22–33. [Google Scholar] [CrossRef]
- Ahn, B.-S.; Kim, S.-K.; Kim, H.N.; Lee, J.-H.; Lee, J.-H.; Hwang, D.S.; Bae, H.; Min, B.-I.; Kim, S.K. Gyejigachulbu-tang relieves oxaliplatin-induced neuropathic cold and mechanical hypersensitivity in rats via the suppression of spinal glial activation. Evid. Based Complement. Altern. Med. 2014, 2014, 436–482. [Google Scholar] [CrossRef]
- Kim, C.; Lee, J.H.; Kim, W.; Li, D.; Kim, Y.; Lee, K.; Kim, S.K. The suppressive effects of cinnamomi cortex and its phytocompound coumarin on oxaliplatin-induced neuropathic cold allodynia in rats. Molecules 2016, 21, 1253. [Google Scholar] [CrossRef] [Green Version]
- Yang, Y.-H.; Lin, J.-K.; Chen, W.-S.; Lin, T.-C.; Yang, S.-H.; Jiang, J.-K.; Chang, S.-C.; Lan, Y.-T.; Lin, C.-C.; Yen, C.-C. Duloxetine improves oxaliplatin-induced neuropathy in patients with colorectal cancer: An open-label pilot study. Support. Care Cancer 2012, 20, 1491–1497. [Google Scholar] [CrossRef] [PubMed]
- Zimmerman, C.; Atherton, P.J.; Pachman, D.; Seisler, D.; Wagner-Johnston, N.; Dakhil, S.; Lafky, J.M.; Qin, R.; Grothey, A.; Loprinzi, C.L. Mc11c4: A pilot randomized, placebo-controlled, double-blind study of venlafaxine to prevent oxaliplatin-induced neuropathy. Support. Care Cancer 2016, 24, 1071–1078. [Google Scholar] [CrossRef] [Green Version]
- Cao, P.; Xia, Y.; He, W.; Zhang, T.; Hong, L.; Zheng, P.; Shen, X.; Liang, G.; Cui, R.; Zou, P. Enhancement of oxaliplatin-induced colon cancer cell apoptosis by alantolactone, a natural product inducer of ros. Int. J. Biol. Sci. 2019, 15, 1676. [Google Scholar] [CrossRef] [PubMed] [Green Version]
- Chen, M.; May, B.H.; Zhou, I.W.; Xue, C.C.; Zhang, A.L. Meta-analysis of oxaliplatin-based chemotherapy combined with traditional medicines for colorectal cancer: Contributions of specific plants to tumor response. Integr. Cancer Ther. 2016, 15, 40–59. [Google Scholar] [CrossRef] [PubMed] [Green Version]
- Kono, T.; Hata, T.; Morita, S.; Munemoto, Y.; Matsui, T.; Kojima, H.; Takemoto, H.; Fukunaga, M.; Nagata, N.; Shimada, M. Goshajinkigan oxaliplatin neurotoxicity evaluation (gone): A phase 2, multicenter, randomized, double-blind, placebo-controlled trial of goshajinkigan to prevent oxaliplatin-induced neuropathy. Cancer Chemother. Pharmacol. 2013, 72, 1283–1290. [Google Scholar] [CrossRef] [Green Version]
- Hedigan, K. Cancer: Herbal medicine reduces chemotherapy toxicity. Nat. Rev. Drug Discov. 2010, 9, 765. [Google Scholar] [CrossRef] [PubMed]
- Lee, J.H.; Min, D.; Lee, D.; Kim, W. Zingiber officinale roscoe rhizomes attenuate oxaliplatin-induced neuropathic pain in mice. Molecules 2021, 26, 548. [Google Scholar] [CrossRef] [PubMed]
- Kim, M.J.; Ku, J.M.; Hong, S.H.; Kim, H.I.; Kwon, Y.Y.; Park, J.-S.; Jung, D.H.; Shin, Y.C.; Ko, S.-G. In vitro anticancer effects of ji017 on two prostate cancer cell lines involve endoplasmic reticulum stress mediated by elevated levels of reactive oxygen species. Front. Pharmacol. 2021, 12, 1189. [Google Scholar] [CrossRef] [PubMed]
- Luo, Y.; Wang, C.Z.; Sawadogo, R.; Tan, T.; Yuan, C.S. Effects of herbal medicines on pain management. Am. J. Chin. Med. 2020, 48, 1–16. [Google Scholar] [CrossRef] [PubMed]
- Suzuki, T.; Miyamoto, K.; Yokoyama, N.; Sugi, M.; Kagioka, A.; Kitao, Y.; Adachi, T.; Ohsawa, M.; Mizukami, H.; Makino, T. Processed aconite root and its active ingredient neoline may alleviate oxaliplatin-induced peripheral neuropathic pain. J. Ethnopharmacol. 2016, 186, 44–52. [Google Scholar] [CrossRef] [PubMed]
- Tanimura, Y.; Yoshida, M.; Ishiuchi, K.; Ohsawa, M.; Makino, T. Neoline is the active ingredient of processed aconite root against murine peripheral neuropathic pain model, and its pharmacokinetics in rats. J. Ethnopharmacol. 2019, 241, 111859. [Google Scholar] [CrossRef]
- Choi, S.S.; Han, K.J.; Lee, H.K.; Han, E.J.; Suh, H.W. Antinociceptive profiles of crude extract from roots of angelica gigas nakai in various pain models. Biol. Pharm. Bull. 2003, 26, 1283–1288. [Google Scholar] [CrossRef] [Green Version]
- Lee, J.H.; Gang, J.; Yang, E.; Kim, W.; Jin, Y.-H. Bee venom acupuncture attenuates oxaliplatin-induced neuropathic pain by modulating action potential threshold in a-fiber dorsal root ganglia neurons. Toxins 2020, 12, 737. [Google Scholar] [CrossRef]
- Kim, W.; Kim, M.J.; Go, D.; Min, B.-I.; Na, H.S.; Kim, S.K. Combined effects of bee venom acupuncture and morphine on oxaliplatin-induced neuropathic pain in mice. Toxins 2016, 8, 33. [Google Scholar] [CrossRef]
- Kim, W.; Chung, Y.; Choi, S.; Min, B.-I.; Kim, S.K. Duloxetine protects against oxaliplatin-induced neuropathic pain and spinal neuron hyperexcitability in rodents. Int. J. Mol. Sci. 2017, 18, 2626. [Google Scholar] [CrossRef] [PubMed] [Green Version]
- Lee, J.H.; Kim, W. The role of satellite glial cells, astrocytes, and microglia in oxaliplatin-induced neuropathic pain. Biomedicines 2020, 8, 324. [Google Scholar] [CrossRef]
- Harris, J.A. Using c-fos as a neural marker of pain. Brain Res. Bull. 1998, 45, 1–8. [Google Scholar] [CrossRef]
- Morgado, C.; Tavares, I. C-fos expression at the spinal dorsal horn of streptozotocin-induced diabetic rats. Diabetes/Metab. Res. Rev. 2007, 23, 644–652. [Google Scholar] [CrossRef]
- Kajander, K.C.; Madsen, A.M.; Iadarola, M.J.; Draisci, G.; Wakisaka, S. Fos-like immunoreactivity increases in the lumbar spinal cord following a chronic constriction injury to the sciatic nerve of rat. Neurosci. Lett. 1996, 206, 9–12. [Google Scholar] [CrossRef]
- Williams, S.; Evan, G.; Hunt, S.P. C-fos induction in the spinal cord after peripheral nerve lesion. Eur. J. Neurosci. 1991, 3, 887–894. [Google Scholar] [CrossRef] [PubMed]
- Riediger, C.; Schuster, T.; Barlinn, K.; Maier, S.; Weitz, J.; Siepmann, T. Adverse effects of antidepressants for chronic pain: A systematic review and meta-analysis. Front. Neurol. 2017, 8, 307. [Google Scholar] [CrossRef] [Green Version]
- Quilici, S.; Chancellor, J.; Löthgren, M.; Simon, D.; Said, G.; Le, T.K.; Garcia-Cebrian, A.; Monz, B. Meta-analysis of duloxetine vs. Pregabalin and gabapentin in the treatment of diabetic peripheral neuropathic pain. BMC Neurol. 2009, 9, 1–14. [Google Scholar] [CrossRef] [Green Version]
- Feighner, J.P. The role of venlafaxine in rational antidepressant therapy. J. Clin. Psychiatry 1994, 55, 62–100. [Google Scholar] [PubMed]
- Da Silva, M.D.; Cidral-Filho, F.J.; Winkelmann-Duarte, E.C.; Cargnin-Ferreira, E.; Calixto, J.B.; Dutra, R.C.; Santos, A.R.S. Diacerein reduces joint damage, pain behavior and inhibits transient receptor potential vanilloid 1, matrix metalloproteinase and glial cells in rat spinal cord. Int. J. Rheum. Dis. 2017, 20, 1337–1349. [Google Scholar] [CrossRef] [PubMed]
- Cernit, V.; Sénécal, J.; Othman, R.; Couture, R. Reciprocal regulatory interaction between trpv1 and kinin b1 receptor in a rat neuropathic pain model. Int. J. Mol. Sci. 2020, 21, 821. [Google Scholar] [CrossRef] [Green Version]
- Doly, S.; Fischer, J.; Salio, C.; Conrath, M. The vanilloid receptor-1 is expressed in rat spinal dorsal horn astrocytes. Neurosci. Lett. 2004, 357, 123–126. [Google Scholar] [CrossRef] [PubMed]
- D’Mello, R.; Dickenson, A.H. Spinal cord mechanisms of pain. Br. J. Anaesth. 2008, 101, 8–16. [Google Scholar] [CrossRef] [PubMed] [Green Version]
- Uta, D.; Yoshimura, M.; Koga, K. Chronic pain models amplify transient receptor potential vanilloid 1 (trpv1) receptor responses in adult rat spinal dorsal horn. Neuropharmacology 2019, 160, 107753. [Google Scholar] [CrossRef]
- Lappin, S.C.; Randall, A.D.; Gunthorpe, M.J.; Morisset, V. Trpv1 antagonist, sb-366791, inhibits glutamatergic synaptic transmission in rat spinal dorsal horn following peripheral inflammation. Eur. J. Pharmacol. 2006, 540, 73–81. [Google Scholar] [CrossRef]
- Ji, R.R.; Berta, T.; Nedergaard, M. Glia and pain: Is chronic pain a gliopathy? Pain 2013, 154 (Suppl. S1), S10–S28. [Google Scholar] [CrossRef] [PubMed]
- Guerra-Gomes, S.; Sousa, N.; Pinto, L.; Oliveira, J.F. Functional roles of astrocyte calcium elevations: From synapses to behavior. Front. Cell. Neurosci. 2017, 11, 427. [Google Scholar] [CrossRef] [PubMed] [Green Version]
- Hara, T.; Chiba, T.; Abe, K.; Makabe, A.; Ikeno, S.; Kawakami, K.; Utsunomiya, I.; Hama, T.; Taguchi, K. Effect of paclitaxel on transient receptor potential vanilloid 1 in rat dorsal root ganglion. Pain 2013, 154, 882–889. [Google Scholar] [CrossRef]
- Cong, J.; Ruan, Y.; Lyu, Q.; Qin, X.; Qi, X.; Liu, W.; Kang, L.; Zhang, J.; Wu, C. A proton-coupled organic cation antiporter is involved in the blood-brain barrier transport of aconitum alkaloids. J. Ethnopharmacol. 2020, 252, 112581. [Google Scholar] [CrossRef]
- Mahat, B.; Chae, J.-w.; Baek, I.-h.; Song, G.-y.; Song, J.-s.; Ma, J.-y.; Kwon, K.-i. Biopharmaceutical characterization of decursin and their derivatives for drug discovery. Drug Dev. Ind. Pharm. 2013, 39, 1523–1530. [Google Scholar] [CrossRef]
- Simon, A.; Darcsi, A.; Kéry, Á.; Riethmüller, E. Blood-brain barrier permeability study of ginger constituents. J. Pharm. Biomed. Anal. 2020, 177, 112820. [Google Scholar] [CrossRef]
- Son, D.B.; Choi, W.; Kim, M.; Go, E.J.; Jeong, D.; Park, C.-K.; Kim, Y.H.; Lee, H.; Suh, J.-W. Decursin alleviates mechanical allodynia in a paclitaxel-induced neuropathic pain mouse model. Cells 2021, 10, 547. [Google Scholar] [CrossRef] [PubMed]
- Deng, J.; Han, J.; Chen, J.; Zhang, Y.; Huang, Q.; Wang, Y.; Qi, X.; Liu, Z.; Leung, E.L.-H.; Wang, D. Comparison of analgesic activities of aconitine in different mice pain models. PLoS ONE 2021, 16, e0249276. [Google Scholar] [CrossRef] [PubMed]
- Borgonetti, V.; Governa, P.; Biagi, M.; Pellati, F.; Galeotti, N. Zingiber officinale roscoe rhizome extract alleviates neuropathic pain by inhibiting neuroinflammation in mice. Phytomedicine 2020, 78, 153307. [Google Scholar] [CrossRef]
- Gauthier, M.L.; Beaudry, F.; Vachon, P. Intrathecal [6]-gingerol administration alleviates peripherally induced neuropathic pain in male sprague–dawley rats. Phytother. Res. 2013, 27, 1251–1254. [Google Scholar] [CrossRef] [PubMed]
- Hitomi, S.; Ono, K.; Terawaki, K.; Matsumoto, C.; Mizuno, K.; Yamaguchi, K.; Imai, R.; Omiya, Y.; Hattori, T.; Kase, Y. [6]-gingerol and [6]-shogaol, active ingredients of the traditional japanese medicine hangeshashinto, relief oral ulcerative mucositis-induced pain via action on na+ channels. Pharmacol. Res. 2017, 117, 288–302. [Google Scholar] [CrossRef] [PubMed]
- Qian, B.; Li, F.; Zhao, L.X.; Dong, Y.L.; Gao, Y.J.; Zhang, Z.J. Ligustilide ameliorates inflammatory pain and inhibits tlr4 upregulation in spinal astrocytes following complete freund’s adjuvant peripheral injection. Cell. Mol. Neurobiol. 2016, 36, 143–149. [Google Scholar] [CrossRef]
- Mai, J.Z.; Liu, C.; Huang, Z.; Mai, C.L.; Zhou, X.; Zhang, J.; Liu, X.G. Oral application of bulleyaconitine a attenuates morphine tolerance in neuropathic rats by inhibiting long-term potentiation at c-fiber synapses and protein kinase c gamma in spinal dorsal horn. Mol. Pain 2020, 16, 1744806920917242. [Google Scholar] [CrossRef] [Green Version]
- Zimmermann, M. Ethical guidelines for investigations of experimental pain in conscious animals. Pain 1983, 16, 109–110. [Google Scholar] [CrossRef]
- Chaplan, S.R.; Bach, F.; Pogrel, J.; Chung, J.; Yaksh, T. Quantitative assessment of tactile allodynia in the rat paw. J. Neurosci. Methods 1994, 53, 55–63. [Google Scholar] [CrossRef]
- Dixon, W.J. Efficient analysis of experimental observations. Annu. Rev. Pharmacol. Toxicol. 1980, 20, 441–462. [Google Scholar] [CrossRef] [PubMed]





| Pain Assessment (Figure 1) | mRNA Analysis (Figure 2) | IHC: TRPV1 and GFAP (Figure 3) | IHC: TRPV1 and GFAP (Figure 4) | IHC: TRPV1 and c-Fos (Figure 5) | 
|---|---|---|---|---|
| 5% Glucose (n = 6) | Control (n = 6) | Control (n = 6) | Control (n = 6) | Control (n = 6) | 
| Oxa (n = 6) | Oxa (n = 6) | Oxa (n = 6) | Oxa (n = 6) | Oxa (n = 6) | 
| Oxa + PBS (n = 5) | Oxa + JI107 (n = 7) | Oxa + JI107 (n = 6) | Oxa + Capz (n = 6) | Oxa + JI017 (n = 6) | 
| Oxa + JI107 (n = 6) | 
| Gene | Forward | Reverse | 
|---|---|---|
| GAPDH | 5′-AGGTCGGTGTGAACGGATTTG | 5′-GGGGTCGTTGATGGCAACA | 
| TRPV1 | 5′-TCTCCACTGGTGTTGAGACG | 5′-GGGTGTTTGAACTCGGTGTC | 
| GFAP | 5′-CGGAGACGCATCACCTCTG | 5′-AGGGAGTGGAGGAGTCATTCG | 
| Publisher’s Note: MDPI stays neutral with regard to jurisdictional claims in published maps and institutional affiliations. | 
© 2021 by the authors. Licensee MDPI, Basel, Switzerland. This article is an open access article distributed under the terms and conditions of the Creative Commons Attribution (CC BY) license (https://creativecommons.org/licenses/by/4.0/).
Share and Cite
Lee, J.H.; Ji, H.; Ko, S.-G.; Kim, W. JI017 Attenuates Oxaliplatin-Induced Cold Allodynia via Spinal TRPV1 and Astrocytes Inhibition in Mice. Int. J. Mol. Sci. 2021, 22, 8811. https://doi.org/10.3390/ijms22168811
Lee JH, Ji H, Ko S-G, Kim W. JI017 Attenuates Oxaliplatin-Induced Cold Allodynia via Spinal TRPV1 and Astrocytes Inhibition in Mice. International Journal of Molecular Sciences. 2021; 22(16):8811. https://doi.org/10.3390/ijms22168811
Chicago/Turabian StyleLee, Ji Hwan, Hyunseung Ji, Seong-Gyu Ko, and Woojin Kim. 2021. "JI017 Attenuates Oxaliplatin-Induced Cold Allodynia via Spinal TRPV1 and Astrocytes Inhibition in Mice" International Journal of Molecular Sciences 22, no. 16: 8811. https://doi.org/10.3390/ijms22168811
APA StyleLee, J. H., Ji, H., Ko, S.-G., & Kim, W. (2021). JI017 Attenuates Oxaliplatin-Induced Cold Allodynia via Spinal TRPV1 and Astrocytes Inhibition in Mice. International Journal of Molecular Sciences, 22(16), 8811. https://doi.org/10.3390/ijms22168811
 
         
                                                

 
       