Temporal and Spatial Regulation of miR-320 in the Uterus during Embryo Implantation in the Rat
Abstract
:1. Introduction
2. Results and Discussion
2.1. Differential expression of miR-320 in the rat uterus during the peri-implantation period
2.2. Pseudopregnancy did not change the expression of miR-320
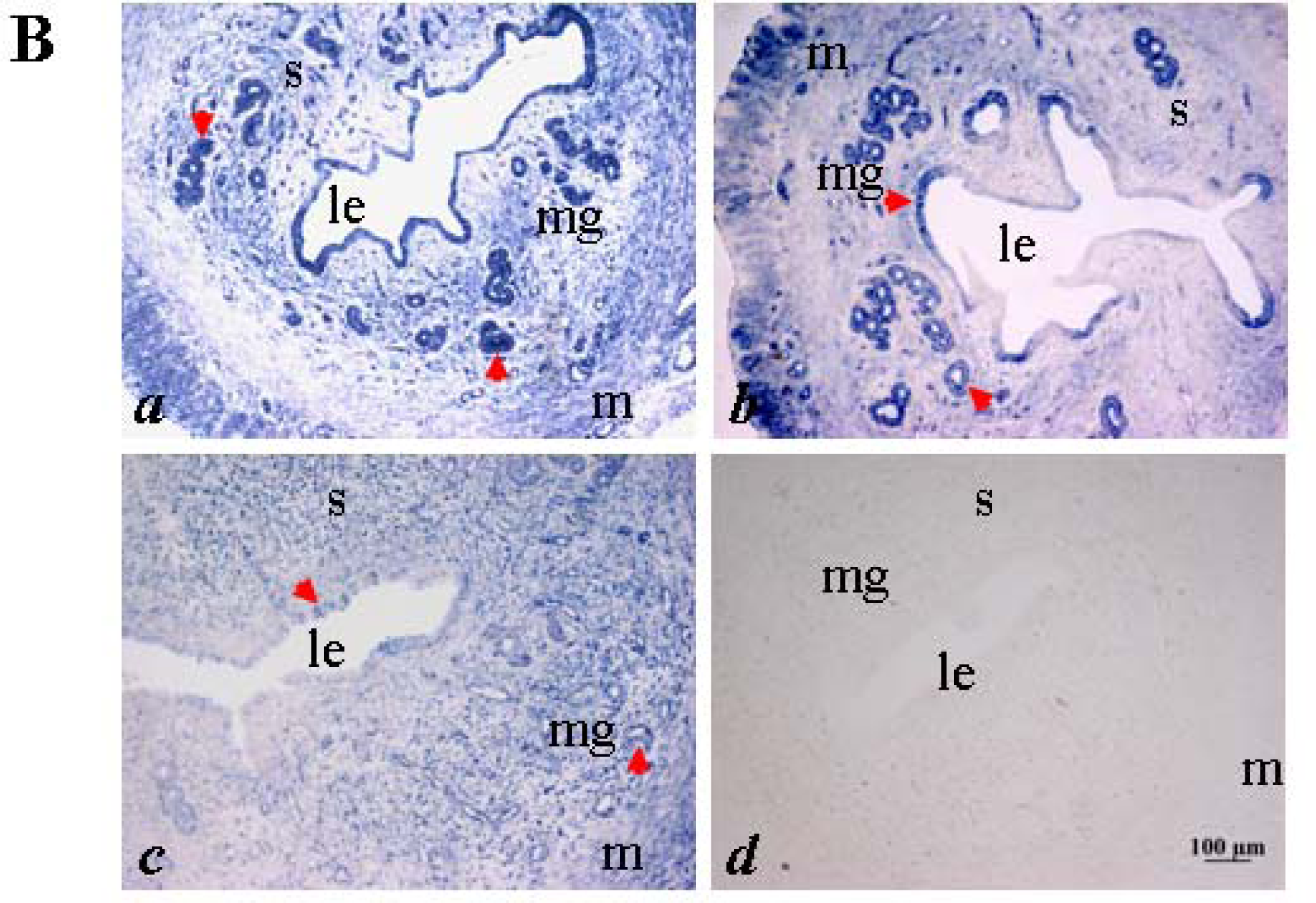
2.3. Delayed implantation inhibited the expression of miR-320
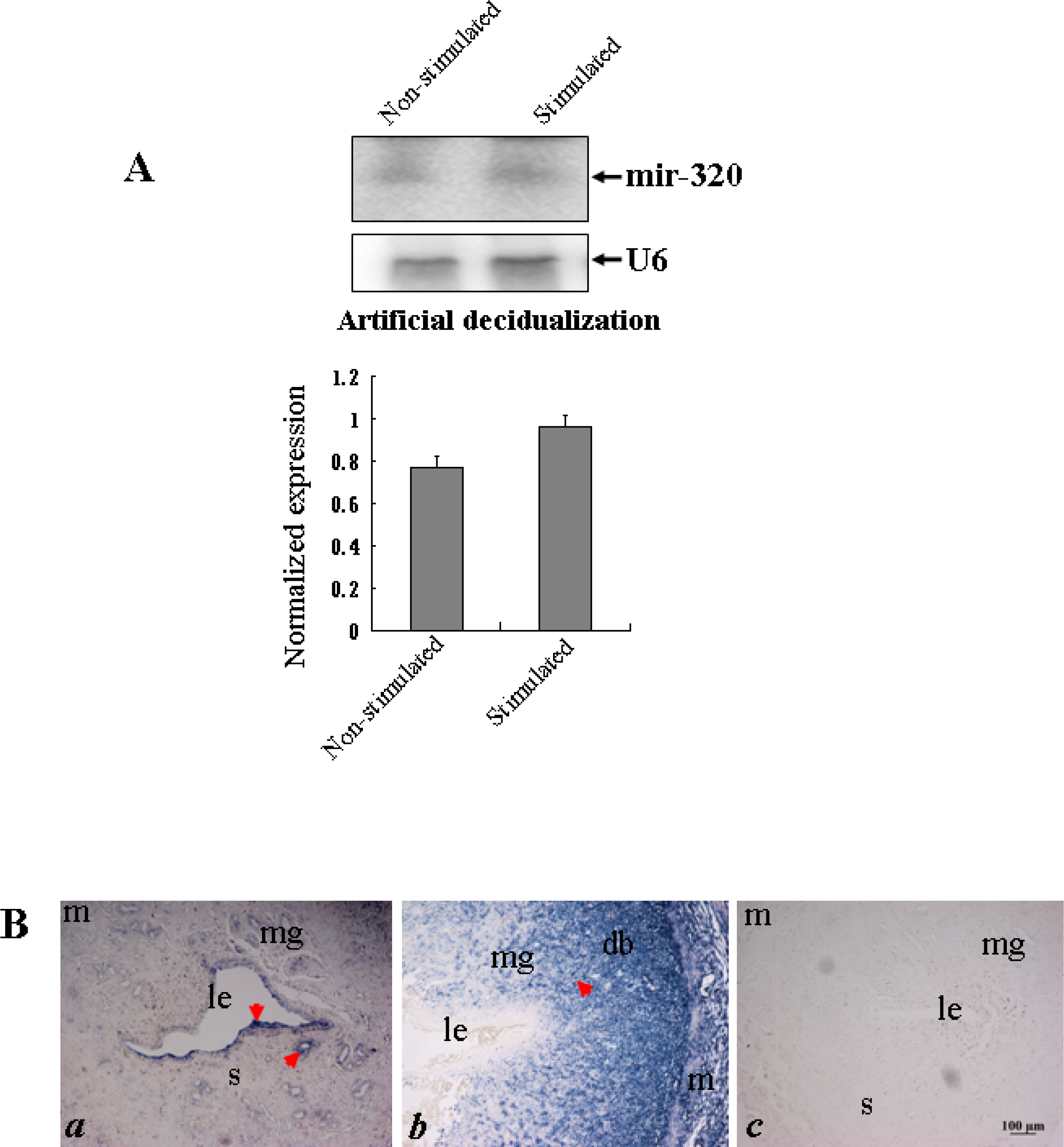
2.4. Experimentally induced decidualization increases the expression of miR-320
2.5. Progesterone enhances the miR-320 expression
3. Experimental Section
3.1. Experimental animals and protocols
3.2. Northern blot analysis
3.3. In situ hybridization of miR-320 with DIG-labeled LNA probes
3.4. Statistical analysis
4. Conclusions
Acknowledgments
References
- Venners, SA; Liu, X; Perry, MJ; Korrick, SA; Li, Z; Yang, F; Yang, J; Lasley, BL; Xu, X; Wang, X. Urinary estrogen and progesterone metabolite concentrations in menstrual cycles of fertile women with non-conception, early pregnancy loss or clinical pregnancy. Hum. Reprod 2006, 21, 2272–2280. [Google Scholar]
- Yoshinaga, K. Review of factors essential for blastocyst implantation for their modulating effects on the maternal immune system. Semin Cell Dev Biol 2008, 19, 161–169. [Google Scholar]
- Sun, QH; Peng, JP; Xia, HF; Yang, Y; Liu, ML. Effect on expression of RT1-A and RT1-DM molecules of treatment with interferon-gamma at the maternal--fetal interface of pregnant rats. Hum. Reprod 2005, 20, 2639–2647. [Google Scholar]
- Xia, HF; Sun, QH; Peng, JP. Effect of interferon-gamma treatment on the expression of interleukin-1beta at the maternal-fetal interface of pregnant rats. Reprod. Fertil. Dev 2007, 19, 510–519. [Google Scholar]
- Sohlström, A; Katsman, A; Kind, KL; Roberts, CT; Owens, PC; Robinson, JS; Owens, JA. Food restriction alters pregnancy-associated changes in IGF and IGFBP in the guinea pig. Am. J. Physiol 1998, 274, E410–E416. [Google Scholar]
- Roberts, CT; Kind, KL; Earl, RA; Grant, PA; Robinson, JS; Sohlstrom, A; Owens, PC; Owens, JA. Circulating insulin-like growth factor (IGF)-I and IGF binding proteins -1 and -3 and placental development in the guinea-pig. Placenta 2002, 23, 763–770. [Google Scholar]
- Sampson, VB; Rong, NH; Han, J; Yang, Q; Aris, V; Soteropoulos, P; Petrelli, NJ; Dunn, SP; Krueger, LJ. MicroRNA let-7a down-regulates MYC and reverts MYC-induced growth in Burkitt lymphoma cells. Cancer Res 2007, 67, 9762–9770. [Google Scholar]
- Abdelmohsen, K; Srikantan, S; Kuwano, Y; Gorospe, M. miR-519 reduces cell proliferation by lowering RNA-binding protein HuR levels. Proc. Natl. Acad. Sci. USA 2008, 105, 20297–20302. [Google Scholar]
- Chakrabarty, A; Tranguch, S; Daikoku, T; Jensen, K; Furneaux, H; Dey, SK. MicroRNA regulation of cyclooxygenase-2 during embryo implantation. Proc. Natl. Acad. Sci. USA 2007, 104, 15144–15149. [Google Scholar]
- Hu, SJ; Ren, G; Liu, JL; Zhao, ZA; Yu, YS; Su, RW; Ma, XH; Ni, H; Lei, W; Yang, ZM. MicroRNA expression and regulation in mouse uterus during embryo implantation. J. Biol. Chem 2008, 283, 23473–23484. [Google Scholar]
- Weber, MJ. New human and mouse microRNA genes found by homology search. FEBS J 2005, 272, 59–73. [Google Scholar]
- Michael, MZ; O'Connor, SM; van Holst Pellekaan, NG; Young, GP; James, RJ. Reduced accumulation of specific microRNAs in colorectal neoplasia. Mol. Cancer. Res 2003, 1, 882–891. [Google Scholar]
- Watanabe, T; Takeda, A; Tsukiyama, T; Mise, K; Okuno, T; Sasaki, H; Minami, N; Imai, H. Identification and characterization of two novel classes of small RNAs in the mouse germline: Retrotransposon-derived siRNAs in oocytes and germline small RNAs in testes. Genes Dev 2006, 20, 1732–1743. [Google Scholar]
- Landgraf, P; Rusu, M; Sheridan, R; Sewer, A; Iovino, N; Aravin, A; Pfeffer, S; Rice, A; Kamphorst, AO; Landthaler, M; Lin, C; Socci, ND; Hermida, L; Fulci, V; Chiaretti, S; Foà, R; Schliwka, J; Fuchs, U; Novosel, A; Müller, RU; Schermer, B; Bissels, U; Inman, J; Phan, Q; Chien, M; Weir, DB; Choksi, R; De Vita, G; Frezzetti, D; Trompeter, HI; Hornung, V; Teng, G; Hartmann, G; Palkovits, M; Di Lauro, R; Wernet, P; Macino, G; Rogler, CE; Nagle, JW; Ju, J; Papavasiliou, FN; Benzing, T; Lichter, P; Tam, W; Brownstein, MJ; Bosio, A; Borkhardt, A; Russo, JJ; Sander, C; Zavolan, M; Tuschl, T. A mammalian microRNA expression atlas based on small RNA library sequencing. Cell 2007, 129, 1401–1414. [Google Scholar]
- Yan, LX; Huang, XF; Shao, Q; Huang, MY; Deng, L; Wu, QL; Zeng, YX; Shao, JY. MicroRNA miR-21 overexpression in human breast cancer is associated with advanced clinical stage, lymph node metastasis and patient poor prognosis. RNA 2008, 14, 2348–2360. [Google Scholar]
- Schaar, DG; Medina, DJ; Moore, DF; Strair, RK; Ting, Y. MiR-320 targets transferrin receptor 1 (CD71) and inhibits cell proliferation. Exp. Hematol 2009, 37, 245–255. [Google Scholar]
- Murray, MJ; Lessey, BA. Embryo implantation and tumor metastasis: common pathways of invasion and angiogenesis. Semin. Reprod. Endocrinol 1999, 17, 275–290. [Google Scholar]
- Dey, SK; Lim, H; Das, SK; Reese, J; Paria, BC; Daikoku, T; Wang, H. Molecular cues to implantation. Endocr. Rev 2004, 25, 341–373. [Google Scholar]
- Wang, H; Dey, SK. Roadmap to embryo implantation: Clues from mouse models. Nat. Rev. Genet 2006, 7, 185–199. [Google Scholar]
- Quinn, CE; Simmons, DG; Kennedy, TG. Expression of Cystatin C in the rat endometrium during the peri-implantation period. Biochem. Biophys. Res. Commun 2006, 349, 236–244. [Google Scholar]
- Dai, B; Cao, Y; Liu, W; Li, S; Yang, Y; Chen, D; Duan, E. Dual roles of progesterone in embryo implantation in mouse. Endocrine 2003, 21, 123–132. [Google Scholar]
- Zhao, JJ; Hua, YJ; Sun, DG; Meng, XX; Xiao, HS; Ma, X. Genome-wide microRNA profiling in human fetal nervous tissues by oligonucleotide microarray. Child’s Nerv. Syst 2006, 22, 1419–1425. [Google Scholar]
- Zhao, JJ; Sun, DG; Wang, J; Liu, SR; Zhang, CY; Zhu, MX; Ma, X. Retinoic acid downregulates microRNAs to induce abnormal development of spinal cord in spina bifida rat model. Child’s Nerv. Syst 2008, 24, 485–492. [Google Scholar]
- Chan, JA; Krichevsky, AM; Kosik, KS. MicroRNA-21 is an antiapoptotic factor in human glioblastoma cells. Cancer Res 2005, 65, 6029–6033. [Google Scholar]






© 2010 by the authors; licensee Molecular Diversity Preservation International, Basel, Switzerland. This article is an open-access article distributed under the terms and conditions of the Creative Commons Attribution license (http://creativecommons.org/licenses/by/3.0/).
Share and Cite
Xia, H.-F.; Jin, X.-H.; Song, P.-P.; Cui, Y.; Liu, C.-M.; Ma, X. Temporal and Spatial Regulation of miR-320 in the Uterus during Embryo Implantation in the Rat. Int. J. Mol. Sci. 2010, 11, 719-730. https://doi.org/10.3390/ijms11020719
Xia H-F, Jin X-H, Song P-P, Cui Y, Liu C-M, Ma X. Temporal and Spatial Regulation of miR-320 in the Uterus during Embryo Implantation in the Rat. International Journal of Molecular Sciences. 2010; 11(2):719-730. https://doi.org/10.3390/ijms11020719
Chicago/Turabian StyleXia, Hong-Fei, Xiao-Hua Jin, Pei-Pei Song, Yi Cui, Chun-Mei Liu, and Xu Ma. 2010. "Temporal and Spatial Regulation of miR-320 in the Uterus during Embryo Implantation in the Rat" International Journal of Molecular Sciences 11, no. 2: 719-730. https://doi.org/10.3390/ijms11020719
APA StyleXia, H.-F., Jin, X.-H., Song, P.-P., Cui, Y., Liu, C.-M., & Ma, X. (2010). Temporal and Spatial Regulation of miR-320 in the Uterus during Embryo Implantation in the Rat. International Journal of Molecular Sciences, 11(2), 719-730. https://doi.org/10.3390/ijms11020719
