Anti-Inflammatory, Anti-Hyperglycemic, and Anti-Aging Activities of Aqueous and Methanolic Fractions Obtained from Cucurbita ficifolia Bouché Fruit Pulp and Peel Extracts
Abstract
1. Introduction
2. Results and Discussion
2.1. Extraction and Fractionation Yields, Chemical Composition, and Antioxidant Activity
2.2. Phytochemical Composition of Cucurbita ficifolia Bouché Extract Fractions
2.3. Extracts Capacity to Inhibit Metabolically Relevant Enzymes
2.4. Assessment of the Safety Profile of AF and MF Fractions Obtained from Pulp and Peel HE Extracts
2.4.1. Safety Profile of Pulp HE Extracts Fractions
2.4.2. Safety Profile of Peel HE Extracts Fractions
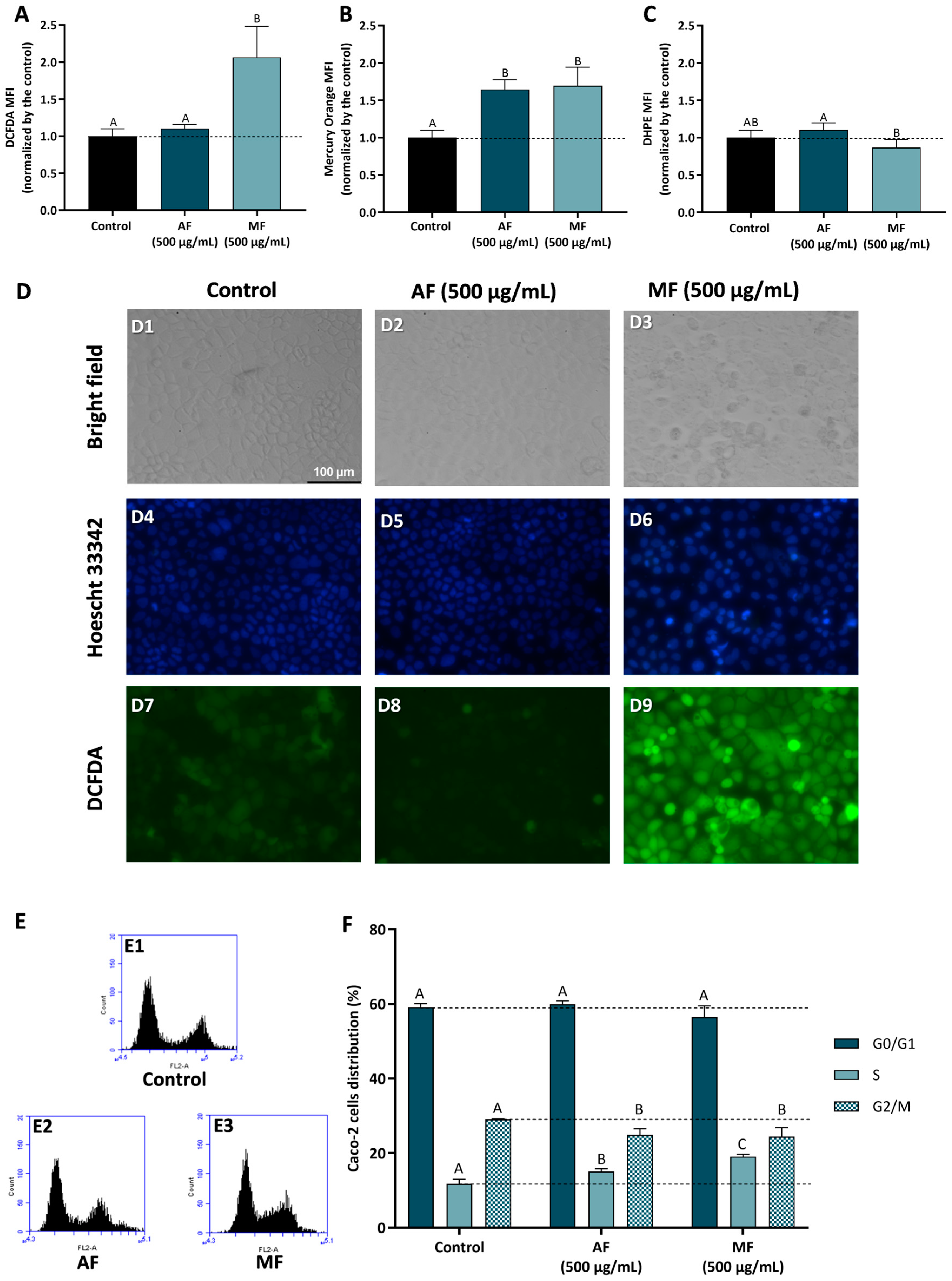
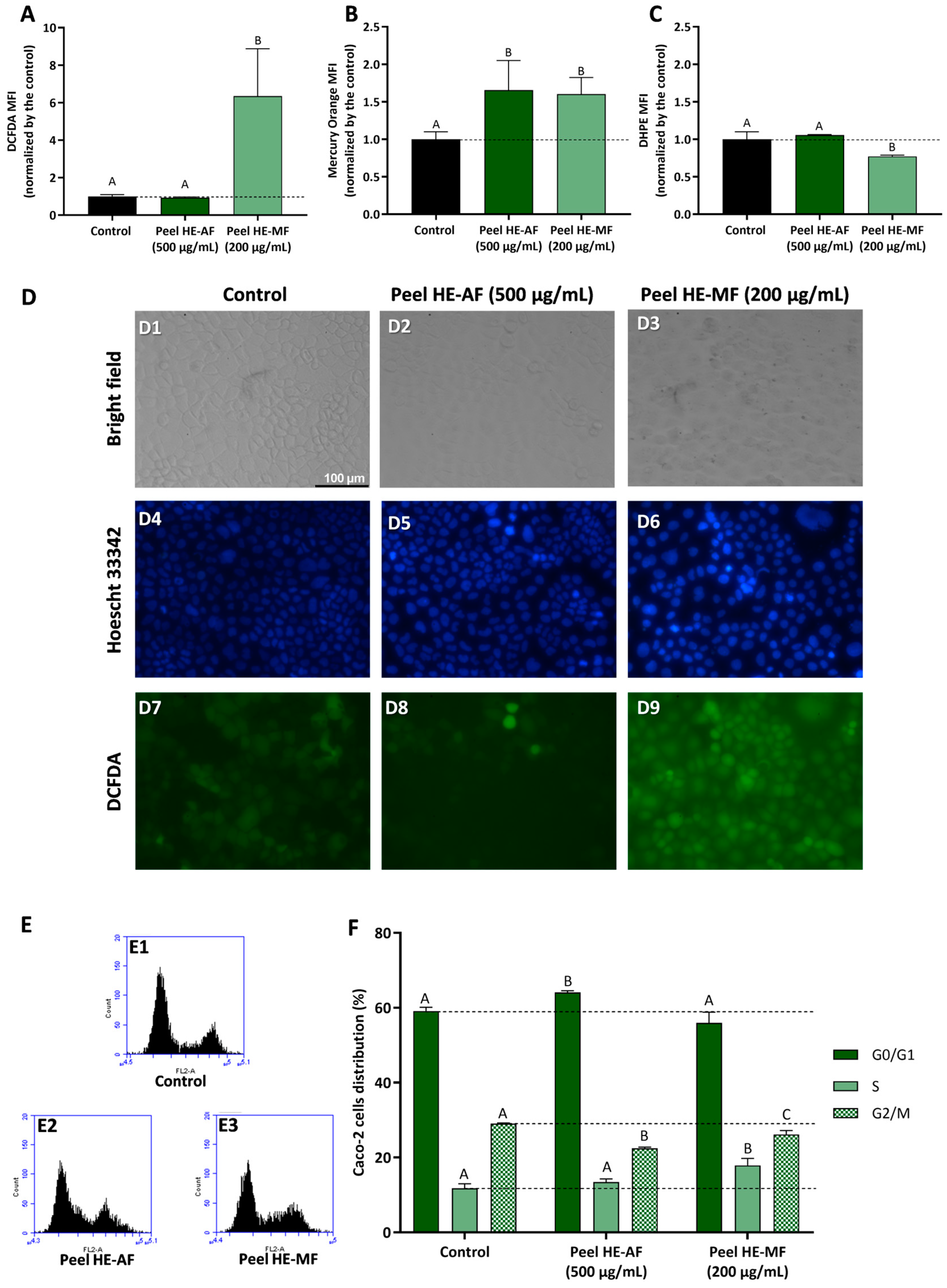
2.5. Evaluation of Oxidative Stress Markers and Cell Cycle Arrest
2.5.1. Effect of Pulp HE Extract Fractions
2.5.2. Effect of Peel HE Extract Fractions
2.6. Pulp and Pell C. ficifolia HE Extracts Fractions Induce Anti-Inflammatory Activity
3. Materials and Methods
3.1. Standards and Reagents
3.2. Plant Material
3.2.1. Preparation of Extracts
3.2.2. Fractionation of Extracts
3.3. Total Phenolic, Total Flavonoids, and Ortho-Diphenols Content
3.4. In Vitro Antioxidant Activity Assessment
3.4.1. ABTS Radical Scavenging Assay
3.4.2. Hydroxyl Radicals Scavenging Assay
3.5. Profiling and Quantification of Individual Phenolic Compounds by HPLC-DAD and HPLC-DAD-ESI-MSn
3.6. Determination of Sugars Content by HPAEC-PAD
3.7. Assessment of In Vitro Enzyme Inhibition Capacity
3.8. Cell Culture Maintenance and Cytotoxic/Anti-Proliferative Activity Assessment
3.9. Anti-Inflammatory Activity
3.10. Assessment of DNA Fragmentation and Intracellular ROS Content Using Fluorescence Microscopy
3.11. Assessment of Intracellular ROS Content, GSH Content, Lipid Peroxidation, and Cell Cycle Arrest Using Flow Cytometry
3.12. Data and Statistical Analysis
4. Conclusions
Supplementary Materials
Author Contributions
Funding
Institutional Review Board Statement
Informed Consent Statement
Data Availability Statement
Conflicts of Interest
References
- Martins-Gomes, C.; Nunes, F.M.; Silva, A.M. Natural Products as Dietary Agents for the Prevention and Mitigation of Oxidative Damage and Inflammation in the Intestinal Barrier. Antioxidants 2024, 13, 65. [Google Scholar] [CrossRef] [PubMed]
- Jaime, L.; Santoyo, S. The Health Benefits of the Bioactive Compounds in Foods. Foods 2021, 10, 325. [Google Scholar] [CrossRef]
- Chang, C.-I.; Hsu, C.-M.; Li, T.-S.; Huang, S.-D.; Lin, C.-C.; Yen, C.-H.; Chou, C.-H.; Cheng, H.-L. Constituents of the stem of Cucurbita moschata exhibit antidiabetic activities through multiple mechanisms. J. Funct. Foods 2014, 10, 260–273. [Google Scholar] [CrossRef]
- Damián, M.R.; Cortes-Perez, N.G.; Quintana, E.T.; Ortiz-Moreno, A.; Garfias Noguez, C.; Cruceño-Casarrubias, C.E.; Sánchez Pardo, M.E.; Bermúdez-Humarán, L.G. Functional Foods, Nutraceuticals and Probiotics: A Focus on Human Health. Microorganisms 2022, 10, 1065. [Google Scholar] [CrossRef]
- Essa, M.M.; Bishir, M.; Bhat, A.; Chidambaram, S.B.; Al-Balushi, B.; Hamdan, H.; Govindarajan, N.; Freidland, R.P.; Qoronfleh, M.W. Functional foods and their impact on health. J. Food Sci. Technol. 2023, 60, 820–834. [Google Scholar] [CrossRef]
- Alongi, M.; Anese, M. Re-thinking functional food development through a holistic approach. J. Funct. Foods 2021, 81, 104466. [Google Scholar] [CrossRef]
- Adefegha, S.A. Functional Foods and Nutraceuticals as Dietary Intervention in Chronic Diseases; Novel Perspectives for Health Promotion and Disease Prevention. J. Diet. Suppl. 2018, 15, 977–1009. [Google Scholar] [CrossRef] [PubMed]
- Silver, B. Pumpkins. J. Agric. Food Inf. 2016, 17, 206–211. [Google Scholar] [CrossRef]
- Kostecka-Gugała, A.; Kruczek, M.; Ledwożyw-Smoleń, I.; Kaszycki, P. Antioxidants and Health-Beneficial Nutrients in Fruits of Eighteen Cucurbita Cultivars: Analysis of Diversity and Dietary Implications. Molecules 2020, 25, 1792. [Google Scholar] [CrossRef]
- Salehi, B.; Sharifi-Rad, J.; Capanoglu, E.; Adrar, N.; Catalkaya, G.; Shaheen, S.; Jaffer, M.; Giri, L.; Suyal, R.; Jugran, A.K.; et al. Cucurbita Plants: From Farm to Industry. Appl. Sci. 2019, 9, 3387. [Google Scholar] [CrossRef]
- Salehi, B.; Capanoglu, E.; Adrar, N.; Catalkaya, G.; Shaheen, S.; Jaffer, M.; Giri, L.; Suyal, R.; Jugran, A.K.; Calina, D.; et al. Cucurbits Plants: A Key Emphasis to Its Pharmacological Potential. Molecules 2019, 24, 1854. [Google Scholar] [CrossRef]
- Moreno-Quiroga, G.; Alba-Jiménez, J.E.; Aquino-Bolaños, E.N.; Chávez-Servia, J.L. Phenolic compounds and antioxidant activity in Cucurbita ficifolia fruits, an underrated fruit. Front. Nutr. 2023, 9, 1029826. [Google Scholar] [CrossRef]
- Almanza-Perez, J.C.; Hernandez-Rosado, V.; Fortis-Barrera, A.; Blancas-Flores, G.; Alarcon-Villaseñor, E.; Flores-Saenz, J.L.; Rosiles-Alanis, W.; Alarcon-Aguilar, F.J. Cucurbita ficifolia Bouché Regulates the Metabolism of Carbohydrates and Lipids in Liver by Activation of PPARα without Affectation on PPARγ in Vivo and in Vitro. Am. J. Plant Sci. 2023, 14, 763–781. [Google Scholar] [CrossRef]
- Barrón-Álvarez, N.; Prado-Barragán, L.A.; Fortis-Barrera, M.D.; Alarcon-Aguilar, F.J. Fermentation of the Cucurbita ficifolia Fruit Juice: Its Antioxidant Activity and Effects on the Glycemia. Beverages 2022, 8, 55. [Google Scholar] [CrossRef]
- Rolnik, A.; Olas, B. Vegetables from the Cucurbitaceae family and their products: Positive effect on human health. Nutrition 2020, 78, 110788. [Google Scholar] [CrossRef] [PubMed]
- Roman-Ramos, R.; Almanza-Perez, J.C.; Fortis-Barrera, A.; Angeles-Mejia, S.; Banderas-Dorantes, T.R.; Zamilpa-Alvarez, A.; Diaz-Flores, M.; Jasso, I.; Blancas-Flores, G.; Gomez, J.; et al. Antioxidant and Anti-Inflammatory Effects of a Hypoglycemic Fraction from Cucurbita ficifolia Bouché in Streptozotocin-Induced Diabetes Mice. Am. J. Chin. Med. 2012, 40, 97–110. [Google Scholar] [CrossRef] [PubMed]
- Moya-Hernández, A.; Bosquez-Molina, E.; Verde-Calvo, J.R.; Blancas-Flores, G.; Trejo-Aguilar, G.M. Hypoglycemic effect and bioactive compounds associated with the ripening stages of the Cucurbita ficifolia Bouché fruit. J. Sci. Food Agric. 2020, 100, 5171–5181. [Google Scholar] [CrossRef]
- Lim, T.K. Cucurbita ficifolia. In Edible Medicinal And Non-Medicinal Plants: Volume 2, Fruits; Lim, T.K., Ed.; Springer: Dordrecht, The Netherlands, 2012; pp. 250–255. [Google Scholar]
- Alarcon-Aguilar, F.J.; Hernandez-Galicia, E.; Campos-Sepulveda, A.E.; Xolalpa-Molina, S.; Rivas-Vilchis, J.F.; Vazquez-Carrillo, L.I.; Roman-Ramos, R. Evaluation of the hypoglycemic effect of Cucurbita ficifolia Bouché (Cucurbitaceae) in different experimental models. J. Ethnopharmacol. 2002, 82, 185–189. [Google Scholar] [CrossRef]
- Aristatile, B.; Alshammari, G.M. In vitro biocompatibility and proliferative effects of polar and non-polar extracts of Cucurbita ficifolia on human mesenchymal stem cells. Biomed. Pharmacother. 2017, 89, 215–220. [Google Scholar] [CrossRef] [PubMed]
- Fortis-Barrera, Á.; García-Macedo, R.; Almanza-Perez, J.C.; Blancas-Flores, G.; Zamilpa-Alvarez, A.; Flores-Sáenz, J.L.; Cruz, M.; Román-Ramos, R.; Alarcón-Aguilar, F.J. Cucurbita ficifolia (Cucurbitaceae) modulates inflammatory cytokines and IFN-γ in obese mice. Can. J. Physiol. Pharmacol. 2017, 95, 170–177. [Google Scholar] [CrossRef]
- Díaz-Flores, M.; Angeles-Mejia, S.; Baiza-Gutman, L.A.; Medina-Navarro, R.; Hernández-Saavedra, D.; Ortega-Camarillo, C.; Roman-Ramos, R.; Cruz, M.; Alarcon-Aguilar, F.J. Effect of an aqueous extract of Cucurbita ficifolia Bouché on the glutathione redox cycle in mice with STZ-induced diabetes. J. Ethnopharmacol. 2012, 144, 101–108. [Google Scholar] [CrossRef] [PubMed]
- Li, F.; Zhao, J.; Wei, Y.; Jiao, X.; Li, Q. Holistic review of polysaccharides isolated from pumpkin: Preparation methods, structures and bioactivities. Int. J. Biol. Macromol. 2021, 193, 541–552. [Google Scholar] [CrossRef] [PubMed]
- Adams, G.G.; Imran, S.; Wang, S.; Mohammad, A.; Kok, S.; Gray, D.A.; Channell, G.A.; Morris, G.A.; Harding, S.E. The hypoglycaemic effect of pumpkins as anti-diabetic and functional medicines. Food Res. Int. 2011, 44, 862–867. [Google Scholar] [CrossRef]
- Zdunić, G.M.; Menković, N.R.; Jadranin, M.B.; Novaković, M.M.; Šavikin, K.P.; Živković, J.Č. Phenolic compounds and carotenoids in pumpkin fruit and related traditional products. Hem. Ind. 2016, 70, 429–433. [Google Scholar] [CrossRef]
- Coutinho, T.E.; Souto, E.B.; Silva, A.M. Selected Flavonoids to Target Melanoma: A Perspective in Nanoengineering Delivery Systems. Bioengineering 2022, 9, 290. [Google Scholar] [CrossRef] [PubMed]
- Ninčević Grassino, A.; Rimac Brnčić, S.; Badanjak Sabolović, M.; Šic Žlabur, J.; Marović, R.; Brnčić, M. Carotenoid Content and Profiles of Pumpkin Products and By-Products. Molecules 2023, 28, 858. [Google Scholar] [CrossRef] [PubMed]
- Martins-Gomes, C.; Taghouti, M.; Schäfer, J.; Bunzel, M.; Silva, A.M.; Nunes, F.M. Chemical characterization and bioactive properties of decoctions and hydroethanolic extracts of Thymus carnosus Boiss. J. Funct. Foods 2018, 43, 154–164. [Google Scholar] [CrossRef]
- Xia, T.; Wang, Q. Hypoglycaemic role of Cucurbita ficifolia (Cucurbitaceae) fruit extract in streptozotocin-induced diabetic rats. J. Sci. Food Agric. 2007, 87, 1753–1757. [Google Scholar] [CrossRef]
- Akhter, K.; Bibi, A.; Rasheed, A.; Rehman, S.u.; Shafique, U.; Habib, T. Indigenous vegetables of family Cucurbitaceae of Azad Kashmir: A key emphasis on their pharmacological potential. PLoS ONE 2022, 17, e0269444. [Google Scholar] [CrossRef] [PubMed]
- Stryjecka, M.; Krochmal-Marczak, B.; Cebulak, T.; Kiełtyka-Dadasiewicz, A. Assessment of Phenolic Acid Content and Antioxidant Properties of the Pulp of Five Pumpkin Species Cultivated in Southeastern Poland. Int. J. Mol. Sci. 2023, 24, 8621. [Google Scholar] [CrossRef] [PubMed]
- Gaweł-Bęben, K.; Czech, K.; Strzępek-Gomółka, M.; Czop, M.; Szczepanik, M.; Lichtarska, A.; Kukula-Koch, W. Assessment of Cucurbita spp. Peel Extracts as Potential Sources of Active Substances for Skin Care and Dermatology. Molecules 2022, 27, 7618. [Google Scholar] [CrossRef] [PubMed]
- Cvetković, D.; Stanojević, L.; Zvezdanović, J.; Stanojević, J.; Savić, D.; Karabegović, I.; Danilović, B. Pumpkin fruit (Cucurbita pepo L.) as a source of phytochemicals useful in food and pharmaceutical industries. J. Food Meas. Charact. 2021, 15, 4596–4607. [Google Scholar] [CrossRef]
- Abraão, A.; Martins-Gomes, C.; Domínguez-Perles, R.; Barros, A.; Silva, A.M. Molecular Characterization of Prunus lusitanica L. Fruit Extracts and Their Health-Promoting Potential in Inflammation, Diabetes, and Neurodegenerative Diseases. Int. J. Mol. Sci. 2023, 24, 8830. [Google Scholar] [CrossRef] [PubMed]
- Ding, S.; Dudley, E.; Plummer, S.; Tang, J.; Newton, R.P.; Brenton, A.G. Fingerprint profile of Ginkgo biloba nutritional supplements by LC/ESI-MS/MS. Phytochemistry 2008, 69, 1555–1564. [Google Scholar] [CrossRef] [PubMed]
- Simirgiotis, M.J.; Schmeda-Hirschmann, G. Direct identification of phenolic constituents in Boldo Folium (Peumus boldus Mol.) infusions by high-performance liquid chromatography with diode array detection and electrospray ionization tandem mass spectrometry. J. Chromatogr. A 2010, 1217, 443–449. [Google Scholar] [CrossRef]
- Marzouk, M.M.; Hussein, S.R.; Elkhateeb, A.; El-Shabrawy, M.; Abdel-Hameed, E.S.; Kawashty, S.A. Comparative study of Mentha species growing wild in Egypt: LC-ESI-MS analysis and chemosystematic significance. J. Appl. Pharm. Sci. 2018, 8, 116–122. [Google Scholar]
- Mokhtar, M.; Bouamar, S.; Di Lorenzo, A.; Temporini, C.; Daglia, M.; Riazi, A. The Influence of Ripeness on the Phenolic Content, Antioxidant and Antimicrobial Activities of Pumpkins (Cucurbita moschata Duchesne). Molecules 2021, 26, 3623. [Google Scholar] [CrossRef] [PubMed]
- Mansour, R.B.; Falleh, H.; Hammami, M.; Barros, L.; Petropoulos, S.A.; Tarchoun, N.; Ksouri, R. The Use of Response Surface Methodology to Optimize Assisted Extraction of Bioactive Compounds from Cucurbita maxima Fruit By-Products. Processes 2023, 11, 1726. [Google Scholar] [CrossRef]
- Ferreira, J.; Hartmann, A.; Martins-Gomes, C.; Nunes, F.M.; Souto, E.B.; Santos, D.L.; Abreu, H.; Pereira, R.; Pacheco, M.; Gaivão, I.; et al. Red seaweeds strengthening the nexus between nutrition and health: Phytochemical characterization and bioactive properties of Grateloupia turuturu and Porphyra umbilicalis extracts. J. Appl. Phycol. 2021, 33, 3365–3381. [Google Scholar] [CrossRef]
- Hernandez-Mixteco, M.; Bernal-Morales, B.; Valenzuela, O.L.; Rodríguez-Landa, J.F.; Cerna-Cortes, J.F.; García-Montalvo, E.A. Effect of Cucurbita ficifolia Bouché on glutathione level and glycosylated hemoglobin percentage in a Mexican rural population with type 2 diabetes. J. Ethnopharmacol. 2024, 326, 117924. [Google Scholar] [CrossRef]
- Martins-Gomes, C.; Steck, J.; Keller, J.; Bunzel, M.; Nunes, F.M.; Silva, A.M. Molecular Characterization of Thymus capitellatus Extracts and Their Antioxidant, Neuroprotective and Anti-Proliferative Activities. Int. J. Mol. Sci. 2022, 23, 15187. [Google Scholar] [CrossRef] [PubMed]
- Sinha, S.; Kumar, B.; Luqman, S.; Singh, D.K. Neuroprotective potential of Cucurbita maxima Duchesne ex Poir, Caeselpenia bunduc (L.) Roxb and Bombax ceiba Linn extracts. South Afr. J. Bot. 2019, 120, 319–325. [Google Scholar] [CrossRef]
- Karlsson, O.; Lindquist, N.G. Melanin and neuromelanin binding of drugs and chemicals: Toxicological implications. Arch. Toxicol. 2016, 90, 1883–1891. [Google Scholar] [CrossRef] [PubMed]
- Younis, M.M.; Ayoub, I.M.; Mostafa, N.M.; El Hassab, M.A.; Eldehna, W.M.; Al-Rashood, S.T.; Eldahshan, O.A. GC/MS Profiling, Anti-Collagenase, Anti-Elastase, Anti-Tyrosinase and Anti-Hyaluronidase Activities of a Stenocarpus sinuatus Leaves Extract. Plants 2022, 11, 918. [Google Scholar] [CrossRef] [PubMed]
- Vieira, R.; Souto, S.B.; Sánchez-López, E.; Machado, A.L.; Severino, P.; Jose, S.; Santini, A.; Fortuna, A.; García, M.L.; Silva, A.M.; et al. Sugar-Lowering Drugs for Type 2 Diabetes Mellitus and Metabolic Syndrome-Review of Classical and New Compounds: Part-I. Pharmaceuticals 2019, 12, 152. [Google Scholar] [CrossRef]
- Umavathi, S.; Keerthika, M.; Gopinath, K.; Kavitha, C.; Romij Uddin, M.; Alagumanian, S.; Balalakshmi, C. Optimization of aqueous-assisted extraction of polysaccharides from pumpkin (Cucurbita moschata Duch) and their biological activities. Saudi J. Biol. Sci. 2021, 28, 6692–6700. [Google Scholar] [CrossRef]
- Thanh, T.T.T.; Quach, T.T.M.; Yuguchi, Y.; Nguyen, N.T.; Van Ngo, Q.; Van Bui, N.; Kawashima, S.; Ho, C.D. Molecular structure and anti-diabetic activity of a polysaccharide extracted from pumpkin Cucurbita pepo. J. Mol. Struct. 2021, 1239, 130507. [Google Scholar] [CrossRef]
- Al-Shaheen, S.J.A.; Kaskoos, R.A.; Hamad, K.J.; Ahamad, J. In-vitro antioxidant and α-amylase inhibition activity of Cucurbita maxima. J. Pharmacogn. Phytochem. 2013, 2, 121–124. [Google Scholar]
- Jane Monica, S.; John, S.; Madhanagopal, R.; Sivaraj, C.; Khusro, A.; Arumugam, P.; Gajdács, M.; Esther Lydia, D.; Umar Khayam Sahibzada, M.; Alghamdi, S.; et al. Chemical composition of pumpkin (Cucurbita maxima) seeds and its supplemental effect on Indian women with metabolic syndrome. Arab. J. Chem. 2022, 15, 103985. [Google Scholar] [CrossRef]
- Wu, H.-q.; Ma, Z.-l.; Zhang, D.-x.; Wu, P.; Guo, Y.-h.; Yang, F.; Li, D.-y. Sequential Extraction, Characterization, and Analysis of Pumpkin Polysaccharides for Their Hypoglycemic Activities and Effects on Gut Microbiota in Mice. Front. Nutr. 2021, 8, 769181. [Google Scholar] [CrossRef]
- Shen, W.; Guan, Y.; Wang, J.; Hu, Y.; Tan, Q.; Song, X.; Jin, Y.; Liu, Y.; Zhang, Y. A polysaccharide from pumpkin induces apoptosis of HepG2 cells by activation of mitochondrial pathway. Tumor Biol. 2016, 37, 5239–5245. [Google Scholar] [CrossRef] [PubMed]
- Frazão, D.F.; Martins-Gomes, C.; Díaz, T.S.; Delgado, F.; Gonçalves, J.C.; Silva, A.M. Labdanum Resin from Cistus ladanifer L. as a Source of Compounds with Anti-Diabetic, Neuroprotective and Anti-Proliferative Activity. Molecules 2024, 29, 2222. [Google Scholar] [CrossRef] [PubMed]
- Zhang, W.; Li, L.; Ma, Y.; Chen, X.; Lan, T.; Chen, L.; Zheng, Z. Structural Characterization and Hypoglycemic Activity of a Novel Pumpkin Peel Polysaccharide-Chromium(III) Complex. Foods 2022, 11, 1821. [Google Scholar] [CrossRef] [PubMed]
- Huang, L.; Zhao, J.; Wei, Y.; Yu, G.; Li, F.; Li, Q. Structural characterization and mechanisms of macrophage immunomodulatory activity of a pectic polysaccharide from Cucurbita moschata Duch. Carbohydr. Polym. 2021, 269, 118288. [Google Scholar] [CrossRef] [PubMed]
- Yang, X.; Zhao, Y.; Lv, Y. Chemical Composition and Antioxidant Activity of an Acidic Polysaccharide Extracted from Cucurbita moschata Duchesne ex Poiret. J. Agric. Food Chem. 2007, 55, 4684–4690. [Google Scholar] [CrossRef] [PubMed]
- Zhan, F.; Song, W.; Fan, Y.; Wang, F.; Wang, Q. Cucurbitacin E Alleviates Colonic Barrier Function Impairment and Inflammation Response and Improves Microbial Composition on Experimental Colitis Models. J. Inflamm. Res. 2024, 17, 2745–2756. [Google Scholar] [CrossRef] [PubMed]
- Dai, S.; Wang, C.; Zhao, X.; Ma, C.; Fu, K.; Liu, Y.; Peng, C.; Li, Y. Cucurbitacin B: A review of its pharmacology, toxicity, and pharmacokinetics. Pharmacol. Res. 2023, 187, 106587. [Google Scholar] [CrossRef] [PubMed]
- Kaushik, U.; Aeri, V.; Mir, S.R. Cucurbitacins—An insight into medicinal leads from nature. Pharmacogn. Rev. 2015, 9, 12–18. [Google Scholar] [CrossRef]
- Fortis-Barrera, Á.; Alarcón-Aguilar, F.J.; Banderas-Dorantes, T.; Díaz-Flores, M.; Román-Ramos, R.; Cruz, M.; García-Macedo, R. Cucurbita ficifolia Bouché (Cucurbitaceae) and D-chiro-inositol modulate the redox state and inflammation in 3T3-L1 adipocytes. J. Pharm. Pharmacol. 2013, 65, 1563–1576. [Google Scholar] [CrossRef]
- Alarcon-Aguilar, F.J.; Rosiles-Alanis, R.W.; Blancas-Flores, G.; Fortis-Barrera, M.A.; Flores-Saenz, J.L.; Alarcon-Villaseñor, E.F.; Giacoman-Martínez, A.; Mora-Ramiro, B.; Almanza-Pérez, J.C. Cucurbita ficifolia regulates the secretomes of adipocytes and macrophages in co-culture, breaking meta-inflammation. Adv. Tradit. Med. 2024. [Google Scholar] [CrossRef]
- Zhang, C.; Chen, L.; Wang, X.; Pan, P.; Tang, Y.; Hui, P. Neuroprotective effect of Cucurbita pepo in lipopolysaccharide-induced toxicity in C57BL/6 mice. Pharmacogn. Mag. 2021, 17, 511. [Google Scholar]
- Taghouti, M.; Martins-Gomes, C.; Schäfer, J.; Félix, L.M.; Santos, J.A.; Bunzel, M.; Nunes, F.M.; Silva, A.M. Thymus pulegioides L. as a rich source of antioxidant, anti-proliferative and neuroprotective phenolic compounds. Food Funct. 2018, 9, 3617–3629. [Google Scholar] [CrossRef] [PubMed]
- Singleton, V.L.; Orthofer, R.; Lamuela-Raventós, R.M. [14] Analysis of total phenols and other oxidation substrates and antioxidants by means of folin-ciocalteu reagent. In Methods in Enzymology; Academic Press: Cambridge, MA, USA, 1999; Volume 299, pp. 152–178. [Google Scholar]
- Halliwell, B. Superoxide-dependent formation of hydroxyl radicals in the presence of iron chelates. FEBS Lett. 1978, 92, 321–326. [Google Scholar] [CrossRef]
- Vilela, A.; Sobreira, C.; Abraão, A.S.; Lemos, A.M.; Nunes, F.M. Texture Quality of Candied Fruits as Influenced by Osmotic Dehydration Agents. J. Texture Stud. 2016, 47, 239–252. [Google Scholar] [CrossRef]
- Martins-Gomes, C.; Steck, J.; Keller, J.; Bunzel, M.; Santos, J.A.; Nunes, F.M.; Silva, A.M. Phytochemical Composition and Antioxidant, Anti-Acetylcholinesterase, and Anti-α-Glucosidase Activity of Thymus carnosus Extracts: A Three-Year Study on the Impact of Annual Variation and Geographic Location. Antioxidants 2023, 12, 668. [Google Scholar] [CrossRef]
- Boukamp, P.; Petrussevska, R.T.; Breitkreutz, D.; Hornung, J.; Markham, A.; Fusenig, N.E. Normal keratinization in a spontaneously immortalized aneuploid human keratinocyte cell line. J. Cell Biol. 1988, 106, 761–771. [Google Scholar] [CrossRef] [PubMed]
- Silva, A.M.; Martins-Gomes, C.; Souto, E.B.; Schäfer, J.; Santos, J.A.; Bunzel, M.; Nunes, F.M. Thymus zygis subsp. zygis an Endemic Portuguese Plant: Phytochemical Profiling, Antioxidant, Anti-Proliferative and Anti-Inflammatory Activities. Antioxidants 2020, 9, 482. [Google Scholar] [CrossRef]
- Martins-Gomes, C.; Souto, E.B.; Cosme, F.; Nunes, F.M.; Silva, A.M. Thymus carnosus extracts induce anti-proliferative activity in Caco-2 cells through mechanisms that involve cell cycle arrest and apoptosis. J. Funct. Foods 2019, 54, 128–135. [Google Scholar] [CrossRef]
- Silva, A.M.; Martins-Gomes, C.; Ferreira, S.S.; Souto, E.B.; Andreani, T. Molecular Physicochemical Properties of Selected Pesticides as Predictive Factors for Oxidative Stress and Apoptosis-Dependent Cell Death in Caco-2 and HepG2 Cells. Int. J. Mol. Sci. 2022, 23, 8107. [Google Scholar] [CrossRef] [PubMed]






| Pulp Hydro-Ethanolic (Pulp HE) | Peel Hydro-Ethanolic (Peel HE) | ||||
|---|---|---|---|---|---|
| Extraction yield (%, w/w) | 59.91 ± 5.22 | 28.66 ± 1.03 | * | ||
| Fraction | |||||
| Fractionation yield (%, w/w) | AF | 93.26 ± 4.69 | * | 99.26 ± 0.55 | * |
| MF | 2.91 ± 0.44 | 6.08 ± 1.60 | |||
| Chemical composition | |||||
| Total phenols (mg GA eq/g extract) | AF | 51.40 ± 0.36 | n.s. | 52.66 ± 2.30 | * |
| MF | 58.15 ± 4.65 | 99.05 ± 1.51 | |||
| Ortho-diphenol (mg GA eq/g extract) | AF | 252.19 ± 17.83 | n.s. | 232.73 ± 3.59 | * |
| MF | 257.55 ± 15.84 | 398.88 ± 4.96 | |||
| Total Flavonoids (mg CAT eq/g extract) | AF | 115.34 ± 6.28 | * | 105.62 ± 4.07 | * |
| MF | 132.60 ± 7.64 | 143.29 ± 7.18 | |||
| Antioxidant activity | |||||
| ABTS•+ (mmol Trolox eq./g extract) | AF | 0.07 ± 0.01 | * | 0.19 ± 0.01 | * |
| MF | 0.25 ± 0.02 | 0.66 ± 0.05 | |||
| OH (% inhibition; 0.5 mg/mL) | AF | 33.66 ± 0.88 | * | 28.40 ± 0.37 | * |
| MF | 44.88 ± 1.52 | 44.83 ± 1.12 | |||
| Compound | R.T. (min) | ESI-MS2 | Quantification (mg/g of Extract) | ||||
|---|---|---|---|---|---|---|---|
| Pulp HE Extract | Peel HE Extract | ||||||
| AF | MF | AF | MF | ||||
| 1 | (Iso)rhamnetin-(?)-O-deoxy-hexose-hexose-(?)-O-deoxy-hexose | 32.84 ± 0.05 | [769]:623;315 | n.d. | n.d. | n.d. | 0.52 ± 0.10 * |
| 2 | Quercetin-(?)-O-deoxy-hexose-hexose | 33.59 ± 0.07 | [609]:301 | n.d. | n.d. | n.d. | 0.48 ± 0.04 * |
| 3 | Luteolin-(?)-O-deoxy-hexose-hexose | 38.40 ± 0.06 | [593]:285 | n.d. | n.d. | n.d. | 0.20 ± 0.04 * |
| 4 | (Iso)rhamnetin-(?)-O-deoxy-hexose-hexose | 39.98 ± 0.09 | [623]:315;300 | n.d. | n.d. | n.d. | 2.73 ± 0.49 * |
| Total phenolics | n.d. | n.d. | n.d. | 3.93 ± 0.68 * | |||
| Compound | R.T. (min) | Quantification (mg/g of Extract) | ||||
|---|---|---|---|---|---|---|
| Pulp HE Extract | Peel HE Extract | |||||
| AF | MF | AF | MF | |||
| 1 | Rhamnose | 7.57 ± 0.29 | 1.37 ± 0.22 a | 5.65 ± 0.41 b | 0.41 ± 0.14 c | 23.62 ± 0.90 d |
| 2 | Arabinose | 8.29 ± 0.26 | 1.15 ± 0.10 a | 4.82 ± 0.28 b | 0.76 ± 0.13 c | 5.31 ± 0.82 b |
| 3 | Galactose | 10.11 ± 0.31 | 12.28 ± 1.36 a | 10.44 ± 0.31 a | 27.45 ± 3.36 b | 26.75 ± 2.72 b |
| 4 | Glucose | 10.99 ± 0.40 | 239.49 ± 16.97 a | 91.42 ± 8.75 b | 146.84 ± 25.61 c | 173.73 ± 16.12 c |
| Total sugars | 253.83 ± 17.92 a | 112.32 ± 9.70 b | 175.45 ± 29.02 c | 229.41 ± 17.88 ac | ||
| Enzymatic Inhibition (%) | ||||||
|---|---|---|---|---|---|---|
| Pulp HE | Peel HE | |||||
| Enzyme | AF | MF | AF | MF | ||
| AChE | 23.31 ± 2.79 | 22.68 ± 0.01 | 21.47 ± 5.85 | 22.56 ± 1.73 | ||
| Elastase | 100.00 ± 5.58 | 100.00 ± 13.67 | 72.37 ± 5.58 | 96.05 ± 5.58 | * | |
| α-Amylase | 13.53 ± 0.74 | 34.65 ± 1.47 | * | 12.59 ± 0.45 | 24.09 ± 1.12 | * |
| α-Glucosidase | n.d. | n.d. | n.d. | n.d. | ||
| Tyrosinase | 7.85 ± 0.95 | 12.11 ± 1.55 | * | 5.83 ± 1.9 | 8.52 ± 0.01 | |
Disclaimer/Publisher’s Note: The statements, opinions and data contained in all publications are solely those of the individual author(s) and contributor(s) and not of MDPI and/or the editor(s). MDPI and/or the editor(s) disclaim responsibility for any injury to people or property resulting from any ideas, methods, instructions or products referred to in the content. |
© 2025 by the authors. Licensee MDPI, Basel, Switzerland. This article is an open access article distributed under the terms and conditions of the Creative Commons Attribution (CC BY) license (https://creativecommons.org/licenses/by/4.0/).
Share and Cite
Coutinho, T.E.; Martins-Gomes, C.; Machado-Carvalho, L.; Nunes, F.M.; Silva, A.M. Anti-Inflammatory, Anti-Hyperglycemic, and Anti-Aging Activities of Aqueous and Methanolic Fractions Obtained from Cucurbita ficifolia Bouché Fruit Pulp and Peel Extracts. Molecules 2025, 30, 557. https://doi.org/10.3390/molecules30030557
Coutinho TE, Martins-Gomes C, Machado-Carvalho L, Nunes FM, Silva AM. Anti-Inflammatory, Anti-Hyperglycemic, and Anti-Aging Activities of Aqueous and Methanolic Fractions Obtained from Cucurbita ficifolia Bouché Fruit Pulp and Peel Extracts. Molecules. 2025; 30(3):557. https://doi.org/10.3390/molecules30030557
Chicago/Turabian StyleCoutinho, Tiago E., Carlos Martins-Gomes, Liliana Machado-Carvalho, Fernando M. Nunes, and Amélia M. Silva. 2025. "Anti-Inflammatory, Anti-Hyperglycemic, and Anti-Aging Activities of Aqueous and Methanolic Fractions Obtained from Cucurbita ficifolia Bouché Fruit Pulp and Peel Extracts" Molecules 30, no. 3: 557. https://doi.org/10.3390/molecules30030557
APA StyleCoutinho, T. E., Martins-Gomes, C., Machado-Carvalho, L., Nunes, F. M., & Silva, A. M. (2025). Anti-Inflammatory, Anti-Hyperglycemic, and Anti-Aging Activities of Aqueous and Methanolic Fractions Obtained from Cucurbita ficifolia Bouché Fruit Pulp and Peel Extracts. Molecules, 30(3), 557. https://doi.org/10.3390/molecules30030557

