Enhancement of O-GlcNAcylation on Mitochondrial Proteins with 2-(4-Methoxyphenyl)ethyl-2-acetamido-2-deoxy-β-d-pyranoside, Contributes to the Mitochondrial Network, Cellular Bioenergetics and Stress Response in Neuronal Cells under Ischemic-like Conditions
Abstract
:1. Introduction
2. Results
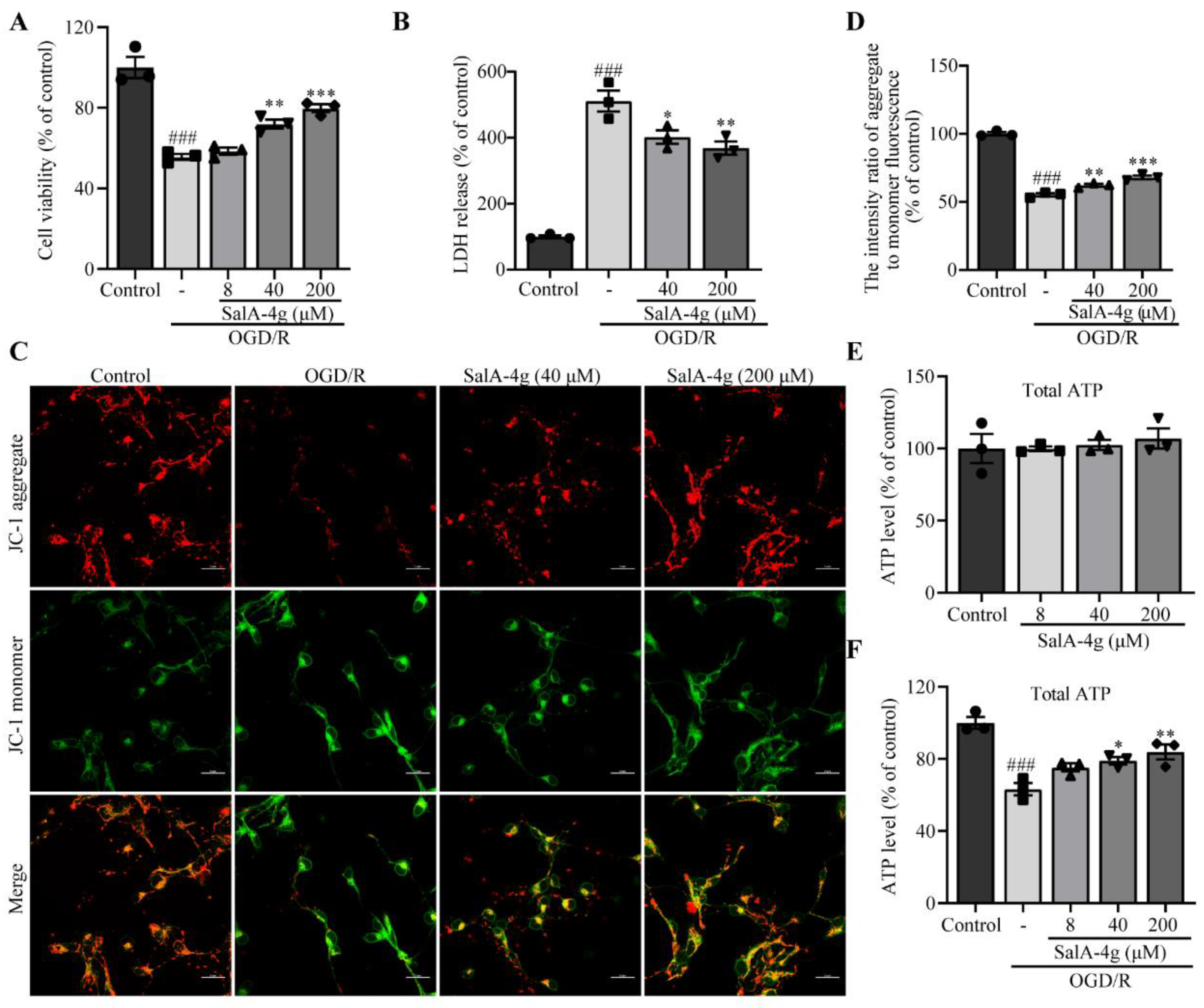
2.1. SalA-4g Reduces Cellular Injury and Enhances Cellular Bioenergy in Neuronal Cells under Oxygen-Glucose Deprivation/Reperfusion (OGD/R) Stress
2.2. SalA-4g Enhances Mitochondrial Bioenergy and Stabilizes Mitochondrial Structure in Neuronal Cells under OGD/R Stress
2.3. SalA-4g Alleviates Mitochondrial Oxidative Stress and Calcium Overload in Neuronal Cells under OGD/R Stress
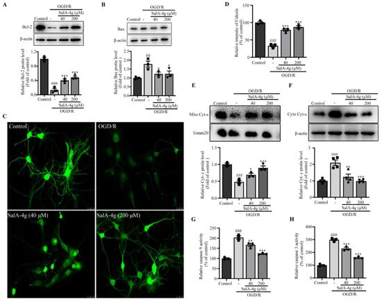
2.4. SalA-4g Inhibits Mitochondrial Apoptosis Pathway in Neuronal Cells under OGD/R Stress
2.5. SalA-4g Reinforces O-GlcNAc Modification on Global and Mitochondrial Proteins in Neuronal Cells under Normal and OGD/R Conditions
2.6. O-GlcNAcylation on Mitochondrial Proteins Is Involved in SalA-4g Regulation of Mitochondrial Network Homeostasis in Neuronal Cells under OGD/R Stress
3. Discussion
4. Materials and Methods
4.1. Drugs and Reagents
4.2. Cell Culture and Treatment
4.3. Cell Viability Assay
4.4. LDH Release Assay
4.5. MMP Assessment
4.6. Measurement of Cellular and Mitochondrial ATP Levels
4.7. Mito-Tracker Staining
4.8. TEM
4.9. ROS Levels
4.10. Mitochondrial Superoxide Analysis
4.11. Measurement of SOD, GSH, and GSSG
4.12. Measurement of Intracellular Ca2+ Level
4.13. Measurement of Mitochondrial Ca2+ Concentration
4.14. Analysis of MPTP Opening
4.15. Preparation of Protein Samples
4.16. Western Blot
4.17. Caspase 3 and Caspase 9 Activity Assay
4.18. Statistical Analysis
5. Conclusions
Author Contributions
Funding
Institutional Review Board Statement
Informed Consent Statement
Data Availability Statement
Conflicts of Interest
Sample Availability
References
- Ma, J.; Wu, C.; Hart, G.W. Analytical and Biochemical Perspectives of Protein O-GlcNAcylation. Chem. Rev. 2021, 121, 1513–1581. [Google Scholar] [CrossRef]
- Jackson, S.P.; Tjian, R. O-glycosylation of eukaryotic transcription factors: Implications for mechanisms of transcriptional regulation. Cell 1988, 55, 125–133. [Google Scholar] [CrossRef]
- Vosseller, K.; Sakabe, K.; Wells, L.; Hart, G.W. Diverse regulation of protein function by O-GlcNAc: A nuclear and cytoplasmic carbohydrate post-translational modification. Curr. Opin. Chem. Biol. 2002, 6, 851–857. [Google Scholar] [CrossRef]
- Zachara, N.E.; Hart, G.W. Cell signaling, the essential role of O-GlcNAc! Biochim. Biophys. Acta 2006, 1761, 599–617. [Google Scholar] [CrossRef] [PubMed]
- Cole, R.N.; Hart, G.W. Cytosolic O-glycosylation is abundant in nerve terminals. J. Neurochem. 2001, 79, 1080–1089. [Google Scholar] [CrossRef]
- Vosseller, K.; Trinidad, J.C.; Chalkley, R.J.; Specht, C.G.; Thalhammer, A.; Lynn, A.J.; Snedecor, J.O.; Guan, S.; Medzihradszky, K.F.; Maltby, D.A.; et al. O-linked N-acetylglucosamine proteomics of postsynaptic density preparations using lectin weak affinity chromatography and mass spectrometry. Mol. Cell. Proteom. 2006, 5, 923–934. [Google Scholar] [CrossRef] [PubMed] [Green Version]
- Wang, Z.; Li, X.; Spasojevic, I.; Lu, L.; Shen, Y.; Qu, X.; Hoffmann, U.; Warner, D.S.; Paschen, W.; Sheng, H.; et al. Increasing O-GlcNAcylation is neuroprotective in young and aged brains after ischemic stroke. Exp. Neurol. 2021, 339, 113646. [Google Scholar] [CrossRef] [PubMed]
- Liu, S.; Sheng, H.; Yu, Z.; Paschen, W.; Yang, W. O-linked beta-N-acetylglucosamine modification of proteins is activated in post-ischemic brains of young but not aged mice: Implications for impaired functional recovery from ischemic stress. J. Cereb. Blood Flow Metab. 2016, 36, 393–398. [Google Scholar] [CrossRef] [Green Version]
- Sun, S.; Tuo, Q.; Li, D.; Wang, X.; Li, X.; Zhang, Y.; Zhao, G.; Lin, F. Antioxidant Effects of Salidroside in the Cardiovascular System. Evid. Based Complement. Altern. Med. 2020, 2020, 9568647. [Google Scholar] [CrossRef]
- Yu, S.; Shen, Y.; Liu, J.; Ding, F. Involvement of ERK1/2 pathway in neuroprotection by salidroside against hydrogen peroxide-induced apoptotic cell death. J. Mol. Neurosci. 2010, 40, 321–331. [Google Scholar] [CrossRef]
- Yu, S.; Liu, M.; Gu, X.; Ding, F. Neuroprotective effects of salidroside in the PC12 cell model exposed to hypoglycemia and serum limitation. Cell. Mol. Neurobiol. 2008, 28, 1067–1078. [Google Scholar] [CrossRef] [PubMed]
- Yu, S.; Wei, L.; Chi, X.; Xu, H.; Ding, F. 2-(4-Methoxyphenyl)ethyl-2-acetamido-2-deoxy-beta-d-pyranoside, an analog of salidroside, contributes to neuroprotection in cerebral ischemic injury in vitro and in vivo. Neuroreport 2018, 29, 426–431. [Google Scholar] [CrossRef] [PubMed]
- Yu, S.; Cheng, Q.; Li, L.; Liu, M.; Yang, Y.; Ding, F. 2-(4-Methoxyphenyl)ethyl-2-acetamido-2-deoxy-beta-d-pyranoside confers neuroprotection in cell and animal models of ischemic stroke through calpain1/PKA/CREB-mediated induction of neuronal glucose transporter 3. Toxicol. Appl. Pharmacol. 2014, 277, 259–269. [Google Scholar] [CrossRef]
- Xu, H.; Gu, H.; Yang, Y.; Cai, E.; Ding, F.; Yu, S. 2-(4-Methoxyphenyl)Ethyl-2-Acetamido-2-Deoxy-beta-d-Pyranoside Exerts a Neuroprotective Effect through Regulation of Energy Homeostasis and O-GlcNAcylation. J. Mol. Neurosci. 2019, 69, 177–187. [Google Scholar] [CrossRef]
- Yu, S.; Xu, H.; Chi, X.; Wei, L.; Cheng, Q.; Yang, Y.; Zhou, C.; Ding, F. 2-(4-Methoxyphenyl)ethyl-2-Acetamido-2-deoxy-beta-d-pyranoside (A Salidroside Analog) Confers Neuroprotection with a Wide Therapeutic Window by Regulating Local Glucose Metabolism in a Rat Model of Cerebral Ischemic Injury. Neuroscience 2018, 391, 60–72. [Google Scholar] [CrossRef]
- Yu, S.; Liu, X.; Shen, Y.; Xu, H.; Yang, Y.; Ding, F. Therapeutic benefits of combined treatment with tissue plasminogen activator and 2-(4-methoxyphenyl)ethyl-2-acetamido-2-deoxy-beta-d-pyranoside in an animal model of ischemic stroke. Neuroscience 2016, 327, 44–52. [Google Scholar] [CrossRef]
- Devine, M.J.; Kittler, J.T. Mitochondria at the neuronal presynapse in health and disease. Nat. Rev. Neurosci. 2018, 19, 63–80. [Google Scholar] [CrossRef]
- Norenberg, M.D.; Rao, K.V. The mitochondrial permeability transition in neurologic disease. Neurochem. Int. 2007, 50, 983–997. [Google Scholar] [CrossRef] [Green Version]
- Pivovarova, N.B.; Andrews, S.B. Calcium-dependent mitochondrial function and dysfunction in neurons. FEBS J. 2010, 277, 3622–3636. [Google Scholar] [CrossRef] [PubMed] [Green Version]
- Sacoman, J.L.; Dagda, R.Y.; Burnham-Marusich, A.R.; Dagda, R.K.; Berninsone, P.M. Mitochondrial O-GlcNAc Transferase (mOGT) Regulates Mitochondrial Structure, Function, and Survival in HeLa Cells. J. Biol. Chem. 2017, 292, 4499–4518. [Google Scholar] [CrossRef] [Green Version]
- Hardiville, S.; Hart, G.W. Nutrient regulation of signaling, transcription, and cell physiology by O-GlcNAcylation. Cell Metab. 2014, 20, 208–213. [Google Scholar] [CrossRef] [Green Version]
- Thornton, C.; Leaw, B.; Mallard, C.; Nair, S.; Jinnai, M.; Hagberg, H. Cell Death in the Developing Brain after Hypoxia-Ischemia. Front. Cell. Neurosci. 2017, 11, 248. [Google Scholar] [CrossRef]
- Ham, P.B., 3rd; Raju, R. Mitochondrial function in hypoxic ischemic injury and influence of aging. Prog. Neurobiol. 2017, 157, 92–116. [Google Scholar] [CrossRef]
- Kurian, G.A.; Rajagopal, R.; Vedantham, S.; Rajesh, M. The Role of Oxidative Stress in Myocardial Ischemia and Reperfusion Injury and Remodeling: Revisited. Oxid. Med. Cell. Longev. 2016, 2016, 1656450. [Google Scholar] [CrossRef] [Green Version]
- Guo, C.; Sun, L.; Chen, X.; Zhang, D. Oxidative stress, mitochondrial damage and neurodegenerative diseases. Neural Regen. Res. 2013, 8, 2003–2014. [Google Scholar] [CrossRef]
- Osellame, L.D.; Blacker, T.S.; Duchen, M.R. Cellular and molecular mechanisms of mitochondrial function. Best Pract. Res. Clin. Endocrinol. Metab. 2012, 26, 711–723. [Google Scholar] [CrossRef] [Green Version]
- Belov Kirdajova, D.; Kriska, J.; Tureckova, J.; Anderova, M. Ischemia-Triggered Glutamate Excitotoxicity From the Perspective of Glial Cells. Front. Cell. Neurosci. 2020, 14, 51. [Google Scholar] [CrossRef] [Green Version]
- Collins, H.E.; Chatham, J.C. Regulation of cardiac O-GlcNAcylation: More than just nutrient availability. Biochim. Biophys. Acta Mol. Basis Dis. 2020, 1866, 165712. [Google Scholar] [CrossRef]
- Champattanachai, V.; Marchase, R.B.; Chatham, J.C. Glucosamine protects neonatal cardiomyocytes from ischemia-reperfusion injury via increased protein-associated O-GlcNAc. Am. J. Physiol. Cell Physiol. 2007, 292, C178–C187. [Google Scholar] [CrossRef] [Green Version]
- Jiang, M.; Yu, S.; Yu, Z.; Sheng, H.; Li, Y.; Liu, S.; Warner, D.S.; Paschen, W.; Yang, W. XBP1 (X-Box-Binding Protein-1)-Dependent O-GlcNAcylation Is Neuroprotective in Ischemic Stroke in Young Mice and Its Impairment in Aged Mice Is Rescued by Thiamet-G. Stroke 2017, 48, 1646–1654. [Google Scholar] [CrossRef]
- Jensen, R.V.; Andreadou, I.; Hausenloy, D.J.; Botker, H.E. The Role of O-GlcNAcylation for Protection against Ischemia-Reperfusion Injury. Int. J. Mol. Sci. 2019, 20, 404. [Google Scholar] [CrossRef] [Green Version]
- Hirose, K.; Tsutsumi, Y.M.; Tsutsumi, R.; Shono, M.; Katayama, E.; Kinoshita, M.; Tanaka, K.; Oshita, S. Role of the O-linked beta-N-acetylglucosamine in the cardioprotection induced by isoflurane. Anesthesiology 2011, 115, 955–962. [Google Scholar] [CrossRef] [Green Version]
- Ou, W.; Liang, Y.; Qin, Y.; Wu, W.; Xie, M.; Zhang, Y.; Zhang, Y.; Ji, L.; Yu, H.; Li, T. Hypoxic acclimation improves cardiac redox homeostasis and protects heart against ischemia-reperfusion injury through upregulation of O-GlcNAcylation. Redox Biol. 2021, 43, 101994. [Google Scholar] [CrossRef]
- Champattanachai, V.; Marchase, R.B.; Chatham, J.C. Glucosamine protects neonatal cardiomyocytes from ischemia-reperfusion injury via increased protein O-GlcNAc and increased mitochondrial Bcl-2. Am. J. Physiol. Cell Physiol. 2008, 294, C1509–C1520. [Google Scholar] [CrossRef] [Green Version]
- Park, J.H.; Nakamura, Y.; Li, W.; Hamanaka, G.; Arai, K.; Lo, E.H.; Hayakawa, K. Effects of O-GlcNAcylation on functional mitochondrial transfer from astrocytes. J. Cereb. Blood Flow Metab. 2021, 41, 1523–1535. [Google Scholar] [CrossRef]
- Webster, K.A. Mitochondrial membrane permeabilization and cell death during myocardial infarction: Roles of calcium and reactive oxygen species. Future Cardiol. 2012, 8, 863–884. [Google Scholar] [CrossRef] [Green Version]
- Shen, Y.; Yan, B.; Zhao, Q.; Wang, Z.; Wu, J.; Ren, J.; Wang, W.; Yu, S.; Sheng, H.; Crowley, S.D.; et al. Aging Is Associated With Impaired Activation of Protein Homeostasis-Related Pathways After Cardiac Arrest in Mice. J. Am. Heart Assoc. 2018, 7, e009634. [Google Scholar] [CrossRef]
- Ma, J.; Liu, T.; Wei, A.C.; Banerjee, P.; O’Rourke, B.; Hart, G.W. O-GlcNAcomic Profiling Identifies Widespread O-Linked beta-N-Acetylglucosamine Modification (O-GlcNAcylation) in Oxidative Phosphorylation System Regulating Cardiac Mitochondrial Function. J. Biol. Chem. 2015, 290, 29141–29153. [Google Scholar] [CrossRef] [Green Version]
- Hart, G.W.; Housley, M.P.; Slawson, C. Cycling of O-linked beta-N-acetylglucosamine on nucleocytoplasmic proteins. Nature 2007, 446, 1017–1022. [Google Scholar] [CrossRef]
- Meng, Y.; Guo, Y.; Ling, Y.; Zhao, Y.; Zhang, Q.; Zhou, X.; Ding, F.; Yang, Y. Synthesis and protective effects of aralkyl alcoholic 2-acetamido-2-deoxy-beta-d-pyranosides on hypoglycemia and serum limitation induced apoptosis in PC12 cell. Bioorg. Med. Chem. 2011, 19, 5577–5584. [Google Scholar] [CrossRef]
- Brewer, G.J.; Torricelli, J.R.; Evege, E.K.; Price, P.J. Optimized survival of hippocampal neurons in B27-supplemented Neurobasal, a new serum-free medium combination. J. Neurosci. Res. 1993, 35, 567–576. [Google Scholar] [CrossRef]
- Yan, W.; Fang, Z.; Yang, Q.; Dong, H.; Lu, Y.; Lei, C.; Xiong, L. SirT1 mediates hyperbaric oxygen preconditioning-induced ischemic tolerance in rat brain. J. Cereb. Blood Flow Metab. 2013, 33, 396–406. [Google Scholar] [CrossRef] [Green Version]









Publisher’s Note: MDPI stays neutral with regard to jurisdictional claims in published maps and institutional affiliations. |
© 2021 by the authors. Licensee MDPI, Basel, Switzerland. This article is an open access article distributed under the terms and conditions of the Creative Commons Attribution (CC BY) license (https://creativecommons.org/licenses/by/4.0/).
Share and Cite
Xu, H.; Du, M.; Shen, Y.; Yang, Y.; Ding, F.; Yu, S. Enhancement of O-GlcNAcylation on Mitochondrial Proteins with 2-(4-Methoxyphenyl)ethyl-2-acetamido-2-deoxy-β-d-pyranoside, Contributes to the Mitochondrial Network, Cellular Bioenergetics and Stress Response in Neuronal Cells under Ischemic-like Conditions. Molecules 2021, 26, 5883. https://doi.org/10.3390/molecules26195883
Xu H, Du M, Shen Y, Yang Y, Ding F, Yu S. Enhancement of O-GlcNAcylation on Mitochondrial Proteins with 2-(4-Methoxyphenyl)ethyl-2-acetamido-2-deoxy-β-d-pyranoside, Contributes to the Mitochondrial Network, Cellular Bioenergetics and Stress Response in Neuronal Cells under Ischemic-like Conditions. Molecules. 2021; 26(19):5883. https://doi.org/10.3390/molecules26195883
Chicago/Turabian StyleXu, Hui, Mingzhi Du, Yuntian Shen, Yumin Yang, Fei Ding, and Shu Yu. 2021. "Enhancement of O-GlcNAcylation on Mitochondrial Proteins with 2-(4-Methoxyphenyl)ethyl-2-acetamido-2-deoxy-β-d-pyranoside, Contributes to the Mitochondrial Network, Cellular Bioenergetics and Stress Response in Neuronal Cells under Ischemic-like Conditions" Molecules 26, no. 19: 5883. https://doi.org/10.3390/molecules26195883
APA StyleXu, H., Du, M., Shen, Y., Yang, Y., Ding, F., & Yu, S. (2021). Enhancement of O-GlcNAcylation on Mitochondrial Proteins with 2-(4-Methoxyphenyl)ethyl-2-acetamido-2-deoxy-β-d-pyranoside, Contributes to the Mitochondrial Network, Cellular Bioenergetics and Stress Response in Neuronal Cells under Ischemic-like Conditions. Molecules, 26(19), 5883. https://doi.org/10.3390/molecules26195883

