Abstract
This study aims to bridge the gap between traditional consumer behavior analysis and modern techniques by integrating big data analysis, eye-tracking technology, and survey methods. The researchers considered that understanding consumer behavior is crucial for creating effective advertisements in the digital age. Initially, a big data analysis was performed to identify significant clusters of consumer sentiment from online reviews generated during a recent seasonal promotional campaign. The key factors were identified and grouped into the “Product”, “Model”, “Promo”, and “Effect” categories. Using these clusters as a foundation, an eye-tracking analysis measured visual attention metrics such as the fixation duration and count to understand how the participants engaged with the different advertisement content. Subsequently, a survey assessed the same participants’ purchase intentions and preferences related to the identified clusters. The results showed that the sentiment clusters related to products, promotions, and effects positively impacted the customer satisfaction. The eye-tracking data revealed that advertisements featuring products and models garnered the most visual attention, while the survey results indicated that promotional content significantly influenced the purchase intentions. This multi-step approach delivers an in-depth understanding of the factors that affect customer satisfaction and decision-making, providing valuable information for optimizing marketing strategies in the Korean skincare market. The findings emphasize the importance of integrating consumer sentiment analysis with visual engagement metrics to develop more effective and compelling marketing campaigns.
1. Introduction
A deeper comprehension of consumer behavior enables the development of more attractive advertisements for political, social, and business domains [1]. In the current digital era, consumers encounter a wide variety of marketing content across multiple platforms [2], making it more challenging for marketers to draw consumers in and hold their interest [3]. With increasing competition online, businesses are realizing that traditional methods of analyzing consumer behavior often fall short in identifying the subtle preferences and complex behaviors needed for meaningful engagement [4]. To address these limitations, this study integrates eye-tracking technology, survey data, and a big data analysis of customer reviews, aiming to deliver a fuller understanding of consumer engagement.
Consumer reviews, frequently regarded as rich sources of user-generated content, provide valuable insights into customer sentiments, preferences, and experiences [5]. These reviews not only reflect individual opinions but also show general tendencies that point to broader consumer patterns [6]. By analyzing a specific set of reviews, marketers can identify significant themes, such as a growing interest in e-shopping, sustainable marketing [6], socially responsible practices, and factors contributing to customer satisfaction [7]. These insights help marketers fine-tune their strategies to better meet audience expectations [7]. However, while textual analysis can uncover consumer opinions, it does not provide insights into how consumers visually engage with marketing materials [8]. However, eye-tracking technology provides a direct method to measure visual attention by monitoring the precise positions and lengths of time users pay attention to specific components [9]. In a heavily advertised world, consumer attention has become increasingly challenging as various academic studies suggest eye-tracking technology can provide a valuable behavioral measure of visual attention across industries [10]. This technology has found extensive application in cognitive psychology and research on user experience to study visual behavior [11]. By combining eye-tracking technology with big data analysis of customer reviews, this study seeks to provide an extensive understanding of how people react to advertising efforts.
Our study focus is on the 2024 Summer Sale, a major event in the Korean skincare market marked by heightened purchasing activity, extensive promotional efforts, and a diverse range of skincare products that appeal to a wide audience. The global popularity of Korean skincare products has been greatly amplified by the Korean Wave (Hallyu), increasing their appeal and making this an even more compelling area of study [12]. The Korean skincare market is celebrated for its innovation and high consumer engagement, making it a perfect setting for examining how consumers interact with marketing materials [13]. By analyzing interactions during this sale event, researchers aim to identify consumer behavior patterns that can inform more effective marketing strategies.
Cluster analysis forms the foundational basis of this study, enabling the segmentation of consumer sentiments into distinct categories. Initially, big data analysis is utilized to identify significant clusters from customer reviews, highlighting key themes and sentiments [14]. This is followed by eye-tracking analysis, which measures visual attention metrics, such as fixation duration and count, to understand consumer engagement with various advertisement elements. Finally, a survey is conducted with the same participants to evaluate their purchase intentions and preferences in relation to the identified clusters. This comprehensive multi-step approach combines consumer sentiment analysis, visual engagement metrics, and purchase behavior insights in order to understand customer satisfaction and decision-making factors. This study aims to explore the intricate relationships between consumer sentiment, visual engagement, and purchase intentions within the Korean skincare market. To achieve this, the following research questions have been formulated:
- How do consumer sentiment clusters identified through big data analysis impact overall customer satisfaction in an advertisement campaign?
- What are the key visual attention metrics observed in eye-tracking analysis for different types of advertisement content, and how do they influence consumer visual engagement?
- What are the preferred visual elements that influence purchase intentions in the Korean skincare market?
This study’s significance lies in its ability to merge textual sentiment analysis with visual attention metrics. Unlike prior research focusing solely on consumer reviews or the isolated use of eye-tracking technology, our approach combines these methods to provide deeper insights. This integrated approach not only reveals what consumers say but also how they engage with marketing materials. Beyond marketing, understanding consumer behavior in such detail offers insights for product development, user experience design, and public policy. Identifying attention-capturing visual elements and resonant consumer sentiments helps businesses and organizations refine their communication strategies effectively.
2. Theoretical Framework
2.1. K-Beauty and Advertisement
K-Beauty, or Korean beauty, has gained international recognition for its creative products and persuasive marketing strategies [13]. Korean beauty and fashion are having an increasingly rapid impact on popular society as many media platforms mix in the digital age [12]. Research highlights the success of campaigns that embrace Korean cultural values and aesthetics, striking a chord with both local and global consumers [12]. Celebrity endorsements have a significant impact on how consumers perceive products and behave while making purchases in the K-Beauty market [15]. Celebrities act as influential brand ambassadors, adding credibility and increasing visibility for the products [16]. Their endorsements not only boost brand awareness but also foster consumer trust, further enhancing the appeal of K-Beauty products [15].
Olive Young, a prominent retailer in the health and beauty sector, stands at the forefront of promoting K-Beauty products globally [17]. Recognized for its wide product range, strategic marketing initiatives, and promotional tactics such as buy-one-get-one offers, Olive Young effectively caters to diverse consumer preferences, enhancing its appeal and engagement in the global K-Beauty market [18]. Promotions such as discounts and buy-one-get-one offers are effective because they offer immediate financial incentives for consumers to buy products, which boosts sales and strengthens consumer engagement [19]. The comprehensive marketing and promotional approach of Olive Young makes it a focal point for this study.
In the modern digital era, K-Beauty brands harness online platforms, social media channels, influencer partnerships, and digital campaigns to broaden their reach and connect with a global audience [12]. These contemporary marketing strategies are enhanced by traditional cultural elements, allowing K-Beauty brands to adeptly navigate the ever-changing landscape of global skincare trends [15]. Recognizing the interconnected relationship between K-Beauty innovation, celebrity influence, and strategic marketing practices is crucial for developing effective advertising strategies [12]. This comprehensive approach not only fosters brand loyalty but also sustains the industry’s growth amidst evolving consumer preferences and competitive pressures [20].
2.2. Online Review and Cluster Analysis
Online reviews have become an essential source of consumer feedback, providing valuable insights into customer sentiments, preferences, and experiences [21]. These reviews, rich in user-generated content, not only convey individual opinions but also highlight broader market trends and patterns [22]. By analyzing online reviews, businesses can identify key themes and sentiments that resonate with their target audience, thereby guiding product development, marketing strategies, and customer service enhancements [23].
Advertising is widely regarded as a field that extensively utilizes technologies such as information and communication management [24]. Web 2.0 is a term that emerged relatively recently, signifying the second phase of World Wide Web development [25]. User-generated content (UGC), which places consumers at the core of content creation in Web 2.0, is effectively managed through specialized channels like the word-of-mouth protocol for active promotion [22]. Word-of-mouth is pivotal in advertising, particularly for intangible services, where online word-of-mouth can mitigate risks, uncertainties, and ambiguities of products or services [26]. While studies have delved into the statistical impacts on product perceptions, there remains a gap in understanding how these factors specifically influence trust in advertisements, particularly in sensitive areas such as skincare, where effectiveness and potential side effects are critical concerns.
Cluster analysis is a powerful statistical method used to group similar items into clusters based on shared characteristics [27]. When applied to online reviews, cluster analysis categorizes these reviews into distinct groups, allowing for the identification of commonalities and variations among consumer opinions [28]. Applying cluster analysis to online reviews provides several advantages by revealing hidden patterns and relationships within the data, thereby enhancing our understanding of consumer behavior [27]. This method enables businesses to refine their strategies more effectively by pinpointing specific aspects of a product or service that receive consistent praise or criticism [29]. Previous research has shown the effectiveness of integrating online review analysis with cluster analysis across diverse industries. Table 1 shows the summary of research using the cluster analysis.
Table 1.
Summary of research using cluster analysis.
2.3. Big Data Analytics
As the term “big data analytics” suggests, big data analytics is the process of analyzing vast amounts of structured as well as unstructured data that can be found on the internet [34]. Sentiment analysis is the process of extracting and identifying emotional polarities expressed in texts that assess opinions or evaluations of specific entities [35]. Sentiment analysis employs big data analytics to mine extensive internet datasets for user sentiment and views about certain products and services [36]. Recent technological advances have enabled researchers to glean valuable insights from vast amounts of unstructured online information, with sentiment analysis gaining popularity as a novel method to examine customer satisfaction data [31].
In the past, surveys and questionnaires have traditionally been the primary methods for customer satisfaction research [37]. Researchers have adopted various techniques for sentiment analysis, such as utilizing the R language and the RStudio software package (version 2024.04.01), which offers an integrated development environment specifically designed for statistical computing tasks [31]. According to Popping (2000) [38], centrality and proximity are utilized to measure the structure of a semantic network and to assess differences between two semantic structures. Meanwhile, the similarity (or distance) matrix generated in text analysis can serve as an input for multidimensional scaling to evaluate both the content and structure of a semantic network [31].
In this study, the similarities among the top-frequency words were examined using CONCOR analysis. Additionally, methods and techniques for visualizing data are crucial for understanding the semantic network of words, as visual representations allow for a quick comprehension of the network structure and node associations [2]. Using CONCOR analysis, the researchers grouped prominent words and extracted defining features of the customer experience, employing a co-occurrence matrix to reveal hidden subgroups and their interconnections [22]. The approach and visualization method for analyzing semantic networks in this study employed UCINET 6.0 alongside its Netdraw visualization tool.
2.4. Eye-Tracking Technology and Visual Cognitive Characteristics
Visual attention, understood as the result of dispersed brain activity triggered by visual inputs [9], can be thoroughly analyzed through eye-tracking technology, which offers comprehensive insights into attention patterns and user engagement with marketing materials [39]. Researchers have employed eye-tracking technology to study how consumers interact with digital advertisements and website interfaces, identifying which visual elements attract the most attention and influence consumer behavior [40]. This technology provides accurate measurements of gaze patterns and fixation durations, uncovering valuable insights into consumer preferences and decision-making processes [40].
Visualization techniques such as gaze plots and heatmaps enhance the interpretation of eye-tracking data by visually representing where users focus their attention most intensely [41,42]. Gaze plots illustrate the sequence and duration of fixations, providing a chronological map of visual exploration [9,43], whereas heatmaps utilize color gradients to visualize areas of the screen that attract the most gaze activity, enabling researchers to identify hotspots of viewer interest [44]. Furthermore, the detailed measurements from eye-tracking technology in this study encompass more than just gaze patterns; they encompass fixation data, which are crucial for understanding the dynamics of visual attention [45].
The academic literature reveals a growing number of studies employing eye-tracking technology due to its strong capability to assess the effectiveness of visual marketing [46]. While eye tracking provides insights unattainable with traditional techniques, it also complements them by offering additional detail [46]. Schultheiß and Lewandowski (2021) [47] demonstrated through eye tracking that individuals with limited knowledge about search advertising are more likely to click on ads compared to those with extensive knowledge. In contrast, the study by Leonidas used eye tracking to show that most participants glance at ads at least once during their visit to a website and found that congruent ads are better remembered than incongruent ones.
Fixation metrics are vital for analyzing visual attention and engagement [48]. The fixation duration tracks the length of time a viewer’s gaze is fixed on a specific area, offering insights into the cognitive processing required by visual stimuli [49]. The fixation count measures how often viewers focus on particular areas, highlighting their visual exploration patterns [49]. These metrics are critical for understanding how well different elements of an advertisement attract and maintain viewer attention [50].
Eye-tracking technology has proven valuable across a range of studies aimed at understanding consumer behavior, visual attention, and engagement with various types of content. For example, Guo et al. (2023) [42] studied the impact of emotional content on visual attention across social media platforms, such as TikTok and Twitter. Their findings indicated that emotionally charged or negative text content consistently attracts more viewer attention than neutral or positive material, highlighting the significant role emotions play in engaging users. In another study, Hwang et al. (2023) [9] focused on banner advertisements, examining formats like the Time Board and Rolling Board. They discovered that elements such as layout, images, and font style are highly effective in capturing viewer attention within ads. Shifting to an educational context, Nückles (2021) [51] introduced a new framework that used eye-tracking to assess the influence of teachers on student learning, blending this technology with professional vision and expertise development. This research underscored the importance of balancing classroom responsiveness with proactive planning and advocated for hypothesis-driven methods in educational research. Similarly, Wang et al. (2020) [52] explored virtual classrooms, finding that attention directed at instructors was positively linked with student satisfaction, suggesting that an instructor’s visibility significantly enhances engagement. Additionally, Wibmer et al. (2020) [48] examined how different modes of idea presentation affect visual attention, concluding that focus on the idea’s attributes decreases shortly after initial exposure to new concepts.
Based on the summary of the existing theoretical framework and the findings from the clustering analysis in this study, the following research hypotheses were formulated:
Hypothesis 1.
Customer Satisfaction Hypotheses (Big Data Analysis).
Hypothesis 1a (H1a).
The Product-related cluster will have a positive impact on customer satisfaction.
Hypothesis 1b (H1b).
The Model-related cluster will have a positive impact on customer satisfaction.
Hypothesis 1c (H1c).
The Promo-related cluster will have a positive impact on customer satisfaction.
Hypothesis 1d (H1d).
The Effect-related cluster will have a positive impact on customer satisfaction.
Hypothesis 2.
Fixation Metrics Hypotheses (Eye-Tracking Analysis).
Hypothesis 2a.1 (H2a.1).
Content related to the Product cluster will lead to a higher fixation duration.
Hypothesis 2a.2 (H2a.2).
Content related to the Product cluster will lead to a higher fixation count.
Hypothesis 2b.1 (H2b.1).
Content related to the Model cluster will lead to a higher fixation duration.
Hypothesis 2b.2 (H2b.2).
Content related to the Model cluster will lead to a higher fixation count.
Hypothesis 2c.1 (H2c.1).
Content related to the Promo cluster will lead to a higher fixation duration.
Hypothesis 2c.2 (H2c.2).
Content related to the Promo cluster will lead to a higher fixation count.
Hypothesis 2d.1 (H2d.1).
Content related to the Effect cluster will lead to a higher fixation duration.
Hypothesis 2d.2 (H2d.2).
Content related to the Effect cluster will lead to a higher fixation count.
Hypothesis 3.
Purchase Intention Hypotheses (Survey Analysis).
Hypothesis 3a (H3a).
Content related to the Product cluster will have a positive impact on purchase intention.
Hypothesis 3b (H3b).
Content related to the Model cluster will have a positive impact on purchase intention.
Hypothesis 3c (H3c).
Content related to the Promo cluster will have a positive impact on purchase intention.
Hypothesis 3d (H3d).
Content related to the Effect cluster will have a positive impact on purchase intention.
3. Methodology
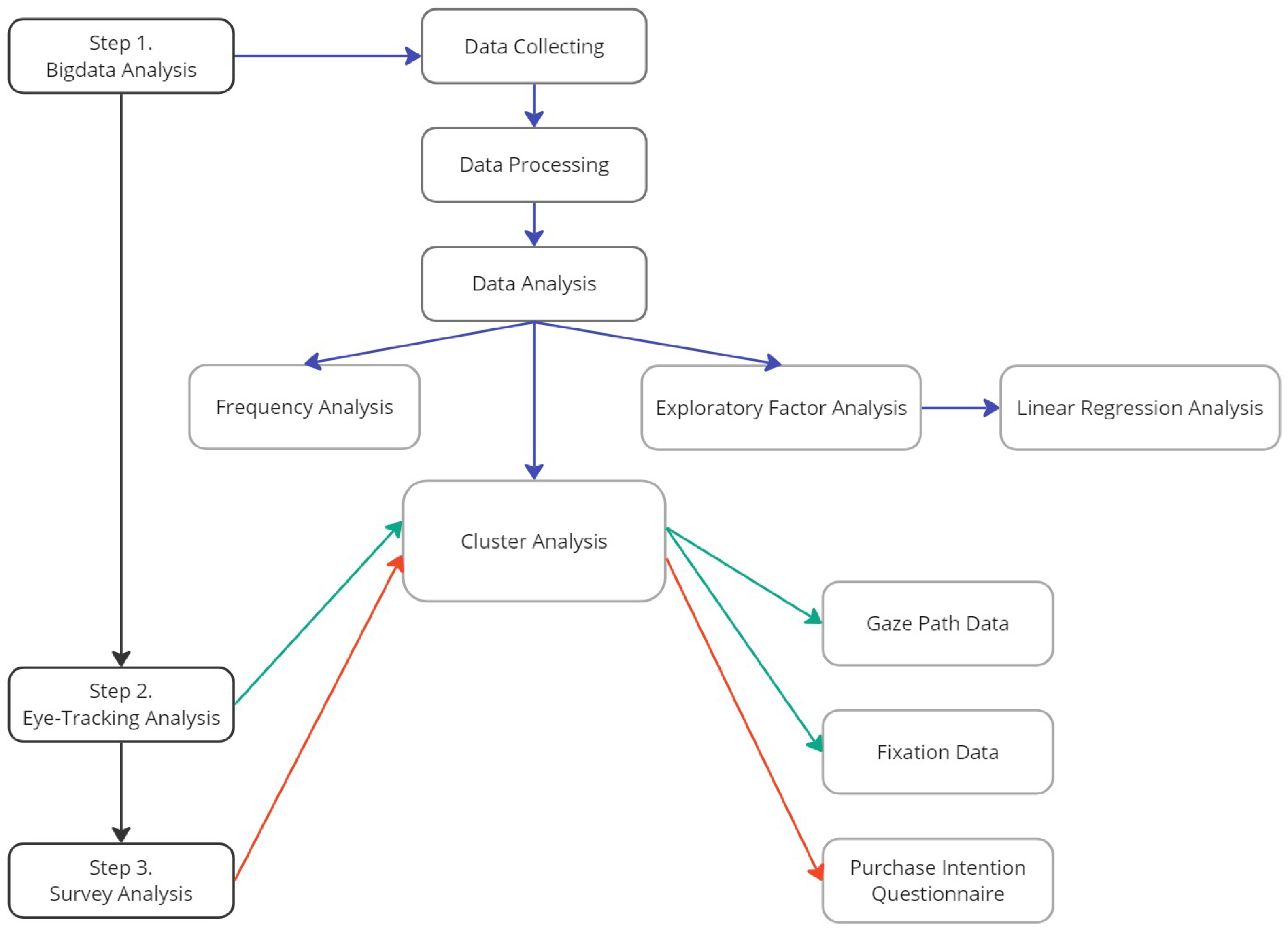
This study utilized a combination of qualitative and quantitative methodologies, focusing on three primary data analysis approaches. Initially, big data analysis was conducted using Data Scraper, an automated data extraction tool from the Chrome Web Store, for text mining purposes. Subsequently, RStudio was employed to analyze the data, identifying frequently occurring words. Freeman’s degree and eigenvector analyses were then applied to highlight significant words. The cluster analysis conducted with UCINET revealed interconnected word clusters and similarity relationships, complemented by a centrality analysis to inform the subsequent factor analysis and multidimensional scaling, examining semantic content and structure. These clusters will serve as the base for the next analyses. Before proceeding to the next analysis, let us review the research process outlined in Figure 1. The results obtained from the cluster analysis served as the foundation for further analyses. Finally, quantitative methods such as factor analysis and linear regression were employed, using IBM SPSS Statistics version 29, to explore factors influencing customer experience and their associations with satisfaction levels.
Figure 1.
Research processes.
For this study, the top 5 ranked items in the skincare category of the Olive Young Summer Sale 2024 was selected (see Figure 2). Table 2 reveals that all five skincare products garnered high average ratings ranging from 4.7 to 4.9 stars, accompanied by significant reviews during the promotional period. Previous research indicates that products with such high ratings and strong recommendations usually see heightened sales, suggesting that these items were likely among the best-selling products during the event.
Figure 2.
Top 5 skincare products from Olive Young Summer Sale 2024. Source: www.oliveyoung.co.kr, accessed on 7 June 2024.
Table 2.
Top 5 skincare products reviewed in this study from Olive Young Summer Sale 2024.
To conduct an eye-tracking study, 30 participants were recruited from the international student population in Busan, South Korea, who were actively participating in the Olive Young Summer Sale 2024 (from 31 May to 6 June 2024). The sample included an equal distribution of 15 males and 15 females, ranging in age from under 20 to their 30s. Ethical standards were rigorously upheld throughout the study to protect participant confidentiality and anonymity. Prior to the experiment, participants received detailed briefings on the eye-tracking methodology, including calibration procedures. Participants sat and observed advertisements selected based on cluster analysis of big data (see Figure 3). The eye-tracking process utilized a Tobii T60XL monitor and Tobii Studio 2.1.14 software for data collection and analysis. Participants were assured that the process did not involve physical contact or image recording; only data on their screen gaze patterns would be collected. This approach ensured compliance with ethical guidelines for research using sensitive technologies like eye-tracking [41]. Participants willingly consented to participate after understanding these safety measures, enhancing their comfort and confidence in the research process. The same participants were also involved in the survey analysis, ensuring a cohesive approach to understanding their consumer behavior during the event.
Figure 3.
Participant using eye-tracking machine.
Participants’ attention to various stimuli was tested by dividing the advertisements for five products into several areas of interest (AOIs) based on the clustering results. The clusters were presented in a randomized order, with each product advertisement displayed for 5 s. To measure visual cognitive responses, parameters such as fixation duration and fixation count were recorded using the AOI tool integrated with eye-tracking technology [53]. Since human cognitive resources are limited and individuals cannot process all available information, selective attention theory indicates that emotional information generally captures more attention than non-emotional information [54].
To gain a comprehensive understanding of participant behavior during the Olive Young Summer Sale 2024, the same group of 30 participants was involved in both the eye-tracking study and the survey analysis. The survey focused on assessing their purchase intentions and preferences related to the clusters identified in the advertisement content. Participants were queried about their perceptions and inclinations towards the promotional materials they had viewed. This dual-method approach allowed us to correlate visual engagement patterns observed through eye-tracking with participants’ stated preferences and behaviors [44], providing a cohesive analysis of their consumer experience during the event.
4. Results
This study employed three analytical methods: big data analysis, eye tracking, and surveys. The big data analysis identified significant clusters of consumer sentiment. Using this cluster analysis as the base, eye-tracking analysis was conducted to gain insights into visual attention metrics, focusing on how participants engaged with different types of advertisement content. Following this, a survey was administered to the same participants to assess their purchase intentions and preferences related to the identified clusters. This multi-step approach allowed us to correlate consumer sentiments, visual engagement, and purchase behavior, providing a comprehensive understanding of the factors influencing customer satisfaction and decision-making.
4.1. Bigdata Analysis
4.1.1. Data Pre-Processing
Through text mining, a comprehensive analysis was conducted on a total of 60,920 existing reviews. These reviews underwent filtration to exclude those with empty characters, resulting in 511 reviews that were included for detailed examination, as outlined in Table 2. The focus of this analysis was specifically on reviews spanning the period from 31 May to 6 June 2024, coinciding with the Olive Young Summer Sale 2024 event. Notably, even the product with the lowest ranking in this analysis achieved a high rating of 4.7, contributing to an impressive overall average rating of 4.8 across all the products assessed. This elevated average underscores a notable level of customer satisfaction, likely bolstered by the consistently high ratings received by top-selling products [21]. Within the rating scale used, where 1 indicates very dissatisfied and 5 signifies very satisfied, the prevalence of high ratings indicates a positive consumer sentiment towards the featured skincare items during this promotional period.
4.1.2. Data Processing
The rankings of words were established through an analysis of their frequencies within the valid comments collected during the study. Table 3 displays the extraction and detailed sorting of the 50 most frequently mentioned words, which provide insights into the customer experience. The selection of these top frequency words was driven by their substantial relevance to the central research focus [55]. According to Asudani et al. (2023) [56], frequent words hold more significance as their occurrences increase in number. The rankings were meticulously determined based on the proportional frequency of each word observed across the comments, derived from their cumulative occurrences.
Table 3.
Frequency analysis.
Table 3 presents a ranking of words related to skincare products, listing them by frequency and degree of importance. In the analysis, ‘use’ ranks first in frequency, indicating it is the most frequently mentioned word with 477 occurrences, while ‘good’ ranks first in degree, highlighting its significant importance or centrality within the dataset with a coefficient rank of 45.082. Figure 4 visually depicts the interconnected network of these frequently mentioned words, illustrating intricate and complex relationships between them. The size of each node corresponds to its frequency, with larger nodes indicating higher frequencies of occurrence [22]. According to Freeman, [11,57] eigenvector centrality differs from Freeman’s centrality in that it considers not only the quantity but also the significance of connections between nodes. In contrast, Freeman’s centrality relies solely on the number of direct connections between nodes.
Figure 4.
Network visualization.
Upon completing the analysis, clustering was conducted using the CONCOR technique. CONCOR, short for CONvergence of iterated CORrelation, was selected for its ability to assess keyword similarity through iterative correlation analysis. This method is particularly effective in identifying cohesive groups of nodes by utilizing correlation coefficients derived from concurrent keyword metrics [58]. The semantic network analysis enabled by CONCOR unveiled distinct clusters linked to the primary keywords of the study [59]. These clusters were named based on the semantic relationships among the keywords present in the dataset. Figure 5 provides a visual representation of the CONCOR analysis. Table 4 shows clustered keywords along with significant terms in an effort to facilitate word finding within each cluster.
Figure 5.
Cluster analysis result.
Table 4.
Cluster analysis significant words.
4.1.3. Factor Analysis and Linear Regression Analysis
Factor analysis, a statistical method utilized in this study, was employed to investigate the variations among the keywords found in online reviews, aiming to uncover the underlying patterns. By employing oblique rotation, this technique aids in reducing numerous variables into more coherent factors [60]. The factor loadings were determined using widely accepted criteria, with a minimum loading threshold of 0.400 [60] applied in the final model. Additionally, factors with eigenvalues exceeding 1.0 were considered, explaining a substantial portion of the variance. In this study, 15 keywords were categorized into four factors, collectively explaining 70.999% of the variance. These factors, treated as independent variables, were then used to identify key elements influencing customer satisfaction. Table 5 indicates a Kaiser–Meyer–Olkin (KMO) measure of sampling adequacy of 0.720, and Bartlett’s test of sphericity yielded an χ2 value of 10,107.704 with a p-value of 0.001, confirming the suitability of factor analysis for this research.
Table 5.
Exploratory factor analysis.
After completing the factor analysis, a subsequent linear regression analysis was conducted to examine the correlation between customer experiences and satisfaction (see Table 6). Linear regression, a statistical method used to assess the relationship between predictor variables and a dependent variable, helps in understanding how changes in predictors influence the outcome variable [61]. This analytical approach is crucial as it provides insights into which aspects of the identified clusters significantly impact customer satisfaction levels [31].
Table 6.
Linear regression analysis of factors influencing customer satisfaction.
The table presents the results of a linear regression analysis that investigated the influence of predictor variables—Product (PD), Model (M), Promo (PM), and Effect (E)—on customer satisfaction (CS), following a prior factor analysis. Each predictor variable corresponds to factors or clusters identified through the factor analysis, which aimed to uncover underlying patterns in customer experiences. Together, these variables accounted for 47% of the variance in the satisfaction levels (R2 = 0.470). The R2 value indicates the proportion of variance in satisfaction that can be explained by these variables collectively [14]. This regression model provides insights into how each independent variable—Product, Model, Promo, and Effect—contributes to customer satisfaction. Thus, according to the unstandardized beta coefficients, the regression equation can be formulated as follows:
CS = 4.800 + 0.052PD * + 0.011M + 0.084PM * + 0.085E *
Among the predictor variables analyzed, Promo and Effect emerge as significant drivers of customer satisfaction. The regression coefficients illustrate their substantial impact: Promo has a coefficient of 0.084 (t = 3.261, *** p < 0.001), indicating that promotional activities exert a notable positive influence on customer satisfaction. Similarly, Effect shows a coefficient of 0.085 (t = 3.256, *** p < 0.001), suggesting that operational or service-related factors significantly enhance satisfaction levels among customers. These findings align with those of previous research that underscores customer preferences for promotional activities [62], particularly in online reviews, where customers often emphasize how promotions impact their perceptions of product value and affordability, thereby influencing satisfaction. Additionally, customers frequently discuss the tangible effects of products and services, such as their quality, features, and overall impact on their experiences [63].
In contrast, the effects of Product and Model on customer satisfaction are less pronounced. Product exhibits a statistically significant relationship with customer satisfaction (ß = 0.088, t = 2.033, * p < 0.05), albeit at a lower level of significance compared to that for Promo and Effect. The effect size of Product, while significant, is comparatively smaller in magnitude. Conversely, Model does not demonstrate a statistically significant impact on customer satisfaction (p > 0.05), as indicated by its higher p-value. Regarding the advertising campaigns or promotional events, consumer focus tends to gravitate toward the tangible benefits and perceived value that a product offers [63], rather than the specifics of its model or the intricacies of the promotional strategy being implemented, as observed in this study. This observation underscores a notable consumer preference for practical attributes and the overall utility of products when evaluating their appeal and effectiveness in promotional contexts.
4.2. Eye-Tracking Analysis
4.2.1. Fixation Duration and Count
In the field of eye-tracking research, the fixation duration and count are essential metrics utilized for examining patterns of visual attention and cognitive processing [64]. Fixation duration measures how long a person’s gaze remains fixed on a particular area or element within a visual stimulus, offering insights into the cognitive demands imposed by different visual stimuli [64]. Additionally, the fixation count supplements the fixation duration by revealing how frequently individuals shift their gaze or fixate on specific areas, providing further understanding of visual exploration patterns [50].
In this study, a regression analysis was employed to investigate the differences in the fixation duration and fixation count among the participants when viewing advertisement content related to each cluster (Product (PD), Model (M), Promo (PM), and Effect (E)) of the top five ranked products in the skincare category of the Olive Young Summer Sale 2024, as shown in Table 7.
Table 7.
Results of cluster fixations.
Table 7 above illustrates the impact of various factors on the fixation duration and count, emphasizing significant effects for Product and Model while noting no significant effects for Promo and Effect. In conclusion, these analyses demonstrate that individuals allocate attention and focus for longer periods when interacting with products and models that possess compelling attributes. This aligns with prior research indicating that viewers are more engaged with ads featuring attractive models, particularly those who are recognizable [65]. This preference may be explained by psychological phenomena such as attentional bias, where viewers allocate cognitive resources to stimuli they perceive as rewarding or familiar [66]. To enhance viewer engagement, leveraging these insights in advertising strategies is recommended.
4.2.2. Heat Map Analysis
Researchers employ heat map analysis to explore how individuals interact with visual stimuli, identifying attention-grabbing elements and understanding the distribution of attention across a stimulus [10]. This approach spans disciplines such as marketing [10], usability studies [67], web design [44], and cognitive psychology [41], enabling researchers to optimize designs and content for improved user experience, heightened engagement, and effective information delivery [68].
As illustrated in Figure 6 and supported by the data analysis, advertisements featuring models capture the most viewer attention, followed by those focused on products, like the product itself, formula, and packaging. Heat maps depict the distribution of gaze across the stimulus, with red indicating the highest fixation levels, followed by yellow and green [9]. Areas without color received no fixation, while the red, yellow, and green hues represent decreasing gaze duration, highlighting the parts of the image that drew viewers’ attention [9]. A higher concentration of gazes on a specific area of interest (AOI) suggests its importance to the participant, indicating that the image successfully attracted their attention [69]. In this study, heat maps were utilized to clearly identify the duration of the participants’ gazes.
Figure 6.
Heat map analysis results.
Additionally, additional linear regression analyses (see Table 8) were conducted to examine the relationships between Product, Model, Promo, Effect, and viewer engagement duration. The regression coefficients indicate that Product (B = 0.381, t = 3.967, p < 0.001) and Model (B = 0.411, t = 3.745, p < 0.001) significantly increase the Viewing Duration Engagement. These results support the ANOVA findings in Table 7, underscoring that specific products and types of models significantly extend the viewer engagement durations.
Table 8.
Linear regression analysis of factors influencing viewing duration engagement.
4.3. Survey Analysis of Purchase Intention
A survey analysis is employed to assess purchase intention because it provides direct insights from consumers regarding their likelihood of buying a product [70]. Surveys allow researchers to gather quantitative data on consumer attitudes, preferences, and behaviors, which are critical for understanding the factors influencing purchase decisions [71]. In this study, after the participants completed the eye-tracking experiment, they were administered a questionnaire asking about their preferred type of advertisement content shown previously (Product, Model, Promo, Effect) and their purchase intention. The results of this survey are presented in Table 9.
Table 9.
Linear regression analysis of factors influencing purchase intention.
The purpose of this analysis was to assess how different factors of advertisement content influence consumer behavior using eye-tracking technology. The linear regression analyses of the factors influencing visual attention (VA) and purchase intention (PI) reveal distinct patterns in how the advertisement content influences consumer behavior. Both analyses examined the effects of Product, Model, Promo, and Effect, albeit with different dependent variables. In the VA analysis, significant positive relationships were found for Model, Effect, and Product, whereas Promo showed no significant effect. Conversely, in the PI analysis, all factors except Product demonstrated significant positive impacts on purchase intention. This discrepancy suggests that while certain advertisement elements may capture viewers’ attention visually (VA), their influence on actual purchase decisions (PI) can vary. This underscores the complexity of consumer decision-making processes, where visual engagement with advertisement content does not always directly translate into purchase intentions.
5. Discussion of Findings
The big data analysis identified significant clusters of consumer sentiment associated with Product, Model, Promo, and Effect. Specifically, the analysis supported Hypotheses 1a, 1c, and 1d, indicating that the Product-related, Promo-related, and Effect-related clusters positively impact customer satisfaction. However, Hypothesis 1b (H1b), which posited that the Model-related cluster would positively affect customer satisfaction, was not statistically significant. This lack of significance does not imply a negative impact but suggests it is less influential compared to other clusters. Prior research indicates that in the context of big data and online reviews, consumers are more inclined to express their opinions about the product itself [72] and their satisfaction with its price [73]. This tendency helps explain why the Product, Promo, and Effect clusters had a more substantial positive impact on customer satisfaction in our study.
The eye-tracking analysis yielded detailed insights into visual attention metrics, such as the fixation duration and count. Hypotheses 2a.1 and 2a.2 were validated, indicating that content related to the Product cluster achieved a higher fixation duration and count. Likewise, Hypotheses 2b.1 and 2b.2 were corroborated, showing that content associated with the Model cluster led to an increased fixation duration and count. Conversely, Hypotheses 2c.1, 2c.2, 2d.1, and 2d.2 were not substantiated by the data, suggesting that content related to the Promo and Effect clusters did not result in a higher fixation duration or count. The fixation metrics revealed that advertisements featuring models and products captured the most attention, underscoring their pivotal role in drawing consumer interest. The heat maps demonstrated that the viewers concentrated significantly on areas showcasing attractive models and detailed product images, validating the effectiveness of these visual elements in engaging viewers [9]. This comprehensive analysis aligns with the findings that visual elements related to models and products significantly enhance visual engagement, offering valuable insights for refining advertising strategies.
Lastly, the survey analysis was conducted with the same participants after the eye-tracking analysis, where the participants were asked about their preferred cluster-related content and their purchase intentions. The survey analysis results show that content related to models, promotions, and effects positively and significantly impacted purchase intention, underscoring their critical role in driving consumer decisions. Specifically, Hypotheses 3b, 3c, and 3d were validated, indicating that content associated with the Model, Promo, and Effect clusters positively and significantly affects purchase intention. These findings suggest that visual elements like models, promotions, and effects are effective in enhancing purchase intention.
Despite these valuable insights, this study has limitations. The review sample used for the big data analysis was relatively small due to the specific period (from 31 May to 6 June 2024) of the Olive Young Summer Sale 2024. This limited sample size may affect the generalizability of the findings due to a greater likelihood of exhibiting selection biases and estimation biases [21]. Despite their limited sample sizes, there are studies that have employed the same method and still yielded significant results. For instance, a study that analyzed cruiser reviews to understand their experience and satisfaction in Asian cruise tourism collected 665 reviews [22]. Another study focused on online reviews of a single-themed hotel, the Hong Kong Disneyland Hotel, and analyzed 1493 reviews [74].
Eye-tracking studies typically involve a smaller number of participants because the equipment is expensive and sophisticated [75]. Moreover, the detailed data collected require significant processing and analysis time, and sessions must be conducted individually in a controlled setting [76]. For instance, Giraldo-Romeo et al. [44] conducted their eye-tracking study with 15 participants, Yüksel (2023) [41] utilized 30 participants, and Guo et al. (2023) [42] included 40 participants in their research. Future research could enhance their findings by employing larger sample sizes.
6. Conclusions and Implications
This study highlights the importance of integrating big data analysis, eye-tracking technology, and traditional survey methods to develop a comprehensive understanding of consumer behavior, visual engagement, and purchase intentions. By using cluster analysis from big data, four distinct clusters were identified: Product, Model, Promo, and Effect. The research uncovered significant consumer sentiment clusters related to Product, Promo, and Effect, illustrating the varied impacts these elements have on customer satisfaction. The eye-tracking analysis offered detailed insights into visual attention, confirming that content related to products and models significantly enhances visual engagement. The survey results further stressed the significance of promotional content, showing its strong influence on purchase intention and the effectiveness of immediate financial incentives and attractive offers in driving consumer behavior.
These insights are valuable for the Korean skincare market, yet further research could explore their relevance in different industries, cultural contexts, or consumer groups. Investigating this approach in other sectors may reveal variations in how visual engagement and promotional strategies shape consumer behavior, adding depth to our understanding of its broader applicability.
For marketers, practical applications include the strategic use of visually appealing models and detailed product images to boost consumer engagement and attention. Enhanced visual attention can improve brand recognition, helping the brand stand out in a competitive market [77]. Moreover, emphasizing promotional offers can greatly increase purchase intentions, as consumers are typically drawn to promotions and discounts [78]. By understanding and implementing these strategies, marketers can develop more effective and persuasive marketing campaigns, resulting in higher customer satisfaction and loyalty.
Future research should explore the generalizability of these findings to other sectors, such as fashion, electronics, or global skincare markets, to understand how visual engagement and promotional strategies impact consumer behavior across various cultural contexts. Investigating demographic differences in response to different marketing content could also build on this study’s findings. Moreover, longitudinal studies could provide insights into how consumer behavior evolves over time in response to visual and promotional elements.
Theoretically, this study contributes to consumer behavior research by merging textual sentiment analysis with visual attention data, offering a fresh perspective on the influence of different content types on engagement. These findings challenge traditional models by highlighting that consumer attention is driven not only by product interest but also by visually engaging promotional content, which can significantly shape purchase intentions. This perspective extends existing theories by demonstrating the combined influence of visual and promotional elements on consumer decision-making, laying the groundwork for further theoretical advancements in marketing research.
Author Contributions
Conceptualization, A.L.R.; writing—original draft, A.L.R. and S.H.; writing—review and editing, S.L.; supervision, M.K. All authors have read and agreed to the published version of the manuscript.
Funding
This research was supported by the Ministry of Education of the Republic of Korea and the National Research Foundation of Korea (NRF-2021-R1I1A3054903).
Institutional Review Board Statement
The study was approved by the Institutional Bioethics Committee of Kyungsung University (KSU-24-08-005).
Informed Consent Statement
Informed consent was received from all the participants in this study.
Data Availability Statement
The data presented in this study are available on request from the corresponding author. The data are not publicly available due to privacy.
Conflicts of Interest
The authors declare no conflicts of interest.
References
- Alsharif, A.H.; Salleh, N.Z.M.; Al-Zahrani, S.A.; Khraiwish, A. Consumer Behaviour to be considered in advertising: A systematic analysis and future agenda. Behav. Sci. 2022, 12, 472. [Google Scholar] [CrossRef] [PubMed]
- Chen, Y. Comparing content marketing strategies of digital brands using machine learning. Humanit. Soc. Sci. Commun. 2023, 10, 57. [Google Scholar] [CrossRef]
- Khang, A.; Rani, S.; Gujrati, R.; Uygun, H.; Gupta, S. Challenges faced by marketers in developing and managing contents in workforce development system. In Designing Workforce Management Systems for Industry 4.0: Data-Centric and AI-Enabled Approaches; Khang, A., Rani, S., Gujrati, R., Uygun, H., Gupta, S., Eds.; CRC Press: Boca Raton, FL, USA, 2023; pp. 1–376. [Google Scholar]
- More, A.B. Implementing digital age experience marketing to make customer relations more sustainable. In New Horizons for Industry 4.0 in Modern Business; Nayyar, A., Naved, M., Rameshwar, R., Eds.; Springer International Publishing: Cham, Switzerland, 2023; pp. 99–119. [Google Scholar] [CrossRef]
- Li, J.; Dong, W.; Ren, J. The effects of user and marketer-generated content on customer satisfaction: A textual analysis approach. Electron. Commer. Res. Appl. 2024, 65, 101407 Available online:. [Google Scholar] [CrossRef]
- Stalidis, G.; Karaveli, I.; Diamantaras, K.; Delianidi, M.; Christantonis, K.; Tektonidis, D.; Katsalis, A.; Salampasis, M. Recommendation systems for e-shopping: Review of techniques for retail and sustainable marketing. Sustainability 2023, 15, 16151. [Google Scholar] [CrossRef]
- Galiano-Coronil, A.; Aguirre Montero, A.; López Sánchez, J.A.; Díaz Ortega, R. Exploring social responsibility, social marketing and happiness using artificial intelligence, automated text analysis and correspondence analysis. Manag. Decis. 2024, 62, 549–574 Available online:. [Google Scholar] [CrossRef]
- Azer, J.; Blasco-Arcas, L.; Alexander, M. Visual modality of engagement: Conceptualization, typology of forms, and outcomes. J. Serv. Res. 2024, 27, 231–249. [Google Scholar] [CrossRef]
- Hwang, M.K.; Lee, S.H.; Kim, C.Y.; Kwon, M.W. A study on the visual attention of banner advertising on portal site using eye tracking. J. Multimed. Inf. Syst. 2023, 26, 46–57. [Google Scholar]
- Nichifor, E.; Lixăndroiu, R.C.; Chițu, I.B.; Brătucu, G.; Sumedrea, S.; Maican, C.I.; Tecău, A.S. Eye tracking and an A/B split test for social media marketing optimization: The connection between the user profile and ad creative components. J. Theor. Appl. Electron. Commer. Res. 2021, 16, 2319–2340. [Google Scholar] [CrossRef]
- Dudkina, E.; Bin, M.; Breen, J.; Crisostomi, E.; Ferraro, P.; Kirkland, S.; Mareček, J.; Murray-Smith, R.; Parisini, T.; Stone, L.; et al. A comparison of centrality measures and their role in controlling the spread in epidemic networks. Int. J. Control 2024, 97, 1325–1340. [Google Scholar] [CrossRef]
- Menache, A.; Bailleux, V. The Korean Skincare Conquest: A Qualitative Study About Korean Skincare Product’s Popularity in France. Master’s Thesis, Independen, Business Administration, Umeå School of Business and Economics (USBE), Faculty of Social Sciences, Umeå University, Umeå, Sweden, 2021. Available online: http://umu.diva-portal.org/smash/get/diva2:1601766/FULLTEXT01.pdf (accessed on 7 June 2024).
- Wang, L.; Lee, J.H. The impact of K-beauty social media influencers, sponsorship, and product exposure on consumer acceptance of new products. Fash Text 2021, 8, 15. [Google Scholar] [CrossRef]
- Pandey, S.; Pandey, N.; Chawla, D. Market segmentation based on customer experience dimensions extracted from online reviews using data mining. J. Consum. Mark. 2023, 40, 854–868. [Google Scholar] [CrossRef]
- Widyaningrum, R.; Ramadhani, K.; Lestari, B. Literature review: K-beauty effect on health behavior and Korean cosmetics purchasing in Indonesia. Dis. Prev. Public Health J. 2023, 17, 69–75. [Google Scholar] [CrossRef]
- Chen, Z.; Zong, W. Influence of celebrities on the image building of luxury brands. Highlights Bus. Econ. Manag. 2024, 2, 165–171. [Google Scholar] [CrossRef]
- Jobst, N. Statista. Leading H&B Retailers South Korea 2022, by Store Numbers. 2024. Available online: https://www.statista.com/statistics/973313/south-korea-leading-hb-retailers-by-store-numbers/ (accessed on 20 September 2024).
- Kim, G. The Herald Insight. CJ Olive Young Thrives as the Number One “K-Beauty” Retailer. 2024. Available online: https://www.heraldinsight.co.kr/news/articleView.html?idxno=4145 (accessed on 20 September 2024).
- Bhatt, S.H.; Pai, D.R. Are “buy X get X free” price promotions effective? An acquisition-transaction value perspective. Mark. Intell. Plan. 2023, 41, 707–721. [Google Scholar] [CrossRef]
- Jun, M.; Han, J.; Zhou, Z.; Eisingerich, A.B. When is celebrity endorsement effective? Exploring the role of celebrity endorsers in enhancing key brand associations. J. Bus. Res. 2023, 164, 113951. [Google Scholar] [CrossRef]
- Riswanto, A.L.; Kim, H.S. An investigation of the key attributes of Korean wellness tourism customers based on online reviews. Sustainability 2023, 15, 6702. [Google Scholar] [CrossRef]
- Tao, S.; Kim, H.S. Cruising in Asia: What can we dig from online cruiser reviews to understand their experience and satisfaction. Asia Pacific J. Tour. Res. 2019, 24, 514–528. [Google Scholar] [CrossRef]
- Mahr, D.; Stead, S.; Odekerken-Schröder, G. Making sense of customer service experiences: A text mining review. J. Serv. Mark. 2019, 33, 88–103. [Google Scholar] [CrossRef]
- Media Use in the Information Age: Emerging Patterns of Adoption and Consumer Use. 1989. Available online: https://api.semanticscholar.org/CorpusID:166326985 (accessed on 20 September 2024).
- Vrabie, C. E-Government 3.0: An AI model to use for enhanced local democracies. Sustainability 2023, 15, 9572. [Google Scholar] [CrossRef]
- Akter, S.; Mohiuddin Babu, M.; Hossain, T.M.T.; Dey, B.L.; Liu, H.; Singh, P. Omnichannel management capabilities in international marketing: The effects of word of mouth on customer engagement and customer equity. Int. Mark. Rev. 2024, 41, 42–73. [Google Scholar] [CrossRef]
- Jaeger, A.; Banks, D. Cluster analysis: A modern statistical review. WIREs Comput. Stat. 2022, 15, e1597. [Google Scholar] [CrossRef]
- Mishra, R.K.; Jothi, J.A.A.; Urolagin, S.; Irani, K. Knowledge-based topic retrieval for recommendations and tourism promotions. Int. J. Inf. Manag. Data Insights 2023, 3, 100145. [Google Scholar] [CrossRef]
- Sharma, S.; Kar, A.K.; Gupta, M.P.; Dwivedi, Y.K.; Janssen, M. Digital citizen empowerment: A systematic literature review of theories and development models. Inf. Technol. Dev. 2022, 28, 660–687. [Google Scholar] [CrossRef]
- Križanić, S. Educational data mining using cluster analysis and decision tree technique: A case study. Int. J. Eng. Bus. Manag. 2020, 12, 1–9. [Google Scholar] [CrossRef]
- Riswanto, A.L.; Kim, S.; Kim, H.S. Analyzing online reviews to uncover customer satisfaction factors in Indian cultural tourism destinations. Behav. Sci. 2023, 13, 923. [Google Scholar] [CrossRef] [PubMed]
- Ghosal, S.; Bhattacharyya, R.; Majumder, M. Impact of complete lockdown on total infection and death rates: A hierarchical cluster analysis. Diabetes Metab. Syndr. 2020, 14, 707–711. [Google Scholar] [CrossRef]
- Liao, N.; He, Y. Exploring the effects of influencing factors on energy efficiency in the industrial sector using cluster analysis and panel regression model. Energy 2018, 158, 782–795. [Google Scholar] [CrossRef]
- Hu, N.; Zhang, T.; Gao, B.; Bose, I. What do hotel customers complain about? Text analysis using a structural topic model. Tour. Manag. 2019, 72, 417–426. [Google Scholar] [CrossRef]
- Phan, H.T.; Nguyen, N.T.; Hwang, D. Aspect-level sentiment analysis: A survey of graph convolutional network methods. Inf. Fusion 2023, 91, 149–172. [Google Scholar] [CrossRef]
- Sehgal, D.; Agarwal, A.K. Real-Time Sentiment Analysis of Big Data Applications Using Twitter Data with Hadoop Framework. 2018. Available online: https://api.semanticscholar.org/CorpusID:67090525 (accessed on 20 September 2024).
- Zaghloul, M.; Barakat, S.; Rezk, A. Predicting e-commerce customer satisfaction: Traditional machine learning vs. deep learning approaches. J. Retail Consum. Serv. 2024, 79, 103865. [Google Scholar] [CrossRef]
- Popping, R. Computer-Assisted Text Analysis; SAGE Publications: Thousand Oaks, CA, USA, 2000. [Google Scholar]
- Nordfält, J.; Ahlbom, C.P. Utilising eye-tracking data in retailing field research: A practical guide. J. Retail 2024, 100, 148–160. [Google Scholar] [CrossRef]
- Modi, N.; Singh, J. Understanding online consumer behavior at e-commerce portals using eye-gaze tracking. Int. J. Human–Comput. Interact. 2023, 39, 721–742. [Google Scholar] [CrossRef]
- Yüksel, D. Investigation of web-based eye-tracking system performance under different lighting conditions for neuromarketing. J. Theor. Appl. Electron. Commer. Res. 2023, 18, 2092–2106. [Google Scholar] [CrossRef]
- Guo, M.J.; Kwon, M.W.; Hwang, M.K.; Zhou, Y.M. Eye perception and preference differences between different emotional content on TikTok and Twitter platforms. J. Multimed. Inf. Syst. 2023, 10, 153–162. [Google Scholar] [CrossRef]
- Ruppenthal, T.; Schweers, N. Eye tracking as an instrument in consumer research to investigate food from a marketing perspective: A bibliometric and visual analysis. J. Theor. Appl. Electron. Commer. Res. 2024, 19, 1095–1117. [Google Scholar] [CrossRef]
- Giraldo-Romero, Y.I.; Pérez-De-los-Cobos-Agüero, C.; Muñoz-Leiva, F.; Higueras-Castillo, E.; Liébana-Cabanillas, F. Influence of regulatory fit theory on persuasion from Google ads: An eye tracking study. J. Theor. Appl. Electron. Commer. Res. 2021, 16, 1165–1185. [Google Scholar] [CrossRef]
- Gómez-Carmona, D.; Cruces-Montes, S.; Marín-Dueñas, P.P.; Serrano-Domínguez, C.; Paramio, A.; García, Z.A. Do you see it clearly? The effect of packaging and label format on Google ads. J. Theor. Appl. Electron. Commer. Res. 2021, 16, 1648–1666. [Google Scholar] [CrossRef]
- Wedel, M.; Pieters, R. A review of eye-tracking research in marketing. Rev. Mark. Res. 2017, 4, 123–147. [Google Scholar]
- Schultheiß, S.; Lewandowski, D. How users’ knowledge of advertisements influences their viewing and selection behavior in search engines. J. Assoc. Inf. Sci. Technol. 2021, 72, 285–301. [Google Scholar] [CrossRef]
- Wibmer, A.; Wiedmann, F.; Seeber, I.; Maier, R. Adaptation of visual attention: Effects of information presentation in idea selection processes. In Information Systems and Neuroscience; Davis, F.D., Riedl, R., vom Brocke, J., Léger, P.M., Randolph, A., Fischer, T., Eds.; Springer International Publishing: Cham, Switzerland, 2020; pp. 355–363. [Google Scholar]
- Winter, M.; Neumann, H.; Pryss, R.; Probst, T.; Reichert, M. Defining gaze patterns for process model literacy—Exploring visual routines in process models with diverse mappings. Expert Syst. Appl. 2023, 213, 119217. [Google Scholar] [CrossRef]
- De Keyzer, F.; Dens, N.; De Pelsmacker, P. The processing of native advertising compared to banner advertising: An eye-tracking experiment. Electron. Commer. Res. 2023, 23, 1921–1940. [Google Scholar] [CrossRef]
- Nückles, M. Investigating visual perception in teaching and learning with advanced eye-tracking methodologies: Rewards and challenges of an innovative research paradigm. Educ. Psychol. Rev. 2021, 33, 149–167. [Google Scholar] [CrossRef]
- Wang, J.; Antonenko, P.; Dawson, K. Does visual attention to the instructor in online video affect learning and learner perceptions? An eye-tracking analysis. Comput. Educ. 2020, 146, 103779. [Google Scholar] [CrossRef]
- Lang, A. Using the limited capacity model of motivated mediated message processing to design effective cancer communication messages. J. Commun. 2006, 56 (Suppl. S1), S57–S80. [Google Scholar] [CrossRef]
- Yiend, J. The effects of emotion on attention: A review of attentional processing of emotional information. Cogn. Emot. 2010, 24, 3–47. [Google Scholar] [CrossRef]
- Bilgihan, A.; Seo, S.; Choi, J. Identifying restaurant satisfiers and dissatisfiers: Suggestions from online reviews. J. Hosp. Mark. Manag. 2018, 27, 601–625. [Google Scholar] [CrossRef]
- Asudani, D.S.; Nagwani, N.K.; Singh, P. Impact of word embedding models on text analytics in deep learning environment: A review. Artif. Intell. Rev. 2023, 56, 10345–10425. [Google Scholar] [CrossRef]
- Freeman, L.C. Centrality in social networks conceptual clarification. Soc. Networks 1978, 1, 215–239. [Google Scholar] [CrossRef]
- Wasserman, S.; Faust, K. Social Network Analysis: Methods and Applications; Structural Analysis in the Social Sciences; Cambridge University Press: Cambridge, UK, 1994; Available online: https://www.cambridge.org/core/product/90030086891EB3491D096034684EFFB8 (accessed on 20 September 2024).
- Park, S.U. Derivation of key attributes and clusters of Korean Taekwondo policies and systems on social media: Comparative big data analysis based on regime change. Sage Open 2024, 14, 21582440241245230. [Google Scholar] [CrossRef]
- Govindasamy, P.; Isa, N.J.M.; Mohamed, N.F.; Noor, A.M.; Ma, L.; Olmos, A.; Green, K. A systematic review of exploratory factor analysis packages in R software. WIREs Comput. Stat. 2024, 16, e1630. [Google Scholar] [CrossRef]
- Mizumoto, A. Calculating the relative importance of multiple regression predictor variables using dominance analysis and random forests. Lang. Learn. 2023, 73, 161–196. [Google Scholar] [CrossRef]
- Vasan, M. Impact of promotional marketing using Web 2.0 tools on purchase decision of Gen Z. Mater. Today Proc. 2023, 81, 273–276. [Google Scholar] [CrossRef]
- Oliver, J. The consumer’s perspective on evaluating products: Service is the key. J. Serv. Mark. 2015, 29, 200–210. [Google Scholar] [CrossRef]
- Ke, F.; Liu, R.; Sokolikj, Z.; Dahlstrom-Hakki, I.; Israel, M. Using eye-tracking in education: Review of empirical research and technology. Educ. Technol. Res. Dev. 2024, 72, 1383–1418. [Google Scholar] [CrossRef]
- Sliburyte, L. How celebrities can be used in advertising to the best advantage? World Acad. Sci. Eng. Technol. 2009, 58, 934–939. [Google Scholar]
- Kret, M.E.; van Berlo, E. Attentional bias in humans toward human and bonobo expressions of emotion. Evol. Psychol. 2021, 19, 14747049211032816. [Google Scholar] [CrossRef]
- Davila, F.; Paz, F.; Moquillaza, A. Usage and application of heatmap visualizations on usability user testing: A systematic literature review. In Design, User Experience, and Usability; Marcus, A., Rosenzweig, E., Soares, M.M., Eds.; Springer Nature: Cham, Switzerland, 2023; pp. 3–17. [Google Scholar]
- Alao, O.D.; Priscilla, E.A.; Amanze, R.C.; Kuyoro, S.O.; Adebayo, A.O. User-centered/user experience UC/UX design thinking approach for designing a university information management system. Ingénierie Systèmes d’Inf. 2022, 27, 577–590. [Google Scholar] [CrossRef]
- Fleming, W.; Rizowy, B.; Shwartz, A. The nature gaze: Eye-tracking experiment reveals well-being benefits derived from directing visual attention towards elements of nature. People Nat. 2024, 6, 1469–1485. [Google Scholar] [CrossRef]
- Chen, Y.; Ding, D.; Meng, L.; Li, X.; Zhang, S. Understanding consumers’ purchase intention towards online paid courses. Inf. Dev. 2021, 39, 19–35. [Google Scholar] [CrossRef]
- Alyahya, M.; Agag, G.; Aliedan, M.; Abdelmoety, Z.H. Understanding the factors affecting consumers’ behaviour when purchasing refurbished products: A chaordic perspective. J. Retail Consum. Serv. 2023, 75, 103492. [Google Scholar] [CrossRef]
- Hannan, S.A.; Ahmed, S.; Naveed, Q.; Thakur, R. Data mining and natural language processing methods for extracting opinions from customer reviews. Int. J. Intell. Secur. Public Aff. 2012, 3, 52–58. [Google Scholar]
- Cao, Y.; Gruca, T.S.; Klemz, B.R. Internet pricing, price satisfaction, and customer satisfaction. Int. J. Electron. Commer. 2003, 8, 31–50. [Google Scholar] [CrossRef]
- Zhang, X.; Kim, H.S. Customer experience and satisfaction of Disneyland hotel through big data analysis of online customer reviews. Sustainability 2021, 13, 12699. [Google Scholar] [CrossRef]
- Holmqvist, K.; Andersson, R. Eye-Tracking: A Comprehensive Guide to Methods, Paradigms and Measures; Lund Eye-Tracking Research Institute, Lund University: Lund, Sweden, 2017. [Google Scholar]
- Mele, M.L.; Federici, S. Gaze and eye-tracking solutions for psychological research. Cogn. Process. 2012, 13, 261–265. [Google Scholar] [CrossRef] [PubMed]
- Casado-Aranda, L.A.; Sánchez-Fernández, J.; Ibáñez-Zapata, J.A. Evaluating communication effectiveness through eye tracking: Benefits, state of the art, and unresolved questions. Int. J. Bus. Commun. 2020, 60, 24–61. [Google Scholar] [CrossRef]
- Tan, W.K. When do price discounts become attractive? A study comparing discount strategies on consumer perceptions. Asia Pac. J. Mark. Logist. 2023, 35, 1404–1424. [Google Scholar] [CrossRef]
Disclaimer/Publisher’s Note: The statements, opinions and data contained in all publications are solely those of the individual author(s) and contributor(s) and not of MDPI and/or the editor(s). MDPI and/or the editor(s) disclaim responsibility for any injury to people or property resulting from any ideas, methods, instructions or products referred to in the content. |
© 2024 by the authors. Licensee MDPI, Basel, Switzerland. This article is an open access article distributed under the terms and conditions of the Creative Commons Attribution (CC BY) license (https://creativecommons.org/licenses/by/4.0/).





