error_outline You can access the new MDPI.com website here. Explore and share your feedback with us.
 
 
Sign in to use this feature.

Years

Between: -

Subjects

remove_circle_outline
remove_circle_outline
remove_circle_outline
remove_circle_outline
remove_circle_outline
remove_circle_outline
remove_circle_outline
remove_circle_outline
remove_circle_outline

Journals

Article Types

Countries / Regions

remove_circle_outline
remove_circle_outline
remove_circle_outline
remove_circle_outline

Search Results (241)

Search Parameters:
Keywords = traction drive systems

Order results
Result details
Results per page
Select all
Export citation of selected articles as:
37 pages, 9869 KB  
Article
Conceptual Basis of Adaptation of a Field-Oriented Control System for Traction Induction Motors to the Operating Parameters of a Locomotive
by Vaidas Lukoševičius, Sergey Goolak, Ihor Derehuz, Larysa Neduzha, Artūras Keršys and Vytautas Dzerkelis
Energies 2026, 19(2), 298; https://doi.org/10.3390/en19020298 - 6 Jan 2026
Abstract
Field-oriented control (FOC) of induction motors (IMs) is used in railway rolling stock. In such control systems, a fixed frequency of the pulse-width modulation (PWM) inverter is used, which leads to an increase in power losses in the traction drive. To optimize power [...] Read more.
Field-oriented control (FOC) of induction motors (IMs) is used in railway rolling stock. In such control systems, a fixed frequency of the pulse-width modulation (PWM) inverter is used, which leads to an increase in power losses in the traction drive. To optimize power losses in the locomotive traction drive system, it is proposed to adapt the number of PWM inverter pulses to the frequency of the FOC speed controller, which is proportional to the locomotive speed. To solve this problem, conceptual foundations for adapting FOC to the locomotive speed have been developed, the key aspects of which are algorithms for adapting the PWM inverter frequency, the controller parameters and the parameters of the FOC speed controller frequency filters. The most significant results of the work are the methods for adjusting the maximum of the controllers of the basic FOC IM system, the filter structure and the inverter control scheme, adapted to the locomotive speed. The modeling results have shown the effectiveness of the proposed technical solutions. The proposed approach to developing FOC will allow minimizing the consumption of energy resources by the locomotive in the entire range of changes in its speed. Full article
Show Figures

Figure 1

20 pages, 5863 KB  
Article
A Novel Detection Method for Wheel Irregular Wear Using Stator Current Based on an Electromechanical Coupling Model
by Guinan Zhang, Bo Zhang, Yongfeng Song and Bing Lu
Electronics 2026, 15(1), 138; https://doi.org/10.3390/electronics15010138 - 28 Dec 2025
Viewed by 216
Abstract
Irregular wheel wear can significantly degrade wheel–rail interaction performance and, in severe cases, compromise the safety of high-speed trains. Accurate and timely monitoring of wheel wear is crucial for maintaining operational reliability. Existing monitoring methods often rely on high-end sensors or are sensitive [...] Read more.
Irregular wheel wear can significantly degrade wheel–rail interaction performance and, in severe cases, compromise the safety of high-speed trains. Accurate and timely monitoring of wheel wear is crucial for maintaining operational reliability. Existing monitoring methods often rely on high-end sensors or are sensitive to environmental disturbances, limiting their practical deployment. This study proposes a novel method for monitoring irregular wheel wear by analyzing the stator current spectrum of traction motors. Firstly, an electromechanical coupled model is developed by integrating the electric drive system with the vehicle–track dynamic model to capture the propagation of wear-induced excitation. The effect of polygonal wear on the stator current is investigated, revealing the presence of harmonic components coupled with the wear excitation frequency. To extract these features, a comb filter based on Variational Mode Decomposition (VMD) is introduced. The method effectively isolates wheel wear-related harmonics from existing electrical harmonics in the stator current signal. Simulation results demonstrate that the proposed approach can accurately detect harmonic features caused by polygonal wear, validating its applicability. This method provides a feasible and non-intrusive solution for wheel wear monitoring, offering theoretical support for condition-based maintenance of high-speed rail systems. Full article
(This article belongs to the Section Circuit and Signal Processing)
Show Figures

Figure 1

16 pages, 1877 KB  
Article
Modeling the Impact of Ventilation Strategies on In-Cabin Air Quality and Energy Efficiency of the R744 Heat Pump
by Jaemin Choi, Jonghyuk Park, Seohyeon Ban and Kibum Kim
Energies 2026, 19(1), 119; https://doi.org/10.3390/en19010119 - 25 Dec 2025
Viewed by 196
Abstract
Conventional Heating, Ventilation, and Air Conditioning (HVAC) systems in electric vehicles significantly penalize the driving range due to high power consumption, particularly during heating operation. While R744 heat pump systems are gaining traction as a promising solution for addressing this limitation, their ventilation [...] Read more.
Conventional Heating, Ventilation, and Air Conditioning (HVAC) systems in electric vehicles significantly penalize the driving range due to high power consumption, particularly during heating operation. While R744 heat pump systems are gaining traction as a promising solution for addressing this limitation, their ventilation strategies pose a complex trade-off between energy consumption and in-vehicle air quality (IAQ). Specifically, the continuous use of recirculation mode to enhance energy efficiency can lead to the accumulation of occupant-exhaled CO2 conversely, introducing fresh air to dilute CO2 results in both an energy penalty and the infiltration of external pollutants. To analyze this complex trade-off under varying fresh-to-recirculated air ratios, this study developed a model of an automotive R744 HVAC system and IAQ considering CO2 and PM2.5 using the 1D simulation tool AMEsim. The system model was validated against experimental data from the literature, demonstrating high fidelity with overall relative errors consistently within 10%. The analysis of the ventilation strategy reveals a distinct IAQ trade-off: increased fresh air intake effectively diluted in-cabin CO2 concentrations but simultaneously increases the infiltration of external PM2.5. In terms of energy efficiency, during cooling mode, increased fresh air intake reduces the system COP from 1.77 to 1.54 and increases total battery consumption by up to 57%. Conversely, in heating mode, the increased fresh air intake enhances heat exchanger efficiency, leading to a rise in the COP by up to 9%. However, due to the higher overall thermal load, the total battery consumption still increases by up to 24%. Full article
(This article belongs to the Section E: Electric Vehicles)
Show Figures

Figure 1

30 pages, 1975 KB  
Review
Thermo-Fluid Dynamics Modelling of Liquid Hydrogen Storage and Transfer Processes
by Lucas M. Claussner, Giordano Emrys Scarponi and Federico Ustolin
Hydrogen 2025, 6(4), 122; https://doi.org/10.3390/hydrogen6040122 - 17 Dec 2025
Viewed by 451
Abstract
The use of liquid hydrogen (LH2) as an energy carrier is gaining traction across sectors such as aerospace, maritime, and large-scale energy storage due to its high gravimetric energy density and low environmental impact. However, the cryogenic nature of LH2 [...] Read more.
The use of liquid hydrogen (LH2) as an energy carrier is gaining traction across sectors such as aerospace, maritime, and large-scale energy storage due to its high gravimetric energy density and low environmental impact. However, the cryogenic nature of LH2, with storage temperatures near 20 K, poses significant thermodynamic and safety challenges. This review consolidates the current state of modelling approaches used to simulate LH2 behaviour during storage and transfer operations, with a focus on improving operational efficiency and safety. The review categorizes the literature into two primary domains: (1) thermodynamic behaviour within storage tanks and (2) multi-phase flow dynamics in storage and transfer systems. Within these domains, it covers a variety of phenomena. Particular attention is given to the role of heat ingress in driving self-pressurization and boil-off gas (BoG) formation, which significantly influence storage performance and safety mechanisms. Eighty-one studies published over six decades were analyzed, encompassing a diverse range of modelling approaches. The reviewed literature revealed significant methodological variety, including general analytical models, lumped-parameter models (0D/1D), empirical and semi-empirical models, computational fluid dynamics (CFD) models (2D/3D), machine learning (ML) and artificial neural network (ANN) models, and numerical multidisciplinary simulation models. The review evaluates the validation status of each model and identifies persistent research gaps. By mapping current modelling efforts and their limitations, this review highlights opportunities for enhancing the accuracy and applicability of LH2 simulations. Improved modelling tools are essential to support the design of inherently safe, reliable, and efficient hydrogen infrastructure in a decarbonized energy landscape. Full article
(This article belongs to the Special Issue Advances in Hydrogen Production, Storage, and Utilization)
Show Figures

Figure 1

20 pages, 7656 KB  
Article
A Joint Speed–Slip Ratio Control Method for Rice Transplanters Based on Adaptive Student’s t-Kernel Maximum Correntropy Kalman Filter and Sliding Mode Control
by Yueqi Ma, Bochuan Zhang, Zhimin Li, Mulin Wu, Tong Shen and Ruijuan Chi
Appl. Sci. 2025, 15(23), 12608; https://doi.org/10.3390/app152312608 - 28 Nov 2025
Viewed by 244
Abstract
With the advancement of precision agriculture, improving the operational accuracy of agricultural machinery has received increasing attention. The rice transplanter is crucial in this context, as its performance directly affects rice yield. During operation, both the magnitude and stability of the driving wheel [...] Read more.
With the advancement of precision agriculture, improving the operational accuracy of agricultural machinery has received increasing attention. The rice transplanter is crucial in this context, as its performance directly affects rice yield. During operation, both the magnitude and stability of the driving wheel slip ratio affect the accuracy of plant spacing, thereby influencing rice yield. However, to date, no control method that can simultaneously stabilize the speed, reduce the slip ratio, and improve the stability of the slip ratio has been proposed for transplanters. To address this issue, this paper proposes a joint speed–slip ratio control method based on an adaptive Student t-kernel maximum correntropy Kalman filter (ASMCKF) and sliding mode control (SMC). First, a Student t-kernel maximum correntropy Kalman filter (SMCKF) is designed to identify the transplanter’s speed, wheel speed, traction force, and rolling resistance in real time, thereby enhancing control system robustness against non-Gaussian heavy-tailed noise in paddy fields. An adaptive kernel bandwidth adjustment method is also introduced for the SMCKF to increase the sensitivity of the cost function to variations in the system state, thereby further improving parameter identification accuracy. Building on this, a joint speed–slip ratio control method is designed based on SMC. Simulation results confirm that the ASMCKF achieves higher identification accuracy than conventional methods when facing non-Gaussian heavy-tailed noise. Field experiment results show that the proposed method can effectively stabilize the transplanter’s speed while significantly reducing the slip ratio and improving the stability of the slip ratio. Full article
(This article belongs to the Section Agricultural Science and Technology)
Show Figures

Figure 1

30 pages, 6224 KB  
Article
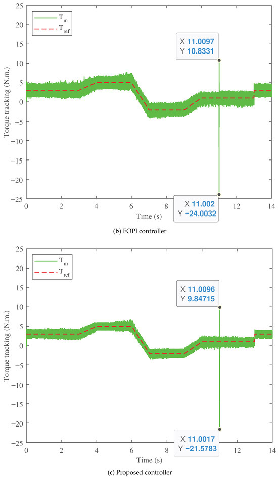
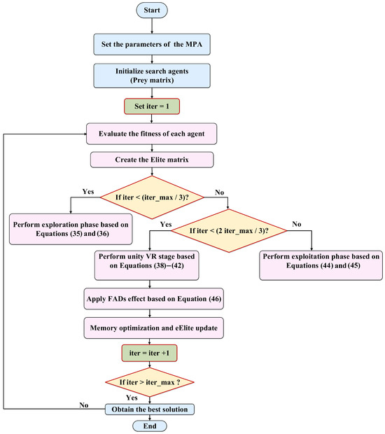
Enhanced Optimum PTFOIDN Speed Controller for Battery-Powered Brushless Direct Current Motor-Based Electromobility Applications
by Mokhtar Aly, Nadia A. Nagem, Sayed M. Said and Wessam A. Hafez
Fractal Fract. 2025, 9(12), 763; https://doi.org/10.3390/fractalfract9120763 - 24 Nov 2025
Viewed by 368
Abstract
Lithium-ion batteries form the backbone of the recent transition to electric vehicles (EVs). Due to limited capacities, costly replacements, and short lifetimes, proper control and management systems are essential for developing modern battery-powered EV systems. Brushless direct current (BLDC) motors have gained popularity [...] Read more.
Lithium-ion batteries form the backbone of the recent transition to electric vehicles (EVs). Due to limited capacities, costly replacements, and short lifetimes, proper control and management systems are essential for developing modern battery-powered EV systems. Brushless direct current (BLDC) motors have gained popularity in traction and industrial drive applications due to their high efficiency and long lifespan. The speed controller for the BLDC motor is a critical element in defining the system’s overall response and performance. Therefore, this paper presents a non-integer fractional-order control scheme to enhance a hybridized speed controller for BLDC motors. Unlike existing integer- and non-integer-based controllers in the literature, the new modified controller is a hybrid structure that combines the three control schemes. The proposed control is constructed using the hybrid proportional-tilt-fractional order Integrator-derivative with filter (PTFOIDN) controller. The proposed PTFOIDN controller inherently incorporates the merits of FOPI, TID, and FOPID control structures and branches within a single, hybridized structure. The proposed PTFOIDN controller features eight tunable parameters, allowing for more flexible design possibilities. Furthermore, a practical design methodology using a recent Marine Predators Algorithm (MPA) is proposed in this paper to determine the optimum set of control parameters simultaneously. Different drive cycles, comparative analysis, and operating scenarios are presented in the paper to validate the effectiveness of the new proposed PTFOID controller and MPA-based control design. Full article
Show Figures

Figure 1

37 pages, 13106 KB  
Article
Extend the Lifetime of Power Components in Series DC Motor Drives Using ANN-Based Adaptive Switching Frequency Optimization
by Erkan Eren, Hakan Kaya and Salih Baris Ozturk
Sensors 2025, 25(22), 6996; https://doi.org/10.3390/s25226996 - 16 Nov 2025
Viewed by 687
Abstract
This study presents an Artificial Neural Network (ANN)-based adaptive switching frequency control strategy for series Direct current (DC) motor drives used in battery-powered mining locomotives, aiming to extend the lifetime of critical power-electronic components such as Insulated Gate Bipolar Transistors (IGBTs) and DC [...] Read more.
This study presents an Artificial Neural Network (ANN)-based adaptive switching frequency control strategy for series Direct current (DC) motor drives used in battery-powered mining locomotives, aiming to extend the lifetime of critical power-electronic components such as Insulated Gate Bipolar Transistors (IGBTs) and DC bus capacitors. In embedded systems for electric traction, two dominant degradation factors, motor current ripple and IGBT temperature fluctuation, significantly shorten component lifetimes. Conventional fixed switching frequencies impose a trade off: higher frequencies reduce current ripple but increase IGBT losses and temperature, while lower frequencies yield the opposite effect. Consequently, an adaptive variable switching frequency control algorithm is proposed to perform real-time decision making by predicting the optimal switching frequency that minimizes both motor current ripple and IGBT thermal fluctuations. The proposed algorithm was trained with a dataset acquired from current sensors, NTC temperature sensors, and a potentiometer defining the target current (PWM duty). Performance comparisons with a fixed frequency demonstrate that the ANN-driven approach maintains an average current ripple of less than 5% (average) and 10% (maximum), while the lifetime of the IGBT and capacitors improves. A fairness index was defined to quantify the relative lifetime improvement of the IGBT and capacitor, revealing that the proposed variable frequency switching model enhances the overall system performance by up to 13 times compared to fixed-frequency operation. These results confirm that the integration of embedded machine learning and adaptive control algorithms can substantially enhance the durability and efficiency of power-electronic systems in real-time industrial applications. Full article
(This article belongs to the Section Electronic Sensors)
Show Figures

Figure 1

21 pages, 6243 KB  
Protocol
The Psychophysiological Interrelationship Between Working Conditions and Stress of Harvester and Forwarder Drivers—A Study Protocol
by Vera Foisner, Christoph Haas, Katharina Göttlicher, Arnulf Hartl and Christoph Huber
Forests 2025, 16(11), 1693; https://doi.org/10.3390/f16111693 - 6 Nov 2025
Viewed by 428
Abstract
(1) Background: Austria’s use of fully mechanized harvesting systems has been continuously increasing. Technical developments, such as traction aid winches, have made it possible to drive on increasingly steep terrain. However, this has led to challenges and potential hazards for the operators, resulting [...] Read more.
(1) Background: Austria’s use of fully mechanized harvesting systems has been continuously increasing. Technical developments, such as traction aid winches, have made it possible to drive on increasingly steep terrain. However, this has led to challenges and potential hazards for the operators, resulting in higher stand damage rates and risks of workplace accidents. Since these systems and working environments involve a highly complex interplay of various parameters, the purpose of this protocol is to propose a new set of methodologies that can be used to obtain a holistic interpretation of the psychophysiological interrelationship between the working conditions and stress of harvester and forwarder drivers. (2) Methods: We developed a research protocol to analyse the (a) environmental and (b) machine-related parameters; (c) psychological and psychophysiological responses of the operators; and (d) technical outcome parameters. Within this longitudinal exploratory field study, experienced drivers were monitored for over an hour at the beginning and the end of their workday while operating in varying steep terrains with and without a traction aid winch. The analysis is based on macroscopic (collected using cameras), microscopic (eye-tracking glasses and AI-driven emotion recognition), quantitative (standardized questionnaires), and qualitative (interviews) data. This multimodal research protocol aims to improve the health and safety of forest workers, increase their productivity, and reduce damage to remaining trees. Full article
(This article belongs to the Section Forest Operations and Engineering)
Show Figures

Figure 1

34 pages, 8011 KB  
Review
Re-Engineering of Rolling Stock with DC Motors as a Form of Sustainable Modernisation of Rail Transport in Eastern Europe After Entering EU in 2004—Selected Examples and Problems Observed in Poland and Croatia with Some Perspectives for Ukraine
by Adam Szeląg, Andrzej Chudzikiewicz, Anatolii Nikitenko and Mladen Nikšić
Sustainability 2025, 17(21), 9486; https://doi.org/10.3390/su17219486 - 24 Oct 2025
Viewed by 1413
Abstract
The introduction of Poland (2004) and Croatia (2013) into the European Union presented the challenge of modernising ageing rail rolling stock equipped with DC traction motors, operating under limited financial and technical resources. In both countries, older and modernised vehicles remain largely equipped [...] Read more.
The introduction of Poland (2004) and Croatia (2013) into the European Union presented the challenge of modernising ageing rail rolling stock equipped with DC traction motors, operating under limited financial and technical resources. In both countries, older and modernised vehicles remain largely equipped with DC traction motors: in Poland, about 86% of electric locomotives, 77% of EMUs, 68% of trams, 29% of metro trains (expected to fall to 0% by 2025), and 8% of trolleybuses use this technology. Although these numbers have declined rapidly over the last decade, DC traction motors have played a crucial transitional role, enabling effective modernisation and extending vehicle life while postponing the costly purchase of new AC-motor rolling stock. In 2022, Ukraine became an EU candidate country and faced similar challenges in aligning its transport sector with European standards. This review analyses the re-engineering strategies adopted in Poland and Croatia, focusing on the technical, organisational, and policy measures that supported sustainable fleet renewal. Using a comparative method based on documentation, case studies, and reports (2004–2024), this study shows that re-engineering can extend service life by 15–25 years, reduce energy use by up to 20%, and improve reliability by 30–40%. Recommendations are outlined for Ukraine’s future modernisation strategy. Full article
Show Figures

Figure 1

19 pages, 257 KB  
Review
From Recall to Resilience: Reforming Assessment Practices in Saudi Theory-Based Higher Education to Advance Vision 2030
by Mubarak S. Aldosari
Sustainability 2025, 17(21), 9415; https://doi.org/10.3390/su17219415 - 23 Oct 2025
Viewed by 1089
Abstract
Assessment practices are central to higher education, particularly critical in theory-based programs, where they facilitate the development of conceptual understanding and higher-order cognitive skills. They also support Saudi Arabia’s Vision 2030 agenda, which aims to drive educational innovation. This narrative review examines assessment [...] Read more.
Assessment practices are central to higher education, particularly critical in theory-based programs, where they facilitate the development of conceptual understanding and higher-order cognitive skills. They also support Saudi Arabia’s Vision 2030 agenda, which aims to drive educational innovation. This narrative review examines assessment practices in theory-based programs at a Saudi public university, identifies discrepancies with learning objectives, and proposes potential solutions. A narrative review synthesised peer-reviewed literature (2015–2025) from Scopus, Web of Science, ERIC, and Google Scholar, focusing on traditional and alternative assessments, barriers, progress, and comparisons with international standards. The review found that traditional summative methods (quizzes, final exams) still dominate and emphasise memorisation, limiting the development of higher-order skills. Emerging techniques, such as projects, portfolios, oral presentations, and peer assessment, are gaining traction but face institutional constraints and resistance from faculty. Digital adoption is growing: 63% of students are satisfied with learning management system tools, and 75% find online materials easy to understand; yet, advanced analytics and AI-based assessments are rare. A comparative analysis reveals that international standards favour formative feedback, adaptive technologies, and holistic competencies. The misalignment between current practices and Vision 2030 highlights the need to broaden assessment portfolios, integrate technology, and provide faculty training. Saudi theory-based programs must transition from memory-oriented evaluations to student-centred, evidence-based assessments that foster critical thinking and real-world application. Adopt diverse assessments (projects, portfolios, peer reviews), invest in digital analytics and adaptive learning, align assessments with learning outcomes and Vision 2030 competencies, and implement ongoing faculty development. The study offers practical pathways for reform and highlights strategic opportunities for achieving Saudi Arabia’s national learning outcomes. Full article
(This article belongs to the Section Sustainable Education and Approaches)
22 pages, 5438 KB  
Article
Investigation of Constant SVPWM and Variable RPWM Strategies on Noise Generated by an Induction Motor Powered by VSI Two- or Three-Level
by Bouyahi Henda and Adel Khedher
Appl. Sci. 2025, 15(19), 10819; https://doi.org/10.3390/app151910819 - 9 Oct 2025
Viewed by 498
Abstract
A three-phase inverter generates non-sinusoidal voltages, contains high order harmonics, and concentrates on switching frequency multiples. Supplying an induction machine (IM) with a voltage source inverter (VSI) increases the acoustic noise content which becomes unbearable, particularly for systems needing a moderate level of [...] Read more.
A three-phase inverter generates non-sinusoidal voltages, contains high order harmonics, and concentrates on switching frequency multiples. Supplying an induction machine (IM) with a voltage source inverter (VSI) increases the acoustic noise content which becomes unbearable, particularly for systems needing a moderate level of electric traction. The discrete tonal bands produced by the IM stator current spectrum controlled by the fixed pulse width modulation (PWM) technique have damaging effects on the electronic noise source. Moreover, it has been factually proven that the noise content is strongly associated with the harmonics of the source feeding electric machine. Thus, the harmonic content is influenced by the control strategy VSI to produce pulse width modulation (PWM). Currently, the investigation of new advanced control techniques for variable speed drives has developed into a potential investigation file. Two fundamental topologies for a three-phase inverter have been suggested in the literature, namely two- and three-level topologies. Therefore, this paper investigated the effect of variable and fixed PWM strategies, such as random PWM (RPWM) and space vector PWM (SVPWM), on the noise generated by an IM, powered with a two- or three-level inverter. Simulation results showed the validity and efficiency of the proposed variable RPWM strategy in reducing sideband harmonics for both the two and three levels at different switching frequencies and modulation indexes. The proposed PWM strategies were further evaluated by the results of equivalent experiments on an IM fed by a two-level VSI. The experimental measurements of harmonic current and noise spectra demonstrate that the acoustic noise is reduced and dispersed totally for the RPWM strategy. Full article
Show Figures

Figure 1

15 pages, 2125 KB  
Article
Surface Mapping by RPAs for Ballast Optimization and Slip Reduction in Plowing Operations
by Lucas Santos Santana, Lucas Gabryel Maciel do Santos, Josiane Maria da Silva, Aldir Carpes Marques Filho, Francesco Toscano, Enio Farias de França e Silva, Alexandre Maniçoba da Rosa Ferraz Jardim, Thieres George Freire da Silva and Marco Antonio Zanella
AgriEngineering 2025, 7(10), 332; https://doi.org/10.3390/agriengineering7100332 - 3 Oct 2025
Viewed by 772
Abstract
Driving wheel slippage in agricultural tractors is influenced by soil moisture, density, and penetration resistance. These surface variations reflect post-tillage composition, enabling dynamic mapping via Remotely Piloted Aircraft (RPAs). This study evaluated ballast recommendations based on soil surface data and slippage percentages, correlating [...] Read more.
Driving wheel slippage in agricultural tractors is influenced by soil moisture, density, and penetration resistance. These surface variations reflect post-tillage composition, enabling dynamic mapping via Remotely Piloted Aircraft (RPAs). This study evaluated ballast recommendations based on soil surface data and slippage percentages, correlating added wheel weights at different speeds for a tractor-reversible plow system. Six 94.5 m2 quadrants were analyzed for slippage monitored by RPA (Mavic3M-RTK) pre- and post-agricultural operation overflights and soil sampling (moisture, density, penetration resistance). A 2 × 2 factorial scheme (F-test) assessed soil-surface attribute correlations and slippage under varying ballasts (52.5–57.5 kg/hp) and speeds. Results showed slippage ranged from 4.06% (52.5 kg/hp, fourth reduced gear) to 11.32% (57.5 kg/hp, same gear), with liquid ballast and gear selection significantly impacting performance in friable clayey soil. Digital Elevation Model (DEM) and spectral indices derived from RPA imagery, including Normalized Difference Red Edge (NDRE), Normalized Difference Water Index (NDWI), Bare Soil Index (BSI), Green–Red Vegetation Index (GRVI), Visible Atmospherically Resistant Index (VARI), and Slope, proved effective. The approach reduced tractor slippage from 11.32% (heavy ballast, 4th gear) to 4.06% (moderate ballast, 4th gear), showing clear improvement in traction performance. The integration of indices and slope metrics supported ballast adjustment strategies, particularly for secondary plowing operations, contributing to improved traction performance and overall operational efficiency. Full article
(This article belongs to the Special Issue Utilization and Development of Tractors in Agriculture)
Show Figures

Figure 1

19 pages, 3964 KB  
Article
A Rapid Modeling Method for Sound Radiation of China’s Locomotive Traction Drive Systems in Railways
by Chao Li, Xiaobo Liu, Kangfan Yu, Zhiwen Yang, Jianrun Zhang and Pu Li
Appl. Sci. 2025, 15(19), 10597; https://doi.org/10.3390/app151910597 - 30 Sep 2025
Viewed by 447
Abstract
As a core component of high-speed trains, the traction drive system is also one of the main sources of both pass-by noise and interior noise. Current research primarily focuses on the modeling and design of its dynamic characteristics, while studies on its sound [...] Read more.
As a core component of high-speed trains, the traction drive system is also one of the main sources of both pass-by noise and interior noise. Current research primarily focuses on the modeling and design of its dynamic characteristics, while studies on its sound radiation remain relatively scarce. Existing investigations mainly rely on experimental and finite element methods. This paper proposes a rapid modeling method for the sound radiation of traction drive systems and analyzes the acoustic characteristics under different train speeds and gear helix angles. Taking an electric freight locomotive operating on China’s railways as the subject, the primary noise sources were identified through real-vehicle testing, thereby simplifying the non-dominant noise sources. By integrating a gear system dynamic model with theoretical models of gear meshing noise and motor noise, the proposed approach avoids the complexity and high computational cost associated with traditional finite element methods. The results show that at lower train speeds, the main noise source is the motor, while at higher speeds, it is the gearbox. As the train speed and helix angle increase, the radiated sound pressure of the traction drive system first increases and then decreases, though the sound field distribution and directivity remain largely unchanged. Full article
(This article belongs to the Section Acoustics and Vibrations)
Show Figures

Figure 1

30 pages, 16585 KB  
Article
The Impact of Transfer Case Parameters on the Tractive Efficiency of Heavy Off-Road Vehicles
by Damian Stefanow
Sustainability 2025, 17(19), 8586; https://doi.org/10.3390/su17198586 - 24 Sep 2025
Cited by 1 | Viewed by 615
Abstract
One of the key issues in vehicle sustainability is their energy efficiency. The article concerns the complex issue of predicting the tractive efficiency of heavy off-road vehicles depending on the parameters of the transfer case. As part of the research, a mathematical model [...] Read more.
One of the key issues in vehicle sustainability is their energy efficiency. The article concerns the complex issue of predicting the tractive efficiency of heavy off-road vehicles depending on the parameters of the transfer case. As part of the research, a mathematical model of an off-road truck with simplified drive system was developed and implemented in MATLAB/Simulink environment. Multiple simulations for various parameters were performed. Based on the simulation results, efficiency maps were plotted depending on parameters such as the friction coefficient in the differential mechanism, torque bias of the differential, load distribution and drawbar pull of the vehicle. The results showed that the vehicle generally achieves the highest traction efficiency with the differential operating in locked condition and confirmed that the optimal torque bias is close to the load ratio. However, taking into account the multipass effect shifts this value towards the front wheel, while taking into account the bulldozing effect shifts it towards the rear wheel. Simulated vehicle showed higher efficiency when heavily loaded at higher differential friction, while when lightly loaded, higher efficiency at lower friction. Thanks to its high degree of parameterization, this model can be used to help optimize the drive train of off-road vehicles traveling in various terrains from the energy consumption point of view, leading to more sustainable operation. Full article
(This article belongs to the Special Issue Powertrain Design and Control in Sustainable Electric Vehicles)
Show Figures

Figure 1

26 pages, 4192 KB  
Article
Improving Energy Efficiency and Traction Stability in Distributed Electric Wheel Loaders with Preferred-Motor and Load-Ratio Strategies
by Wenlong Shen, Shenrui Han, Xiaotao Fei, Yuan Gao and Changying Ji
Energies 2025, 18(18), 4969; https://doi.org/10.3390/en18184969 - 18 Sep 2025
Cited by 1 | Viewed by 683
Abstract
In the V-cycle of distributed electric wheel loaders (DEWLs), transport accounts for about 70% of the cycle, making energy saving urgent, while shovel-stage slip limits traction stability. This paper proposes a two-module control framework: (i) a preferred-motor transport strategy that reduces parasitic losses [...] Read more.
In the V-cycle of distributed electric wheel loaders (DEWLs), transport accounts for about 70% of the cycle, making energy saving urgent, while shovel-stage slip limits traction stability. This paper proposes a two-module control framework: (i) a preferred-motor transport strategy that reduces parasitic losses and concentrates operation in high-efficiency regions; and (ii) a load-ratio-based front–rear torque distribution for shoveling that allocates tractive effort according to instantaneous axle vertical loads so that each axle’s torque respects its available adhesion. For observability, we deploy a pre-calibrated lookup-table (LUT) mapping from bucket cylinder pressure to the front-axle load ratio, derived offline from a back-propagation neural network (BP-NN) fit. Tests on a newly developed DEWL show that, compared with dual-motor fixed-ratio control, transport-stage mechanical and electrical power drop by 18–37%, and drive-system efficiency rises by 6–13%. During shoveling, the strategy reduces the peak inter-axle slip from 22–35% to 13–15% and lowers the mean slip to 2.6–5.9%, suppressing sawtooth-like wheel-speed oscillations without sacrificing peak capacity. The method reduces parasitic energy flow, improves traction utilization, and is readily deployable. Full article
Show Figures

Figure 1

Back to TopTop