Next Article in Journal
Adaptive Resilience Curve: Examining Adaptability for Resilient Energy Infrastructure
Previous Article in Journal
Investigation on Oxygen Mass Transfer Resistance Mechanism in Fuel Cell Gas Diffusion Layer Under Compression
 
 
Font Type:
Arial Georgia Verdana
Font Size:
Aa Aa Aa
Line Spacing:
Column Width:
Background:
Article

Improving Energy Efficiency and Traction Stability in Distributed Electric Wheel Loaders with Preferred-Motor and Load-Ratio Strategies

1
College of Engineering, Nanjing Agricultural University, Nanjing 210031, China
2
Department of Automobile Engineering, Jiangsu Vocational College of Electronics and Information, Huai’an 223003, China
3
College of Ecology and Environment, Hainan Tropical Ocean University, Sanya 572022, China
4
School of Instrument and Electronics, North University of China, Taiyuan 030051, China
*
Author to whom correspondence should be addressed.
Energies 2025, 18(18), 4969; https://doi.org/10.3390/en18184969
Submission received: 18 August 2025 / Revised: 8 September 2025 / Accepted: 17 September 2025 / Published: 18 September 2025

Abstract

In the V-cycle of distributed electric wheel loaders (DEWLs), transport accounts for about 70% of the cycle, making energy saving urgent, while shovel-stage slip limits traction stability. This paper proposes a two-module control framework: (i) a preferred-motor transport strategy that reduces parasitic losses and concentrates operation in high-efficiency regions; and (ii) a load-ratio-based front–rear torque distribution for shoveling that allocates tractive effort according to instantaneous axle vertical loads so that each axle’s torque respects its available adhesion. For observability, we deploy a pre-calibrated lookup-table (LUT) mapping from bucket cylinder pressure to the front-axle load ratio, derived offline from a back-propagation neural network (BP-NN) fit. Tests on a newly developed DEWL show that, compared with dual-motor fixed-ratio control, transport-stage mechanical and electrical power drop by 18–37%, and drive-system efficiency rises by 6–13%. During shoveling, the strategy reduces the peak inter-axle slip from 22–35% to 13–15% and lowers the mean slip to 2.6–5.9%, suppressing sawtooth-like wheel-speed oscillations without sacrificing peak capacity. The method reduces parasitic energy flow, improves traction utilization, and is readily deployable.

1. Introduction

With the continued maturation of battery-electric powertrains and energy storage technologies, electric wheel loaders (EWLs) have become a pivotal solution in the industry’s transition, due to their high energy efficiency, low noise levels, and zero local emissions. In 2024, sales of EWLs in China exceeded 11,000 units for the first time, representing a year-on-year growth of 212%. The market penetration rate surged from less than 5% in 2023 to 10.4%, significantly outpacing the global average [1]. This rapid growth is primarily driven by the national “dual-carbon” policy, surging replacement demand in mining, ports, and similar application scenarios, as well as the full life-cycle cost advantages of EWLs. By September 2024, the number of domestic manufacturers had increased to 34, with major original equipment manufacturers (OEMs) launching over 60 electric loader models covering a full tonnage range from 0.7 to 35 tons [2]. As one of the most widely used general-purpose machines in earthmoving operations, loaders have long attracted attention for their energy consumption and emissions. The transport phase dominates the operational cycle, characterized by low torque and extended duration [3]. In such conditions, conventional internal combustion or dual-motor parallel-drive systems often operate in inefficient regions, where base losses from magnetization, rotational drag, and mechanical friction constitute a substantial portion of total energy consumption, hindering reductions in unit energy use and operational cost [4]. In contrast, the shoveling phase exhibits short-term strong nonlinearity and disturbance [5]. When the bucket engages with the material pile through a coordinated lift-and-curl motion, the direction and magnitude of the resistive force vary rapidly, causing dynamic shifts in longitudinal load between front and rear axles [6]. Simultaneously, the ground–tire adhesion limit changes in real time [7]. If the drive system fails to promptly allocate torque to the axle with higher traction, slippage on one axle may increase, resulting in wheel speed oscillation, rollback, and thermal overload. These effects lead to poor material disintegration, discontinuous motion, and accelerated wear of tires and driveline components [8]. Therefore, achieving both low energy consumption and high traction stability in the mutually conflicting operational scenarios of “transporting” and “shoveling” remains a central engineering challenge in the large-scale deployment of electric wheel loaders. Recent motor research spans several streams. On the induction-machine side, topics such as direct-start transient modeling and FEM-based rotor bar/slot optimization remain active [9,10]. For traction-oriented applications, current trends emphasize high-efficiency PMSM/IPMSM and integrated e-axles, SiC-based high-voltage inverters, axial-flux and hairpin designs, and calibrated loss/efficiency maps that enable real-time energy management—context that directly motivates the present DEWL study.
Distributed electric wheel loaders (DEWLs) offer a viable system-level solution to the aforementioned challenges. In such systems, the front and rear axles are independently driven by electric motors, with electronic control enabling millisecond-level coordination of torque and speed between the two axles. The potential advantages of this architecture are primarily reflected in three aspects: (i) Power-on-demand: During low-load or cruising conditions, redundant drive units can be deactivated to reduce iron loss, switching loss, and churning losses in the axle lubrication system. This allows the active motor to operate within its high-efficiency region for prolonged periods. (ii) Adaptive traction allocation: In dynamic digging or shoveling scenarios, torque can be allocated in real time to the axle with higher vertical load, thereby suppressing ineffective slippage and associated energy loss. (iii) Software-defined control: With software-based torque distribution and elimination of mechanical differentials, control strategies can be flexibly adapted to a wide range of operating conditions, reducing reliance on complex mechanical systems. However, distributed electric drives do not inherently guarantee energy efficiency or traction stability. The parallel operation of dual motors may introduce synchronization losses and control coupling. Moreover, fixed-ratio torque distribution or static efficiency-optimization strategies may result in mismatched torque allocation under varying ground adhesion and vehicle attitude conditions, potentially causing premature axle saturation and slippage [11,12,13]. In addition, the harsh operating environments of wheel loaders—characterized by dust, shock, and temperature fluctuations—make it challenging to employ expensive axle load sensors for long-term, stable operation. This imposes stringent requirements on the practical feasibility of load-ratio-based torque distribution strategies.
Focusing on the three core aspects of energy efficiency, skid resistance, and observability, extensive research has laid a solid foundation in energy management, traction control, and load estimation for electric and hybrid loaders. In the field of energy management, both rule-based and optimization-based approaches have been widely applied to electric and hybrid off-highway vehicles. These include efficiency map-based operating point matching, cycle recognition-based power splitting, model predictive control (MPC) for total energy minimization, and data-driven strategies. Many of these methods have demonstrated significant energy-saving potential in prototypes and simulation studies [11,12,14]. For traction control, a range of methods—spanning PID, sliding mode, nonlinear, and adaptive control—have been developed to optimize slip ratio and traction utilization. Some studies further consider load coupling effects and lateral tire bias induced by articulated steering, achieving enhanced mobility and control on rough terrain and low-adhesion surfaces [7,15,16]. In terms of load estimation, cost and reliability constraints have driven increasing interest in using endogenous signals—such as boom or bucket hydraulic pressure, boom angular velocity, and chassis acceleration—to infer front/rear axle loads and classify operating conditions. Techniques such as backpropagation neural networks (BP-NN), radial basis function (RBF) networks, and ensemble learning have been employed to improve fitting accuracy and robustness to noise [17,18,19,20].
However, three key research gaps remain. First, most existing studies focus on isolated working conditions or rely solely on simulations. Few have conducted systematic evaluations of the full “transport–shoveling” cycle using the same hardware platform and test environment. This limits the ability to reveal the synergistic benefits and transitional boundaries of control strategies across different operation modes. Second, many torque distribution strategies lack responsiveness to time-varying loads. Fixed-ratio or static rules designed solely for optimal motor efficiency often fail under the significant vertical load shifts observed during shoveling [21]. This can lead to rear axle instability characterized by recurring patterns of torque surge, wheel slippage, torque cut-off, and recovery—manifested as sawtooth-shaped wheel speed curves and rollback. Such unstable behaviors degrade material penetration efficiency and accelerate tire and drivetrain wear [22]. Third, in terms of observability, existing mechanical or empirical models are highly sensitive to material properties (e.g., type, moisture content) and loader posture, and require expensive parameter tuning. On the other hand, purely data-driven models—without online adaptability or physical constraints—often suffer from performance degradation when deployed across different materials or working environments [23]. These limitations highlight the need for a load estimation method that leverages existing onboard sensors, supports real-time online application, and can deliver accurate and robust axle load information to support torque distribution control.
In this paper, a newly developed DEWL is employed as the experimental platform to propose and validate a systematic control framework that simultaneously addresses energy efficiency and traction stability, targeting the dual objectives of reducing energy consumption during transportation and minimizing wheel slip during shoveling. Under transportation conditions, a preferred motor control strategy is introduced to reduce energy consumption by adaptively selecting between rear-motor-only, front-motor-only, or dual-motor cooperative modes based on loader speed, load status, and required torque. Under shoveling conditions, a dynamic torque distribution strategy based on real-time load ratio is proposed, enabling torque to be preferentially allocated to the axle with a higher vertical load, thereby suppressing ineffective slip and mitigating wheel speed serration. To support observability, a data-driven mapping between bucket oil pressure and front axle load ratio is established, and a BP-NN is employed to realize real-time vertical load prediction, providing actionable inputs for the proposed control scheme. Comprehensive controlled experiments covering both transportation and shoveling scenarios are conducted on a unified test platform. Comparative evaluations between the proposed strategies and conventional fixed-ratio allocation methods are performed in terms of mechanical/electrical power consumption, system efficiency, slip rate, and other performance indicators. The results demonstrate the engineering feasibility and repeatability of the proposed approach.
The main contributions of this paper are as follows:
  • Sensor-free load estimation: A mathematical model is derived based on the six-link reversal structure of the loader’s working mechanism to characterize the relationship between bucket cylinder oil pressure and the real-time vertical load on the front axle. This model is further integrated with BP-NN to establish a data-driven mapping for online vertical load estimation, enabling closed-loop torque distribution without the need for expensive force sensors.
  • Energy-saving motor control strategy: For transportation conditions, a preferred motor control strategy is developed to minimize energy consumption. The scheme adaptively switches between rear-motor-only, front-motor-only, and front–rear cooperative modes based on loader speed, loading condition, and desired torque.
  • Load-aware dynamic torque distribution: For shoveling conditions, a dynamic front–rear torque distribution strategy is introduced based on real-time vertical load ratio. This method enables torque to flow preferentially to the axle with higher normal load, effectively reducing inter-axle slip. Experimental results from real-loader tests confirm the slip rate reduction and improved traction stability.
  • Unified evaluation framework: A comprehensive control test protocol and performance evaluation index system are established on a shared physical platform covering both transportation and shoveling scenarios. This framework supports reproducible, engineering-relevant validation of distributed electric drive strategies in practical off-road environments.

2. Materials and Methods

2.1. Control Strategy of the Newly Developed DEWL

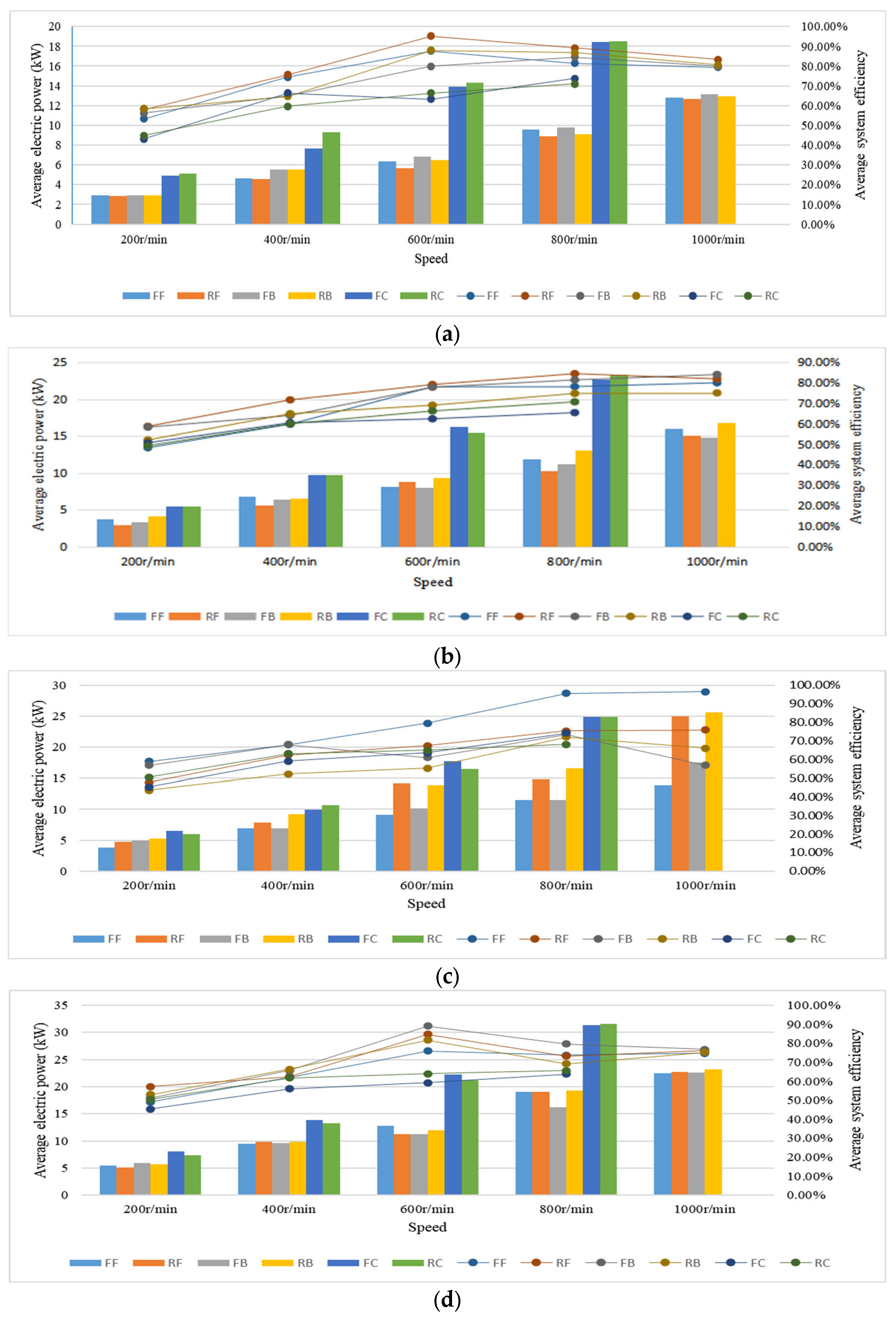
Previous studies indicate that DEWLs consume less energy with single-motor drive strategies than with dual-motor equal torque distribution under transportation conditions [24]. Figure A1 in Appendix A illustrates the average motor power (bars) and drive system efficiency (lines) of the DEWL under single-motor drive across different loads, speeds, and motion states. Drive modes include: FF (front motor, forward straight), FB (front motor, backward straight), FC (front motor, forward turning), RF (rear motor, forward straight), RB (rear motor, backward straight), and RC (rear motor, backward turning). As shown in Figure A1a, under no-load conditions, the single rear motor drive (RF) configuration achieves better energy savings. Under loaded conditions, as presented in Figure A1b–d, the single front motor drive (FF or FB) configurations demonstrate superior energy efficiency. These results indicate that adaptive motor selection based on load state and operational mode is essential for optimizing energy consumption during transportation tasks.
The control strategy for the newly developed DEWL is defined by Equations (1) and (2). Under transportation conditions, a preferred motor control scheme is employed with energy saving as the primary objective. The control logic is as follows:
  • When the loader speed exceeds 50% of its maximum value, rear-motor-only drive is applied.
  • When the loader speed is below 50% of the maximum and the loader is unloaded, rear-motor-only drive is also used.
  • When the speed is below 50% of the maximum and the loader is loaded, if the desired torque is less than the rated torque of the front motor, front-motor-only drive is adopted.
  • If the desired torque exceeds the front motor’s rated torque but remains below its maximum torque, the front motor delivers its rated torque, and the rear motor supplies the remaining required torque.
T F _ r e q = 0 V i > 0.5 V max 0         V i 0.5 V max   & α < 0.49 T r e q i F         V i 0.5 V max   & T r e q i F < T F _ r a t   e d   &   α 0.49 T F _ r a t   e d         V i 0.5 V max   & T F _ r a t   e d     T r e q i F T F _ max   &   α 0.49
T R _ r e q = T r e q i R V i > 0.5 V max T r e q i R         V i 0.5 V max   & α < 0.49 0         V i 0.5 V max   & T r e q i F < T F _ r a t   e d   &   α 0.49 T r e q T F _ r a t   e d × i F i R         V i 0.5 V max   & T F _ r a t   e d     T r e q i F T F _ max   &   α 0.49
T r e q is the total demand torque, T F _ r e q is front motor demand torque, T R _ r e q is rear motor demand torque, T F _ r a t   e d is front motor rated torque, T F _ max is front motor maximum torque, i F is front axle transmission ratio, i R is rear axle transmission ratio, V i is loader real time speed, and V max is loader maximum speed.
Although our previous study indicated that a front-motor-only mode can be more energy-efficient under load, Equations (1) and (2) show that vehicle speeds above one-half of the maximum vehicle speed ( V max ) must be provided by the rear motor alone. This is because the redesigned DEWL adopts asymmetric axle reductions (front:rear = 44.033:22.85). With both motors limited to 3000 r/min, a front-motor-only mode can kinematically achieve at most ≈0.5 V max . Therefore, for       V i > 0.5 V max the controller selects rear-motor-only drive. This remains more energy-efficient than fixed dual-motor drive during transport.
Under shoveling conditions, the front axle is subjected to extremely high vertical loads [25]. As a result, the traction capacity of the rear wheels is significantly reduced. Continuing to apply a traditional fixed-ratio torque distribution strategy under such conditions often leads to rear wheel slippage and insufficient overall tractive force. In extreme cases (Figure 1), the rear wheels slip and idle with the front wheels serving as the pivot, while the front wheels fail to provide adequate driving force to complete the shoveling task. To address this issue, three potential solutions are considered:
  • Mechanical linkage between the front and rear motors (as used by XCMG, Xuzhou, China). The front and rear drive motors can be mechanically coupled via a driveshaft to guarantee that the front axle receives sufficient driving force. This solution is adopted in XCMG’s DEWLs. However, its drawback is that the system essentially becomes equivalent to a centralized electric wheel loader (CEWL) with a single high-power motor, thereby eliminating the distributed architecture’s advantage of independent control for energy savings. In addition, mechanical coupling introduces higher parasitic losses, which further reduces energy efficiency.
  • Upgrading the front drive motor. Another option is to replace the front drive motor with a unit of higher rated and peak torque. This increases the motor’s size, necessitating a redesign of the loader’s structural layout, and also raises production and R&D costs.
  • Increasing the front axle reduction ratio. The front axle transmission ratio can be increased either by adding a supplementary reduction gear between the front drive motor and the main reducer, or by directly replacing the front axle assembly with one that has a higher inherent reduction ratio. In the baseline DEWL configuration, both axles employ identical motors and transmission ratios. By doubling the front axle’s total transmission ratio, its tractive force becomes equivalent to that of the original dual-motor configuration. This solution is relatively simple and low-cost to implement, while enabling torque to be adaptively distributed under different operating conditions. It strikes a balance between performance enhancement and cost-effectiveness, and is therefore a practical approach for improving loader performance.
In the newly designed DEWL, maintaining an equal front–rear torque split during shoveling reduces the effective adhesion margin and, given the elevated tractive demand on the front axle, leads to front-wheel slip. Real-time torque allocation proportional to the axle vertical loads, together with an upper bound on front-axle torque, effectively mitigates slip.
Under shoveling conditions, the primary objective is to minimize wheel slip while ensuring adequate tractive force. A dual-motor control strategy is employed based on the real-time vertical load ratio distribution, as defined in Equation (3). Within this control strategy, accurately capturing the variation in front and rear axle load ratios is critical for effective torque allocation.
T F _ r e q = T r e q × α i F T R _ r e q = T r e q × ( 1 α ) i R
α is real-time front axle load ratio. Under no-load conditions, α is approximately 0.47. In practice, a threshold of 0.49 is adopted to distinguish between unloaded and loaded states for control decision-making purposes.

2.2. Main Structural Parameters of the Newly Developed DEWL

The newly developed DEWL, shown in Figure 2, is powered by a lithium iron phosphate (LiFePO4) battery pack, model L173C11, supplied by Contemporary Amperex Technology Co., Ltd. (CATL, Ningde, China). The front axle is equipped with a switched reluctance motor (SRM), model KTC400-100XZ-SH, manufactured by Wuhan Cyan Power Technology Co., Ltd. (CYAN POWER, Wuhan, China), with a total transmission ratio of 44.033. The rear axle employs a permanent magnet synchronous motor (PMSM), model DM320H41, produced by Suzhou Lvkong Transmission Technology Co., Ltd. (LVKON, Suzhou, China), and its total transmission ratio is 22.85. The hydraulic system is driven by a LVKON UM100H31 PMSM. The key structural and control parameters of the DEWL are listed in Table 1, Table 2 and Table 3.

2.3. Vertical Load Prediction Based on the Relationship Between Bucket Oil Pressure and Load

As illustrated in Figure 3, the working device employs a reversing six-link mechanism under shoveling conditions. At this stage, the bucket is inserted horizontally into the material pile, with both the bucket cylinder and the boom cylinder hydraulically locked. The loader moves linearly to direct material into the bucket. The mechanism comprises the bucket cylinder (BC), bellcrank (CEK), connecting rod (KL), bucket (LN), boom cylinder (AD), and boom (ND). During bucket insertion, scooping, and lifting, the system is subjected to three primary resistance components: (i) the cutting resistance of the material, (ii) the frictional resistance between the bucket and the material, and (iii) the gravitational force of the material itself. Collectively, these forces constitute the operational resistance acting on the loader’s mechanism. For analytical simplicity, the resultant resistance is assumed to act at the cutting edge of the bucket’s tooth tip.
Let N f 1 denote the vertical shoveling resistance acting on the bucket. The moment arm of N f 1 about point O is L1 = 4050 mm, and about point N is L7 = 1400 mm. Let N f 2 represent the pulling force of the connecting rod. Its moment arm about point N is L2 = 450 mm, and about point E is L3 = 840 mm. Let N f 3 be the force generated by the large chamber of the bucket cylinder. Its moment arm about point E is L4 = 650 mm, and about point O is L5 = 60 mm. Let N f 4 be the force provided by the large chamber of the boom cylinder. Its moment arm about point O is L6 = 670 mm. Assuming the mechanical structure remains unchanged, applying moment equilibrium at points N and E, respectively, yields Equations (4) and (5). Combining these two equations results in the formulation of Equation (6).
N f 1 L 7 = N f 2 L 2
N f 2 L 3 = N f 3 L 4
N f 1 = N f 3 L 4 L 2 L 7 L 3
Based on the analysis presented in Fei Xiaotao’s study [21], the front axle load can be derived using Equation (7). Let G F denote the real-time load of front axle, and G represent the total real-time load of the loader. Define l as the horizontal distance from the bucket tip to the front axle, a as the horizontal distance from the front axle to the loader’s center of mass, and b as the distance from the center of mass to the rear axle. According to Equations (6) and (7), a correlation exists between the real-time front axle load G F and the bucket cylinder output force N f 3 , which is influenced by the dynamic shift in the loader’s center of gravity. However, these quantities are subject to dynamic variation during operation and are difficult to measure directly in real time.
G F = N f 1 × l + a + b a + b + G × b a + b
To simulate the shoveling posture, tests were conducted on the DEWL with a rated load of 19 tons. The bucket was positioned nearly flush with and parallel to the ground. Standard test blocks of varying weights were placed in the bucket to represent different loading conditions. Under each load case, the following parameters were measured: the oil pressure in the large chamber of the bucket cylinder, the vertical loads on the front and rear axles, and the total loader weight. The test setup is shown in Figure 4, and the corresponding data are provided in Table A1 of Appendix A. The loader is rated for a payload of 15 tons, with a nominal power output of 373 kW and a total machine mass of 55 tons.
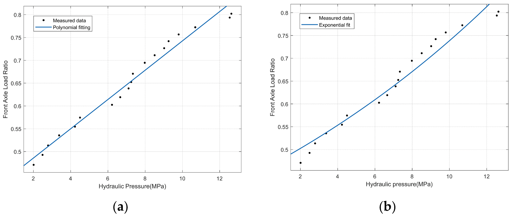
Three models—polynomial regression, exponential curve fitting, and BP-NN fitting—were applied to the experimental data. Their prediction performances were subsequently compared and analyzed. The fitting results of the polynomial and exponential models are provided in Equations (8) and (9), and visualized in Figure 5a and Figure 5b, respectively. The BP-NN fitting results are shown in Figure 6 and Figure 7.
f ( x ) = 0.03209 x + 0.4217
f ( x ) = 0.4564 e 0.04813 x
The neural network was designed and trained using the Neural Fitting App (nftool) within the MATLAB R2020a Neural Network Toolbox. The architecture employed is a classic single-hidden-layer feedforward structure (Back-Propagation Neural Network, BP-NN). The input layer consists of a single neuron receiving the oil pressure signal. The hidden layer comprises 10 neurons, utilizing the hyperbolic tangent sigmoid activation function (tansig). The output layer contains one neuron with a linear activation function (purelin) for regression prediction. This configuration results in a total of 31 trainable parameters (1 × 10 + 10 × 1 + 10 + 1). To ensure training efficiency and stability, data standardization was applied. Input preprocessing was performed using the mapminmax function to normalize the raw input data into the range of [−1, 1] (xoffset = 2.01, gain = 0.1883). The network output was subsequently mapped back to the original physical scale via the reverse mapminmax function (xoffset = 0.4709, gain = 6.0366). The training algorithm employed was the toolbox’s default Levenberg–Marquardt algorithm (trainlm), which is well-suited for the small-to-medium-scale fitting problem addressed in this study. The dataset was randomly partitioned into a training set (70%), a validation set (15%), and a test set (15%). The validation set was used to implement early stopping to prevent overfitting, while the test set was reserved for the final evaluation of model performance. The mean squared error (MSE) was used as the loss function. Training was automatically terminated by the early stopping mechanism once the validation error ceased to decrease.
The input layer contains a single feature—the oil-pressure signal (input). The hidden layer comprises 10 neurons (h1–h10); the output of each hidden neuron is defined by Equation (10).
h j = tan sig ( input _ weights ( j ) x + bias _ hidden ( j ) )
tan sig ( z ) = 2 1 + e 2 z 1 is the activation function. The network output is the weighted sum of the hidden-layer outputs plus a bias, as expressed in Equation (11). The input-to-hidden weights, hidden-to-output weights, hidden-layer biases, and output bias are provided in Appendix B.
y = j = 1 10 ( layer _ weights ( j ) h j ) + bias _ output
Table 4 presents the evaluation metrics for the three fitting approaches. The BP-NN yields the lowest average relative error (0.58%) and root mean square error (RMSE = 0.0062). Several data points even show near-zero residuals (e.g., oil pressures of 2.01, 2.49, and 4.23 MPa), demonstrating high local fitting accuracy. The coefficient of determination (R2 = 0.9963) is also the highest among all methods, indicating that the BP-NN not only captures the global trend but also fits the fine-grained variations effectively. Therefore, the BP-NN model establishes a reliable mapping between bucket cylinder pressure and front axle load ratio, enabling accurate real-time vertical load prediction. The effectiveness of this approach has also been validated on the newly developed DEWL.
The network can be pre-executed offline across the entire input domain to generate a high-fidelity look-up table. This table would then be programmed into the ECU memory, allowing for efficient real-time operation through simple interpolation between table nodes. This approach maintains the model’s accuracy while meeting the stringent timing requirements and computational limitations of embedded automotive systems.

2.4. Experimental Design

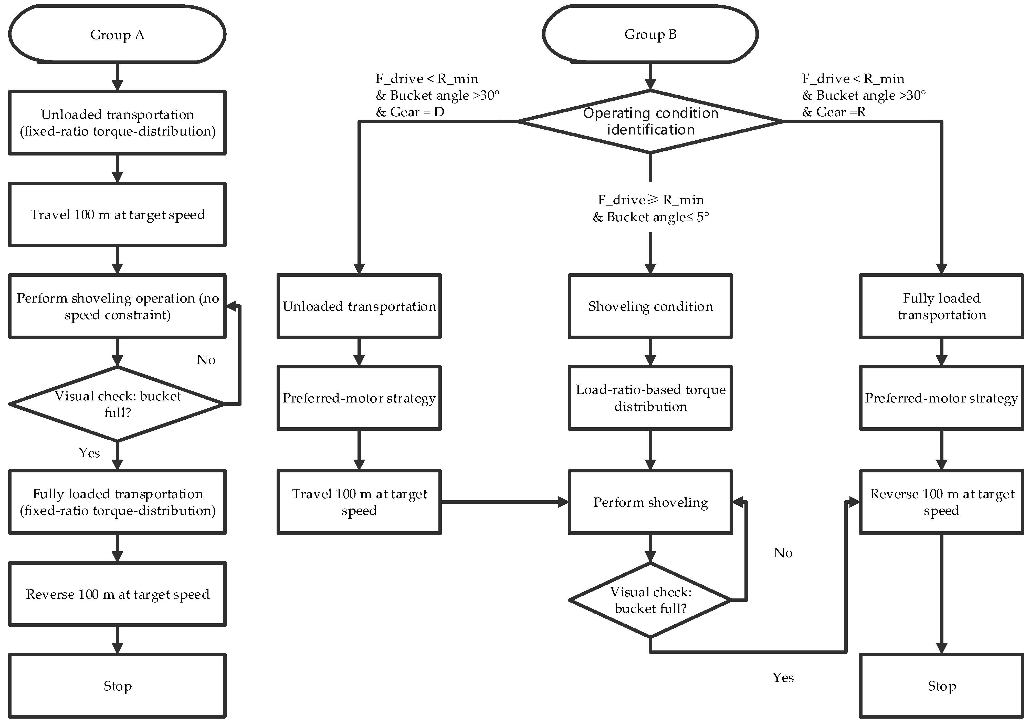
To evaluate the advantages of the newly designed DEWL, two experimental groups were designed. The experimental procedure and flowchart are shown in Figure 8 and Figure 9.
For each trial, the loose sand-gravel material pile was refaced to a consistent free-surface slope (angle of repose) prior to entry. All tests were performed on the same pad, using the same approach path and operator, with vehicle setup held constant.
R_min is the minimum shoveling-resistance threshold (kN), taken as the theoretical maximum transport driving force; nominal 100.7 kN with ±15% hysteresis band.
Group A (baseline): a dual-motor fixed-ratio torque-distribution strategy was used. Under transportation conditions, the loader started at the transportation start line at full throttle (100%) and was tested under both unloaded and fully loaded conditions. For the unloaded case, once the motors reached their respective target speeds, the loader traveled 100 m straight to the shoveling start line in front of the material pile, stopped, and then performed the shoveling operation. After visual confirmation of a full bucket, the loader traveled in reverse back to the transportation start line and stopped, following the same procedure as in the unloaded case. Front-motor target speeds were 800, 1200, 1600, and 2000 r/min. Rear-motor target speeds were set proportionally and implemented via a speed limiter in torque-control mode (corresponding values: 415.14, 622.71, 830.29, 1037.86 r/min). Under the shoveling condition, dual-motor drive was maintained; the bucket was confirmed empty before shoveling, and the operation was terminated upon visual confirmation of a full bucket.
Group B (proposed): the preferred-motor strategy (Equations (1) and (2)) was used for transportation, and the load-ratio-based torque distribution (Equation (3)) for shoveling. The course layout and load conditions were identical to those of Group A.
To distinguish between transportation and shoveling conditions, a comprehensive identification approach is adopted based on the driving torque collected by the motor controller and the bucket angle measured by an angle sensor. During shoveling, resistance primarily originates from the crushing, separation, and lifting of materials, as well as the friction generated during bucket insertion. These resistances can be categorized into three components: (i) the shear strength of the material itself (e.g., soil cohesion or ore bonding); (ii) the frictional resistance between the bucket and the material (e.g., extrusion friction during insertion); and (iii) the lifting resistance due to the gravity of the material (i.e., the vertical component of force required to raise the material from the ground). Even under minimal shoveling resistance—such as when handling loose sand or lightweight materials—the loader must still overcome the inertial resistance caused by material accumulation and the base insertion resistance of the bucket. The total resistance under such conditions often reaches several times the weight of the loader. For instance, a small loader may encounter shoveling resistance exceeding 50 kN, while large loaders can experience values reaching several hundred kilonewtons. In contrast, during transportation, the primary resistances include rolling resistance and aerodynamic drag. On flat terrain, grade resistance can be neglected. Rolling resistance arises mainly from tire deformation and ground contact friction, and is generally negligible at low speeds (since loader transportation speeds typically remain below 30 km/h). Even under the most demanding conditions—such as rough terrain or full load—the total transportation resistance typically accounts for only 5–10% of the machine’s total weight. For example, the maximum transport resistance for a 10-ton loader is usually less than 10 kN.
Stationary, full-load, acceleration tests under maximum throttle yielded a peak angular acceleration of 5 rad s−2. Even under these extreme conditions, the resulting driving force remained substantially lower than the resistance encountered during shoveling. We therefore adopt the maximum transport driving force as a conservative lower-bound estimate for the minimum shoveling resistance, denoted R_min. Using site-specific parameters—including a vehicle mass of 24 t, angular acceleration of 5 rad s−2, tire radius of 0.8 m, front and rear axle reduction ratios of 44.003 and 22.85, respectively, drivetrain efficiency of 0.9, and a rolling-resistance coefficient of 0.02—the theoretical combined resistance (rolling plus acceleration) was calculated as 100.7 kN. Torque and angle signals are sampled every 10 ms. Across five repetitions of the high-acceleration test, the measured peak driving force lay within ±15% of 100.7 kN; therefore a ±15% hysteresis band (86~116 kN) is applied.
A state change is committed only when the relevant angle gate and the R_min force criterion hold simultaneously and continuously for ≥100 ms (persistence window with small angle hysteresis). Enter shovel when the bucket angle is ≤3° and the driving force is ≥116 kN. Exit shovel to transport when the angle is ≥7° and the force is ≤86 kN. Enter transport when the angle is ≥32° and the force is ≤86 kN. Exit transport when the angle is ≤28° or the force is ≥116 kN. Thus, 7°~28° constitute an angle deadband/holding region: angle alone does not trigger a change; the current state is held until the corresponding force + angle condition is satisfied within the persistence window. During operation, the torques from both motors are combined to compute the instantaneous wheel driving force.
At the beginning of a cycle, when the loader is stationary and the gear signal switches to D (drive) or R (reverse), we use a coarser angle gate to seed the state. If bucket angle is within 30°~60° and the driving force is <R_min, the system initializes to transport (unloaded for D, fully loaded for R). If bucket angle is within −5°~5° and the driving force is ≥R_min, the system initializes to shovel. Subsequent updates follow the running logic above with hysteresis and the 100 ms persistence window. During operation, transient fluctuations may occur in the oil pressure of the large chamber of the bucket cylinder. However, such fluctuations typically last less than 0.5 s before quickly returning to normal levels. This transient behavior can be used to exclude abnormal oil pressure readings from vertical load identification.

3. Results

For each operating condition, the test was performed three times under identical settings, and the mean value was taken. Because the recorded variables—motor speed, torque, voltage, and current—are discrete and cannot be integrated directly, a mean-value approximation is adopted, as shown in Equations (12) and (13). Equation (12) gives the mechanical power, and Equation (13) gives the electrical power. The average system efficiency of the motor is obtained from Equation (14).
W o u t = j k T i n i 9549 d t ( t k t j ) P T ¯ = ( t k t j ) j k T i n i 9549 ( k j + 1 )
W in = j k U i I i d t ( t k t j ) P U I ¯ = ( t k t j ) j k U i I i k j + 1
η s y s ¯ = P o u t ¯ P i n ¯ = P T ¯ P U I ¯ × 100 %
In these equations, the output (mechanical) power and input (electrical) power are denoted by W o u t and W i n , respectively. t j and t k denote the start and end times. η s y s ¯ is the average system efficiency of the drive motor. P T ¯ and P U I ¯ denote the average mechanical and electrical power of the motor, respectively. Neglecting wiring losses, the battery output power is taken to be equal to the motor input power.

3.1. Transportation Test Results Under Dual-Motor Fixed-Ratio Torque Distribution

Most mass-produced DEWLs currently adopt equal torque sharing between the front and rear traction motors. As stated in Section 2.1, the newly designed DEWL sets the total axle transmission ratios to 44.033:22.85 (front:rear) to prevent rear-axle lift-off with the front wheels acting as the pivot and the associated insufficiency of front-axle tractive force. This configuration ensures that, even under extreme conditions, the front wheels can still deliver adequate traction. Neglecting tire deformation, the first group of tests employed a fixed-ratio torque-distribution scheme, with the commanded torques of the front and rear motors each set to 50% of the total demanded torque.
As shown in Table 5, during constant-speed travel the front-to-rear motor speed ratio remained within 1.92–1.93, closely matching the theoretical transmission ratio (44.033/22.85 ≈ 1.927). As rotational speed increased, both mechanical and electrical power increased accordingly. Mapping motor torque to wheel-end torque, the front and rear axle ratios indicated that, in both the unloaded and fully loaded condition, the front wheel-end torque exceeded that of the rear. Under unloaded condition, the front axle carried less vertical load than the rear, and the front wheels had a larger effective rolling radius. Together with the synchronized-speed constraint imposed by speed limiting, these conditions required the front axle to supply a larger share of tractive effort; accordingly, the controller increased the front-motor torque while reducing the rear-motor torque. Under fully loaded condition, the front axle bore a greater portion of the loader weight. Combined with the synchronized-speed constraint, the higher vertical load led to larger rolling resistance and tire deflection on the front axle, so more tractive torque (and associated loss compensation) was allocated to the front axle. For a given load, the average system efficiency increased with rotational speed. At a given rotational speed, the average efficiency under full load was higher than that under no load.

3.2. Transportation Test Results Under the Preferred-Motor Strategy

The test speeds were set below one-half of the maximum loader speed, and the commanded torque did not exceed the motor’s rated torque. According to the preferred-motor strategy, the loader used rear-motor-only drive in the unloaded condition (front-motor torque set to zero) and front-motor-only drive in the fully loaded condition (rear-motor torque set to zero). As summarized in Table 6, the front-to-rear motor speed ratio stabilized at ≈1.924 (unloaded) and ≈1.944 (fully loaded). The deviation from the theoretical transmission ratio was <1% in both conditions, indicating negligible driveline slip. Motor torque and DC-bus current increased with speed; accordingly, both mechanical and electrical power increased with speed. At a given speed, the torque and power required under full load exceeded those under no load. The DC-bus voltage decreased slightly with increasing speed, consistent with the expected battery-discharge profile.

3.3. Shoveling Test Results Under Fixed-Ratio Torque Distribution

To facilitate observation of wheel slip, motor speeds and torques were back-calculated to wheel-end speeds and torques for the front and rear wheels using their respective axle transmission ratios. Figure 10 shows the torque and speed curves of the front and rear motors for three shoveling tests under the fixed-ratio torque distribution strategy.
Figure 10a (first shoveling): the loader entered the pile-breaking stage at approximately 12.74 s. As defined in Equation (15), T s u m is total drive torque, T F _ m o t   o r is front motor torque, and T R _ m o t   o r is rear motor torque. The total drive torque reached a maximum value of 33,937 N·m at 13.52 s. At around 15.2 s, after coming to a stop, backward slippage occurred while the machine was on the material pile.
T s u m = T F _ m o t   o r × 44.033 + T R _ m o t   o r × 22.85
Figure 10b (second shoveling): the loader entered the pile-breaking stage at approximately 13.68 s. The total drive torque reached a maximum value of 56,499 N·m at 14.05 s. Pronounced slip occurred between 12.26 s and 13.83 s. At approximately 17 s, after stopping, backward slippage occurred on the pile surface.
Figure 10c (third shoveling): the loader entered the pile-breaking stage at approximately 11.88 s. The total drive torque reached a maximum value of 60,191 N·m at 13.98 s. At 15.48 s, backward slippage occurred on the material pile.
Across the three shoveling tests, the front and rear wheel speeds remained closely matched, with slip events occurring predominantly near acceleration peaks and deceleration troughs. During pile-breaking, the increasing load shifted the tractive demand to the front axle; the front wheel-end torque progressively exceeded that of the rear and became the dominant contributor to traction. Owing to the higher total gear ratio of the front axle in the new loader, sufficient tractive effort was available to satisfy operational requirements.
During the experiments, two particularly pronounced front-wheel slip events occurred, which prevented completion of shoveling. Figure 11 presents the front and rear motor speeds and torques for these events, the black frame indicates the slippage area. In Figure 11a, the loader began shoveling at approximately 7.02 s; the wheel-speed differential increased rapidly at 8.58 s and peaked at 18.34 r/min at 9.94 s. In Figure 11b, the loader began shoveling at approximately 5.82 s; the wheel-speed differential increased rapidly at 5.92 s and reached a maximum of 6.80 r/min at 7.36 s.

3.4. Shoveling Test Results Under Load-Ratio-Based Torque Distribution

Figure 12 shows the torque and speed curves of the front and rear motors for three shoveling tests under the load-ratio-based torque-distribution strategy.
Figure 12a (first shoveling): the loader entered the pile-breaking stage at approximately 12.86 s. The total drive torque reached a maximum value of 19,471 N·m at 13.60 s. At around 17.7 s, after stopping, backward slippage occurred on the pile.
Figure 12b (second shoveling): the loader entered the pile-breaking stage at approximately 9.06 s. The total drive torque reached a maximum value of 31,650 N·m at 11.74 s. At approximately 13.26 s, after stopping, backward slippage occurred on the pile.
Figure 12c (third shoveling): the loader entered the pile-breaking stage at approximately 10.96 s. The total drive torque reached a maximum value of 51,832 N·m at 11.50 s. At 14.22 s, backward slippage occurred on the pile.
Across the three shoveling tests, the front and rear wheel speeds generally tracked one another; minor slip occurred near the acceleration peaks or deceleration troughs. As the load increased during pile breaking, the front-axle torque increased; no pronounced wheel slip was observed under this strategy.

4. Discussion

4.1. Comparison of Transportation-Condition Results

Mechanical power: From Table 5 and Table 6, under unloaded conditions and at the same target speeds, the new strategy reduced mechanical power by 31.16%, 27.23%, 23.92%, and 17.15% (mean reduction 24.86%) relative to the baseline dual-motor fixed-ratio split. Under fully loaded conditions, the reductions were 25.75%, 17.33%, 15.84%, and 13.51% (mean 18.11%). Because dual-motor operation engages two complete traction paths, drivetrain mechanical parasitics and electromagnetic core losses are higher, leading to greater measured power demand; the single-motor strategy curtails such ineffective energy flow.
Electrical power: Similarly, under unloaded conditions the new strategy lowered electrical power by 47.77%, 49.53%, 29.73%, and 21.08% (mean 37.03%); under fully loaded conditions the reductions were 39.26%, 33.12%, 12.47%, and 13.61% (mean 24.62%). In the unloaded case only the rear motor is active, eliminating iron (magnetization) and switching losses in the second motor–inverter pair and thus yielding the largest DC power reduction. Under full load, using the front motor alone still reduces DC power; at higher speeds the two strategies converge, indicating that both operate near high-efficiency regions and fixed parasitics become a smaller fraction of the total.
Average drive-system efficiency: Under unloaded conditions, the average efficiency increased by 16.66%, 25.43%, 7.21%, and 4.63% (mean 13.48%). Under fully loaded conditions, the increases were 12.23%, 16.39%, −3.59%, and 0.13% (mean 6.29%). In the unloaded case, the active rear motor operates predominantly within its high-efficiency region, yielding a pronounced benefit. In the fully loaded case, the single front motor—leveraging the higher front-axle total ratio—requires less current for a given wheel-end tractive effort, thereby lowering copper losses; this advantage is most evident at 800–1200 r/min, while at 2000 r/min the two strategies are essentially indistinguishable. The slight deficit at 1600 r/min may reflect an efficiency trough of the SRM in the corresponding torque/flux-weakening zone or test-window dispersion; it does not alter the overall finding that the single-motor strategy lowers energy consumption.
Compared with fixed-ratio dual-motor allocation, the preferred-motor strategy keeps the operating point closer to the active motor’s high-efficiency region and cuts electrical power—especially at low speeds—thereby reducing parasitic energy use and improving range. By avoiding power redundancy and coordination losses between two traction paths, it is better suited to the transportation duty cycle of distributed electric wheel loaders.

4.2. Comparison of Test Results Under Shoveling Conditions

As shown in Figure 10 and Figure 12, both strategies complete the shoveling cycle. Consistent with Figure 11, however, the fixed-ratio strategy exhibits pronounced front-wheel slip. Comparing the traces shows that, under fixed-ratio allocation, the front motor is the primary traction source during shoveling, with the rear motor supplementing torque. In the insertion phase (pre-pile-breaking), the rear-wheel torque displays multiple intermittent pulses (the orange dashed line suddenly rises and then cuts off multiple times within 1–10 s), while the front-wheel torque ramps gradually. This behavior reflects forward load transfer: the fixed split continues to apply a large torque to the rear axle despite its reduced normal load, causing the rear axle to approach/exceed available adhesion and producing short-cycle “sawtooth” characteristics of slip-torque cut-off-re-torque application, with corresponding wheel-speed fluctuations. The front-wheel torque attains high peaks within 12–15 s (≈17 × 103–18 × 103 N·m in Figure 10a, 28 × 103 N·m in Figure 10b, and 32 × 103–33 × 103 N·m in Figure 10c) with relatively long dwell; in Figure 10b,c, the rear axle still contributes substantial torque within 13–16 s, yet the two axles’ wheel speeds remain asynchronous.
Under the load-ratio-based strategy, axle torques are more tempered during insertion and are scheduled in sequence according to the instantaneous vertical load. In Figure 12a, both axle torques remain low within 0–12 s and exhibit smooth, periodic modulations; wheel-speed fluctuations are notably smaller than with fixed-ratio allocation. In Figure 12b, the two torques rise cooperatively without overshoot within 8–12 s. During pile breaking, torque peaks are sharp and time-localized (narrow peaks at ≈14 s in Figure 12a and ≈13 s in Figure 12b), followed by rapid desaturation, yielding a clean, decisive pile-breaking action. In Figure 12b, speed decays rapidly around 14 s and settles near zero with no observable rollback. The peak in Figure 12c is relatively high (≈32 × 103 N·m) and occurs slightly earlier (≈12 s), indicating that the load-ratio strategy preserves peak capacity while preferentially allocating the peak to the axle with higher available adhesion. Overall, relative to fixed-ratio allocation, load-ratio-based control reduces slip, improves axle wheel-speed synchrony, and concentrates torque at the critical instant, thereby enhancing traction utilization without sacrificing peak capability.
Conventional definitions of slip ratio rely on the vehicle’s longitudinal speed; because the present loader has no independent vehicle-speed signal, the slip ratio cannot be computed directly. During shoveling the machine travels rectilinearly without braking; neglecting variations in effective rolling radius, the speed difference between the front and rear wheels primarily reflects slip or loss of adhesion at one axle. Accordingly, we adopt an inter-axle slip index as given in Equation (16), defined by normalizing the wheel-speed difference by the maximum wheel speed max ( n f w ,   n r w ) [26,27]. This normalization constrains the index to [0, 1] and is more symmetric and robust than using the average speed or a single-axle speed in the denominator. Here n f w and n r w denote the front- and rear-wheel speeds, respectively.
λ = n f w n r w max ( n f w ,   n r w ) × 100 %
Industry practice in agricultural and construction machinery indicates that, under transportation conditions, an ideal slip ratio is approximately 5–12%; under shoveling or on loose soil, an acceptable slip ratio may increase to 10–20%. Slip exceeding ≈20% markedly reduces tractive efficiency and indicates incipient excessive slip, while >40% is generally regarded as near-complete slip.
Based on Equation (16) and the time histories in Figure 10 and Figure 12, we computed the front–rear wheel-speed differential and the inter-axle slip ratio during shoveling; the results are summarized in Table 7. Note that, in Figure 10b, a pronounced front-wheel slip interval (t = 12.26–13.83 s) was excluded from averaging to avoid bias and to ensure comparability across tests.
Under fixed-ratio torque distribution, the maximum inter-axle slip across the three shoveling tests was 22.16–34.75%, and the mean slip was 4.09–8.97%, with large fluctuations-indicating limited ability to regulate wheel-speed differences under varying shoveling loads. By contrast, with load-ratio-based control, the maximum slip was only 12.55–14.52%, and the mean slip was 2.64–5.88%, demonstrating improved wheel-speed synchronization and traction utilization. From the slip-ratio–traction relationship, higher inter-axle slip is associated with increased driving-wheel slip, reduced tractive efficiency, and accelerated tire wear. The load-ratio strategy lowers inter-axle slip by adjusting the front-to-rear torque split in real time. Accordingly, we recommend an engineering target of average inter-axle slip ≤ 5% with peaks ≤ 15% to maintain traction performance and extend the service life of tires and the driveline.

4.3. Comparison with Advanced Control Methods

This work targets a sensor-minimal, algebraic, real-time control method executable on an industrial ECU (no GPU/FPGA) with a control deadline of ≤10–20 ms. Under these constraints, model predictive control (MPC) that jointly addresses energy/slip and mode selection (single vs. dual motor) typically involves mixed-integer decisions and online optimization, which challenges real-time feasibility on our hardware without major simplifications or accelerators. Sliding-mode control (SMC) is attractive for robustness but generally requires boundary layers/filters and observers to avoid chattering, adding nontrivial tuning effort and potential low-speed traction trade-offs. In contrast, the proposed control method provides explicit switching and torque-allocation rules tailored to the measured operating envelope, achieving the observed energy savings and slip reduction without additional sensors or heavy computation.

5. Conclusions

  • Based on shoveling experimental data, this study develops and compares three models that map the bucket cylinder large-chamber pressure to the front-axle load ratio: an exponential fit, a polynomial fit, and a BP-NN. Comparative results indicate that the BP-NN achieves the highest accuracy (average relative error: 0.58%; RMSE = 0.0062; R2 = 0.9963), with several samples exhibiting near-zero error. By contrast, the exponential and polynomial fits exhibit average relative errors of 2.72% and 2.05%, RMSE values of 0.0213 and 0.0157, and R2 values of 0.9762 and 0.9565, respectively. Leveraging the existing bucket cylinder pressure signal enables high-precision online estimation of the front-axle load ratio, providing critical observability for load-ratio-based torque allocation in DEWLs.
  • Under transportation conditions, the preferred-motor strategy substantially reduces energy consumption and enhances efficiency compared to the baseline dual-motor fixed-ratio torque distribution strategy. Specifically, under unloaded conditions, mechanical power decreases by an average of 24.86%, electrical power by 37.03%, and system efficiency improves by 13.48% on average; under fully loaded conditions, mechanical power decreases by an average of 18.11%, electrical power by 24.62%, and system efficiency improves by 6.29% on average. The underlying mechanism is that the strategy avoids iron (magnetization) and switching losses in the secondary motor and inverter, and keeps the active motor operating within its high-efficiency region. Under fully loaded conditions, the larger gear ratio of the front axle reduces equivalent current and copper loss, with this advantage being particularly pronounced in the low-speed range. Overall, the preferred-motor strategy reduces parasitic energy flow, extends range, and improves energy economy, making it well suited to DEWL transportation duty cycles.
  • In comparative tests under shoveling conditions, load-ratio-based torque distribution markedly suppressed front-wheel slip and sawtooth-like wheel-speed oscillations relative to fixed-ratio distribution. With fixed-ratio distribution, during the insertion stage, the rear axle exhibited multiple torque pulses and easily exceeded the available adhesion; before pile breaking, wheel speeds of the two axles are asynchronous, accompanied by sustained high torque. By contrast, with load-ratio-based distribution, axle torques were scheduled according to the instantaneous vertical load: peak torque was concentrated at the pile-breaking instant, torque desaturated more rapidly, and rollback was essentially absent without sacrificing peak capacity. Quantitative results show that for fixed-ratio distribution, the maximum inter-axle slip was 22.16% to 34.75%, with an average of 4.09% to 8.97% and large fluctuations. For load-ratio-based distribution, the maximum slip was only 12.55% to 14.52%, with an average of 2.64% to 5.88%, indicating improved wheel-speed synchronization and traction utilization. By adjusting the front-to-rear axle torque ratio in real time, load-ratio-based distribution reduces driving wheel slip and parasitic energy flow while balancing traction and durability. Accordingly, it is recommended that the average inter-axle slip be controlled at ≤5% (with a maximum not exceeding 15%) as an engineering target to achieve higher operational stability and reduce wear on tire and driveline system.

Author Contributions

Conceptualization, W.S. and S.H.; methodology, W.S.; software, W.S.; validation, W.S., C.J. and X.F.; formal analysis, W.S.; investigation, Y.G.; resources, X.F.; data curation, X.F.; writing—original draft preparation, W.S.; writing—review and editing, W.S.; visualization, W.S.; supervision, C.J.; project administration, W.S.; funding acquisition, W.S. and X.F. All authors have read and agreed to the published version of the manuscript.

Funding

This research was funded by the Sudian Yingcai Engineering Project from the Jiangsu Vocational College of Electronics and Information, Jiangsu Higher Education Qinglan Project, the Huai’an City Science and Technology project (Grant No. HABL202127), Huai’an City Science and Technology project (Grant No. HABZ202319), Huai’an New Energy Vehicle Technology Public Service Platform (Grant No. HAP202313). The APC was funded by [HABL202127], [HABZ202319] and [HAP202313].

Data Availability Statement

The data presented in this study are available on request from the corresponding author. The data are not publicly available as the data belongs to the core information for enterprise product research and market competition.

Acknowledgments

We extend our heartfelt appreciation to the Jiangsu Intelligent Unmanned Equipment Industry Innovation Center for their generous support in providing facilities and accommodation.

Conflicts of Interest

The authors declare no conflict of interest.

Abbreviations

EWLElectric Wheel Loader
DEWLDistributed Electric Wheel Loader
CEWLCentralized Electric Wheel Loader
SRMSwitched Reluctance Motor
PMSMPermanent Magnet Synchronous Motor
BP-NNBack-Propagation Neural Network
MPCModel Predictive Control
SMCSliding Mode Control
RMSERoot Mean Square Error
R2Coefficient of Determination

Appendix A

Figure A1. Average motor power and drive system efficiency of DEWL under single-motor drive across varying loads, speeds, and motion states. (a) No load; (b) 1/3 load; (c) 2/3 load; (d) full load.
Figure A1. Average motor power and drive system efficiency of DEWL under single-motor drive across varying loads, speeds, and motion states. (a) No load; (b) 1/3 load; (c) 2/3 load; (d) full load.
Energies 18 04969 g0a1
Table A1. Hydraulic pressure and front axle load ratio of DEWL under different bucket loads.
Table A1. Hydraulic pressure and front axle load ratio of DEWL under different bucket loads.
N f 1 P f 3 G F G R G G F / G
02.0126.4829.7556.230.4709
12.4928.2029.0357.230.4927
22.7929.9028.3358.230.5135
33.3831.7227.5159.230.5355
44.2333.4026.8360.230.5545
54.5035.1826.0561.230.5746
66.2237.5024.7362.230.6026
76.6639.1524.0863.230.6192
87.1141.0123.2264.230.6385
97.2542.5622.6765.230.6525
107.3444.4221.8166.230.6707
117.9846.7020.5367.230.6946
128.5148.5219.7168.230.7111
138.9250.3018.9369.230.7266
149.2652.1118.1270.230.7420
159.8053.9017.3371.230.7567
1610.6955.7916.4472.230.7724
1712.5459.7115.5275.230.7937
1812.6359.5514.6874.230.8022
N f 1 is vertical load on the bucket, in tons. P f 3 is oil pressure in the large chamber of the bucket cylinder, in MPa. G F is front axle load, in tons. G R is rear axle load, in tons. G is total loader mass, in tons. G F / G is front axle load ratio.

Appendix B

input_weights = [14.0727174352304, −14.0149057603608, 13.9359753608454, 13.9892898802556, 14.0016913001445, 13.9996828768080, −13.9997692400788, −14.0133178897037, 13.8427541682060, 13.9055124450263];
layer_weights = [0.0457215566601849, −0.0513652761370279, 0.0475682848356752, 0.135225260052916, 0.163951527245999, 0.197049323725663, −0.0229270169053064, −0.112040488852573, 0.148300972840049, 0.0947620598973911];
bias_hidden = [−13.9260324598968, 10.8616258301910, −7.88347106888190, −4.68938324124525, −1.51844201312456, 1.52622084555870, −4.66717800576543, −7.75462982443480, 11.0722425525595, 14.0934445207805];
bias_output = −0.00609216522695549.

References

  1. Analysis of the Electric Loader Market in 2024. Available online: https://www.cehome.com/news/20250122/321633.shtml (accessed on 17 August 2025).
  2. Available online: https://zj.lmjx.net/zhuangzaiji/diandong/ (accessed on 18 August 2025).
  3. Wang, F.; Wen, Q.; Xu, X.; Xu, B.; Sun, Z. Site operation strategy for wheel loader/truck loading and transportation cycle. IEEE Trans. Veh. Technol. 2021, 70, 4129–4138. [Google Scholar] [CrossRef]
  4. Liu, Y.; Liu, C.; Tan, J.; He, Y. Dual-Motor Symmetric Configuration and Powertrain Matching for Pure Electric Mining Dump Trucks. Symmetry 2025, 17, 583. [Google Scholar] [CrossRef]
  5. Wang, X.; Sun, W.; Li, E.; Song, X. Energy-minimum optimization of the intelligent excavating process for large cable shovel through trajectory planning. Struct. Multidiscip. Optim. 2018, 58, 2219–2237. [Google Scholar] [CrossRef]
  6. Alexander, A.; Vacca, A. Traction control development for heavy-duty off-road vehicles using sliding mode control. Int. J. Fluid Power 2019, 375–400. [Google Scholar] [CrossRef]
  7. Markdahl, J. Automatic traction control for articulated off-road vehicles. IEEE Trans. Control Syst. Technol. 2022, 31, 945–952. [Google Scholar] [CrossRef]
  8. Kim, J.; Lee, J. Traction-energy balancing adaptive control with slip optimization for wheeled robots on rough terrain. Cogn. Syst. Res. 2018, 49, 142–156. [Google Scholar] [CrossRef]
  9. Konuhova, M. Modeling of induction motor direct starting with and without considering current displacement in slot. Appl. Sci. 2024, 14, 9230. [Google Scholar] [CrossRef]
  10. Ocak, C. A FEM-based comparative study of the effect of rotor bar designs on the performance of squirrel cage induction motors. Energies 2023, 16, 6047. [Google Scholar] [CrossRef]
  11. Zhang, H.; Wang, F.; Wu, J.; Xu, B.; Geimer, M. A cycle-adaptive control strategy to minimize electricity and battery aging costs of electric-hydraulic hybrid wheel loaders. Energy 2025, 319, 134655. [Google Scholar] [CrossRef]
  12. Wang, F.; Feng, Y.; Tan, F.; Liang, J.; Wang, D.; Jang, S.; Li, Z. Torque allocation strategy for distributed-drive electric vehicles with synergistic optimization of energy saving and safety. Energy 360 2025, 3, 100022. [Google Scholar] [CrossRef]
  13. Wang, Y.Y.; Hu, Y.; Ming, Q. Torque Distribution Control Strategy of Electric Wheel Loader with Multiple Drive Motors Based on Optimal Motor Efficiency. SAE Int. J. Commer. Veh. 2023, 16, 257–269. [Google Scholar] [CrossRef]
  14. Raduenz, H.; Ericson, L.; Uebel, K.; Heybroek, K.; Krus, P.; De Negri, V.J. Energy Management Based on Neural Networks for a Hydraulic Hybrid Wheel Loader. Int. J. Fluid Power 2022, 23, 411–432. [Google Scholar] [CrossRef]
  15. Brinkschulte, L.; Hafner, J.; Geimer, M. Real-time load determination of wheel loader components. ATZheavy Duty Worldw. 2019, 12, 62–68. [Google Scholar] [CrossRef]
  16. Feng, H.; Zhou, H.; Cao, D.; Yin, C.; Zhou, C. Data-driven hydraulic pressure prediction for typical excavators using a new deep learning SCSSA-LSTM method. Expert Syst. Appl. 2025, 275, 127078. [Google Scholar] [CrossRef]
  17. Madau, R.; Colombara, D.; Alexander, A.; Vacca, A.; Mazza, L. An online estimation algorithm to predict external forces acting on a front-end loader. Proc. Inst. Mech. Eng. Part I J. Syst. Control. Eng. 2021, 235, 1678–1697. [Google Scholar] [CrossRef]
  18. Gao, G.; Wang, J.; Ma, T.; Han, Y.; Yang, X.; Li, X. Optimisation strategy of torque distribution for the distributed drive electric wheel loader based on the estimated shovelling load. Veh. Syst. Dyn. 2022, 60, 2036–2054. [Google Scholar] [CrossRef]
  19. Huo, D.; Chen, J.; Zhang, H.; Shi, Y.; Wang, T. Intelligent prediction for digging load of hydraulic excavators based on RBF neural network. Measurement 2023, 206, 112210. [Google Scholar] [CrossRef]
  20. Yang, Y.; Hong, W.; Li, S. Deep ensemble learning based probabilistic load forecasting in smart grids. Energy 2019, 189, 116324. [Google Scholar] [CrossRef]
  21. Fei, X.; Han, Y.; Wong, S.V.; Azman, M.A.; Shen, W. Design and testing of innovative type of dual-motor drive electric wheel loader. Energies 2024, 17, 1542. [Google Scholar] [CrossRef]
  22. Florea, V.A.; Toderaș, M. Efficiency of Maintenance Activities in Aggregate Quarries: A Case Study of Wear Parts on Loaders and Excavators. Appl. Sci. 2024, 14, 7649. [Google Scholar] [CrossRef]
  23. Cao, B.; Liu, X.; Chen, W.; Li, H.; Wang, X. Intelligentization of wheel loader shoveling system based on multi-source data acquisition. Autom. Constr. 2023, 147, 104733. [Google Scholar] [CrossRef]
  24. Shen, W.; Han, Y.; Fei, X.; Ji, C. Energy-Saving Impact and Optimized Control Scheme of Vertical Load on Distributed Electric Wheel Loader. World Electr. Veh. J. 2024, 15, 141. [Google Scholar] [CrossRef]
  25. Dhande, K.V.; Ulhe, P. Design and analysis of front axle of heavy commercial vehicle. Int. J. Sci. Technol. Manag. 2014, 3, 114–122. [Google Scholar]
  26. Alexa, O.; Marinescu, M.; Truta, M.; Vilau, R.; Vinturis, V. Analyzing the interdependence between a 4 × 4 automobile’s slip and the self-generated torque within its transmission. Adv. Mater. Res. 2014, 1036, 529–534. [Google Scholar] [CrossRef]
  27. He, H.; Peng, J.; Xiong, R.; Fan, H. An acceleration slip regulation strategy for four-wheel drive electric vehicles based on sliding mode control. Energies 2014, 7, 3748–3763. [Google Scholar] [CrossRef]
Figure 1. Extreme shoveling case with rear-axle lift-off.
Figure 1. Extreme shoveling case with rear-axle lift-off.
Energies 18 04969 g001
Figure 2. Mechanical and electrical architecture of the newly designed DEWL.
Figure 2. Mechanical and electrical architecture of the newly designed DEWL.
Energies 18 04969 g002
Figure 3. Structure diagram of loader working device.
Figure 3. Structure diagram of loader working device.
Energies 18 04969 g003
Figure 4. Correlation curve of vertical load vs. front axle load ratio and bucket cylinder large chamber pressure.
Figure 4. Correlation curve of vertical load vs. front axle load ratio and bucket cylinder large chamber pressure.
Energies 18 04969 g004
Figure 5. Comparison of polynomial and exponential fitting curves for front axle load ratio under varying hydraulic pressure. (a) is polynomial fitting curve; (b) is exponential fitting curve.
Figure 5. Comparison of polynomial and exponential fitting curves for front axle load ratio under varying hydraulic pressure. (a) is polynomial fitting curve; (b) is exponential fitting curve.
Energies 18 04969 g005
Figure 6. Results and error plots of BP-NN fitting.
Figure 6. Results and error plots of BP-NN fitting.
Energies 18 04969 g006
Figure 7. Regression plots for the training, validation, test, and all datasets.
Figure 7. Regression plots for the training, validation, test, and all datasets.
Energies 18 04969 g007
Figure 8. Experimental procedure for transport and shoveling of the newly designed DEWL.
Figure 8. Experimental procedure for transport and shoveling of the newly designed DEWL.
Energies 18 04969 g008
Figure 9. Schematic diagrams of the experimental protocols for Group A and Group B.
Figure 9. Schematic diagrams of the experimental protocols for Group A and Group B.
Energies 18 04969 g009
Figure 10. Curves of torque and speed in three shoveling tests with fixed-ratio torque distribution. (a) First shoveling; (b) Second shoveling; (c) Third shoveling.
Figure 10. Curves of torque and speed in three shoveling tests with fixed-ratio torque distribution. (a) First shoveling; (b) Second shoveling; (c) Third shoveling.
Energies 18 04969 g010
Figure 11. Curves of torque and speed during shoveling slip. (a) First slip; (b) Second slip.
Figure 11. Curves of torque and speed during shoveling slip. (a) First slip; (b) Second slip.
Energies 18 04969 g011
Figure 12. Curves of torque and speed in three shoveling tests with load-ratio-based torque distribution. (a) First shoveling; (b) Second shoveling; (c) Third shoveling.
Figure 12. Curves of torque and speed in three shoveling tests with load-ratio-based torque distribution. (a) First shoveling; (b) Second shoveling; (c) Third shoveling.
Energies 18 04969 g012
Table 1. Parameters of distributed electric wheel loader.
Table 1. Parameters of distributed electric wheel loader.
ParametersValueUnit
Rated load5.3t
Volume of bucket3.2m3
Mass of the loader19 ± 0.3t
Wheelbase3300mm
Type of tires23.5-25-16PR/
Tire diameter1610mm
Overall dimensions (L × W × H)8650 × 3000 × 3520mm
Front resultant gear ratio44.033/
Rear resultant gear ratio22.85/
Battery rated voltage609V
Battery rated capacity519Ah
Battery rated electricity storage316kWh
Table 2. Parameters of DEWL’s motors.
Table 2. Parameters of DEWL’s motors.
ParametersFront MotorRear MotorWorking Motor
TypeSRMPMSMPMSM
Rated voltage (V)620540540
Rated torque (N·m)9551200450
Rated speed (r/min)10009551910
Rated power (kW)10012090
Max. torque (N·m)320032001000
Max. speed (r/min)300030004500
Max. power (kW)180250170
Table 3. Parameters of hydraulic working unit.
Table 3. Parameters of hydraulic working unit.
ParametersValueUnit
Hydraulic pump flow rate100mL/r
Bucket cylinder inner diameter180mm
Bucket cylinder piston rod diameter100mm
Bucket cylinder piston rod stroke585mm
Boom cylinder inner diameter160mm
Boom cylinder piston rod diameter90mm
Boom cylinder piston rod stroke840mm
Table 4. Comparison of fitting methods for mapping bucket cylinder pressure to the front-axle load ratio.
Table 4. Comparison of fitting methods for mapping bucket cylinder pressure to the front-axle load ratio.
Pressure in Large Chamber of Bucket Cylinder (MPa)Actual Value of Front Axle Load RatioPolynomialExponentialBP-NN
Predicted ValueRelative ErrorPredicted ValueRelative ErrorPredicted ValueRelative Error
2.010.4709 0.5028 6.76%0.4862 3.24%0.4709 0.00%
2.490.4927 0.5145 4.42%0.5016 1.80%0.4928 0.00%
2.790.5135 0.5220 1.66%0.5112 0.44%0.4994 2.75%
3.380.5355 0.5370 0.28%0.5302 1.00%0.5355 0.01%
4.230.5545 0.5595 0.89%0.5574 0.52%0.5546 0.00%
4.50.5746 0.5668 1.35%0.5661 1.47%0.5597 2.59%
6.220.6026 0.6157 2.17%0.6213 3.10%0.6052 0.43%
6.660.6192 0.6289 1.57%0.6354 2.62%0.6194 0.03%
7.110.6385 0.6426 0.65%0.6499 1.78%0.6471 1.36%
7.250.6525 0.6470 0.84%0.6544 0.29%0.6589 0.98%
7.340.6707 0.6498 3.12%0.6572 2.01%0.6676 0.46%
7.980.6946 0.6701 3.53%0.6778 2.43%0.7072 1.81%
8.510.7111 0.6874 3.33%0.6948 2.30%0.7117 0.08%
9.020.7266 0.7045 3.04%0.7112 2.12%0.7265 0.01%
9.260.7420 0.7127 3.95%0.7189 3.12%0.7420 0.00%
9.80.7567 0.7315 3.34%0.7362 2.71%0.7599 0.43%
10.690.7724 0.7635 1.15%0.7647 0.99%0.7724 0.00%
12.540.7937 0.8346 5.15%0.8241 3.83%0.7937 0.00%
12.630.8022 0.8382 4.48%0.8270 3.09%0.8022 0.00%
Average Relative Error2.72%2.05%0.58%
Root Mean Square Error (RMSE)0.0213 0.0157 0.0062
Coefficient of Determination (R2)0.9762 0.9565 0.9963
Table 5. Transportation test results for dual-motor drive under different speeds and loads.
Table 5. Transportation test results for dual-motor drive under different speeds and loads.
Load ConditionAverage Speed of the Front Motor (r/min)Average Speed of the Rear Motor (r/min)Average Torque of the Front Motor (N·m)Average Torque of the Rear Motor (N·m)Average Bus Voltage (V)Average Bus Current (A)Average Mechanical Power (kW)Average Electrical Power (kW)Average System Efficiency (%)
Unloaded799.46416.40121.6986.51605.2644.0713.9626.6752.33
Unloaded1199.48623.69162.8221.45602.0962.9821.8537.9257.63
Unloaded1599.49831.91159.0564.17597.6360.9032.2336.4388.56
Unloaded1999.391040.48147.0469.18594.0369.4738.3241.2792.86
Fully loaded799.50415.32192.1136.47614.9752.4017.6732.2254.83
Fully loaded1199.49623.53187.5632.52611.9460.4025.6836.9669.48
Fully loaded1599.49830.92191.2938.23609.5961.9535.3637.7693.64
Fully loaded1999.601038.80188.5322.37608.8272.1541.9143.9395.40
Table 6. Transportation test results for the preferred motor drive under different speeds and loads.
Table 6. Transportation test results for the preferred motor drive under different speeds and loads.
Load ConditionAverage Speed of the Front Motor (r/min)Average Speed of the Rear Motor (r/min)Average Torque of the Front Motor (N·m)Average Torque of the Rear Motor (N·m)Average Bus Voltage (V)Average Bus Current (A)Average Mechanical Power (kW)Average Electrical Power (kW)Average System Efficiency (%)
Unloaded799.29415.370220.98607.2622.949.6113.9368.99
Unloaded1199.85623.100243.64603.4231.7215.9019.1483.06
Unloaded1599.29830.940291.51600.3842.6424.5225.6095.77
Unloaded1999.021040.230303.47597.9754.4731.7532.5797.49
Fully loaded799.51411.35156.760616.7931.7413.1219.5767.06
Fully loaded1199.51616.79169.010614.3740.2421.2324.7285.87
Fully loaded1599.52822.19177.690611.7754.0229.7633.0590.05
Fully loaded1999.431027.63173.150609.9762.2236.2537.9595.53
Table 7. Front–rear wheel-speed differential and inter-axle slip ratios during shoveling.
Table 7. Front–rear wheel-speed differential and inter-axle slip ratios during shoveling.
Control StrategyMaximum Wheel Speed Difference (r/min)Average Wheel Speed Difference (r/min)Maximum Inter-Axle Slip Ratio (%)Average Inter-Axle Slip Ratio (%)
Fixed-ratio11.060.3022.165.36
Fixed-ratio21.890.2725.524.09
Fixed-ratio31.450.3534.758.97
Load-ratio-based10.890.2814.525.88
Load-ratio-based20.760.2812.552.64
Load-ratio-based30.780.2614.354.66
Disclaimer/Publisher’s Note: The statements, opinions and data contained in all publications are solely those of the individual author(s) and contributor(s) and not of MDPI and/or the editor(s). MDPI and/or the editor(s) disclaim responsibility for any injury to people or property resulting from any ideas, methods, instructions or products referred to in the content.

Share and Cite

MDPI and ACS Style

Shen, W.; Han, S.; Fei, X.; Gao, Y.; Ji, C. Improving Energy Efficiency and Traction Stability in Distributed Electric Wheel Loaders with Preferred-Motor and Load-Ratio Strategies. Energies 2025, 18, 4969. https://doi.org/10.3390/en18184969

AMA Style

Shen W, Han S, Fei X, Gao Y, Ji C. Improving Energy Efficiency and Traction Stability in Distributed Electric Wheel Loaders with Preferred-Motor and Load-Ratio Strategies. Energies. 2025; 18(18):4969. https://doi.org/10.3390/en18184969

Chicago/Turabian Style

Shen, Wenlong, Shenrui Han, Xiaotao Fei, Yuan Gao, and Changying Ji. 2025. "Improving Energy Efficiency and Traction Stability in Distributed Electric Wheel Loaders with Preferred-Motor and Load-Ratio Strategies" Energies 18, no. 18: 4969. https://doi.org/10.3390/en18184969

APA Style

Shen, W., Han, S., Fei, X., Gao, Y., & Ji, C. (2025). Improving Energy Efficiency and Traction Stability in Distributed Electric Wheel Loaders with Preferred-Motor and Load-Ratio Strategies. Energies, 18(18), 4969. https://doi.org/10.3390/en18184969

Note that from the first issue of 2016, this journal uses article numbers instead of page numbers. See further details here.

Article Metrics

Back to TopTop