Sign in to use this feature.

Years

Between: -

Subjects

remove_circle_outline
remove_circle_outline
remove_circle_outline
remove_circle_outline
remove_circle_outline
remove_circle_outline

Journals

Article Types

Countries / Regions

Search Results (15)

Search Parameters:
Keywords = tip relief

Order results
Result details
Results per page
Select all
Export citation of selected articles as:
14 pages, 1985 KB  
Review
Toughening Mechanisms of Diamond-like Carbon Films via Non-Carbide Metal Doping
by Jiahao Liu, Zhifang Yang, Guangying Cui, Jiayin Lv and Xiang Yu
Lubricants 2025, 13(11), 496; https://doi.org/10.3390/lubricants13110496 - 14 Nov 2025
Cited by 1 | Viewed by 931
Abstract
The inherent brittleness and poor fracture toughness of diamond-like carbon (DLC) films significantly limit their long-term reliability in mechanical and tribological applications. Among various strategies to enhance toughness, doping with non-carbide-forming metals (e.g., Ag, Cu) has emerged as a highly effective approach due [...] Read more.
The inherent brittleness and poor fracture toughness of diamond-like carbon (DLC) films significantly limit their long-term reliability in mechanical and tribological applications. Among various strategies to enhance toughness, doping with non-carbide-forming metals (e.g., Ag, Cu) has emerged as a highly effective approach due to their ductile properties and compatibility with carbon matrices. This review comprehensively examines the underlying toughening mechanisms induced by non-carbide metal doping in DLC films. We systematically analyze how metal incorporation influences film microstructure, stress state, and crack behavior throughout the entire lifecycle—from deposition to mechanical testing. Five primary toughening mechanisms are identified and discussed: (I) bombardment-induced compressive stress relaxation during film growth; (II) refinement of carbon atomic clusters and enhancement of grain boundary sliding; (III) inhibition of dislocation accumulation through moderated carbon atom repulsion; (IV) plastic deformation, crack bridging, and strain field relaxation at crack tips; (V) shear-induced stress relief via soft metal particles. Among these, Mechanism IV (ductile phase toughening) is identified as the dominant contributor, and their synergistic action can lead to orders of magnitude improvement in wear resistance and a significant increase in crack propagation resistance. Furthermore, the critical role of doping content is emphasized, revealing an optimal concentration range (e.g., ~10–15 at.% for Ag and Cu) beyond which toughness may deteriorate due to excessive boundary formation or hardness loss. This work provides a mechanistic framework for designing toughened DLC films and guides future efforts in developing high-performance, durable carbon-based coatings. Full article
(This article belongs to the Special Issue Recent Advances in Lubricated Tribological Contacts)
Show Figures

Figure 1

9 pages, 2967 KB  
Proceeding Paper
Multibody Simulation of Helical Gear Noise and Vibration Behavior Using MSC ADAMS
by Krisztián Horváth and Ambrus Zelei
Eng. Proc. 2025, 113(1), 36; https://doi.org/10.3390/engproc2025113036 - 7 Nov 2025
Viewed by 747
Abstract
The premium electric-vehicle market demands exceptionally quiet transmissions because the absence of engine masking makes gearbox noise more perceptible. Virtual NVH (noise, vibration, and harshness) evaluation requires coupling elastic deformation, gear–tooth contact, and vibration transmission through bearings and housing within a single environment. [...] Read more.
The premium electric-vehicle market demands exceptionally quiet transmissions because the absence of engine masking makes gearbox noise more perceptible. Virtual NVH (noise, vibration, and harshness) evaluation requires coupling elastic deformation, gear–tooth contact, and vibration transmission through bearings and housing within a single environment. This study develops an integrated workflow in MSC ADAMS for predicting the NVH behavior of a 23/81-tooth helical gear pair. Finite element-based flank stiffness is imported, and a nonlinear contact model is applied to flexible teeth. Baseline simulation at 50 Nm and 200 rpm yields a static transmission error (TE) of 7.5 µm and a dynamic peak-to-peak TE of 0.7 µm, with the fundamental mesh tone at 77 Hz. Increasing tip relief by +0.10 mm lowers RMS TE by 31% and the first mesh order by 3.1 dB while raising the flank pressure from 1.65 GPa to 1.88 GPa. The workflow efficiently supports early-stage gear-noise optimization prior to the development of physical prototypes. Full article
(This article belongs to the Proceedings of The Sustainable Mobility and Transportation Symposium 2025)
Show Figures

Figure 1

8 pages, 983 KB  
Proceeding Paper
Predicting Gear Noise Levels in Electric Multiple Units Based on Microgeometry Modifications Using Clustering and Inverse Distance Weighting
by Krisztián Horváth and Ambrus Zelei
Eng. Proc. 2025, 113(1), 34; https://doi.org/10.3390/engproc2025113034 - 6 Nov 2025
Viewed by 597
Abstract
Reducing noise in electric multiple-unit (EMU) gearboxes demands prediction tools that are both rapid and reliable. Gear sound pressure levels vary sharply with micrometre-scale changes such as tooth repair, inclination, or profile relief, yet traditional estimates depend on hours-long CAE simulations. We present [...] Read more.
Reducing noise in electric multiple-unit (EMU) gearboxes demands prediction tools that are both rapid and reliable. Gear sound pressure levels vary sharply with micrometre-scale changes such as tooth repair, inclination, or profile relief, yet traditional estimates depend on hours-long CAE simulations. We present a data-driven hybrid surrogate that combines k-means clustering and inverse distance weighting (CLS-IDW) within the ODYSSEE A-Eye platform to map geometry modifications directly to broadband noise. Trained on the open 200-case Romax dataset, the model returns predictions within milliseconds and reproduces unseen operating points, with R2 = 0.75 and a mean absolute error of 2.33 dB, matching solver repeatability. Sensitivity analysis identifies a −7° tooth inclination coupled with a 10 µm repair depth as the most effective combination, lowering noise by 3–5 dB. Eliminating costly CAE loops, the surrogate supports acoustics-aware optimisation at the concept stage, compressing development cycles and enhancing passenger comfort while maintaining transparency for regulatory review. Full article
(This article belongs to the Proceedings of The Sustainable Mobility and Transportation Symposium 2025)
Show Figures

Figure 1

32 pages, 22165 KB  
Article
Reshaping Load-Dependent Mesh Excitation Waveforms of Spur Gears—An Analytical Framework on Tip Relief Modeling and Design
by Xingyuan Zheng, Weidong Zhu, Gang Li and Yumei Hu
Machines 2025, 13(2), 161; https://doi.org/10.3390/machines13020161 - 18 Feb 2025
Cited by 4 | Viewed by 1461
Abstract
Tip relief is a critical design feature of modern spur gears, aimed at improving dynamic performance through a typical design strategy involving peak-to-peak minimization of mesh excitations. However, due to the hyperstatic nature of simultaneous tooth engagements, the applied torque not only affects [...] Read more.
Tip relief is a critical design feature of modern spur gears, aimed at improving dynamic performance through a typical design strategy involving peak-to-peak minimization of mesh excitations. However, due to the hyperstatic nature of simultaneous tooth engagements, the applied torque not only affects mesh deformation amplitudes as normally considered but also alters mesh excitation waveforms, leaving great challenges for the typical design to meet various operating conditions. This paper develops an analytical framework to reshape mesh excitation waveforms, aimed at flexibly reducing vibration intensities across different operating loads and speeds. The load-dependency of excitation harmonics with tip relief is efficiently characterized by an improved analytical mesh excitation model. A tip relief design method is proposed, which automatically recombines harmonic contents of mesh excitations to adapt target operating speeds. Comparisons with finite element models and experiments confirmed the accuracies of quasi-static and dynamic analyses. Parametric studies and application examples further demonstrate the acceptable feasibility and effectiveness of the present method. Full article
(This article belongs to the Section Machine Design and Theory)
Show Figures

Figure 1

10 pages, 1730 KB  
Case Report
Sarcoidosis-Associated Sensory Ganglionopathy and Harlequin Syndrome: A Case Report
by Ieva Navickaitė, Miglė Ališauskienė, Sandra Petrauskienė and Gintarė Žemgulytė
Medicina 2023, 59(8), 1495; https://doi.org/10.3390/medicina59081495 - 20 Aug 2023
Cited by 3 | Viewed by 3600
Abstract
Background and Objectives: Sensory ganglionopathy is a rare neurological disorder caused by degeneration of the neurons composing the dorsal root ganglia. It manifests as various sensory disturbances in the trunk, proximal limbs, face, or mouth in a patchy and asymmetrical pattern. Harlequin [...] Read more.
Background and Objectives: Sensory ganglionopathy is a rare neurological disorder caused by degeneration of the neurons composing the dorsal root ganglia. It manifests as various sensory disturbances in the trunk, proximal limbs, face, or mouth in a patchy and asymmetrical pattern. Harlequin syndrome is characterized by unilateral flushing and sweating of the face, neck, and upper chest, concurrent with contralateral anhidrosis. Here, we present and discuss a clinical case of sarcoidosis-associated ganglionopathy and Harlequin syndrome. Case presentation: A 31-year-old woman complained of burning pain in the right side of the upper chest and the feet. She also experienced episodes of intense flushing and sweating on the right side of her face, neck, and upper chest. Three years before these symptoms began, the patient was diagnosed with pulmonary sarcoidosis. On neurological examination, sensory disturbances were present. In the trunk, the patient reported pronounced hyperalgesia and allodynia in the upper part of the right chest and some patches on the right side of the upper back. In the extremities, hypoalgesia in the tips of the fingers and hyperalgesia in the feet were noted. An extensive diagnostic workup was performed to eliminate other possible causes of these disorders. A broad range of possible metabolic, immunological, and structural causes were ruled out. Thus, the final clinical diagnosis of sarcoidosis-induced sensory ganglionopathy, small-fiber neuropathy, and Harlequin syndrome was made. Initially, the patient was treated with pregabalin and amitriptyline, but the effect was inadequate for the ganglionopathy-induced pain. Therefore, therapeutic plasma exchange as an immune-modulating treatment was selected, leading to partial pain relief. Conclusions: This case report demonstrates the possible autoimmune origin of both sensory ganglionopathy and Harlequin syndrome. It suggests that an autoimmune etiology for these disorders should be considered and the diagnostic workup should include screening for the most common autoimmune conditions. Full article
(This article belongs to the Section Neurology)
Show Figures

Figure 1

17 pages, 4582 KB  
Article
Atomic Force Microscopy Probing and Analysis of Polyimide Supramolecular Systems for Sensor Devices
by Iuliana Stoica, Andreea Irina Barzic, Cristian Ursu, George Stoian, Elena Gabriela Hitruc and Ion Sava
Sensors 2023, 23(9), 4489; https://doi.org/10.3390/s23094489 - 5 May 2023
Cited by 5 | Viewed by 3373
Abstract
A series of polyimide supramolecular systems containing different amounts of azochromophore were tested as flexible supports that can be used in the fabrication of certain devices, such as sensors for monitoring the temperature changes, by coating them with conductive metals. That is why [...] Read more.
A series of polyimide supramolecular systems containing different amounts of azochromophore were tested as flexible supports that can be used in the fabrication of certain devices, such as sensors for monitoring the temperature changes, by coating them with conductive metals. That is why it is required to have good interfacial compatibility between the flexible substrate and the inorganic layer. The interface of the sensor elements must be designed in such a way as to improve the sensitivity, accuracy, and response time of the device. Laser irradiation is one of the commonly employed techniques used for surface adaptation by patterning polyimides to increase contact and enhance device reliability and signal transmission. In this context, this work highlights unreported aspects arising from the azo-polyimide morphology, local nanomechanical properties and wettability, which are impacting the compatibility with silver. The texture parameters indicate an improvement of the modulations’ quality arising after laser irradiation through the phase mask, increasing the bearing capacity, fluid retention, and surface anisotropy when the amount of the azochromophore increases. The force curve spectroscopy and wettability studies indicated that the modification of the polymer morphology and surface chemistry lead to a better interfacial interaction with the metal lines when the azo component and the polyamidic acid are in equimolar quantities. Full article
(This article belongs to the Special Issue Atomic Force Microscope (AFM) for Sensing, Imaging, and Measurement)
Show Figures

Figure 1

24 pages, 10952 KB  
Article
Role of Persistent Slip Bands and Persistent Slip Markings in Fatigue Crack Initiation in Polycrystals
by Jaroslav Polák
Crystals 2023, 13(2), 220; https://doi.org/10.3390/cryst13020220 - 25 Jan 2023
Cited by 51 | Viewed by 15182
Abstract
The cyclic plastic deformation of polycrystals leads to the inhomogeneous distribution of the cyclic plastic strain. The cyclic plastic strain is concentrated in thin bands, called persistent slip bands (PSBs). The dislocation structure of these bands generally differs from the matrix structure and [...] Read more.
The cyclic plastic deformation of polycrystals leads to the inhomogeneous distribution of the cyclic plastic strain. The cyclic plastic strain is concentrated in thin bands, called persistent slip bands (PSBs). The dislocation structure of these bands generally differs from the matrix structure and is characterized by alternating dislocation-rich and dislocation-poor regions. The mechanisms of the dislocation motion in the PSBs and the formation of the point defects and their migration are quantitatively described. It is shown that, due to localized cyclic plastic straining in the PSBs, persistent slip markings (PSMs) are produced where the PSBs emerge on the surface. They typically consist of a central extrusion accompanied by one or two parallel intrusions. The deep intrusion is equivalent to the crack-like surface defect. The concentration of the cyclic strain in the tip of an intrusion leads to intragranular fatigue crack initiation. The mechanism of the early crack growth in the primary slip plane is proposed and discussed. Numerous PSMs are produced on the surface of the cyclically loaded materials. PSMs contribute to the formation of the surface relief, as well as the relief on the grain boundary. PSMs from one grain impinging the grain boundary are sufficient to create sharp relief on the grain boundary. Void-like defects weaken the grain boundary cohesion and extra material push both grains locally apart. The conditions necessary for the weakening of the grain boundary are enumerated and examples of grain boundary crack initiations are shown. The relevant parameters affecting grain boundary initiation are identified and discussed. The collected experimental evidence and analysis is mostly based on the papers published by the author and his colleagues in the Institute of Physics of Materials in Brno. Full article
Show Figures

Figure 1

16 pages, 7649 KB  
Article
Dynamic Modeling, Optimization and Experiment for a High-Speed Spur Gear Set
by Zhi-Gen Wang, Chien-Cheng Lo, Yi-Cheng Chen and Hung-Chih Liu
Machines 2022, 10(8), 653; https://doi.org/10.3390/machines10080653 - 4 Aug 2022
Cited by 1 | Viewed by 2407
Abstract
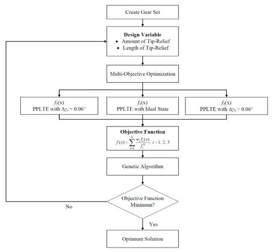
This study proposed a novel methodology for reducing the vibration of a high-speed spur gear pair (up to 30,000 rpm) by performing multi-objective optimization of the peak-to-peak loaded transmission error (PPLTE) under three assembly conditions. The optimum tip relief parameters for the high-speed [...] Read more.
This study proposed a novel methodology for reducing the vibration of a high-speed spur gear pair (up to 30,000 rpm) by performing multi-objective optimization of the peak-to-peak loaded transmission error (PPLTE) under three assembly conditions. The optimum tip relief parameters for the high-speed spur gear set were studied by considering the practical manufacturing tolerances on the gear shaft and bearing bores. First, the PPLTE under three assembly conditions was determined by loaded tooth contact analysis. Multi-objective optimization with a genetic algorithm was used to determine the optimum linear tip relief parameters, minimizing the PPLTE under three assembly conditions by 70%. Moreover, the dynamic characteristics of the original and optimum designs were simulated and compared under ideal conditions as well as axial misalignments. The optimum design exhibited a >50% reduction in the peak RMS of acceleration at the natural frequency. Finally, dynamic experiments were performed and the RMS values of the acceleration at various speeds were computed for comparison. The results from both dynamic simulation and experiment indicated that the optimum design exhibits superior dynamic characteristics to the original design. Full article
(This article belongs to the Section Machine Design and Theory)
Show Figures

Figure 1

15 pages, 5329 KB  
Article
Comparison and Verification of Dynamic Simulations and Experiments for a Modified Spur Gear Pair
by Zhi-Gen Wang, Chien-Cheng Lo and Yi-Cheng Chen
Machines 2022, 10(3), 191; https://doi.org/10.3390/machines10030191 - 6 Mar 2022
Cited by 5 | Viewed by 3612
Abstract
In this study, static and dynamic analyses of a spur gear pair with linear tip relief and longitudinal crowning were performed. Dynamic experiments were conducted to compare and verify the dynamic analysis results. On the basis of the theory of gearing, the mathematical [...] Read more.
In this study, static and dynamic analyses of a spur gear pair with linear tip relief and longitudinal crowning were performed. Dynamic experiments were conducted to compare and verify the dynamic analysis results. On the basis of the theory of gearing, the mathematical model of a modified spur gear pair was established. In addition, a finite element mesh generation program was developed according to the mathematical model. Finite element analysis was applied to calculate the contact stress, contact patterns, and mesh stiffness of the gear pair. Moreover, a dynamic analysis was performed to predict the dynamic transmission error (DTE) at various speeds and loads. Dynamic experiments were performed on the spur gear pair by using a gear dynamic tester. Accelerometers were mounted on the gear pair to record the vibrations during gear meshing. The experimental DTE was calculated and compared with the simulated DTE to verify the prediction of the vibration performance of the spur gear pair under different rotational conditions. Full article
(This article belongs to the Section Machine Design and Theory)
Show Figures

Figure 1

18 pages, 3865 KB  
Case Report
A Case of Inherited t(4;10)(q26;q26.2) Chromosomal Translocation Elucidated by Multiple Chromosomal and Molecular Analyses. Case Report and Review of the Literature
by Roxana Popescu, Mihaela Grămescu, Lavinia Caba, Monica-Cristina Pânzaru, Lăcrămioara Butnariu, Elena Braha, Setalia Popa, Cristina Rusu, Georgeta Cardos, Monica Zeleniuc, Violeta Martiniuc, Cristina Gug, Luminiţa Păduraru, Maria Stamatin, Carmen C. Diaconu and Eusebiu Vlad Gorduza
Genes 2021, 12(12), 1957; https://doi.org/10.3390/genes12121957 - 7 Dec 2021
Cited by 4 | Viewed by 6500
Abstract
We present a complex chromosomal anomaly identified using cytogenetic and molecular methods. The child was diagnosed during the neonatal period with a multiple congenital anomalies syndrome characterized by: flattened occipital region; slight turricephaly; tall and broad forehead; hypertelorism; deep-set eyes; down slanting and [...] Read more.
We present a complex chromosomal anomaly identified using cytogenetic and molecular methods. The child was diagnosed during the neonatal period with a multiple congenital anomalies syndrome characterized by: flattened occipital region; slight turricephaly; tall and broad forehead; hypertelorism; deep-set eyes; down slanting and short palpebral fissures; epicanthic folds; prominent nose with wide root and bulbous tip; microstomia; micro-retrognathia, large, short philtrum with prominent reliefs; low set, prominent ears; and congenital heart disease. The GTG banding karyotype showed a 46,XY,der(10)(10pter→10q26.2::4q26→4qter) chromosomal formula and his mother presented an apparently balanced reciprocal translocation: 46,XX,t(4;10)(q26;q26.2). The chromosomal anomalies of the child were confirmed by MLPA, and supplementary investigation discovered a quadruplication of the 4q35.2 region. The mother has a triplication of the same chromosomal fragment (4q35.2). Using array-CGH, we described the anomalies completely. Thus, the boy has a 71,057 kb triplication of the 4q26–q35.2 region, a 562 kb microdeletion in the 10q26.3 region, and a 795 kb quadruplication of the 4q35.2 region, while the mother presents a 795 kb triplication of the 4q35.2 region. Analyzing these data, we consider that the boy’s phenotype is influenced only by the 4q partial trisomy. We compare our case with similar cases, and we review the literature data. Full article
(This article belongs to the Section Genetic Diagnosis)
Show Figures

Figure 1

14 pages, 4416 KB  
Article
Pain-Administrable Neuron Electrode with Wireless Energy Transmission: Architecture Design and Prototyping
by Chin-Yu Lin, Li-Chi Chang, Jyh-Chern Chen, Meng-Sheng Chen, Hsun Yu and Mei-Chih Wang
Micromachines 2021, 12(4), 356; https://doi.org/10.3390/mi12040356 - 25 Mar 2021
Cited by 2 | Viewed by 2930
Abstract
Back pain resulted from spine disorders reaches 60–80% prevalence in humans, which seriously influences life quality and retards economic production. Conventional electrical pain relief therapy uses radiofrequency to generate a high temperature of 70–85 °C on the electrode tip to destroy the neural [...] Read more.
Back pain resulted from spine disorders reaches 60–80% prevalence in humans, which seriously influences life quality and retards economic production. Conventional electrical pain relief therapy uses radiofrequency to generate a high temperature of 70–85 °C on the electrode tip to destroy the neural transmission and stop the pain. However, due to the larger area of stimulation, eliciting significant side effects, such as paralysis, contraction, and a slightly uncomfortable feeling, our study aimed to design a tiny and stretchable neural stimulatory electrode that could be precisely anchored adjacent to the dorsal root ganglion which needs therapy and properly interfere with the sensory neural transmission. We also designed a subcutaneously implantable wireless power transmission (WPT) device to drive the neural stimulatory electrode. Through the study, we elaborated the design concept and clinical problems, and achieved: (1) the architecture design and simulation of the transdermal wireless power transferred device, (2) a wrap-able pulsed radiofrequency (PRF) stimulatory electrode, (3) an insulation packaging design of the titanium protection box. The feasibility study and hands-on prototype were also carried out. Full article
Show Figures

Figure 1

19 pages, 40153 KB  
Article
Igneous Activity and Structural Development of the Mianhua Terrace, Offshore North Taiwan
by Jih-Hsin Chang, Eason Yi-Cheng Yang, Ho-Han Hsu, Tzu-Ting Chen, Char-Shine Liu and Shye-Donq Chiu
Minerals 2021, 11(3), 303; https://doi.org/10.3390/min11030303 - 16 Mar 2021
Cited by 5 | Viewed by 4370
Abstract
Using bathymetric and multichannel seismic (MCS) data, we explored the volcanic influence on the bathymetric and stratigraphic features of the Mianhua Terrace. The Mianhua Terrace occupies the marine counterpart of the Northern Taiwan Volcanic Zone (NTVZ) along the collapsed Taiwan orogenic wedge and [...] Read more.
Using bathymetric and multichannel seismic (MCS) data, we explored the volcanic influence on the bathymetric and stratigraphic features of the Mianhua Terrace. The Mianhua Terrace occupies the marine counterpart of the Northern Taiwan Volcanic Zone (NTVZ) along the collapsed Taiwan orogenic wedge and is dominated by post-collisional magmatism and extensional structures. The bathymetric data showed several semicircular-shaped features near the shelf break. The MCS profiles showed that the Pleistocene unconformity buried beneath the Mianhua Terrace is partly difficult to observe due to seafloor multiples, suggesting that the seafloor is dominated by physically hard lithology, probably volcanic lavas. We interpreted the high-amplitude reflectors and their projected seafloor relief as intrusive sills and associated extrusive edifice. Similarly, we interpreted high-amplitude reflectors in the vicinity of normal faults as intrusive sills emplaced and facilitated by fault structures. A volcanic or hydrothermal mound was also recognized. We propose that the Mianhua Terrace is a breached ramp in a transfer zone between the tips of two successive normal faults along the shelf break. Once the fault tips reactivate and extend toward each other, the Mianhua Terrace may continue to collapse, leading to catastrophic volcanic or associated hydrothermal events. Full article
(This article belongs to the Special Issue Igneous Intrusions in 3D)
Show Figures

Figure 1

14 pages, 4458 KB  
Letter
Dynamic Divide Migration as a Response to Asymmetric Uplift: An Example from the Zhongtiao Shan, North China
by Qi Su, Xianyan Wang, Huayu Lu and Hong Xie
Remote Sens. 2020, 12(24), 4188; https://doi.org/10.3390/rs12244188 - 21 Dec 2020
Cited by 29 | Viewed by 5341
Abstract
Previous numerical–analytical approaches have suggested that the main range divide prefers to migrate towards the high uplift flank in the asymmetric tectonic uplift pattern. However, natural examples recording these processes and further verifying the numerical simulations results, are still lacking. In this study, [...] Read more.
Previous numerical–analytical approaches have suggested that the main range divide prefers to migrate towards the high uplift flank in the asymmetric tectonic uplift pattern. However, natural examples recording these processes and further verifying the numerical simulations results, are still lacking. In this study, the landscape features, and the probable drainage evolution history of the Zhongtiao Shan, a roughly west-east trending, half-horst block on the southernmost tip of the Shanxi Graben System, were investigated through the geomorphic analyses (i.e., slope and steepness distributions, and the Gilbert and χ metrics). The topographic slope and steepness results indicate that the Zhongtiao Shan, controlled by the north Zhongtiao Shan normal fault, experiences asymmetric uplift and erosion patterns, with higher uplift and erosion on the north range. In addition, the Gilbert and χ metrics suggest that the western part of the main divide is currently stable, while the eastern divide is moving southward. According to the drainage divide stability criteria, we suggest that the uplift and erosion, on the fault side, balance each other well on the western part of the range, while on the eastern part, the uplift is outpaced by the erosion. In addition, a dynamic divide migration model in the asymmetric uplift condition is proposed, indicating that the interaction between uplift and erosion controls the migration and/or stability of the main divide. Deducing through this dynamic model, we suggested that the eastern segment of the north Zhongtiaoshan Fault must have experienced higher activities in the geological history, and the western fault may remain its activity along with the mountain relief generation. This gives a case that specific information on asymmetric neotectonic history and landscape evolution in an orogenic mountain can be uncovered by the proposed dynamic model. Full article
(This article belongs to the Special Issue Quantifying Landscape Evolution and Erosion by Remote Sensing)
Show Figures

Figure 1

23 pages, 8115 KB  
Article
High-Resolution COSMO-CLM Modeling and an Assessment of Mesoscale Features Caused by Coastal Parameters at Near-Shore Arctic Zones (Kara Sea)
by Vladimir Platonov and Alexander Kislov
Atmosphere 2020, 11(10), 1062; https://doi.org/10.3390/atmos11101062 - 6 Oct 2020
Cited by 8 | Viewed by 3514
Abstract
Coastal Arctic regions are characterized by severe mesoscale weather events that include extreme wind speeds, and the rugged shore conditions, islands, and mountain ranges contribute to mesoscale event formation. High-resolution atmospheric modeling is a suitable tool to reproduce and estimate some of these [...] Read more.
Coastal Arctic regions are characterized by severe mesoscale weather events that include extreme wind speeds, and the rugged shore conditions, islands, and mountain ranges contribute to mesoscale event formation. High-resolution atmospheric modeling is a suitable tool to reproduce and estimate some of these events, and so the regional non-hydrostatic climate atmospheric model COSMO-CLM (Consortium for Small-scale Modeling developed within the framework of the international science group CLM-Community) was used to reproduce mesoscale circulation in the Arctic coast zone under various surface conditions. Mid-term experiments were run over the Arctic domain, especially over the Kara Sea region, using the downscaling approach, with ≈12 km and ≈3 km horizontal grid sizes. The best model configuration was determined using standard verification methods; however, the model run verification process raised questions over its quality and aptness based on the high level of small-scale coastline diversity and associated relief properties. Modeling case studies for high wind speeds were used to study hydrodynamic mesoscale circulation reproduction, and we found that although the model could not describe the associated wind dynamic features at all scales using ≈3 km resolution, it could simulate different scales of island wind shadow effects, tip jets, downslope winds, vortex chains, and so on, quite realistically. This initial success indicated that further research could reveal more about the detailed properties of mesoscale circulations and extreme winds by applying finer resolution modeling. Full article
Show Figures

Figure 1

30 pages, 81239 KB  
Article
Three-Dimensional Growth of Flexural Slip Fault-Bend and Fault-Propagation Folds and Their Geomorphic Expression
by Asdrúbal Bernal, Stuart Hardy and Robert L. Gawthorpe
Geosciences 2018, 8(4), 110; https://doi.org/10.3390/geosciences8040110 - 24 Mar 2018
Cited by 7 | Viewed by 7760
Abstract
The three-dimensional growth of fault-related folds is known to be an important process during the development of compressive mountain belts. However, comparatively little is known concerning the manner in which fold growth is expressed in topographic relief and local drainage networks. Here we [...] Read more.
The three-dimensional growth of fault-related folds is known to be an important process during the development of compressive mountain belts. However, comparatively little is known concerning the manner in which fold growth is expressed in topographic relief and local drainage networks. Here we report results from a coupled kinematic and surface process model of fault-related folding. We consider flexural slip fault-bend and fault-propagation folds that grow in both the transport and strike directions, linked to a surface process model that includes bedrock channel development and hillslope diffusion. We investigate various modes of fold growth under identical surface process conditions and critically analyse their geomorphic expression. Fold growth results in the development of steep forelimbs and gentler, wider backlimbs resulting in asymmetric drainage basin development (smaller basins on forelimbs, larger basins on backlimbs). However, topographies developed above fault-propagation folds are more symmetric than those developed above fault-bend folds as a result of their different forelimb kinematics. In addition, the surface expression of fault-bend and fault-propagation folds depends both on the slip distribution along the fault and on the style of fold growth. When along-strike plunge is a result of slip events with gently decreasing slip towards the fault tips (with or without lateral propagation), large plunge-panel drainage networks are developed at the expense of backpanel (transport-opposing) and forepanel (transport-facing) drainage basins. In contrast, if the fold grows as a result of slip events with similar displacements along strike, plunge-panel drainage networks are poorly developed (or are transient features of early fold growth) and restricted to lateral fold terminations, particularly when the number of propagation events is small. The absence of large-scale plunge-panel drainage networks in natural examples suggests that the latter mode of fold growth may be more common. The advective component of deformation (implicit in kink-band migration models of fault-bend and fault-propagation folding) exerts a strong control on drainage basin development. In particular, as drainage lengthens with fold growth, more linear, parallel drainage networks are developed as compared to the dendritic patterns developed above simple uplifting structures. Over the 1 Ma of their development the folds modelled here only attain partial topographic equilibrium, as new material is continually being advected through active axial surfaces on both fold limbs and faults are propagating in both the transport and strike directions. We also find that the position of drainage divides at the Earth’s surface has a complex relationship to the underlying fold axial surface locations. Full article
(This article belongs to the Special Issue Tectonics and Morphodynamics)
Show Figures

Figure 1

Back to TopTop