Sign in to use this feature.

Years

Between: -

Subjects

remove_circle_outline
remove_circle_outline
remove_circle_outline
remove_circle_outline
remove_circle_outline
remove_circle_outline
remove_circle_outline
remove_circle_outline

Journals

Article Types

Countries / Regions

Search Results (29)

Search Parameters:
Keywords = surface roughness of sidewall

Order results
Result details
Results per page
Select all
Export citation of selected articles as:
20 pages, 6635 KB  
Article
Load-Bearing Capacity Analysis on Rubber-Sand Mixture Cored Composite Block as Low-Cost Isolation Bearing for Rural Houses Based on DEM Simulations
by Jiang Wang, Fangcheng Liu and Wenhui Tian
Sustainability 2025, 17(18), 8092; https://doi.org/10.3390/su17188092 - 9 Sep 2025
Viewed by 526
Abstract
In previous research, the group proposed a low-cost seismic isolation device, the rubber sand core composite block (RSMCB). This study builds upon newly conducted experiments to elucidate the vertical bearing capacity of the RSMCB through discrete element method (DEM) simulations. The effects of [...] Read more.
In previous research, the group proposed a low-cost seismic isolation device, the rubber sand core composite block (RSMCB). This study builds upon newly conducted experiments to elucidate the vertical bearing capacity of the RSMCB through discrete element method (DEM) simulations. The effects of rubber content, cover plate forms, dimensions, and sidewall lengths are examined. A formula for vertical bearing capacity was derived from experimental and simulation results. The main findings are as follows: (1) The RSMCB exhibits nonlinear behavior under vertical loads. Sand and rubber particles have rough surfaces, leading to strong interparticle friction. This friction facilitates the formation of robust force chains. When the applied force is within the friction angle range, particles enter a self-locking state, ensuring stability and enabling RSMCB to withstand substantial vertical loads. (2) Higher rubber content increases pores in the RSMCB, resulting in greater vertical displacement of the cover plate. Employing a larger cover plate mitigates the vertical displacement. (3) When utilizing a square straight-cylinder cover plate for the RSMCB, its load-bearing capacity is increased by 187% compared to a square cover plate. (4) At a rubber content of 50%, minimal contact occurs between sand particles. Rubber particles control overall strength. (5) Theoretical formulas can be employed directly to ascertain the bearing capacity of the RSMCB. Full article
Show Figures

Figure 1

16 pages, 7712 KB  
Article
Impact of KOH Wet Treatment on the Electrical and Optical Characteristics of GaN-Based Red μLEDs
by Shuhan Zhang, Yun Zhang, Hongyu Qin, Qian Fan, Xianfeng Ni, Li Tao and Xing Gu
Crystals 2025, 15(4), 288; https://doi.org/10.3390/cryst15040288 - 22 Mar 2025
Viewed by 608
Abstract
Micro-size light-emitting diodes (μLEDs) are high-brightness, low-power optoelectronic devices with significant potential in display technology, lighting, and biomedical applications. AlGaInP-based red LEDs experience severe size-dependent effects when scaled to the micron level, and addressing the fabrication challenges of GaN-based red μLED arrays is [...] Read more.
Micro-size light-emitting diodes (μLEDs) are high-brightness, low-power optoelectronic devices with significant potential in display technology, lighting, and biomedical applications. AlGaInP-based red LEDs experience severe size-dependent effects when scaled to the micron level, and addressing the fabrication challenges of GaN-based red μLED arrays is crucial for achieving homogeneous integration. This study investigates the employment of KOH wet treatments to alleviate efficiency degradation caused by sidewall leakage currents. GaN-based red μLED arrays with pixel sizes ranging from 5 × 5 µm2 to 20 × 20 µm2 were grown using metal-organic chemical vapor deposition (MOCVD), and then fabricated via rapid thermal annealing, mesa etching, sidewall wet treatment, electrode deposition, sidewall passivation, chemical-mechanical polishing, and via processes. The arrays, with pixel densities ranging from 668 PPI (Pixel Per Inch) to 1336 PPI, consist of 10,000 to 40,000 emitting pixels, and their optoelectronic properties were systematically evaluated. The arrays with varying pixel sizes fabricated in this study were subjected to three distinct processing conditions: without KOH treatment, 3 min of KOH treatment, and 5 min of KOH treatment. Electrical characterization reveals that the 5-min KOH treatment significantly reduces leakage current, enhancing the electrical performance, as compared to the samples without KOH treatment or 3-min treatment. In terms of optical properties, while the arrays without any KOH treatment failed to emit light, the ones with 3- and 5-min KOH treatment exhibit excellent optical uniformity and negligible blue shift. Most arrays treated for 5 min demonstrate superior light output power (LOP) and optoelectronic efficiency, with the 5 µm pixel arrays exhibiting unexpectedly high performance. The results suggest that extending the KOH wet treatment time effectively mitigates sidewall defects, reduces non-radiative recombination, and enhances surface roughness, thereby minimizing optical losses. These findings provide valuable insights for optimizing the fabrication of high-performance GaN-based red μLEDs and contribute to the development of stable, high-quality small-pixel μLEDs for advanced display and lighting applications. Full article
Show Figures

Figure 1

18 pages, 5444 KB  
Article
The Effects of Static- and Flowing-Water-Assisted Methods on the Quality of Femtosecond Laser Drilling of Thermal-Barrier-Coated Superalloys
by Naifei Ren, Jie Zhang, Zhen Li, Dehu Qi, Hongmei Zhang and Kaibo Xia
Metals 2025, 15(3), 261; https://doi.org/10.3390/met15030261 - 28 Feb 2025
Cited by 1 | Viewed by 1064
Abstract
Under high fluence and a high repetition rate, femtosecond laser drilling still produces defects due to heat accumulation. In order to suppress these defects, this study conducted research on water-assisted femtosecond laser drilling. This study focused on the impact of two different water-assisted [...] Read more.
Under high fluence and a high repetition rate, femtosecond laser drilling still produces defects due to heat accumulation. In order to suppress these defects, this study conducted research on water-assisted femtosecond laser drilling. This study focused on the impact of two different water-assisted methods, static-water-based and flowing-water-based approaches, on the quality of microholes made using layer-by-layer helical drilling with a femtosecond laser in thermal-barrier-coated superalloys. Furthermore, the effects of single-pulse laser energy on the hole entrance/exit diameter, taper angle, sidewall morphology, sidewall roughness, and sidewall oxygen content in the two water environments were compared and analyzed. Water-based-assisted laser drilling is an auxiliary method where the lower surface of the workpiece is placed in water while the upper surface remains in the air. On the other hand, the water flows horizontally in the flowing-water-based method. The experimental results demonstrate that both static- and flowing-water-based methods can significantly improve the quality of femtosecond laser drilling. Notably, the improvement effect was more pronounced with the flowing-water-based method. At a laser pulse energy of 50 μJ, the hole taper angle in the flowing-water environment was reduced by 38.80% compared with that in the air. With flowing-water-based assistance, the hole sidewall roughness was lower and the melt was less. Flowing water was better at carrying away the debris and heat generated by processing. The oxygen content of the hole sidewalls decreased significantly in both kinds of water-assisted environments. The experimental results provide a valuable reference for optimizing water-assisted femtosecond laser drilling. Full article
Show Figures

Figure 1

14 pages, 16240 KB  
Article
Electrochemical Mill Grinding of (TiB+TiC)/Ti6Al4V Composites Using Abrasive Tool with Bottom Outlet Holes
by Shen Niu, Kaiqiang Huang, Pingmei Ming, Ge Qin and Yansen Peng
Micromachines 2024, 15(12), 1410; https://doi.org/10.3390/mi15121410 - 23 Nov 2024
Cited by 2 | Viewed by 954
Abstract
Difficult-to-cut titanium matrix composites (TMCs) are widely used in the aerospace, automotive, and defense sectors due to their excellent physical properties. Electrochemical mill grinding (ECMG) can achieve the processing effects of electrochemical milling and electrochemical grinding using the same tool, which has the [...] Read more.
Difficult-to-cut titanium matrix composites (TMCs) are widely used in the aerospace, automotive, and defense sectors due to their excellent physical properties. Electrochemical mill grinding (ECMG) can achieve the processing effects of electrochemical milling and electrochemical grinding using the same tool, which has the potential to complete the rough and finish machining of TMCs in succession. However, in the rough machining stage, the bottom of the slot becomes concave due to the inevitable stray corrosion, leading to poor flatness, which increases the machining allowance for subsequent finish machining. In this paper, a bottom outlet hole layout of an abrasive tool with a diameter of 6 mm is proposed. Dynamic simulations demonstrate that the electrolyte flow rate in both side regions of the slot is significantly increased by the bottom outlet holes. The experimental results confirm that, compared with the tool without bottom outlet holes, a 61.2% reduction in the bottom flatness can be achieved when using the newly proposed tool during rough machining. After the finish machining, a slot with a width of 8 mm and a depth of 4.8 mm was obtained on the TMCs, which had a flat bottom and sidewall surface with good surface quality. Full article
(This article belongs to the Section D:Materials and Processing)
Show Figures

Figure 1

15 pages, 11726 KB  
Article
CTAB-Modulated Electroplating of Copper Micropillar Arrays for Non-Enzymatic Glucose Sensing with Improved Sensitivity
by Wenhao Yao, Hu He and Fuliang Wang
Sensors 2024, 24(5), 1603; https://doi.org/10.3390/s24051603 - 29 Feb 2024
Cited by 1 | Viewed by 2231
Abstract
Micropillar array electrodes represent a promising avenue for enhancing detection sensitivity and response current. However, existing methods for depositing electrode materials on micropillar arrays often result in uneven distribution, with the thin sidewall layer being less conductive and prone to corrosion. In addressing [...] Read more.
Micropillar array electrodes represent a promising avenue for enhancing detection sensitivity and response current. However, existing methods for depositing electrode materials on micropillar arrays often result in uneven distribution, with the thin sidewall layer being less conductive and prone to corrosion. In addressing this issue, this study introduces electroplating to enhance the copper layer on the sidewall of micropillar array electrodes. These electrodes, fabricated through standard microelectronics processes and electroplating, are proposed for non-enzymatic glucose detection, with the copper layer deposited via electroplating significantly enhancing sensitivity. Initially, the impact of cetyltrimethylammonium bromide (CTAB) concentration as an inhibitor on the surface morphology and sensitivity of the plated layer was investigated. It was discovered that CTAB could decrease surface roughness, hinder the development of large and coarse grains, generate small particles, and boost sensitivity. Compared to the uncoated electrode and plating without CTAB, sensitivity was elevated by a factor of 1.66 and 1.62, respectively. Subsequently, the alterations in plating morphology and detection performance within a range of 0.3 ASD to 3 ASD were examined. Sensitivity demonstrated a tendency to increase initially and then decrease. The electrode plated at 0.75 ASD achieved a maximum sensitivity of 3314 μA·mM−1·cm−2 and a detection limit of 15.9 μM. Furthermore, a potential mechanism explaining the impact of different morphology on detection performance due to CTAB and current density was discussed. It was believed that the presented effective strategy to enhance the sensitivity of micropillar array electrodes for glucose detection would promote the related biomedical detection applications. Full article
(This article belongs to the Section Chemical Sensors)
Show Figures

Graphical abstract

16 pages, 3450 KB  
Article
Field Measurement and Theoretical Analysis of Sidewall Roughness on Shaft Resistance of Rock-Socketed Piles
by Jun Liu, Zhongwei Li, Guoliang Dai and Weiming Gong
J. Mar. Sci. Eng. 2023, 11(8), 1622; https://doi.org/10.3390/jmse11081622 - 19 Aug 2023
Cited by 4 | Viewed by 2497
Abstract
Sidewall roughness is a key factor influencing the shaft resistance of rock-socketed piles. Owing to the difficulties in onsite measuring and the inconsistency in quantitatively characterizing the roughness degree of sidewalls, existing approaches for estimating the shaft resistance of rock-socketed piles often cannot [...] Read more.
Sidewall roughness is a key factor influencing the shaft resistance of rock-socketed piles. Owing to the difficulties in onsite measuring and the inconsistency in quantitatively characterizing the roughness degree of sidewalls, existing approaches for estimating the shaft resistance of rock-socketed piles often cannot take this factor into account. Based on the measured surface curves of the 68 sockets in No. 6# and 7# group piles of the Chishi Bridge on the Ru-Chen Expressway in China, sidewall roughness is described by introducing the roughness factor (RF) based on the Horvath and Monash models, respectively, while a statistical analysis of the sidewall roughness in rock-socketed sections is also conducted. In addition, an analytical solution to the shaft resistance of rock-socketed piles with consideration of sidewall roughness and the relative settlement of the pile–rocks interface (∆s), is proposed and further compared with the field load tests. The results showed that: the RF obtained by the Horvath model is bigger than that obtained by the Monash model; the larger RF is, the bigger the mobilized shaft resistance; the analytical solution generally overestimates the mobilized shaft resistance of rock-socketed piles under the same ∆s, and the deviation is less than 15% if ∆s is larger than 3.00 mm. The Horvath model is recommended to quantitatively characterize the roughness degree of sidewalls for its good operability in practice. Full article
(This article belongs to the Section Ocean Engineering)
Show Figures

Figure 1

18 pages, 7111 KB  
Article
In Vivo Bone Progression in and around Lattice Implants Additively Manufactured with a New Titanium Alloy
by Anne-Françoise Obaton, Jacques Fain, Dietmar Meinel, Athanasios Tsamos, Fabien Léonard, Benoît Lécuelle and Madjid Djemaï
Appl. Sci. 2023, 13(12), 7282; https://doi.org/10.3390/app13127282 - 19 Jun 2023
Cited by 10 | Viewed by 2097
Abstract
The osseointegration in/around additively manufactured (AM) lattice structures of a new titanium alloy, Ti–19Nb–14Zr, was evaluated. Different lattices with increasingly high sidewalls gradually closing them were manufactured and implanted in sheep. After removal, the bone–interface implant (BII) and bone–implant contact (BIC) were studied [...] Read more.
The osseointegration in/around additively manufactured (AM) lattice structures of a new titanium alloy, Ti–19Nb–14Zr, was evaluated. Different lattices with increasingly high sidewalls gradually closing them were manufactured and implanted in sheep. After removal, the bone–interface implant (BII) and bone–implant contact (BIC) were studied from 3D X-ray computed tomography images. Measured BII of less than 10 µm and BIC of 95% are evidence of excellent osseointegration. Since AM naturally leads to a high-roughness surface finish, the wettability of the implant is increased. The new alloy possesses an increased affinity to the bone. The lattice provides crevices in which the biological tissue can jump in and cling. The combination of these factors is pushing ossification beyond its natural limits. Therefore, the quality and speed of the ossification and osseointegration in/around these Ti–19Nb–14Zr laterally closed lattice implants open the possibility of bone spline key of prostheses. This enables the stabilization of the implant into the bone while keeping the possibility of punctual hooks allowing the implant to be removed more easily if required. Thus, this new titanium alloy and such laterally closed lattice structures are appropriate candidates to be implemented in a new generation of implants. Full article
(This article belongs to the Special Issue Advanced Manufacturing and Nondestructive Testing Techniques)
Show Figures

Figure 1

12 pages, 8616 KB  
Article
In-Process Orbiting Laser-Assisted Technique for the Surface Finish in Material Extrusion-Based 3D Printing
by Pu Han, Sihan Zhang, Zhong Yang, M. Faisal Riyad, Dan O. Popa and Keng Hsu
Polymers 2023, 15(9), 2221; https://doi.org/10.3390/polym15092221 - 8 May 2023
Cited by 10 | Viewed by 2831
Abstract
Material extrusion-based polymer 3D printing, one of the most commonly used additive manufacturing processes for thermoplastics and composites, has drawn extensive attention due to its capability and cost effectiveness. However, the low surface finish quality of the printed parts remains a drawback due [...] Read more.
Material extrusion-based polymer 3D printing, one of the most commonly used additive manufacturing processes for thermoplastics and composites, has drawn extensive attention due to its capability and cost effectiveness. However, the low surface finish quality of the printed parts remains a drawback due to the nature of stacking successive layers along one direction and the nature of rastering of the extruded tracks of material. In this work, an in-process thermal radiation-assisted, surface reflow method is demonstrated that significantly improves the surface finish of the sidewalls of printed parts. It is observed that the surface finish of the printed part is drastically improved for both flat and curved surfaces. The effect of surface reflow on roughness reduction was characterized using optical profilometry and scanning electron microscopy (SEM), while the local heated spot temperature was quantified using a thermal camera. Full article
(This article belongs to the Special Issue Progress in 3D Printing)
Show Figures

Figure 1

22 pages, 5511 KB  
Article
Sensing Mechanisms of Rough Plasmonic Surfaces for Protein Binding of Surface Plasmon Resonance Detection
by Treesukon Treebupachatsakul, Siratchakrit Shinnakerdchoke and Suejit Pechprasarn
Sensors 2023, 23(7), 3377; https://doi.org/10.3390/s23073377 - 23 Mar 2023
Cited by 5 | Viewed by 2478
Abstract
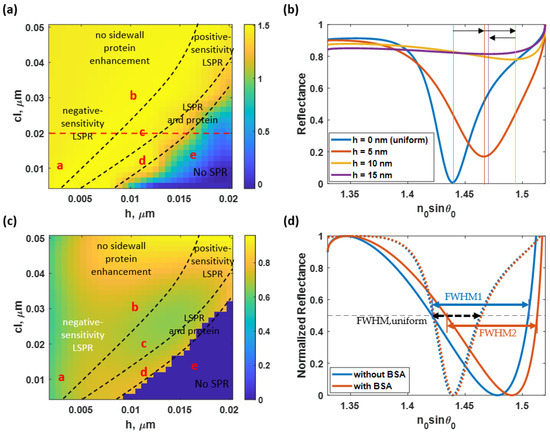
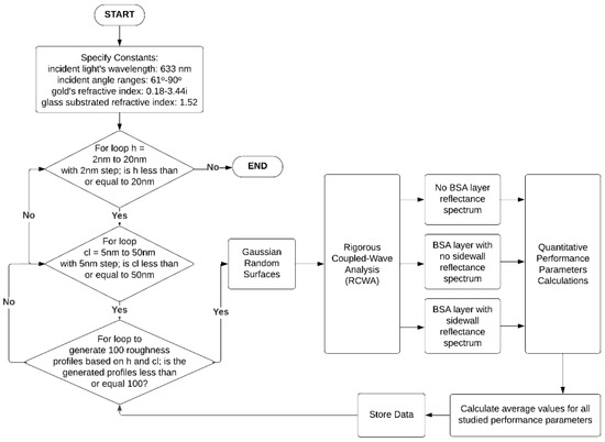
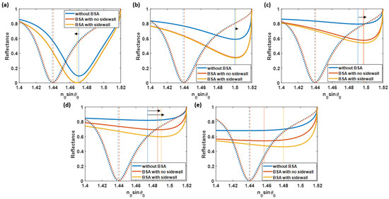
Surface plasmon resonance (SPR) has been utilized in various optical applications, including biosensors. The SPR-based sensor is a gold standard for protein kinetic measurement due to its ultrasensitivity on the plasmonic metal surface. However, a slight change in the surface morphology, such as [...] Read more.
Surface plasmon resonance (SPR) has been utilized in various optical applications, including biosensors. The SPR-based sensor is a gold standard for protein kinetic measurement due to its ultrasensitivity on the plasmonic metal surface. However, a slight change in the surface morphology, such as roughness or pattern, can significantly impact its performance. This study proposes a theoretical framework to explain sensing mechanisms and quantify sensing performance parameters of angular surface plasmon resonance detection for binding kinetic sensing at different levels of surface roughness. The theoretical investigation utilized two models, a protein layer coating on a rough plasmonic surface with and without sidewall coatings. The two models enable us to separate and quantify the enhancement factors due to the localized surface plasmon polaritons at sharp edges of the rough surfaces and the increased surface area for protein binding due to roughness. The Gaussian random surface technique was employed to create rough metal surfaces. Reflectance spectra and quantitative performance parameters were simulated and quantified using rigorous coupled-wave analysis and Monte Carlo simulation. These parameters include sensitivity, plasmonic dip position, intensity contrast, full width at half maximum, plasmonic angle, and figure of merit. Roughness can significantly impact the intensity measurement of binding kinetics, positively or negatively, depending on the roughness levels. Due to the increased scattering loss, a tradeoff between sensitivity and increased roughness leads to a widened plasmonic reflectance dip. Some roughness profiles can give a negative and enhanced sensitivity without broadening the SPR spectra. We also discuss how the improved sensitivity of rough surfaces is predominantly due to the localized surface wave, not the increased density of the binding domain. Full article
(This article belongs to the Section Biosensors)
Show Figures

Figure 1

14 pages, 2845 KB  
Article
Reactive Ion Etching of X-Cut LiNbO3 in an ICP/TCP System for the Fabrication of an Optical Ridge Waveguide
by Andrei Kozlov, Dmitrii Moskalev, Uliana Salgaeva, Anna Bulatova, Victor Krishtop, Anatolii Volyntsev and Alexander Syuy
Appl. Sci. 2023, 13(4), 2097; https://doi.org/10.3390/app13042097 - 6 Feb 2023
Cited by 14 | Viewed by 4803
Abstract
In this study, the technology for producing ridge waveguides with a minimal roughness of the sidewalls and material surface in a near-waveguide region was developed with the purpose of fabricating miniature photonic integrated circuits on a LiNbO3 substrate. Plasma etching processes were [...] Read more.
In this study, the technology for producing ridge waveguides with a minimal roughness of the sidewalls and material surface in a near-waveguide region was developed with the purpose of fabricating miniature photonic integrated circuits on a LiNbO3 substrate. Plasma etching processes were used for the ridge waveguide fabrication on different material substrates. The specifications of the equipment and plasma source, method of mask fabrication and substrate material determined the process conditions for producing ridge waveguides with minimal sidewall roughness. In this work, for the ridge waveguide fabrication, the processes of reactive ion etching of LiNbO3 with a chromium mask were carried out in a mixture of SF6/Ar with an ICP/TCP plasma source. The process of plasma etching the LiNbO3 with the ICP/TCP plasma source is not well studied, especially for integrated photonics purposes. As a result of our experimental work, the narrow ranges of technological parameters suitable for producing ridge waveguides on LiNbO3 with smooth sidewalls, a slope angle of 60°–75° and a minimal quantity of observed defects in the near-waveguide region were identified. A model explaining the kinetics of the etching process of LiNbO3 in SF6/Ar plasma as a physical–chemical process was proposed. Full article
(This article belongs to the Special Issue Advances and Application of Lithium Niobate)
Show Figures

Figure 1

12 pages, 5489 KB  
Article
UV-Nanoimprint and Deep Reactive Ion Etching of High Efficiency Silicon Metalenses: High Throughput at Low Cost with Excellent Resolution and Repeatability
by Christopher A. Dirdal, Karolina Milenko, Anand Summanwar, Firehun T. Dullo, Paul C. V. Thrane, Oana Rasoga, Andrei M. Avram, Adrian Dinescu and Angela M. Baracu
Nanomaterials 2023, 13(3), 436; https://doi.org/10.3390/nano13030436 - 20 Jan 2023
Cited by 16 | Viewed by 6203
Abstract
As metasurfaces begin to find industrial applications there is a need to develop scalable and cost-effective fabrication techniques which offer sub-100 nm resolution while providing high throughput and large area patterning. Here we demonstrate the use of UV-Nanoimprint Lithography and Deep Reactive Ion [...] Read more.
As metasurfaces begin to find industrial applications there is a need to develop scalable and cost-effective fabrication techniques which offer sub-100 nm resolution while providing high throughput and large area patterning. Here we demonstrate the use of UV-Nanoimprint Lithography and Deep Reactive Ion Etching (Bosch and Cryogenic) towards this goal. Robust processes are described for the fabrication of silicon rectangular pillars of high pattern fidelity. To demonstrate the quality of the structures, metasurface lenses, which demonstrate diffraction limited focusing and close to theoretical efficiency for NIR wavelengths λ ∈ (1.3 μm, 1.6 μm), are fabricated. We demonstrate a process which removes the characteristic sidewall surface roughness of the Bosch process, allowing for smooth 90-degree vertical sidewalls. We also demonstrate that the optical performance of the metasurface lenses is not affected adversely in the case of Bosch sidewall surface roughness with 45 nm indentations (or scallops). Next steps of development are defined for achieving full wafer coverage. Full article
Show Figures

Graphical abstract

19 pages, 4279 KB  
Article
Femtosecond Laser Cutting of 110–550 µm Thickness Borosilicate Glass in Ambient Air and Water
by Edgaras Markauskas, Laimis Zubauskas, Gediminas Račiukaitis and Paulius Gečys
Micromachines 2023, 14(1), 176; https://doi.org/10.3390/mi14010176 - 10 Jan 2023
Cited by 18 | Viewed by 5641
Abstract
The cutting quality and strength of strips cut with femtosecond-duration pulses were investigated for different thicknesses of borosilicate glass plates. The laser pulse duration was 350 fs, and cutting was performed in two environments: ambient air and water. When cutting in water, a [...] Read more.
The cutting quality and strength of strips cut with femtosecond-duration pulses were investigated for different thicknesses of borosilicate glass plates. The laser pulse duration was 350 fs, and cutting was performed in two environments: ambient air and water. When cutting in water, a thin flowing layer of water was formed at the front surface of the glass plate by spraying water mist next to a laser ablation zone. The energy of pulses greatly exceeded the critical self-focusing threshold in water, creating conditions favorable for laser beam filament formation. Laser cutting parameters were individually optimized for different glass thicknesses (110–550 µm). The results revealed that laser cutting of borosilicate glass in water is favorable for thicker glass (300–550 µm) thanks to higher cutting quality, higher effective cutting speed, and characteristic strength. On the other hand, cutting ultrathin glass plates (110 µm thickness) demonstrated almost identical performance and cutting quality results in both environments. In this paper, we studied cut-edge defect widths, cut-sidewall roughness, cutting throughput, characteristic strength, and band-like damage formed at the back surface of laser-cut glass strips. Full article
(This article belongs to the Special Issue Frontiers in Ultra-Precision Machining, Volume II)
Show Figures

Figure 1

12 pages, 6494 KB  
Article
Experimental Characterization of Laser Trepanned Microholes in Superalloy GH4220 with Water-Based Assistance
by Liang Wang, Huayu Yang, Naifei Ren, Zhengtian Wu and Kaibo Xia
Micromachines 2022, 13(12), 2249; https://doi.org/10.3390/mi13122249 - 17 Dec 2022
Cited by 6 | Viewed by 2184
Abstract
An experiment using water-assisted millisecond laser trepanning on superalloy GH4220 was carried out, and the effects of pulse energy on the hole entrance morphology, diameter, roundness, cross-section morphology, taper angle, sidewall roughness, and recast layer in air and with water-based assistance were compared [...] Read more.
An experiment using water-assisted millisecond laser trepanning on superalloy GH4220 was carried out, and the effects of pulse energy on the hole entrance morphology, diameter, roundness, cross-section morphology, taper angle, sidewall roughness, and recast layer in air and with water-based assistance were compared and analyzed. The results show that, compared with the air condition, the water-based assistance improved the material removal rate and hole quality, increased the diameter of the hole entrance and exit, increased the hole roundness, decreased the hole taper angle, decreased the hole sidewall roughness, and reduced the recast layer thickness. In addition, under the combined action of water and steam inside the hole, the sidewall surface morphology quality was improved. Compared with the air condition, the spatter around the hole entrance was reduced, but the oxidation phenomenon formed by the thermal effect surrounding the hole entrance with water-based assistance was more obvious. The research provided technical support for the industrial application of millisecond laser drilling. Full article
Show Figures

Figure 1

20 pages, 9452 KB  
Article
A Method for Large Underground Structures Geometry Evaluation Based on Multivariate Parameterization and Multidimensional Analysis of Point Cloud Data
by Adam Wróblewski, Jacek Wodecki, Paweł Trybała and Radosław Zimroz
Energies 2022, 15(17), 6302; https://doi.org/10.3390/en15176302 - 29 Aug 2022
Cited by 21 | Viewed by 2505
Abstract
In underground mining, new workings (tunnels) are constructed by blasting or mechanical excavation. The blasting technique used in underground mines is supported by economic aspects, especially for deposits characterized by hard rocks. Unfortunately, the quality of the result may be different than expected [...] Read more.
In underground mining, new workings (tunnels) are constructed by blasting or mechanical excavation. The blasting technique used in underground mines is supported by economic aspects, especially for deposits characterized by hard rocks. Unfortunately, the quality of the result may be different than expected in terms of the general geometry of work or the roughness of excavation surfaces. The blasting technique is also a source of vibrations that may affect other existing structures, affecting their stability. Therefore, it is of great importance to monitor both the quality of the new tunnels and changes in existing tunnels that may cause rockfall from the sidewalls and ceilings of both new and existing tunnels. The length of mining tunnels and support structures in underground mines is massive. Even if one would like to limit monitoring of tunnel geometry to those used every day for major technological processes such as transport, it is a vast amount of work. What is more, any stationary monitoring system is hard to utilize both due to everyday blasting procedures and mobile machine operation. The method proposed here is based on quick LiDAR/Terrestrial Laser Scanner measurements to obtain a cloud of points, which allows generating the spatial model of a mine’s geometry. Data processing procedures are proposed to extract several parameters describing the geometry of the tunnels. Firstly, the model is re-sampled to obtain its uniform structure. Next, a segmentation technique is applied to separate the cross sections with a specific resolution. Statistical parameters are selected to describe each cross section for final 1D feature analysis along the tunnel length. Such a set of parameters may serve as a basis for blasting evaluation, as well as long-term deformation monitoring. The methodology was tested and validated for the data obtained in a former gold and arsenic mine Zloty Stok, Poland. Full article
(This article belongs to the Special Issue Mining Technologies Innovative Development II)
Show Figures

Figure 1

16 pages, 7219 KB  
Article
Electrochemical Milling of Deep-Narrow Grooves on GH4169 Alloy Using Tube Electrode with Wedged End Face
by Zhisen Ye, Guilin Qiu and Xiaolei Chen
Micromachines 2022, 13(7), 1051; https://doi.org/10.3390/mi13071051 - 30 Jun 2022
Cited by 10 | Viewed by 2222
Abstract
Deep-narrow grooves (DNGs) of nickel-based alloy GH4169 are extensively used in aerospace industry. Electrochemical milling (EC-milling) can manufacture special structures including DNGs by controlling the moving path of simple tool, showing a flexible process with the advantages of high machining efficiency, regardless of [...] Read more.
Deep-narrow grooves (DNGs) of nickel-based alloy GH4169 are extensively used in aerospace industry. Electrochemical milling (EC-milling) can manufacture special structures including DNGs by controlling the moving path of simple tool, showing a flexible process with the advantages of high machining efficiency, regardless of material hardness, no residual stresses, burrs, and tool wear. However, due to the inefficient removal of electrolytic by-products in the inter-electrode gap (IEG), the machining accuracy and surface quality are always unsatisfactory. In this paper, a novel tube tool with wedged end face is designed to generate pulsating flow field in IEG, which can enhance the removal of electrolytic by-products as well as improve the machining quality of DNG. The flow field simulation results show that the electrolyte velocity in the IEG is changed periodically along with the rotation of the tube tool. The pulsating amplitude of electrolyte is changed by adjusting the wedged angle in the end face of the tube tool, which could affect the EC-milling process. Experimental results suggest that the machining quality of DNG, including the average width, taper of sidewall, and surface roughness, is significantly improved by using the tube tool with wedged end face. Compared with other wedged angles, the end face with the wedged angle of 40° is more suitable for the EC-milling process. DNG with the width of 1.49 mm ± 0.04 mm, taper of 1.53° ± 0.46°, and surface roughness (Ra) of 1.04 μm is well manufactured with the milling rate of 0.42 mm/min. Moreover, increasing the spindle speed and feed rate can further improve the machining quality of DNG. Finally, a complex DNG structure with the depth of 5 mm is well manufactured with the spindle speed of 4000 rpm and feed rate of 0.48 mm/min. Full article
Show Figures

Figure 1

Back to TopTop