Sign in to use this feature.

Years

Between: -

Subjects

remove_circle_outline
remove_circle_outline
remove_circle_outline
remove_circle_outline
remove_circle_outline
remove_circle_outline
remove_circle_outline
remove_circle_outline

Journals

Article Types

Countries / Regions

Search Results (22)

Search Parameters:
Keywords = spatial–temporal distribution of charging demand

Order results
Result details
Results per page
Select all
Export citation of selected articles as:
21 pages, 5486 KB  
Article
Research on Mobile Energy Storage Configuration and Path Planning Strategy Under Dual Source-Load Uncertainty in Typhoon Disasters
by Bingchao Zhang, Chunyang Gong, Songli Fan, Jian Wang, Tianyuan Yu and Zhixin Wang
Energies 2025, 18(19), 5169; https://doi.org/10.3390/en18195169 - 28 Sep 2025
Viewed by 693
Abstract
In recent years, frequent typhoon-induced disasters have significantly increased the risk of power grid outages, posing severe challenges to the secure and stable operation of distribution grids with high penetration of distributed photovoltaic (PV) systems. Furthermore, during post-disaster recovery, the dual uncertainties of [...] Read more.
In recent years, frequent typhoon-induced disasters have significantly increased the risk of power grid outages, posing severe challenges to the secure and stable operation of distribution grids with high penetration of distributed photovoltaic (PV) systems. Furthermore, during post-disaster recovery, the dual uncertainties of distributed PV output and the charging/discharging behavior of flexible resources such as electric vehicles (EVs) complicate the configuration and scheduling of mobile energy storage systems (MESS). To address these challenges, this paper proposes a two-stage robust optimization framework for dynamic recovery of distribution grids: Firstly, a multi-stage decision framework is developed, incorporating MESS site selection, network reconfiguration, and resource scheduling. Secondly, a spatiotemporal coupling model is designed to integrate the dynamic dispatch behavior of MESS with the temporal and spatial evolution of disaster scenarios, enabling dynamic path planning. Finally, a nested column-and-constraint generation (NC&CG) algorithm is employed to address the uncertainties in PV output intervals and EV demand fluctuations. Simulations on the IEEE 33-node system demonstrate that the proposed method improves grid resilience and economic efficiency while reducing operational risks. Full article
(This article belongs to the Special Issue Control Technologies for Wind and Photovoltaic Power Generation)
Show Figures

Figure 1

23 pages, 2624 KB  
Article
Scalable Data-Driven EV Charging Optimization Using HDBSCAN-LP for Real-Time Pricing Load Management
by Mayank Saklani, Devender Kumar Saini, Monika Yadav and Pierluigi Siano
Smart Cities 2025, 8(4), 139; https://doi.org/10.3390/smartcities8040139 - 21 Aug 2025
Viewed by 1775
Abstract
The fast-changing scenario of the transportation industry due to the rapid adoption of electric vehicles (EVs) imposes significant challenges on power distribution networks. Challenges such as dynamic and concentrated charging loads necessitate intelligent demand-side management (DSM) strategies to ensure grid stability and cost [...] Read more.
The fast-changing scenario of the transportation industry due to the rapid adoption of electric vehicles (EVs) imposes significant challenges on power distribution networks. Challenges such as dynamic and concentrated charging loads necessitate intelligent demand-side management (DSM) strategies to ensure grid stability and cost efficiency. This study proposes a novel two-stage framework integrating Hierarchical Density-Based Spatial Clustering of Applications with Noise (HDBSCAN) and linear programming (LP) to optimize EV charging loads across four operational scenarios: Summer Weekday, Summer Weekend, Winter Weekday, and Winter Weekend. Utilizing a dataset of 72,856 real-world charging sessions, the first stage employs HDBSCAN to segment charging behaviors into nine distinct clusters (Davies-Bouldin score: 0.355, noise fraction: 1.62%), capturing temporal, seasonal, and behavioral variability. The second stage applies linear programming optimization to redistribute loads under real-time pricing (RTP), minimizing operational costs and peak demand while adhering to grid constraints. Results demonstrate the load optimization by total peak reductions of 321.87–555.15 kWh (23.10–25.41%) and cost savings of $27.35–$50.71 (2.87–5.31%), with load factors improving by 14.29–17.14%. The framework’s scalability and adaptability make it a robust solution for smart grid integration, offering precise load management and economic benefits. Full article
Show Figures

Figure 1

20 pages, 1676 KB  
Article
Data-Driven Distributionally Robust Optimization for Solar-Powered EV Charging Under Spatiotemporal Uncertainty in Urban Distribution Networks
by Tianhao Wang, Xuejiao Zhang, Xiaolin Zheng, Jian Wang, Shiqian Ma, Jian Chen, Mengyu Liu and Wei Wei
Energies 2025, 18(15), 4001; https://doi.org/10.3390/en18154001 - 27 Jul 2025
Viewed by 1390
Abstract
The rapid electrification of transportation and the proliferation of rooftop solar photovoltaics (PVs) in urban environments are reshaping the operational dynamics of power distribution networks. However, the inherent uncertainty in electric vehicle (EV) behavior—including arrival times, charging preferences, and state-of-charge—as well as spatially [...] Read more.
The rapid electrification of transportation and the proliferation of rooftop solar photovoltaics (PVs) in urban environments are reshaping the operational dynamics of power distribution networks. However, the inherent uncertainty in electric vehicle (EV) behavior—including arrival times, charging preferences, and state-of-charge—as well as spatially and temporally variable solar generation, presents a profound challenge to existing scheduling frameworks. This paper proposes a novel data-driven distributionally robust optimization (DDRO) framework for solar-powered EV charging coordination under spatiotemporal uncertainty. Leveraging empirical datasets of EV usage and solar irradiance from a smart city deployment, the framework constructs Wasserstein ambiguity sets around historical distributions, enabling worst-case-aware decision-making without requiring the assumption of probability laws. The problem is formulated as a two-stage optimization model. The first stage determines day-ahead charging schedules, solar utilization levels, and grid allocations across an urban-scale distribution feeder. The second stage models real-time recourse actions—such as dynamic curtailment or demand reshaping—after uncertainties are realized. Physical grid constraints are modeled using convexified LinDistFlow equations, while EV behavior is segmented into user classes with individualized uncertainty structures. The model is evaluated on a modified IEEE 123-bus feeder with 52 EV-PV nodes, using 15 min resolution over a 24 h horizon and 12 months of real-world data. Comparative results demonstrate that the proposed DDRO method reduces total operational costs by up to 15%, eliminates voltage violations entirely, and improves EV service satisfaction by more than 30% relative to deterministic and stochastic baselines. This work makes three primary contributions: it introduces a robust, tractable optimization architecture that captures spatiotemporal uncertainty using empirical Wasserstein sets; it integrates behavioral and physical modeling within a unified dispatch framework for urban energy-mobility systems; and it demonstrates the value of robust coordination in simultaneously improving grid resilience, renewable utilization, and EV user satisfaction. The results offer practical insights for city-scale planners seeking to enable the reliable and efficient electrification of mobility infrastructure under uncertainty. Full article
Show Figures

Figure 1

24 pages, 6610 KB  
Article
Research on Location Planning of Battery Swap Stations for Operating Electric Vehicles
by Pengcheng Ma, Shuai Zhang, Bin Zhou, Wenqi Shao, Haowen Li, Tengfei Ma and Dong Guo
World Electr. Veh. J. 2025, 16(6), 332; https://doi.org/10.3390/wevj16060332 - 16 Jun 2025
Cited by 2 | Viewed by 2147
Abstract
Currently, the layout planning of power exchange facilities in urban areas is not perfect, which cannot effectively meet the power exchange demand of urban operating vehicles and restricts the operation of urban operating vehicles. The article proposes a vehicle power exchange demand-oriented power [...] Read more.
Currently, the layout planning of power exchange facilities in urban areas is not perfect, which cannot effectively meet the power exchange demand of urban operating vehicles and restricts the operation of urban operating vehicles. The article proposes a vehicle power exchange demand-oriented power exchange station siting planning scheme to meet the rapid replenishment demand of operating vehicles in urban areas. The spatial and temporal distribution of power exchange demand is predicted by considering the operation law, driving law, and charging decision of drivers; the candidate sites of power exchange stations are determined based on the data of power exchange demand; the optimization model of the site selection of power exchange stations with the lowest loss time of vehicle power exchange and the lowest cost of the planning and construction of power exchange stations is established and solved by using the joint algorithm of MLP-NSGA-II; and the optimization model is compared with the traditional genetic algorithm (GA) and the Density Peak. The results show that the MLP-NSGA-II joint algorithm has the lowest cost of optimizing the location of switching stations. The results show that the MLP-NSGA-II algorithm improves the convergence efficiency by about 30.23%, and the service coverage of the optimal solution reaches 94.30%; the service utilization rate is 85.35%, which is 6.25% and 19.69% higher than that of the GA and DPC, respectively. The research content of the article can provide a design basis for the future configuration of the number and location of power exchange stations in urban areas. Full article
Show Figures

Figure 1

19 pages, 1895 KB  
Article
Resource Optimization Method Based on Spatio-Temporal Modeling in a Complex Cluster Environment for Electric Vehicle Charging Scenarios
by Hongwei Wang, Wei Liu, Chenghui Wang, Kao Guo and Zihao Wang
World Electr. Veh. J. 2025, 16(5), 284; https://doi.org/10.3390/wevj16050284 - 20 May 2025
Cited by 1 | Viewed by 938
Abstract
In intelligent cluster systems, the spatio-temporal complexity of agent data collection and resource allocation, as well as the problems in collaborative organizations, present substantial challenges to efficient resource distribution. To address this, a novel self-organizing prediction method for spatio-temporal resource allocation is proposed. [...] Read more.
In intelligent cluster systems, the spatio-temporal complexity of agent data collection and resource allocation, as well as the problems in collaborative organizations, present substantial challenges to efficient resource distribution. To address this, a novel self-organizing prediction method for spatio-temporal resource allocation is proposed. In the spatio-temporal modeling part, dilated convolution is applied for time modeling. Its dilation rate grows exponentially with the layer depth, allowing it to effectively capture the time trends of graph nodes and handle long time series data. For spatial modeling, an innovative dual-view dynamic graph convolutional network architecture is utilized to accurately explore the static and dynamic correlation information of the spatial layout of charging piles. Meanwhile, a composite self-organizing mechanism integrating a trust model is put forward. The trust model assists agents in choosing partners, and the Q-learning algorithm of the intelligent cluster realizes the independent evaluation of rewards and the optimization of relationship adaptation. In the experimental scenario of electric vehicle charging, considering charging piles as agents, under the home charging mode, the self-organizing charging scheduling can reduce the total load range by up to 90.37%. It effectively shifts the load demand from peak periods to valley periods, minimizes the total peak–valley load difference, and significantly improves the security and reliability of the microgrid, thus providing a practical solution for resource allocation in intelligent clusters. Full article
Show Figures

Figure 1

21 pages, 5080 KB  
Article
Sustainable Dynamic Scheduling Optimization of Shared Batteries in Urban Electric Bicycles: An Integer Programming Approach
by Zongfeng Zou, Xin Yan, Pupu Liu, Weihao Yang and Chao Zhang
Sustainability 2025, 17(10), 4379; https://doi.org/10.3390/su17104379 - 12 May 2025
Viewed by 1199
Abstract
With the proliferation of electric bicycle battery swapping models, spatial supply demand imbalances of battery resources across swapping stations have become increasingly prominent. Existing studies predominantly focus on location optimization but struggle to address dynamic operational challenges in battery allocation efficiency. This paper [...] Read more.
With the proliferation of electric bicycle battery swapping models, spatial supply demand imbalances of battery resources across swapping stations have become increasingly prominent. Existing studies predominantly focus on location optimization but struggle to address dynamic operational challenges in battery allocation efficiency. This paper proposes an integer programming (IP)-based dynamic scheduling optimization method for shared batteries, aiming to minimize transportation costs and balance battery distribution under multi-constraint conditions. A resource allocation model is constructed and solved via an interior-point method (IPM) combined with a branch-and-bound (B&B) strategy, optimizing the dispatch paths and quantities of fully charged batteries among stations. This study contributes to urban sustainability by enhancing resource utilization efficiency, reducing redundant production, and supporting low-carbon mobility infrastructure. Using the operational data from 729 battery swapping stations in Shanghai, the spatiotemporal heterogeneity of rider demand is analyzed to validate the model’s effectiveness. Results reveal that daily swapping demand in core commercial areas is 3–10 times higher than in peripheral regions. The optimal scheduling network exhibits a ‘centralized radial’ structure, with nearly 50% of batteries dispatched from low-demand peripheral stations to high-demand central zones, significantly reducing transportation costs and resource redundancy. This study shows that the proposed model effectively mitigates battery supply demand mismatches and enhances scheduling efficiency. Future research may incorporate real-time traffic data to refine cost functions and introduce temporal factors to improve model adaptability. Full article
Show Figures

Figure 1

23 pages, 6855 KB  
Article
Investigation of a Physical Model for the Reverse Recovery Characteristics of PT-PIN FRD with a Buffer Layer
by Yameng Sun, Kun Ma, Xiong Yuan, Anning Chen, Xun Liu, Yifan Song, Xuehan Li, Tongtong Zi, Yang Zhou and Sheng Liu
Electronics 2025, 14(3), 570; https://doi.org/10.3390/electronics14030570 - 31 Jan 2025
Viewed by 1873
Abstract
As application conditions become increasingly demanding and usage becomes more aggressive, the performance of traditional insulated gate bipolar transistor (IGBT) and fast recovery diode (FRD) systems can no longer meet the required specifications. In these systems, FRDs are required to carry load current [...] Read more.
As application conditions become increasingly demanding and usage becomes more aggressive, the performance of traditional insulated gate bipolar transistor (IGBT) and fast recovery diode (FRD) systems can no longer meet the required specifications. In these systems, FRDs are required to carry load current and allow current to return from the load to the IGBTs. Consequently, the reverse recovery performance of the FRDs significantly restricts the overall efficiency of the system. Therefore, how to predict the reverse recovery characteristics of the FRDs with greater precision has attracted considerable attention. In this context, this paper presents an in-depth investigation of the high-level injection carrier distribution and reverse recovery characteristics of punchthrough P-I-N (PT-PIN) FRD with a buffer layer. Specifically, the research explores the physical properties of the materials, doping concentrations, and the geometric structure of the devices. Furthermore, it takes into account the complex interactions among carrier recombination, diffusion, and drift, leading to the development of a model that delineates the spatial distribution of carriers and their influence on current conduction. Building upon the traditional step-wise analysis method, subsequently, the temporal aspects of the FRDs reverse recovery process were further segmented. Utilizing the derived carrier distribution model, a reverse recovery analytical model was constructed. The model was validated using a 1200 V, 100 A IGBT with 1200 V, 60 A FRD configured in a reverse parallel arrangement, which demonstrated a 5% improvement in prediction accuracy of VR compared with previous models that employed the lumped charge method. Finally, a range of experiments with varying RG, VCC and IF confirmed the broad applicability of this analytical model. Full article
Show Figures

Figure 1

34 pages, 4258 KB  
Article
Collaborative Optimization Framework for Coupled Power and Transportation Energy Systems Incorporating Integrated Demand Responses and Electric Vehicle Battery State-of-Charge
by Lijun Geng, Chengxia Sun, Dongdong Song, Zilong Zhang, Chenyang Wang and Zhigang Lu
Energies 2024, 17(20), 5234; https://doi.org/10.3390/en17205234 - 21 Oct 2024
Cited by 2 | Viewed by 1755
Abstract
The growing adoption of electric vehicles (EVs) and advancements in dynamic wireless charging (DWC) technology have strengthened the interdependence between power distribution networks (PDNs) and electrified transportation networks (ETNs), leading to the emergence of coupled power and transportation energy systems (CPTESs). This development [...] Read more.
The growing adoption of electric vehicles (EVs) and advancements in dynamic wireless charging (DWC) technology have strengthened the interdependence between power distribution networks (PDNs) and electrified transportation networks (ETNs), leading to the emergence of coupled power and transportation energy systems (CPTESs). This development introduces new challenges, particularly as DWC technology shifts EV charging demand from residential plug-in charging to charging-while-driving during commuting hours, causing simultaneous congestion in both ETNs and PDNs during peak times. The present work addresses this issue by developing a collaborative optimization framework for CPTESs that incorporates integrated demand responses (IDRs) and EVs battery state-of-charge (SOC). In the ETN, a multiperiod traffic assignment model with time-shiftable traffic demands (MTA-TSTD) is established to optimize travelers’ routes and departure times while capturing traffic flow distribution. Meanwhile, effective path generation models with EVs battery SOC are proposed to optimize charging energy during driving and construct the effective path sets for MTA-TSTD. In the PDN, a multiperiod optimal power flow model with time-shiftable power demands (MOPF-TSPD) is formulated to schedule local generators and flexible power demands while calculating the power flow distribution. To enhance temporal and spatial coordination in CPTESs, a distributed coordinated operation model considering IDRs is proposed, aiming to optimize energy consumption, alleviate congestion, and ensure system safety. Finally, an adaptive effective path generation algorithm and an ETN–PDN interaction algorithm are devised to efficiently solve these models. Numerical results on two test systems validate the effectiveness of the proposed models and algorithms. Full article
(This article belongs to the Section D2: Electrochem: Batteries, Fuel Cells, Capacitors)
Show Figures

Figure 1

21 pages, 2729 KB  
Article
Fast Charging Guidance and Pricing Strategy Considering Different Types of Electric Vehicle Users’ Willingness to Charge
by Huachun Han, Huiyu Miu, Shukang Lv, Xiaodong Yuan, Yi Pan and Fei Zeng
Energies 2024, 17(18), 4716; https://doi.org/10.3390/en17184716 - 22 Sep 2024
Cited by 5 | Viewed by 1768
Abstract
As the penetration rate of electric vehicles (EVs) increases, how to reasonably distribute the ensuing large charging load to various charging stations is an issue that cannot be ignored. This problem can be solved by developing a suitable charging guidance strategy, the development [...] Read more.
As the penetration rate of electric vehicles (EVs) increases, how to reasonably distribute the ensuing large charging load to various charging stations is an issue that cannot be ignored. This problem can be solved by developing a suitable charging guidance strategy, the development of which needs to be based on the establishment of a realistic EV charging behaviour model and charging station queuing system. Thus, in this paper, a guidance and pricing strategy for fast charging that considers different types of EV users’ willingness to charge is proposed. Firstly, the EVs are divided into two categories: private cars and online ride-hailing cars. These categories are then used to construct charging behaviour models. Based on this, a charging decision model for EV users is constructed. At the same time, a first-come-first-served (FCFS) charging station queuing system is constructed to model the real-time charging situation in the charging station in a more practical way. Finally, a dynamic tariff updating model is used to obtain the optimal time-of-use tariff for each charging station, and then the tariffs are used to guide the fast-charging demand. By comparing the spatial and temporal distribution of charging demand loads at charging stations under different scenarios and considering whether the tariffs at each charging station play a guiding role, it is verified that the proposed strategy effectively optimises the balanced distribution of EV charging loads and alleviates the congestion at charging stations. Full article
(This article belongs to the Special Issue Impacts of Distributed Energy Resources on Power Systems)
Show Figures

Figure 1

22 pages, 2075 KB  
Article
Unlocking Grid Flexibility: Leveraging Mobility Patterns for Electric Vehicle Integration in Ancillary Services
by Corrado Maria Caminiti, Luca Giovanni Brigatti, Matteo Spiller, Giuliano Rancilio and Marco Merlo
World Electr. Veh. J. 2024, 15(9), 413; https://doi.org/10.3390/wevj15090413 - 9 Sep 2024
Cited by 11 | Viewed by 2387
Abstract
The electrification of mobility has introduced considerable challenges to distribution networks due to varying demand patterns in both time and location. This underscores the need for adaptable tools to support strategic investments, grid reinforcement, and infrastructure deployment. In this context, the present study [...] Read more.
The electrification of mobility has introduced considerable challenges to distribution networks due to varying demand patterns in both time and location. This underscores the need for adaptable tools to support strategic investments, grid reinforcement, and infrastructure deployment. In this context, the present study employs real-world datasets to propose a comprehensive spatial–temporal energy model that integrates a traffic model and geo-referenced data to realistically evaluate the flexibility potential embedded in the light-duty transportation sector for a given study region. The methodology involves assessing traffic patterns, evaluating the grid impact of EV charging processes, and extending the analysis to flexibility services, particularly in providing primary and tertiary reserves. The analysis is geographically confined to the Lombardy region in Italy, relying on a national survey of 8.2 million trips on a typical day. Given a target EV penetration equal to 2.5%, corresponding to approximately 200,000 EVs in the region, flexibility bands for both services are calculated and economically evaluated. Within the modeled framework, power-intensive services demonstrated significant economic value, constituting over 80% of the entire potential revenues. Considering European markets, the average marginal benefit for each EV owner is in the order of 10 € per year, but revenues could be higher for sub-classes of users better fitting the network needs. Full article
Show Figures

Figure 1

25 pages, 19232 KB  
Article
Electric Vehicle Charging Load Demand Forecasting in Different Functional Areas of Cities with Weighted Measurement Fusion UKF Algorithm
by Minan Tang, Xi Guo, Jiandong Qiu, Jinping Li and Bo An
Energies 2024, 17(17), 4505; https://doi.org/10.3390/en17174505 - 8 Sep 2024
Cited by 6 | Viewed by 2832
Abstract
The forecasting of charging demand for electric vehicles (EVs) plays a vital role in maintaining grid stability and optimizing energy distribution. Therefore, an innovative method for the prediction of EV charging load demand is proposed in this study to address the downside of [...] Read more.
The forecasting of charging demand for electric vehicles (EVs) plays a vital role in maintaining grid stability and optimizing energy distribution. Therefore, an innovative method for the prediction of EV charging load demand is proposed in this study to address the downside of the existing techniques in capturing the spatial–temporal heterogeneity of electric vehicle (EV) charging loads and predicting the charging demand of electric vehicles. Additionally, an innovative method of electric vehicle charging load demand forecasting is proposed, which is based on the weighted measurement fusion unscented Kalman filter (UKF) algorithm, to improve the accuracy and efficiency of forecasting. First, the data collected from OpenStreetMap and Amap are used to analyze the distribution of urban point-of-interest (POI), to accurately classify the functional areas of the city, and to determine the distribution of the urban road network, laying a foundation for modeling. Second, the travel chain theory was applied to thoroughly analyze the travel characteristics of EV users. The Improved Floyd (IFloyd) algorithm is used to determine the optimal route. Also, a Monte Carlo simulation is performed to estimate the charging load for electric vehicle users in a specific region. Then, a weighted measurement fusion UKF (WMF–UKF) state estimator is introduced to enhance the accuracy of prediction, which effectively integrates multi-source data and enables a more detailed prediction of the spatial–temporal distribution of load demand. Finally, the proposed method is validated comparatively against traffic survey data and the existing methods by conducting a simulation experiment in an urban area. The results show that the method proposed in this paper is applicable to predict the peak hours more accurately compared to the reference method, with the accuracy of first peak prediction improved by 53.53% and that of second peak prediction improved by 23.23%. The results not only demonstrate the high performance of the WMF–UKF prediction model in forecasting peak periods but also underscore its potential in supporting grid operations and management, which provides a new solution to improving the accuracy of EV load demand forecasting. Full article
(This article belongs to the Section G: Energy and Buildings)
Show Figures

Figure 1

17 pages, 7161 KB  
Article
An Orderly Charging and Discharging Strategy of Electric Vehicles Based on Space–Time Distributed Load Forecasting
by Hengyu Liu, Zuoxia Xing, Qingqi Zhao, Yang Liu and Pengfei Zhang
Energies 2024, 17(17), 4284; https://doi.org/10.3390/en17174284 - 27 Aug 2024
Cited by 6 | Viewed by 1823
Abstract
Given the widespread adoption of electric vehicles, their charging load is influenced not only by vehicle numbers but also by driving and parking behaviors. This paper proposes a method for forecasting electric vehicle charging load based on these behaviors, considering both spatial and [...] Read more.
Given the widespread adoption of electric vehicles, their charging load is influenced not only by vehicle numbers but also by driving and parking behaviors. This paper proposes a method for forecasting electric vehicle charging load based on these behaviors, considering both spatial and temporal distribution. Initially, the parking generation rate model predicts parking demand, establishing the spatial and temporal distribution model for electric vehicle parking needs across various vehicle types and destinations. Subsequently, analyzing daily mileage and parking demand distributions of electric vehicles informs charging demand assessment. Using the Monte Carlo simulation method, large-scale electric vehicle behaviors in different spatial and temporal contexts—parking, driving, and charging—are simulated to predict charging load distributions. Optimization of electric vehicle charging and discharging enhances grid stability, cost management, charging efficiency, and user experience, supporting smart grid development. Furthermore, charging load forecasting examples under diverse scenarios validate the model’s feasibility and effectiveness. Full article
(This article belongs to the Special Issue Optimizing Power Quality in Smart Grid Systems)
Show Figures

Figure 1

26 pages, 16105 KB  
Article
Electric Taxi Charging Load Prediction Based on Trajectory Data and Reinforcement Learning—A Case Study of Shenzhen Municipality
by Xiaojia Liu, Bowei Liu, Yunjie Chen, Yuqin Zhou and Dexin Yu
Sustainability 2024, 16(4), 1520; https://doi.org/10.3390/su16041520 - 10 Feb 2024
Cited by 3 | Viewed by 3192
Abstract
In order to effectively solve the problem of electric taxi charging load prediction and reasonable charging behaviour discrimination, in this paper, we use taxi GPS trajectory data to mine the probability of operation behaviour in each area of the city, simulate the operation [...] Read more.
In order to effectively solve the problem of electric taxi charging load prediction and reasonable charging behaviour discrimination, in this paper, we use taxi GPS trajectory data to mine the probability of operation behaviour in each area of the city, simulate the operation behaviour of a day by combining it with reinforcement learning ideas, obtain the optimal operation strategy through training, and count the spatial and temporal distributions and power values at the time of charging decision making, so as to predict the charging load of electric taxis. Experiments are carried out using taxi travel data in Shenzhen city centre. The results show that, in terms of taxi operation behaviour, the operation behaviour optimized by the DQN algorithm shows the optimal effect in terms of the passenger carrying time, mileage, and daily net income; in terms of the charging load distribution, the spatial charging demand of electric taxis in each area shows obvious differences, and the charging demand load located in the city centre area and close to the traffic hub is higher. In time, the peak charging demand is distributed around 3:00 to 4:00 and 14:00 to 15:00. Compared with the operating habits of drivers based on the Monte Carlo simulation, the DQN algorithm is able to optimise the efficiency and profitability of taxi drivers, which is more in line with the actual operating habits of drivers formed through accumulated experience, thus achieving a more accurate charging load distribution. Full article
(This article belongs to the Special Issue Electric Vehicles: Production, Charging Stations, and Optimal Use)
Show Figures

Figure 1

24 pages, 7670 KB  
Article
Research on the Dispatching of Electric Vehicles Participating in Vehicle-to-Grid Interaction: Considering Grid Stability and User Benefits
by Gang Zhang, Hong Liu, Tuo Xie, Hua Li, Kaoshe Zhang and Ruogu Wang
Energies 2024, 17(4), 812; https://doi.org/10.3390/en17040812 - 8 Feb 2024
Cited by 15 | Viewed by 2059
Abstract
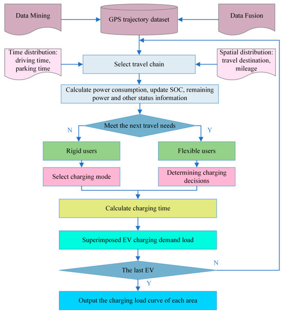
As the prevalence of electric vehicles (EVs) continues to grow, their charging and discharging behaviors pose a challenge to the stable operation of power systems. Therefore, this paper analyzes the charging demand of EV users through GPS trajectory data and proposes an EV-discharging-optimization [...] Read more.
As the prevalence of electric vehicles (EVs) continues to grow, their charging and discharging behaviors pose a challenge to the stable operation of power systems. Therefore, this paper analyzes the charging demand of EV users through GPS trajectory data and proposes an EV-discharging-optimization model based on vehicle-to-grid interaction (V2G). Firstly, the spatial–temporal distribution of EV-charging demand is obtained by cleaning and mining the big data of traveling vehicles, considering dynamic energy consumption theory and users’ willingness; secondly, a probabilistic model of EV users’ participation in V2G-demand response is constructed based on expected utility theory, which both considers the heterogeneity of users and reflects the interactive influence of users’ decisions; finally, a scheduling model of EV discharging in the regional grid is established. The results show that the proposed model can explore the potential of user participation in V2G in the study area, and the V2G response resources can reduce the grid fluctuation and enable users to obtain certain benefits, which achieves a win–win situation between the grid side and the user side. Full article
(This article belongs to the Section E: Electric Vehicles)
Show Figures

Figure 1

19 pages, 7492 KB  
Article
Electric Vehicle Charging Load Prediction Model Considering Traffic Conditions and Temperature
by Jiangpeng Feng, Xiqiang Chang, Yanfang Fan and Weixiang Luo
Processes 2023, 11(8), 2256; https://doi.org/10.3390/pr11082256 - 26 Jul 2023
Cited by 23 | Viewed by 4242
Abstract
The paper presents a novel charging load prediction model for electric vehicles that takes into account traffic conditions and ambient temperature, which are often overlooked in conventional EV load prediction models. Additionally, the paper investigates the impact of disordered charging on distribution networks. [...] Read more.
The paper presents a novel charging load prediction model for electric vehicles that takes into account traffic conditions and ambient temperature, which are often overlooked in conventional EV load prediction models. Additionally, the paper investigates the impact of disordered charging on distribution networks. Firstly, the paper creates a traffic road network topology and speed-flow model to accurately simulate the driving status of EVs on real road networks. Next, we calculate the electric vehicle power consumption per unit kilometer by considering the effects of temperature and vehicle speed on electricity consumption. Then, we combine the vehicle’s main parameters to create a single electric vehicle charging model, use the Monte Carlo method to simulate electric vehicle travel behavior and charging, and obtain the spatial and temporal distribution of total charging load. Finally, the actual traffic road network and typical distribution network in northern China are used to analyze charging load forecast estimates for each typical functional area under real vehicle–road circumstances. The results show that the charging load demand in different areas has obvious spatial and temporal distribution characteristics and differences, and traffic conditions and temperature factors have a significant impact on electric vehicle charging load. Full article
(This article belongs to the Special Issue Advances in Electrical Systems and Power Networks)
Show Figures

Figure 1

Back to TopTop