Sign in to use this feature.

Years

Between: -

Subjects

remove_circle_outline
remove_circle_outline
remove_circle_outline
remove_circle_outline
remove_circle_outline
remove_circle_outline
remove_circle_outline
remove_circle_outline
remove_circle_outline

Journals

remove_circle_outline
remove_circle_outline
remove_circle_outline
remove_circle_outline
remove_circle_outline
remove_circle_outline
remove_circle_outline
remove_circle_outline
remove_circle_outline
remove_circle_outline
remove_circle_outline
remove_circle_outline
remove_circle_outline
remove_circle_outline

Article Types

Countries / Regions

remove_circle_outline
remove_circle_outline
remove_circle_outline
remove_circle_outline
remove_circle_outline
remove_circle_outline

Search Results (2,682)

Search Parameters:
Keywords = slabs

Order results
Result details
Results per page
Select all
Export citation of selected articles as:
29 pages, 3045 KB  
Article
Early-Age Behavior of Wide-Deck PK Concrete Box Girders Considering Spatially Non-Uniform Material Properties
by Hongsheng Li, Jia Wang, Dingle Ma, Xuefei Shi and Bin Huang
Appl. Sci. 2026, 16(6), 2781; https://doi.org/10.3390/app16062781 - 13 Mar 2026
Abstract
This study investigates early-age cracking in the inclined bottom slabs of a 37.6 m wide PK-section concrete box girder during winter cantilever construction. A numerical method considering non-uniform material property development based on equivalent age was established. The method was validated by synchronous [...] Read more.
This study investigates early-age cracking in the inclined bottom slabs of a 37.6 m wide PK-section concrete box girder during winter cantilever construction. A numerical method considering non-uniform material property development based on equivalent age was established. The method was validated by synchronous temperature and strain monitoring. The validated program was then used to analyze cracking causes and optimization measures. Results indicated that 3 days after casting, the maximum difference in equivalent age exceeded 7 days. Differences in elastic modulus and strength reached 30% and 34%, respectively, showing significant material non-uniformity. The restraint from completed segments was the primary cause of cracking. The total stress at the crack location was 5.5 MPa, with a 95% cracking probability. The ratio of thermal to shrinkage stress was 3.6:1. In summer, both total stress and strength increased, resulting in a similar cracking probability. Reducing the placing temperature decreased thermal stress by 0.13 MPa/°C in both seasons but had little effect on shrinkage. A 3 °C reduction lowered the cracking probability by 5–15%. Adding prestressed tendons to the bottom slab reduced total stress to 3.2 MPa and cracking probability to 37%, significantly mitigating cracking risk. Full article
(This article belongs to the Section Civil Engineering)
28 pages, 11195 KB  
Article
Late Early Jurassic Continental Arc Magmatism in the Northern Erguna Block: Implications for the Southward Subduction of the Mongol–Okhotsk Ocean
by Wenlong Li, Zhanlong Li, Chenglu Li, Masroor Alam and Zhaoxun Cheng
Minerals 2026, 16(3), 305; https://doi.org/10.3390/min16030305 - 13 Mar 2026
Abstract
Late Early Jurassic continental arc magmatism in the northern Greater Khingan Range enables the investigation of complicated tectonic processes associated with the subduction and closure of the Mongol–Okhotsk Ocean. To further clarify the timing, genesis, and geodynamic mechanisms driving the magmatic activity during [...] Read more.
Late Early Jurassic continental arc magmatism in the northern Greater Khingan Range enables the investigation of complicated tectonic processes associated with the subduction and closure of the Mongol–Okhotsk Ocean. To further clarify the timing, genesis, and geodynamic mechanisms driving the magmatic activity during this period, the present study addresses these critical questions by integrating zircon U–Pb geochronological, geochemical, and isotopic analyses of a wide variety of igneous rocks, including gabbro, gabbro-diorite, granodiorite, porphyritic monzogranite, and biotite-bearing monzogranite from the Fushan region. Zircon U–Pb geochronology constrains the timing of magmatic activity to 184–179 Ma, coinciding with active subduction phases. Geochemical data reveal arc-like signatures characterized by enrichment in light rare-earth elements (LREEs) and large-ion lithophile elements (LILEs), together with pronounced depletion in high field strength elements (HFSEs). A comprehensive analysis of geochemical and Sr–Nd–Hf isotopic signatures suggests that the mafic rocks originated from an enriched lithospheric mantle modified by subduction-related fluids and sediment-derived melts. By contrast, the granodiorite and porphyritic monzonite exhibit adakitic characteristics, indicating partial melting of the thickened Mesoproterozoic lower crust with contributions from mantle-derived or newly formed crustal material. The biotite-bearing monzogranite, with its pronounced Eu anomaly and lower zircon saturation temperatures, reflects advanced magmatic differentiation from a shallower source. These findings indicate extensive crust–mantle interactions during the southward subduction of the Mongol–Okhotsk Ocean, driven by high-angle subduction and slab rollback. Full article
(This article belongs to the Special Issue Selected Papers from the 7th National Youth Geological Congress)
Show Figures

Figure 1

25 pages, 8487 KB  
Article
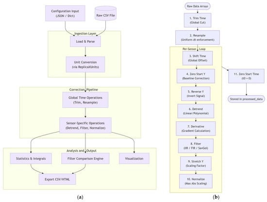
ReplicaXLite: A Finite Element Toolkit for Creating, Analyzing and Monitoring 3D Structural Models
by Vachan Vanian and Theodoros Rousakis
Buildings 2026, 16(6), 1131; https://doi.org/10.3390/buildings16061131 - 12 Mar 2026
Abstract
The need for reliable software for data acquisition, processing and communication with laboratory instruments, as well as for extending laboratory findings to real-scale structures, is imperative. In this context, ReplicaXLite is presented: an open-source software framework designed to facilitate and organize structural experimental [...] Read more.
The need for reliable software for data acquisition, processing and communication with laboratory instruments, as well as for extending laboratory findings to real-scale structures, is imperative. In this context, ReplicaXLite is presented: an open-source software framework designed to facilitate and organize structural experimental testing on seismic tables. The software enables the creation of digital twin models and real-time sensor data recording. Furthermore, it allows for the processing, storage and visualization of results within a graphical interface. It features two primary modes of operation: (a) via terminal with specific Application Programming Interfaces (APIs) and (b) via a Graphical User Interface (GUI), adapting to the user’s expertise level. The software lies on top of open-source libraries like OpenSeesPy and opstool. It supports many material types, such as concrete, steel, fibers and composites, among others. Models produced by ReplicaXLite demonstrate strong agreement with experimental data across varying structural configurations. For both acceleration and displacement, the framework yielded satisfactory accuracy at the top slab with mean envelope correlations ranging from 0.91 to 0.97 and mean Pearson correlations generally between 0.83 and 0.95 for varying seismic intensities (0.1 g to 1.4 g). The numerical framework successfully captured global stiffness degradation, with Normalized Root Mean Square Errors (NRMSE) well-constrained between 2.3% and 7.9% across both acceleration and displacement response metrics. The architecture allows for the one-click execution of custom user codes, providing full access to the source code and the ability to perform live toolkit modifications via the “app.” terminal variable. Finally, it provides mid-simulation modification of the mass and elements of the model. Full article
Show Figures

Figure 1

23 pages, 3923 KB  
Article
Progressive-Collapse Robustness Assessment of Existing Reinforced Concrete Buildings in Diverse Geographical Regions Using the Tie-Force Method
by Saffet Kılıçer and Sebahat Temuçin Kılıçer
Buildings 2026, 16(5), 1090; https://doi.org/10.3390/buildings16051090 - 9 Mar 2026
Viewed by 182
Abstract
This study evaluates the resistance of existing reinforced concrete buildings to progressive collapse using the Tie-Force Method specified in UFC 4-023-03. Five multi-storey residential reinforced concrete buildings in different regions are analysed. In situ rebar scanning and Schmidt hammer tests revealed existing reinforcement [...] Read more.
This study evaluates the resistance of existing reinforced concrete buildings to progressive collapse using the Tie-Force Method specified in UFC 4-023-03. Five multi-storey residential reinforced concrete buildings in different regions are analysed. In situ rebar scanning and Schmidt hammer tests revealed existing reinforcement layouts and concrete strengths (14–26 MPa). From the measured geometries, material properties and design loads, the required peripheral, longitudinal–transverse and vertical tie forces are calculated and converted into equivalent reinforcement areas. The results show that none of the investigated buildings satisfies all tie-force requirements with its current detailing. In particular, approximately 40% of the total Ø12 reinforcement required for the most critical peripheral ties in the other functional areas is concentrated in a single building. For longitudinal and transverse ties within the slab plane, additional Ø12 bars are required, especially along the most unfavourable grid lines in large-span panels. Vertical tie demands are modest and can generally be met with about 1–7 Ø16 bars in the selected columns. The findings indicate that, in the investigated sample, tie-force deficiencies appear to be governed more by design era and structural layout than by geographic location, and that strengthening slab-plane ties is critical for improving progressive-collapse resistance in the investigated buildings. In typical existing RC frame buildings, tie-force inadequacy is governed primarily by slab-plane ties rather than by vertical ties and the variation in required tie reinforcement across buildings is controlled more by design era and plan-geometry/floor-load characteristics than by geographic location. Full article
(This article belongs to the Section Building Structures)
Show Figures

Figure 1

24 pages, 8000 KB  
Article
Petrogenesis of Epimetamorphic Rock from an Ion-Adsorption-Type REE Deposit in Ningdu County, Southern Jiangxi, China: Contraints from U–Pb Geochronology and the Geochemistry of Zircon and Apatite
by Wei Wan, Huihu Fan, Dehai Wu, Fuyong Qi, Zhenghui Chen, Shuilong Wang, Guangming Xu and Bimin Zhang
Minerals 2026, 16(3), 283; https://doi.org/10.3390/min16030283 - 9 Mar 2026
Viewed by 170
Abstract
In recent years, an ion-adsorption type REE deposit has been discovered for the first time in the weathering crust of epimetamorphic rocks in Ningdu County, Jiangxi Province, which provides a new idea for the exploration of ion-adsorption-type REE deposits. However, most previous studies [...] Read more.
In recent years, an ion-adsorption type REE deposit has been discovered for the first time in the weathering crust of epimetamorphic rocks in Ningdu County, Jiangxi Province, which provides a new idea for the exploration of ion-adsorption-type REE deposits. However, most previous studies on the ore-forming parent rocks of ion-adsorption-type REE deposits have focused on granites and volcanic rocks, while studies on epimetamorphic rocks remain extremely scarce. In this paper, petrographic analysis of epimetamorphic rocks, LA-ICP-MS U–Pb dating and trace element analysis of zircon and apatite were conducted on the metamorphic tuff from the Kuli Formation in Ningdu County, Jiangxi Province, so as to constrain the formation age and tectonic dynamic setting of the rock mass, investigate the petrogenesis and material source of the rock mass, and reveal the metallogenic potential of the rock mass. The results of zircon and apatite U–Pb dating show that the protolith of the metamorphic tuff from the Kuli Formation formed at ca. 770 Ma, representing a product of mid-Neoproterozoic magmatic activity. The protolith restoration of metamorphic rocks suggests that the protolith of the metamorphic tuff from the Kuli Formation is magmatic rock. The estimated results of zircon Ti thermometry indicate that the magmatic crystallization temperature ranges from 623 to 723 °C, with an average value of approximately 696 °C, and the calculated zircon oxygen fugacity values vary from −18.7 to −9.4, with an average of −13.8, implying that the rock formed under conditions of relatively low temperature and high oxygen fugacity. The correlation diagrams of trace elements and element ratios in zircon and apatite reveal that the magmatic evolution involved extensive fractional crystallization of minerals such as zircon, monazite, apatite, titanite, rutile, and plagioclase during the formation of the rock mass. The discrimination diagrams of trace elements in zircon and apatite demonstrate that the metamorphic tuff from the Kuli Formation was formed in a continental margin arc or arc-related orogenic belt, and the magmatic source is characterized by crust–mantle mixing. Combined with previous research findings on regional tectonic-magmatic activities, it can be concluded that the metamorphic tuff from the Kuli Formation was formed in a tectonic setting of back-arc extension and intra-arc rifting caused by the rollback of the subducting oceanic slab. The upwelling of the asthenospheric mantle induced the partial melting of arc-derived sediments in the continental crust, which was subsequently mixed with mantle-derived magma, ultimately generating the parent magma of the metamorphic tuff. The metamorphic tuff from the Kuli Formation in Ningdu County, Jiangxi Province, has high REE abundance and relatively easily weathered REE mineral assemblages, which can provide sufficient material sources for ion-adsorption REE mineralization and have a great metallogenic potential for ion-adsorption REE deposits. Full article
(This article belongs to the Special Issue Advances in Granite Geochronology and Geochemistry)
Show Figures

Figure 1

26 pages, 5315 KB  
Article
Test and Theoretical Study on Mechanical Properties of Steel Fiber-Reinforced Bamboo-Reinforced Concrete Slab
by Xiaopeng Ren, Wei Liu, Weiqi Yang, Yongtao Gao, Yang Liu and Bin Wang
Buildings 2026, 16(5), 1046; https://doi.org/10.3390/buildings16051046 - 6 Mar 2026
Viewed by 134
Abstract
To enhance the mechanical properties of bamboo-reinforced concrete slabs, 1%, 1.5%, and 2% of steel fibers (SF) were added to C30 bamboo-reinforced concrete slabs to produce two test groups, each containing 12 slabs. One group was tested under static loads, and the other [...] Read more.
To enhance the mechanical properties of bamboo-reinforced concrete slabs, 1%, 1.5%, and 2% of steel fibers (SF) were added to C30 bamboo-reinforced concrete slabs to produce two test groups, each containing 12 slabs. One group was tested under static loads, and the other under impact loads. In each group, the slab thickness was set to 50 mm, 65 mm, and 80 mm, and the steel fiber dosages were 0%, 1%, 1.5%, and 2%. While existing studies on bamboo-reinforced concrete slabs (BRCS) have primarily focused on static flexural behavior, and research on steel fiber-reinforced concrete (SFRC) has mainly addressed fiber network effects in plain or steel-reinforced matrices, the synergistic mechanism between bamboo and SF in steel fiber-reinforced bamboo-reinforced concrete slabs (SFRBCS) under dynamic impact loading remains unexplored. This study innovatively combines bamboo’s elastic energy absorption with SF’s plastic energy dissipation. Static load and drop hammer impact tests were carried out in each group to study the mechanical properties of SFRBCS under static and dynamic loads. The test results show that: under static load, adding SF transforms the failure mode of the slab from brittle shear failure to ductile bending failure, increases the ultimate load, and delays the development of the main crack. Under the action of impact loads, bamboo absorbs impact energy through elastic deformation, while SF dissipates energy through plastic deformation. The combined effect of the two significantly slows down the development speed of cracks. The slab with 80 mm thick and 2% SF dosage exhibits excellent impact ductility. Based on theoretical analysis and tests, the corresponding correction coefficients are introduced to establish the bearing capacity calculation model of SFRBCS under uniformly distributed loads, considering the synergistic effect of the mechanical properties of bamboo and the reinforcing effect of SF. The combination of 1.5% SF dosage and 80 mm slab thickness can effectively enhance the material utilization rate (defined as the ratio of the increment in ultimate bearing capacity to the increment in steel fiber dosage). Test and calculation models provide a theoretical basis for the design and application of SFRBCS, which is applicable to engineering fields such as low-rise buildings and temporary structures. Full article
Show Figures

Figure 1

21 pages, 4437 KB  
Article
Flexural Behavior of Steel Grating–UHPC Composite Bridge Decks
by Pengfei Ren, Hanshan Ding and Sumei Liu
Eng 2026, 7(3), 123; https://doi.org/10.3390/eng7030123 - 5 Mar 2026
Viewed by 211
Abstract
Through static bending tests on two full-scale specimens of a new steel grating–UHPC (ultra-high-performance concrete) composite bridge deck, the load–displacement curves, crack propagation, strain distribution, and failure characteristics were analyzed. According to the experimental results, a numerical model was established using ABAQUS software [...] Read more.
Through static bending tests on two full-scale specimens of a new steel grating–UHPC (ultra-high-performance concrete) composite bridge deck, the load–displacement curves, crack propagation, strain distribution, and failure characteristics were analyzed. According to the experimental results, a numerical model was established using ABAQUS software 2021, in which two contact methods were employed to simulate the interfacial connection between UHPC and steel. The results indicate that the surface-to-surface contact method provides better agreement with the experimental data. Subsequently, conducted parameter studies using this model to investigate the impact of key geometric parameters, including section height, flange width, flange thickness, steel bottom plate thickness, and steel web plate thickness, on the flexural performance of the structure. The results demonstrated that the section height and the steel bottom plate thickness had a significant effect on the load-bearing capacity and overall stiffness of the component, while the influence of other parameters was comparatively minor. Finally, based on both experimental and numerical results, a formula for calculating the flexural bearing capacity of steel grating–UHPC composite bridge slabs was proposed, providing a reference for the structural design and promotion of the new composite bridge deck. Full article
(This article belongs to the Section Chemical, Civil and Environmental Engineering)
Show Figures

Figure 1

23 pages, 20222 KB  
Article
Metro-Induced Vibration Wave Propagation and Rail Defect Diagnostics: Integrated Experimental Measurements and Finite Element Modelling
by Haniye Ghafouri Rouzbahani, Francesco Marangon, Thomas Mayer, Dino Velic and Ferdinand Pospischil
Sustainability 2026, 18(5), 2517; https://doi.org/10.3390/su18052517 - 4 Mar 2026
Viewed by 173
Abstract
Railway transport is increasingly promoted as a sustainable and low-carbon mode of transportation. However, track-induced vibration propagation remains a significant challenge, particularly in metro systems situated near residential areas, where vibrations can transmit through the infrastructure into nearby buildings, disturbing residents and damaging [...] Read more.
Railway transport is increasingly promoted as a sustainable and low-carbon mode of transportation. However, track-induced vibration propagation remains a significant challenge, particularly in metro systems situated near residential areas, where vibrations can transmit through the infrastructure into nearby buildings, disturbing residents and damaging structures. This study aimed to evaluate the cause of the significantly different vibration impact on nearby buildings caused by two nominally identical adjacent slab tracks on a metro line in Austria. Controlled weight drop tests were carried out in both track directions, and accelerations were measured to characterize wave transmission and energy dissipation. The data were processed using frequency response functions and Short-Time Fourier Transform to extract time–frequency signatures, modal parameters, and propagation delays. A three-dimensional finite element model of the railway superstructure was then calibrated against the experimental modal properties and transfer functions and used to simulate cracking or stiffness loss in the sleeper–slab region. The simulations reproduced the observed increase in slab acceleration and underground strain energy, linking the anomalous vibration transmission to hidden stiffness loss rather than to global design differences. Overall, the study demonstrates that combining impact testing, advanced signal processing, and calibrated finite element modelling provides an effective framework for diagnosing track defects and guiding the design and maintenance of more sustainable, low-vibration urban rail infrastructure. Full article
Show Figures

Figure 1

22 pages, 3875 KB  
Article
Glutaraldehyde-Crosslinked Bovine Serum Albumin Hydrogels for Efficient Cu2+, Ni2+, and Co2+ Removal from Water
by Dayana Lancheros-Ayala, Angie Méndez-Bautista, Giselle Barón-Gualdrón and Viviana Güiza-Argüello
Polymers 2026, 18(5), 633; https://doi.org/10.3390/polym18050633 - 4 Mar 2026
Viewed by 304
Abstract
Heavy metal contamination remains a critical threat to water quality, particularly in effluents associated with industrial activities such as electroplating. This study presents an exploratory proof of concept for a simplified and low-requirement method to fabricate bovine serum albumin (BSA) hydrogels crosslinked with [...] Read more.
Heavy metal contamination remains a critical threat to water quality, particularly in effluents associated with industrial activities such as electroplating. This study presents an exploratory proof of concept for a simplified and low-requirement method to fabricate bovine serum albumin (BSA) hydrogels crosslinked with glutaraldehyde (GA) as protein-based adsorbents for Cu2+, Ni2+, and Co2+ removal. Hydrogel slabs were prepared using BSA concentrations of 20% and 25% (w/v) and GA in the 0.6–1.0% (v/v) range, with formulation adjustments guided by handling and aqueous stability. Swelling behavior was monitored for 23 days, and 0.9% (v/v) GA was selected to balance network expansion with hydrogel consistency. FT-IR confirmed preservation of protein functional groups in the crosslinked network, and TGA/DTG demonstrated multi-step thermal behavior consistent with hydrated protein matrices and a stabilizing effect of increased GA content. Metal removal tests at 50–100 ppm (Cu2+, Ni2+) and 70–100 ppm (Co2+) showed rapid removal approaching equilibrium within the first hours and improved performance at higher BSA content, achieving maximum removal percentages of 99.258% for Cu2+, 80.733% for Ni2+, and 76.070% for Co2+. Adsorption behaviors for Cu2+ and Co2+ aligned with the Langmuir model, while Ni2+ was better described by the Freundlich model. Although the scope is intentionally preliminary and limited to controlled synthetic systems, these results support GA-crosslinked BSA hydrogels as promising, easily fabricated adsorbents and establish a foundation for future studies on broader ion selectivity, competitive adsorption, and adsorption–desorption performance. Full article
Show Figures

Graphical abstract

18 pages, 28855 KB  
Article
Mantle Heterogeneity at the Arc–Back-Arc Transition: Insights from Peridotites of the Southern Mariana Trench
by Kana Miyata, Katsuyoshi Michibayashi, Shigeki Uehara and Yasuhiko Ohara
Minerals 2026, 16(3), 274; https://doi.org/10.3390/min16030274 - 3 Mar 2026
Viewed by 398
Abstract
Peridotites exposed in the southern Mariana Trench provide a rare opportunity to investigate mantle processes operating at the interface between arc and back-arc tectonic domains. This study presents petrographic observations and major element mineral chemistry of 41 depleted mantle harzburgites collected from three [...] Read more.
Peridotites exposed in the southern Mariana Trench provide a rare opportunity to investigate mantle processes operating at the interface between arc and back-arc tectonic domains. This study presents petrographic observations and major element mineral chemistry of 41 depleted mantle harzburgites collected from three sites (Sites A–C) in the southern Mariana Trench. Site A is located on the east-facing slope of the West Santa Rosa Bank Fault, whereas Sites B and C are situated on the southern slope of the South Mariana Forearc Ridge along the eastern side of the Challenger Deep. The harzburgites exhibit variable microstructures ranging from coarse-grained (>1 mm) to medium-grained (<1 mm) to small-grained (>0.1 mm) textures, with or without porphyroclasts, and commonly contain amphibole associated with orthopyroxene and spinel. Olivine Mg# (Mg/[Mg + Fe]) (0.902–0.925) and spinel Cr# (Cr/[Cr + Al]) (0.304–0.720) indicate a wide range of mantle depletion across the three sites. Based on the integrated chemical characteristics of olivine, spinel, and amphibole, the harzburgites are classified into three distinct compositional trends (Trends 1–3). Trend 1 is characterized by high olivine Mg# (~0.925), high spinel Cr# (>0.6), low TiO2 contents (<0.1 wt%), and K2O-enriched but TiO2-poor amphibole (TiO2/K2O < ~0.5), consistent with strongly depleted forearc mantle modified by slab-derived hydrous melts or fluids. In contrast, Trend 2 is defined by relatively high olivine Mg# (>~0.91), lower spinel Cr# (<0.6), slightly higher TiO2 contents (up to ~0.2 wt%), and amphibole moderately enriched in both K2O and TiO2 (TiO2/K2O = 1–4), recording an intermediate geochemical signature that cannot be uniquely attributed to a purely forearc origin. Trend 3 is characterized by lower olivine Mg# (~0.90), lower spinel Cr# (<0.6), distinctly higher TiO2 contents (up to ~0.8 wt%), and TiO2-rich but K2O-poor amphibole (TiO2/K2O > 4), indicating a back-arc mantle origin related to decompression melting. Trends 1 and 2 occur in harzburgites from Sites B and C of the South Mariana Forearc Ridge, whereas Trend 3 is exclusively identified in harzburgites from Site A of the West Santa Rosa Bank Fault, highlighting the juxtaposition of forearc-type, transitional, and back-arc-type mantle domains within a single forearc region. Full article
Show Figures

Figure 1

18 pages, 7532 KB  
Article
Flexural Behavior of Concrete One-Way Slabs Reinforced with CFRP Grids: Experimental and Numerical Study
by Suhui Yu, Xin Zhang, Jian Yuan, Zitong Wang and Jun He
Buildings 2026, 16(5), 984; https://doi.org/10.3390/buildings16050984 - 3 Mar 2026
Viewed by 192
Abstract
This study investigated the flexural behavior of concrete one-way slabs reinforced with CFRP grids as longitudinal reinforcement, employing both experimental and finite element (FE) methods. A total of eight concrete one-way slabs were tested, including one with a steel grid and seven with [...] Read more.
This study investigated the flexural behavior of concrete one-way slabs reinforced with CFRP grids as longitudinal reinforcement, employing both experimental and finite element (FE) methods. A total of eight concrete one-way slabs were tested, including one with a steel grid and seven with CFRP grids. The test variables considered were concrete strength grade, grid size, and concrete cover thickness. The experimental results revealed that the CFRP grid-reinforced slabs underwent significant deformation without failure. Concrete strength grade was found to significantly influence the cracking load, with an increase of 64.1% observed when the grade was raised from C20 to C40. Reducing the cover thickness proved most effective in enhancing serviceability load capacity, yielding a 44.9% increase when the cover was reduced from 30 mm to 10 mm. Additionally, a finite element model was developed and validated against the experimental results, showing good agreement. Full article
Show Figures

Figure 1

34 pages, 3470 KB  
Article
Parametric Investigation of Climate-Responsive Roof Design Strategies for Buildings in India
by Sudha Gopalakrishnan, Radhakrishnan Shanthi Priya, Yoo Kee Law, Chng Saun Fong and Ramalingam Senthil
Eng 2026, 7(3), 119; https://doi.org/10.3390/eng7030119 - 2 Mar 2026
Viewed by 235
Abstract
Rapid urbanization has significantly increased energy demand in buildings, which now represent nearly 30% of global energy use. In India, buildings are built across highly varied climatic conditions, from hot-dry and warm-humid to cold, high-altitude areas, making climate-responsive envelope design essential to enhance [...] Read more.
Rapid urbanization has significantly increased energy demand in buildings, which now represent nearly 30% of global energy use. In India, buildings are built across highly varied climatic conditions, from hot-dry and warm-humid to cold, high-altitude areas, making climate-responsive envelope design essential to enhance thermal performance. Among envelope components, roofs are the most exposed to solar and outdoor thermal loads, playing a key role in managing indoor heat transfer. This study offers a parametric analysis of climate-responsive roof design strategies for India’s five main climatic zones, using transient simulations and statistical evaluation. The effectiveness of insulation placement, insulation material and thickness, and external surface absorptivity was systematically assessed based on roof heat gain and heat loss. Results indicate that over-slab insulation can lower roof heat gain by approximately 15–35% compared to under-slab insulation in warm-humid, hot-dry, composite, and temperate zones. In comparison, under-slab insulation decreases heat loss by about 10% in colder areas. Among insulation materials, 50 mm polyurethane foam (U = 0.433 W/m2·K) consistently outperformed extruded polystyrene and expanded polystyrene, achieving 82–83% reductions in maximum heat gain in cooling-dominated climates and 89% reductions in heat loss in cold regions relative to uninsulated roofs. When combined with a white reflective surface finish (α = 0.26), the total heat transfer reduction increased further to 89–92%. Surface treatments alone cut heat gain by 37–51% in non-cold climates, highlighting their potential as cost-effective retrofit options. Statistical analysis confirmed that dry-bulb temperature is the primary climatic factor influencing roof heat transfer (R2 = 0.86–0.98, p < 0.0001), while solar radiation had a weaker effect, especially in optimized roof systems. The findings emphasize the importance of climate-specific roof design and demonstrate that insulation U-value has a greater impact on thermal performance than surface absorptivity, although both are significant. This research offers practical, climate-adjusted guidance for architects, engineers, and policymakers to enhance the thermal performance of roofs in Indian buildings. It supports the development of more resilient, energy-efficient building envelopes. Full article
(This article belongs to the Special Issue Interdisciplinary Insights in Engineering Research)
Show Figures

Figure 1

32 pages, 9312 KB  
Article
Push-Out Testing of Demountable Bolted Shear Connection in Composite Cold-Formed Steel Beams: Experimental Evaluation and Analysis
by Vlaho Žuvelek, Ivan Ćurković, Ivan Lukačević, Andrea Rajić and Marko Bartolac
Buildings 2026, 16(5), 979; https://doi.org/10.3390/buildings16050979 - 2 Mar 2026
Viewed by 164
Abstract
The Innovative Lightweight Cold-Formed Steel–Concrete Composite Floor System (LWT-FLOOR) addresses key challenges faced by the construction industry related to the efficiency, adaptability, and life-cycle usability of structural elements. Within this context, the present study investigated the behaviour of demountable bolted shear connections in [...] Read more.
The Innovative Lightweight Cold-Formed Steel–Concrete Composite Floor System (LWT-FLOOR) addresses key challenges faced by the construction industry related to the efficiency, adaptability, and life-cycle usability of structural elements. Within this context, the present study investigated the behaviour of demountable bolted shear connections in a composite system combining built-up cold-formed steel (CFS) girders and concrete slabs. An experimental programme comprising 18 push-out tests was conducted on two composite configurations: built-up back-to-back CFS sections and built-up sections incorporating a corrugated web. The influence of key parameters, including the bolt diameter, CFS thickness, steel grade, and connector spacing, was evaluated. The results show that increasing the bolt diameter enhanced the shear resistance and initial stiffness while reducing ductility, whereas reducing the CFS thickness led to a moderate decrease in resistance accompanied by a pronounced increase in ductility. The incorporation of a corrugated web increased the ultimate shear resistance by approximately 30–40%. The existing analytical models from current standards were found to be inadequate; however, the introduction of a spacing-dependent correction factor into the prEN 1994-1-1 model significantly improved the prediction accuracy, reducing the coefficient of variation from 16% to 4.36%. The findings provide a quantitative basis for improving the design of demountable shear connections in lightweight composite CFS-concrete systems. Full article
Show Figures

Figure 1

17 pages, 5425 KB  
Article
Geochronology and Geochemistry of the Wulanwuzhuer Intermediate–Felsic Intrusion from Qimantag Area, East Kunlun Mountains: Implications for Regional Tectonic Evolution
by Maoguo An, Junjin Zhang, Qinglin Xu, Yanqian Yang, Ziyi Dong and Guangzhou Mao
Minerals 2026, 16(3), 272; https://doi.org/10.3390/min16030272 - 2 Mar 2026
Viewed by 168
Abstract
A vast suite of intermediate–felsic intrusive rocks, the Wulanwuzhuer intrusion, which intrude the Jinshuikou Group in the Qimantag area of the Eastern Kunlun Mountains, Qinghai Province, has an unclear formation age and petrogenesis. In this paper, we discuss their formation time, petrogenesis, and [...] Read more.
A vast suite of intermediate–felsic intrusive rocks, the Wulanwuzhuer intrusion, which intrude the Jinshuikou Group in the Qimantag area of the Eastern Kunlun Mountains, Qinghai Province, has an unclear formation age and petrogenesis. In this paper, we discuss their formation time, petrogenesis, and tectonic background. Based on detailed field geological surveys, this paper presents zircon U-Pb isotope chronology and petrogeochemistry to identify the genesis of rocks, determine the intrusion age, and explore their tectonic significance. The Wulanwuzhuer rocks are composed of fine-grained granodiorite, gneissic biotite granite and potassic granite. Zircon LA-ICP-MS U-Pb dating of zircon yields an age of 475 ± 2 Ma for the gneissic biotite granite. This indicates a Caledonian formation age, contrasting with the previously assumed Hercynian age. The Wulanwuzhuer rocks show SiO2 contents that vary from 62% to 74%, K2O varies from 4.0% to 5.2%, K2O/Na2O varies from 1.41 to 6.29, and A/CNK varies from 0.79 to 1.26. The rocks are weakly peraluminous to metaluminous and belong to the shoshonitic series. These geochemical signatures suggest that the formation of the Wulanwuzhuer rocks was predominantly influenced by subduction-related processes, including metasomatism by fluids derived from the subducted oceanic slab. Contributions from an enriched mantle source, as indicated by LILE and LREE enrichment, also played a role. Combined with the age and tectonic evolution, it is concluded that these rocks were formed at an island arc-type active continental margin, which is a response of the Proto-Tethys oceanic crust subducting beneath the Qaidam massif from south to north along the vicinity of modern Kunzhong Fault in the Early Caledonian. Full article
(This article belongs to the Section Mineral Geochemistry and Geochronology)
Show Figures

Figure 1

12 pages, 2726 KB  
Article
Study on the Influence of Sustained Axial Compression and Tension on the Permeability Properties of Panel Concrete
by Xin Zhang, Hongxing Zhong, Lei Gao, Jiahui Li, Yanjing Cai and Bobo Xiong
Buildings 2026, 16(5), 972; https://doi.org/10.3390/buildings16050972 - 2 Mar 2026
Viewed by 157
Abstract
The anti-seepage performance of concrete directly affects the anti-seepage effect and durability of the concrete face slab of the rockfill dam. Since the panel concrete is often in a complex stress state in practical engineering, its permeability coefficient will be significantly affected by [...] Read more.
The anti-seepage performance of concrete directly affects the anti-seepage effect and durability of the concrete face slab of the rockfill dam. Since the panel concrete is often in a complex stress state in practical engineering, its permeability coefficient will be significantly affected by the stress state. In this paper, the fixture is designed to apply different levels of axial compression and axial tensile load to concrete specimens, and the air-void structure, water absorption, and permeability coefficient are measured under sustained load. The results show that with the increase in axial compressive load, the air-void spacing, capillary water absorption and permeability coefficient decrease first and then increase, and the critical stress threshold is 0.38 fc. For the specimen with a water-cement ratio of 0.35, the permeability coefficient decreases by 45.1% and then increases by 802.4%. However, when the axial compressive load exceeds a certain threshold, the internal structure is damaged, and the permeability increases again. With the increase in axial tensile load, the air-void spacing, capillary water absorption, and permeability coefficient continue to increase, indicating that axial tensile stress will aggravate the expansion of micro-cracks in concrete and significantly increase the permeability coefficient. For the specimen with a water-cement ratio of 0.35, the permeability coefficient increases by 197.9% and then increases by 734.3% with the increase in tensile stress. The concrete with a water-cement ratio of 0.5 is more sensitive to the change in stress state than 0.35, showing a greater change in permeability coefficient and capillary water absorption. The research can provide an important basis for the design and construction of concrete face rockfill dam panel. Full article
(This article belongs to the Section Building Materials, and Repair & Renovation)
Show Figures

Figure 1

Back to TopTop