ReplicaXLite: A Finite Element Toolkit for Creating, Analyzing and Monitoring 3D Structural Models
Abstract
1. Introduction
2. ReplicaXLite Architecture
2.1. Structural API
2.2. Sensors API
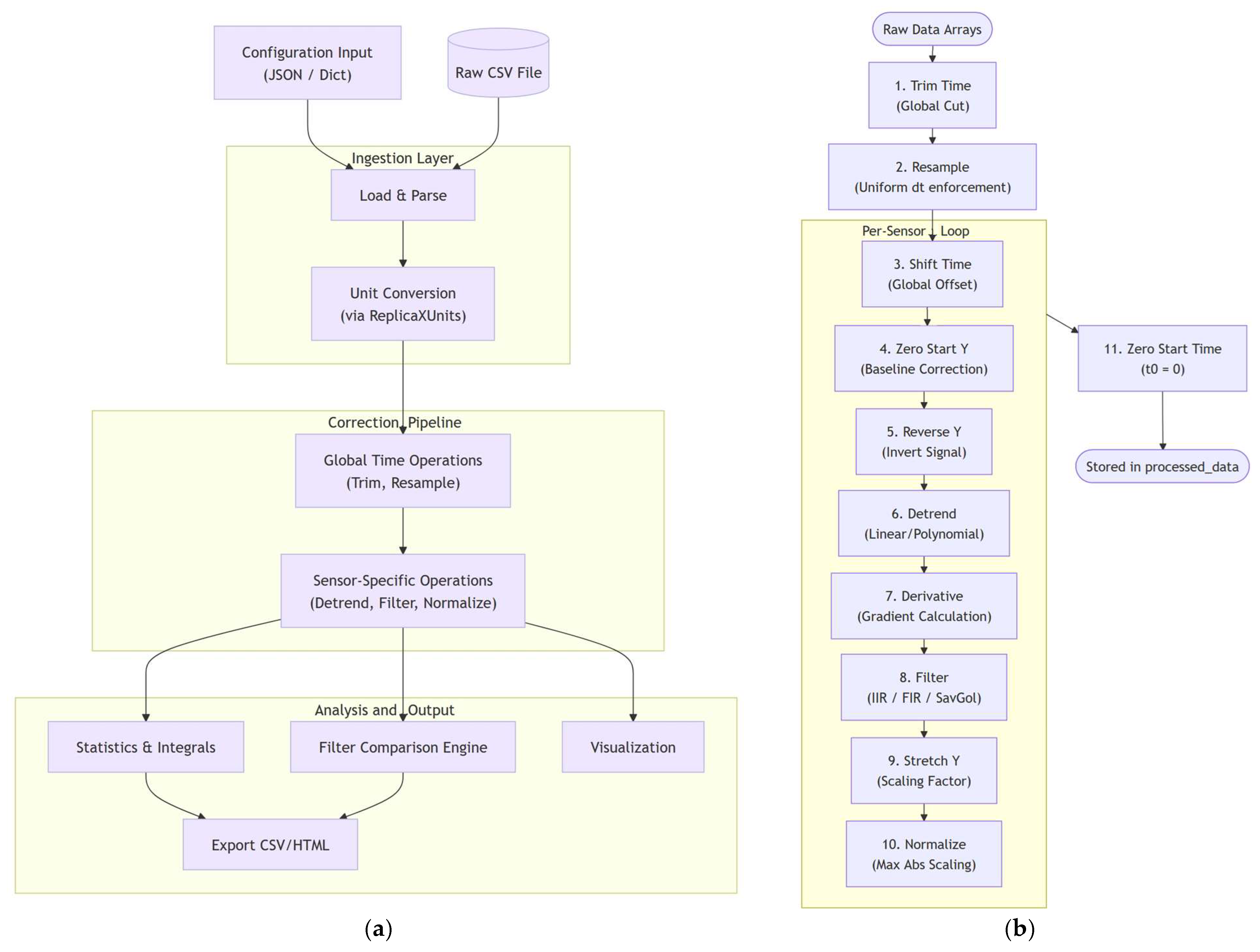
2.3. Units API
2.4. Data Validation API
2.5. Graphical User Interface (GUI)
3. Detailed Seismic Table Example
3.1. Experimental Parameters of As-Built Building in Phase A
3.2. Experimental Parameters of Vertical Forest Renovated Building in Phase B
3.3. ReplicaXLite Structural API Setup
3.4. ReplicaXLite Structural API Dynamic Load Definition
4. Results
5. Discussion
6. Conclusions
- The toolkit successfully integrates four distinct APIs (Structural, Sensors, Units, and DataValidation) into a single GUI/CLI hybrid environment. This allows users to transition seamlessly from raw sensor data processing to complex nonlinear history analysis without external software dependencies.
- The numerical models generated by ReplicaXLite demonstrated exceptional accuracy when validated against extensive shake table tests of a 1:3 scaled reinforced concrete building. The platform successfully reproduced responses across varying sequential seismic intensities (0.1 g to 1.4 g) in a one-run mode. Key findings from this comparison include:
- ○
- Base-Level Precision: The model captured input ground motions and boundary conditions with exceptional accuracy, achieving Pearson correlation coefficients () predominantly at or above 0.99 for the bottom base-beam. Normalized Root Mean Square Errors (NRMSE) remained consistently below 1.2% for most test cases, only peaking at 3.72% for acceleration and 2.66% for displacement during the final, extreme 1.4 g near-collapse excitation (ST25).
- ○
- Global Response and Damage Tracking: At upper structural levels, the software successfully captured the fundamental frequency shifts, period elongation and global stiffness degradation of the system. Top mid-slab displacement Pearson correlations () remained robustly above 0.96 for Phase A. In Phase B, despite accumulated structural damage causing some variance in Pearson correlations () ranging from 0.653 to 0.976, the envelope correlations () remained highly accurate, consistently staying above 0.91. Meanwhile, top-slab acceleration NRMSE showed good stability across both testing phases combined, ranging from 4.24% to 7.5%.
- ○
- Peak Amplitude Prediction: While global behavioral tracking was highly accurate, the model exhibited a consistent tendency to under-predict peak top-slab accelerations, with peak errors () strictly constrained between −6.2% and −9.0%. This indicates that localized high-frequency amplification effects were slightly overdamped in the numerical environment. Similarly, top mid-slab peak displacements were also under-predicted, with peak errors ranging between −4.3% and −13.9%, reaching their maximum deviation during the extreme 1.4 g near-collapse excitation.
- The architecture supports “forced user-released” sequential analysis, where model properties (mass, stiffness and topology) can be modified mid-simulation. This was effectively demonstrated in the simulation of Phase B, where the model was “retrofitted” digitally (adding vertical living walls, basalt fiber ropes and polyurethane joints) to match physical interventions without losing the damage history accumulated from previous excitation steps.
- To properly simulate the entire timeline of 39 sequential dynamic excitations without convergence failure, it was found that an integration scheme utilizing five integration points provided the optimal numerical stability for fiber elements, bridging the transition from the “as-built” Phase A damage state to the highly nonlinear Phase B performance.
Author Contributions
Funding
Data Availability Statement
Conflicts of Interest
References
- McKenna, F.; Scott, M.H.; Fenves, G.L. Nonlinear Finite-Element Analysis Software Architecture Using Object Composition. J. Comput. Civ. Eng. 2010, 24, 95–107. [Google Scholar] [CrossRef]
- Llanos, D.; Delgadillo, R.M. Linear Seismic Analysis and Structural Optimization of Reinforced Concrete Frames Using OpenSeesPy. Buildings 2025, 15, 4388. [Google Scholar] [CrossRef]
- Pantoja, J.-C.; Tinoco, J.; Smith-Pardo, J.P.; Boada-Parra, G.; Matos, J. Visualization of Distributed Plasticity in Concrete Piles Using OpenSeesPy. Appl. Sci. 2025, 15, 8004. [Google Scholar] [CrossRef]
- Llanos, D.; Huerta, A.; Huisa, J.; Ariza Flores, V. Probabilistic Evaluation of Flexural Demand in RC Beams Through Monte Carlo Simulation. Constr. Mater. 2025, 5, 72. [Google Scholar] [CrossRef]
- Quizanga, D.; Almazán, J.L.; Torres-Rodas, P. Seismic Collapse of Frictionally Isolated Timber Buildings in Subduction Zones: An Assessment Considering Slider Impact. Buildings 2025, 15, 3593. [Google Scholar] [CrossRef]
- Caglio, L.; Stang, H.; Katsanos, E. Bayesian Model Updating and Nonlinear Response Estimation of Structures Subjected to Unknown Loads via FE-Aided Kalman Filtering. Mech. Syst. Signal Process. 2025, 241, 113505. [Google Scholar] [CrossRef]
- Zhang, S.; Ji, X.; Sun, L.; Yu, Y.; Cheng, X. New OpenSees Material Model for Simulating Reinforced Concrete Shear Walls Subjected to Coupled Axial Tension and Cyclic Lateral Loads. Eng. Struct. 2024, 318, 118774. [Google Scholar] [CrossRef]
- Kang, X.; Chen, H.; Zhao, G.; Lin, X.; Zheng, L.; Chen, Y.; Liu, Q.; Zhao, Z.; Chen, X.; Wang, F. Nearby Real-Time Earthquake Simulation on an Urban Scale Based on Structural Monitoring. Buildings 2024, 14, 3574. [Google Scholar] [CrossRef]
- Wang, X.; Ebrahimian, H.; Astroza, R.; Conte, J.P.; Restrepo, J.I.; Hutchinson, T.C. Shake Table Testing of a Full-Scale Five-Story Building: Pre-Test Simulation of the Test Building and Development of an NCS Design Criteria. In Proceedings of the Structures Congress 2013; American Society of Civil Engineers: Pittsburgh, PA, USA, 2013; pp. 1460–1471. [Google Scholar]
- Akhlaghi, M.M.; Bose, S.; Mohammadi, M.E.; Moaveni, B.; Stavridis, A.; Wood, R.L. Post-Earthquake Damage Identification of an RC School Building in Nepal Using Ambient Vibration and Point Cloud Data. Eng. Struct. 2021, 227, 111413. [Google Scholar] [CrossRef]
- Shabani, A. A Review of Graphical User Interfaces of OpenSees Software Framework. Front. Built Environ. 2023, 9, 1233116. [Google Scholar] [CrossRef]
- Rahman, M.M.; Nahar, T.T.; Kim, D. FeView: Finite Element Model (FEM) Visualization and Post-Processing Tool for OpenSees. SoftwareX 2021, 15, 100751. [Google Scholar] [CrossRef]
- Sullivan, C.; Kaszynski, A. PyVista: 3D Plotting and Mesh Analysis through a Streamlined Interface for the Visualization Toolkit (VTK). JOSS 2019, 4, 1450. [Google Scholar] [CrossRef]
- Guo, J.; Ye, A.; Wang, X.; Guan, Z. OpenSeesPyView: Python Programming-Based Visualization and Post-Processing Tool for OpenSeesPy. SoftwareX 2023, 21, 101278. [Google Scholar] [CrossRef]
- Papanikolaou, V.K.; Kartalis-Kaounis, T.; Protopapadakis, E.; Papadopoulos, T. A New Graphical User Interface for OpenSees. In Proceedings of the 1st European Conference on OpenSees, Porto, Portugal, 19–20 June 2017; pp. 73–76. [Google Scholar]
- Yan, Y.; Xie, Y. Opstool: A Python Library for OpenSeesPy Analysis Automation, Streamlined Pre- and Post-Processing, and Enhanced Data Visualization. SoftwareX 2025, 30, 102126. [Google Scholar] [CrossRef]
- Zhu, M.; McKenna, F.; Scott, M.H. OpenSeesPy: Python Library for the OpenSees Finite Element Framework. SoftwareX 2018, 7, 6–11. [Google Scholar] [CrossRef]
- Hoyer, S.; Hamman, J. Xarray: N-D Labeled Arrays and Datasets in Python. JORS 2017, 5, 10. [Google Scholar] [CrossRef]
- Plotly, Inc. Collaborative Data Science. Available online: https://plot.ly (accessed on 24 January 2026).
- Computers and Structures, Inc. (CSI). CSI Analysis Reference Manual for SAP2000, ETABS, SAFE and CSiBridge; Computers and Structures, Inc.: Berkeley, CA, USA, 2024. [Google Scholar]
- Mirzaaghabeik, H.; Mashaan, N.S.; Shukla, S.K. Impact of Geometrical Dimensions on the Shear Behaviour of UHPC Deep Beams Reinforced with Steel and Synthetic Fibres. Structures 2025, 78, 109260. [Google Scholar] [CrossRef]
- Mirzaaghabeik, H.; Shukla, S.K.; Mashaan, N.S. Effects of Vertical Reinforcement on the Shear Performance of UHPC Deep Beams with Synthetic and Steel Fibres. Structures 2025, 76, 109038. [Google Scholar] [CrossRef]
- Rousakis, T.; Vanian, V.; Fanaradelli, T.; Anagnostou, E. 3D FEA of Infilled RC Framed Structures Protected by Seismic Joints and FRP Jackets. Appl. Sci. 2021, 11, 6403. [Google Scholar] [CrossRef]
- Schroeder, W.; Martin, K.; Lorensen, B. The Visualization Toolkit, 4th ed.; Kitware: Clifton Park, NY, USA, 2006; ISBN 978-1-930934-19-1. [Google Scholar]
- Virtanen, P.; Gommers, R.; Oliphant, T.E.; Haberland, M.; Reddy, T.; Cournapeau, D.; Burovski, E.; Peterson, P.; Weckesser, W.; Bright, J.; et al. SciPy 1.0: Fundamental Algorithms for Scientific Computing in Python. Nat. Methods 2020, 17, 261–272. [Google Scholar] [CrossRef] [PubMed]
- Rousakis, T.; Vanian, V.; Lappa, M.; Zapris, A.G.; Xynopoulos, I.P.; Voutetaki, M.; Kellis, S.; Sapidis, G.; Naoum, M.; Papadopoulos, N.; et al. Experimental Evaluation of RC Structures with Brick Infills for Vertical Forest Adaptation in Seismic Regions. Fibers 2025, 13, 154. [Google Scholar] [CrossRef]
- Rousakis, T.; Vanian, V.; Lappa, M.; Zapris, A.G.; Xynopoulos, I.P.; Voutetaki, M.E.; Kellis, S.; Sapidis, G.M.; Naoum, M.C.; Papadopoulos, N.A.; et al. Assessment of Seismic Performance and Structural Health Monitoring of a Retrofitted Reinforced Concrete Structure with Polyurethane-Based Interventions and Vertical Greenery Systems. Polymers 2025, 17, 3104. [Google Scholar] [CrossRef]
- Di Trapani, F.; Shing, P.B.; Cavaleri, L. Macroelement Model for In-Plane and Out-of-Plane Responses of Masonry Infills in Frame Structures. J. Struct. Eng. 2018, 144, 04017198. [Google Scholar] [CrossRef]
- Pradhan, B.; Cavaleri, L. IP-OOP Interaction in URM Infilled Frame Structures: A New Macro-Modelling Proposal. Eng. Struct. 2020, 224, 111211. [Google Scholar] [CrossRef]
- Kechidi, S.; Colaço, A.; Alves Costa, P.; Castro, J.M.; Marques, M. Modelling of Soil-Structure Interaction in OpenSees: A Practical Approach for Performance-Based Seismic Design. Structures 2021, 30, 75–88. [Google Scholar] [CrossRef]
- Cao, G.; Chang, Z.; Deng, G.; Ma, W.; Liu, B. Mechanical Performance and Parameter Sensitivity Analysis of Small-Diameter Lead-Rubber Bearings. Buildings 2025, 15, 3284. [Google Scholar] [CrossRef]
- Jarrahi, H.; Vaziri, S.J.; Khatibinia, M. Sensitivity Analysis and Integrated Optimization of Placement and Parameters of Rotational Friction Dampers Based on Seismic Energy Approach Considering Soil-Structure Interaction. PLoS ONE 2025, 20, e0331741. [Google Scholar] [CrossRef] [PubMed]




















| Software Package | Primary Target Application | Interface/ Environment | 3D Modeling (Pre- Processing) | 3D Visualization (Post- Processing) | Automated Complex FEA * | Physical Sensor Integration | Real-Time SHM & Lab Data Processing |
|---|---|---|---|---|---|---|---|
| DYANAS | SDOF Systems | MATLAB GUI | No (2D only) | No (2D only) | M.G.T. | No | No |
| FeView | General FEM Visualization | Python GUI | No (Requires script) | Yes | M.G.P.T. | No | No |
| FM-2D | 2D Steel & RC Frames | MATLAB GUI | No (2D only) | No (2D only) | M.G.P.T. | No | No |
| GID + OpenSees | General FEM | GiD Add-on | Yes | Yes | M.G.P.T. | No | No |
| Hyperomet | Unreinforced Masonry | Tcl Wrapper | No (2D only) | No | M.G.P.T. | No | No |
| INSPECT-SPSW | Steel Plate Shear Walls | Standalone GUI | No (2D only) | No (2D only) | M.G.P.T. | No | No |
| OpenSeesPyView | General FEM Visualization | Python GUI | Yes | Yes | M.G.T. | No | No |
| opstool | Python FEM Workflow Optimization | Python Library | Yes (via Scripting) | Yes | M.G.P.T. | No | No |
| ReplicaXLite (Proposed) | Hybrid FEA & Laboratory SHM integration | Python CLI & GUI | Yes | Yes | M.G.P.T. | Yes | Yes |
| Parameter | Type | Description |
|---|---|---|
| file_path | str | Absolute path to the source CSV file. |
| separator | str | CSV delimiter (e.g., ”,”, ”;”). |
| start_row | int | Excel-based row index (1-based) where data starts. |
| end_row | int | Excel-based row index (1-based) where data ends. |
| time_column | str | Excel column letter for the Time vector (e.g., ”A”). |
| dt | float | Expected time step. |
| data | dict | Map of internal ID to Excel Column (e.g., {“S1”: “B”}). |
| data_name | dict | Map of internal ID to Custom Name (e.g., {“S1”: “Accel_Top”}). |
| input_units | dict | {“time”: “s”, “data”: “g”} |
| output_units | dict | {“time”: “s”, “data”: “m/s^2”} |
| data_correction | dict | Data corrections dictionary for in depth information see source-code or help file in the repository. |
| Panels | Description |
|---|---|
| 1. Left Panel: Project File Viewer |
|
| 2. Center Panel: Split into Two Sections | |
| Top Section—3D Interactor: |
|
| Bottom Section—FEM Tables |
|
| 3. Right Panel: Console |
|
| 4. Status Bar |
|
| Element | Material | fpc (kPa) | epsc0 (-) | fpcu (kPa) | epsU (-) |
|---|---|---|---|---|---|
| base_beam_cover | Concrete02 | 36,760 | 0.002 | 7350 | 0.0035 |
| base_beam_core | Concrete02 | 37,760 | 0.002 | 7350 | 0.004 |
| column_cover | Concrete02 | 24,820 | 0.002 | 4960 | 0.0035 |
| column_core | Concrete02 | 25,820 | 0.002 | 4960 | 0.004 |
| slab_cover | Concrete02 | 31,630 | 0.002 | 6330 | 0.0035 |
| slab_core | Concrete02 | 32,630 | 0.002 | 6330 | 0.004 |
| Bottom Base-Beam | Top Mid-Slab | |||||||||
|---|---|---|---|---|---|---|---|---|---|---|
| Phase | Test ID | PGA (g) | rp | re | Epeak (%) | NRMSE (%) | rp | re | Epeak (%) | NRMSE (%) |
| A | ST2 | 0.1 | 0.998 | 0.998 | −7.3 | 0.79 | 0.861 | 0.912 | −8.5 | 4.99 |
| A | ST4 | 0.2 | 0.999 | 0.999 | −6.9 | 0.72 | 0.821 | 0.924 | −7.3 | 5.4 |
| A | ST6 | 0.5 | 0.999 | 0.999 | −7.2 | 0.75 | 0.814 | 0.896 | −7.3 | 5.49 |
| A | ST8 | 0.8 | 0.997 | 0.999 | −7.4 | 0.81 | 0.803 | 0.894 | −8.6 | 5.94 |
| A | ST10 | 1.1 | 0.998 | 0.999 | −7.3 | 0.75 | 0.814 | 0.861 | −7.6 | 6.26 |
| B | ST4 | 0.1 | 0.999 | 0.999 | −7.8 | 0.82 | 0.898 | 0.956 | −9.0 | 4.24 |
| B | ST11 | 0.5 | 0.998 | 0.999 | −7.6 | 0.83 | 0.862 | 0.959 | −6.8 | 5.29 |
| B | ST17 | 0.8 | 0.999 | 0.999 | −7.0 | 0.75 | 0.767 | 0.905 | −6.2 | 7.14 |
| B | ST19 | 1.1 | 0.999 | 0.999 | −7.2 | 0.79 | 0.844 | 0.894 | −6.5 | 6.95 |
| B | ST25 | 1.4 | 0.943 | 0.947 | −8.0 | 3.72 | 0.807 | 0.910 | −7.4 | 7.5 |
| Bottom Base-Beam | Top Mid-Slab | |||||||||
|---|---|---|---|---|---|---|---|---|---|---|
| Phase | Test ID | PGA (g) | rp | re | Epeak (%) | NRMSE (%) | rp | re | Epeak (%) | NRMSE (%) |
| A | ST2 | 0.1 | 0.998 | 0.998 | 7.5 | 1.15 | 0.978 | 0.987 | −8.1 | 2.29 |
| A | ST4 | 0.2 | 0.999 | 0.999 | 6.8 | 0.77 | 0.979 | 0.990 | −12.4 | 2.53 |
| A | ST6 | 0.5 | 0.999 | 0.999 | 6.1 | 0.86 | 0.972 | 0.984 | −7.3 | 2.64 |
| A | ST8 | 0.8 | 0.999 | 0.999 | 7.9 | 0.95 | 0.974 | 0.983 | −6.1 | 2.55 |
| A | ST10 | 1.1 | 0.997 | 0.999 | 6.8 | 1.08 | 0.961 | 0.973 | −4.3 | 3.14 |
| B | ST4 | 0.1 | 0.998 | 0.999 | 6.1 | 1.00 | 0.653 | 0.968 | −8.9 | 7.89 |
| B | ST11 | 0.5 | 0.998 | 0.999 | −0.9 | 0.69 | 0.976 | 0.985 | −6.3 | 2.29 |
| B | ST17 | 0.8 | 0.998 | 0.999 | 1.8 | 0.63 | 0.962 | 0.976 | −13.8 | 3.83 |
| B | ST19 | 1.1 | 0.997 | 0.998 | 1.1 | 0.89 | 0.951 | 0.964 | −7.1 | 3.87 |
| B | ST25 | 1.4 | 0.964 | 0.977 | 8.8 | 2.66 | 0.846 | 0.914 | −13.9 | 6.32 |
Disclaimer/Publisher’s Note: The statements, opinions and data contained in all publications are solely those of the individual author(s) and contributor(s) and not of MDPI and/or the editor(s). MDPI and/or the editor(s) disclaim responsibility for any injury to people or property resulting from any ideas, methods, instructions or products referred to in the content. |
© 2026 by the authors. Licensee MDPI, Basel, Switzerland. This article is an open access article distributed under the terms and conditions of the Creative Commons Attribution (CC BY) license.
Share and Cite
Vanian, V.; Rousakis, T. ReplicaXLite: A Finite Element Toolkit for Creating, Analyzing and Monitoring 3D Structural Models. Buildings 2026, 16, 1131. https://doi.org/10.3390/buildings16061131
Vanian V, Rousakis T. ReplicaXLite: A Finite Element Toolkit for Creating, Analyzing and Monitoring 3D Structural Models. Buildings. 2026; 16(6):1131. https://doi.org/10.3390/buildings16061131
Chicago/Turabian StyleVanian, Vachan, and Theodoros Rousakis. 2026. "ReplicaXLite: A Finite Element Toolkit for Creating, Analyzing and Monitoring 3D Structural Models" Buildings 16, no. 6: 1131. https://doi.org/10.3390/buildings16061131
APA StyleVanian, V., & Rousakis, T. (2026). ReplicaXLite: A Finite Element Toolkit for Creating, Analyzing and Monitoring 3D Structural Models. Buildings, 16(6), 1131. https://doi.org/10.3390/buildings16061131

