Sign in to use this feature.

Years

Between: -

Subjects

remove_circle_outline
remove_circle_outline
remove_circle_outline
remove_circle_outline
remove_circle_outline

Journals

Article Types

Countries / Regions

Search Results (208)

Search Parameters:
Keywords = serum and liver metabolome

Order results
Result details
Results per page
Select all
Export citation of selected articles as:
18 pages, 3714 KB  
Article
Febuxostat Improves MASLD in Male Rats: Roles of XOR Inhibition and Associated JNK/NRF2/HO-1 Pathway Changes
by Zhiyu Pu, Yangyang Cen, Bowen Yang, Kaijun Xing, Linxi Lian, Xi Chi, Jianjun Yang and Yannan Zhang
Int. J. Mol. Sci. 2026, 27(2), 1069; https://doi.org/10.3390/ijms27021069 - 21 Jan 2026
Abstract
Metabolic dysfunction-associated steatotic liver disease (MASLD) is a peril to public health. Xanthine oxidoreductase (XOR) is implicated in oxidative stress and lipid metabolism, which constitute the pathological basis of MASLD. As a specific XOR inhibitor, febuxostat therefore exhibits considerable potential for mitigating MASLD. [...] Read more.
Metabolic dysfunction-associated steatotic liver disease (MASLD) is a peril to public health. Xanthine oxidoreductase (XOR) is implicated in oxidative stress and lipid metabolism, which constitute the pathological basis of MASLD. As a specific XOR inhibitor, febuxostat therefore exhibits considerable potential for mitigating MASLD. However, the efficacy and underlying mechanisms of febuxostat in this context remain to be elucidated. Against this background, the present study aimed to observe the effect of febuxostat on the physiological changes of male MASLD rats and explore the related mechanisms. All rats were assigned to three groups: control, high-fat diet (HF), and high-fat diet with febuxostat (HF + F). After euthanasia, biosamples were immediately harvested to conduct an extensive suite of experiments, encompassing histological examination, assessment of biochemical and oxidative stress markers, serum non-targeted metabolomics, and Western blot analysis. Histological examination showed marked reductions in hepatic lipid accumulation and hepatocellular degeneration in the HF + F group relative to the HF group. Consistently, compared to the HF group, the HF + F group showed significant reductions in the elevated levels of plasma/hepatic lipids, and plasma oxidative stress markers (p < 0.05). Serum metabolomics revealed distinct metabolic profiles among groups, with 51 differential metabolites between HF + F and HF groups, with pathways such as taurine and hypotaurine metabolism and starch and sucrose metabolism being significantly altered (p < 0.05). Western blot analysis showed reduced p-JNK and increased NRF2 and HO-1 expression in the HF + F group (p < 0.05). In summary, we found that inhibiting XOR with febuxostat improved hepatic steatosis, serum metabolic dysregulation and systemic oxidative stress status, and it accompanied by JNK/NRF2/HO-1 pathway key molecule protein alterations in male MASLD rats. Full article
(This article belongs to the Section Molecular Endocrinology and Metabolism)
26 pages, 4478 KB  
Article
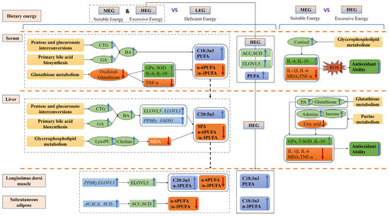
Integration of Serum and Liver Metabolomics with Antioxidant Biomarkers Elucidates Dietary Energy Modulation of the Fatty Acid Profile in Donkey Meat
by Li Li, Yanli Zhao, Yongmei Guo, Binlin Shi, Jing Zhang, Fanzhu Meng, Fang Hui, Qingyue Zhang, Xiaoyu Guo and Sumei Yan
Antioxidants 2026, 15(1), 140; https://doi.org/10.3390/antiox15010140 - 21 Jan 2026
Abstract
Donkey meat is valued for its high protein, unsaturated fats, and low cholesterol. Fatty acid (FA) composition critically influences meat quality and is modulated by dietary energy levels. Twenty-four meat donkeys (male) were randomly divided into three groups: a low-energy group (LEG), a [...] Read more.
Donkey meat is valued for its high protein, unsaturated fats, and low cholesterol. Fatty acid (FA) composition critically influences meat quality and is modulated by dietary energy levels. Twenty-four meat donkeys (male) were randomly divided into three groups: a low-energy group (LEG), a medium-energy group (MEG), and a high-energy group (HEG). The trial lasted for 135 days, with dietary digestible energy levels adjusted during the pre-fattening, mid-fattening, and late-fattening phases according to the experimental design. The results showed that MEG and HEG interventions significantly upregulated tissue polyunsaturated fatty acid (PUFA) and n-3 PUFA content while reducing n-6/n-3 ratios, concomitant with enhanced activity and gene expression of most lipid-metabolizing enzymes. Notably, MEG further elevated antioxidant enzyme activities and anti-inflammatory mediators while suppressing pro-inflammatory factors. MEG and HEG significantly upregulated serum cholestane-3,7,12,25-tetrol-3-glucuronide and cortisol, along with hepatic choline, lysoPC(20:2(11Z,14Z)), glycocholic acid, and cholestane-3,7,12,25-tetrol-3-glucuronide. These modified metabolites were predominantly enriched in key metabolic pathways: pentose and glucuronate interconversions, primary bile acid biosynthesis, steroid hormone biosynthesis, glycerophospholipid metabolism, purine metabolism, and glutathione metabolism. Additionally, compared to HEG, MEG improved the antioxidant activities and immune signaling molecule levels with elevated pyroglutamic acid, glutathione, choline, inosine, adenine, and uric acid. Thus, moderately elevated dietary energy levels may enhance FA profiles in muscular and adipose tissues through coordinated regulation of lipid-metabolizing enzymes and associated gene expression, with serum and hepatic metabolites actively participating in these regulatory pathways. However, excessive energy intake could induce oxidative stress in donkeys. Full article
Show Figures

Figure 1

21 pages, 7325 KB  
Article
Choline Deficiency Drives the Inflammation–Fibrosis Cascade: A Spatiotemporal Atlas of Hepatic Injury from Weeks 6 to 10
by Shang Li, Guoqiang Zhang, Xiaohong Li, Xu Zhao, Axi Shi, Qingmin Dong, Changpeng Chai, Xiaojing Song, Yuhui Wei and Xun Li
Antioxidants 2026, 15(1), 110; https://doi.org/10.3390/antiox15010110 - 15 Jan 2026
Viewed by 195
Abstract
Metabolic dysfunction-associated steatotic liver disease (MASLD) is strongly linked to systemic metabolic disturbances and features a lipid-driven cascade that promotes hepatic inflammation and fibrosis. Choline insufficiency contributes to disease advancement by altering phospholipid turnover and redox homeostasis; however, its spatial and temporal regulatory [...] Read more.
Metabolic dysfunction-associated steatotic liver disease (MASLD) is strongly linked to systemic metabolic disturbances and features a lipid-driven cascade that promotes hepatic inflammation and fibrosis. Choline insufficiency contributes to disease advancement by altering phospholipid turnover and redox homeostasis; however, its spatial and temporal regulatory roles throughout MASLD progression remain insufficiently defined. A 10-week high-fat, choline-deficient (HFCD) mouse model was established, and liver pathology was evaluated at weeks 6, 8, and 10. Time-resolved assessments combined untargeted metabolomics, magnetic resonance imaging–proton density fat fraction (MRI-PDFF), serum biochemistry, histological staining, immunofluorescence, and transmission electron microscopy to characterize dynamic alterations in lipid metabolism, redox status, inflammation, and fibrogenesis. The HFCD diet produced a clear temporal sequence of liver injury. Steatosis, phosphatidylcholine depletion, and early antioxidant loss appeared by week 6. By week 8, mitochondrial structural damage and pronounced cytokine elevation were evident. At week 10, collagen deposition and α-SMA activation signaled fibrotic progression. Metabolomics indicated significant disruptions in pathways related to ATP-binding cassette (ABC) transporters, one-carbon metabolism, and the tricarboxylic acid (TCA) cycle. Using integrated analytical strategies, this study suggests that choline deficiency may be associated with a time-dependent pathological cascade in MASLD, beginning with phospholipid destabilization and extending to altered mitochondria–endoplasmic reticulum crosstalk at mitochondria-associated membranes, alongside amplified oxidative–inflammatory responses, which collectively may contribute to progressive fibrogenesis as the disease advances. Full article
(This article belongs to the Topic Oxidative Stress and Inflammation, 3rd Edition)
Show Figures

Figure 1

14 pages, 2395 KB  
Article
Systemic Metabolomic Remodeling in Pressure Overload-Induced Heart Failure Indicates Modulation of a Gut–Liver–Heart Axis by the Adiponectin Receptor Agonist ALY688
by Yubin Lei, Benjie Li, Tori Gosse, Sungji Cho, Hye Kyoung Sung, Jiarui Chen and Gary Sweeney
Metabolites 2026, 16(1), 38; https://doi.org/10.3390/metabo16010038 - 1 Jan 2026
Viewed by 287
Abstract
Background/Objectives: Numerous studies have documented cardioprotective effects of adiponectin in animal models of cardiometabolic disease (CMD). Adiponectin receptor agonist ALY688 has demonstrated functional significance against pressure overload-induced cardiac remodeling events in a mouse model of heart failure with reduced ejection fraction (HFrEF), potentially [...] Read more.
Background/Objectives: Numerous studies have documented cardioprotective effects of adiponectin in animal models of cardiometabolic disease (CMD). Adiponectin receptor agonist ALY688 has demonstrated functional significance against pressure overload-induced cardiac remodeling events in a mouse model of heart failure with reduced ejection fraction (HFrEF), potentially through modulation of the systemic metabolome. However, the specific metabolites and their pathophysiological contribution to cardioprotection in cardiac hypertrophy or heart failure remain unclear. This study aimed to characterize systemic metabolic alterations across five tissues in HFrEF and determine how ALY688 modifies these pathways to mediate cardioprotection in the transverse aortic constriction (TAC) model. Methods: Targeted metabolic profiling was performed on heart, liver, muscle, epididymal white adipose tissue (eWAT), and serum collected five weeks post-surgery from wild-type male C57BL/6 mice. Mice underwent either Sham or TAC-induced left ventricular pressure overload, with or without daily subcutaneous ALY688 administration. Metabolites were quantified using liquid chromatography–tandem mass spectrometry (LC–MS/MS) and statistically analyzed at the tissue level. Results: Consistent with pathological cardiac remodeling, the comprehensive metabolomic analysis revealed that TAC induced widespread disruption of systemic metabolic homeostasis. ALY688 treatment significantly modified several key metabolite classes, including triglycerides (TGs) and glycosylceramides (HexCer). Notably, ALY688 also altered multiple gut-derived metabolites, including trimethylamine N-oxide (TMAO), 5-aminovaleric acid (5-AVA), and glycodeoxycholic acid (GDCA), highlighting a potential gut–liver–heart axis mediating its cardioprotective effects. Conclusions: These findings demonstrate that ALY688 mitigates TAC-induced metabolic dysregulation across multiple tissues. The identified metabolic signatures suggest that ALY688 exerts cardioprotective effects, at least in part, through restoration of systemic metabolic homeostasis and engagement of a gut–liver–heart metabolic axis. These results provide mechanistic insight into adiponectin receptor agonism and support further exploration of ALY688 as a potential therapeutic strategy for HFrEF. Full article
(This article belongs to the Special Issue Metabolomics in Respiratory, Cardiovascular and Metabolic Disorders)
Show Figures

Figure 1

17 pages, 1910 KB  
Article
Untargeted Metabolomics Reveals Metabolic Reprogramming Linked to HCC Risk in Late Diagnosed Tyrosinemia Type 1
by Anna Sidorina, Cristiano Rizzo, María Jesús Leal-Witt, Carolina Arias, Ignacio Cortés, Verónica Cornejo, Elisa Sacchetti, Giulio Catesini, Sara Boenzi, Carlo Dionisi-Vici and Karen Fuenzalida
Metabolites 2026, 16(1), 21; https://doi.org/10.3390/metabo16010021 - 24 Dec 2025
Viewed by 354
Abstract
Background/Objectives: Tyrosinemia type 1 (HT-1) is a treatable inherited disorder characterized by disrupted tyrosine metabolism, leading to severe liver, renal, and occasionally neurological dysfunction. Early diagnosis by newborn screening markedly reduces the risk of hepatocellular carcinoma (HCC), the most serious complication. A [...] Read more.
Background/Objectives: Tyrosinemia type 1 (HT-1) is a treatable inherited disorder characterized by disrupted tyrosine metabolism, leading to severe liver, renal, and occasionally neurological dysfunction. Early diagnosis by newborn screening markedly reduces the risk of hepatocellular carcinoma (HCC), the most serious complication. A deeper understanding of HT-1 pathophysiology is necessary to prevent disease complications and improve diagnostic and therapeutic strategies. This study explored the untargeted serum metabolomic profiles of HT-1 patients. Methods: High-resolution untargeted metabolomics coupled with liquid chromatography was applied for serum analysis of 16 late-diagnosed Chilean HT-1 patients on nitisinone (NTBC) therapy and 16 age- and sex-matched controls. The statistically significant up- and down-regulated features were used for annotation and association with different metabolic pathways. Results: Untargeted metabolomics revealed 1066 features significantly changed in HT-1 patients. Increased metabolites included aromatic compounds, medium- and long-chain acyl-carnitines, bile acids (prevalently taurine-conjugated), indole-based compounds, modified nucleosides and nucleobases. Decreased metabolites were mainly related to lipid class, including lysophosphatidylcholines, lysophosphatidic acids, long-chain fatty acids, and acylglycerols. Conclusions: Untargeted metabolomics showed perturbation of tyrosine- and tryptophan-related pathways and described a novel HT-1 metabolomic pattern demonstrating net dysregulation of lipid and bile acid metabolism in NTBC-treated patients with delay diagnoses. Increased acylcarnitines, taurine-conjugated bile acids, modified nucleobases, and reduced lysophosphatidylcholines overlap with the metabolomic pattern previously reported in Wnt/β-catenin-associated HCC. Although direct mechanistic link cannot be established in this study, these alterations may reflect persistent disease-related metabolic adaptations and warrant further investigation to clarify their potential relevance with long-term complications. Full article
(This article belongs to the Section Endocrinology and Clinical Metabolic Research)
Show Figures

Graphical abstract

11 pages, 428 KB  
Article
Dihomo-γ-Linolenic Acid Elevation with Desaturase Imbalance in Metabolic Dysfunction-Associated Steatotic Liver Disease in a Japanese Health Checkups Cohort: HOZUGAWA Study, a Multi-Omic, Diet Adjusted Analysis
by Sayaka Kawai, Hiroshi Okada, Hideto Okamoto, Ren Yashiki, Megumi Minamida, Natsuko Shinagawa, Takahiro Ichikawa, Shinta Yamamoto, Noriyuki Kitagawa, Yoshitaka Hashimoto, Ryoichi Sasano, Kunimasa Yagi, Masahide Hamaguchi and Michiaki Fukui
Nutrients 2026, 18(1), 57; https://doi.org/10.3390/nu18010057 - 23 Dec 2025
Viewed by 382
Abstract
Background/Objectives: Metabolic dysfunction-associated steatotic liver disease (MASLD) has been linked to dietary fat quality and polyunsaturated fatty-acid metabolism. We evaluated whether dietary n-6 fatty-acid intake, serum dihomo-γ-linolenic acid (DGLA), and desaturase-based indices for Δ5-desaturase (D5D) and Δ6-desaturase (D6D) are associated with MASLD. [...] Read more.
Background/Objectives: Metabolic dysfunction-associated steatotic liver disease (MASLD) has been linked to dietary fat quality and polyunsaturated fatty-acid metabolism. We evaluated whether dietary n-6 fatty-acid intake, serum dihomo-γ-linolenic acid (DGLA), and desaturase-based indices for Δ5-desaturase (D5D) and Δ6-desaturase (D6D) are associated with MASLD. Methods: We conducted a cross-sectional analysis within the HOZUGAWA health checkup cohort in Japan (n = 289; 100 MASLD, 189 non-MASLD). Participants underwent hepatic ultrasonography, dietary assessment using the Brief Self-Administered Diet History Questionnaire, and fasting serum metabolomics by gas chromatography–mass spectrometry with solid-phase dehydration derivatization. Enzyme indices were defined as the D5D index = arachidonic acid/DGLA and the D6D proxy index = DGLA/linoleic acid (hereafter referred to as the D6D index) because γ-linolenic acid was not measured. Natural-log-transformed D5D index, D6D index, DGLA, and total dietary n-6 fatty-acid intake were entered into multivariable logistic regression models for MASLD adjusted for age, sex, BMI, alcohol intake, and total energy. Results: Compared with non-MASLD, MASLD showed higher serum DGLA, lower D5D index, and higher D6D index (all p ≤ 0.005), with no between-group differences in total energy intake, linoleic acid, total polyunsaturated fatty acids, or total dietary n-6 fatty-acid intake. Higher ln D5D was independently associated with lower odds of MASLD (OR 0.62, 95% CI 0.42–0.86), whereas higher ln D6D index (OR 1.42, 95% CI 1.04–1.95) and ln DGLA (OR 1.62, 95% CI 1.13–2.43) were each positively associated. Total dietary n-6 fatty-acid intake was not independently associated with MASLD. Conclusions: In this Japanese health examination cohort, an imbalance in estimated desaturase activities—lower D5D index and higher D6D index—together with higher serum DGLA was independently associated with MASLD, whereas n-6 intake showed no group difference or independent association. These findings suggest that enzyme-linked endogenous n-6 metabolic status may be more closely related to the MASLD phenotype than intake quantity alone. Full article
Show Figures

Figure 1

16 pages, 3354 KB  
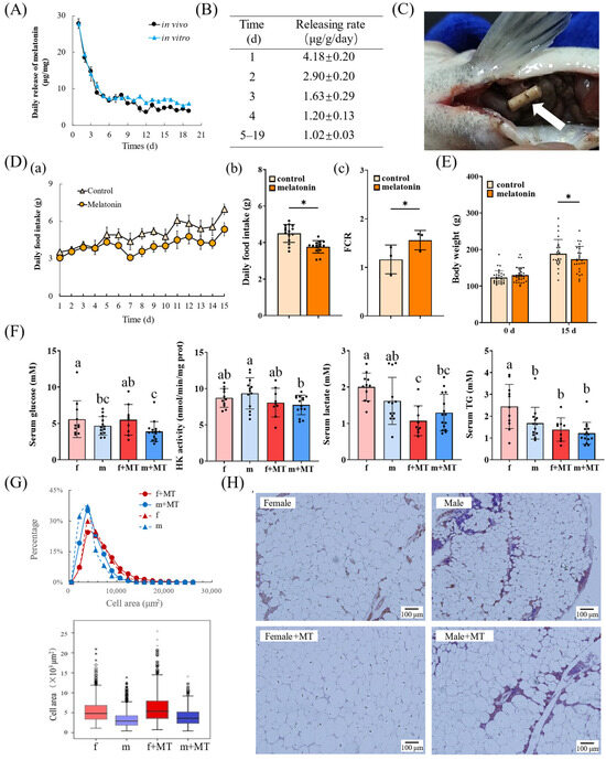
Article
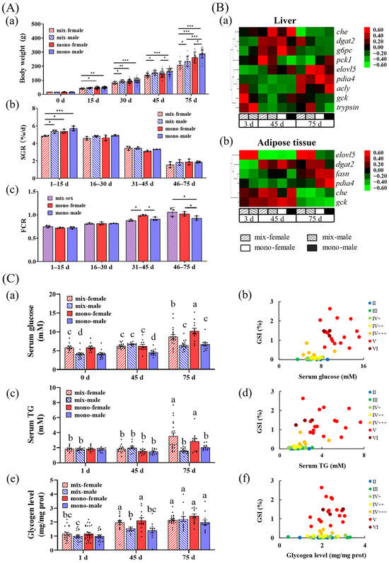
The Involvement of Melatonin in the Dimorphism of Glucose and Lipid Metabolism of Tilapia
by Jingkai Qin, Chenguang Liu, Zongzhen Liao, Yang Yu, Caiyun Sun and Wensheng Li
Biomolecules 2026, 16(1), 15; https://doi.org/10.3390/biom16010015 - 21 Dec 2025
Viewed by 246
Abstract
In tilapia, males grow faster than females, but the metabolites/pathways behind this sexual dimorphism remain unclear. In this study, we first examined growth, feeding, serum biochemical parameters, and mRNA expression in tilapia under mono-sex and mixed-sex cultures. Tilapia raised mono-sexually grow faster than [...] Read more.
In tilapia, males grow faster than females, but the metabolites/pathways behind this sexual dimorphism remain unclear. In this study, we first examined growth, feeding, serum biochemical parameters, and mRNA expression in tilapia under mono-sex and mixed-sex cultures. Tilapia raised mono-sexually grow faster than those raised in mixed-sex environments. We conducted a combined analysis of the gas chromatography–mass spectrometry (GC-MS)-based metabolome and digital gene expression (DGE) profile in the livers of immature and mature tilapia, with special reference to the sexual differences. The glucose and lipid metabolism pathways exhibited significant sexual dimorphism. The concentrations of melatonin, oxoadipate, and glucuronic acid in the tryptophan metabolism pathway showed sexual differences. Melatonin implantation inhibited food intake and growth in tilapia and impacted their glucose and lipid metabolism. After melatonin implantation, the glucose tolerance of tilapia improved, especially in females. This study generates comprehensive data elucidating the mechanisms underlying sexual dimorphism in glucose and lipid metabolism and establishes a reliable scientific basis for investigating the role of melatonin in the sexual dimorphism of tilapia. Full article
(This article belongs to the Special Issue Vertebrate Comparative Genomics)
Show Figures

Figure 1

22 pages, 8538 KB  
Article
Itaconic Acid Activates Lysosomal Biogenesis and Autophagy Flux and Mitigates High-Fat Diet-Induced Liver Lipid Accumulation in Largemouth Bass (Micropterus salmoides)
by Xue Li, Shidong Wang, Muzi Zhang, Ming Li and Chao Chen
Antioxidants 2026, 15(1), 6; https://doi.org/10.3390/antiox15010006 - 20 Dec 2025
Viewed by 434
Abstract
This study investigated the interventional effects of dietary itaconic acid (ITA) on high-fat diet (HFD)-induced lipid deposition in largemouth bass (Micropterus salmoides) and the underlying mechanisms. Results showed that ITA supplementation significantly alleviated HFD-induced growth performance inhibition, as indicated by increased [...] Read more.
This study investigated the interventional effects of dietary itaconic acid (ITA) on high-fat diet (HFD)-induced lipid deposition in largemouth bass (Micropterus salmoides) and the underlying mechanisms. Results showed that ITA supplementation significantly alleviated HFD-induced growth performance inhibition, as indicated by increased weight gain rate, increased specific growth rate, and reduced feed conversion ratio. ITA supplementation effectively reversed the HFD-induced increase in the hepatosomatic index, intraperitoneal fat ratio, serum triglycerides, total cholesterol, low-density lipoprotein/high-density lipoprotein ratio, hepatic lipid droplet accumulation, and hepatocyte vacuolation. Importantly, ITA ameliorated HFD-induced impairment of antioxidant capacity and reduced liver alanine aminotransferase and aspartate aminotransferase activities. Liver metabolomics revealed that ITA reduced levels of 20 fatty acids, 14 acylcarnitines, and 13 glycerides, suggesting enhanced fatty acid oxidation and reduced lipid esterification. Transcriptome sequencing and q-PCR validation demonstrated that ITA activated the AMPK/mTOR pathway, upregulating autophagy-related genes (prkaa1, ulk2, map1lc3a, sqstm1) and lysosomal biogenesis-related genes (ap3s2, igf2r, lgmn, ctso), thereby enhancing autophagic-lysosomal flux and promoting lipid degradation. In conclusion, ITA reduces hepatic lipid accumulation by synergistically activating autophagy and lysosomal biogenesis, thereby facilitating the oxidative degradation of fatty acids within lysosomes. This study provides a theoretical basis for the application of ITA as a functional feed additive in aquaculture. Full article
(This article belongs to the Section Health Outcomes of Antioxidants and Oxidative Stress)
Show Figures

Figure 1

14 pages, 15546 KB  
Article
Hyodeoxycholic Acid Suppresses High-Fat-Diet–Promoted MC38-Syngeneic Colorectal Tumor Growth via Bile Acid Remodeling and Microbiota Modulation
by Jialing He, Meng Duan, Yuwen Shi, Simayi Halizere, Ningxin Chen, Yating Yang, Congcong Wang, Jinhua Lin, Wei He, Shankuan Zhu and Fei Yang
Nutrients 2025, 17(24), 3939; https://doi.org/10.3390/nu17243939 - 17 Dec 2025
Viewed by 605
Abstract
Background: Studies have shown that obesity contributes to colorectal tumors (CRC). Hyodeoxycholic acid (HDCA) has been found to have a therapeutic effect on obesity-related diseases such as nonalcoholic fatty liver (NAFLD). However, there are still no studies revealing whether HDCA has effects on [...] Read more.
Background: Studies have shown that obesity contributes to colorectal tumors (CRC). Hyodeoxycholic acid (HDCA) has been found to have a therapeutic effect on obesity-related diseases such as nonalcoholic fatty liver (NAFLD). However, there are still no studies revealing whether HDCA has effects on CRC, which may suggest new uses for HDCA. Methods: C57BL/6 mice fed with high-fat diet supplemented with 0.5% HDCA were injected with MC38 cells subcutaneously to construct the subcutaneous metastasis model of CRC. The trend of body weight and tumor volume were evaluated, and blood metabolites and gut microbiota sequencing were analyzed. Results: Compared with HFD-fed mice, HDCA-treated mice had higher fecal and serum HDCA levels. After tumor inoculation, the HDCA mice had smaller subcutaneous tumor volumes, as well as higher HDCA and THDCA levels in feces and blood. Blood metabolomics revealed significant enrichment in pathways of bile secretion, arachidonic acid metabolism, primary bile acid metabolism, and taurine and hypotaurine metabolism. Analysis of gut microbiota at the completion of obesity modeling revealed the Chao1 index of the feces being lower in the HDCA mice. The relative abundance of a total of nine genera were significantly higher and eighteen genera were lower. The KEGG results indicated significant upregulation of nine metabolic pathways and downregulation of sixteen metabolic pathways. Conclusions: HDCA intake ameliorates HFD-induced obesity phenotype, inhibiting colorectal tumor growth in mice, and decreases the abundance of gut microbiota. Gut microbiota affected by HDCA may participate in metabolism-related effects through circulation, which might be one way that HDCA affects colorectal tumors. Full article
(This article belongs to the Section Nutrigenetics and Nutrigenomics)
Show Figures

Figure 1

26 pages, 7353 KB  
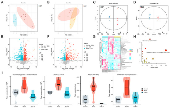
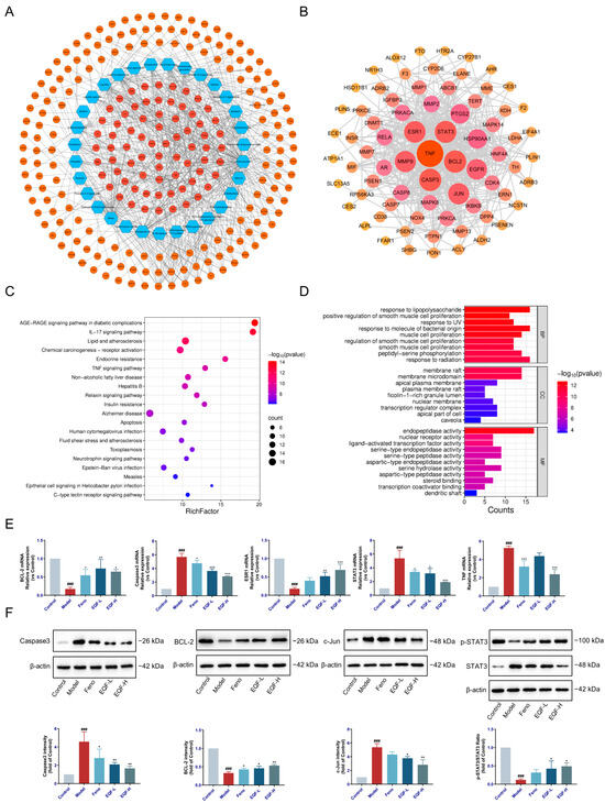
Article
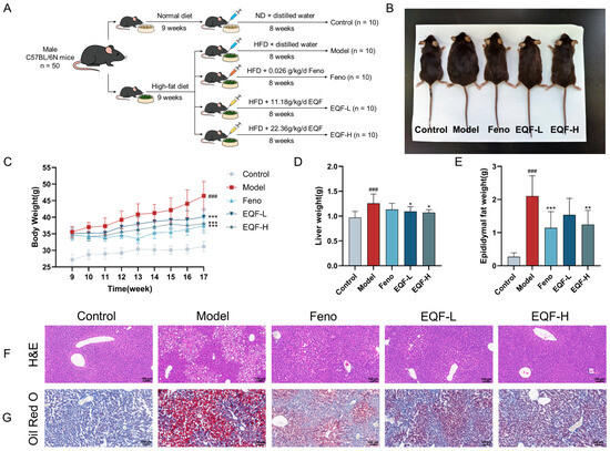
A Multi-Omics Study Reveals the Active Components and Therapeutic Mechanism of Erhuang Quzhi Formula for Non-Alcoholic Fatty Liver Disease
by Teng Ma, Mingzhu Li, Yuan Liu, Yu Chen, Zipeng Guan, Tonghua Liu, Dongmei Qin and Jia Xu
Nutrients 2025, 17(24), 3849; https://doi.org/10.3390/nu17243849 - 10 Dec 2025
Viewed by 714
Abstract
Objectives: Erhuang Quzhi Formula (EQF) has been used for the treatment of non-alcoholic fatty liver disease (NAFLD). However, its active components and mechanistic basis remain unclear. This study aims to systematically identify the therapeutic material basis of EQF and to elucidate its [...] Read more.
Objectives: Erhuang Quzhi Formula (EQF) has been used for the treatment of non-alcoholic fatty liver disease (NAFLD). However, its active components and mechanistic basis remain unclear. This study aims to systematically identify the therapeutic material basis of EQF and to elucidate its potential mechanisms of action against NAFLD through an integrated multi-omics strategy. Methods: An integrated strategy combining UPLC-Q-TOF-MS and network pharmacology was applied to characterize serum components of EQF and construct a compound–target network. Core targets were screened and validated by molecular docking. A NAFLD model was established in C57BL/6 mice through high-fat diet feeding. To evaluate the therapeutic effects, mice were treated with EQF and assessed by measurements of serum biochemical parameters, liver histopathology, and glucose tolerance. UPLC-Q-TOF-based lipidomic and metabolomic analyses of liver tissue were conducted to clarify EQF’s regulatory effects on global lipid profiles and endogenous metabolites. Key genes and proteins involved in relevant signaling pathways were verified by RT-qPCR and Western blot. Results: A total of thirty-one prototype compounds were identified in the EQF-containing serum. Network pharmacology analysis predicted that EQF may alleviate NAFLD by acting on core targets such as TNF, JUN, and STAT3. In vivo experiments demonstrated that EQF administration significantly improved liver function, attenuated dyslipidemia, and reduced inflammation in model mice. Furthermore, metabolomic and lipidomic analyses indicated that EQF effectively reversed abnormal glycerophospholipid and sphingolipid levels and restored their metabolic homeostasis. Conclusions: EQF exerts therapeutic effects in a NAFLD mouse model through multi-component, multi-target, and multi-pathway mechanisms, primarily associated with the regulation of lipid metabolism, improvement of liver function, and suppression of inflammatory responses. This study provides mechanistic insights and a pharmacodynamic basis for the future clinical investigation of EQF. Full article
Show Figures

Graphical abstract

21 pages, 4923 KB  
Article
Gut Microbiota and Liver Metabolism Regulation Mediate the Protective Effects of Inactivated Selenium-Enriched Yeast Against Alcohol-Induced Liver Damage in Mice
by Zihua Liang, Xiangchen Zhang, Shiwei Chen, Meiting Wang, Deying Men, Wangxin Liu and Xucong Lv
Foods 2025, 14(24), 4209; https://doi.org/10.3390/foods14244209 - 8 Dec 2025
Viewed by 556
Abstract
Inactivated Selenium-enriched yeast (YSe), as an organic source of selenium with multiple physiological activities, has attracted widespread attention. However, its potential to alleviate alcoholic liver injury (ALD) and its underlying mechanisms remain largely unexplored. This study explores the protective effects of inactivated YSe [...] Read more.
Inactivated Selenium-enriched yeast (YSe), as an organic source of selenium with multiple physiological activities, has attracted widespread attention. However, its potential to alleviate alcoholic liver injury (ALD) and its underlying mechanisms remain largely unexplored. This study explores the protective effects of inactivated YSe intervention on ALD in mice and clarifies its mechanism of action. The results indicated that, at the same selenium dose, inactivated YSe intervention was superior to inorganic selenium (sodium selenite) in alleviating ALD. Specifically, high-dose inactivated YSe significantly reduced the levels of serum ALT and AST in alcohol-exposed mice (38.69% and 24.67%, respectively), increased the level of HDL-C (16.83%), and effectively improved alcohol-induced lipid metabolism disorders and liver oxidative damage. At the same time, it significantly increased the concentration of short-chain fatty acids (SCFAs) in feces. 16S rRNA sequencing indicates that inactivated YSe intervention enhances the abundance of beneficial flora (such as Blautia, Oscillibacter, Anaerotruncus, Butyricicoccus, and Ruminiclostridium) and simultaneously inhibits potentially harmful microbiota (such as xylanophium, Escherichia–Shigella and oscilliumspirates) to restore the homeostasis of the intestinal microbiota in ALD mice. Liver metabolomics analysis revealed that inactivated YSe intervention significantly altered the liver metabolic profile. The core pathways that are regulated by YSe after alcohol disruption include glutathione metabolism, purine metabolism, riboflavin metabolism, etc. In conclusion, this study demonstrates that inactivated YSe can effectively alleviate ALD in mice by regulating the structure of the intestinal flora and restoring liver metabolic homeostasis, providing a scientific basis for its potential functional food component in the prevention and auxiliary management of ALD. Full article
Show Figures

Figure 1

21 pages, 4149 KB  
Article
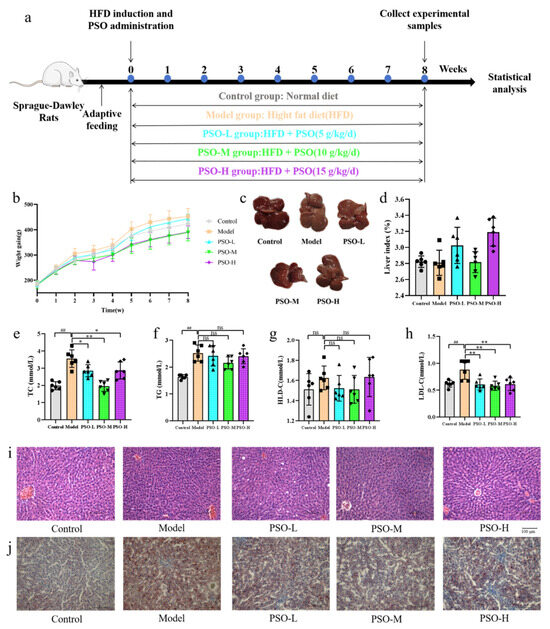
Perilla Seed Oil Alleviates High-Fat-Diet-Induced Hyperlipidemia by Regulating Fatty Acid Metabolism via the PI3K/Akt/NOS3 Pathway
by Jianfeng Chang, Peng Hu, Bo Zhang, Yitong Liu, Yuting Cheng, Lianzhen Li and Leyuan Li
Foods 2025, 14(23), 4125; https://doi.org/10.3390/foods14234125 - 1 Dec 2025
Cited by 1 | Viewed by 866
Abstract
Perilla seed oil (PSO), rich in alpha-linolenic acid (ALA), has been traditionally used to relieve exterior syndrome and promote digestion, with modern studies confirming its anti-hyperlipidemic and anti-atherosclerotic properties. This study investigated the lipid-lowering effects of PSO and its underlying mechanisms in high-fat-diet-induced [...] Read more.
Perilla seed oil (PSO), rich in alpha-linolenic acid (ALA), has been traditionally used to relieve exterior syndrome and promote digestion, with modern studies confirming its anti-hyperlipidemic and anti-atherosclerotic properties. This study investigated the lipid-lowering effects of PSO and its underlying mechanisms in high-fat-diet-induced hyperlipidemic rats. Chemical standardization by UPLC-MS and GC-MS identified 591 compounds in PSO, with ALA accounting for 57.5% of its composition. The PSO administration significantly improved the general condition of hyperlipidemic rats, reduced body weight, lowered serum total cholesterol and LDL-C levels, and alleviated liver tissue injury and lipid accumulation. Serum metabolomics analysis revealed that PSO upregulated ALA and eicosapentaenoic acid while downregulating pro-inflammatory metabolites, including arachidonic acid, prostaglandin H2, and prostaglandin E2. Integrated network pharmacology and molecular docking studies identified the PI3K/Akt/NOS3 pathway as the primary signaling mechanism, which was further confirmed by Western blot analysis showing that PSO upregulated expression of p-PI3K, p-Akt, and NOS3 proteins. These results demonstrated that PSO-ameliorated hyperlipidemia, through PI3K/Akt/NOS3 pathway activation, coordinately modulated fatty acid metabolism and endogenous inflammatory responses. Our findings provided scientific evidence supporting PSO as a dietary intervention for managing hyperlipidemia and related metabolic disorders. Full article
(This article belongs to the Section Food Nutrition)
Show Figures

Figure 1

19 pages, 6701 KB  
Article
Effects of Chronic Moderate Alcohol Intake on Metabolic Phenotypes and Gut Microbiota in Lean and Obese Mice with Distinct Dietary Structures
by Jiu-Jiao Gao, Zi-Die Nian, Ning Li, Tong Wang, Han Sun, Mei Tang, Jian-Rui Li, Biao Dong, Jing-Chen Xu, Yue Gong, Xin-Yue Liu, Jian-Dong Jiang, Hu Li and Zong-Gen Peng
Nutrients 2025, 17(23), 3658; https://doi.org/10.3390/nu17233658 - 23 Nov 2025
Viewed by 840
Abstract
Background: The 2023 Delphi consensus defined metabolic and alcohol-associated liver disease (MetALD), distinguishing between alcohol abuse and moderate consumption. Although alcohol abuse is known to accelerate fatty liver disease progression, the health effects of chronic moderate alcohol intake under different dietary conditions remain [...] Read more.
Background: The 2023 Delphi consensus defined metabolic and alcohol-associated liver disease (MetALD), distinguishing between alcohol abuse and moderate consumption. Although alcohol abuse is known to accelerate fatty liver disease progression, the health effects of chronic moderate alcohol intake under different dietary conditions remain unclear. This study aimed to evaluate the impact of moderate alcohol consumption on metabolic phenotypes and gut microbiota/metabolites in lean and obese mice and to propose a model approximating MetALD features. Methods: C57BL/6J mice were fed either a low-fat diet (LFD) or a high-fat diet (HFD) for 12 weeks, with access to 10% (v/v) alcohol in drinking water. Systemic metabolic parameters, liver histopathology, inflammatory and fibrotic markers, gut microbiota composition, and the fecal metabolome were assessed. Results: In LFD-fed mice, 10% alcohol intake induced multiple metabolic alterations, including elevated serum triglycerides, reduced fasting blood glucose, and changes in hepatic lipid metabolism along with steatosis and inflammation—though further studies are required to confirm causality. When combined with HFD, alcohol did not significantly exacerbate most glucose/lipid metabolic disorders but markedly increased hepatic inflammatory cell infiltration and fibrosis progression. Alcohol consistently increased gut microbial α-diversity in both dietary groups, while downregulating beneficial metabolites such as amino acids (e.g., glutamine, histidine), their derivatives, and short-chain fatty acids. Correlation analyses associated these microbial and metabolic changes with altered amino acid/cholesterol metabolism and inflammatory/fibrotic phenotypes, particularly under HFD conditions. Conclusions: These findings suggest that chronic moderate alcohol intake presents distinct risks in lean and obese individuals with different dietary structures. Full article
(This article belongs to the Section Prebiotics, Probiotics and Postbiotics)
Show Figures

Figure 1

16 pages, 1007 KB  
Article
Excessive Effects of Extreme Energy Levels on Lipid Metabolism in Ningxiang Pigs: Insights from Gut Microbiota and Glycerophospholipid Metabolism
by Jiayi Chen, Yongmei Wu, Jianhua He, Yaodong Wang, Min Wang, Yifei Lu, Fengming Chen and Yurong Zhao
Nutrients 2025, 17(23), 3648; https://doi.org/10.3390/nu17233648 - 21 Nov 2025
Viewed by 602
Abstract
Objectives: This experiment investigated the response of carcass composition, digestive function, hepatic lipid metabolism, intestinal microbiota, and serum metabolomics to excessive or restrictive dietary energy in Ningxiang pigs. Methods: A total of 36 Ningxiang pigs (210 ± 2 d, 43.26 ± 3.21 kg) [...] Read more.
Objectives: This experiment investigated the response of carcass composition, digestive function, hepatic lipid metabolism, intestinal microbiota, and serum metabolomics to excessive or restrictive dietary energy in Ningxiang pigs. Methods: A total of 36 Ningxiang pigs (210 ± 2 d, 43.26 ± 3.21 kg) were randomly assigned to three treatments (6 pens of 2 piglets each) and fed a control diet (CON, digestive energy (DE) 13.02 MJ/kg,), excessive energy diet (EE, 15.22 MJ/kg), and restrictive energy diet (RE, DE 10.84 MJ/kg), respectively. Results: Results showed that EE significantly increased the apparent digestibility of crude protein and total energy (p < 0.01), as well as the activities of jejunum neutral protease and ileal lipase (p < 0.05). With the increase in energy level, the apparent digestibility of ash, dry matter, and ether extract significantly increased (p < 0.01). RE significantly increased high-density lipoprotein cholesterol (HDL-C) content, significantly decreased triglycerides (TG), free fatty acid (NEFA), and total cholesterol (TC) contents, and up-regulated lipoprotein lipase (LPL) mRNA expression in the liver (p < 0.05). EE significantly increased the hepatosomatic index, the contents of low-density lipoprotein cholesterol (LDL-C) and total bile acids (TBA), and significantly up-regulated the mRNA expression of lipogenic genes acetyl-CoA carboxylase (ACC), fatty acid synthase (FAS), and sterol regulatory element-binding protein-1C (SREBP-1C) in the liver (p < 0.05). The abundance of p_Firmicutes was significantly increased and the abundance of p_Bacteroidetes was significantly decreased in test groups, while the ratio of the two was significantly increased in the RE group (p < 0.05). EE also significantly increased the abundance of g_Clostridium_sensu_stricto_1 (p < 0.05). The identical serum differential metabolites between the EE and RE group belong to phosphatidylcholine (PC), mostly being up-regulated in the EE group and down-regulated in the RE group (p < 0.05), one of which was mapped to the pathway of glycerophospholipid metabolism (KEGG ID: C00157). The relative content of serum trimethylamine N-oxide (TMAO, a microbial metabolite) was significantly decreased in the EE group (p < 0.05). Conclusions: The findings suggest RE had no obvious negative effect on carcass traits of Ningxiang pigs. Apart from exacerbated body fat deposition, EE promoted fat accumulation in the liver by up-regulating the expression of lipogenic genes. Dietary energy changes affect hepatic bile acid metabolism, which may be mediated through the glycerophospholipid metabolism pathway, as well as disturbances in the gut microbiota. Full article
(This article belongs to the Section Prebiotics, Probiotics and Postbiotics)
Show Figures

Figure 1

28 pages, 7307 KB  
Article
Multi-Omics Reveals Active Components and Mechanisms of Heat-Processed Gypenosides Hepatoprotective Against APAP Injury
by Peng Xie, Qiuru Li, Shu Jiang, Miao Sun, Yu Duan, Changping Hu and Xianglan Piao
Biomolecules 2025, 15(11), 1555; https://doi.org/10.3390/biom15111555 - 5 Nov 2025
Viewed by 858
Abstract
This study elucidates the hepatoprotective mechanisms of heat-processed Gynostemma pentaphyllum (Thunb.) Makino saponins (HGyp) against APAP-induced liver injury using serum pharmacochemistry, metabolomics, and network pharmacology. HGyp significantly mitigated liver damage in mice, as confirmed by biochemical and histopathological analyses. UPLC-MS identified 38 bioactive [...] Read more.
This study elucidates the hepatoprotective mechanisms of heat-processed Gynostemma pentaphyllum (Thunb.) Makino saponins (HGyp) against APAP-induced liver injury using serum pharmacochemistry, metabolomics, and network pharmacology. HGyp significantly mitigated liver damage in mice, as confirmed by biochemical and histopathological analyses. UPLC-MS identified 38 bioactive compounds, including 16 prototype saponins and 11 metabolites. Network pharmacology and molecular docking revealed damulin A/B, gypenosides (L/LI/LVI/XLVI), and ginsenosides (Rg3/Rd) as key components targeting GRB2, FGF2, MMP2, STAT3, CASP3, and HSP90A. Western blotting confirmed the HGyp-mediated downregulation of hepatic HSP90A and STAT3. Metabolomics identified four critical pathways, PPAR, ferroptosis, and the inflammatory mediator regulation of TRP channels involved in hepatoprotection. HGyp exerts multi-target effects via anti-inflammatory activity, apoptosis, and metabolism, providing a framework for Chinese medicine and ethnomedicine research. Full article
(This article belongs to the Topic Natural Products and Drug Discovery—2nd Edition)
Show Figures

Figure 1

Back to TopTop