Hyodeoxycholic Acid Suppresses High-Fat-Diet–Promoted MC38-Syngeneic Colorectal Tumor Growth via Bile Acid Remodeling and Microbiota Modulation
Abstract
1. Introduction
2. Results
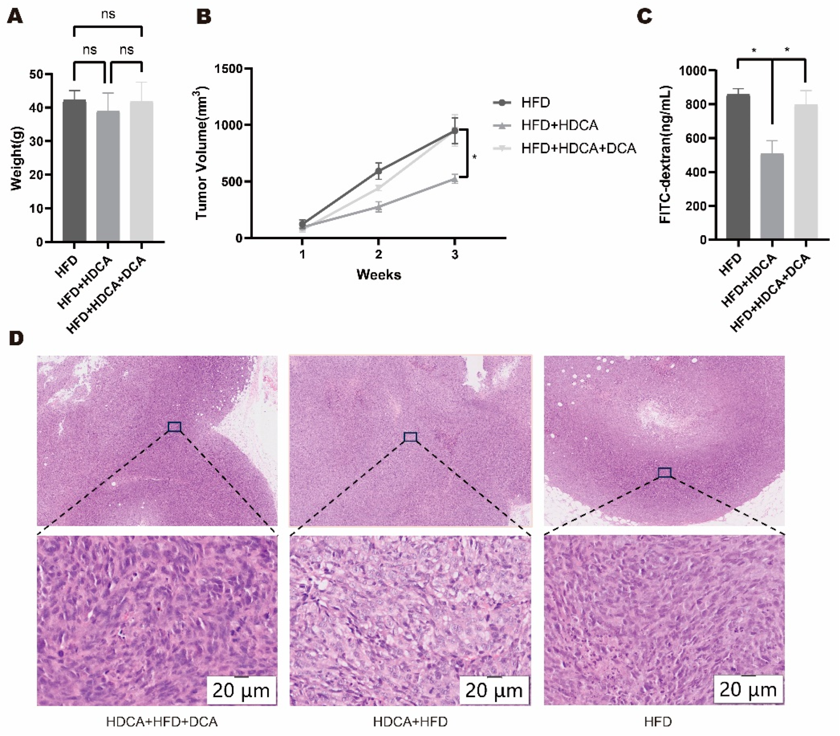
2.1. Supplementation with Hyodeoxycholic Acid Inhibited Colon Cancer Progression Promoted by a High-Fat Diet
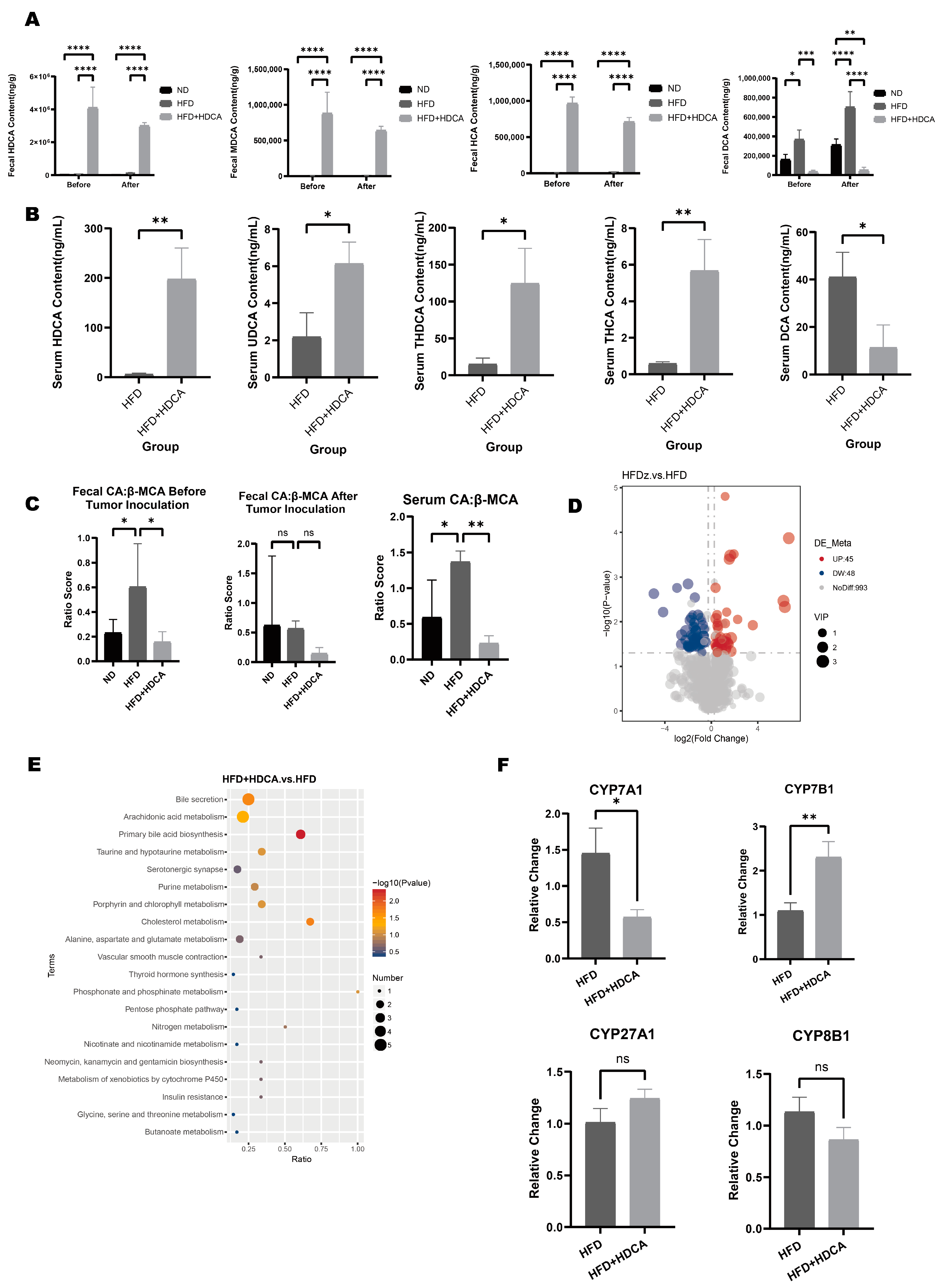
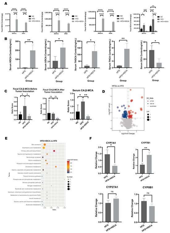
2.2. HDCA Modulates Bile Acid Metabolism Disorders Induced by High-Fat Diet in Mice
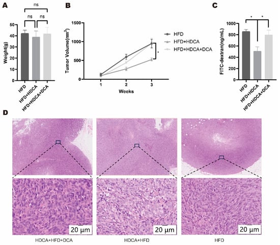
2.3. Hyodeoxycholic Acid Inhibits High-Fat-Diet-Promoted Colon Cancer Progression in Mice via Deoxycholic Acid
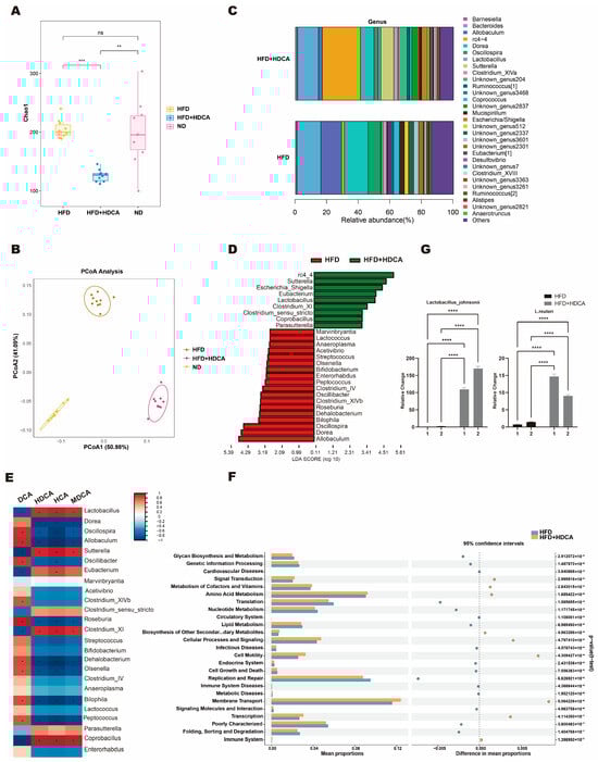
2.4. Hyodeoxycholic Acid Regulated the Composition of Gut Microbiota
3. Discussion
3.1. HDCA Regulates Bile Acid Metabolism via Deoxycholic Acid in CRC Mice
3.2. HDCA Modulates Bile Acid Synthesis Pathways
3.3. Gut Microbiota–Bile Acid Interactions in Antitumor Effects of HDCA
4. Materials and Methods
4.1. Animal Study
4.1.1. HDCA Intervention Experiment
4.1.2. DCA Intervention Experiment
4.2. BAs Analysis
4.3. RNA Isolation and Quantitative Reverse Transcription PCR
4.3.1. Liver RNA Isolation and qRT-PCR
4.3.2. Fecal RNA Isolation and qRT-PCR
4.4. 5R 16S rRNA Sequencing and Data Analysis
4.5. Statistical Analysis
5. Conclusions
Supplementary Materials
Author Contributions
Funding
Institutional Review Board Statement
Informed Consent Statement
Data Availability Statement
Acknowledgments
Conflicts of Interest
References
- Tong, Y.; Gao, H.; Qi, Q.; Liu, X.; Li, J.; Gao, J.; Li, P.; Wang, Y.; Du, L.; Wang, C. High Fat Diet, Gut Microbiome and Gastrointestinal Cancer. Theranostics 2021, 11, 5889–5910. [Google Scholar] [CrossRef]
- Huang, M.; Narita, S.; Koizumi, A.; Nara, T.; Numakura, K.; Satoh, S.; Nanjo, H.; Habuchi, T. Macrophage Inhibitory Cytokine-1 Induced by a High-Fat Diet Promotes Prostate Cancer Progression by Stimulating Tumor-Promoting Cytokine Production from Tumor Stromal Cells. Cancer Commun. 2021, 41, 389–403. [Google Scholar] [CrossRef]
- Wang, Y.; Yan, F.; Chen, Q.; Liu, F.; Xu, B.; Liu, Y.; Huo, G.; Xu, J.; Li, B.; Wang, S. High-Fat Diet Promotes Type 2 Diabetes Mellitus by Disrupting Gut Microbial Rhythms and Short-Chain Fatty Acid Synthesis. Food Funct. 2024, 15, 10838–10852. [Google Scholar] [CrossRef]
- Chen, J.; Xiao, Y.; Li, D.; Zhang, S.; Wu, Y.; Zhang, Q.; Bai, W. New Insights into the Mechanisms of High-Fat Diet Mediated Gut Microbiota in Chronic Diseases. Imeta 2023, 2, e69. [Google Scholar] [CrossRef]
- Gonzalez-Gutierrez, L.; Motiño, O.; Barriuso, D.; de la Puente-Aldea, J.; Alvarez-Frutos, L.; Kroemer, G.; Palacios-Ramirez, R.; Senovilla, L. Obesity-Associated Colorectal Cancer. Int. J. Mol. Sci. 2024, 25, 8836. [Google Scholar] [CrossRef]
- Morgan, E.; Arnold, M.; Gini, A.; Lorenzoni, V.; Cabasag, C.J.; Laversanne, M.; Vignat, J.; Ferlay, J.; Murphy, N.; Bray, F. Global Burden of Colorectal Cancer in 2020 and 2040: Incidence and Mortality Estimates from GLOBOCAN. Gut 2023, 72, 338–344. [Google Scholar] [CrossRef] [PubMed]
- Papier, K.; Bradbury, K.E.; Balkwill, A.; Barnes, I.; Smith-Byrne, K.; Gunter, M.J.; Berndt, S.I.; Le Marchand, L.; Wu, A.H.; Peters, U.; et al. Diet-Wide Analyses for Risk of Colorectal Cancer: Prospective Study of 12,251 Incident Cases among 542,778 Women in the UK. Nat. Commun. 2025, 16, 375. [Google Scholar] [CrossRef] [PubMed]
- Lauby-Secretan, B.; Scoccianti, C.; Loomis, D.; Grosse, Y.; Bianchini, F.; Straif, K. Body Fatness and Cancer—Viewpoint of the IARC Working Group. N. Engl. J. Med. 2016, 375, 794–798. [Google Scholar] [CrossRef] [PubMed]
- Mandic, M.; Safizadeh, F.; Niedermaier, T.; Hoffmeister, M.; Brenner, H. Association of Overweight, Obesity, and Recent Weight Loss With Colorectal Cancer Risk. JAMA Netw. Open 2023, 6, e239556. [Google Scholar] [CrossRef]
- Rohr, M.W.; Narasimhulu, C.A.; Rudeski-Rohr, T.A.; Parthasarathy, S. Negative Effects of a High-Fat Diet on Intestinal Permeability: A Review. Adv. Nutr. 2020, 11, 77–91. [Google Scholar] [CrossRef]
- Wang, C.; Lin, J.; Duan, M.; He, J.; Halizere, S.; Chen, N.; Chen, X.; Jiao, Y.; He, W.; Dyar, K.A.; et al. Multi-Omics Reveals Different Signatures of Obesity-Prone and Obesity-Resistant Mice. iMetaOmics 2025, 2, e59. [Google Scholar] [CrossRef]
- Sehayek, E.; Ono, J.G.; Duncan, E.M.; Batta, A.K.; Salen, G.; Shefer, S.; Neguyen, L.B.; Yang, K.; Lipkin, M.; Breslow, J.L. Hyodeoxycholic Acid Efficiently Suppresses Atherosclerosis Formation and Plasma Cholesterol Levels in Mice. J. Lipid Res. 2001, 42, 1250–1256. [Google Scholar] [CrossRef]
- Kuang, J.; Wang, J.; Li, Y.; Li, M.; Zhao, M.; Ge, K.; Zheng, D.; Cheung, K.C.P.; Liao, B.; Wang, S.; et al. Hyodeoxycholic Acid Alleviates Non-Alcoholic Fatty Liver Disease through Modulating the Gut-Liver Axis. Cell Metab. 2023, 35, 1752–1766.e8. [Google Scholar] [CrossRef] [PubMed]
- Pang, Q.; Huang, S.; Li, X.; Cao, J. Hyodeoxycholic Acid Inhibits Colorectal Cancer Proliferation through the FXR/EREG/EGFR Axis. Front. Cell Dev. Biol. 2025, 12, 1480998. [Google Scholar] [CrossRef]
- Wen, X.; Feng, X.; Xin, F.; An, R.; Huang, H.; Mao, L.; Liu, P.; Zhang, J.; Huang, H.; Liu, X.; et al. B. vulgatus Ameliorates High-Fat Diet-Induced Obesity through Modulating Intestinal Serotonin Synthesis and Lipid Absorption in Mice. Gut Microbes 2024, 16, 2423040. [Google Scholar] [CrossRef]
- Sanhueza, S.; Simón, L.; Cifuentes, M.; Quest, A.F.G. The Adipocyte-Macrophage Relationship in Cancer: A Potential Target for Antioxidant Therapy. Antioxidants 2023, 12, 126. [Google Scholar] [CrossRef]
- Cai, J.; Sun, L.; Gonzalez, F.J. Gut Microbiota-Derived Bile Acids in Intestinal Immunity, Inflammation, and Tumorigenesis. Cell Host Microbe 2022, 30, 289–300. [Google Scholar] [CrossRef] [PubMed]
- Kühn, T.; Stepien, M.; López-Nogueroles, M.; Damms-Machado, A.; Sookthai, D.; Johnson, T.; Roca, M.; Hüsing, A.; Maldonado, S.G.; Cross, A.J.; et al. Prediagnostic Plasma Bile Acid Levels and Colon Cancer Risk: A Prospective Study. J. Natl. Cancer Inst. 2020, 112, 516–524. [Google Scholar] [CrossRef] [PubMed]
- Bernstein, C.; Holubec, H.; Bhattacharyya, A.K.; Nguyen, H.; Payne, C.M.; Zaitlin, B.; Bernstein, H. Carcinogenicity of Deoxycholate, a Secondary Bile Acid. Arch. Toxicol. 2011, 85, 863–871. [Google Scholar] [CrossRef]
- Li, R.; Andreu-Sánchez, S.; Kuipers, F.; Fu, J. Gut Microbiome and Bile Acids in Obesity-Related Diseases. Best Pract. Res. Clin. Endocrinol. Metab. 2021, 35, 101493. [Google Scholar] [CrossRef]
- Alonso, N.; Almer, G.; Semeraro, M.D.; Rodriguez-Blanco, G.; Fauler, G.; Anders, I.; Ritter, G.; Vom Scheidt, A.; Hammer, N.; Gruber, H.-J.; et al. Impact of High-Fat Diet and Exercise on Bone and Bile Acid Metabolism in Rats. Nutrients 2024, 16, 1744. [Google Scholar] [CrossRef] [PubMed]
- Fang, Y.; Yan, C.; Zhao, Q.; Xu, J.; Liu, Z.; Gao, J.; Zhu, H.; Dai, Z.; Wang, D.; Tang, D. The Roles of Microbial Products in the Development of Colorectal Cancer: A Review. Bioengineered 2021, 12, 720–735. [Google Scholar] [CrossRef] [PubMed]
- Liu, L.; Dong, W.; Wang, S.; Zhang, Y.; Liu, T.; Xie, R.; Wang, B.; Cao, H. Deoxycholic Acid Disrupts the Intestinal Mucosal Barrier and Promotes Intestinal Tumorigenesis. Food Funct. 2018, 9, 5588–5597. [Google Scholar] [CrossRef]
- Yoshimoto, S.; Loo, T.M.; Atarashi, K.; Kanda, H.; Sato, S.; Oyadomari, S.; Iwakura, Y.; Oshima, K.; Morita, H.; Hattori, M.; et al. Obesity-Induced Gut Microbial Metabolite Promotes Liver Cancer through Senescence Secretome. Nature 2013, 499, 97–101. [Google Scholar] [CrossRef]
- Cong, J.; Liu, P.; Han, Z.; Ying, W.; Li, C.; Yang, Y.; Wang, S.; Yang, J.; Cao, F.; Shen, J.; et al. Bile Acids Modified by the Intestinal Microbiota Promote Colorectal Cancer Growth by Suppressing CD8+ T Cell Effector Functions. Immunity 2024, 57, 876–889.e11. [Google Scholar] [CrossRef]
- Zhao, S.; Gong, Z.; Du, X.; Tian, C.; Wang, L.; Zhou, J.; Xu, C.; Chen, Y.; Cai, W.; Wu, J. Deoxycholic Acid-Mediated Sphingosine-1-Phosphate Receptor 2 Signaling Exacerbates DSS-Induced Colitis through Promoting Cathepsin B Release. J. Immunol. Res. 2018, 2018, 2481418. [Google Scholar] [CrossRef]
- Bernstein, H.; Bernstein, C.; Payne, C.M.; Dvorak, K. Bile Acids as Endogenous Etiologic Agents in Gastrointestinal Cancer. World J. Gastroenterol. 2009, 15, 3329–3340. [Google Scholar] [CrossRef]
- Ocvirk, S.; O’Keefe, S.J.D. Dietary Fat, Bile Acid Metabolism and Colorectal Cancer. Semin. Cancer Biol. 2021, 73, 347–355. [Google Scholar] [CrossRef]
- Jia, W.; Xie, G.; Jia, W. Bile Acid-Microbiota Crosstalk in Gastrointestinal Inflammation and Carcinogenesis. Nat. Rev. Gastroenterol. Hepatol. 2018, 15, 111–128. [Google Scholar] [CrossRef]
- Pan, Y.; Zhang, H.; Li, M.; He, T.; Guo, S.; Zhu, L.; Tan, J.; Wang, B. Novel Approaches in IBD Therapy: Targeting the Gut Microbiota-Bile Acid Axis. Gut Microbes 2024, 16, 2356284. [Google Scholar] [CrossRef] [PubMed]
- Wei, M.; Huang, F.; Zhao, L.; Zhang, Y.; Yang, W.; Wang, S.; Li, M.; Han, X.; Ge, K.; Qu, C.; et al. A Dysregulated Bile Acid-Gut Microbiota Axis Contributes to Obesity Susceptibility. eBioMedicine 2020, 55, 102766. [Google Scholar] [CrossRef] [PubMed]
- do Nascimento, P.G.G.; Lemos, T.L.G.; Almeida, M.C.S.; de Souza, J.M.O.; Bizerra, A.M.C.; Santiago, G.M.P.; da Costa, J.G.M.; Coutinho, H.D.M. Lithocholic Acid and Derivatives: Antibacterial Activity. Steroids 2015, 104, 8–15. [Google Scholar] [CrossRef]
- Islam, K.B.M.S.; Fukiya, S.; Hagio, M.; Fujii, N.; Ishizuka, S.; Ooka, T.; Ogura, Y.; Hayashi, T.; Yokota, A. Bile Acid Is a Host Factor That Regulates the Composition of the Cecal Microbiota in Rats. Gastroenterology 2011, 141, 1773–1781. [Google Scholar] [CrossRef]
- Guzior, D.V.; Quinn, R.A. Review: Microbial Transformations of Human Bile Acids. Microbiome 2021, 9, 140. [Google Scholar] [CrossRef]
- Zhao, X.; Jiang, L.; Fang, X.; Guo, Z.; Wang, X.; Shi, B.; Meng, Q. Host-Microbiota Interaction-Mediated Resistance to Inflammatory Bowel Disease in Pigs. Microbiome 2022, 10, 115. [Google Scholar] [CrossRef]
- Wu, L.; Zhou, J.; Zhou, A.; Lei, Y.; Tang, L.; Hu, S.; Wang, S.; Xiao, X.; Chen, Q.; Tu, D.; et al. Lactobacillus Acidophilus Ameliorates Cholestatic Liver Injury through Inhibiting Bile Acid Synthesis and Promoting Bile Acid Excretion. Gut Microbes 2024, 16, 2390176. [Google Scholar] [CrossRef]
- Sánchez, B. Bile Acid-Microbiota Crosstalk in Gastrointestinal Inflammation and Carcinogenesis: A Role for Bifidobacteria and Lactobacilli? Nat. Rev. Gastroenterol. Hepatol. 2018, 15, 205. [Google Scholar] [CrossRef] [PubMed]
- Livak, K.J.; Schmittgen, T.D. Analysis of Relative Gene Expression Data Using Real-Time Quantitative PCR and the 2(-Delta Delta C(T)) Method. Methods 2001, 25, 402–408. [Google Scholar] [CrossRef] [PubMed]
- Nejman, D.; Livyatan, I.; Fuks, G.; Gavert, N.; Zwang, Y.; Geller, L.T.; Rotter-Maskowitz, A.; Weiser, R.; Mallel, G.; Gigi, E.; et al. The Human Tumor Microbiome Is Composed of Tumor Type-Specific Intracellular Bacteria. Science 2020, 368, 973–980. [Google Scholar] [CrossRef]
- Fuks, G.; Elgart, M.; Amir, A.; Zeisel, A.; Turnbaugh, P.J.; Soen, Y.; Shental, N. Combining 16S rRNA Gene Variable Regions Enables High-Resolution Microbial Community Profiling. Microbiome 2018, 6, 17. [Google Scholar] [CrossRef]




Disclaimer/Publisher’s Note: The statements, opinions and data contained in all publications are solely those of the individual author(s) and contributor(s) and not of MDPI and/or the editor(s). MDPI and/or the editor(s) disclaim responsibility for any injury to people or property resulting from any ideas, methods, instructions or products referred to in the content. |
© 2025 by the authors. Licensee MDPI, Basel, Switzerland. This article is an open access article distributed under the terms and conditions of the Creative Commons Attribution (CC BY) license (https://creativecommons.org/licenses/by/4.0/).
Share and Cite
He, J.; Duan, M.; Shi, Y.; Halizere, S.; Chen, N.; Yang, Y.; Wang, C.; Lin, J.; He, W.; Zhu, S.; et al. Hyodeoxycholic Acid Suppresses High-Fat-Diet–Promoted MC38-Syngeneic Colorectal Tumor Growth via Bile Acid Remodeling and Microbiota Modulation. Nutrients 2025, 17, 3939. https://doi.org/10.3390/nu17243939
He J, Duan M, Shi Y, Halizere S, Chen N, Yang Y, Wang C, Lin J, He W, Zhu S, et al. Hyodeoxycholic Acid Suppresses High-Fat-Diet–Promoted MC38-Syngeneic Colorectal Tumor Growth via Bile Acid Remodeling and Microbiota Modulation. Nutrients. 2025; 17(24):3939. https://doi.org/10.3390/nu17243939
Chicago/Turabian StyleHe, Jialing, Meng Duan, Yuwen Shi, Simayi Halizere, Ningxin Chen, Yating Yang, Congcong Wang, Jinhua Lin, Wei He, Shankuan Zhu, and et al. 2025. "Hyodeoxycholic Acid Suppresses High-Fat-Diet–Promoted MC38-Syngeneic Colorectal Tumor Growth via Bile Acid Remodeling and Microbiota Modulation" Nutrients 17, no. 24: 3939. https://doi.org/10.3390/nu17243939
APA StyleHe, J., Duan, M., Shi, Y., Halizere, S., Chen, N., Yang, Y., Wang, C., Lin, J., He, W., Zhu, S., & Yang, F. (2025). Hyodeoxycholic Acid Suppresses High-Fat-Diet–Promoted MC38-Syngeneic Colorectal Tumor Growth via Bile Acid Remodeling and Microbiota Modulation. Nutrients, 17(24), 3939. https://doi.org/10.3390/nu17243939

