The Involvement of Melatonin in the Dimorphism of Glucose and Lipid Metabolism of Tilapia
Abstract
1. Introduction
2. Materials and Methods
2.1. Fish, Diet, and Rearing Conditions
2.2. Grouping of the Sex Ratio-Dependent Growth Experiment
2.3. Quantitative Analysis of Metabolic Parameters
2.4. RNA Isolation and Real-Time Quantitative PCR (qPCR) Analysis
2.5. GC-TOF/MS Non-Targeted Metabolomics Analysis
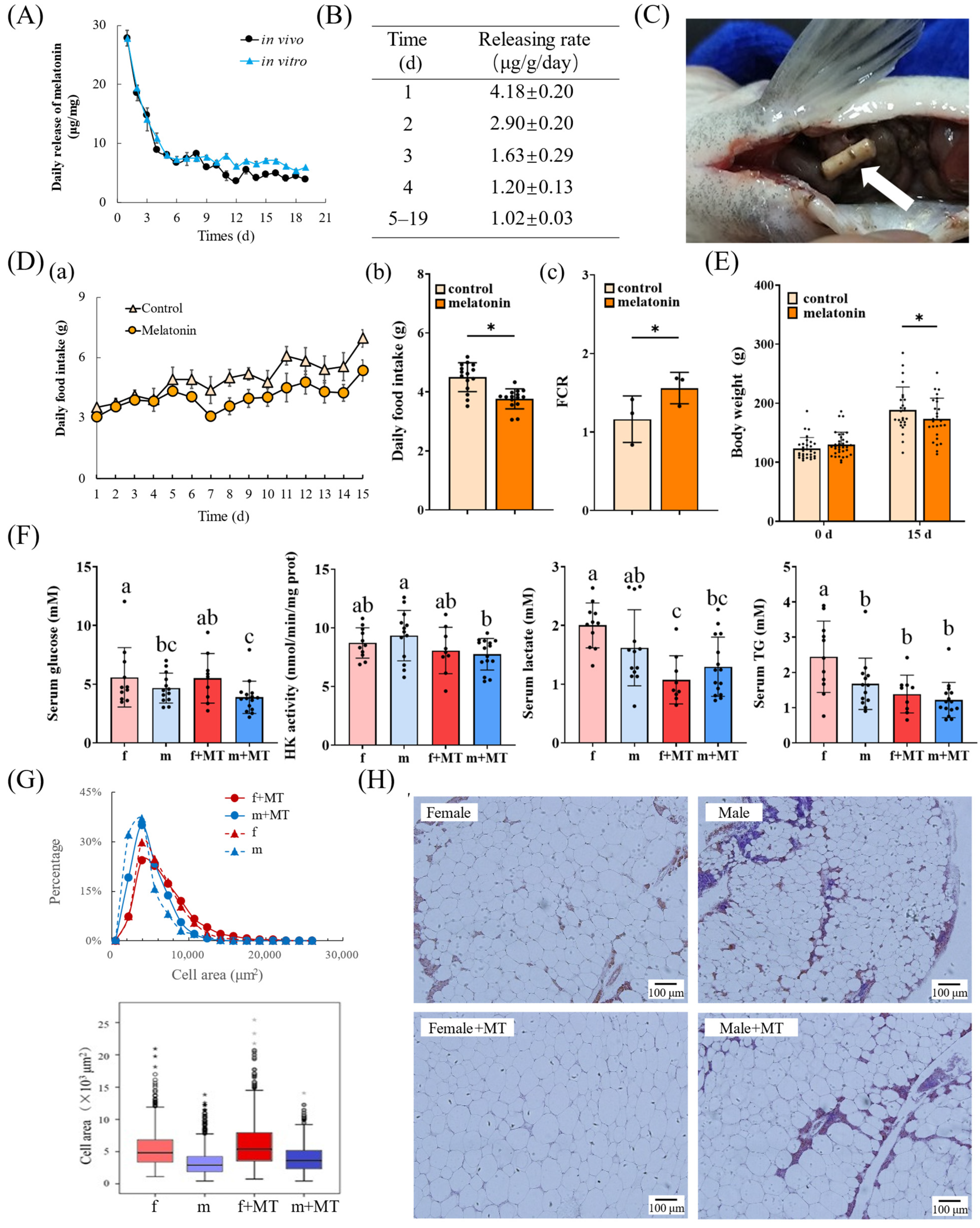
2.6. Preparation of Melatonin Implants and Measurement of the Releasing Amount of Melatonin in the Implant
2.7. Intraperitoneal Implantation of Melatonin
2.8. Hematoxylin and Eosin (H&E) Staining
2.9. Glucose Tolerance Test (GTT)
2.10. Statistical Analysis
3. Results
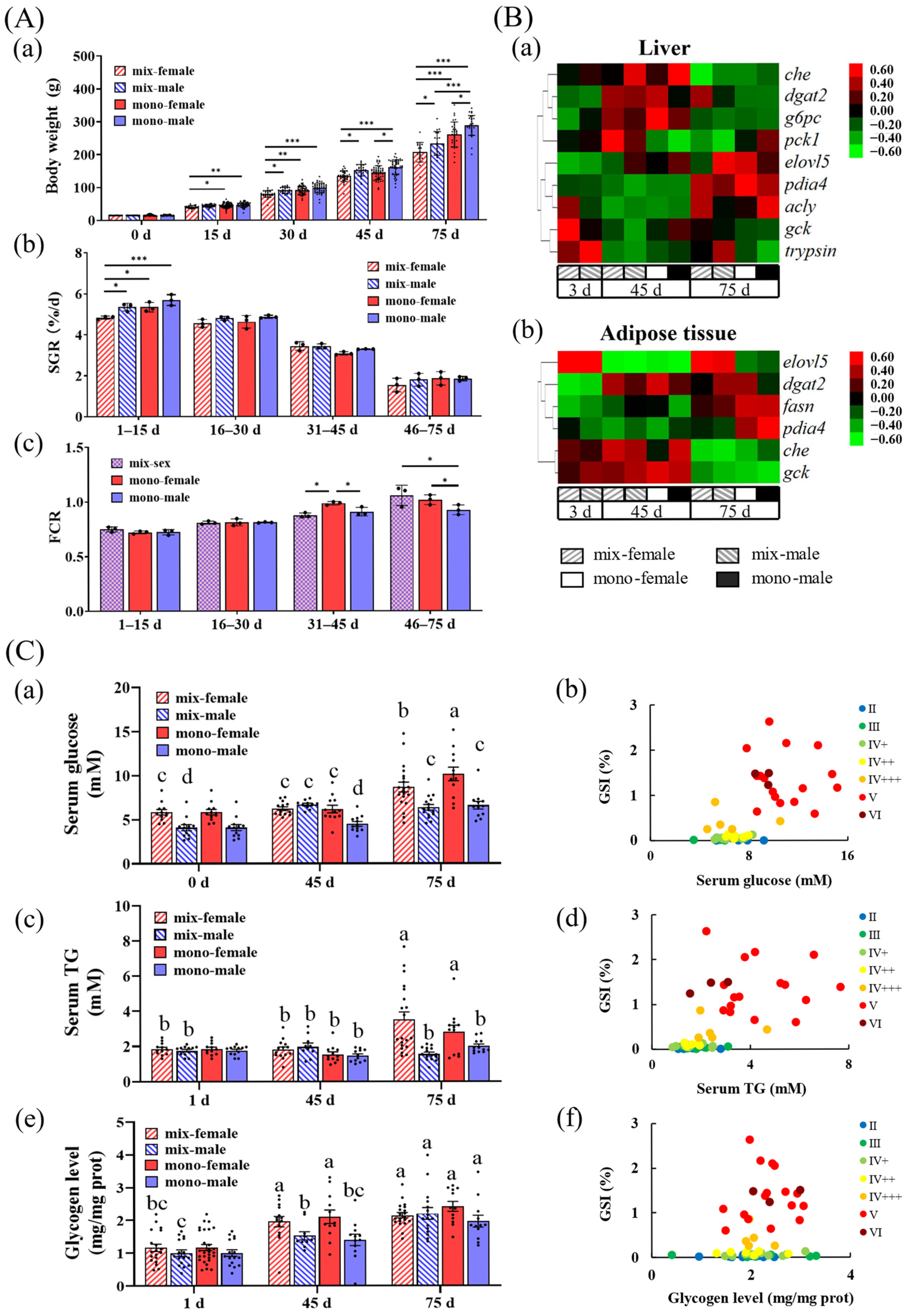
3.1. Fish Raised Monosexually Grow Faster than Those Raised in a Mixed-Sex Environment
3.2. Melatonin in the Liver of Mature Female Tilapia Was Significantly Higher than Those of Mature Male
3.3. The Multi-Omics Approach Showed Sexual Differences in Several Metabolic Pathways
3.4. Melatonin Implantation Inhibited the Food Intake and Growth and Affected the Glucose and Lipid Metabolism of Tilapia
3.5. Melatonin Implantation Improved the Glucose Tolerance of Tilapia, Especially in Females
4. Discussion
5. Conclusions
Supplementary Materials
Author Contributions
Funding
Institutional Review Board Statement
Informed Consent Statement
Data Availability Statement
Conflicts of Interest
References
- Jaffe, C.A.; Turgeon, D.K.; Lown, K.; Demott-Friberg, R.; Watkins, P.B. Growth hormone secretion pattern is an independent regulator of growth hormone actions in humans. Am. J. Physiol. Endocrinol. Metab. 2002, 283, 1008–1015. [Google Scholar] [CrossRef]
- Tannenbaum, G.S.; Choi, H.K.; Gurd, W.; Waxman, D.J. Temporal relationship between the sexually dimorphic spontaneous GH secretory profiles and hepatic STAT5 activity. Endocrinology 2001, 142, 4599–4606. [Google Scholar] [CrossRef] [PubMed][Green Version]
- Zhang, Y.; Laz, E.V.; Waxman, D.J. Dynamic, sex-differential STAT5 and BCL6 binding to sex-biased, growth hormone-regulated genes in adult mouse liver. Mol. Cell. Biol. 2012, 32, 880–896. [Google Scholar] [CrossRef]
- Tsuneki, H.; Wada, T.; Sasaoka, T. Role of orexin in the central regulation of glucose and energy homeostasis. Endocr. J. 2012, 59, 365–374. [Google Scholar] [CrossRef] [PubMed]
- Nestor, C.C.; Kelly, M.J.; Ronnekleiv, O.K. Cross-talk between reproduction and energy homeostasis: Central impact of estrogens, leptin and kisspeptin signaling. Horm. Mol. Biol. Clin. Investig. 2014, 17, 109–128. [Google Scholar] [CrossRef] [PubMed]
- Huynh, M.K.Q.; Kinyua, A.W.; Yang, D.J.; Kim, K.W. Hypothalamic AMPK as a regulator of energy homeostasis. Neural Plast. 2016, 12, 421–432. [Google Scholar] [CrossRef]
- Peng, C.; Gallin, W.; Peter, R.E.; Blomqvist, A.G.; Larhammar, D. Neuropeptide-Y gene expression in the goldfish brain: Distribution and regulation by ovarian steroids. Endocrinology 1994, 134, 1095–1103. [Google Scholar] [CrossRef]
- Lee, G.; Bahn, J.H.; Park, J.H. Sex- and clock-controlled expression of the neuropeptide F gene in Drosophila. Proc. Natl. Acad. Sci. USA 2006, 103, 12580–12585. [Google Scholar] [CrossRef]
- Burke, L.K.; Doslikova, B.; D’Agostino, G.; Greenwald-Yarnell, M.; Georgescu, T.; Chianese, R.; de Morentin, P.B.M.; Ogunnowo-Bada, E.; Cansell, C.; Valencia-Torres, L.; et al. Sex difference in physical activity, energy expenditure and obesity driven by a subpopulation of hypothalamic POMC neurons. Mol. Metab. 2016, 5, 245–252. [Google Scholar] [CrossRef]
- Santiago, A.M.; Clegg, D.J.; Routh, V.H. Estrogens modulate ventrolateral ventromedial hypothalamic glucose-inhibited neurons. Mol. Metab. 2016, 5, 823–833. [Google Scholar] [CrossRef]
- Lebeck, J. Editorial: Sexual dimorphism in glucose and lipid metabolism. Front. Endocrinol. 2016, 7, 166. [Google Scholar] [CrossRef]
- Toguyeni, A.; Fauconneau, B.; Boujard, T.; Fostier, A.; Kuhn, E.R.; Mol, K.A.; Baroiller, J.-F. Feeding behaviour and food utilisation in tilapia, Oreochromis niloticus: Effect of sex ratio and relationship with the endocrine status. Physiol. Behav. 1997, 62, 273–279. [Google Scholar] [CrossRef]
- Bhatta, S.; Iwai, T.; Miura, C.; Higuchi, M.; Shimizu-Yamaguchi, S.; Fukada, H.; Miura, T. Gonads directly regulate growth in teleosts. Proc. Natl. Acad. Sci. USA 2012, 109, 11408–11412. [Google Scholar] [CrossRef] [PubMed]
- Baroiller, J.-F.; D’Cotta, H.; Shved, N.; Berishvili, G.; Toguyeni, A.; Fostier, A.; Eppler, E.; Reinecke, M. Oestrogen and insulin-like growth factors during the reproduction and growth of the tilapia Oreochromis niloticus and their interactions. Gen. Comp. Endocrinol. 2014, 205, 142–150. [Google Scholar] [CrossRef] [PubMed]
- Toguyeni, A.; Fauconneau, B.; Fostier, A.; Abucay, J.; Mair, G.; Baroiller, J.F. Influence of sexual phenotype and genotype, and sex ratio on growth performances in tilapia, Oreochromis niloticus. Aquaculture 2002, 207, 249–261. [Google Scholar] [CrossRef]
- Moon, T.W. Glucose intolerance in teleost fish: Face or fiction? Comp. Biochem. Physiol. B Biochem. Mol. Biol. 2001, 129, 243–249. [Google Scholar] [CrossRef] [PubMed]
- Polakof, S.; Mommsen, T.P.; Soengas, J.L. Glucosensing and glucose homeostasis: From fish to mammals. Comp. Biochem. Physiol. B Biochem. Mol. Biol. 2011, 160, 123–149. [Google Scholar] [CrossRef]
- Legate, N.J.; Bonen, A.; Moon, T.W. Glucose tolerance and peripheral glucose utilization in rainbow trout (Oncorhynchus mykiss), American eel (Anguilla rostrata), and black bullhead catfish (Ameiurus melas). Gen. Comp. Endocrinol. 2001, 122, 48–59. [Google Scholar] [CrossRef]
- Zhang, X.; Han, Z.; Zhong, H.; Yin, Q.; Xiao, J.; Wang, F.; Zhou, Y.; Luo, Y. Regulation of triglyceride synthesis by estradiol in the livers of hybrid tilapia (Oreochromis niloticus ♀ x O. aureus ♂). Comp. Biochem. Physiol. B Biochem. Mol. Biol. 2019, 238, 110335. [Google Scholar] [CrossRef]
- Meng, X.; Li, Y.; Li, S.; Zhou, Y.; Gan, R.-Y.; Xu, D.-P.; Li, H.-B. Dietary sources and bioactivities of melatonin. Nutrients 2017, 9, 367. [Google Scholar] [CrossRef]
- Karamitri, A.; Renault, N.; Clement, N.; Guillaume, J.-L.; Jockers, R. Minireview: Toward the establishment of a link between melatonin and glucose homeostasis: Association of melatonin MT2 receptor variants with Type 2 diabetes. Mol. Endocrinol. 2013, 27, 1217–1233. [Google Scholar] [CrossRef]
- Takemura, A.; Susilo, E.S.; Rahman, M.D.S.; Morita, M. Perception and possible utilization of moonlight intensity for reproductive activities in a lunar-synchronized spawner, the golden rabbitfish. J. Exp. Zool. A Comp. Exp. Biol. 2004, 301, 844–851. [Google Scholar] [CrossRef]
- Migaud, H.; Davie, A.; Chavez, C.C.M.; Al-Khamees, S. Evidence for differential photic regulation of pineal melatonin synthesis in teleosts. J. Pineal. Res. 2007, 43, 327–335. [Google Scholar] [CrossRef]
- Martinez-Chavez, C.C.; Al-Khamees, S.; Campos-Mendoza, A.; Penman, D.J.; Migaud, H. Clock-controlled endogenous melatonin rhythms in Nile tilapia (Oreochromis niloticus) and African catfish (Clarias gariepinus). Chronobiol. Int. 2008, 25, 31–49. [Google Scholar] [CrossRef]
- Singh, R.; Singh, A.K.; Tripathi, M. Melatonin induced changes in specific growth rate, gonadal maturity, lipid and protein production in Nile tilapia Oreochromis niloticus (Linnaeus 1758). Asian-Australas. J. Anim. Sci. 2012, 25, 37–43. [Google Scholar] [CrossRef] [PubMed]
- Kim, J.H.; Park, J.W.; Jin, Y.H.; Kim, D.J.; Kwon, J.Y. Effect of melatonin on GnIH precursor gene expression in Nile tilapia, Oreochromis niloticus. Biol. Rhythm Res. 2018, 49, 303–313. [Google Scholar] [CrossRef]
- Kim, J.H.; Park, J.W.; Kwon, J.Y. Effects of exogenous melatonin on the reproductive activities of Nile tilapia, Oreochromis niloticus. Biol. Rhythm Res. 2018, 49, 392–404. [Google Scholar] [CrossRef]
- SC/T 1105-2007; Sex Identified Methods for Tilapia Fingerling. Ministry of Agriculture of the People’s Republic of China: Beijing, China, 2007.
- Qin, J.; Yuan, X.; Liu, C.; Jia, J.; Zhang, Y.; Li, W. Development of a time-resolved fluoroimmunoassay for measuring plasma growth hormone in Nile tilapia (Oreochromis niloticus). Gen. Comp. Endocrinol. 2020, 287, 113357. [Google Scholar] [CrossRef]
- Liu, Y.; Zhao, T.; Hu, Y.; Luo, J.; Mou, X. Histological studies on gonadal development of tilapia buttikoferi. Acta Agric. Univ. Jiangxiensis 2019, 41, 340–346. [Google Scholar] [CrossRef]
- Qiu, Y.; Cai, G.; Su, M.; Chen, T.; Zheng, X.; Xu, Y.; Ni, Y.; Zhao, A.; Xu, L.; Cai, S.; et al. Serum metabolite profiling of human colorectal cancer using GC-TOF/MS and UPLC-QTOF/MS. J. Proteome Res. 2009, 8, 4844–4850. [Google Scholar] [CrossRef]
- Smirnov, A.; Jia, W.; Walker, D.I.; Jones, D.P.; Du, X.X. ADAP-GC 3.2: Graphical software tool for efficient spectral deconvolution of gas chromatography-high-resolution mass spectrometry metabolomics data. J. Proteome Res. 2018, 17, 470–478. [Google Scholar] [CrossRef] [PubMed]
- Victoria Alvarado, M.; Carrillo, M.; Felip, A. Melatonin-induced changes in kiss/gnrh gene expression patterns in the brain of male sea bass during spermatogenesis. Comp. Biochem. Physiol. A Mol. Integr. Physiol. 2015, 185, 69–79. [Google Scholar] [CrossRef] [PubMed]
- Sébert, M.-E.; Legros, C.; Weltzien, F.-A.; Malpaux, B.; Chemineau, P.; Dufour, S. Melatonin activates brain dopaminergic systems in the eel with an inhibitory impact on reproductive function. J. Neuroendocrinol. 2008, 20, 917–929. [Google Scholar] [CrossRef]
- Feldman, A.T.; Wolfe, D. Tissue processing and hematoxylin and eosin staining. Methods Mol. Biol. 2014, 1180, 31–43. [Google Scholar] [CrossRef] [PubMed]
- Feng, J.-Y.; Chen, J.-X.; Luo, L.; Lin, S.-M.; Chen, Y.-J.; Wang, D.-S. Molecular and metabolic adaption of glucose metabolism in the red and white muscle of the omnivorous GIFT tilapia (Oreochromis niloticus) to a glucose load. Gen. Comp. Endocrinol. 2019, 277, 82–89. [Google Scholar] [CrossRef]
- Keller-Costa, T.; Canario, A.V.M.; Hubbard, P.C. Olfactory sensitivity to steroid glucuronates in Mozambique tilapia suggests two distinct and specific receptors for pheromone detection. J. Exp. Biol. 2014, 217, 4203–4212. [Google Scholar] [CrossRef]
- Huertas, M.; Almeida, O.G.; Canario, A.V.M.; Hubbard, P.C. Tilapia male urinary pheromone stimulates female reproductive axis. Gen. Comp. Endocrinol. 2014, 196, 106–111. [Google Scholar] [CrossRef]
- Keller-Costa, T.; Hubbard, P.C.; Paetz, C.; Nakamura, Y.; da Silva, J.P.; Rato, A.; Barata, E.N.; Schneider, B.; Canario, A.V.M. Identity of a tilapia pheromone released by dominant males that primes females for reproduction. Curr. Biol. 2014, 24, 2130–2135. [Google Scholar] [CrossRef]
- Shirak, A.; Reicher, S.; Uliel, S.; Mehlman, T.; Shainskaya, A.; Ron, M.; Seroussi, E. Gender and sexual behavior modulate the composition of serum lipocalins in Nile tilapia (Oreochromis niloticus). Gene 2012, 504, 22–30. [Google Scholar] [CrossRef] [PubMed]
- Galhardo, L.; Oliveira, R.F. The effects of social isolation on steroid hormone levels are modulated by previous social status and context in a cichlid fish. Horm. Behav. 2014, 65, 1–5. [Google Scholar] [CrossRef] [PubMed]
- Jiao, B.W.; Huang, X.G.; Chan, C.B.; Zhang, L.; Wang, D.S.; Cheng, C.H.K. The co-existence of two growth hormone receptors in teleost fish and their differential signal transduction, tissue distribution and hormonal regulation of expression in seabream. J. Mol. Endocrinol. 2006, 36, 23–40. [Google Scholar] [CrossRef]
- Fukamachi, S.; Meyer, A. Evolution of receptors for growth hormone and somatolactin in fish and land vertebrates: Lessons from the lungfish and sturgeon orthologues. J. Mol. Evol. 2007, 65, 359–372. [Google Scholar] [CrossRef][Green Version]
- Pierce, A.L.; Fox, B.K.; Davis, L.K.; Visitacion, N.; Kitahashi, T.; Hirano, T.; Grau, E.G. Prolactin receptor, growth hormone receptor, and putative somatolactin receptor in Mozambique tilapia: Tissue specific expression and differential regulation by salinity and fasting. Gen. Comp. Endocrinol. 2007, 154, 31–40. [Google Scholar] [CrossRef]
- Davis, L.K.; Pierce, A.L.; Hiramatsu, N.; Sullivan, C.V.; Hirano, T.; Grau, E.G. Gender-specific expression of multiple estrogen receptors, growth hormone receptors, insulin-like growth factors and vitellogenins, and effects of 17β-estradiol in the male tilapia (Oreochromis mossambicus). Gen. Comp. Endocrinol. 2008, 156, 544–551. [Google Scholar] [CrossRef]
- Ma, X.; Liu, X.; Zhang, Y.; Zhu, P.; Ye, W.; Lin, H. Two growth hormone receptors in Nile tilapia (Oreochromis niloticus): Molecular characterization, tissue distribution and expression profiles in the gonad during the reproductive cycle. Comp. Biochem. Physiol. B Biochem. Mol. Biol. 2007, 147, 325–339. [Google Scholar] [CrossRef]
- Mauvais-Jarvis, F.; Clegg, D.J.; Hevener, A.L. The role of estrogens in control of energy balance and glucose homeostasis. Endocr. Rev. 2013, 34, 309–338. [Google Scholar] [CrossRef] [PubMed]
- Palmisano, B.T.; Le, T.D.; Zhu, L.; Lee, Y.K.; Stafford, J.M. Cholesteryl ester transfer protein alters liver and plasma triglyceride metabolism through two liver networks in female mice. J. Lipid Res. 2016, 57, 1541–1551. [Google Scholar] [CrossRef] [PubMed]
- Mele, M.; Ferreira, P.G.; Reverter, F.; DeLuca, D.S.; Monlong, J.; Sammeth, M.; Young, T.R.; Goldmann, J.M.; Pervouchine, D.D.; Sullivan, T.J.; et al. Human genomics. The human transcriptome across tissues and individuals. Science 2015, 348, 660–665. [Google Scholar] [CrossRef]
- Wan, Z.Y.; Lin, V.C.L.; Hua, Y.G. Pomc plays an important role in sexual size dimorphism in Tilapia. Mar. Biotechnol. 2021, 23, 201–214. [Google Scholar] [CrossRef]
- Wan, Z.Y.; Lin, G.; Yue, G. Genes for sexual body size dimorphism in hybrid tilapia (Oreochromis sp. x Oreochromis mossambicus). Aquacult. Fish. 2019, 4, 231–238. [Google Scholar] [CrossRef]
- Zhou, L.; Yang, R.; Tian, H.; Qin, X.; Ye, C.; Shi, X.; Xia, C.; Cai, T.; Xie, Y.; Jia, Y.; et al. Sexual dimorphism in Odontobutis sinensis brain-pituitary-gonad axis and liver highlighted by histological and transcriptomic approach. Gene 2022, 819, 146264. [Google Scholar] [CrossRef]
- Sun, J.L.; Song, F.B.; Wang, L.; Zhang, W.W.; Chen, Y.M.; Zhou, L.; Gui, J.F.; Luo, J. Sexual size dimorphism in golden pompano (Trachinotus blochii): Potential roles of changes in energy allocation and differences in muscle metabolism. Front. Mar. Sci. 2022, 9, 1009896. [Google Scholar] [CrossRef]
- Wang, N.; Tian, Y.; Zhang, J.; Li, Z.; Cheng, M.; Wu, Y. Involvement of glycolysis activation in flatfish sexual size dimorphism: Insights from transcriptomic analyses of Platichthys stellatus and Cynoglossus semilaevis. Comp. Biochem. Physiol. D Genom. Proteom. 2021, 39, 100832. [Google Scholar] [CrossRef]
- Owino, S.; Buonfiglio, D.D.C.; Tchio, C.; Tosini, G. Melatonin signaling a key regulator of glucose homeostasis and energy metabolism. Front. Endocrinol. 2019, 10, 488. [Google Scholar] [CrossRef] [PubMed]
- Prunet-Marcassus, B.; Desbazeille, M.; Bros, A.; Louche, K.; Delagrange, P.; Renard, P.; Casteilla, L.; Penicaud, L. Melatonin reduces body weight gain in Sprague Dawley rats with diet-induced obesity. Endocrinology 2003, 144, 5347–5352. [Google Scholar] [CrossRef] [PubMed]
- Tung, Y.-T.; Chiang, P.-C.; Chen, Y.-L.; Chien, Y.-W. Effects of melatonin on lipid metabolism and circulating irisin in Sprague-Dawley rats with diet-induced obesity. Molecules 2020, 25, 3329. [Google Scholar] [CrossRef]
- Fernandez Vazquez, G.; Reiter, R.J.; Agil, A. Melatonin increases brown adipose tissue mass and function in Zucker diabetic fatty rats: Implications for obesity control. J. Pineal Res. 2018, 64, e12472. [Google Scholar] [CrossRef]





| (a) M1 vs. F1 | ||||||
|---|---|---|---|---|---|---|
| Class | Name | HMDBID | KeggID | p (t-Test) | FC | p (FDR) |
| Amino Acid | L-Proline | HMDB00162 | C00148 | 2.01 × 10−2 | 0.7 | 2.02 × 10−2 |
| L-Aspartic acid | HMDB00191 | C00049 | 3.50 × 10−2 | 1.4 | 3.57 × 10−2 | |
| Carbohydrates | D-Galactose | HMDB00143 | C00984 | 0.068 | 1.7 | 0.071 |
| Fatty Acids | Nonadecanoic acid | HMDB00772 | C16535 | 4.21 × 10−2 | 1.4 | 4.35 × 10−2 |
| Heptadecanoic acid | HMDB02259 | NA | 0.073 | 1.5 | 0.077 | |
| Nucleotide | Inosinic acid | HMDB00175 | C00130 | 0.075 | 0.8 | 0.080 |
| Organic Acids | Glutaric acid | HMDB00661 | C00489 | 3.61 × 10−3 | 1.8 | 3.61 × 10−3 |
| 2-Oxoadipate | HMDB00225 | C00322 | 3.72 × 10−2 | 1.2 | 3.82 × 10−2 | |
| Citric acid | HMDB00094 | C00158 | 4.89 × 10−2 | 0.7 | 0.051 | |
| Phosphate | Phosphate | HMDB01429 | C00009 | 2.19 × 10−2 | 1.1 | 2.22 × 10−2 |
| (b) M2 vs. F2 | ||||||
| Class | Name | HMDBID | KeggID | p (t-Test) | FC | p (FDR) |
| Amino Acid | Beta-Alanine | HMDB00056 | C00099 | 1.28 × 10−2 | 0.4 | 1.31 × 10−2 |
| L-Cysteine | HMDB00574 | NA | 2.22 × 10−2 | 0.5 | 2.31 × 10−2 | |
| Citrulline | HMDB00904 | C00327 | 0.050 | 0.7 | 0.054 | |
| Acetylglycine | HMDB00532 | NA | 0.079 | 1.2 | 0.088 | |
| L-Serine | HMDB00187 | C00065 | 0.080 | 0.8 | 0.089 | |
| Carbohydrates | D-Glucuronic acid | HMDB00127 | C00191 | 4.39 × 10−2 | 1.6 | 4.67 × 10−2 |
| Fatty Acids | Arachidonic acid | HMDB01043 | C00219 | 0.067 | 0.7 | 0.074 |
| Indoles | Melatonin | HMDB01389 | C01598 | 3.97 × 10−2 | 0.4 | 4.19 × 10−2 |
| Lipids | Beta-Glycerophosphoric acid | HMDB02520 | C02979 | 0.085 | 0.6 | 0.097 |
| Nucleotide | Adenine | HMDB00034 | C00147 | 2.63 × 10−3 | 0.7 | 2.63 × 10−3 |
| Xanthine | HMDB00292 | C00385 | 0.062 | 0.5 | 0.068 | |
| Organic Acids | L-Lactic acid | HMDB00190 | C00186 | 7.26 × 10−3 | 0.5 | 7.36 × 10−3 |
| Vitamin | Alpha-Tocopherol | HMDB01893 | C02477 | 1.54 × 10−2 | 1.9 | 1.59 × 10−2 |
Disclaimer/Publisher’s Note: The statements, opinions and data contained in all publications are solely those of the individual author(s) and contributor(s) and not of MDPI and/or the editor(s). MDPI and/or the editor(s) disclaim responsibility for any injury to people or property resulting from any ideas, methods, instructions or products referred to in the content. |
© 2025 by the authors. Licensee MDPI, Basel, Switzerland. This article is an open access article distributed under the terms and conditions of the Creative Commons Attribution (CC BY) license.
Share and Cite
Qin, J.; Liu, C.; Liao, Z.; Yu, Y.; Sun, C.; Li, W. The Involvement of Melatonin in the Dimorphism of Glucose and Lipid Metabolism of Tilapia. Biomolecules 2026, 16, 15. https://doi.org/10.3390/biom16010015
Qin J, Liu C, Liao Z, Yu Y, Sun C, Li W. The Involvement of Melatonin in the Dimorphism of Glucose and Lipid Metabolism of Tilapia. Biomolecules. 2026; 16(1):15. https://doi.org/10.3390/biom16010015
Chicago/Turabian StyleQin, Jingkai, Chenguang Liu, Zongzhen Liao, Yang Yu, Caiyun Sun, and Wensheng Li. 2026. "The Involvement of Melatonin in the Dimorphism of Glucose and Lipid Metabolism of Tilapia" Biomolecules 16, no. 1: 15. https://doi.org/10.3390/biom16010015
APA StyleQin, J., Liu, C., Liao, Z., Yu, Y., Sun, C., & Li, W. (2026). The Involvement of Melatonin in the Dimorphism of Glucose and Lipid Metabolism of Tilapia. Biomolecules, 16(1), 15. https://doi.org/10.3390/biom16010015

