Sign in to use this feature.

Years

Between: -

Subjects

remove_circle_outline
remove_circle_outline
remove_circle_outline
remove_circle_outline
remove_circle_outline
remove_circle_outline
remove_circle_outline
remove_circle_outline
remove_circle_outline

Journals

remove_circle_outline
remove_circle_outline
remove_circle_outline
remove_circle_outline

Article Types

Countries / Regions

remove_circle_outline
remove_circle_outline
remove_circle_outline
remove_circle_outline

Search Results (635)

Search Parameters:
Keywords = pulsed power switch

Order results
Result details
Results per page
Select all
Export citation of selected articles as:
28 pages, 6082 KB  
Article
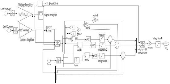
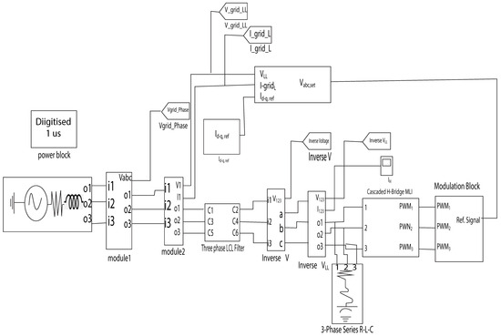
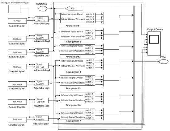
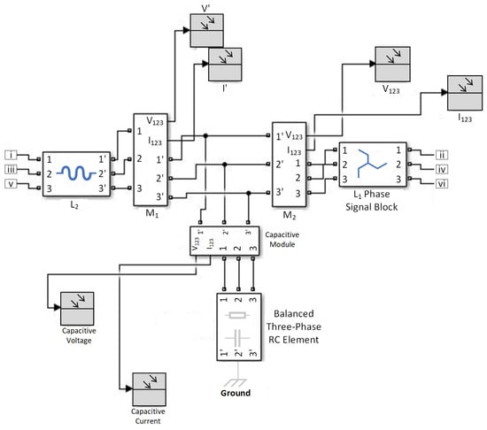
Parametric Design of an LCL Filter for Harmonic Suppression in a Three-Phase Grid-Connected Fifteen-Level CHB Inverter
by Madiha Sattar, Usman Masud, Abdul Razzaq Farooqi, Faraz Akram and Zeashan Khan
Designs 2026, 10(1), 6; https://doi.org/10.3390/designs10010006 (registering DOI) - 16 Jan 2026
Abstract
With the increasing integration of renewable energy sources into the grid, power quality at the point of common coupling (PCC)—particularly harmonic distortion introduced by power electronic converters—has become a critical concern. This paper presents a rigorous design and evaluation of a three-phase, fifteen-level [...] Read more.
With the increasing integration of renewable energy sources into the grid, power quality at the point of common coupling (PCC)—particularly harmonic distortion introduced by power electronic converters—has become a critical concern. This paper presents a rigorous design and evaluation of a three-phase, fifteen-level cascaded H-bridge multilevel inverter (CHB MLI) with an LCL filter, selected for its superior harmonic attenuation, compact size, and cost-effectiveness compared to conventional passive filters. The proposed system employs Phase-Shifted Pulse Width Modulation (PS PWM) for balanced operation and low output distortion. A systematic, reproducible methodology is used to design the LCL filter, which is then tested across a wide range of switching frequencies (1–5 kHz) and grid impedance ratios (X/R = 2–9) in MATLAB/Simulink R2025a. Comprehensive simulations confirm that the filter effectively reduces both voltage and current total harmonic distortion (THD) to levels well below the 5% limit specified by IEEE 519, with optimal performance (0.53% current THD, 0.69% voltage THD) achieved at 3 kHz and X/R ≈ 5.6. The filter demonstrates robust performance regardless of grid conditions, making it a practical and scalable solution for modern renewable energy integration. These results, further supported by parametric validation and clear design guidelines, provide actionable insights for academic research and industrial deployment. Full article
Show Figures

Figure 1

20 pages, 17607 KB  
Article
Parasitic Inductance Assessment of E-GaN DPT Circuit Through Finite Element Analysis
by Xing-Rou Chen, Huang-Jen Chiu, Yun-Yen Chen, Yi-Xuan Yang and Yu-Chen Liu
Energies 2026, 19(2), 383; https://doi.org/10.3390/en19020383 - 13 Jan 2026
Viewed by 141
Abstract
This article explores the high-frequency characteristics of gallium nitride (GaN) power-switching devices and evaluates their application performance using a double-pulse test (DPT) circuit model. With the increasing adoption of GaN power-switching devices in high-performance and miniaturized electronic products, their low junction capacitance makes [...] Read more.
This article explores the high-frequency characteristics of gallium nitride (GaN) power-switching devices and evaluates their application performance using a double-pulse test (DPT) circuit model. With the increasing adoption of GaN power-switching devices in high-performance and miniaturized electronic products, their low junction capacitance makes them highly suitable for high-frequency applications. However, parasitic inductance in the power loop can introduce resonance phenomena, impacting system stability and switching performance. To address this, this study integrates the parasitic parameters of printed circuit boards (PCBs) with the nonlinear junction capacitance characteristics of GaN devices. Finite element analysis (FEA) is employed to extract PCB parasitic inductance values and analyze their effects on GaN power-switching behavior. The findings indicate that precise extraction and analysis of parasitic inductance are critical for optimizing the performance of GaN switching devices. Additionally, this study investigates mitigation strategies to minimize parasitic inductance, ultimately enhancing GaN device design and reliability. The insights from this research provide valuable guidance for the development of GaN power devices in high-frequency applications. Full article
(This article belongs to the Section F3: Power Electronics)
Show Figures

Figure 1

16 pages, 8246 KB  
Article
Measurement and Study of Electric Field Radiation from a High Voltage Pseudospark Switch
by Junou Wang, Lei Chen, Xiao Yu, Jingkun Yang, Fuxing Li and Wanqing Jing
Sensors 2026, 26(2), 482; https://doi.org/10.3390/s26020482 - 11 Jan 2026
Viewed by 193
Abstract
The pulsed power switch serves as a critical component in pulsed power systems. The electric radiation generated by switching operations threatens the miniaturization of pulsed power systems, causing significant electromagnetic interference (EMI) to nearby signal circuits. The pseudospark switch’s (PSS) exceptionally fast transient [...] Read more.
The pulsed power switch serves as a critical component in pulsed power systems. The electric radiation generated by switching operations threatens the miniaturization of pulsed power systems, causing significant electromagnetic interference (EMI) to nearby signal circuits. The pseudospark switch’s (PSS) exceptionally fast transient response, a key enabler for sophisticated pulsed power systems, is also a major source of severe EMI. This study investigated the electric field radiation from a high voltage PSS within a capacitor discharge unit (CDU), using a near-field scanning system based on an electro-optic probe. The time-frequency distribution of the radiation was characterized, identifying contributions from three sequential stages: the application of the trigger voltage, the main gap breakdown, and the subsequent oscillating high voltage. During the high-frequency oscillation stage, the distribution of the peak electric field radiation aligns with the predictions of the dipole model, with a maximum value of 43.99 kV/m measured near the PSS. The spectral composition extended to 60 MHz, featuring a primary component at 1.24 MHz and distinct harmonics at 20.14 MHz and 32.33 MHz. Additionally, the impacts of circuit parameters and trigger current on the radiated fields were discussed. These results provided essential guidance for the electromagnetic compatibility (EMC) design of highly-integrated pulsed power systems, facilitating more reliable PSS applications. Full article
(This article belongs to the Section Electronic Sensors)
Show Figures

Figure 1

21 pages, 3714 KB  
Article
Modular, Multiport AC-DC Converter with Add-On HF Isolating Units
by Pawel B. Derkacz, Pawel Milewski, Daniel Wojciechowski, Natalia Strzelecka and Ryszard Strzelecki
Energies 2026, 19(1), 85; https://doi.org/10.3390/en19010085 - 23 Dec 2025
Viewed by 228
Abstract
In this paper, we propose a novel concept of a modular, multiport, single-stage, bidirectional, isolated, three-phase AC-DC converter system. This new system is realized using add-ons to a standard voltage source inverter, including both grid-connected AC-DC converters, like PWM rectifiers, and AC-drive DC-AC [...] Read more.
In this paper, we propose a novel concept of a modular, multiport, single-stage, bidirectional, isolated, three-phase AC-DC converter system. This new system is realized using add-ons to a standard voltage source inverter, including both grid-connected AC-DC converters, like PWM rectifiers, and AC-drive DC-AC inverters. The proposed add-on converters provide isolated DC ports and can be installed into existing inverters of the abovementioned types, with no need for any modification of their topology or control system. Moreover, the add-on converters provide a minimum transistor count and high efficiency. The efficiency of the proposed add-on converters can be further improved by switching the type of pulse width modulation (PWM) scheme based on their operating point. The proposed converter system is validated for a power of 20 kW, an output voltage of 500–800 V DC, and a 40 kHz PWM frequency. Full article
(This article belongs to the Section F3: Power Electronics)
Show Figures

Figure 1

12 pages, 4185 KB  
Article
Model-Based Design of Output LC Filter and Harmonic Distortion Reduction for a Wideband SONAR Amplifier
by Minyoung Park, Byoungkweon Kim, Hyoung-gyun Woo and Jae Hoon Jeong
Electronics 2026, 15(1), 47; https://doi.org/10.3390/electronics15010047 - 23 Dec 2025
Viewed by 179
Abstract
This study presents the design of a high-efficiency pulse width modulation (PWM) power amplifier for marine biological sound reproduction. Due to the capacitive nature of underwater transducers and step-up transformers, output LC filter design is constrained, making it difficult to achieve a flat [...] Read more.
This study presents the design of a high-efficiency pulse width modulation (PWM) power amplifier for marine biological sound reproduction. Due to the capacitive nature of underwater transducers and step-up transformers, output LC filter design is constrained, making it difficult to achieve a flat frequency response and low total harmonic distortion (THD). To address this, the electrical characteristics of these components were measured and modeled to construct equivalent circuits for the PSPICE simulator. Based on these models, an optimized LC filter was designed, and its performance was validated through simulation and experiments. The cause of THD occurring in specific frequency bands was analyzed, and two types of notch filters were applied to improve THD and switching signal attenuation. The proposed methodology offers a practical approach to improving PWM amplifier performance in underwater acoustic systems, supporting the development of compact, efficient, and reliable SONAR transmitters. Full article
Show Figures

Figure 1

16 pages, 5350 KB  
Article
A Scalable Ultra-Compact 1.2 kV/100 A SiC 3D Packaged Half-Bridge Building Block
by Junhong Tong, Wei-Jung Hsu, Qingyun Huang and Alex Q. Huang
Electronics 2026, 15(1), 29; https://doi.org/10.3390/electronics15010029 - 22 Dec 2025
Viewed by 313
Abstract
This work presents a highly compact and scalable 1.2-kV SiC MOSFET half-bridge building-block module enabled by a die-integrated 3D PCB packaging technology. Compared with conventional DBC-based or TO-247-based SiC half-bridge modules, the proposed design reduces the physical volume and weight by more than [...] Read more.
This work presents a highly compact and scalable 1.2-kV SiC MOSFET half-bridge building-block module enabled by a die-integrated 3D PCB packaging technology. Compared with conventional DBC-based or TO-247-based SiC half-bridge modules, the proposed design reduces the physical volume and weight by more than 90% while maintaining full compatibility with standard PCB manufacturing processes. The vertically laminated DC+/DC− conductors and symmetric PCB–die–PCB stack establish a tightly confined commutation loop, resulting in a measured power-loop inductance of 2.2 nH and a 3.8 nH gate-loop inductance—representing up to 94% and 89% reduction relative to discrete device implementations. Because the parasitic parameters are intrinsically well-balanced across replicated units and the mutual inductance between adjacent modules remains extremely small, the structure naturally supports current sharing during parallel operation. Thermal and insulation evaluations further confirm the suitability of copper filling via high-Tg laminated PCB substrates for high-power SiC applications, achieving withstand voltages exceeding twice the rated bus voltage. The proposed module is experimentally validated through finite-element parasitic extraction and 950 V double-pulse testing, demonstrating controlled dv/dt behavior and robust switching performance. This work establishes a manufacturable and parallel-friendly packaging approach for high-density SiC power conversion systems. Full article
Show Figures

Figure 1

14 pages, 13781 KB  
Article
Neurosynaptic Core Prototype for Memristor Crossbar Arrays Diagnostics
by Ivan V. Alyaev, Igor A. Surazhevsky, Dmitry V. Ichyotkin, Vladimir V. Rylkov and Vyacheslav A. Demin
Electronics 2025, 14(24), 4965; https://doi.org/10.3390/electronics14244965 - 18 Dec 2025
Viewed by 570
Abstract
The use of neural network technologies is becoming more widespread today, from automating routine office tasks to developing new medicines. However, at the same time, the load on power grids and generation systems increases significantly, which, alongside the desire to increase equipment performance, [...] Read more.
The use of neural network technologies is becoming more widespread today, from automating routine office tasks to developing new medicines. However, at the same time, the load on power grids and generation systems increases significantly, which, alongside the desire to increase equipment performance, further motivates the development of specialized architectures for hardware implementation and training of neural networks. Memristor-based systems are considered one of the promising areas for creating energy-efficient platforms for artificial intelligence (AI) due to their ability to implement in-memory computing at the hardware level. A crucial step towards the realization of such systems is the comprehensive characterization of memristive devices. This work presents the implementation of a hardware platform for the automated measurement of key memristor characteristics, including current-voltage (I-V) curves, retention time, and endurance. The developed device features a modular architecture for validating the functionality of individual subsystems and incorporates a unipolar pulse switching scheme to mitigate the risk of gate-oxide breakdown in 1T1R active arrays that can occur when applying negative voltages during synaptic weight programming. Full article
(This article belongs to the Section Artificial Intelligence)
Show Figures

Figure 1

18 pages, 5879 KB  
Article
Study on HILS Implementation of FPGA-Based PFC Circuits Using Sub-Cycle Average Models
by Tae-Hun Kim, Won-Cheol Hong, Su-Han Pyo, Byeong-Hyeon An and Tae-Sik Park
Energies 2025, 18(24), 6443; https://doi.org/10.3390/en18246443 - 9 Dec 2025
Viewed by 271
Abstract
This paper presents a Field-Programmable Gate Array (FPGA)-based Hardware-in-the-Loop (HIL) simulation of an Interleaved Boost Power Factor Correction (PFC) converter using the Sub-Cycle Average (SCA) modeling technique. The main objective is to achieve accurate real-time simulation performance given the hardware constraints of low-cost [...] Read more.
This paper presents a Field-Programmable Gate Array (FPGA)-based Hardware-in-the-Loop (HIL) simulation of an Interleaved Boost Power Factor Correction (PFC) converter using the Sub-Cycle Average (SCA) modeling technique. The main objective is to achieve accurate real-time simulation performance given the hardware constraints of low-cost FPGAs. By combining the SCA modeling approach with a time-averaging correction method, the proposed model effectively reduces sampling delays and duty-cycle estimation errors arising from asynchronous Pulse Width Modulation (PWM) signal acquisition. The SCA-based converter model and time-averaging correction technique were implemented in MATLAB/Simulink R2024b using the HDL Coder environment. To validate real-time simulation accuracy, power factor improvement was evaluated for a two-phase Interleaved Boost PFC operating at a switching frequency of 60 kHz. Experimental results confirm that the proposed approach enables accurate Controller–HIL testing of power converters, even when implemented on low-cost FPGA platforms such as the Zybo Z7-10 evaluation board. Full article
(This article belongs to the Section F3: Power Electronics)
Show Figures

Figure 1

18 pages, 4671 KB  
Article
A 2.4 GHz CMOS Pulse-Mode Transmitter for RF Body-Contouring Device Applications
by Geonwoo Jeong, Hwayoung Jung, Sijin Jang, Jaeeun Jang and Hyunchol Shin
Electronics 2025, 14(24), 4826; https://doi.org/10.3390/electronics14244826 - 8 Dec 2025
Viewed by 518
Abstract
Body-contouring devices deliver controlled thermal energy to treat cellulite, reduce localized fat, and improve skin elasticity. Since the thermal effect is closely related to the delivered RF output power, precise control of the output power is critical for both efficacy and safety. In [...] Read more.
Body-contouring devices deliver controlled thermal energy to treat cellulite, reduce localized fat, and improve skin elasticity. Since the thermal effect is closely related to the delivered RF output power, precise control of the output power is critical for both efficacy and safety. In this study, we propose a 2.4 GHz CMOS pulse-mode transmitter for body-contouring device applications, featuring precise control of the average power delivered to the body. The transmitter comprises a fully integrated phase-locked loop (PLL) synthesizer, pulse modulator (PM), and 10 mW power amplifier (PA). It is fabricated in a 65 nm CMOS with a compact die area of 3.75 mm2. The PA provides four-level continuous-mode output control from −0.3 dBm to 11.1 dBm, and the PM performs programmable PA switching for pulse-mode operation of the PA with a wide range of pulse rates and duty ratios. By combining the continuous-mode output power control and pulse-mode on–off time regulation, the average output power delivered to the skin is finely controlled, managing the delivered power within a safe skin temperature below 65 °C. The PLL loop filter is fully integrated with a wide programmability, improving the form factor and bill of materials for the target devices. Measurement results confirm that the designed transmitter can accurately control both the average output power and pulse profile across the 2.4 GHz ISM band, demonstrating its suitability for compact home-use RF body-contouring devices. Full article
(This article belongs to the Special Issue Modern Circuits and Systems Technologies (MOCAST 2024))
Show Figures

Figure 1

10 pages, 2899 KB  
Article
Study of a High-Power, Long-Pulse-Width Acousto-Optical Q-Switched 1064 nm Laser Based on a Multi-Pass Cavity
by Wenbo Li, Zhaochen Lv, Yu Ding, Qingxuan Li, Jiapeng Hu, Chenpeng Deng, Tian Lan, Anru Yan, Youqiang Liu, Xuesheng Liu and Zhiyong Wang
Appl. Sci. 2025, 15(23), 12536; https://doi.org/10.3390/app152312536 - 26 Nov 2025
Viewed by 362
Abstract
A high-power, long-pulse-width acousto-optical Q-switched 1064 nm laser based on a multi-pass cavity (MPC) is reported in this paper. First, a plano-concave MPC structure satisfying the Q-preserving configuration was designed and introduced into an acousto-optical Q-switched plano-plano cavity Nd:YAG laser, extending the original [...] Read more.
A high-power, long-pulse-width acousto-optical Q-switched 1064 nm laser based on a multi-pass cavity (MPC) is reported in this paper. First, a plano-concave MPC structure satisfying the Q-preserving configuration was designed and introduced into an acousto-optical Q-switched plano-plano cavity Nd:YAG laser, extending the original laser cavity length by 1200 mm. The laser achieved a maximum average output power of 123.6 W with a repetition rate of 10 kHz. At this power level, the laser pulse width was broadened to 157.5 ns, which can be compared to 82.5 ns without the MPC structure, achieving a broadening ratio of 90.9%. The beam quality factors were Mx2 = 10.75 in the horizontal direction and My2 = 11.37 in the vertical direction. The experimental results demonstrate that inserting an MPC into the cavity is an effective method for broadening the pulse width of nanosecond lasers. Full article
(This article belongs to the Section Optics and Lasers)
Show Figures

Figure 1

15 pages, 1184 KB  
Article
Discrete Switching Sequence Control for Universal Current Tracking in Wind Power Converters
by Jiawei Yu, Xuetong Wang, Guangqi Li, Wenzhe Hao, Chao Luo and Zhiyong Dai
Electronics 2025, 14(23), 4608; https://doi.org/10.3390/electronics14234608 - 24 Nov 2025
Viewed by 391
Abstract
With increasing wind power penetration in modern grids, high-performance current control of converters is essential for efficient power transfer, harmonic reduction, and system stability. A novel discrete switching sequence control (dSSC) is proposed to ensure power converters universally track current references without steady-state [...] Read more.
With increasing wind power penetration in modern grids, high-performance current control of converters is essential for efficient power transfer, harmonic reduction, and system stability. A novel discrete switching sequence control (dSSC) is proposed to ensure power converters universally track current references without steady-state error. A discrete model of the H-bridge converter is developed, together with a detailed, systematic design methodology to realize the dSSC. The resulting controller is applicable to arbitrary current references and guarantees zero steady-state error. Compared with pulse width modulation (PWM), the dSSC accounts for converter switching characteristics and provides a systematic design framework for both dynamic performance and steady-state accuracy. Moreover, the average switching frequency is approximately half that of PWM, which reduces maintenance and improves converter efficiency in wind-turbine applications. Simulation and experimental results validate the proposed method. Full article
Show Figures

Figure 1

26 pages, 12316 KB  
Article
Smooth Droop Control Strategy for Multi-Functional Inverters in Microgrids Considering Unplanned Off-Grid Transition and Dynamic Unbalanced Loads
by Jinhao Shen, Hua Zhang, Xueneng Su, Yiwen Gao, Kun Zheng, Cheng Long and Xinbo Liu
Energies 2025, 18(23), 6161; https://doi.org/10.3390/en18236161 - 24 Nov 2025
Viewed by 337
Abstract
If unplanned off-grid events occur in microgrids, stable operation is disrupted. In particular, dynamic unbalanced loads, power pulse, and voltage changes also lead to system instability. To overcome these issues, this paper develops a smooth droop control strategy for multi-functional inverters. By introducing [...] Read more.
If unplanned off-grid events occur in microgrids, stable operation is disrupted. In particular, dynamic unbalanced loads, power pulse, and voltage changes also lead to system instability. To overcome these issues, this paper develops a smooth droop control strategy for multi-functional inverters. By introducing a QPR (quasi-proportional resonant) controller, the load voltage regulator is designed to compensate for the harmonic and unbalanced voltages of microgrids. Compared with traditional strategies, the proposed multi-functional inverter can reduce voltage pulses by more than 60%, and the off-grid voltage THD (total harmonic distortion) is decreased from 7% to less than 3%. At the same time, dynamic unbalanced loads and non-linear dynamic loads are both considered, and the derived strategy achieves smoother grid-connected and off-grid switching. In grid-connected mode (the microgrid connects to the distribution network at the PCC), the peak voltages and overshoots across transitions are definitely decreased, and continuous monitoring shows that the grid’s current THD stays steadily below 3%. This meets compatibility requirements, avoids harmonic interference on distribution networks, and follows the core principle of IEC TS 62898-1:2023. The simulation and experimental results verify the effectiveness of the proposed multi-function inverter control strategy for grid-connected inverters. Full article
Show Figures

Figure 1

41 pages, 26216 KB  
Article
Spatiotemporal Heterogeneity and Multi-Scale Determinants of Human Mobility Pulses: The Case of Harbin City
by Xinyue Xu, Ming Sun and Qimeng Ren
Sustainability 2025, 17(23), 10514; https://doi.org/10.3390/su172310514 - 24 Nov 2025
Viewed by 388
Abstract
To enhance winter tourism competitiveness and address seasonal tourist flow pressures, this study adopts Harbin as a case study and introduces a metamodernist theoretical framework. This framework redefines the “population pulse” phenomenon as a structural oscillation involving periodic switching between the two poles [...] Read more.
To enhance winter tourism competitiveness and address seasonal tourist flow pressures, this study adopts Harbin as a case study and introduces a metamodernist theoretical framework. This framework redefines the “population pulse” phenomenon as a structural oscillation involving periodic switching between the two poles of global tourist consumption and local resident daily needs. By integrating multi-source spatiotemporal data, the study employs X-means clustering to identify population aggregation–dispersion patterns and combines the Geographical Detector and GWR model to construct a complete technical pathway ranging from global factor detection to local heterogeneity analysis. The findings reveal that (1) population activity in Harbin exhibits a “monocentric polarization” pattern during the peak season, which shifts to a “polycentric weak agglomeration” mode in the off-season, reflecting the seasonal oscillation of the city’s functional roles; (2) X-means clustering identifies three types of functional zones: transit-oriented areas on the urban periphery, commercial supporting service zones, and core commercial districts; (3) the Geographical Detector quantifies the independent explanatory power and interactive effects of various influencing factors, identifying the interaction between POI density and road network accessibility as having the strongest explanatory power regarding population aggregation; (4) GWR analysis reveals significant spatiotemporal heterogeneity in the effects of various built environment and socioeconomic driving factors. This study provides specific evidence and technical support for urban planning practices in Harbin and other similar cities, deepens the theoretical understanding of the “constitutive conditions” of urban vitality, and explores a post-paradigmatic research path in geographical methodology that can embrace complexity and analyze oscillatory behavior. Full article
Show Figures

Figure 1

24 pages, 9193 KB  
Article
Leveraging Software-Defined Networking for Secure and Resilient Real-Time Power Sharing in Multi-Microgrid Systems
by Rawan A. Taha, Ahmed Aghmadi, Sara H. Moustafa and Osama A. Mohammed
Electronics 2025, 14(22), 4518; https://doi.org/10.3390/electronics14224518 - 19 Nov 2025
Viewed by 504
Abstract
Cyber-physical power systems integrate sensing, communication, and control, ensuring power system resiliency and security, particularly in clustered networked microgrids. Software-Defined Networking (SDN) provides a suitable foundation by centralizing policy, enforcing traffic isolation, and adopting a deny-by-default policy in which only explicitly authorized flows [...] Read more.
Cyber-physical power systems integrate sensing, communication, and control, ensuring power system resiliency and security, particularly in clustered networked microgrids. Software-Defined Networking (SDN) provides a suitable foundation by centralizing policy, enforcing traffic isolation, and adopting a deny-by-default policy in which only explicitly authorized flows are admitted. This paper proposes and experimentally validates a cyber-physical architecture that couples three DC microgrids through an SDN backbone to deliver rapid, reliable, and secure power sharing under highly dynamic conditions, including pulsed-load disturbances. The cyber layer comprises four SDN switches that establish dedicated paths for protection messages, supervisory control commands, and high-rate sensor data streams. An OpenFlow controller administers flow-rule priorities, link monitoring, and automatic failover to preserve control command paths during disturbances and communication faults. Resiliency is further assessed by subjecting the network to a deliberate denial-of-service (DoS) attack, where deny-by-default policies prevent unauthorized traffic while maintaining essential control flows. Performance is quantified through packet captures, which include end-to-end delay, jitter, and packet loss percentage, alongside synchronized electrical measurements from high-resolution instrumentation. Results show that SDN-enforced paths, combined with coordinated multi-microgrid control, maintain accurate power sharing. A validated, hardware testbed demonstration substantiates a scalable, co-designed communication-and-control framework for next-generation cyber-physical DC multi-microgrid deployments. Full article
(This article belongs to the Special Issue Efficient and Resilient DC Energy Distribution Systems)
Show Figures

Figure 1

16 pages, 6413 KB  
Article
High-Efficiency Soft-Switching Technique for a Cascaded Buck–Boost Converter Based on Model Predictive Control Using GaN Devices
by Li Liu, Jialiang Dai, Ju Lee, Seonheui Kang and Changsung Jin
Electronics 2025, 14(22), 4499; https://doi.org/10.3390/electronics14224499 - 18 Nov 2025
Viewed by 2185
Abstract
Improving the efficiency of buck–boost converters has long been a major focus in power electronics. To enhance efficiency and overcome existing limitations, this paper proposes a soft-switching technique for a cascaded buck–boost converter (CBBC). The proposed approach integrates high-frequency switching of four gallium [...] Read more.
Improving the efficiency of buck–boost converters has long been a major focus in power electronics. To enhance efficiency and overcome existing limitations, this paper proposes a soft-switching technique for a cascaded buck–boost converter (CBBC). The proposed approach integrates high-frequency switching of four gallium nitride (GaN) devices, improving both dynamic and steady-state performance from hardware and control perspectives. First, a soft-switching modulation scheme based on negative-current pulse width modulation (PWM) is implemented by introducing a new switching sequence in the CBBC, controlled by a modulation variable. This scheme ensures that the GaN switches operate under zero-current switching (ZCS) and zero-voltage switching (ZVS) conditions during transitions. Furthermore, the CBBC operating modes are divided into four intervals for modeling and analysis, upon which a model predictive control (MPC) strategy is developed to achieve fast closed-loop regulation of both output voltage and current. To further minimize current ripple and device losses, the MPC cost function is optimized by constraining the control parameters. Experimental results obtained from a 300-W hardware prototype verify the effectiveness and feasibility of the proposed soft-switching control method. Full article
(This article belongs to the Section Electronic Materials, Devices and Applications)
Show Figures

Figure 1

Back to TopTop