Parametric Design of an LCL Filter for Harmonic Suppression in a Three-Phase Grid-Connected Fifteen-Level CHB Inverter
Abstract
1. Introduction
- Accessibility.
- Lower cost.
- Environmentally friendly.
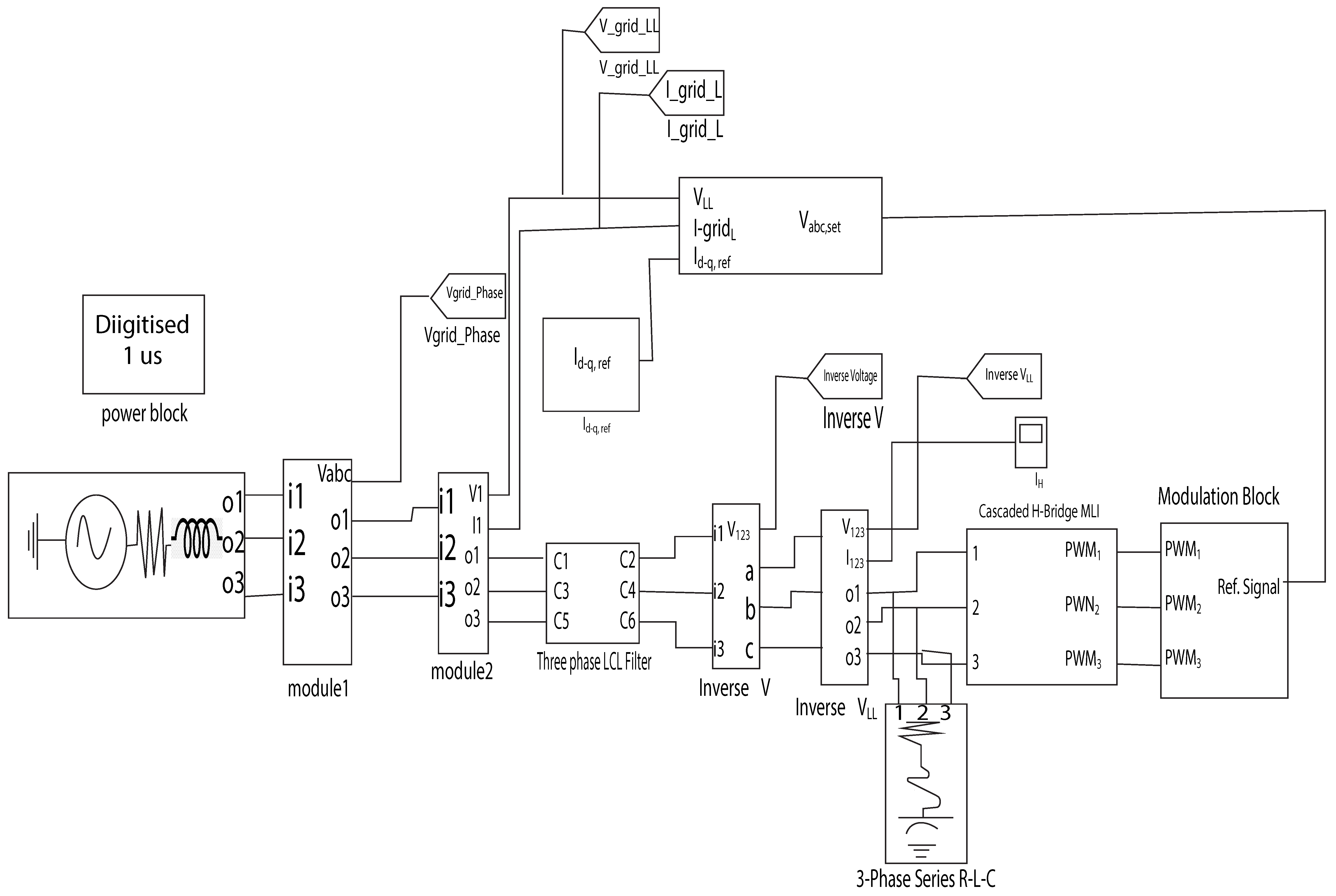
2. System Architecture
2.1. Fifteen-Level CHB MLI
- U = DC voltage,
- = peak AC voltage, and
- k = scaling factor (number of submodules per phase in the cascaded H-bridge multilevel inverter)

2.2. Modulation Block
2.3. Controller
- 1.
- , which controls the active power component, and
- 2.
- , which controls the reactive power component.
2.4. PI Controller Parameter Selection
- Stability: Phase margin , gain margin dB (Bode analysis);
- Performance: Settling time ms, overshoot ;
- Robustness: Effective across grid impedance variation.
| Axis | ||
|---|---|---|
| d-axis (active power) | 0.5 | 50 |
| q-axis (reactive power) | 0.5 | 50 |
2.5. Proposed Three-Phase LCL Filter Design Procedure
Mathematical Modeling of the LCL Filter
- : Laplace transform of the converter-side inductor current,
- : Laplace transform of the input voltage,
- : Laplace transform of the capacitor voltage,
- : converter-side inductance.

- : Laplace transform of the grid-side inductor current (output current);
- : Laplace transform of the grid voltage;
- : grid-side inductance.
- : Laplace transform of the capacitor voltage;
- : damping resistance;
- : filter capacitance;
- : Laplace transform of the capacitor current.
2.6. LCL Filter Design Algorithm and Pseudocode
| Algorithm 1 Elaborated LCL filter design towards three-phase grid-tied H-bridge inverter system |
|
3. Proposed LCL Filter Design Procedure
4. Designed System Parameter and Results
4.1. Harmonic Spectrum with the Proposed LCL Filter Applied
4.2. Comparative Analysis of Harmonic Spectra Before and After Filtering
Technical Observations
- Although differences in measurement normalization cause the fundamental amplitude scales to invert between the voltage and current spectra, the trend of harmonic attenuation remains clear and consistent.
- The value of voltage THD before the process of filtering is considerably higher than that for current THD. This happens because of the inverter switching on the output voltage signal, in addition to the current harmonics being relegated by the system’s impedance.
- The values of voltage as well as current THD after the filtering process stay lower that 1%. This reinstates the impact of our LCL filtering scheme that is being used to dominate harmonic components.
- Furthermore, at a switching frequency of 5 kHz, numerous peaks were found earlier. It is seen that the filtering mechanism not only controls these high values but also subjugates the relevant sidebands. This is an important outcome, as these sidebands could otherwise amplify and seriously interfere with the desired outcomes in any installed system.
- In this way, these results validate the proposed LCL filter design methodology and confirm its suitability for practical grid-tied cascaded H-bridge inverter applications requiring compliance with international power quality standards.
4.3. Parametric Evaluation of LCL Filter Harmonic Performance
4.4. Particulars of LCL Filter Performance
- The LCL filter delivers consistently low THD for both the voltage and current at the inverter output across all tested switching frequencies (1–5 kHz) and grid impedance ratios (–9). In all cases, post-filter THD remains well below the 5% threshold specified by IEEE 519-2022 for grid-connected inverters.
- For example, at 1 kHz (Table 3), voltage THD is reduced from over 14% (unfiltered) to below 1.2% (filtered), while current THD remains under 2%.
- The filter’s performance demonstrates low sensitivity to grid impedance variation, proving robust even as the grid becomes more inductive (higher ). This adaptability is crucial for reliable operation in real-world installations, where grid conditions may fluctuate.
- Standards compliance and optimal performance are both clearly demonstrated: the most favorable results are achieved at 3 kHz and X/R ≈ 5.6, where both voltage and current THD reach their minima (0.53% and 0.69%, respectively). This combination suggests that the filter’s resonance frequency and damping are particularly well tuned for these parameters, yielding the highest power quality within the tested range.
- Notably, there is no evidence of resonance-related distortion in the filtered spectra, indicating that the filter’s passive damping strategy effectively suppresses instabilities.
- It should be noted that these results are obtained under balanced, steady-state, and linear load conditions. Future work should assess performance during grid transients, unbalanced operation, and with nonlinear loads to further validate field readiness.
- In summary, the systematic parametric evaluation in Table 6, Table 7, Table 8, Table 9, Table 10 and Table 11 confirms that the proposed LCL filter is both effective and robust, offering low harmonic distortion, insensitivity to grid impedance, and compliance with international standards. The optimal operating point identified here provides a practical reference for system design, while the overall performance data establish a strong foundation for both academic research and industrial deployment.
4.5. Comparative Performance Analysis
4.6. Limitations and Future Work
5. Conclusions
Supplementary Materials
Author Contributions
Funding
Data Availability Statement
Conflicts of Interest
Abbreviations
| Acronym | Full Form | |
| CHB | Cascaded H-Bridge | |
| MLI | Multilevel Inverter | |
| LCL | Inductor-Capacitor-Inductor | |
| PS-PWM | Phase-Shifted Pulse Width Modulation | |
| PCC | Point of Common Coupling | |
| THD | Total Harmonic Distortion | |
| RES | Renewable Energy Source | |
| SES | Sustainable Energy Sources | |
| PWM | Pulse Width Modulation | |
| LS-PWM | Level-Shifted Pulse Width Modulation | |
| PI | Proportional-Integral | |
| PLL | Phase Locked Loop | |
| SPWM | Sinusoidal Pulse Width Modulation | |
| APF | Active Power Filter | |
| PF | Passive Filter | |
| LPF | Low-Pass Filter | |
| DC | Diode-Clamped | |
| FC | Flying Capacitor | |
| FFT | Fast Fourier Transform | |
| Symbol | Description | Typical Value/Unit |
| S | Rated apparent power | VA |
| RMS line-to-line voltage | 400 V | |
| RMS phase voltage | ||
| DC-link voltage | 48 V/bridge | |
| Switching frequency | 5 kHz | |
| Grid frequency | 50 Hz | |
| Base impedance (=) | ||
| Base capacitance | F | |
| Converter-side inductance | 1.0 mH | |
| Grid-side inductance | 0.3 mH | |
| Filter capacitance | 17.6 μF | |
| Damping resistance | 3 | |
| Resonant frequency | 2.3 kHz | |
| Rated RMS current | A | |
| Max inductor current ripple | 10% of | |
| Proportional gain | 0.5 | |
| Integral gain | 50 | |
| Converter-side current (Laplace) | A | |
| Grid-side current (Laplace) | A | |
| Capacitor current (Laplace) | A | |
| Inverter voltage (Laplace) | V | |
| Capacitor voltage (Laplace) | V | |
| Grid voltage (Laplace) | V | |
| s | Laplace variable | rad/s |
References
- De Almeida, A.; Moreira, L.; Delgado, J. Power quality problems and new solutions. In Proceedings of the International Conference on Renewable Energies and Power Quality, Vigo, Spain, 9–11 April 2003; Volume 3. [Google Scholar]
- Global Market Outlook for Photovoltaic. Available online: https://www.scribd.com/doc/87165379/EPIA-Global-Market-Outlook-for-Photovoltaics-Until-2015 (accessed on 12 June 2025).
- Gupta, K.K.; Ranjan, A.; Sahu, L.K.; Jain, S. Multilevel Inverter Topologies with Reduced Device Count. IEEE Trans. Power Electron. 2016, 31, 135–151. [Google Scholar] [CrossRef]
- Babaei, E.; Alilu, S.; Laali, S. A new general topology for cascaded multilevel inverters with reduced number of components based on developed H-bridge. IEEE Trans. Ind. Electron. 2014, 61, 3932–3939. [Google Scholar] [CrossRef]
- Babaei, E.; Laali, S.; Bayat, Z. A Single-Phase Cascaded Multilevel Inverter Based on a New Basic Unit with Reduced Number of Power Switches. IEEE Trans. Ind. Electron. 2015, 62, 922–929. [Google Scholar] [CrossRef]
- Amamra, S.A.; Meghriche, K.; Cherifi, A.; Francois, B. Multilevel Inverter Topology for Renewable Energy Grid Integration. IEEE Trans. Ind. Electron. 2017, 64, 8855–8866. [Google Scholar] [CrossRef]
- Ghosh, G.; Sarkar, S.; Mukherjee, S.; Pal, T.; Sen, S. A Comparative study of different multilevel inverters. In Proceedings of the 2017 1st International Conference on Electronics, Materials Engineering and Nano-Technology (IEMENTech), Kolkata, India, 28–29 April 2017; IEEE: Piscataway, NJ, USA, 2017. [Google Scholar]
- Introduction to Multilevel Inverters. The Engineering Projects. Available online: https://www.theengineeringprojects.com/2014/12/introduction-multilevel-inverters.html (accessed on 15 June 2025).
- Sankar, M.D.; Babu, C.A. Cascaded H bridge multilevel inverter topologies for PV application. In Proceedings of the International Conference on Circuit, Power and Computing Technologies (ICCPCT), Nagercoil, India, 18–19 March 2016; pp. 1–5. [Google Scholar]
- Teodorescu, R.; Liserre, M.; Rodriguez, P. Grid Converters for Photovoltaic and Wind Power Systems; John Wiley & Sons: Chichester, UK, 2011; ISBN 978-0-470-69277-2. [Google Scholar]
- Tareena, W.U.; Mekhilefa, S.; Seyedmahmoudianb, M.; Horanb, B. Active power filter (APF) for mitigation of power quality issues in grid integration of wind and photovoltaic energy conversion system. Renew. Sustain. Energy Rev. 2017, 70, 635–655. [Google Scholar] [CrossRef]
- Athari, H.; Niroomand, M.; Ataei, M. Review and Classification of Control Systems in Grid-tied Inverters. Renew. Sustain. Energy Rev. 2017, 72, 1167–1176. [Google Scholar] [CrossRef]
- Buccella, C.; Cimoroni, M.G.; Cecati, C. Mathematical proof of a harmonic elimination procedure for multilevel inverters. Math. Comput. Simul. 2021, 184, 69–81. [Google Scholar] [CrossRef]
- Venkatakrishna, A.; Somanatham, R.; Reddy, M.S. Phase Shifted and Level Shifted PWM Based Cascaded Multilevel Inverter Fed Induction Motor Drive. Int. J. Curr. Eng. Technol. 2014, 4, 350–354. [Google Scholar]
- Barghi Latran, M.; Teke, A. Investigation of multilevel multifunctional grid connected inverter topologies and control strategies used in photovoltaic systems. Renew. Sustain. Energy Rev. 2015, 42, 361–376. [Google Scholar] [CrossRef]
- Hasan, N.S.; Rosmin, N.; Osman, D.A.A.; Musta’amal@Jamal, A.H. Reviews on multilevel converter and modulation techniques. Renew. Sustain. Energy Rev. 2017, 80, 163–174. [Google Scholar] [CrossRef]
- Sinha, M.A.; Jana, K.C.; Das, M.K. An inclusive review on different multi-level inverter topologies, their modulation and control strategies for a grid connected photo-voltaic system. Sol. Energy 2018, 170, 633–657. [Google Scholar] [CrossRef]
- Angulo, M.M.; Lezana, P.; Kouro, S.; Rodrguez, J.; Wu, B. Level-shifted PWM for Cascaded Multilevel Inverters with Even Power Distribution. In Proceedings of the 2007 IEEE Power Electronics Specialists Conference, Orlando, FL, USA, 17–21 June 2007; IEEE: Piscataway, NJ, USA, 2007. [Google Scholar]
- Chavarra, J.; Biel, D.; Guinjoan, F.; Meza, C.; Negroni, J.J. Energy Balance Control of PV Cascaded Multilevel Grid-Connected Inverters Under Level Shifted and Phase Shifted PWMs. IEEE Trans. Ind. Electron. 2013, 60, 98–111. [Google Scholar] [CrossRef]
- Lettl, J.; Bauer, J.; Linhart, L. Comparison of different filter types for grid-connected inverter. In Proceedings of the PIERS Proceedings, Marrakesh, Morocco, 20–23 March 2011. [Google Scholar]
- Chitsazan, M.A.; Trzynadlowski, A.M. A New Approach to LCL Filter Design for Grid Connected PV Sources. Am. J. Electr. Power Energy Syst. 2017, 6, 57–63. [Google Scholar] [CrossRef]
- Timothy, C.W.; Ye, Z.; Sinha, G.; Yuan, X. Output Filter Design for a Grid-interconnected Three-phase Inverter. In Proceedings of the IEEE 34th Annual Conference on Power Electronics Specialist, 2003. PESC ’03, Acapulco, Mexico, 15–19 June 2003; IEEE: Piscataway, NJ, USA, 2003. [Google Scholar]
- Sarkar, T.; Ghosh, S.; Kumar Dan, A. Effect of X/R Ratio on Low Voltage Distribution System Connected with Constant Speed Wind Turbine. In Proceedings of the 2nd International Conference on Control, Instrumentation, Energy and Communication (CIEC), Kolkata, India, 28–30 January 2016. [Google Scholar]
- Liserre, M.; Blaabjerg, F.; Hansen, S. Design and control of an LCL filter based three-phase active rectifier. IEEE Trans. Ind. Appl. 2005, 41, 1281–1291. [Google Scholar] [CrossRef]
- Jayaraman, M.; VT, S. Power Quality Improvement in a Cascaded Multilevel Inverter Interfaced Grid Connected System Using a Modified Inductive Capacitive Inductive Filter with Reduced Power Loss and Improved Harmonic Attenuation. Energies 2017, 10, 1834. [Google Scholar] [CrossRef]
- Zaki, H.; Rashid, A.; Masud, U. Lyapunov-based fractional-order PID controller design for coupled nonlinear system. Trans. Inst. Meas. Control 2024, 47, 1046–1056. [Google Scholar] [CrossRef]
- Han, S.S.; Ghafoor, U.; Saeed, T.; Elahi, H.; Masud, U.; Kumar, L.; Selvaraj, J.; Ahmad, M.S. Silicon Particles/Black Paint Coating for Performance Enhancement of Solar Absorbers. Energies 2021, 14, 7140. [Google Scholar] [CrossRef]
- Reznik, A.; Simes, M.G.; Al-Durra, A.; Muyeen, S.M. LCL Filter Design and Performance Analysis for Grid-Interconnected Systems. IEEE Trans. Ind. Electron. 2014, 50, 1225–1232. [Google Scholar] [CrossRef]
- Pastor, M.; Dudrik, J. Design of Output LCL Filter for 15-level Cascade Inverter. Elektron. Ir Elektrotechnika 2013, 19, 45–48. [Google Scholar] [CrossRef]
- Lahlou, T.; Abdelrahem, M.; Valdes, S.; Herzog, H.G. Filter Design for Grid-Connected Multilevel CHB Inverter for Battery Energy Storage Systems. In Proceedings of the 2016 International Symposium on Power Electronics, Electrical Drives, Automation and Motion (SPEEDAM), Capri, Italy, 22–24 June 2016; IEEE: Piscataway, NJ, USA, 2016. [Google Scholar]
- Masud, U. Investigations on Highly Sensitive Optical Semiconductor Laser Based Sensorics for Medical and Environmental Applications: “The Nanonose”; Kassel University Press: Kassel, Germany, 2015; ISBN 3862195554. [Google Scholar]
- Masud, U.; Baig, M.I. Investigation of Cavity Length and Mode Spacing Effects in Dual-Mode Sensor. IEEE Sens. J. 2018, 18, 2737–2743. [Google Scholar] [CrossRef]
- Ali, B.; Alam, M.U.; Khan, Z.H.; Waqar, A.; Ahmad, J. Comparison of high frequency filters for power system regulation. In Proceedings of the 2018 International Conference on Computing, Mathematics and Engineering Technologies (iCoMET), Sukkur, Pakistan, 3–4 March 2018; pp. 1–7. [Google Scholar] [CrossRef]
- Masud, U.; Jeribi, F.; Alhameed, M.; Akram, F.; Tahir, A.; Naudhani, M.Y. Two-Mode Biomedical Sensor Build-up: Characterization of Optical Amplifier. CMC-Comput. Mater. Contin. 2022, 70, 5487–5489. [Google Scholar] [CrossRef]
- Murthy, S.S. 12—Renewable energy generators and control. In Electric Renewable Energy Systems; Rashid, M.H., Ed.; Academic Press: Cambridge, MA, USA, 2016; pp. 237–289. ISBN 9780128044483. [Google Scholar] [CrossRef]
- Masud, U.; Ali, M.; Ikram, M. Calibration and stability of highly sensitive fibre based laser through relative intensity noise. Phys. Scr. 2020, 95, 055505. [Google Scholar] [CrossRef]
- Sørensen, B. 3—Individual renewable energy sources. In Renewable Energy, 5th ed.; Sørensen, B., Ed.; Academic Press: Cambridge, MA, USA, 2017; pp. 219–353. ISBN 9780128045671. [Google Scholar] [CrossRef]
- IEEE Std 519-2022 (Revision of IEEE Std 519-2014); IEEE Standard for Harmonic Control in Electric Power Systems. IEEE: Piscataway, NJ, USA, 2022; pp. 1–31. [CrossRef]
- Nikkhah Kashani, H.; Rouhi Ardeshiri, R.; Gheisarnejad, M.; Khooban, M.-H. Optimal Cascade Non-Integer Controller for Shunt Active Power Filter: Real-Time Implementation. Designs 2022, 6, 32. [Google Scholar] [CrossRef]
- Avdeev, B.; Vyngra, A.; Chernyi, S. Improving the Electricity Quality by Means of a Single-Phase Solid-State Transformer. Designs 2020, 4, 35. [Google Scholar] [CrossRef]
- Ali, M.; Alhussainy, A.A.; Hariri, F.; Alghamdi, S.; Alturki, Y.A. Performance Assessment of Current Feedback-Based Active Damping Techniques for Three-Phase Grid-Connected VSCs with LCL Filters. Mathematics 2025, 13, 2592. [Google Scholar] [CrossRef]















| No | System Parameter | Value |
|---|---|---|
| 1 | VL-L | 400 V (rms) |
| 2 | S | 17.6 kVA |
| 3 | fsw | 5 kHz |
| 4 | Vdc | 48 V (to each bridge) |
| 5 | fg | 50 Hz |
| No | System Parameter | Value |
|---|---|---|
| 1 | Cf | 17.6 μF |
| 2 | L1 | 1 mH |
| 3 | L2 | 0.3 mH |
| 4 | Rf | 3 |
| S.No | Parameter | Unfiltered Voltage (Figure 14) | Filtered Voltage (Figure 16) |
|---|---|---|---|
| 1 | Signal Type | Line-to-line inverter output voltage | Line-to-line voltage after LCL filtering |
| 2 | Total Harmonic Distortion (THD) | 16.92% | 0.69% |
| 3 | Fundamental Peak Magnitude | ∼562 (normalized units) | ∼36 (normalized units) |
| 4 | Switching Frequency Harmonics | Prominent peaks at 2–5 kHz with high magnitude | Significantly attenuated; minor residual peaks |
| 5 | Harmonic Content Range | Harmonics present up to 5 kHz, substantial magnitude | Harmonics nearly vanish beyond 1.5 kHz |
| 6 | Noise Floor | Signal well above noise floor with clear harmonic peaks | Harmonics approach or drop below noise floor |
| 7 | Resonance Effects | No resonance suppression as no filter applied | No resonance peaks; effective damping by resistor |
| 8 | Measurement Scaling | Higher amplitude scale typical for voltage signals | Reduced amplitude scale post-filtering (normalized) |
| 9 | Dominant Harmonics | Large non-fundamental peaks at multiples of 50 Hz (near 2.5 kHz) | Dominant fundamental 50 Hz harmonic; higher harmonics nearly absent |
| 10 | Waveform Purity | Significant waveform distortion due to switching harmonics | Nearly sinusoidal; filter yields high waveform purity |
| 11 | Impact on Power Quality | Severe distortion impacting grid power quality; possible non-compliance | THD well under 5%; compliant with IEEE 519 and maintaining power quality |
| 12 | Equipment/Grid Implications | High risk of overheating, component aging, and interference | Minimizes equipment stress; supports grid stability and component lifespan |
| S.No | Parameter | Unfiltered Current (Figure 15) | Filtered Current (Figure 17) |
|---|---|---|---|
| 1 | Signal Type | Line-to-line inverter output current | Line-to-line current after LCL filtering |
| 2 | Total Harmonic Distortion (THD) | 3.03% | 0.53% |
| 3 | Fundamental Peak Magnitude | ∼36 (normalized units) | ∼562 (normalized units) |
| 4 | Switching Frequency Harmonics | Peaks near switching frequency but lower magnitude | Significantly attenuated; minor residual harmonics |
| 5 | Harmonic Content Range | Harmonics up to 5 kHz; smoother spectrum than voltage | Harmonics nearly vanish beyond 1 kHz |
| 6 | Noise Floor | Closer to noise floor; harmonic peaks discernible | Harmonics at or below noise floor, hard to observe |
| 7 | Resonance Effects | No resonance damping present | No resonance peaks; effective resonance damping observed |
| 8 | Measurement Scaling | Lower amplitude scale typical for current signals | Amplitude scale increased post-filtering (normalized) |
| 9 | Dominant Harmonics | Lower magnitude non-fundamental peaks | Dominant 50 Hz fundamental harmonic; higher harmonics suppressed |
| 10 | Waveform Purity | Moderate waveform distortion | Nearly sinusoidal waveforms |
| 11 | Impact on Power Quality | Moderate risk of grid disturbance and measurement errors | THD well below IEEE 519 limits; high power quality |
| 12 | Equipment/Grid Implications | Moderate risk of thermal and electromagnetic stress | Minimal risk; improved reliability and grid compatibility |
| No. | X/R Ratio | Vunfiltered (THD %) | Vfiltered (THD %) | Iunfiltered (THD %) | Ifiltered (THD %) |
|---|---|---|---|---|---|
| 1 | 2 | 14.96 | 1.05 | 3.20 | 1.47 |
| 2 | 4 | 14.80 | 1.09 | 3.31 | 1.51 |
| 3 | 5.6 | 15.34 | 1.05 | 3.34 | 1.47 |
| 4 | 7 | 14.75 | 1.11 | 3.29 | 1.52 |
| 5 | 9 | 15.00 | 1.07 | 3.25 | 1.51 |
| No. | X/R Ratio | Vunfiltered (THD %) | Vfiltered (THD %) | Iunfiltered (THD %) | Ifiltered (THD %) |
|---|---|---|---|---|---|
| 1 | 2 | 15.16 | 0.44 | 2.60 | 0.61 |
| 2 | 4 | 15.69 | 0.49 | 2.58 | 0.70 |
| 3 | 5.6 | 15.68 | 0.54 | 2.64 | 0.73 |
| 4 | 7 | 15.39 | 0.49 | 2.60 | 0.69 |
| 5 | 9 | 15.58 | 0.53 | 2.63 | 0.72 |
| No. | X/R Ratio | Vunfiltered (THD %) | Vfiltered (THD %) | Iunfiltered (THD %) | Ifiltered (THD %) |
|---|---|---|---|---|---|
| 1 | 2 | 16.81 | 0.54 | 2.97 | 0.80 |
| 2 | 4 | 17.02 | 0.56 | 3.02 | 0.77 |
| 3 | 5.6 | 16.92 | 0.53 | 3.03 | 0.69 |
| 4 | 7 | 16.93 | 0.72 | 2.94 | 1.04 |
| 5 | 9 | 17.09 | 0.70 | 3.00 | 1.00 |
| No. | X/R Ratio | Vunfiltered (THD %) | Vfiltered (THD %) | Iunfiltered (THD %) | Ifiltered (THD %) |
|---|---|---|---|---|---|
| 1 | 2 | 22.59 | 1.31 | 4.55 | 1.82 |
| 2 | 4 | 23.40 | 1.25 | 4.60 | 1.76 |
| 3 | 5.6 | 23.00 | 1.23 | 4.63 | 1.83 |
| 4 | 7 | 23.17 | 1.22 | 4.60 | 1.74 |
| 5 | 9 | 23.46 | 1.28 | 4.70 | 1.81 |
| No. | X/R Ratio | Vunfiltered (THD %) | Vfiltered (THD %) | Iunfiltered (THD %) | Ifiltered (THD %) |
|---|---|---|---|---|---|
| 1 | 2 | 15.91 | 1.39 | 2.34 | 2.02 |
| 2 | 4 | 16.10 | 1.31 | 2.36 | 1.89 |
| 3 | 5.6 | 16.29 | 1.30 | 2.30 | 1.80 |
| 4 | 7 | 16.33 | 1.38 | 2.34 | 1.96 |
| 5 | 9 | 16.35 | 1.39 | 2.35 | 1.94 |
| No. | Switching Frequency (kHz) | X/R Ratio | Vunfiltered (THD %) | Vfiltered (THD %) | Iunfiltered (THD %) | Ifiltered (THD %) |
|---|---|---|---|---|---|---|
| 1 | 1 | 15.34 | 1.05 | 3.34 | 1.47 | 2.02 |
| 2 | 2 | 15.69 | 0.54 | 2.64 | 0.73 | 1.89 |
| 3 | 3 | 16.92 | 0.53 | 3.03 | 0.69 | 1.80 |
| 4 | 4 | 22.48 | 1.23 | 3.13 | 1.30 | 1.96 |
| 5 | 5 | 16.29 | 1.31 | 2.35 | 1.93 | 1.94 |
Disclaimer/Publisher’s Note: The statements, opinions and data contained in all publications are solely those of the individual author(s) and contributor(s) and not of MDPI and/or the editor(s). MDPI and/or the editor(s) disclaim responsibility for any injury to people or property resulting from any ideas, methods, instructions or products referred to in the content. |
© 2026 by the authors. Licensee MDPI, Basel, Switzerland. This article is an open access article distributed under the terms and conditions of the Creative Commons Attribution (CC BY) license.
Share and Cite
Sattar, M.; Masud, U.; Farooqi, A.R.; Akram, F.; Khan, Z. Parametric Design of an LCL Filter for Harmonic Suppression in a Three-Phase Grid-Connected Fifteen-Level CHB Inverter. Designs 2026, 10, 6. https://doi.org/10.3390/designs10010006
Sattar M, Masud U, Farooqi AR, Akram F, Khan Z. Parametric Design of an LCL Filter for Harmonic Suppression in a Three-Phase Grid-Connected Fifteen-Level CHB Inverter. Designs. 2026; 10(1):6. https://doi.org/10.3390/designs10010006
Chicago/Turabian StyleSattar, Madiha, Usman Masud, Abdul Razzaq Farooqi, Faraz Akram, and Zeashan Khan. 2026. "Parametric Design of an LCL Filter for Harmonic Suppression in a Three-Phase Grid-Connected Fifteen-Level CHB Inverter" Designs 10, no. 1: 6. https://doi.org/10.3390/designs10010006
APA StyleSattar, M., Masud, U., Farooqi, A. R., Akram, F., & Khan, Z. (2026). Parametric Design of an LCL Filter for Harmonic Suppression in a Three-Phase Grid-Connected Fifteen-Level CHB Inverter. Designs, 10(1), 6. https://doi.org/10.3390/designs10010006

