Sign in to use this feature.

Years

Between: -

Subjects

remove_circle_outline
remove_circle_outline
remove_circle_outline
remove_circle_outline
remove_circle_outline
remove_circle_outline
remove_circle_outline
remove_circle_outline
remove_circle_outline

Journals

Article Types

Countries / Regions

remove_circle_outline
remove_circle_outline

Search Results (366)

Search Parameters:
Keywords = microbial starter

Order results
Result details
Results per page
Select all
Export citation of selected articles as:
19 pages, 2160 KB  
Article
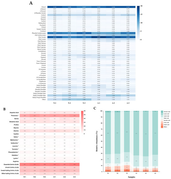
Deciphering Northeast–Northwest Differences in Steamed Bread Microbiota and Flavor via Metagenomics and Untargeted Metabolomics
by Qing Wu, Heyu Zhang, Shihua Xin, Jianhong Guo, Xiaoping Yang, Qi Wang and Haitian Fang
Fermentation 2026, 12(3), 153; https://doi.org/10.3390/fermentation12030153 - 14 Mar 2026
Abstract
The current understanding of microbiota–flavor correlations in Chinese sourdough steamed bread is predominantly derived from the central provinces, with comparatively limited investigation in northeastern and northwestern regions. This study bridges this gap by analyzing traditional starters from Heilongjiang (HLJ) and Ningxia (TX) versus [...] Read more.
The current understanding of microbiota–flavor correlations in Chinese sourdough steamed bread is predominantly derived from the central provinces, with comparatively limited investigation in northeastern and northwestern regions. This study bridges this gap by analyzing traditional starters from Heilongjiang (HLJ) and Ningxia (TX) versus an industrial starter (JM) through integrated metagenomics and untargeted metabolomics. HLJ was dominated by Limosilactobacillus fermentum (14.75%), while TX featured a synergistic Lactiplantibacillus plantarumFructilactobacillus sanfranciscensis consortium. Metabolic pathway analysis revealed enhanced glycolysis, amino acid metabolism, and glycerophospholipid transformation driving flavor biosynthesis and dough rheology improvement, supported by nitrogen-metabolizing Bradyrhizobium spp. (6.00–6.61%). Core pathway enrichment established molecular foundations for region-specific flavors: HLJ generated sulfury/pungent notes via the enzymatic conversion of pentyl glucosinolate to isothiocyanates, whereas TX developed caramel–roasted aromas through stachyose/xylose-derived Maillard reactions forming 2-(methylthiomethyl)furan. Both consortia exhibited higher bitterness and lower umami than JM, with HLJ showing marginally higher umami and lower bitterness than TX. These findings elucidate the microbial mechanisms underlying regional flavor differentiation. Full article
(This article belongs to the Section Fermentation for Food and Beverages)
Show Figures

Figure 1

18 pages, 620 KB  
Article
Volatile Compound Profiling and Quality Assessment of Sweet Fermented High-Amylose Rice: A Comparative GC-MS Analysis with Traditional Glutinous Rice Fermentation
by Kamonwan Chucheep, Nongnuch Siriwong, Zee Wei Lai and Naree Phanchindawan
Molecules 2026, 31(6), 937; https://doi.org/10.3390/molecules31060937 - 11 Mar 2026
Viewed by 143
Abstract
High-amylose Lueang Patew Chumphon (LPC) rice, a Thai geographical indication variety, represents an underutilized resource for functional food development. This study investigated sweet fermented LPC rice (SFLPC) compared to conventional sweet fermented glutinous rice (SFGR) through comprehensive microbial, chemical, and nutritional characterization. Starter [...] Read more.
High-amylose Lueang Patew Chumphon (LPC) rice, a Thai geographical indication variety, represents an underutilized resource for functional food development. This study investigated sweet fermented LPC rice (SFLPC) compared to conventional sweet fermented glutinous rice (SFGR) through comprehensive microbial, chemical, and nutritional characterization. Starter cakes contained Aspergillus sp., Rhizopus stolonifer, and Pediococcus pentosaceus (>99% similarity by ITS/16S rRNA sequencing and MALDI Biotyper). Both varieties demonstrated comparable fermentation with pH reductions to ~3.5 and lactic acid production (~6 g/L). GC-MS analysis with mass spectral library matching and Linear Retention Index (LRI) comparison tentatively annotated twelve volatile compounds. Absolute peak area analysis revealed distinct variety-specific profiles: SFGR was characterized by significantly higher ethyl palmitate (75.89 ± 19.30 vs. 16.80 ± 7.21 × 106, p = 0.008) and isobutyl alcohol (33.09 ± 3.56 vs. 23.53 ± 1.71 × 106, p = 0.014), exclusive ethyl dodecanoate (44.87 ± 20.60 × 106), and exclusive 2,4-di-tert-butylphenol, while SFLPC showed exclusive ethyl acetate formation. Isoamyl alcohol was the dominant volatile in both varieties, with comparable absolute peak areas (273.91 ± 22.65 vs. 267.54 ± 28.78 × 106, ns). SFLPC demonstrated superior mineral retention (2.1-fold phosphorus, 1.9-fold potassium and magnesium) and enhanced antioxidant capacity (IC50: 3.30 vs. 5.20 μg/mL, representing 36% improvement). Degree of gelatinization analysis validated comparable starch gelatinization (32.5–40.1%) despite different cooking methods, confirming volatile differences arose from rice variety rather than processing. These findings demonstrate high-amylose LPC rice as a promising fermented food substrate offering enhanced nutritional properties and volatile compound profiles through traditional fermentation. Full article
(This article belongs to the Special Issue 30th Anniversary of Molecules—Recent Advances in Food Chemistry)
Show Figures

Figure 1

20 pages, 1192 KB  
Article
Effects of Different Inocula Fermentation on Physicochemical, Nutritional and Antioxidant Activities of Non-Alcoholic Finger Millet (Eleusine coracana L.) Beverages
by Mmaphuti Abashone Ratau, Oluwaseun Peter Bamidele, Victoria Adaora Jideani, Victor Ntuli and Shonisani Eugenia Ramashia
Fermentation 2026, 12(3), 141; https://doi.org/10.3390/fermentation12030141 - 6 Mar 2026
Viewed by 261
Abstract
The rising demand for plant-based, lactose-free functional beverages amid gut health concerns positions finger millet (FM, Eleusine coracana) as a promising substrate. This study assessed sprouting and fermentation inoculum effect: dairy starters (Streptococcus thermophilus and Lactobacillus bulgaricus) or backslopping with [...] Read more.
The rising demand for plant-based, lactose-free functional beverages amid gut health concerns positions finger millet (FM, Eleusine coracana) as a promising substrate. This study assessed sprouting and fermentation inoculum effect: dairy starters (Streptococcus thermophilus and Lactobacillus bulgaricus) or backslopping with commercial Mageu on microbial growth, fermentation dynamics, nutrition, antioxidants, color, and texture of FM beverages. Microbial growth increased modestly over 48 h OD600 = 0.169–0.201, peaking in non-sprouted FM with dairy starters (ND) at OD600 = 0.201). ND showed the fastest pH decline (ΔpH = 2.19), while sprouted FM with dairy starters (SD) or backslopping (SB) had controlled acidification. Total titratable acidity increased from 0.14 to 0.66%, with the highest total soluble solids in sprouted substrates (SD = 11.26 °Brix; SB = 10.97 °Brix). Proximate analysis revealed SB had high crude fiber (2.86%) and SD highest protein (4.02%). Sprouted beverages excelled in minerals (SB Ca = 27.00 mg/100 g; SD Ca = 25.75 mg/100 g), while ND or non-sprouted FM fermented spontaneously (NS) had high Fe (4.31%, 2.65%) and K (48.08%, 38.32%). ND showed peak antioxidants: phenolics 10.54 µg/mL, DPPH 87.80%, FRAP 21.24 µM Fe2+/g, ABTS 79.09%. Sprouted beverages displayed distinct color (L* = 37.67–39.65, C* = 25.94–27.03) versus commercial Mageu (L* = 57.89, C* = 14.50) and favorable texture (firmness 12.78–13.40 g, secondary peak force ~−7.2 g). Controlled fermentation of sprouted FM yields nutrient-dense, antioxidant-rich, vegetarian beverages with superior attributes, affirming its functional potential. Full article
(This article belongs to the Section Fermentation for Food and Beverages)
Show Figures

Figure 1

18 pages, 1876 KB  
Article
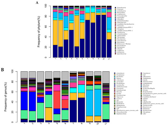
Effects of Kuding Tea on the Succession and Assembly of the Fungal Community During Fermentation of Daqu
by Liang Zhao, Jialin Liu, Liang Zhang, Zhenbiao Luo, Qulai Tang, Jingjing Zhao, Qing Ji and Xinye Wang
Fermentation 2026, 12(3), 136; https://doi.org/10.3390/fermentation12030136 - 5 Mar 2026
Viewed by 292
Abstract
Incorporating plant-based additives was a promising approach for modulating the microbial ecosystems of fermentation starters. This study investigated how adding Kuding tea (20% wt/wt) influenced the assembly and succession of fungal communities during Jiang-flavored Daqu production, compared to traditional wheat-based Daqu. Using [...] Read more.
Incorporating plant-based additives was a promising approach for modulating the microbial ecosystems of fermentation starters. This study investigated how adding Kuding tea (20% wt/wt) influenced the assembly and succession of fungal communities during Jiang-flavored Daqu production, compared to traditional wheat-based Daqu. Using amplicon sequencing of the ITS1 region and integrated measurements of endogenous factors, we analyzed community dynamics across a 40-day fermentation period. Results showed that tea addition significantly increased fungal diversity and altered succession trajectories. Community assembly shifted from stochastic towards deterministic processes, with homogeneous selection increasing from 0.47 in wheat-based Daqu to 0.62 in tea-added Daqu. Temporal species accumulation was stronger (STR exponent z: 0.565 vs. 0.436), while compositional turnover slowed (TDR slope w: −0.539 vs. −0.626). Random forest models revealed tea-specific fungal drivers and stronger correlations with endogenous factors (e.g., reducing sugar and moisture). We concluded that Kuding tea appears to function predominantly as an environmental filter that enhanced deterministic selection, stabilized community succession, and restructured the key microbial–physicochemical relationships, providing a potential strategy for steering Daqu fermentation. Full article
(This article belongs to the Special Issue Development and Application of Starter Cultures, 2nd Edition)
Show Figures

Figure 1

29 pages, 3592 KB  
Article
Opportunities, Limitations, and Soil Microbial Predictors of Yield Response to Bacillus atrophaeus and Mycorrhiza in Silage Maize
by Matthias Thielicke, Lena Geist, Bettina Eichler-Löbermann, Renate Wolfer, Richard Thiem, Martin Wendt and Frank Eulenstein
Agriculture 2026, 16(5), 523; https://doi.org/10.3390/agriculture16050523 - 27 Feb 2026
Viewed by 239
Abstract
Nutrient surpluses in regions with intensive livestock farming challenge sustainable crop production and have driven interest in alternative fertilization strategies and microbial biostimulants. Although microbial inoculation (MO) has been extensively studied in plant production, its agronomic relevance under field conditions remains controversial due [...] Read more.
Nutrient surpluses in regions with intensive livestock farming challenge sustainable crop production and have driven interest in alternative fertilization strategies and microbial biostimulants. Although microbial inoculation (MO) has been extensively studied in plant production, its agronomic relevance under field conditions remains controversial due to inconsistent outcomes. To address these inconsistencies, we conducted three-year field trials on two well-fertilized sandy sites in northern Germany. A microbial consortium consisting of Rhizoglomus irregulare, Funneliformis mosseae, Funneliformis caledonium, and Bacillus atrophaeus Abi05 was applied to silage maize (cultivar Amaroc S230) under contrasting fertilization regimes. In two of three years, microbial inoculation increased dry mass yield in the absence of starter fertilization, whereas both a high nutrient input variant (100 kg ha−1 diammonium phosphate, DAP) and a lower nutrient input organo-mineral microgranular fertilizer (25 kg ha−1) suppressed inoculant effects. Notably, yields from plots amended solely with the microbial inoculant reached at least the same level as those obtained with starter fertilization. In the third year, under drought conditions, defined as soil water contents below 10% in the 0–30 cm depth, no positive yield responses to microbial inoculation were observed. Quantitative PCR-based analyses of pre-sowing soils revealed that the abundances of Firmicutes, β-Proteobacteria, and total fungi were associated with yield responses, with Firmicutes and β-Proteobacteria showing negative and fungi showing positive correlations; together, these microbial predictors explained 38% of the variance in inoculant-induced yield response. Our findings demonstrate that soil microbiome characteristics can predict inoculant performance and that microbial inoculation is most effective without starter fertilization and under adequate soil moisture. Full article
Show Figures

Figure 1

17 pages, 1408 KB  
Review
Decoding the Microbial Diversity of Indian Fermented Foods: Integrating Ethnobiology, Multi-Omics and Functional Insights
by Priyanka Samantaray and Sudeshna Saha
Foods 2026, 15(4), 687; https://doi.org/10.3390/foods15040687 - 13 Feb 2026
Viewed by 401
Abstract
India’s diverse culinary heritage includes a wide spectrum of traditional fermented foods that harbour complex microbial communities essential for flavour development, preservation, and nutritional enhancement. These microorganisms—primarily lactic acid bacteria, yeasts, and molds—contribute functional properties that extend beyond food transformation to confer health [...] Read more.
India’s diverse culinary heritage includes a wide spectrum of traditional fermented foods that harbour complex microbial communities essential for flavour development, preservation, and nutritional enhancement. These microorganisms—primarily lactic acid bacteria, yeasts, and molds—contribute functional properties that extend beyond food transformation to confer health benefits, including probiotic potential and metabolic regulation. This review integrates classical microbiological studies with modern molecular approaches such as metagenomics, metatranscriptomics, and metabolomics to elucidate the microbial diversity of Indian fermented foods. It highlights how geography, substrates, and ethnic traditions shape region-specific microbial consortia sustained through long-standing ethno-microbiological practices. Special focus is given to the glycemic modulation achieved through microbial fermentation, wherein organic acid production and resistant starch formation lower glycemic index and improve glucose metabolism. These processes, along with enhanced nutrient bioavailability, vitamin synthesis, and immunomodulation, illustrate the broader functional potential of fermentation. The review also examines interactions between food-borne microbes and the human gut microbiota, underscoring implications for personalized nutrition. Finally, it discusses modernization and commercialization strategies and outlines future directions involving multi-omics integration, indigenous starter cultures, and microbiome-based innovations to harness India’s microbial heritage for improved health and sustainable food development. Full article
Show Figures

Figure 1

28 pages, 6116 KB  
Article
Leuconostoc mesenteroides AA001: A High-Efficiency Nitrite Degrader Facilitating Controlled and Safe Traditional Vegetable Fermentation
by Xiaoou Zhao, Lizhai Liu, Yunhui Zhao, Duojia Wang, Xin Zhang, Xiangshu Jin, Lei Wang and Xiaoxiao Liu
Microorganisms 2026, 14(2), 411; https://doi.org/10.3390/microorganisms14020411 - 9 Feb 2026
Viewed by 281
Abstract
In traditional vegetable fermentation, the lack of effective microbial community control often leads to excessive nitrite accumulation, a major food safety concern. To address this challenge, this study aimed to isolate and characterize a high-performance starter culture strain capable of simultaneously degrading nitrite [...] Read more.
In traditional vegetable fermentation, the lack of effective microbial community control often leads to excessive nitrite accumulation, a major food safety concern. To address this challenge, this study aimed to isolate and characterize a high-performance starter culture strain capable of simultaneously degrading nitrite and guiding safe, controlled fermentation. A strain of L. mesenteroides AA001 was isolated from traditionally fermented Yingcai. It exhibited strong nitrite-degrading activity, with degradation rates consistently exceeding 90% under various environmental conditions, and demonstrated robust environmental adaptability. When used as a starter culture in vegetable fermentation, L. mesenteroides AA001 significantly accelerated nitrite degradation and consistently maintained peak nitrite concentrations below the Chinese national standard limit (20 mg/kg), while also shortening the fermentation period. Moreover, inoculation with L. mesenteroides AA001 had no significant impact on most nutrients in fermented vegetables across 8 crucial nutritional indicators (comprising 22 specific parameters), and only β-carotene content shows differences. The sensory attributes of the inoculated samples are basically similar to those of the naturally fermented samples, except that they are significantly brighter in color. No harmful substances were detected among 16 tested safety indicators, and the profile of 46 major volatile flavor compounds showed no significant difference compared to the spontaneously fermented control. Microbial community profiling throughout fermentation revealed that early dominance by this strain rapidly established a lactic acid–driven anaerobic environment, effectively suppressing nitrite-accumulating microorganisms and steering the process toward a stable, safe, and flavor-consistent trajectory. Thus, L. mesenteroides AA001 is a safe starter strain that combines potent nitrite-degrading capacity with fermentation-guiding functionality, effectively ensuring safety and process controllability in traditional vegetable fermentation. Full article
(This article belongs to the Special Issue Feature Papers in Food Microbiology)
Show Figures

Figure 1

21 pages, 775 KB  
Review
Exploring the Diversity and Applications of Lactic Acid Bacteria from Tunisian Traditional Fermented Foods
by Sabrine Alebidi, Hana Mallek, Mariagiovanna Fragasso, Vittorio Capozzi, Ferid Abidi, Ines Essid, Giuseppe Spano and Hiba Selmi
Microorganisms 2026, 14(2), 383; https://doi.org/10.3390/microorganisms14020383 - 5 Feb 2026
Viewed by 424
Abstract
Tunisian traditional fermented foods represent a valuable cultural heritage transmitted across generations and are highly appreciated by consumers for their distinctive flavours, textures, and nutraceutical value. This review provides the first comprehensive and exclusive overview of lactic acid bacteria (LAB) associated with Tunisian [...] Read more.
Tunisian traditional fermented foods represent a valuable cultural heritage transmitted across generations and are highly appreciated by consumers for their distinctive flavours, textures, and nutraceutical value. This review provides the first comprehensive and exclusive overview of lactic acid bacteria (LAB) associated with Tunisian traditional fermented foods, both plant- and animal-based. The overview integrates data across dairy, meat, fish, vegetable, and cereal matrices, highlighting the central role that LAB play in the processing of these foods, driving fermentation and shaping the quality and safety of final products. During fermentation, LAB produce a variety of bioactive metabolites, including organic acids, antimicrobial compounds, exopolysaccharides, enzymes, and vitamins, which enhance food safety, shelf life, nutritional quality, and health-promoting potential. The studies include evidence of LAB’s long history of safe use by humans, including the characterisation of autochthonous strains with protechnological, bioprotective, and probiotic properties, providing candidates for the design of starter, protective and probiotic cultures. By consolidating evidence on the relevance of microbial diversity, this review positions Tunisian LAB as valuable resources for both traditional food valorisation and innovative food system development. Importantly, key knowledge gaps are identified, including the limited application of omics-based tools, insufficient genomic safety assessments, and the lack of systematic analysis linking LAB diversity with the desired attributes to promote innovations. Overall, this review provides a structured framework for the valorisation of Tunisian agrofood heritage, bridging artisanal knowledge with modern food microbiology and offering strategic directions for future research, industrial translation, and sustainable innovation in fermented foods. Full article
(This article belongs to the Special Issue Microbial Fermentation, Food and Food Sustainability, 2nd Edition)
Show Figures

Figure 1

36 pages, 3713 KB  
Review
Milk Lipids as Bioactive Modulators of the Bacterial Proteome: Mechanisms Linking Dairy Management to Microbial Performance
by Anna Maria Ogrodowczyk, Karolina Kowalska and Dominik Kulasik
Animals 2026, 16(3), 477; https://doi.org/10.3390/ani16030477 - 3 Feb 2026
Viewed by 388
Abstract
Milk lipids are critical determinants of dairy product quality, human health, and animal welfare. Their composition is shaped by a complex interplay of genetic, dietary, physiological, and environmental factors. These lipids play a pivotal role in modulating the expression and function of bacterial [...] Read more.
Milk lipids are critical determinants of dairy product quality, human health, and animal welfare. Their composition is shaped by a complex interplay of genetic, dietary, physiological, and environmental factors. These lipids play a pivotal role in modulating the expression and function of bacterial proteins in both indigenous microbiota and starter cultures. However, the mechanistic pathways linking farm-level factors to the microbial phenotypes observed during dairy fermentation remain underexplored. This review synthesizes existing knowledge on how intrinsic and extrinsic factors modify milk production and lipid profiles in dairy animals and indirectly reshape bacterial protein expression. By using a cross-species approach comparing milk lipid metabolism in dairy animals and humans, we bridge critical knowledge gaps to inform future optimization strategies. We examine evidence linking lipid profiles to microbial protein synthesis and localization, with a special focus on the adaptive role of moonlighting proteins. Finally, this review proposes a novel integrative framework linking livestock management practices directly to microbial performance in dairy fermentation. This perspective identifies milk lipids not merely as nutrients, but as bioactive modulators of the bacterial proteome, offering a new paradigm for enhancing dairy safety and functionality. Full article
(This article belongs to the Section Animal Products)
Show Figures

Figure 1

20 pages, 3243 KB  
Article
Optimization of Biotechnological Vinegar Production from an Algerian Date Variety Using Indigenous Strains and Response Surface Methodology
by Kaouthar Djafri, Toufik Chouana, El Hayfa Khemissat, Meriem Bergouia, Abdelkader Abekhti, Maria D’Elia and Luca Rastrelli
Foods 2026, 15(3), 518; https://doi.org/10.3390/foods15030518 - 2 Feb 2026
Viewed by 442
Abstract
Vinegar is a traditional fermented food of increasing industrial interest due to its nutritional, sensory, and bioactive properties. This study aimed to develop and optimize a controlled biotechnological process for vinegar production from the Algerian date cultivar Degla Beida, an abundant yet underexploited [...] Read more.
Vinegar is a traditional fermented food of increasing industrial interest due to its nutritional, sensory, and bioactive properties. This study aimed to develop and optimize a controlled biotechnological process for vinegar production from the Algerian date cultivar Degla Beida, an abundant yet underexploited local resource. Indigenous Saccharomyces cerevisiae strains isolated from date fruits and Acetobacter sp. strains isolated from traditional date vinegar were employed as starter cultures in a two-stage submerged fermentation process, comprising alcoholic fermentation followed by acetic fermentation. Process optimization was carried out using Response Surface Methodology (RSM) based on a Central Composite Design (CCD), evaluating the effects of initial alcoholic degree (4–10% v/v) and yeast extract supplementation (0.2–0.5 g/L). The statistical models showed excellent fitting and predictive reliability (p < 0.0001; R2 = 94.1–99.1%). Under optimal conditions (7% v/v initial alcohol, 0.2 g/L yeast extract, 30 °C, pH 5), the process yielded a maximum acetic acid concentration of 72 g/L after 11 days, with 80% fermentation efficiency and complete ethanol depletion. The optimized vinegar exhibited enhanced bioactive properties, with a total phenolic content of 620 mg GAE/100 mL and a DPPH radical scavenging activity of 78%, significantly higher than those of the unfermented juice. These results demonstrate the suitability of Degla Beida dates for vinegar production and highlight the potential of indigenous microbial resources for the sustainable valorization of local raw materials through controlled fermentation processes. Full article
(This article belongs to the Section Food Biotechnology)
Show Figures

Figure 1

20 pages, 1929 KB  
Article
Fermentation Unlocks the Functional Role of Amaranth in Modulating Wheat/Amaranth Sourdough Microbiota and Inhibiting Yeast Growth of Refrigerated Doughs
by Carolina Dardis, Emiliano Bilbao, María Cristina Añón and Analía G. Abraham
Fermentation 2026, 12(2), 80; https://doi.org/10.3390/fermentation12020080 - 2 Feb 2026
Viewed by 1233
Abstract
This study focuses on the development of refrigerated doughs without chemical preservatives to obtain a clean-label product. Sourdough-based strategies were applied to replace conventional preservatives, using both spontaneous flour fermentation and a defined starter culture of Lactiplantibacillus plantarum CIDCA 8327. In parallel, a [...] Read more.
This study focuses on the development of refrigerated doughs without chemical preservatives to obtain a clean-label product. Sourdough-based strategies were applied to replace conventional preservatives, using both spontaneous flour fermentation and a defined starter culture of Lactiplantibacillus plantarum CIDCA 8327. In parallel, a partial substitution of wheat flour with 7% amaranth flour was evaluated. To monitor fermentation, pH, titratable acidity, and viable microorganism counts were determined in the sourdoughs, along with culture-independent analyses of microbial communities in two independent spontaneously fermented trials. Dough discs prepared from these sourdoughs were analyzed for pH, titratable acidity, and viable microorganisms, and shelf life was determined based on the appearance of visible mould during refrigerated storage. No substantial differences were observed in the physicochemical parameters of the sourdoughs; however, significant differences in microbial communities were detected, influenced by both amaranth addition and wheat flour batch variability. Dough discs prepared with amaranth flour and spontaneous fermentation showed an extended shelf life and lower mould and yeast counts during refrigerated storage. The use of the starter increased shelf life compared to non-fermented doughs but was less effective than spontaneous sourdough with amaranth. Overall, these results highlight the potential of sourdough technology and amaranth flour for developing clean-label refrigerated products. Full article
Show Figures

Graphical abstract

24 pages, 11509 KB  
Article
Alleviation of Ulcerative Colitis in Mice by Individual Fermentation of Periplaneta americana Powder with L. bulgaricus SN22 and S. thermophilus SN05
by Qingqing Zhang, Cheng Chen, Xiaoqin Mu, Zihan Zhang, Cuiling Luo, Chenjuan Zeng, Bisong Yue, Zhenxin Fan and Lianming Du
Microorganisms 2026, 14(2), 301; https://doi.org/10.3390/microorganisms14020301 - 27 Jan 2026
Viewed by 397
Abstract
The escalating global incidence of ulcerative colitis (UC) underscores the demand for novel therapeutic strategies. This study investigated the fermentation of Periplaneta americana (PA) powder using two conventional dairy starter strains, Lactobacillus delbrueckii subsp. bulgaricus SN22 and Streptococcus thermophilus SN05, to enhance its [...] Read more.
The escalating global incidence of ulcerative colitis (UC) underscores the demand for novel therapeutic strategies. This study investigated the fermentation of Periplaneta americana (PA) powder using two conventional dairy starter strains, Lactobacillus delbrueckii subsp. bulgaricus SN22 and Streptococcus thermophilus SN05, to enhance its functional properties, particularly anti-inflammatory activity, via microbial processing. Both strains demonstrated favourable safety and antimicrobial activity. Untargeted metabolomics revealed that fermentation significantly altered the metabolite profile of the PA supernatant, enriching compounds with potential bioactivities, notably anti-inflammatory (e.g., 3-anisic acid) and antioxidant (e.g., vitamin U) properties. In the DSS-induced mouse colitis model, treatment with the fermented supernatant alleviated intestinal inflammation compared to the unfermented group. This was demonstrated by significantly reduced levels of the pro-inflammatory cytokines IL-1β and TNF-α, along with improved maintenance of intestinal barrier integrity. Further in vitro assays showed that the fermented supernatant significantly suppressed proliferation and clonogenicity in human HT-29 colon cancer cells, while also inducing reactive oxygen species accumulation and apoptosis. Results demonstrate these strains are multifunctional starters possessing superior antimicrobial and anti-inflammatory efficacy. This study employed LAB fermentation of insect-derived matrices to derive bioactive components. The fermentation products exhibited anti-inflammatory potential, offering a potential microbial transformation strategy for developing functional products for adjunctive UC intervention. Full article
(This article belongs to the Section Gut Microbiota)
Show Figures

Graphical abstract

16 pages, 2565 KB  
Article
Insights into the Influence of Workshop Spatial Heterogeneity on the Quality and Flavor of Strong-Flavor Daqu from a Microbial Community Perspective
by Mingyao Zou, Jia Zheng, Yinjiang Leng, Xiaohu Liang, Jie Zhou, Wenhua Tong and Dong Zhao
Fermentation 2026, 12(2), 67; https://doi.org/10.3390/fermentation12020067 - 23 Jan 2026
Viewed by 540
Abstract
Daqu is the core saccharifying and fermenting starter for strong-flavor Baijiu, and its quality is strongly shaped by the workshop microenvironment. Here, mature Daqu from a newly built workshop and a long-established workshop within the same distillery were compared under identical raw materials [...] Read more.
Daqu is the core saccharifying and fermenting starter for strong-flavor Baijiu, and its quality is strongly shaped by the workshop microenvironment. Here, mature Daqu from a newly built workshop and a long-established workshop within the same distillery were compared under identical raw materials and process conditions. Physicochemical properties, volatile flavor compounds (HS-SPME-GC–MS), bacterial and fungal communities (16S/ITS sequencing), and Tax4Fun-predicted functions were jointly analyzed. The quality indicators of the Daqu in the new workshop are qualified, but the acidity (and moisture) is higher, and the fermentation, saccharification and liquefaction abilities are lower. The Daqu in the old workshop is rich in esters, the aroma is more mature, and the total ester content is about twice that of the new workshop. Both Daqu types shared similar core taxa, but the new workshop was dominated by a simpler Weissella–Thermomyces consortium, while the old workshop was enriched in Bacillus, lactic acid bacteria, Rhizomucor, Saccharomycopsis, and Wickerhamomyces. Correlation and network analyses linked these old-workshop core genera to key ethyl esters, higher alcohols and pyrazines, and Tax4Fun indicated a stronger bias toward amino acid/carbohydrate metabolism and membrane transport in the old workshop. These results show that workshop age reshapes Daqu quality by co-modulating physicochemical traits, microbial consortia and functional potential, and suggest microbial and functional targets for accelerating the “maturation” of new workshops. Full article
(This article belongs to the Special Issue Advances in Fermented Foods and Beverages)
Show Figures

Figure 1

65 pages, 861 KB  
Review
Fermented Plant-Based Foods and Postbiotics for Glycemic Control—Microbial Biotransformation of Phytochemicals
by Emilia Cevallos-Fernández, Elena Beltrán-Sinchiguano, Belén Jácome, Tatiana Quintana and Nadya Rivera
Molecules 2026, 31(2), 360; https://doi.org/10.3390/molecules31020360 - 20 Jan 2026
Viewed by 708
Abstract
Plant-based fermented foods are increasingly promoted for glycemic control, yet their mechanisms and clinical impact remain incompletely defined. This narrative review synthesizes mechanistic, preclinical, and human data for key matrices—kimchi and other fermented vegetables, tempeh/miso/natto, and related legume ferments, kombucha and fermented teas, [...] Read more.
Plant-based fermented foods are increasingly promoted for glycemic control, yet their mechanisms and clinical impact remain incompletely defined. This narrative review synthesizes mechanistic, preclinical, and human data for key matrices—kimchi and other fermented vegetables, tempeh/miso/natto, and related legume ferments, kombucha and fermented teas, plant-based kefir, and cereal/pulse sourdoughs. Across these systems, microbial β-glucosidases, esterases, tannases, and phenolic-acid decarboxylases remodel polyphenols toward more bioaccessible aglycones and phenolic acids, while lactic and acetic fermentations generate organic acids, exopolysaccharides, bacterial cellulose, γ-polyglutamic acid, γ-aminobutyric acid, and bioactive peptides. We map these postbiotic signatures onto proximal mechanisms—α-amylase/α-glucosidase inhibition, viscosity-driven slowing of starch digestion, gastric emptying and incretin signaling, intestinal-barrier reinforcement, and microbiota-dependent short-chain–fatty-acid and bile-acid pathways—and their downstream effects on AMPK/Nrf2 signaling and the gut–liver axis. Animal models consistently show improved glucose tolerance, insulin sensitivity, and hepatic steatosis under fermented vs. non-fermented diets. In humans, however, glycemic effects are modest and highly context-dependent: The most robust signal is early postprandial attenuation with γ-PGA-rich natto, strongly acidified or low-glycemic sourdough breads, and selected kombucha formulations, particularly in individuals with impaired glucose regulation. We identify major sources of heterogeneity (starters, process parameters, substrates, background diet) and safety considerations (sodium, ethanol, gastrointestinal symptoms) and propose minimum reporting standards and trial designs integrating metabolomics, microbiome, and host-omics. Overall, plant-based ferments appear best positioned as adjuncts within cardiometabolic dietary patterns and as candidates for “purpose-built” postbiotic products targeting early glycemic excursions and broader metabolic risk. Full article
(This article belongs to the Special Issue Phytochemistry, Antioxidants, and Anti-Diabetes)
Show Figures

Figure 1

21 pages, 4375 KB  
Article
Screening of Four Microbes for Solid-State Fermentation of Hawk Tea to Improve Its Flavor: Electronic Nose/GC-MS/GC-IMS-Guided Selection
by Yi-Ran Yang, Wei-Guo Cao, Chen-Yu Li, Shu-Yan Li and Qin Huang
Foods 2026, 15(2), 324; https://doi.org/10.3390/foods15020324 - 15 Jan 2026
Viewed by 433
Abstract
Hawk tea (Litsea coreana Levl. var. lanuginosa), a naturally caffeine-free herbal beverage widely consumed in Southwest China, is characterized by a pronounced camphoraceous note that often deters first-time consumers. In this study, hawk tea leaves were subjected to solid-state fermentation with [...] Read more.
Hawk tea (Litsea coreana Levl. var. lanuginosa), a naturally caffeine-free herbal beverage widely consumed in Southwest China, is characterized by a pronounced camphoraceous note that often deters first-time consumers. In this study, hawk tea leaves were subjected to solid-state fermentation with four microbial strains—Monascus purpureus, Aspergillus cristatus, Bacillus subtilis, and Blastobotrys adeninivorans. The volatile compounds of unfermented and fermented hawk teas were identified by ultra-fast gas chromatography electronic nose (ultra-fast GC e-nose), gas chromatography–mass spectrometry (GC-MS) and gas chromatography–ion mobility spectrometry (GC-IMS) analyses, respectively. Furthermore, the calculation of odor activity values (OAVs) and relative odor activity value (ROAV) revealed that 6 and 25 volatile chemicals, including perillaldehyde (OAV 3.692) and linalool (ROAV 100), were the main contributors to the floral, fruity, and woody aroma of fermented hawk tea. Sensory evaluation confirmed that fermentation generally enhanced woody notes while significantly reducing the characteristic camphoraceous and oil oxidation odors. Notably, the Blastobotrys adeninivorans-fermented sample exhibited the most pronounced floral and fruity nuances, accompanied by significantly elevated aroma complexity and acceptability. Consequently, Blastobotrys adeninivorans represents a promising starter culture for the improvement of hawk tea flavor. Full article
(This article belongs to the Section Food Analytical Methods)
Show Figures

Figure 1

Back to TopTop