Sign in to use this feature.

Years

Between: -

Subjects

remove_circle_outline
remove_circle_outline
remove_circle_outline
remove_circle_outline
remove_circle_outline
remove_circle_outline
remove_circle_outline
remove_circle_outline
remove_circle_outline

Journals

remove_circle_outline
remove_circle_outline
remove_circle_outline
remove_circle_outline
remove_circle_outline
remove_circle_outline

Article Types

Countries / Regions

remove_circle_outline
remove_circle_outline
remove_circle_outline

Search Results (231)

Search Parameters:
Keywords = iron-reducing bacteria

Order results
Result details
Results per page
Select all
Export citation of selected articles as:
21 pages, 7451 KB  
Article
Distinct Pathways of Cadmium Immobilization as Affected by Wheat Straw- and Soybean Meal-Mediated Reductive Soil Disinfestation
by Tengqi Xu, Jingyi Mei, Cui Li, Lijun Hou, Kun Wang, Risheng Xu, Xiaomeng Wei, Jingwei Zhang, Jianxiao Song, Zuoqiang Yuan, Xiaohong Tian and Yanlong Chen
Agriculture 2026, 16(2), 242; https://doi.org/10.3390/agriculture16020242 (registering DOI) - 17 Jan 2026
Abstract
Both organic matter and iron oxide (FeO) dynamics pose key roles in soil cadmium (Cd) bioavailability. However, the microbially driven transformation of soil organic matter and FeO and their linkages to Cd fractions remain unclear under reductive soil disinfestation (RSD) with different organic [...] Read more.
Both organic matter and iron oxide (FeO) dynamics pose key roles in soil cadmium (Cd) bioavailability. However, the microbially driven transformation of soil organic matter and FeO and their linkages to Cd fractions remain unclear under reductive soil disinfestation (RSD) with different organic sources, which limits our mechanistic understanding of Cd immobilization by RSD. To address this gap, we conducted a 45 day microcosm experiment using a paddy soil contaminated with 22.8 mg/kg Cd. Six treatments were established: untreated control (CK), waterlogged (WF), and RSD-amended soils with 0.7% or 2.1% wheat straw (LWD, HWD) or soybean meal (LSD, HSD). We systematically assessed soil Cd fractionation, organic carbon and FeO concentrations, and bacterial community structure, aiming to clarify differences in Cd immobilization efficiency and the underlying mechanisms between wheat straw and soybean meal. For strongly extractable Cd, wheat straw RSD reduced the soil Cd concentrations from 6.02 mg/kg to 4.32 mg/kg (28.2%), whereas soybean meal RSD achieved a maximum reduction to 2.26 mg/kg (62.5%). Additionally, the soil mobility factor of Cd decreased from 44.6% (CK) to 39.2% (HWD) and 32.5% (HSD), while the distribution index increased from 58.5% (CK) to 62.2% (HWD) and 66.8% (HSD). Notably, the HWD treatment increased soil total organic carbon, humus, and humic acid concentrations by 34.8%, 24.6%, and 28.3%, respectively. Regarding amorphous FeO, their concentrations increased by 19.1% and 33.3% relative to CK. RSD treatments significantly altered soil C/N ratios (5.91–12.5). The higher C/N ratios associated with wheat straw stimulated r-strategist bacteria (e.g., Firmicutes, Bacteroidetes), which promoted carbohydrate degradation and fermentation, thereby enhancing the accumulation of humic substances. In contrast, the lower C/N ratios of soybean meal increased dissolved organic carbon and activated iron-reducing bacteria (FeRB; e.g., Anaeromyxobacter, Clostridium), driving iron reduction and amorphous iron oxide formation. PLS-PM analysis confirmed that wheat straw RSD immobilized Cd primarily through humification, whereas soybean meal RSD relied on FeRB-mediated FeO amorphization. These findings suggest that Cd immobilization in soil under RSD may be regulated by microbially mediated organic matter transformation and iron oxide dynamics, which was affected by organic materials of different C/N ratios. Full article
(This article belongs to the Section Agricultural Soils)
Show Figures

Figure 1

21 pages, 2422 KB  
Article
Genome-Resolved Co-Infection by Aeromonas veronii and Shewanella sp. in Koi Carp: A Zoonotic Risk for Aquarists
by Gorkem Tasci, Nihed Ajmi, Soner Altun, Izzet Burcin Saticioglu and Muhammed Duman
Microorganisms 2026, 14(1), 36; https://doi.org/10.3390/microorganisms14010036 - 23 Dec 2025
Viewed by 317
Abstract
Co-infections are increasingly recognized as drivers of disease in ornamental fish, yet their genomic underpinnings and zoonotic implications remain underexplored compared to farmed species. Leveraging a One Health perspective, we investigated an acute mortality event in koi carp and characterized a co-infection by [...] Read more.
Co-infections are increasingly recognized as drivers of disease in ornamental fish, yet their genomic underpinnings and zoonotic implications remain underexplored compared to farmed species. Leveraging a One Health perspective, we investigated an acute mortality event in koi carp and characterized a co-infection by opportunistic aquatic bacteria that are also implicated in human disease. We isolated Aeromonas veronii and Shewanella sp. from a moribund koi using culture, biochemical assays, and MALDI-TOF MS, then generated draft genomes and performed orthology (OrthoVenn3), pathway annotation (KEGG BlastKOALA/Mapper), secondary-metabolite mining (antiSMASH), and virulence/resistome screening (VFDB/CARD), complemented by antimicrobial susceptibility testing. Clinically, affected fish showed dropsy/ascites, scale loss, abnormal buoyancy, and reduced activity. Phylogenomics positioned A. veronii Koi-2 within the A. veronii complex near species thresholds (ANI ~96.1%; dDDH ~70.2%), while Shewanella sp. Koi-1 formed a distinct lineage below accepted cut-offs relative to S. seohaensis (ANI ~95.9%; dDDH ~67.6%). The virulome comprised 194 loci in A. veronii Koi-2 and 152 in Shewanella sp. Koi-1 is enriched for adhesion, secretion, iron uptake, and immune-evasion functions. Genotype–phenotype agreement was high for multidrug resistance: Shewanella sp. encoded OXA-436 and rsmA, matching β-lactam resistance and reduced fluoroquinolone/phenicol susceptibility, whereas A. veronii carried tet(A), OXA-1157, cphA3, sul1, and aadA3 consistent with tetracycline, β-lactam, sulfonamide, and aminoglycoside resistance profiles. In conclusion, genome-resolved diagnostics confirmed a mixed Aeromonas–Shewanella co-infection with broad virulence potential and convergent resistance mechanisms, supporting the routine use of genomics to distinguish single- versus mixed-agent disease and to guide dual-coverage, mechanism-aware therapy in ornamental fish medicine while informing zoonotic risk mitigation. Full article
(This article belongs to the Special Issue Research on Diseases of Aquatic Organisms)
Show Figures

Graphical abstract

30 pages, 3695 KB  
Article
Microbial Diversity of the Baikal Rift Zone Freshwater Alkaline Hot Springs and the Ecology of Polyextremophilic Dissimilatory Iron-Reducing Bacteria
by Anastasia I. Maltseva, Alexander G. Elcheninov, Alexandra A. Klyukina, Alexandra V. Gololobova, Elena V. Lavrentyeva, Tuyana G. Banzaraktsaeva, Vyacheslav B. Dambaev, Darima D. Barkhutova, Daria G. Zavarzina and Evgenii N. Frolov
Biology 2025, 14(12), 1716; https://doi.org/10.3390/biology14121716 - 1 Dec 2025
Viewed by 798
Abstract
Polyextremophilic microbial communities of Baikal Rift Zone hot springs have been studied fragmentarily, and these studies have typically focused on either phototrophic microbial mats or on the whole microbial community from one or a few sites. In our work, we conducted the first [...] Read more.
Polyextremophilic microbial communities of Baikal Rift Zone hot springs have been studied fragmentarily, and these studies have typically focused on either phototrophic microbial mats or on the whole microbial community from one or a few sites. In our work, we conducted the first large-scale screening of microbial communities from seven hot spring groups in the Baikal Rift Zone, using metabarcoding of the V3-V4 regions of the 16S rRNA gene. Analysis of alpha and beta diversity, as well as co-occurrence network analysis, revealed that the microbial diversity of the studied springs is highly dependent on temperature values. This approach allowed classifying microbial communities into four distinct groups, characterized by significantly different taxa representing the key functional roles of primary producers, heterotrophic consumers, and terminal destructors of organic matter. Sulfate-reducing bacteria constituted a major metabolic group driving the final stage of organic matter mineralization. Moreover, the presence of alkalithermophilic dissimilatory iron reducers, whose existence was debatable, was proved in the studied samples by cultural methods. The phylotypes that gained an advantage on selective media with synthesized ferrihydrite and hydrogen or acetate added as an electron donor belonged to the genus Parvivirga of the order Anaerosomatales and several unknown representatives of the phylum Bacillota. Full article
Show Figures

Figure 1

21 pages, 1957 KB  
Article
Norditerpene Natural Products from Subterranean Fungi with Anti-Parasitic Activity
by Alexandra Kolas, Yudi Rusman, Ana C. R. G. Maia, Jessica M. Williams, Jiashu Xie, Roshan Katekar, Fernanda G. Fumuso, Alexis Cotto-Rosario, Chidiebere N. Onoh, Hanen Baggar, Mary L. Piaskowski, Christian Baigorria, Raphaella Paes, Debopam Chakrabarti, Lyssa J. Weible, Kayode K. Ojo, Roberta M. O’Connor and Christine E. Salomon
Microorganisms 2025, 13(11), 2527; https://doi.org/10.3390/microorganisms13112527 - 4 Nov 2025
Viewed by 749
Abstract
Cryptosporidium is a waterborne gastrointestinal parasite that causes diarrheal disease worldwide. Currently, there are no effective therapeutics to treat cryptosporidiosis. Since natural products are a known source of anti-parasitic compounds, we screened a library of extracts and pure compounds isolated from bacteria and [...] Read more.
Cryptosporidium is a waterborne gastrointestinal parasite that causes diarrheal disease worldwide. Currently, there are no effective therapeutics to treat cryptosporidiosis. Since natural products are a known source of anti-parasitic compounds, we screened a library of extracts and pure compounds isolated from bacteria and fungi collected from subterranean environments for anti-Cryptosporidium activity. Seven norditerpene lactones isolated from the fungus Oidiodendron truncatum collected from the Soudan Iron mine in Minnesota showed potent activity and were further tested to identify the most active compounds. The availability of a diverse suite of natural structural analogs with varying activities allowed us to determine some structure–activity relationships for both anti-parasitic activity and cytotoxicity. The two most potent compounds, oidiolactones A and B, had EC50s against C. parvum of 530 and 240 nM, respectively, without cytotoxicity to host cells. Both compounds also inhibited the related parasite Toxoplasma gondii. Oidiolactone A was active against asexual, but not sexual, stages of C. parvum, and killed parasites within 8 h of treatment. This compound reduced C. parvum infection by 70% in IFNγ−/− mice, with no signs of toxicity. The high potency, low cytotoxicity, and in vivo activity combined with high production and synthetic accessibility make these oidiolactones attractive scaffolds for the development of new anti-Cryptosporidium therapeutics. Full article
(This article belongs to the Section Antimicrobial Agents and Resistance)
Show Figures

Graphical abstract

24 pages, 1493 KB  
Article
Compositional and Functional Analysis of Golden and Brown Flaxseed: Nutrients, Bioactive Phytochemicals, Antioxidant Activity, and Cellular Responses
by Mariola Drozdowska, Ewelina Piasna-Słupecka, Klaudia Kmiecik, Ivo Doskocil, Barbora Lampova, Petr Smid, Barbara Domagała and Kinga Dziadek
Nutrients 2025, 17(21), 3407; https://doi.org/10.3390/nu17213407 - 29 Oct 2025
Viewed by 1233
Abstract
Background: Flaxseed (Linum usitatissimum L.) represents a unique source of bioactive compounds with demonstrated health benefits. The main aim of the research was to investigate the chemical composition, content of bioactive compounds and biological activities of various types of flaxseed and their [...] Read more.
Background: Flaxseed (Linum usitatissimum L.) represents a unique source of bioactive compounds with demonstrated health benefits. The main aim of the research was to investigate the chemical composition, content of bioactive compounds and biological activities of various types of flaxseed and their defatted forms. Methods: Proximate composition (crude fat, protein, ash, digestible carbohydrates, fiber) was determined, and fatty acid profiles were analyzed via GC-MS (gas chromatography–mass spectrometry). Mineral content was measured by atomic absorption spectrometry, while total and individual polyphenols were quantified spectrophotometrically and by HPLC (high-performance liquid chromatography). Antioxidant activity was assessed using three assays. In vitro functional assays evaluated the effects of flaxseed extracts on lactic acid bacteria adhesion in two cellular models, nitric oxide production in liposaccharide (LPS)-stimulated RAW 264.7 macrophages, proliferation and apoptosis of MCF-7 breast cancer cells. Results: Significant differences (p ≤ 0.05) were observed in the proximate composition: brown flaxseed exhibited the highest crude fat content, whereas defatted seeds had higher levels of digestible carbohydrates and ash. α-Linolenic acid was the dominant fatty acid, with the highest concentration in defatted golden flaxseed. Defatted forms generally displayed increased mineral concentrations, particularly calcium, magnesium, potassium, and iron. The polyphenolic content and antioxidant activity were highest in defatted brown flaxseed, which also exhibited the greatest diversity of individual polyphenols. Flaxseed extracts modulated the adhesion of lactic acid bacteria, reduced the production of nitric oxide in RAW 264.7 macrophages, inhibited the proliferation of MCF-7 breast cancer cells in a dose- and time-dependent manner, and induced apoptosis of the mentioned cells. Conclusions: Flaxseed, especially the brown type, could be a promising source of bioactive compounds with antioxidant, anti-inflammatory and anticancer potential, supporting its use in nutritional and functional applications. Full article
Show Figures

Figure 1

14 pages, 2505 KB  
Article
Coupling Granular Activated Carbon with Waste Iron Scraps Enhances Anaerobic Digestion of PBAT Wastewater: Performance Improvement and Mechanistic Insights
by Chunhua He, Jingjing Wen, Zhiqiang Huang, Qilong Jin, Ziyao Li, Hua Zhang, Houyun Yang, Jian Huang, Wei Wang and Hao Hu
Fermentation 2025, 11(11), 614; https://doi.org/10.3390/fermentation11110614 - 28 Oct 2025
Viewed by 1015
Abstract
Poly(butylene adipate-co-terephthalate) (PBAT) wastewater, characterized by high chemical oxygen demand (COD) and acidity, poses significant challenges to anaerobic digestion (AD) due to toxicity and volatile fatty acids (VFAs) accumulation. This study coupled granular activated carbon (GAC) and waste iron scraps (WISs) to synergistically [...] Read more.
Poly(butylene adipate-co-terephthalate) (PBAT) wastewater, characterized by high chemical oxygen demand (COD) and acidity, poses significant challenges to anaerobic digestion (AD) due to toxicity and volatile fatty acids (VFAs) accumulation. This study coupled granular activated carbon (GAC) and waste iron scraps (WISs) to synergistically enhance AD performance. Batch experiments demonstrated that, compared with the control, the GAC/WISs group achieved a COD removal efficiency of 53.18% and a methane production of 207.53 ± 5.80 mL/g COD, which were 5.48- and 12.14-fold increases, respectively, while reducing the accumulation of total VFAs by 98.48% (to 15.09 mg/L). Mechanistic analysis revealed that GAC adsorbed inhibitors and enriched methanogens, while WISs buffered pH and promoted direct interspecies electron transfer (DIET) through hydrogenotrophic methanogenesis. Metagenomic sequencing showed shifts in microbial communities, with enrichment of syntrophic bacteria (Syntrophobacter) and functional genes (pta, bcd, and pccA), indicating metabolic reprogramming. This study provided a theoretical foundation and engineering strategy for the anaerobic treatment of PBAT wastewater. Full article
Show Figures

Figure 1

22 pages, 4115 KB  
Article
Novel Chitosan-Based Materials to Promote Water Disinfection and Degradation of Contaminants
by Giulio Farinelli, Héloïse Baldo, Laurence Soussan, Flora Lefèbvre, Katell Sénéchal-David, Jean-Noël Rebilly, Frédéric Banse and Damien Quemener
Water 2025, 17(21), 3077; https://doi.org/10.3390/w17213077 - 28 Oct 2025
Viewed by 803
Abstract
This study explores chitosan (CS)-based materials for water purification, assessing their disinfection and contaminant degradation capabilities. A reproducible protocol was developed to fabricate homogeneous, stable CS films, validated through permeability testing and characterized using thermal (TGA), mechanical (tensile strength, elongation), and physico-chemical (FTIR-ATR, [...] Read more.
This study explores chitosan (CS)-based materials for water purification, assessing their disinfection and contaminant degradation capabilities. A reproducible protocol was developed to fabricate homogeneous, stable CS films, validated through permeability testing and characterized using thermal (TGA), mechanical (tensile strength, elongation), and physico-chemical (FTIR-ATR, water contact angle, SEM-EDX) analyses. A catalyst was employed to complex iron ions and crosslink CS chains via acrylamide functions, stabilizing the CS structure and reducing washout in water. Disinfection tests showed that pure CS exhibited strong antimicrobial activity under varying contamination levels, attributed to direct contact and slight dissolution. Functionalized CS materials acted as catalytic surfaces, requiring hydrogen peroxide (H2O2) to generate reactive oxygen species (ROS). This ROS-mediated process effectively disinfected high bacteria loads and degraded phenol. Electron paramagnetic resonance (EPR) confirmed hydroxyl radicals as the primary active species when H2O2 was present. Under lower contamination levels, residual CS within the functionalized material contributed to direct antimicrobial effects, demonstrating a synergistic action between CS and ROS. These findings highlight CS as a reliable disinfectant and functionalized CS as a versatile material for ROS-driven antimicrobial action and contaminant degradation. The results suggest potential for scalable, sustainable water treatment applications. Future work will focus on optimizing the catalyst structure to enhance ROS production and improve contaminant removal efficiency. Full article
Show Figures

Graphical abstract

16 pages, 3387 KB  
Article
Enhancement of Arsenic Release from Amorphous Arsenic-Containing Ferric Hydroxides Systems Using Bacterial Reduction: Applicability of Injecting Iron-Reducing Bacteria for Dissolved Arsenic Species and Colloid Phases
by Dayong Luo, Xiaosong Tian and Ruxiang Qin
Minerals 2025, 15(11), 1115; https://doi.org/10.3390/min15111115 - 27 Oct 2025
Viewed by 444
Abstract
It has been demonstrated that iron-reducing bacteria (IRB) Acidiphilium cryptum JF-5 (Alphaproteobacteria) could release arsenic from secondary iron oxyhydroxides in mine areas. This study used injecting IRB technology to carry out arsenic sequestration experiments aimed at alleviating arsenic pollution. Temperature and acetate were [...] Read more.
It has been demonstrated that iron-reducing bacteria (IRB) Acidiphilium cryptum JF-5 (Alphaproteobacteria) could release arsenic from secondary iron oxyhydroxides in mine areas. This study used injecting IRB technology to carry out arsenic sequestration experiments aimed at alleviating arsenic pollution. Temperature and acetate were found to enhance arsenic release from amorphous arsenic-containing hydroxides. A suitable temperature (35 °C) increased the release of arsenic(III) and arsenic(V) by more than 1.9–2.5 and 1.1–1.3 times, respectively. The addition of acetate increased arsenic(III) and arsenic(V) release by more than 2.8–6.1 and 1.1–1.3 times, respectively, compared to the control group. After injecting IRB into amorphous arsenic-containing hydroxide sediment, arsenic associated with particles/colloid was reductively released with aqueous arsenic(III) and arsenic(V), which account for 4%–334% of aqueous arsenic(III) and 6%–332% of aqueous arsenic(V), respectively. Results from the suspension solid also showed that the average values for the lower and upper sites are 131 mg/L and 118 mg/L, respectively. These suspension solids contain rich iron. The effectiveness of this IRB-assisted arsenic release technology became better under suitable temperature (35 °C) than at low temperature (8 °C) due to biological activity. These results suggest that microbially assisted reduction using iron-reducing bacteria may effectively release arsenic by sequestrating arsenic as aqueous and particle/colloidal phases. Full article
(This article belongs to the Special Issue Arsenic Pollution: Sources, Speciation and Remediation Strategies)
Show Figures

Figure 1

17 pages, 2277 KB  
Article
Mitigating Microbiologically Influenced Corrosion of Iron Caused by Sulphate-Reducing Bacteria Using ZnO Nanoparticles
by Harith Ambepitiya, Supun Rathnayaka, Yashodha Perera, Chamindu Jayathilake, Himashi Ferdinandez, Ajith Herath, Udul Sanjula, Aishwarya Rathnayake, Charitha Basnayaka and Eustace Fernando
Processes 2025, 13(10), 3239; https://doi.org/10.3390/pr13103239 - 11 Oct 2025
Viewed by 2500
Abstract
Microbiologically Influenced Corrosion (MIC) significantly endangers steel infrastructure, particularly in marine and buried environments, causing considerable economic and environmental damage. Sulphate-reducing bacteria (SRB) are primary supporters of MIC, accelerating iron corrosion through hydrogen sulfide production. Conventional mitigation strategies, including protective coatings and cathodic [...] Read more.
Microbiologically Influenced Corrosion (MIC) significantly endangers steel infrastructure, particularly in marine and buried environments, causing considerable economic and environmental damage. Sulphate-reducing bacteria (SRB) are primary supporters of MIC, accelerating iron corrosion through hydrogen sulfide production. Conventional mitigation strategies, including protective coatings and cathodic protection, often face challenges such as limited effectiveness against SRB and the aggressiveness of saltwater corrosion. This study explores a novel approach by directly introducing zinc oxide (ZnO) nanoparticles into the microbial medium to inhibit SRB activity and reduce MIC. Iron metal coupons were immersed in seawater under three conditions: control (seawater only), seawater with SRB, and SRB with ZnO nanoparticles. These coupons were used as electrodes in microbial fuel cells to obtain real-time voltage readings. At the same time, corrosion was evaluated using cyclic voltammetry (CV), scanning electron microscopy (SEM), energy-dispersive X-ray spectroscopy (EDX), mass loss, and pH measurements. Results demonstrate that ZnO nanoparticles significantly inhibited SRB growth, as confirmed by the antibiotic susceptibility test (ABST). It was revealed that the corrosion rate increased by 21.3% in the presence of SRB compared to the control, whereas the ZnO-added electrode showed a 21.7% reduction in corrosion rate relative to the control. SEM showed prominent corrosive products on SRB-exposed coupons. ZnO-added coupons exhibited a protective layer with grass-like whisker structures, and EDX results confirmed reduced sulfur and iron sulfide deposits, indicating suppressed SRB metabolic activity. ABST confirmed ZnO’s antimicrobial properties by producing clear inhibition zones. ZnO nanoparticles offer the dual benefits of antimicrobial activity and corrosion resistance by forming protective self-coatings and inhibiting microbial growth, making them a scalable and eco-friendly alternative to traditional corrosion inhibitors. This application can significantly extend the lifespan of iron structures, particularly in environments prone to microbial corrosion, demonstrating the potential of nanomaterials in combating microbiologically influenced corrosion (MIC). Full article
Show Figures

Figure 1

19 pages, 20112 KB  
Article
A Comparison of High-Impulse and Direct-Current Magnetron Sputtering Processes for the Formation of Effective Bactericidal Oxide Coatings on Polymer Substrates
by Joanna Kacprzyńska-Gołacka, Piotr Wieciński, Bogusława Adamczyk-Cieślak, Sylwia Sowa, Wioletta Barszcz, Monika Łożyńska, Marek Kalbarczyk, Andrzej Krasiński, Halina Garbacz and Jerzy Smolik
Materials 2025, 18(19), 4591; https://doi.org/10.3390/ma18194591 - 3 Oct 2025
Viewed by 841
Abstract
In this paper, silver oxide (AgO) and copper oxide (CuO) coatings are placed on a single sputtering target with the direct-current magnetron sputtering (DCMS) and high-power impulse magnetron sputtering (HIPIMS) methods. All the tested coatings are obtained in a reactive process using a [...] Read more.
In this paper, silver oxide (AgO) and copper oxide (CuO) coatings are placed on a single sputtering target with the direct-current magnetron sputtering (DCMS) and high-power impulse magnetron sputtering (HIPIMS) methods. All the tested coatings are obtained in a reactive process using a metallic target made by the Kurt Lesker company. The investigated coatings are deposited at room temperature on substrates made of pure iron (ARMCO) and polypropylene (PP) without substrate polarization. The deposition time for all the coatings is the same. The results of SEM and TEM investigations clearly show that using the HIPIMS method for the deposition of AgO and CuO coatings reduces their thickness and increases their structure density. Coatings produced with the HIPIMS method are characterized by a higher hardness and Young’s modulus. The value of hardness for AgO and CuO coatings deposited by the HIPIMS method is around 50% higher for AgO coatings and around 24% higher for CuO coatings compared to the coatings obtained by the DC method. This is also true of Young’s modulus values, which are around 30% higher for AgO coatings and 15% higher for CuO coatings produced by the HIPIMS method compared to those of coatings obtained with the DC method. AgO and CuO coatings deposited with both the methods (HIPIMS and DCMS) showed 100% reduction in the viability of two reference laboratory bacteria strains—Escherichia coli (Gram−) and Staphylococcus aureus (Gram+)—on both types of substrates. Additionally, these coatings are characterized by their hydrophobic properties, which means that they can create a protective barrier, making it difficult for bacteria to stick to the surface, limiting their development and preventing the phenomenon of biofouling. The HIPIMS technology allows for the deposition of coatings with better mechanical properties than those produced with the DCMS method, which means that they are more resistant to brittle fractures and wear and have very good antimicrobial properties. Full article
(This article belongs to the Special Issue Surface Modification of Materials for Multifunctional Applications)
Show Figures

Graphical abstract

20 pages, 1401 KB  
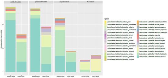
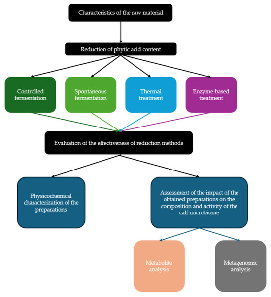
Article
Methods of Phytic Acid Reduction in Bitter Lupine Seeds and Their Effects on the Microbiota of Calves
by Barbara Płacheta-Kwiatkowska, Oliwia Brodowicz, Weronika Cieciura-Włoch, Małgorzata Wlaźlak, Agnieszka Wilkowska, Ilona Motyl and Joanna Berłowska
Agriculture 2025, 15(19), 2061; https://doi.org/10.3390/agriculture15192061 - 30 Sep 2025
Viewed by 1245
Abstract
Phytic acid is an antinutritional factor present in lupine seeds, which limits the bioavailability of essential minerals such as calcium, iron, and zinc. This study evaluated different methods of reducing phytic acid in bitter lupine (Lupinus angustifolius) and investigated the effects [...] Read more.
Phytic acid is an antinutritional factor present in lupine seeds, which limits the bioavailability of essential minerals such as calcium, iron, and zinc. This study evaluated different methods of reducing phytic acid in bitter lupine (Lupinus angustifolius) and investigated the effects of the resulting reduction in phytic acid on the composition of gut microbiota. Bitter lupine is a legume rich in protein and fiber, but its high phytic acid content can limit mineral bioavailability. Four processing methods were compared as follows: thermal treatment, enzymatic hydrolysis with phytase, spontaneous fermentation, and controlled fermentation using lactic acid bacteria. Controlled fermentation resulted in the highest phytic acid reduction (96.37%), significantly improving mineral availability. Simulated digestion revealed that the fermented lupine feed positively influenced gut microbiota, increasing Lactobacillus abundance. Enzymatic and thermal treatments preserved more protein. However, they were less effective at removing phytic acid. These findings highlight controlled fermentation as a promising strategy for improving the nutritional value of lupine-based feed, offering a sustainable alternative to soybean-based livestock diets. Full article
(This article belongs to the Section Farm Animal Production)
Show Figures

Figure 1

19 pages, 1471 KB  
Article
Transcriptomic Analysis of the Strain Acidiplasma sp. YE-1 During the Oxidation of Sulfide Minerals Pyrite and Arsenopyrite
by Aleksandr Bulaev, Vitaly Kadnikov, Yulia Elkina, Aleksey Beletsky, Alena Artykova, Aleksandr Kolosoff, Nikolai Ravin and Andrey Mardanov
Int. J. Mol. Sci. 2025, 26(19), 9287; https://doi.org/10.3390/ijms26199287 - 23 Sep 2025
Viewed by 643
Abstract
Extremely acidophilic iron- and sulfur-oxidizing bacteria and archaea are used in the processing of different sulfide ores and concentrates (biohydrometallurgical technologies); therefore, studying their metabolic pathways and regulation is an urgent task. Thus, the goal of this work was to compare differential gene [...] Read more.
Extremely acidophilic iron- and sulfur-oxidizing bacteria and archaea are used in the processing of different sulfide ores and concentrates (biohydrometallurgical technologies); therefore, studying their metabolic pathways and regulation is an urgent task. Thus, the goal of this work was to compare differential gene expression in the thermoacidophilic archaeal strain, representative of the genus Acidiplasma, a predominant microbial group in bioleach reactors, during growth in the presence of ferrous iron and elemental sulfur as well as pyrite and arsenopyrite, which are the most widespread sulfide minerals, and to obtain novel data on the mechanisms of interaction of microorganisms and sulfide minerals. Transcriptomic analysis revealed metabolic pathways involved in ferrous iron and sulfur oxidation (key processes in sulfide mineral oxidation) and determined their expression dependence on different substrates. It was shown that the blue copper protein sulfocyanin may play an important role in both iron and sulfur oxidation, while sulfur oxidation also involves genes encoding well-known proteins for reduced inorganic sulfur compounds (RISC), sulfur oxygenase reductase (SOR), and thiosulfate quinone oxidoreductase (TQO). The results obtained in the present study may be used in further work to improve biohydrometallurgical technologies. Full article
(This article belongs to the Section Molecular Microbiology)
Show Figures

Figure 1

16 pages, 2793 KB  
Article
Bacterial Tolerance and Bioleaching in the Presence of Chloride
by Narine Vardanyan, Anna Khachatryan, Zaruhi Melkonyan, Nelli Abrahamyan, Sona Barseghyan, Ruiyong Zhang and Arevik Vardanyan
Materials 2025, 18(18), 4407; https://doi.org/10.3390/ma18184407 - 21 Sep 2025
Viewed by 1464
Abstract
Chloride ions can enhance the bioleaching of copper minerals, yet most biomining microorganisms are highly sensitive to chloride and cannot survive or colonize mineral surfaces in saline environments. Chloride tolerance varies among acidophilic iron-oxidizing bacteria, but the concentrations at which they remain active [...] Read more.
Chloride ions can enhance the bioleaching of copper minerals, yet most biomining microorganisms are highly sensitive to chloride and cannot survive or colonize mineral surfaces in saline environments. Chloride tolerance varies among acidophilic iron-oxidizing bacteria, but the concentrations at which they remain active are generally too low to permit the industrial use of seawater. Therefore, identifying highly chloride-tolerant leaching microorganisms and studying their bioleaching potential in chloride-containing systems is of utmost importance. This study investigated chloride tolerance and adaptability of bacteria from different genera, with a focus on Sulfobacillus thermosulfidooxidans subsp. asporogenes 41, a moderately thermophilic strain that can oxidize both Fe (II) and reduced inorganic sulfur compounds (RISCs). This dual activity makes it advantageous for bioleaching by facilitating sulfur removal, generating acidity, and preventing mineral passivation. Comparative experiments on the bioleaching of pyrite and chalcopyrite demonstrated that adaptation to 0.3 M NaCl enhanced the chloride tolerance of S. thermosulfidooxidans subsp. asporogenes 41. The adapted strain exhibited significantly improved copper extraction under saline conditions compared with the native culture. Maximum copper recovery was achieved at 0.4 M NaCl, highlighting the potential of chloride-adapted moderate thermophiles for biomining applications in saline environments. In contrast the minimal inhibitory concentration for Acidithiobacillud ferrooxidans Dr was 0.005 M (causing 41.2% inhibition), while Leptospirillum ferriphilum CC was unaffected by lower concentrations (0.01–0.02 M) and only showed severe inhibition (86.5%) at 0.1 M NaCl, defining its minimal inhibitory concentration (MIC) at 0.05 M. Full article
Show Figures

Figure 1

12 pages, 1185 KB  
Article
The Effect of Exogenous N-Acylated-L-Homoserine Lactones on the Remediation of Chromium-Contaminated Soil by Shewanella purefaciens
by Xusheng Zheng, Chenglong Zheng, Shufang Zhou and Dexun Zou
Processes 2025, 13(9), 2931; https://doi.org/10.3390/pr13092931 - 13 Sep 2025
Viewed by 546
Abstract
Microbial remediation of chromium-contaminated soil through extracellular electron transfer is an economical and environmentally friendly strategy. Exogenous quorum sensing (QS) signaling molecules could facilitate the process of electron transport. However, it remains unclear whether regulating QS could enhance the microbial remediation effect. In [...] Read more.
Microbial remediation of chromium-contaminated soil through extracellular electron transfer is an economical and environmentally friendly strategy. Exogenous quorum sensing (QS) signaling molecules could facilitate the process of electron transport. However, it remains unclear whether regulating QS could enhance the microbial remediation effect. In this study, exogenous N-acylated-L-homoserine lactones (AHLs) were added for the remediation of Cr(VI)-contaminated soil by S. putrefaciens. Various AHLs such as C8-HSL, C10-HSL, 3OC8-HSL, 3OC10-HSL and 3OC12-HSL were detected in the remediation, with the concentrations of 5.91 ng/L, 1.09 ng/L, 4.10 ng/L, 2.29 ng/L and 24.51 ng/L. The addition of C10-HSL and 3OC12-HSL significantly promoted the Cr(VI) reduction rates by 11.25% and 9.20%. There were also various AHLs in the Cr(VI) reduction by indigenous microorganisms. The AHLs species measured and their concentrations were C8-HSL (5.05 ng/L), C10-HSL (3.27 ng/L), C12-HSL (0.11 ng/L), 3OC8-HSL (0.11 ng/L), 3OC10-HSL (0.05 ng/L), and 3OC12-HSL (2.92 ng/L). Relative to the untreated control, supplementation with C8-HSL, C12-HSL, and 3OC12-HSL produced significant enhancements in the Cr(VI) reduction rates by 4.10%, 3.05%, and 2.24%, respectively (p < 0.05). Comparing the effects of AHL on the remediation by S. putrefaciens and indigenous microorganisms, it could be found that C10-HSL enhanced the remediation effect by increasing the reduction rates of S. putrefaciens, and 3OC12-HSL enhanced the remediation effect by increasing the reduction rates of indigenous microorganisms. This study introduces a distinctive pathway for the promotion of the microbial remediation effect and contributes to further understanding the communication mechanism between exogenous and indigenous microorganisms. Full article
(This article belongs to the Section Environmental and Green Processes)
Show Figures

Figure 1

32 pages, 2165 KB  
Review
Biogeochemical Interactions and Their Role in European Underground Hydrogen Storage
by Frank E. Viveros, Na Liu and Martin A. Fernø
Minerals 2025, 15(9), 929; https://doi.org/10.3390/min15090929 - 1 Sep 2025
Cited by 4 | Viewed by 1789
Abstract
Integrating renewable energy requires robust, large-scale storage solutions to balance intermittent supply. Underground hydrogen storage (UHS) in geological formations, such as salt caverns, depleted hydrocarbon reservoirs, or aquifers, offers a promising way to store large volumes of energy for seasonal periods. This review [...] Read more.
Integrating renewable energy requires robust, large-scale storage solutions to balance intermittent supply. Underground hydrogen storage (UHS) in geological formations, such as salt caverns, depleted hydrocarbon reservoirs, or aquifers, offers a promising way to store large volumes of energy for seasonal periods. This review focuses on the biological aspects of UHS, examining the biogeochemical interactions between H2, reservoir minerals, and key hydrogenotrophic microorganisms such as sulfate-reducing bacteria, methanogens, acetogens, and iron-reducing bacteria within the gas–liquid–rock–microorganism system. These microbial groups use H2 as an electron donor, triggering biogeochemical reactions that can affect storage efficiency through gas loss and mineral dissolution–precipitation cycles. This review discusses their metabolic pathways and the geochemical interactions driven by microbial byproducts such as H2S, CH4, acetate, and Fe2+ and considers biofilm formation by microbial consortia, which can further change the petrophysical reservoir properties. In addition, the review maps 76 ongoing European projects focused on UHS, showing 71% target salt caverns, 22% depleted hydrocarbon reservoirs, and 7% aquifers, with emphasis on potential biogeochemical interactions. It also identifies key knowledge gaps, including the lack of in situ kinetic data, limited field-scale monitoring of microbial activity, and insufficient understanding of mineral–microbe interactions that may affect gas purity. Finally, the review highlights the need to study microbial adaptation over time and the influence of mineralogy on tolerance thresholds. By analyzing these processes across different geological settings and integrating findings from European research initiatives, this work evaluates the impact of microbial and geochemical factors on the safety, efficiency, and long-term performance of UHS. Full article
(This article belongs to the Special Issue Mineral Dissolution and Precipitation in Geologic Porous Media)
Show Figures

Figure 1

Back to TopTop