Sign in to use this feature.

Years

Between: -

Subjects

remove_circle_outline
remove_circle_outline
remove_circle_outline
remove_circle_outline
remove_circle_outline
remove_circle_outline
remove_circle_outline
remove_circle_outline
remove_circle_outline

Journals

remove_circle_outline
remove_circle_outline
remove_circle_outline
remove_circle_outline
remove_circle_outline

Article Types

Countries / Regions

remove_circle_outline
remove_circle_outline
remove_circle_outline
remove_circle_outline
remove_circle_outline
remove_circle_outline
remove_circle_outline

Search Results (949)

Search Parameters:
Keywords = grid resilience

Order results
Result details
Results per page
Select all
Export citation of selected articles as:
28 pages, 4808 KB  
Article
Hybrid Renewable Systems Integrating Hydrogen, Battery Storage and Smart Market Platforms for Decarbonized Energy Futures
by Antun Barac, Mario Holik, Kristijan Ćurić and Marinko Stojkov
Energies 2026, 19(2), 331; https://doi.org/10.3390/en19020331 - 9 Jan 2026
Abstract
Rapid decarbonization and decentralization of power systems are driving the integration of renewable generation, energy storage and digital technologies into unified energy ecosystems. In this context, photovoltaic (PV) systems combined with battery and hydrogen storage and blockchain-based platforms represent a promising pathway toward [...] Read more.
Rapid decarbonization and decentralization of power systems are driving the integration of renewable generation, energy storage and digital technologies into unified energy ecosystems. In this context, photovoltaic (PV) systems combined with battery and hydrogen storage and blockchain-based platforms represent a promising pathway toward sustainable and transparent energy management. This study evaluates the techno-economic performance and operational feasibility of integrated PV systems combining battery and hydrogen storage with a blockchain-based peer-to-peer (P2P) energy trading platform. A simulation framework was developed for two representative consumer profiles: a scientific–educational institution and a residential household. Technical, economic and environmental indicators were assessed for PV systems integrated with battery and hydrogen storage. The results indicate substantial reductions in grid electricity demand and CO2 emissions for both profiles, with hydrogen integration providing additional peak-load stabilization under current cost constraints. Blockchain functionality was validated through smart contracts and a decentralized application, confirming the feasibility of P2P energy exchange without central intermediaries. Grid electricity consumption is reduced by up to approximately 45–50% for residential users and 35–40% for institutional buildings, accompanied by CO2 emission reductions of up to 70% and 38%, respectively, while hydrogen integration enables significant peak-load reduction. Overall, the results demonstrate the synergistic potential of integrating PV generation, battery and hydrogen storage and blockchain-based trading to enhance energy independence, reduce emissions and improve system resilience, providing a comprehensive basis for future pilot implementations and market optimization strategies. Full article
(This article belongs to the Special Issue Energy Management and Life Cycle Assessment for Sustainable Energy)
Show Figures

Figure 1

42 pages, 824 KB  
Article
Leveraging the DAO for Edge-to-Cloud Data Sharing and Availability
by Adnan Imeri, Uwe Roth, Michail Alexandros Kourtis, Andreas Oikonomakis, Achilleas Economopoulos, Lorenzo Fogli, Antonella Cadeddu, Alessandro Bianchini, Daniel Iglesias and Wouter Tavernier
Future Internet 2026, 18(1), 37; https://doi.org/10.3390/fi18010037 - 8 Jan 2026
Abstract
Reliable data availability and transparent governance are fundamental requirements for distributed edge-to-cloud systems that must operate across multiple administrative domains. Conventional cloud-centric architectures centralize control and storage, creating bottlenecks and limiting autonomous collaboration at the network edge. This paper introduces a decentralized governance [...] Read more.
Reliable data availability and transparent governance are fundamental requirements for distributed edge-to-cloud systems that must operate across multiple administrative domains. Conventional cloud-centric architectures centralize control and storage, creating bottlenecks and limiting autonomous collaboration at the network edge. This paper introduces a decentralized governance and service-management framework that leverages Decentralized Autonomous Organizations (DAOs) and Decentralized Applications (DApps) to to govern and orchestrate verifiable, tamper-resistant, and continuously accessible data exchange between heterogeneous edge and cloud components. By embedding blockchain-based smart contracts within swarm-enabled edge infrastructures, the approach enables automated decision-making, auditable coordination, and fault-tolerant data sharing without relying on trusted intermediaries. The proposed OASEES framework demonstrates how DAO-driven orchestration can enhance data availability and accountability in real-world scenarios, including energy grid balancing, structural safety monitoring, and predictive maintenance of wind turbines. Results highlight that decentralized governance mechanisms enhance transparency, resilience, and trust, offering a scalable foundation for next-generation edge-to-cloud data ecosystems. Full article
Show Figures

Figure 1

23 pages, 5175 KB  
Article
Landslide Disaster Vulnerability Assessment and Prediction Based on a Multi-Scale and Multi-Model Framework: Empirical Evidence from Yunnan Province, China
by Li Xu, Shucheng Tan and Runyang Li
Land 2026, 15(1), 119; https://doi.org/10.3390/land15010119 - 7 Jan 2026
Abstract
Against the backdrop of intensifying global climate change and expanding human encroachment into mountainous regions, landslides have increased markedly in both frequency and destructiveness, emerging as a key risk to socio-ecological security and development in mountain areas. Rigorous assessment and forward-looking prediction of [...] Read more.
Against the backdrop of intensifying global climate change and expanding human encroachment into mountainous regions, landslides have increased markedly in both frequency and destructiveness, emerging as a key risk to socio-ecological security and development in mountain areas. Rigorous assessment and forward-looking prediction of landslide disaster vulnerability (LDV) are essential for targeted disaster risk reduction and regional sustainability. However, existing studies largely center on landslide susceptibility or risk, often overlooking the dynamic evolution of adaptive capacity within affected systems and its nonlinear responses across temporal and spatial scales, thereby obscuring the complex mechanisms underpinning LDV. To address this gap, we examine Yunnan Province, a landslide-prone region of China where intensified extreme rainfall and the expansion of human activities in recent years have exacerbated landslide risk. Drawing on the vulnerability scoping diagram (VSD), we construct an exposure–sensitivity–adaptive capacity assessment framework to characterize the spatiotemporal distribution of LDV during 2000–2020. We further develop a multi-model, multi-scale integrated prediction framework, benchmarking the predictive performance of four machine learning algorithms—backpropagation neural network (BPNN), support vector machine (SVM), random forest (RF), and XGBoost—across sample sizes ranging from 2500 to 360,000 to identify the optimal model–scale combination. From 2000 to 2020, LDV in Yunnan declined overall, exhibiting a spatial pattern of “higher in the northwest and lower in the southeast.” High-LDV areas decreased markedly, and sustained enhancement of adaptive capacity was the primary driver of the decline. At approximately the 90,000-cell grid scale, XGBoost performed best, robustly reproducing the observed spatiotemporal evolution and projecting continued declines in LDV during 2030–2050, albeit with decelerating improvement; low-LDV zones show phased fluctuations of “expansion followed by contraction”, whereas high-LDV zones continue to contract northwestward. The proposed multi-model, multi-scale fusion framework enhances the accuracy and robustness of LDV prediction, provides a scientific basis for precise disaster risk reduction strategies and resource optimization in Yunnan, and offers a quantitative reference for resilience building and policy design in analogous regions worldwide. Full article
Show Figures

Figure 1

32 pages, 8817 KB  
Article
Geospatial Assessment and Modeling of Water–Energy–Food Nexus Optimization for Sustainable Paddy Cultivation in the Dry Zone of Sri Lanka: A Case Study in the North Central Province
by Awanthi Udeshika Iddawela, Jeong-Woo Son, Yeon-Kyu Sonn and Seung-Oh Hur
Water 2026, 18(2), 152; https://doi.org/10.3390/w18020152 - 6 Jan 2026
Viewed by 212
Abstract
This study presents a geospatial assessment and modeling of the water–energy–food (WEF) nexus to enrich the sustainable paddy cultivation of the North Central Province (NCP) of Sri Lanka in the Dry Zone. Increasing climatic variability and limited resources have raised concerns about the [...] Read more.
This study presents a geospatial assessment and modeling of the water–energy–food (WEF) nexus to enrich the sustainable paddy cultivation of the North Central Province (NCP) of Sri Lanka in the Dry Zone. Increasing climatic variability and limited resources have raised concerns about the need for efficient resource management to restore food security globally. The study analyzed the three components of the WEF nexus for their synergies and trade-offs using GIS and remote sensing applications. The food productivity potential was derived using the Normalized Difference Vegetation Index (NDVI), Soil Organic Carbon (SOC), soil type, and land use, whereas water availability was assessed using the Normalized Difference Water Index (NDWI), Soil Moisture Index (SMI), and rainfall data. Energy potential was mapped using WorldClim 2.1 datasets on solar radiation and wind speed and the proximity to the national grid. Scenario modeling was conducted through raster overlay analysis to identify zones of WEF constraints and synergies such as low food–low water areas and high energy–low productivity areas. To ensure the accuracy of the created model, Pearson correlation analysis was used to internally validate between hotspot layers (representing extracted data) and scenario layers (representing modeled outputs). The results revealed a strong positive correlation (r = 0.737), a moderate positive correlation for energy (r = 0.582), and a positive correlation for food (r = 0.273). Those values were statistically significant at p > 0.001. These results confirm the internal validity and accuracy of the model. This study further calculated the total greenhouse gas (GHG) emissions from paddy cultivation in NCP as 1,070,800 tCO2eq yr−1, which results in an emission intensity of 5.35 tCO2eq ha−1 yr−1, with CH4 contributing around 89% and N2O 11%. This highlights the importance of sustainable cultivation in mitigating agricultural emissions that contribute to climate change. Overall, this study demonstrates a robust framework for identifying areas of resource stress or potential synergy under the WEF nexus for policy implementation, to promote climate resilience and sustainable paddy cultivation, to enhance the food security of the country. This model can be adapted to implement similar research work in the future as well. Full article
(This article belongs to the Section Water Resources Management, Policy and Governance)
Show Figures

Figure 1

19 pages, 3846 KB  
Article
Integrating MCDA and Rain-on-Grid Modeling for Flood Hazard Mapping in Bahrah City, Saudi Arabia
by Asep Hidayatulloh, Jarbou Bahrawi, Aris Psilovikos and Mohamed Elhag
Geosciences 2026, 16(1), 32; https://doi.org/10.3390/geosciences16010032 - 6 Jan 2026
Viewed by 143
Abstract
Flooding is a significant natural hazard in arid regions, particularly in Saudi Arabia, where intense rainfall events pose serious risks to both infrastructure and public safety. Bahrah City, situated between Jeddah and Makkah, has experienced recurrent flooding owing to its topography, rapid urbanization, [...] Read more.
Flooding is a significant natural hazard in arid regions, particularly in Saudi Arabia, where intense rainfall events pose serious risks to both infrastructure and public safety. Bahrah City, situated between Jeddah and Makkah, has experienced recurrent flooding owing to its topography, rapid urbanization, and inadequate drainage systems. This study aims to develop a comprehensive flood hazard mapping approach for Bahrah City by integrating remote sensing data, Geographic Information Systems (GISs), and Multi-Criteria Decision Analysis (MCDA). Key input factors included the Digital Elevation Model (DEM), slope, distance from streams, and land use/land cover (LULC). The Analytical Hierarchy Process (AHP) was applied to assign relative weights to these factors, which were then combined with fuzzy membership values through fuzzy overlay analysis to generate a flood susceptibility map categorized into five levels. According to the AHP analysis, the high-susceptibility zone covers 2.2 km2, indicating areas highly vulnerable to flooding, whereas the moderate-susceptibility zone spans 26.1 km2, representing areas prone to occasional flooding, but with lower severity. The low-susceptibility zone, covering the largest area (44.7 km 2), corresponds to regions with a lower likelihood of significant flooding. Additionally, hydraulic simulations using the rain-on-grid (RoG) method in HEC-RAS were conducted to validate the hazard assessment by identifying inundation depths. Both the AHP analysis and the RoG flood hazard maps consistently identify the western part of Bahrah City as the high-susceptibility zone, reinforcing the reliability and complementarity of both models. These findings provide critical insights for urban planners and policymakers to improve flood hazard mitigation and strengthen resilience to future flood events. Full article
Show Figures

Figure 1

27 pages, 3862 KB  
Review
Unlocking the Potential of Digital Twin Technology for Energy-Efficient and Sustainable Buildings: Challenges, Opportunities, and Pathways to Adoption
by Muhyiddine Jradi
Sustainability 2026, 18(1), 541; https://doi.org/10.3390/su18010541 - 5 Jan 2026
Viewed by 145
Abstract
Digital Twin technology is transforming how buildings are designed, operated, and optimized, serving as a key enabler of smarter, more energy-efficient, and sustainable built environments. By creating dynamic, data-driven virtual replicas of physical assets, Digital Twins support continuous monitoring, predictive maintenance, and performance [...] Read more.
Digital Twin technology is transforming how buildings are designed, operated, and optimized, serving as a key enabler of smarter, more energy-efficient, and sustainable built environments. By creating dynamic, data-driven virtual replicas of physical assets, Digital Twins support continuous monitoring, predictive maintenance, and performance optimization across a building’s lifecycle. This paper provides a structured review of current developments and future trends in Digital Twin applications within the building sector, particularly highlighting their contribution to decarbonization, operational efficiency, and performance enhancement. The analysis identifies major challenges, including data accessibility, interoperability among heterogeneous systems, scalability limitations, and cybersecurity concerns. It emphasizes the need for standardized protocols and open data frameworks to ensure seamless integration across Building Management Systems (BMSs), Building Information Models (BIMs), and sensor networks. The paper also discusses policy and regulatory aspects, noting how harmonized standards and targeted incentives can accelerate adoption, particularly in retrofit and renovation projects. Emerging directions include Artificial Intelligence integration for autonomous optimization, alignment with circular economy principles, and coupling with smart grid infrastructures. Overall, realizing the full potential of Digital Twins requires coordinated collaboration among researchers, industry, and policymakers to enhance building performance and advance global decarbonization and urban resilience goals. Full article
Show Figures

Figure 1

32 pages, 2922 KB  
Article
Grid-Forming Inverter Integration for Resilient Distribution Networks: From Transmission Grid Support to Islanded Operation
by Mariajose Giraldo-Jaramillo and Carolina Tranchita
Electricity 2026, 7(1), 3; https://doi.org/10.3390/electricity7010003 - 4 Jan 2026
Viewed by 218
Abstract
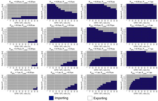
The progressive replacement of synchronous machines by inverter-based resources (IBRs) reduces system inertia and short-circuit strength, making power systems more vulnerable to frequency and voltage instabilities. Grid-forming (GFM) inverters can mitigate these issues by establishing voltage and frequency references, emulating inertia and enabling [...] Read more.
The progressive replacement of synchronous machines by inverter-based resources (IBRs) reduces system inertia and short-circuit strength, making power systems more vulnerable to frequency and voltage instabilities. Grid-forming (GFM) inverters can mitigate these issues by establishing voltage and frequency references, emulating inertia and enabling autonomous operation during islanding, while grid-following (GFL) inverters mainly contribute to reactive power support. This paper evaluates the capability of GFM inverters to provide grid support under both grid-connected and islanded conditions at the distribution level. Electromagnetic transient (EMT) simulations in MATLAB/Simulink R2022b were performed on a 20 kV radial microgrid comprising GFM and GFL inverters and aggregated load. Small disturbances, including phase-angle jumps and voltage steps at the point of common coupling, were introduced while varying the GFM share and virtual inertia constants. Also, local variables were assessed during islanded operation and separation process. Results indicate that maintaining a GFM share above approximately 30–40% with inertia constants exceeding 2 s significantly enhances frequency stability, supports successful transitions to islanded operation, and improves overall resilience. The study highlights the complementary roles of GFM and GFL in enabling the stable and resilient operation of converter-dominated distribution systems. Full article
Show Figures

Figure 1

21 pages, 1428 KB  
Review
Encryption for Industrial Control Systems: A Survey of Application-Level and Network-Level Approaches in Smart Grids
by Mahesh Narayanan, Muhammad Asfand Hafeez and Arslan Munir
J. Cybersecur. Priv. 2026, 6(1), 11; https://doi.org/10.3390/jcp6010011 - 4 Jan 2026
Viewed by 171
Abstract
Industrial Control Systems (ICS) are fundamental to the operation, monitoring, and automation of critical infrastructure in sectors such as energy, water utilities, manufacturing, transportation, and oil and gas. According to the Purdue Model, ICS encompasses tightly coupled OT and IT layers, becoming increasingly [...] Read more.
Industrial Control Systems (ICS) are fundamental to the operation, monitoring, and automation of critical infrastructure in sectors such as energy, water utilities, manufacturing, transportation, and oil and gas. According to the Purdue Model, ICS encompasses tightly coupled OT and IT layers, becoming increasingly interconnected. Smart grids represent a critical class of ICS; thus, this survey examines encryption and relevant protocols in smart grid communications, with findings extendable to other ICS. Encryption techniques implemented at both the protocol and network layers are among the most effective cybersecurity strategies for protecting communications in increasingly interconnected ICS environments. This paper provides a comprehensive survey of encryption practices within the smart grid as the primary ICS application domain, focusing on protocol-level solutions (e.g., DNP3, IEC 60870-5-104, IEC 61850, ICCP/TASE.2, Modbus, OPC UA, and MQTT) and network-level mechanisms (e.g., VPNs, IPsec, and MACsec). We evaluate these technologies in terms of security, performance, and deployability in legacy and heterogeneous systems that include renewable energy resources. Key implementation challenges are explored, including real-time operational constraints, cryptographic key management, interoperability across platforms, and alignment with NERC CIP, IEC 62351, and IEC 62443. The survey highlights emerging trends such as lightweight Transport Layer Security (TLS) for constrained devices, post-quantum cryptography, and Zero Trust architectures. Our goal is to provide a practical resource for building resilient smart grid security frameworks, with takeaways that generalize to other ICS. Full article
(This article belongs to the Special Issue Security of Smart Grid: From Cryptography to Artificial Intelligence)
Show Figures

Figure 1

37 pages, 3749 KB  
Article
Quantum-Enhanced Residual Convolutional Attention Architecture for Renewable Forecasting in Off-Grid Cloud Microgrids
by Ibrahim Alzamil
Mathematics 2026, 14(1), 181; https://doi.org/10.3390/math14010181 - 3 Jan 2026
Viewed by 84
Abstract
Multimodal forecasting is increasingly needed to maintain energy levels, storage capacity, and compute efficiency in off-grid, renewable-powered cloud environments. Variable sensor quality, uncertain interactions with renewable energy, and rapidly changing weather patterns make real-time forecasting difficult. Current transformer, GNN, and CNN systems suffer [...] Read more.
Multimodal forecasting is increasingly needed to maintain energy levels, storage capacity, and compute efficiency in off-grid, renewable-powered cloud environments. Variable sensor quality, uncertain interactions with renewable energy, and rapidly changing weather patterns make real-time forecasting difficult. Current transformer, GNN, and CNN systems suffer from sensor noise instability, multimodal temporal–spectral correlation issues, and challenges in the interpretability of operational decision-making. In this research, Q-RCANeX, a quantum-guided residual convolutional attention network for off-grid cloud infrastructures, estimates battery state of charge, renewable energy sources, and microgrid efficiency to overcome these restrictions. The system uses a Hybrid Quantum–Bayesian Evolutionary Optimizer, quantum feature embedding, temporal–spectral attention, residual convolutional encoding, and signal decomposition preprocessing. These parameters reinforce features, reduce noise, and align forecasting behavior with microgrid dynamics. Q-RCANeX obtains 98.6% accuracy, 0.992 AUC, and 0.986 R3 values for REAF, WGF, SOC-F, and EEIF forecasting tasks, according to a statistical study. Additionally, it determines inference latency to 4.9 ms and model size to 18.5 MB. Even with 20% of sensor data missing or noisy, the model outperforms 12 state-of-the-art baselines and maintains 96.8% accuracy using ANOVA, Wilcoxon, Nemenyi, and Holm tests. The findings indicate that the forecasting framework has high accuracy, clarity, and resilience to failures. This makes it useful for real-time, off-grid management of renewable cloud microgrids. Full article
Show Figures

Figure 1

23 pages, 3748 KB  
Article
Optimal Design of Off-Grid Wind–Solar–Hydrogen Integrated Energy System Considering Power and Hydrogen Storage: A General Method
by Lihua Lin, Xiaoyong Gao, Xin Zuo, Zhijun Bu, Jian Li and Chaodong Tan
Processes 2026, 14(1), 154; https://doi.org/10.3390/pr14010154 - 2 Jan 2026
Viewed by 239
Abstract
Existing design methodologies for off-grid wind–solar–hydrogen integrated energy systems (WSH-IES) are typically case-specific and lack portability. This study aims to establish a unified design framework to enhance cross-scenario applicability while retaining case-specific adaptability. The proposed framework employs the superstructure concept, dividing the off-grid [...] Read more.
Existing design methodologies for off-grid wind–solar–hydrogen integrated energy systems (WSH-IES) are typically case-specific and lack portability. This study aims to establish a unified design framework to enhance cross-scenario applicability while retaining case-specific adaptability. The proposed framework employs the superstructure concept, dividing the off-grid WSH-IES into three subsystems: energy production, conversion, and storage subsystems. The framework integrates equipment selection and capacity sizing into a unified optimization process described by a mixed-integer programming model. Additionally, the modular constraint template ensures generalizability across scenarios by linking the local resource protocol to the techno-economic parameters of the equipment, allowing the model to be adapted to various situations. The model was applied to two case studies. Economic analysis indicates that the pure electricity architecture is dominated by energy storage (battery costs account for 96.8%), while the hybrid architecture redistributes expenditures between batteries (67.8%) and electrolyzers (28.4%). It utilizes hydrogen as a complementary medium for long-duration energy storage, achieving cost risk diversification and enhanced resilience. Under current techno-economic conditions, real-time bidirectional electricity–hydrogen conversion offers no economic benefits. This framework quantifies cost drivers and design trade-offs for off-grid WSH-IES, providing an open modeling platform for academic research and planning applications. Full article
(This article belongs to the Special Issue Modeling, Operation and Control in Renewable Energy Systems)
Show Figures

Figure 1

46 pages, 3432 KB  
Review
Cybersecurity in Smart Grids and Other Application Fields: A Review Paper
by Ahmad Ali, Mohammed Wadi and Wisam Elmasry
Energies 2026, 19(1), 246; https://doi.org/10.3390/en19010246 - 1 Jan 2026
Viewed by 666
Abstract
This article explores various applications and advancements in the fields of energy management (EM), cybersecurity (CS), and automation across multiple sectors, including smart grids (SGs), the Internet of things (IoT), trading, e-commerce, and autonomous systems. A variety of innovative solutions and methodologies are [...] Read more.
This article explores various applications and advancements in the fields of energy management (EM), cybersecurity (CS), and automation across multiple sectors, including smart grids (SGs), the Internet of things (IoT), trading, e-commerce, and autonomous systems. A variety of innovative solutions and methodologies are discussed, such as enhanced impedance methods for simulation stability, decision support systems for resource allocation, and advanced algorithms for detecting cyber-physical threats. The integration of artificial intelligence (AI) and machine learning (ML) techniques is highlighted, particularly in addressing challenges such as fault tolerance, economic distribution in cyber-physical systems (CPSs), and protection coordination in complex environments. Additionally, the development of robust algorithms for real-time monitoring and control demonstrates significant potential for improving system efficiency and resilience against various types of attacks. Full article
Show Figures

Figure 1

29 pages, 3501 KB  
Article
Stochastic Model Predictive Control for Photovoltaic Energy Plants: Coordinating Energy Storage, Generation, and Power Quality
by Pablo Velarde and Antonio J. Gallego
Energies 2026, 19(1), 232; https://doi.org/10.3390/en19010232 - 31 Dec 2025
Viewed by 191
Abstract
The increasing integration of photovoltaic (PV) systems into modern power grids poses significant operational challenges, including variability in solar generation, fluctuations in demand, degradation of power quality, and reduced reliability under uncertain conditions. Addressing these challenges requires advanced control strategies that can manage [...] Read more.
The increasing integration of photovoltaic (PV) systems into modern power grids poses significant operational challenges, including variability in solar generation, fluctuations in demand, degradation of power quality, and reduced reliability under uncertain conditions. Addressing these challenges requires advanced control strategies that can manage uncertainty while coordinating storage, inverter-level actions, and power quality functions. This paper proposes a unified stochastic Model Predictive Control (SMPC) framework for the optimal management of photovoltaic (PV) systems under uncertainty. The approach integrates chance-constrained optimization with Value-at-Risk (VaR) modeling to ensure system reliability under variable solar irradiance and demand profiles. Unlike conventional deterministic MPCs, the proposed method explicitly addresses stochastic disturbances while optimizing energy storage, generation, and power quality. The framework introduces a hierarchical control architecture, where a centralized SMPC coordinates global energy flows, and decentralized inverter agents perform local Maximum Power Point Tracking (MPPT) and harmonic compensation based on the instantaneous power theory. Simulation results demonstrate significant improvements in energy efficiency from 78% to 85%, constraint satisfaction from 85% to 96%, total harmonic distortion reduction by 25%, and resilience (energy supply loss reduced from 15% to 5% under fault conditions), compared to classical deterministic approaches. This comprehensive methodology offers a robust solution for integrating PV systems into modern grids, addressing sustainability and reliability goals under uncertainty. Full article
(This article belongs to the Special Issue Solar Energy Conversion and Storage Technologies)
Show Figures

Figure 1

34 pages, 8207 KB  
Article
Internal Model-Based Dynamic Power Control of Grid-Following Voltage-Source Inverters
by Ersan Kabalci
Electronics 2026, 15(1), 185; https://doi.org/10.3390/electronics15010185 - 30 Dec 2025
Viewed by 321
Abstract
This study proposes a robust control strategy to improve the stability and reliability of grid-following inverters with LCL filters, particularly under varying disturbances and instability conditions. A detailed survey of existing control strategies is presented to identify their limitations and highlight the advantages [...] Read more.
This study proposes a robust control strategy to improve the stability and reliability of grid-following inverters with LCL filters, particularly under varying disturbances and instability conditions. A detailed survey of existing control strategies is presented to identify their limitations and highlight the advantages of Internal Model-Based Control (IMC). The analytical representation of IMC has been examined by demonstrating its inherent robustness against system uncertainties and external disturbances. The research focuses on a control method for grid-following inverters operating under challenging conditions such as grid disturbances, nonlinearities, and parameter variations. The effect of these factors on inverter performance is analyzed, and corresponding mitigation strategies such as advanced filtering and adaptive control mechanisms are discussed. A simulation framework is developed to assess the effectiveness of the proposed IMC-based control approach under various grid conditions. The results confirm that IMC enhances system stability, reduces harmonic distortion, and improves dynamic response. Moreover, the outcomes highlight the potential of IMC as a robust and adaptive control solution by providing valuable evaluations for advancing inverter technologies in weak grid environments and optimizing filter designs to achieve improved power quality. Full article
(This article belongs to the Section Power Electronics)
Show Figures

Figure 1

24 pages, 1234 KB  
Article
Reimagining Proximity: Operationalising the X-Minute City and Urban Regeneration in Amsterdam and Milan
by Fulvia Pinto and Mina Akhavan
Land 2026, 15(1), 71; https://doi.org/10.3390/land15010071 - 30 Dec 2025
Viewed by 239
Abstract
The study explores the concept of the X-Minute City, an evolution of the 15-min city paradigm, as an operational tool for sustainable urban regeneration in Europe. Starting from the goal of ensuring daily accessibility to key services within 5–20 min on foot or [...] Read more.
The study explores the concept of the X-Minute City, an evolution of the 15-min city paradigm, as an operational tool for sustainable urban regeneration in Europe. Starting from the goal of ensuring daily accessibility to key services within 5–20 min on foot or by bicycle, the research analyses how this proximity model can respond to contemporary environmental, social, and infrastructural challenges. Through a comparative approach between Amsterdam and Milan, chosen for their regulatory and cultural differences, the study combines documentary analysis, urban policy evaluation, and the construction of a grid of multidimensional indicators relating to proximity, sustainable mobility, spatial reuse, and social inclusion. In conceptual terms, the X-Minute City is understood here as a flexible and governance-oriented extension of the 15-min city, in which proximity is treated as an adaptive temporal band (5–20 min) and as an infrastructure of multilevel urban governance rather than a fixed and universal design rule. The findings highlight that in the Netherlands, the model is supported by a coherent and integrated regulatory framework, while in Italy, innovative local experiments and bottom-up participatory practices prevail. The analysis demonstrates that integrating the X-Minute City with multilevel governance tools and inclusive policies can foster more equitable, resilient, and sustainable cities. Finally, the research proposes an adaptable and replicable framework, capable of transforming the X-Minute City from a theoretical vision to an operational infrastructure for 21st-century European urban planning. The limitations of this predominantly qualitative, document-based approach are discussed, together with future directions for integrating spatial accessibility modelling and participatory methods. Full article
Show Figures

Figure 1

19 pages, 1730 KB  
Article
Optimizing EV Battery Charging Using Fuzzy Logic in the Presence of Uncertainties and Unknown Parameters
by Minhaz Uddin Ahmed, Md Ohirul Qays, Stefan Lachowicz and Parvez Mahmud
Electronics 2026, 15(1), 177; https://doi.org/10.3390/electronics15010177 - 30 Dec 2025
Viewed by 166
Abstract
The growing use of electric vehicles (EVs) creates challenges in designing charging systems that are smart, dependable, and efficient, especially when environmental conditions change. This research proposes a fuzzy-logic-based PID control strategy integrated into a photovoltaic (PV) powered EV charging system to address [...] Read more.
The growing use of electric vehicles (EVs) creates challenges in designing charging systems that are smart, dependable, and efficient, especially when environmental conditions change. This research proposes a fuzzy-logic-based PID control strategy integrated into a photovoltaic (PV) powered EV charging system to address uncertainties such as fluctuating solar irradiance, grid instability, and dynamic load demands. A MATLAB-R2023a/Simulink-R2023a model was developed to simulate the charging process using real-time adaptive control. The fuzzy logic controller (FLC) automatically updates the PID gains by evaluating the error and how quickly the error is changing. This adaptive approach enables efficient voltage regulation and improved system stability. Simulation results demonstrate that the proposed fuzzy–PID controller effectively maintains a steady charging voltage and minimizes power losses by modulating switching frequency. Additionally, the system shows resilience to rapid changes in irradiance and load, improving energy efficiency and extending battery life. This hybrid approach outperforms conventional PID and static control methods, offering enhanced adaptability for renewable-integrated EV infrastructure. The study contributes to sustainable mobility solutions by optimizing the interaction between solar energy and EV charging, paving the way for smarter, grid-friendly, and environmentally responsible charging networks. These findings support the potential for the real-world deployment of intelligent controllers in EV charging systems powered by renewable energy sources This study is purely simulation-based; experimental validation via hardware-in-the-loop (HIL) or prototype development is reserved for future work. Full article
(This article belongs to the Special Issue Data-Related Challenges in Machine Learning: Theory and Application)
Show Figures

Figure 1

Back to TopTop