Sign in to use this feature.

Years

Between: -

Subjects

remove_circle_outline
remove_circle_outline
remove_circle_outline
remove_circle_outline
remove_circle_outline
remove_circle_outline
remove_circle_outline
remove_circle_outline
remove_circle_outline

Journals

remove_circle_outline
remove_circle_outline
remove_circle_outline
remove_circle_outline
remove_circle_outline
remove_circle_outline
remove_circle_outline
remove_circle_outline
remove_circle_outline
remove_circle_outline

Article Types

Countries / Regions

remove_circle_outline
remove_circle_outline
remove_circle_outline
remove_circle_outline

Search Results (731)

Search Parameters:
Keywords = grain corn

Order results
Result details
Results per page
Select all
Export citation of selected articles as:
18 pages, 868 KB  
Article
Supplementation with Commercial Corn Grain or a Mexican Hybrid Variety (Tlaoli Puma) in Sheep at the End of Gestation and Its Effect on Productive and Behavioral Parameters
by Angélica Terrazas, Lorena Nava, Katya Camacho, Margarita Tadeo-Robledo, Alejandro Espinosa-Calderon, Karina Yazmine Mora-García, Paolo Cano-Suárez, Alan Olazabal, Jesús Jonathan Ramírez-Espinosa and Laura Castillo-Hernández
Agriculture 2026, 16(8), 841; https://doi.org/10.3390/agriculture16080841 - 10 Apr 2026
Viewed by 29
Abstract
Using alternative energy sources for animal feed, such as hybrid corn varieties rather than genetically modified ones, is important. Therefore, the objective of this work was to assess the effects of supplementation at the end of gestation with Mexican Puma hybrid corn grain [...] Read more.
Using alternative energy sources for animal feed, such as hybrid corn varieties rather than genetically modified ones, is important. Therefore, the objective of this work was to assess the effects of supplementation at the end of gestation with Mexican Puma hybrid corn grain on productive and behavioral parameters in sheep. Twenty Columbia multiparous ewes were used; along with their diet, they were provided 600 g/animal/day of cracked corn during the last 20 days of pregnancy and the first week of lactation. The animals were divided into two groups: one fed commercial cracked corn (n = 11) and the other Mexican Tlaoli Puma hybrid cracked corn (n = 9). The productive parameters evaluated in the mother were: body weight, body condition score (BCS), feed intake, weight change, glucose, and ketone body levels, as well as the estimated quality of milk using Brix refractometer values on days 15 and 30 of lactation. In lambs, their rectal and external temperature was measured 2 h after birth, while their weight was measured 2 h after birth and every week until week 6 postpartum. Behavioral parameters were measured in the first two hours postpartum, including the maternal latency of cleaning the offspring, duration of the first nursing episode, the lamb’s latencies of standing and nursing, and vocalizations in mother and lamb. Weight, BCS and weight change were not affected by the group but were affected by time; these parameters increased at the end of gestation and decreased significantly after delivery (p < 0.05). Ketone body levels were not affected by group or time (p > 0.05) and remained at low values. Glucose levels were not affected by the group but were affected by time; they increased significantly after birth (p < 0.05). Feed intake was similar in both groups (p > 0.05) and decreased as parturition approached (p < 0.05). The estimated milk quality was not affected by the group, nor by the time (p > 0.05). Mothers in both groups began cleaning their offspring within the first three minutes after giving birth and emitted a similar frequency of vocalizations (p > 0.05). However, mothers in the commercial maize group had a longer nursing episode than those in the hybrid maize group (p < 0.05). The lambs in both groups stood up within the first half hour of birth, suckled before one hour after birth and emitted a similar number of vocalizations (p > 0.05). Temperatures and lamb weight were similar in both groups (p > 0.05); however, lamb weight increased as they aged (p < 0.05). It is concluded that supplementing sheep at the end of gestation with Puma hybrid Mexican corn grain can yield similar productive and behavioral benefits as supplementing with commercial grain. Full article
(This article belongs to the Section Farm Animal Production)
Show Figures

Figure 1

30 pages, 14814 KB  
Article
The Intelligent Row-Following Method and System for Corn Harvesters Driven by “Visual-Gateway” Collaboration
by Shengjie Zhou, Songling Du, Xinping Zhang, Cheng Yang, Guoying Li, Qingyang Wang and Liqing Zhao
Agriculture 2026, 16(8), 832; https://doi.org/10.3390/agriculture16080832 - 9 Apr 2026
Viewed by 75
Abstract
To address the issues of corn harvester field operations relying on driver visual guidance for row alignment, high labor intensity, and unstable operation accuracy, this study innovatively proposes a “vision-dominant, gateway-enhanced” dual-mode collaborative row-alignment assistance architecture, and independently develops the R2DC-Mask [...] Read more.
To address the issues of corn harvester field operations relying on driver visual guidance for row alignment, high labor intensity, and unstable operation accuracy, this study innovatively proposes a “vision-dominant, gateway-enhanced” dual-mode collaborative row-alignment assistance architecture, and independently develops the R2DC-Mask R-CNN instance segmentation network and MCC-KF robust filtering algorithm to form a deeply coupled hardware–software-assisted driving system. The R2DC-Mask R-CNN network is autonomously designed for corn row-detection scenarios, achieving accurate perception in complex field environments; the MCC-KF algorithm innovatively solves the state estimation divergence problem during transient vision failures through a multi-criteria constraint mechanism, ensuring continuous navigation capability; the intelligent gateway and vision system form a confidence-driven master–slave switching mechanism that adaptively enhances system robustness when vision is restricted. Field experiments demonstrate that within the speed range of 0.5–5.0 km/h, the average lateral deviation in the row alignment assisted by the system is 3.82–5.30 cm, the proportion of deviations less than 10 cm exceeds 96%, and all sample deviations remain within 20 cm; at a speed of 3.5 km/h, the system reduces the average grain loss rate from 3.76% under manual operation to 2.65%, a decrease of 29.5%. This system effectively improves row alignment accuracy and harvest quality, providing a practical human–machine collaborative solution for intelligent harvester operations. Full article
(This article belongs to the Section Agricultural Technology)
Show Figures

Figure 1

22 pages, 7692 KB  
Article
SSF-TransUnet: Fine-Grained Crop Classification via Cross-Source Spatial Spectral Fusion
by Jian Yan, Xueke Chen, Rongrong Ren, Xiaofei Mi, Zhanliang Yuan, Jian Yang, Xianhong Meng, Zhenzhao Jiang, Hongbo Zhu and Yong Liu
Remote Sens. 2026, 18(7), 1034; https://doi.org/10.3390/rs18071034 - 30 Mar 2026
Viewed by 303
Abstract
Accurate exploitation of spatial structures and spectral characteristics is essential for fine-grained crop classification using remote sensing imagery. Although multi-source remote sensing data provide complementary information, most existing methods implicitly assume homogeneous data sources with consistent spatial resolution. In practice, high spatial resolution [...] Read more.
Accurate exploitation of spatial structures and spectral characteristics is essential for fine-grained crop classification using remote sensing imagery. Although multi-source remote sensing data provide complementary information, most existing methods implicitly assume homogeneous data sources with consistent spatial resolution. In practice, high spatial resolution and rich spectral information are usually provided by different sensors, making cross-source spatial–spectral fusion a non-trivial challenge. To address this issue, we propose SSF-TransUnet, a dual-branch spatial–spectral joint modeling framework for fine crop classification. The proposed network explicitly decouples spatial structure extraction and spectral discriminability learning by jointly utilizing high spatial resolution imagery and multi-spectral observations acquired from different satellite sensors within a unified architecture. To support model training and evaluation, we construct SSCR-Agri, a spatial–spectral complementary resolution agricultural dataset integrating meter-level GF-2 imagery and multi-spectral Sentinel-2 data from five representative agricultural regions in northern China, covering five crop categories including corn, rice, wheat, potato, and others. Extensive experiments demonstrate that SSF-TransUnet consistently outperforms representative CNN-based and hybrid CNN–Transformer models. The proposed method achieves an overall accuracy (OA) of 81.84% and a mean Intersection over Union (mIoU) of 0.6954 in fine-grained crop classification, effectively distinguishing crops. These results highlight the effectiveness of spatial–spectral joint modeling for high-resolution crop mapping and demonstrate its potential for precision agriculture and large-scale agricultural monitoring applications, and shows a promising mechanism when combined with multi-temporal observations. Full article
Show Figures

Figure 1

14 pages, 3141 KB  
Article
Enhanced Real-Time Detector for Industrial Vision-Based Corn Impurity Detection
by Xiao Zhang, Yuhang Bian, Xiangdong Li, Haoze Yu, Dong Li and Min Wu
Foods 2026, 15(6), 1065; https://doi.org/10.3390/foods15061065 - 18 Mar 2026
Viewed by 211
Abstract
The effective cleaning of corn prior to storage is crucial for ensuring grain quality and safety. Traditional Convolutional Neural Network (CNN)-based detection methods often struggle to maintain accuracy in scenarios with dense occlusions. Furthermore, limitations in image quality and feature representation hinder their [...] Read more.
The effective cleaning of corn prior to storage is crucial for ensuring grain quality and safety. Traditional Convolutional Neural Network (CNN)-based detection methods often struggle to maintain accuracy in scenarios with dense occlusions. Furthermore, limitations in image quality and feature representation hinder their generalization to diverse impurity types. To address these challenges, this paper proposes an enhanced real-time detector transformer model named RT-DETR-CD (Real-Time Detector Transformer with Convolution and Dynamic Upsampling) for corn impurity detection based on industrial vision. This approach integrates Receptive Field Attention Convolutions (RFAConv) to enhance sensitivity to local texture details and employs the dynamic upsampling operator DySample to restore high-frequency edge information. Additionally, a novel Inner-Shape-IoU loss function is introduced to accelerate bounding box regression for objects with varying aspect ratios. Images were captured using FLIR industrial cameras under controllable annular LED illumination. Experiments on a self-built dataset demonstrate that the proposed model achieves a 4.7% improvement in mean average precision (mAP) and operates at 68 frames per second (FPS), outperforming the original RT-DETR model in both accuracy and speed. This work provides a practical solution for real-time, high-precision impurity detection on grain processing lines. Full article
(This article belongs to the Section Food Analytical Methods)
Show Figures

Figure 1

15 pages, 420 KB  
Article
Development, Optimization, and Evaluation of a Multicomponent Cereal-Based Food Mixture: Nutritional, Biological, and Microbiological Aspect
by Arai Kambarova, Aidyn Igenbayev, Zhanar Kalibekkyzy, Asiya Utegenova, Assemgul Baikadamova, Assem Spanova, Gulmira Zhumadilova, Sholpan Abzhanova and Marzhan Tashybayeva
Appl. Sci. 2026, 16(5), 2593; https://doi.org/10.3390/app16052593 - 9 Mar 2026
Viewed by 521
Abstract
The development of functional cereal-based products with enhanced nutritional and biological value is a priority in modern food science, as single-grain cereals often exhibit limitations in amino acid balance and micronutrient composition. This study aimed to develop, optimize, and evaluate a multicomponent cereal-based [...] Read more.
The development of functional cereal-based products with enhanced nutritional and biological value is a priority in modern food science, as single-grain cereals often exhibit limitations in amino acid balance and micronutrient composition. This study aimed to develop, optimize, and evaluate a multicomponent cereal-based food mixture with improved functional and nutritional properties. A mixture composed of rice, buckwheat, oats, and corn was formulated using computer-based modeling to optimize essential amino acid composition and energy value in accordance with WHO recommendations. The technological process included cleaning, sorting, hydrothermal treatment, dehulling, drying, cooling, grinding, and subsequent blending of the cereal components. Standard methods were used to assess organoleptic properties, chemical composition, mineral and vitamin content, microbiological safety, and shelf life at a moisture content of 13–14%. The developed mixture demonstrated favorable sensory characteristics and a balanced chemical composition, with a protein content of 14.43 g/100 g, carbohydrates of 59.92 g/100 g, fat of 4.48 g/100 g, and an energy value of 322.74 kcal (1351 kJ) per 100 g. The product was rich in essential macro- and microelements and B-complex vitamins, met all microbiological safety requirements, and exhibited a shelf life of 4–5 months. These findings indicate that the proposed multicomponent cereal mixture is nutritionally balanced, safe, and suitable for functional and health-oriented food applications. Full article
(This article belongs to the Section Food Science and Technology)
Show Figures

Figure 1

19 pages, 2214 KB  
Review
Impact of Water Stress on Growth, Physiology, and Yield of Maize (Zea mays L.): Bibliographic Review
by Magdoline Mustafa Ahmed Osman, Ronald Kuunya, Rania Alrasheed, András Tamás, Illés Árpád and Tamás Rátonyi
Int. J. Plant Biol. 2026, 17(3), 21; https://doi.org/10.3390/ijpb17030021 - 6 Mar 2026
Viewed by 586
Abstract
Water stress is a major challenge that limits the growth, development, and yield of maize (Zea mays L.) worldwide, especially under climate change, particularly abiotic stresses. This review presents a comprehensive bibliometric and literature-based analysis of research on maize’s response to drought [...] Read more.
Water stress is a major challenge that limits the growth, development, and yield of maize (Zea mays L.) worldwide, especially under climate change, particularly abiotic stresses. This review presents a comprehensive bibliometric and literature-based analysis of research on maize’s response to drought and water scarcity from 1975 to 2025, using VOS viewer1.6.20 software, facilitating the detection of co-authorship networks, thematic groupings, and patterns of keyword co-occurrence within the selected publications. Data from the Web of Science were examined to assess publication trends, keyword networks, and international collaborations. A literature search was conducted by combining the keywords ((“maize”) OR (“corn”) AND (“drought”) OR (“water stress”) AND (“yield”)). Relevant studies were retrieved from the Web of Science (WoS) database using this search string. The Mann–Kendall test revealed a significant positive trend (p = 0.001) in publications on water scarcity (R2 = 0.8526), with 396 relevant studies identified globally, regardless of language. The analysis of publication trends demonstrated a statistically significant increase in the volume of publications over the examined period, featuring major contributions from Kenya, Switzerland, Mexico, China, and the United States. The most influential publication focuses on a biotic stressor that significantly reduces maize grain yield. These results emphasise the need for integrated strategies that combine genetic improvement and sustainable irrigation to mitigate the impacts of water stress. This comprehensive analysis provides a foundation for guiding future research and policy development to improve maize resilience against the effects of water stress under changing climatic conditions. Full article
(This article belongs to the Topic New Insights into Plant Biotic and Abiotic Stress)
Show Figures

Figure 1

22 pages, 5113 KB  
Article
High Accuracy Quantification of Aflatoxin B1 via a Compact Smart Gas Sensing System Assisted by Dual-Branch Convolutional Neural Network
by Changyi Liu, Yu Guo, Qi Bao, Junqiao Li, Peipei Huang and Xiulan Sun
Foods 2026, 15(5), 882; https://doi.org/10.3390/foods15050882 - 4 Mar 2026
Viewed by 431
Abstract
Mycotoxin contamination of grains during storage and transportation represents a significant threat to global food security. Conventional detection methods exhibit limitations in terms of real-time monitoring. This study presents a compact smart gas sensing system for mycotoxins, facilitating non-destructive testing of corn infected [...] Read more.
Mycotoxin contamination of grains during storage and transportation represents a significant threat to global food security. Conventional detection methods exhibit limitations in terms of real-time monitoring. This study presents a compact smart gas sensing system for mycotoxins, facilitating non-destructive testing of corn infected with fungi by analyzing the volatile organic compounds (VOCs) emitted during fungal growth. It also facilitates the precise quantitative detection of Aflatoxin B1 (AFB1). Additionally, a dual-branch convolutional neural network (DB-CNN) model has been developed to conduct an in-depth analysis of the temporal and spatial characteristics of VOCs signals. The system achieves 100% accuracy in identifying grains (corn, peanuts, wheat, and rice) infected with Fusarium graminearum and Aspergillus flavus by extracting the characteristic fingerprint spectra of fungal VOCs. In the quantitative analysis, the DB-CNN exhibits good performance (RMSE = 1.0292 μg/kg, R2 = 0.9994). In addition, the designed detection system supports wireless transmission and can be connected to a smartphone for data transfer, thereby facilitating data storage and remote monitoring. The entire detection process is completed within 4 min. This study provides an innovative technical foundation for dynamic real-time monitoring of fungal contamination in the food supply chain, contributing to early warning systems and quality control measures. Full article
(This article belongs to the Section Food Analytical Methods)
Show Figures

Figure 1

30 pages, 3293 KB  
Article
An Analysis of the Structural Traits and Drivers of Virtual Land Trade Networks Within the G20 Countries
by Guangyao Deng and Yansu Wang
Land 2026, 15(3), 416; https://doi.org/10.3390/land15030416 - 4 Mar 2026
Viewed by 346
Abstract
With the deepening of international trade and the increasing shortage of land resources, the importance of virtual soil trade in grain has become increasingly prominent. Based on FAO data, this study constructs the virtual soil trade network of wheat, rice, corn and soybean [...] Read more.
With the deepening of international trade and the increasing shortage of land resources, the importance of virtual soil trade in grain has become increasingly prominent. Based on FAO data, this study constructs the virtual soil trade network of wheat, rice, corn and soybean in the major G20 grain trading countries in 2013 and 2023, measures its network characteristics, and uses the exponential random graph model to explore its influencing factors from three dimensions of economic scale, geographical characteristics and resource endowment. The results show that: (1) virtual land trade is essentially a redistribution mechanism of land use pressure, rather than a simple grain flow; (2) the formation of network is driven by exogenous economic factors and endogenous relations; and (3) the role of each country in the network varies with the grain and food category and the development stage, showing a systematic differentiation. It is suggested that the allocation of land resources should be optimized according to the differences in virtual land flows in different countries and food categories. Since the export of virtual land is accompanied by ecological costs (such as deforestation, soil degradation, and water consumption), sustainability must be integrated into trade policies. Rations involve national security strategy, and it is necessary to strengthen domestic productivity and strategic reserves. Feed grain can use the market mechanism to promote trade liberalization and diversification, and reduce the risk of supply chain concentration while giving full play to the global comparative advantage. Full article
Show Figures

Figure 1

18 pages, 726 KB  
Review
Starch Nanoparticles by Sonochemical Protocols: Food Industry, Nutraceutical, and Drug Delivery Applications
by Adriana García-Gurrola, Abraham Wall-Medrano and Alberto A. Escobar-Puentes
Polysaccharides 2026, 7(1), 28; https://doi.org/10.3390/polysaccharides7010028 - 3 Mar 2026
Viewed by 600
Abstract
This review summarizes scientific advances about the sonochemical synthesis of starch nanoparticles (St-NPs) for the food industry, as well as nutraceutical and drug delivery applications. High-intensity ultrasonication (HIU) has been explored as a versatile and environmentally friendly alternative to conventional methods for synthesizing [...] Read more.
This review summarizes scientific advances about the sonochemical synthesis of starch nanoparticles (St-NPs) for the food industry, as well as nutraceutical and drug delivery applications. High-intensity ultrasonication (HIU) has been explored as a versatile and environmentally friendly alternative to conventional methods for synthesizing St-NPs with high yields (>90%), controlled size (~100 nm), and minimal effluent generation. Thus, HIU has been explored (pre- or post-treatment) to mitigate the inherent disadvantages (high-cost, low yields, and environmental impact) of hydrothermal gelatinization, acid/alkaline hydrolysis, enzymatic hydrolysis, enzyme branching, water-in-oil and oil-in-water emulsions, non-solvent nanoprecipitation, extrusion, high-pressure homogenization, high-energy milling, and cold plasma. Conventional sources of starch (corn [normal, waxy, high-amylose] and potato) and other unconventional sources (tubers [cassava, yam, malanga], seeds and grains [sorghum, barley, quinoa, lotus], breadfruit, pinhao seed, Araucaria angustifolia) have been subjected to single or assisted sonochemical protocols to obtain St-NPS with unique structural, physicochemical, and technological properties. The physical–mechanical effects of ultrasonication (cavitation, heat, and pressure) directly promote surface functionalization (i.e., esterification, pore formation) and impact the St-NPS’s particle size, double-helix structure, enzymatic-resistance properties, crystallinity, and intra- and intermolecular arrangements. Pickering additives in food systems, colloids in beverages, nanocomposites in biofilms for food packaging, and nanocarriers for drug and nutraceutical delivery (oral and transdermal) have been the most reported applications. Full article
Show Figures

Figure 1

17 pages, 418 KB  
Article
Fate of Clothianidin and Phoxim in Fresh Corn and Corn Grain: Storage Stability and Human Health Risk Assessment
by Tongtong Shen, Shibao Chen, Meng Wang and Li Chen
Sustainability 2026, 18(5), 2469; https://doi.org/10.3390/su18052469 - 3 Mar 2026
Viewed by 255
Abstract
Corn is a critically important agricultural crop, with different parts consumed at specific growth stages—notably, fresh corn and corn grain. The field residue behaviors of clothianidin and phoxim in fresh corn and corn grain were investigated by using a QuEChERS technique combined with [...] Read more.
Corn is a critically important agricultural crop, with different parts consumed at specific growth stages—notably, fresh corn and corn grain. The field residue behaviors of clothianidin and phoxim in fresh corn and corn grain were investigated by using a QuEChERS technique combined with UPLC-MS/MS, and the dietary exposure risks of the insecticides were evaluated. Field trials were conducted under the recommended application conditions (2250 g active ingredient per hectare of 2% clothianidin and phoxim granules, applied once) at 12 agricultural regions across China under various climatic conditions to study the residue levels of pesticides. The samples were collected at harvest of fresh corn and corn grain, separately. The results indicated that the residues of the phoxim remained stable in all samples stored at −20 °C for 6 months (180 days). At harvest, the concentrations of clothianidin in fresh corn ranged from <0.01 to 0.027 mg/kg (below the MRL of 0.1 mg/kg established by Japan); the concentrations of phoxim in fresh corn were all below 0.01 mg/kg (below the Chinese MRL of 0.1 mg/kg). In corn grain, clothianidin residues ranged from <0.01 to 0.018 mg/kg (below the Chinese MRL of 0.02 mg/kg), while phoxim residues were below 0.01 mg/kg (below the Chinese MRL of 0.1 mg/kg). Dietary risk assessment based on Chinese pesticide registration status and the per capita dietary structure of Chinese residents showed that the national estimated daily intake (NEDI) of clothianidin for the general population was 0.49 mg, accounting for 7.8% of the adult acceptable daily intake (ADI), while NEDI of phoxim for the general population was 0.048 mg, accounting for 19.2% of adult ADI. The results suggest that the associated health risks are acceptable for the general population. On the basis of these findings, it is recommended to establish an MRL for clothianidin in fresh corn in China at 0.1 mg/kg. This study provided basic data on the use and safety of clothianidin and phoxim in fresh corn and corn grain to help the Chinese government formulate a maximum residue level for clothianidin in fresh corn. Full article
Show Figures

Figure 1

21 pages, 1211 KB  
Article
Effects of Substituting Dietary Corn with Grain Byproducts on Fattening Hu Sheep: Growth Performance, Rumen Fermentation, Energy-Nitrogen Metabolism and Greenhouse Gas Emissions
by Xianliu Wang, Na Ren, Zibin Zheng, Zhenyu Su, Chenxi Dong, Xiaoxiao Du, Jiaxin Qin, Wei Zhang and Liwen He
Animals 2026, 16(5), 786; https://doi.org/10.3390/ani16050786 - 3 Mar 2026
Viewed by 417
Abstract
Grain byproducts can serve as cost-effective alternatives to corn, but may lead to reduced production performance and increased greenhouse gas emissions. This study aimed to investigate the effects of replacing corn with the grain byproducts (wheat bran, sprayed corn bran) subjected to bacterial-enzymatic [...] Read more.
Grain byproducts can serve as cost-effective alternatives to corn, but may lead to reduced production performance and increased greenhouse gas emissions. This study aimed to investigate the effects of replacing corn with the grain byproducts (wheat bran, sprayed corn bran) subjected to bacterial-enzymatic fermentation treatment or not in Hu sheep, mainly focusing on production performance, energy-nitrogen metabolism, rumen fermentation and greenhouse gas emissions. A total of fifty-four 6-month-old Hu sheep were divided into three groups, with 6 pens per group and 3 sheep per pen, and then randomly allocated to one of the three dietary groups for 60 days, i.e., a control group (CON), a group (RC) that corn was partially (~42%) replaced with grain byproducts, and a group (BF) that corn was partially replaced by fermented grain byproducts. Compared with the CON group, the RC group showed numerically lower rumen total volatile fatty acid (TVFA) concentration and its propionate proportion, nitrogen retention content (NR; −10.22%) and its retention ratio (NR/NI decreased by 4.27 percentage points, absolute reduction from 24.30% to 20.04%), corresponding to a relative decrease of 17.6%.) as well as a numerically reduced net profit (−2.18%) with a decreased feed price (−¥0.16/kg TMR). Meanwhile, the RC group showed a significant increase in the relative abundance of Methanobrevibacter (p < 0.05), accompanied by numerically higher daily methane emissions (+6.14%) and emission intensity (+4.08%), although these methane-related differences did not reach statistical significance (p > 0.05). Compared to the RC group, the BF group resulted in a numerical increase in feed price (+¥0.03/kg TMR), net profit (+27.93%), TVFA concentration, propionate proportion, NR (+28.17%), NR/NI (an increase of 5.38 percentage points), the relative abundance of Prevotella, Shuttleworthia and Succinivibrio as well as the decrease of fecal nitrogen (FN; −12.29%), daily methane emissions (−8.75%), emission intensity (−5.83%) and the relative abundance of Methanobrevibacter. In summary, replacing dietary corn by 42% with wheat bran and sprayed corn bran numerically reduced formula cost and nitrogen utilization, while increasing methane emissions and methanogens abundance, without significantly affecting growth performance. This combination led to no improvement in economic returns for fattening Hu sheep. Bacterial-enzymatic fermentation treatment of these byproducts could mitigate these drawbacks, being superior energy-nitrogen metabolism and lower greenhouse gas emissions intensity, presenting a potential strategy for cost reduction and efficiency enhancement. Further research with larger sample sizes is warranted to confirm these findings and support broader application. Full article
(This article belongs to the Section Small Ruminants)
Show Figures

Figure 1

10 pages, 211 KB  
Article
Ileal Amino Acid Digestibility in Various Protein Sources Fed to Broiler Chickens
by Inho Cho, June Hyeok Yoon, Hyun Jung Jung and Changsu Kong
Animals 2026, 16(5), 779; https://doi.org/10.3390/ani16050779 - 2 Mar 2026
Viewed by 473
Abstract
This study aimed to determine the ileal digestibility of amino acids (AA) in various protein sources for 21-day-old broilers. A total of 448 Ross 308 male broilers were allocated to eight dietary treatments with eight replicates in a randomized complete block design. Experimental [...] Read more.
This study aimed to determine the ileal digestibility of amino acids (AA) in various protein sources for 21-day-old broilers. A total of 448 Ross 308 male broilers were allocated to eight dietary treatments with eight replicates in a randomized complete block design. Experimental diets included one nitrogen-free diet and seven test diets, each containing one of the following feed ingredients—dehulled soybean meal (SBM), fermented SBM (FSBM), rapeseed meal (RM), copra meal (CM), palm kernel meal (PKM), corn distillers dried grains with solubles (DDGS), and fish meal (FM), as the sole source of AA. On day 21, all birds were euthanized and subsequently ileal digesta was collected from the distal two-thirds of the ileum, extending from Meckel’s diverticulum to 1 cm proximal to the ileocecal junction. The ileal digestibility of AA in the FM was the greatest, followed by the SBM. The ileal digestibility for AA in the SBM was greater than that in the RM. The ileal AA digestibility in the RM was greater than or not different from that in the FSBM, except for Val and Pro, and superior to the CM and the PKM. The ileal digestibility of AA in the FSBM was greater than or not different from those in corn DDGS, except for Met and Cys. Corn DDGS exhibited greater or not different ileal digestibility of AA compared to that of the CM and the PKM, except for Val and Asp, and the PKM was the lowest. In conclusion, the ileal digestibility of AA was the greatest in the FM, followed by the SBM, FSBM, the RM, corn DDGS, the CM, and the PKM. Furthermore, the results underscore the necessity for continuous evaluation of ileal AA digestibility in various protein sources. Full article
(This article belongs to the Special Issue Optimizing Alternative Protein Sources for Sustainable Poultry Diet)
12 pages, 1738 KB  
Article
Laccase-Mimicking Cu-Tannic Acid Nanozyme for Zearalenone Detoxification: Mechanism and Application in Corn Oil
by Hongfei Li, Zhiyong Rao, Minglu Guo, Xingke Zhang, Zhixiang Wang, Wei Zhang and Yongpeng Guo
Foods 2026, 15(5), 828; https://doi.org/10.3390/foods15050828 - 2 Mar 2026
Viewed by 315
Abstract
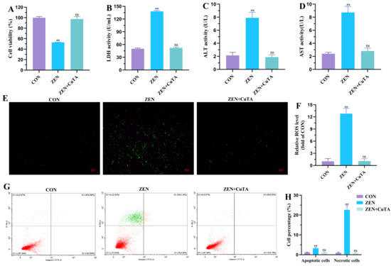
Zearalenone (ZEN), a prevalent estrogenic mycotoxin found in grains and oils, poses significant health risks due to its endocrine-disrupting properties. This study elucidates the application of a laccase-mimicking copper-tannic acid (CuTA) nanozyme as an effective catalyst for the degradation of ZEN. The CuTA [...] Read more.
Zearalenone (ZEN), a prevalent estrogenic mycotoxin found in grains and oils, poses significant health risks due to its endocrine-disrupting properties. This study elucidates the application of a laccase-mimicking copper-tannic acid (CuTA) nanozyme as an effective catalyst for the degradation of ZEN. The CuTA nanozyme was capable of directly catalyzing the oxidation of ZEN, with optimal reaction conditions observed at a pH of 7.0 and temperatures ranging from 37 to 57 °C. The degradation products of ZEN were identified as 13-hydroxy-zearalenone (13-OH-ZEN) and 15-hydroxy-zearalenone (15-OH-ZEN). Furthermore, cytotoxicity assessments demonstrated that the CuTA nanozyme-mediated degradation of ZEN effectively reduced the hepatotoxicity of this mycotoxin. The E-screen bioassay revealed a 43.7-fold reduction in the estrogenic activity of ZEN after CuTA-mediated degradation. In corn oil, the CuTA nanozyme achieved 82% ZEN removal within 12 h and maintained 58% efficiency after four reuse cycles. These results highlight the potential use of the CuTA nanozyme to detoxify ZEN in corn oil. Full article
(This article belongs to the Special Issue Mycotoxins and Heavy Metals in Food)
Show Figures

Figure 1

25 pages, 498 KB  
Article
Production Performance and Properties of Eggs from Hens Fed Diets Differing in Corn Grain Hardness, Vitamin A Supplementation Level, and Mineral Form
by Kristina Kljak, Dora Zurak, Goran Kiš, Zlatko Janječić, Dalibor Bedeković, Helga Medić, Vasil Pirgozliev and Nives Marušić Radovčić
Foods 2026, 15(4), 692; https://doi.org/10.3390/foods15040692 - 13 Feb 2026
Viewed by 460
Abstract
This study evaluated how corn grain hardness, vitamin A supplementation level, and trace mineral form influence production performance and egg properties in laying hens. In a 2 × 3 × 2 factorial design, 252 Lohmann Brown hens received diets containing soft- or hard-type [...] Read more.
This study evaluated how corn grain hardness, vitamin A supplementation level, and trace mineral form influence production performance and egg properties in laying hens. In a 2 × 3 × 2 factorial design, 252 Lohmann Brown hens received diets containing soft- or hard-type corn hybrids; 5000, 10,000, or 20,000 IU/kg of vitamin A; and inorganic or organic trace minerals for 63 days. Hard-type corn increased daily egg mass, improved feed conversion ratio, and produced eggs with higher MUFAs and SFAs but lower PUFAs and n-3, resulting in a less favorable n6/n3 ratio, while also increasing susceptibility to Fe-induced lipid oxidation despite lower PUFAs. Increasing dietary vitamin A to 10,000–20,000 IU/kg increased egg weight and shell strength, linearly increased yolk retinol, and decreased tocols, with 20,000 IU/kg markedly increasing Fe-induced MDA formation without major changes in PUFAs. Trace mineral form had minor effects on performance and fatty acid profile. Overall, modest changes in laying hen diet, such as corn hybrid, vitamin A supplementation level, and trace mineral form, significantly modulated egg nutritional composition and oxidative stability. A high dietary vitamin A level may compromise the oxidative resilience of enriched eggs, while interactions of trace mineral form with corn hybrid and vitamin A suggest its potential modulatory role in lipid oxidation pathways. Full article
(This article belongs to the Special Issue Quality of Eggs, Poultry Meat and Egg Products)
Show Figures

Figure 1

15 pages, 2252 KB  
Article
Effects of Irrigation Water Sources on Heavy Metal Distribution and Dynamics in Soil–Corn Systems
by Yaqiong Fan, Feifan Zheng, Guoqiang Geng, Jingjuan Hu, Yajuan Wu, Yamin Jia, Ronghao Liu, Guisheng Fan and Lixia Shen
Agronomy 2026, 16(4), 438; https://doi.org/10.3390/agronomy16040438 - 12 Feb 2026
Viewed by 546
Abstract
The rational use of reclaimed water for irrigation is a vital strategy to alleviate water scarcity in arid and semi-arid regions. Assessing its impact on heavy metal behavior in soil–plant systems is crucial for ensuring agricultural safety. This study evaluated the effects of [...] Read more.
The rational use of reclaimed water for irrigation is a vital strategy to alleviate water scarcity in arid and semi-arid regions. Assessing its impact on heavy metal behavior in soil–plant systems is crucial for ensuring agricultural safety. This study evaluated the effects of four irrigation water sources—well water (CK, control), river water (R0), a 1:1 mixture of river and reclaimed water (R1), and reclaimed water (R2)—on the distribution of heavy metals (Mn, Zn, Cu) in soil profiles and their accumulation in corn organs across growth stages. Results indicated that soil Mn content increased over time, whereas Zn and Cu levels generally decreased, with the smallest reduction observed in the R2 treatment at deeper soil layers. In corn, Mn and Cu were primarily concentrated in roots and leaves, while Zn accumulated notably in grains. Plant heavy metal content was generally lower under R2 than CK. Risk assessment indicated slight Mn pollution in soil, whereas Zn and Cu remained within safe limits. Health risk indices (THQ) for R1 and R2 were lower than CK. Overall, the mixed water treatment (R1) showed the strongest potential for controlling heavy metal contamination, suggesting that blended reclaimed water can support sustainable irrigation with long-term Mn monitoring recommended. Full article
(This article belongs to the Section Water Use and Irrigation)
Show Figures

Figure 1

Back to TopTop