Sign in to use this feature.

Years

Between: -

Subjects

remove_circle_outline
remove_circle_outline
remove_circle_outline
remove_circle_outline
remove_circle_outline
remove_circle_outline
remove_circle_outline
remove_circle_outline
remove_circle_outline

Journals

remove_circle_outline
remove_circle_outline
remove_circle_outline
remove_circle_outline
remove_circle_outline
remove_circle_outline
remove_circle_outline
remove_circle_outline
remove_circle_outline
remove_circle_outline
remove_circle_outline
remove_circle_outline
remove_circle_outline
remove_circle_outline
remove_circle_outline

Article Types

Countries / Regions

remove_circle_outline
remove_circle_outline
remove_circle_outline
remove_circle_outline
remove_circle_outline

Search Results (1,264)

Search Parameters:
Keywords = failure mechanism and reliability

Order results
Result details
Results per page
Select all
Export citation of selected articles as:
24 pages, 2853 KB  
Article
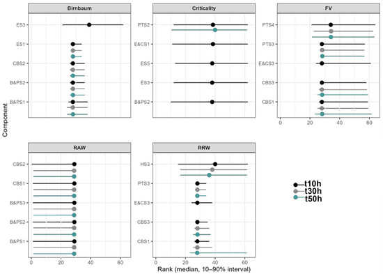
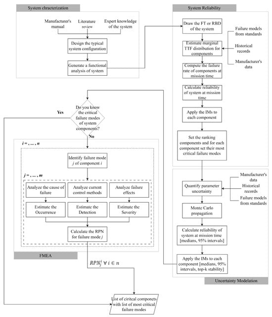
Uncertainty-Driven Reliability Analysis Using Importance Measures and Risk Priority Numbers
by Maria Valetina Clavijo, Fernando Guevara Carazas, Juan David Arango Castrillón and Carmen Elena Patino-Rodriguez
Appl. Sci. 2025, 15(22), 11867; https://doi.org/10.3390/app152211867 - 7 Nov 2025
Abstract
Uncertainty is a key factor in the reliability assessment of complex engineering systems, especially when they operate under variable conditions that affect component degradation. This study presents a framework for the systematic and uncertainty-based prioritization of critical components and failure modes. The method [...] Read more.
Uncertainty is a key factor in the reliability assessment of complex engineering systems, especially when they operate under variable conditions that affect component degradation. This study presents a framework for the systematic and uncertainty-based prioritization of critical components and failure modes. The method combines Reliability Block Diagrams, Fault Tree Analysis, and Importance Measures with Failure Mode and Effects Analysis. This two-level approach links component failures with their effect on system reliability. Uncertainty is introduced through the statistical parameters of component reliability distributions and the resulting impact on system behavior is examined. Components with the highest importance are then examined through Failure Mode and Effects Analysis to identify main failure modes and calculate their Risk Priority Numbers. The framework is applied to a fleet of Solid Waste Collection and Compaction Trucks used by a waste management company in a Colombian city. This system operates under high-load variability, mechanical shocks, and environmental stress. The combined Importance Measures and Risk Priority Number analysis provides a probabilistic basis for identifying critical components and their dominant failure modes, linking reliability uncertainty with maintenance prioritization. The results show that combining Importance Measures and Risk Priority Number improves the identification of critical components and dominant failure modes, supporting maintenance prioritization based on reliability impact. The framework offers a practical approach for reliability assessment and maintenance planning under uncertainty, linking component-level uncertainty with system performance to guide decision-making in complex systems. Full article
(This article belongs to the Special Issue Uncertainty and Reliability Analysis for Engineering Systems)
Show Figures

Figure 1

12 pages, 1544 KB  
Review
Toughness Characterization Methods for Diamond-like Carbon Films
by Jiahao Liu, Zhifang Yang and Xiang Yu
Coatings 2025, 15(11), 1302; https://doi.org/10.3390/coatings15111302 - 7 Nov 2025
Abstract
Diamond-like carbon (DLC) films exhibit superior tribological properties; however, their widespread adoption in precision manufacturing is hampered by inherent brittleness and a lack of reliable toughness characterization methods at the micrometer scale. This review critically examines existing techniques for evaluating DLC film toughness, [...] Read more.
Diamond-like carbon (DLC) films exhibit superior tribological properties; however, their widespread adoption in precision manufacturing is hampered by inherent brittleness and a lack of reliable toughness characterization methods at the micrometer scale. This review critically examines existing techniques for evaluating DLC film toughness, highlighting limitations due to film thickness constraints and subjective failure definitions. We focus on two prominent micro-scale methods: impact testing and scratch testing. Impact toughness is assessed through energy absorption analysis based on impact crater morphology, including crack patterns and delamination areas. Scratch toughness is evaluated using critical loads (Lc1, Lc2) and the derived Crack Propagation Resistance (CPRS) parameter, complemented by microscopic failure analysis. We argue that neither method alone suffices for comprehensive toughness assessment. Instead, we propose a synergistic strategy integrating both techniques to provide a practical and comprehensive evaluation encompassing energy- and stress-based failure mechanisms under varying loading conditions. This approach offers a practical framework for developing tougher DLC coatings. Full article
(This article belongs to the Special Issue Advanced Functional Coatings for Corrosion Protection)
Show Figures

Figure 1

28 pages, 4172 KB  
Article
Mechanism and IPOA-ELM Predictive Modeling of Slippage in Traction Elevators
by Yanqi Wang, Ping Yu, Jiayan Chen and Quan Wang
Appl. Sci. 2025, 15(21), 11802; https://doi.org/10.3390/app152111802 - 5 Nov 2025
Viewed by 87
Abstract
The reliable and safe operation of traction elevators depends on traction capacity, which is degraded by traction sheave groove wear. The resulting slippage reduces transmission efficiency and may cause a catastrophic failure due to the sudden loss of friction. After analyzing slippage mechanisms, [...] Read more.
The reliable and safe operation of traction elevators depends on traction capacity, which is degraded by traction sheave groove wear. The resulting slippage reduces transmission efficiency and may cause a catastrophic failure due to the sudden loss of friction. After analyzing slippage mechanisms, we propose a prediction model that combines the Improved Pelican Optimization Algorithm (IPOA) with an Extreme Learning Machine (ELM). A mechanism analysis identifies key inputs—the wear amount, payload, and wire rope tension—providing a basis for model construction. The approach uses Halton sequence initialization, adaptive nonlinear weighting, and Gaussian perturbation, which improve the handling of nonlinearities. IPOA is then employed to optimize the ELM parameters, yielding the IPOA-ELM model. Experiments across multiple wear conditions show that IPOA-ELM predicts slippage more accurately than a traditional ELM. The study clarifies how traction sheave groove wear induces rope slippage and demonstrates the effectiveness of the proposed model under varying wear and load conditions, offering a practical reference for failure mechanism analysis and preventive strategies in elevator traction systems. Full article
Show Figures

Figure 1

29 pages, 3863 KB  
Article
Stochastic Finite Element-Based Reliability Analysis of Construction Disturbance Induced by Boom-Type Roadheaders in Karst Tunnels
by Wenyun Ding, Yude Shen, Wenqi Ding, Yongfa Guo, Yafei Qiao and Jixiang Tang
Appl. Sci. 2025, 15(21), 11789; https://doi.org/10.3390/app152111789 - 5 Nov 2025
Viewed by 62
Abstract
Tunnel construction in karst formations faces significant geological uncertainties, which pose challenges for quantifying construction risks using traditional deterministic methods. This paper proposes a probabilistic reliability analysis framework that integrates the Stochastic Finite Element Method (SFEM), a Radial Basis Function Neural Network (RBFNN) [...] Read more.
Tunnel construction in karst formations faces significant geological uncertainties, which pose challenges for quantifying construction risks using traditional deterministic methods. This paper proposes a probabilistic reliability analysis framework that integrates the Stochastic Finite Element Method (SFEM), a Radial Basis Function Neural Network (RBFNN) surrogate model, and Monte Carlo Simulation (MCS) method. The probability distributions of rock mass mechanical parameters and karst geometric parameters were established based on field investigation and geophysical prospecting data. The accuracy of the finite element model was verified through existing physical model tests, with the lateral karst condition identified as the most unfavorable scenario. Limit state functions with control indices, including tunnel crown settlement, invert uplift, ground surface settlement and convergence, were defined. A high-precision surrogate model was constructed using RBFNN (average R2 > 0.98), and the failure probabilities of displacement indices were quantitatively evaluated via MCS (10,000 samples). Results demonstrate that the overall failure probability of tunnel construction is 3.31%, with the highest failure probability observed for crown settlement (3.26%). Sensitivity analysis indicates that the elastic modulus of the disturbed rock mass and the clear distance between the karst cavity and the tunnel are the key parameters influencing deformation. This study provides a probabilistic risk assessment tool and a quantitative decision-making basis for tunnel construction in karst areas. Full article
Show Figures

Figure 1

19 pages, 4495 KB  
Article
Research on Cavitation Fault Diagnosis of Axial Piston Pumps Based on Rough Set Attribute Weighted Convolutional Neural Networks
by Min Liu, Zhiqi Liu, Jinyuan Cui, Yigang Kong, Zhipeng Ma, Wenwen Jiang and Le Ma
Sensors 2025, 25(21), 6769; https://doi.org/10.3390/s25216769 - 5 Nov 2025
Viewed by 135
Abstract
Cavitation phenomenon in piston pumps not only causes vibration and noise but also leads to component damage. Conventional diagnostic methods suffer from low accuracy, while deep learning approaches lack interpretability. To address these limitations, this paper proposes an intelligent fault diagnosis method based [...] Read more.
Cavitation phenomenon in piston pumps not only causes vibration and noise but also leads to component damage. Conventional diagnostic methods suffer from low accuracy, while deep learning approaches lack interpretability. To address these limitations, this paper proposes an intelligent fault diagnosis method based on the rough set Attribute Weighted Convolutional Neural Network (RSAW-CNN). First, based on cavitation mechanisms and the mathematical model, the computational fluid dynamics model of the piston pump is established to simulate the failure condition. Subsequently, employing rough set theory, an original fault decision table is constructed, discretized, and subjected to attribute reduction. A weight matrix is generated according to the importance of each data channel in the classification decision and embedded into the input layer of the Convolutional Neural Network (CNN) to enhance the influence of key features. Decision rules are also extracted to provide interpretable decision support for fault diagnosis. Experimental results demonstrate that the proposed RSAW-CNN method achieves an average diagnostic accuracy of over 99.2%. Compared to the backpropagation neural network, residual neural network, CNN, and the CNN with squeeze-and-excitation networks, its average accuracy has improved by 15.87%, 10.83%, 7.48%, and 5.40%. The proposed method not only exhibits high diagnostic accuracy but also offers strong interpretability and reliability. Full article
(This article belongs to the Section Fault Diagnosis & Sensors)
Show Figures

Figure 1

17 pages, 4913 KB  
Article
Investigation of Fatigue Load Spectrum Enhancement via Equivalent Plastic Zone
by Lindong Chai, Penghui Wang, Yifu Wang, Yihai He and Wei Zhang
Materials 2025, 18(21), 5026; https://doi.org/10.3390/ma18215026 - 4 Nov 2025
Viewed by 231
Abstract
Load spectrum enhancement is a pivotal accelerated fatigue testing methodology employed to substantially reduce test duration and associated costs. This technique operates by strategically elevating load amplitudes while ensuring the preservation of the original failure mechanism. In this study, a novel fatigue life [...] Read more.
Load spectrum enhancement is a pivotal accelerated fatigue testing methodology employed to substantially reduce test duration and associated costs. This technique operates by strategically elevating load amplitudes while ensuring the preservation of the original failure mechanism. In this study, a novel fatigue life prediction model for variable amplitude loading is developed by integrating the theories of Equivalent Initial Flaw Size (EIFS) and the Equivalent Plastic Zone (EPZ). This integrated approach explicitly accounts for both the small crack effect and load interaction effects, which are critical yet often oversimplified aspects of fatigue damage accumulation. The model is subsequently applied to quantitatively establish the relationship between the Load Enhancement Factor (LEF) and the test time or compression ratio. Finally, fatigue tests on typical 2A14 aluminum alloy structures under variable amplitude loading are conducted to validate the proposed model. The results demonstrate a significant life reduction with increasing LEF, achieving a remarkable test time reduction of over 50% at an LEF of 1.2. All experimental data fall within a scatter band of three, relative to the model prediction. Additionally, the predicted mean compression ratio exhibits approximate agreement with the experimental data, with errors within an acceptable range. This work provides a physically grounded and practically validated framework for implementing efficient and reliable load spectrum enhancement. Full article
(This article belongs to the Section Manufacturing Processes and Systems)
Show Figures

Figure 1

15 pages, 1986 KB  
Article
Design and Optimization of a Hybrid Railcar Structure with Multilayer Composite Panels
by Alessio Cascino, Enrico Meli and Andrea Rindi
Materials 2025, 18(21), 5013; https://doi.org/10.3390/ma18215013 - 3 Nov 2025
Viewed by 275
Abstract
Within contemporary railway engineering, manufacturers of rolling stock are increasingly focused on developing vehicles that combine reduced weight with enhanced reliability. This objective is largely motivated by the need to decrease energy demand and limit environmental impact, encouraging the integration of innovative materials [...] Read more.
Within contemporary railway engineering, manufacturers of rolling stock are increasingly focused on developing vehicles that combine reduced weight with enhanced reliability. This objective is largely motivated by the need to decrease energy demand and limit environmental impact, encouraging the integration of innovative materials and cut-ting-edge design strategies. The growing use of multilayer composite materials in the railway sector stems from their unique combination of high strength and low weight, making them particularly suitable for structural applications. This study investigates the structural performance and optimization of a hybrid car body system composed of an aluminum frame integrated with multilayer composite panels. A fully automated computational framework has been developed to generate and assess all possible stacking sequence permutations of the laminate plies, coupled with a high-fidelity finite element model of the car body. The methodology enables the evaluation of failure indices, including Maximum Stress, Tsai–Wu, and Interlaminar criteria, across a wide design space. A comprehensive assessment of both mechanical and dynamic performance has been carried out according to relevant railway standards, supporting the robustness and reliability of the proposed optimization framework. The results confirm the capability of the methodology to efficiently identify and compare multiple laminate configurations while maintaining compliance with structural and modal requirements. The optimized configurations demonstrated maximum Tsai–Wu values below 0.9, first-mode frequency variations below 0.5% and potential mass reductions of 25–45% on the selected components. This approach provides a powerful and versatile tool for the rapid optimization of lightweight hybrid structures in railway applications. Full article
Show Figures

Figure 1

11 pages, 432 KB  
Article
Accuracy of Death Certificates for Children: A Population-Based Retrospective Analysis
by Masahito Yamamoto, Masahito Hitosugi, Eisuke Ito, Kohei Takashima, Mami Nakamura, Seiro Narumiya and Yoshihiro Maruo
Pediatr. Rep. 2025, 17(6), 115; https://doi.org/10.3390/pediatric17060115 - 3 Nov 2025
Viewed by 110
Abstract
Background/Objective: Accurate determination and documentation of causes of death in children are essential for generating reliable mortality statistics and guiding public health strategies. Previous studies have reported frequent inaccuracies in pediatric death certificates (DCs), including the use of vague terms, omissions of [...] Read more.
Background/Objective: Accurate determination and documentation of causes of death in children are essential for generating reliable mortality statistics and guiding public health strategies. Previous studies have reported frequent inaccuracies in pediatric death certificates (DCs), including the use of vague terms, omissions of relevant conditions, and variability across physician specialties. This study evaluated the accuracy of pediatric DCs in Shiga Prefecture, Japan; identified common errors in these DCs; and examined changes in the underlying causes of pediatric death before and after the COVID-19 pandemic. Methods: We performed a population-based retrospective review of 391 DCs for individuals under 18 years issued between 2015 and 2023. Two pediatricians and two forensic pathologists independently reviewed each DC, assessed accuracy, and classified errors using predefined criteria. Error rates were compared by physician specialty. Underlying causes of death were reassessed into ten categories, and their distributions were compared between 2015–2019 and 2020–2023. Results: Overall, 30.9% of DCs contained errors. The error rates differed by physician specialty: obstetricians had the highest error rate (92.9%), whereas forensic physicians had the lowest (8.4%). The most common error type was the use of non-specific mechanisms such as “cardiac arrest” or “respiratory failure”, rather than the actual causes of death. Congenital anomalies were often listed under other significant conditions contributing to death and not as an underlying cause of death. After the onset of the COVID-19 pandemic, deaths from acute diseases declined from 16.8% to 4.0%, while deaths from congenital disorders increased from 12.6% to 24.3%. Conclusions: Pediatric DCs often contain errors, particularly those completed by obstetricians. Misclassifying mechanisms as causes of death and underreporting congenital anomalies remain the main challenges. Strengthening physician education and introducing systematic review processes are essential to improve accuracy, clarify regional mortality trends, and guide effective public health interventions. Full article
Show Figures

Figure 1

27 pages, 13809 KB  
Article
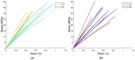
Full Orthotropic Mechanical Characterization of Pinus radiata Plywood Through Tensile, Compression and Shear Testing with Miniaturized Specimens
by Moisés Sandoval, Masoud Javadi, Paula Soto-Zúñiga, Juan Pablo Cárdenas-Ramírez, Michael Arnett, Angelo Oñate, Rodrigo Cancino, Erick I. Saavedra Flores and Víctor Tuninetti
Forests 2025, 16(11), 1676; https://doi.org/10.3390/f16111676 - 3 Nov 2025
Viewed by 260
Abstract
This study introduces and validates a miniaturized testing methodology for the complete orthotropic characterization of structural plywood, including out-of-plane directions that are typically difficult to access. Novel small-scale geometries were developed for tension and shear configurations, with compliance corrections applied to ensure accurate [...] Read more.
This study introduces and validates a miniaturized testing methodology for the complete orthotropic characterization of structural plywood, including out-of-plane directions that are typically difficult to access. Novel small-scale geometries were developed for tension and shear configurations, with compliance corrections applied to ensure accurate stress–strain responses. The method proved reliable and sensitive to mechanical differences arising from veneer architecture, adhesive type, and interfacial bonding. Two sets of 18 mm structural plywood panels—manufactured with distinct adhesive systems, one bio-based (F1) and one phenol-formaldehyde (F2)—were systematically tested under tensile, compressive, and shear loading in ten orthogonal configurations (Tx, Ty, Tz, Cx, Cy, Cz, τxy, τyx, τxz, τyz), following standards NCh 3617, EN 789, and ASTM B831. Tensile moduli were approximately twice the corresponding compressive values, while out-of-plane moduli reached only 6–11% of in-plane values. F1 exhibited higher stiffness in both tension and compression, particularly in transverse directions, due to thicker perpendicular veneers enhancing bending restraint and shear coupling. In contrast, F2 achieved greater peak shear strength owing to its more uniform veneer structure, which improved stress distribution and delayed interlaminar failure. Observed asymmetry between tension and compression reflected microstructural mechanisms such as fiber alignment and cell-wall buckling. The miniature-specimen data provide reliable input for constitutive calibration and finite-element modeling, while revealing clear links between veneer-thickness distribution, shear-transfer efficiency, and macroscopic performance. The proposed framework enables efficient, reproducible orthotropic characterization for optimized, lightweight, and carbon-efficient timber systems. Full article
Show Figures

Figure 1

17 pages, 8973 KB  
Article
Experimental Research on Mechanical Behaviour of Precast Concrete Shear Walls with Horizontal Joint Quality Defects
by Mingjin Chu, Zhiqiang Zhang, Jiliang Liu, Shengtao Wu and Chao Dong
Buildings 2025, 15(21), 3951; https://doi.org/10.3390/buildings15213951 - 2 Nov 2025
Viewed by 187
Abstract
In precast concrete shear wall structures, the joints formed during the vertical connection of precast units are referred to as the “horizontal joint”. Serving as vertical connection nodes in this structure system, the construction quality of theses horizontal joints significantly influences the structural [...] Read more.
In precast concrete shear wall structures, the joints formed during the vertical connection of precast units are referred to as the “horizontal joint”. Serving as vertical connection nodes in this structure system, the construction quality of theses horizontal joints significantly influences the structural integrity. To investigate the influence of horizontal joint quality defects on the mechanical behaviour of precast concrete shear walls, three precast concrete shear wall specimens with quality defects in different regions and three control specimens were designed. Quasi-static tests under a constant axial load were conducted to investigate the effects of defect area, location and other factors on the mechanical behaviour of the walls. Results demonstrate that the quality defects in horizontal joints significantly affect the mechanical behaviour of precast concrete shear walls. When the ratio of the quality defect area to the cross-sectional area of the boundary member reaches 100%, the yield load and peak load of the precast concrete shear wall decrease by 13% and 20%, respectively. Additionally, the structural stiffness exhibited a 13% degradation at a drift angle of 1/1000. Although the failure mode remains largely unchanged, yielding of longitudinal reinforcement in the boundary members is observed. Moreover, as the proportion of the quality defect area to the cross-sectional area decreases, its adverse effects on the mechanical behaviour of the precast concrete shear wall gradually diminish. The established numerical analysis model is shown to be reasonable and reliable. When the defective area of the horizontal joints is less than 25% of the total cross-sectional area, the quality defects essentially have no influence on the mechanical behaviour of the precast concrete shear walls. Full article
Show Figures

Figure 1

25 pages, 3759 KB  
Article
Mechanical Analysis and Prototype Testing of Prestressed Rock Anchors
by Xianzhi Xiao, Risheng Zhu, Zhi Huang, Fengying Xiao, Huajie Yin, Tengfei Zhao and Mojia Huang
Buildings 2025, 15(21), 3952; https://doi.org/10.3390/buildings15213952 - 2 Nov 2025
Viewed by 167
Abstract
This study primarily investigates the mechanical performance of prestressed anchor foundations. Based on the assumptions of continuity, homogeneity, and isotropy of the anchor foundation and anchoring materials, a simplified elastic analysis model was developed. Using the superposition principle, the working stresses under vertical [...] Read more.
This study primarily investigates the mechanical performance of prestressed anchor foundations. Based on the assumptions of continuity, homogeneity, and isotropy of the anchor foundation and anchoring materials, a simplified elastic analysis model was developed. Using the superposition principle, the working stresses under vertical loads and bending moments were calculated, allowing for the determination of the maximum working stresses within the anchors and the foundation. Additionally, the distribution of bond strength of the prestressed tendons was analyzed, and the concept of effective anchorage length was introduced. The reliability of the model was validated through prototype testing, with the measured free segment strain values showing a high degree of consistency with theoretical calculations, with errors within 6.5%. Empirical data on ultimate bearing capacity and bond characteristics were also obtained. By integrating numerical calculations with experimental results, the performance of the anchoring system under extreme and specialized loading conditions was analyzed. The experimental results indicated that the failure modes of all anchor foundations were characterized by bond failure at the interface between the anchor and the surrounding rock mass. Based on the experimental data, a reasonable anchorage length satisfying design strength requirements was proposed. The findings provide a theoretical foundation and practical guidance for the design and application of prestressed anchor foundations in structures such as wind turbine towers. Full article
(This article belongs to the Section Building Structures)
Show Figures

Figure 1

18 pages, 5461 KB  
Article
Numerical Investigation of Crack Suppression Strategies in Ultra-Thin Glass Substrates for Advanced Packaging
by Xuan-Bach Le, Kee-Youn Yoo and Sung-Hoon Choa
Micromachines 2025, 16(11), 1256; https://doi.org/10.3390/mi16111256 - 1 Nov 2025
Viewed by 374
Abstract
The mechanical reliability of glass substrates is a key challenge for their adoption in advanced semiconductor packaging. This study employs finite element analysis to systematically evaluate the risk of edge crack propagation in large glass panels during redistribution layer (RDL) fabrication. The influence [...] Read more.
The mechanical reliability of glass substrates is a key challenge for their adoption in advanced semiconductor packaging. This study employs finite element analysis to systematically evaluate the risk of edge crack propagation in large glass panels during redistribution layer (RDL) fabrication. The influence of critical factors—including crack location, number of RDLs, glass material and thickness, dielectric ABF properties, Cu content, and edge clearance—was examined. Results revealed that top-edge crack near the RDL/glass interface pose the highest failure risk due to elevated peeling stress and increased energy release rate (ERR). The risk of propagation intensifies with more RDLs and thinner glass, while high CTE (coefficients of thermal expansion) glasses such as D263, Gorilla, and ceramic glass markedly suppress crack growth compared with borofloat 33 and fused silica. Among ABF dielectrics, GZ-41 demonstrated superior crack resistance owing to its low CTE and moderate stiffness. Although higher Cu content slightly reduced ERR, its effect remained limited. Edge clearance strongly affects reliability, with ≥300 µm providing effective suppression of crack propagation. These findings provide quantitative design guidelines for glass interposer structures, emphasizing the optimization of dielectric material selection, glass substrate and thickness, and layout constraints such as edge clearance. The proposed methodology and results will contribute to establishing reliable strategies for deploying ultra-thin glass panels in advanced semiconductor packaging. Full article
(This article belongs to the Special Issue Advanced Interconnect and Packaging, 3rd Edition)
Show Figures

Figure 1

31 pages, 3898 KB  
Review
Composite Polymeric Sucker Rod Guides: State-of-Practice, Causes of Failure, and Circular Economy Opportunities
by Chundu Gyem Tamang, Allan Manalo, Paulomi (Polly) Burey, Wahid Ferdous, Tristan Shelley, Mayur Patel and Tony Chapman
Polymers 2025, 17(21), 2932; https://doi.org/10.3390/polym17212932 - 31 Oct 2025
Viewed by 598
Abstract
The oil and gas industry generates substantial amounts of polymeric waste each year, including sucker rod guides manufactured from premium thermoplastics such as Polyphenylene Sulphide (PPS), Polyacrylamide (PAA), Polyamide (PA), and Polyether ether ketone (PEEK). It is estimated that, annually, approximately 18,600 metric [...] Read more.
The oil and gas industry generates substantial amounts of polymeric waste each year, including sucker rod guides manufactured from premium thermoplastics such as Polyphenylene Sulphide (PPS), Polyacrylamide (PAA), Polyamide (PA), and Polyether ether ketone (PEEK). It is estimated that, annually, approximately 18,600 metric tonnes of polymeric sucker rod guides are discarded worldwide, contributing significantly to landfill accumulation. This paper critically reviews the behaviour of polymeric rod guides when exposed to downhole environments where high temperature, pressure, contamination, and severe mechanical stresses act simultaneously. These components are essential in maintaining system reliability, yet research and development on polymeric rod guides remain limited, and investigations into their degradation and failure mechanisms are non-existent. In addition, there are currently no established approaches for recycling or reusing worn polymeric guides, which restricts progress toward sustainability and contributes to the increased accumulation of polymer waste in landfills. This review highlights these gaps and discusses future research directions that could improve the performance and service life of glass-fibre-reinforced polymeric components, while also creating opportunities for recycling and circular economy. Full article
(This article belongs to the Special Issue Recyclable and Sustainable Polymers: Toward a Circular Economy)
Show Figures

Graphical abstract

18 pages, 8734 KB  
Article
Effect of Current Density on Shear Performance and Fracture Behavior of Cu/Sn-58Bi/Cu Solder Joints
by Kailin Pan, Zimeng Chen, Menghao Liu, Zhanglong Ke, Bo Wang, Kaixuan He, Wei Huang and Siliang He
Crystals 2025, 15(11), 945; https://doi.org/10.3390/cryst15110945 - 31 Oct 2025
Viewed by 175
Abstract
Characterized by its low melting temperature of 138 °C, the eutectic Sn-58Bi solder expands the melting temperature range of interconnect joints in electronic packaging, making it widely used in multi-level packaging processes. However, its reliability at higher current densities poses a challenge. This [...] Read more.
Characterized by its low melting temperature of 138 °C, the eutectic Sn-58Bi solder expands the melting temperature range of interconnect joints in electronic packaging, making it widely used in multi-level packaging processes. However, its reliability at higher current densities poses a challenge. This paper employs a hybrid process combining laser soldering and hot-air reflow to fabricate Cu/Sn-58Bi/Cu solder joints in ball grid array (BGA) structures. Through mechanical testing under current loading, the effects of increasing current density (0 A/cm2, 0.85 × 103 A/cm2, 1.70 × 103 A/cm2, 2.55 × 103 A/cm2, 3.40 × 103 A/cm2, 4.25 × 103 A/cm2) were studied systematically. Results indicate that the shear strength decreases markedly with increasing current density, exhibiting a reduction of approximately 5.63% to 95.75%. This degradation is initiated by the overall temperature increase and material softening due to Joule heating. It is further exacerbated by the loss of the non-thermal electron wind’s strengthening contribution, which weakens as the dominant thermal impact escalates with current density. Fracture mode transitions from ductile failure within the solder matrix to a ductile-brittle mixture at the solder/IMC interface, with the transition initiating at 3.40 × 103 A/cm2. Finite element simulations reveal that current crowding in Sn-rich regions and at the solder/IMC interface induces localized Joule heating and thermomechanical strain, which jointly drive the degradation in shear strength and the shift in fracture path. Full article
(This article belongs to the Special Issue Recent Research on Electronic Materials and Packaging Technology)
Show Figures

Figure 1

36 pages, 64731 KB  
Article
Automated Detection of Embankment Piping and Leakage Hazards Using UAV Visible Light Imagery: A Frequency-Enhanced Deep Learning Approach for Flood Risk Prevention
by Jian Liu, Zhonggen Wang, Renzhi Li, Ruxin Zhao and Qianlin Zhang
Remote Sens. 2025, 17(21), 3602; https://doi.org/10.3390/rs17213602 - 31 Oct 2025
Viewed by 343
Abstract
Embankment piping and leakage are primary causes of flood control infrastructure failure, accounting for more than 90% of embankment failures worldwide and posing significant threats to public safety and economic stability. Current manual inspection methods are labor-intensive, hazardous, and inadequate for emergency flood [...] Read more.
Embankment piping and leakage are primary causes of flood control infrastructure failure, accounting for more than 90% of embankment failures worldwide and posing significant threats to public safety and economic stability. Current manual inspection methods are labor-intensive, hazardous, and inadequate for emergency flood season monitoring, while existing automated approaches using thermal infrared imaging face limitations in cost, weather dependency, and deployment flexibility. This study addresses the critical scientific challenge of developing reliable, cost-effective automated detection systems for embankment safety monitoring using Unmanned Aerial Vehicle (UAV)-based visible light imagery. The fundamental problem lies in extracting subtle textural signatures of piping and leakage from complex embankment surface patterns under varying environmental conditions. To solve this challenge, we propose the Embankment-Frequency Network (EmbFreq-Net), a frequency-enhanced deep learning framework that leverages frequency-domain analysis to amplify hazard-related features while suppressing environmental noise. The architecture integrates dynamic frequency-domain feature extraction, multi-scale attention mechanisms, and lightweight design principles to achieve real-time detection capabilities suitable for emergency deployment and edge computing applications. This approach transforms traditional post-processing workflows into an efficient real-time edge computing solution, significantly improving computational efficiency and enabling immediate on-site hazard assessment. Comprehensive evaluations on a specialized embankment hazard dataset demonstrate that EmbFreq-Net achieves 77.68% mAP@0.5, representing a 4.19 percentage point improvement over state-of-the-art methods, while reducing computational requirements by 27.0% (4.6 vs. 6.3 Giga Floating-Point Operations (GFLOPs)) and model parameters by 21.7% (2.02M vs. 2.58M). These results demonstrate the method’s potential for transforming embankment safety monitoring from reactive manual inspection to proactive automated surveillance, thereby contributing to enhanced flood risk management and infrastructure resilience. Full article
Show Figures

Figure 1

Back to TopTop