Sign in to use this feature.

Years

Between: -

Subjects

remove_circle_outline
remove_circle_outline
remove_circle_outline
remove_circle_outline
remove_circle_outline
remove_circle_outline
remove_circle_outline
remove_circle_outline
remove_circle_outline

Journals

remove_circle_outline
remove_circle_outline
remove_circle_outline
remove_circle_outline
remove_circle_outline
remove_circle_outline
remove_circle_outline
remove_circle_outline
remove_circle_outline
remove_circle_outline
remove_circle_outline
remove_circle_outline
remove_circle_outline
remove_circle_outline

Article Types

Countries / Regions

remove_circle_outline
remove_circle_outline
remove_circle_outline
remove_circle_outline
remove_circle_outline

Search Results (763)

Search Parameters:
Keywords = dominance principles

Order results
Result details
Results per page
Select all
Export citation of selected articles as:
45 pages, 13793 KB  
Article
Conceptual Design and Integrated Parametric Framework for Aerodynamic Optimization of Morphing Subsonic Blended-Wing-Body UAVs
by Liguang Kang, Sandeep Suresh Babu, Muhammet Muaz Yalçın, Abdel-Hamid Ismail Mourad and Mostafa S. A. ElSayed
Appl. Mech. 2026, 7(1), 5; https://doi.org/10.3390/applmech7010005 - 12 Jan 2026
Abstract
This paper presents a unified aerodynamic design and optimization framework for morphing Blended-Wing-Body (BWB) Unmanned Aerial Vehicles (UAVs) operating in subsonic and near-transonic regimes. The proposed framework integrates parametric CAD modeling, Computational Fluid Dynamics (CFD), and surrogate-based optimization using Response Surface Methodology (RSM) [...] Read more.
This paper presents a unified aerodynamic design and optimization framework for morphing Blended-Wing-Body (BWB) Unmanned Aerial Vehicles (UAVs) operating in subsonic and near-transonic regimes. The proposed framework integrates parametric CAD modeling, Computational Fluid Dynamics (CFD), and surrogate-based optimization using Response Surface Methodology (RSM) to establish a generalized approach for geometry-driven aerodynamic design under multi-Mach conditions. The study integrates classical aerodynamic principles with modern surrogate-based optimization to show that adaptive morphing geometries can maintain efficiency across varied flight conditions, establishing a scalable and physically grounded framework that advances real-time, high-performance aerodynamic adaptation for next-generation BWB UAVs. The methodology formulates the optimization problem as drag minimization under constant lift and wetted-area constraints, enabling systematic sensitivity analysis of key geometric parameters, including sweep, taper, and twist across varying flow regimes. Theoretical trends are established, showing that geometric twist and taper dominate lift variations at low Mach numbers, whereas sweep angle becomes increasingly significant as compressibility effects intensify. To validate the framework, a representative BWB UAV was optimized at Mach 0.2, 0.4, and 0.8 using a parametric ANSYS Workbench environment. Results demonstrated up to a 56% improvement in lift-to-drag ratio relative to an equivalent conventional UAV and confirmed the theoretical predictions regarding the Mach-dependent aerodynamic sensitivities. The framework provides a reusable foundation for conceptual design and optimization of morphing aircraft, offering practical guidelines for multi-regime performance enhancement and early-stage design integration. Full article
Show Figures

Figure 1

21 pages, 7183 KB  
Article
From Biofouling to Crop Resource: Novel Opportunities as Extractive Species in a Mediterranean IMTA Pilot
by Daniele Arduini, Silvia Fraissinet, Sergio Rossi, Claudio Calabrese, Lorenzo Doria and Adriana Giangrande
Fishes 2026, 11(1), 47; https://doi.org/10.3390/fishes11010047 - 12 Jan 2026
Abstract
Biofouling communities are usually managed as pests in aquaculture, yet their natural proliferation in fish farms makes them also promising IMTA extractive components. The growth and biomass production of four dominant macrofoulers, Mytilus galloprovincialis (mussels), Sabella spallanzanii (polychaete worms), Phallusia mammillata and Styela [...] Read more.
Biofouling communities are usually managed as pests in aquaculture, yet their natural proliferation in fish farms makes them also promising IMTA extractive components. The growth and biomass production of four dominant macrofoulers, Mytilus galloprovincialis (mussels), Sabella spallanzanii (polychaete worms), Phallusia mammillata and Styela plicata (ascidians), were evaluated under a novel IMTA system in the Ionian Sea (southern Italy). Coconut-fiber ropes (10 m) were deployed around fish cages in October 2022 and monitored over a 1-year cycle. Monthly density, length-frequency and cohort analyses combined with species-specific length-weight relationships were used to estimate target species’ growth and biomass. Mytilus and Sabella showed single-cohort dynamics, with densities steadily declining over time, whereas ascidians displayed continuous recruitment allowing for additional rope-deployment windows. Specific growth rates in length were significantly higher in Phallusia and Sabella (≈25% month−1) than in Mytilus and Styela (≈17 and 22% month−1). Total macrofouling biomass (live weight) increased from ≈350 kg in May to a peak of ≈2500 kg in August, remaining as high in October. Mytilus and Sabella accounted for 60–80% of total biomass while ascidians contributed 20–40%. Beyond environmental restoration, this multispecies biomass offers several potential commercial opportunities and could be further valorized through biorefinery-based cascading extraction, including final conversion into bioenergy. Overall, IMTA could leverage traditionally undesired fouling organisms as multifunctional crops, enhancing bioremediation while supporting circular blue-bioeconomy principles. Future research should focus on optimizing rope deployment timing, harvesting strategies, and biomass valorization pathways to fully exploit the emerging potential of integrating multispecies fouling biomass within IMTA systems. Full article
(This article belongs to the Special Issue Integrated Multi-Trophic Aquaculture (IMTA))
Show Figures

Graphical abstract

42 pages, 1914 KB  
Article
An Integrated Weighted Fuzzy N-Soft Set–CODAS Framework for Decision-Making in Circular Economy-Based Waste Management Supporting the Blue Economy: A Case Study of the Citarum River Basin, Indonesia
by Ema Carnia, Moch Panji Agung Saputra, Mashadi, Sukono, Audrey Ariij Sya’imaa HS, Mugi Lestari, Nurnadiah Zamri and Astrid Sulistya Azahra
Mathematics 2026, 14(2), 238; https://doi.org/10.3390/math14020238 - 8 Jan 2026
Viewed by 67
Abstract
The Citarum River Basin (DAS Citarum) in Indonesia faces significant challenges in waste management, necessitating a circular economy-based approach to reduce land-based pollution, which is critical for achieving the sustainability goals of the blue economy in the basin. This study addresses the complexity [...] Read more.
The Citarum River Basin (DAS Citarum) in Indonesia faces significant challenges in waste management, necessitating a circular economy-based approach to reduce land-based pollution, which is critical for achieving the sustainability goals of the blue economy in the basin. This study addresses the complexity and inherent uncertainty in decision-making processes related to this challenge by developing a novel hybrid model, namely the Weighted Fuzzy N-Soft Set combined with the COmbinative Distance-based Assessment (CODAS) method. The model synergistically integrates the weighted 10R strategies in the circular economy, obtained via the Analytical Hierarchy Process (AHP), the capability of Fuzzy N-Soft Sets to represent uncertainty granularly, and the robust ranking mechanism of CODAS. Applied to a case study covering 16 types of waste in the Citarum River Basin, the model effectively processes expert assessments that are ambiguous regarding the 10R criteria. The results indicate that single-use plastics, particularly plastic bags (HDPE), styrofoam, transparent plastic sheets (PP), and plastic cups (PP), are the top priorities for intervention, in line with the high AHP weights for upstream strategies such as Refuse (0.2664) and Rethink (0.2361). Comparative analysis with alternative models, namely Fuzzy N-Soft Set-CODAS, Weighted Fuzzy N-Soft Set with row-column sum ranking, and Weighted Fuzzy N-Soft Set-TOPSIS, confirms the superiority of the proposed hybrid model in producing ecologically rational priorities, free from purely economic value biases. Further sensitivity analysis shows that the model remains highly robust across various weighting scenarios. This study concludes that the WFN-SS-CODAS framework provides a rigorous, data-driven, and reliable decision support tool for translating circular economy principles into actionable waste management priorities, directly supporting the restoration and sustainability goals of the blue economy in river basins. The findings suggest that targeting the high-priority waste types identified by the model addresses the dominant fraction of riverine pollution, indicating the potential for significant waste volume reduction. This research was conducted to directly contribute to achieving multiple targets under SDG 6 (Clean Water and Sanitation), SDG 12 (Responsible Consumption and Production), and SDG 14 (Life Below Water). Full article
17 pages, 4406 KB  
Article
Fastener Flexibility Analysis of Metal-Composite Hybrid Joint Structures Based on Explainable Machine Learning
by Xinyu Niu and Xiaojing Zhang
Aerospace 2026, 13(1), 58; https://doi.org/10.3390/aerospace13010058 - 7 Jan 2026
Viewed by 96
Abstract
Metal-composite joints, leveraging the high specific strength/stiffness and superior fatigue resistance of carbon fiber reinforced polymers (CFRP) alongside metallic materials’ excellent toughness and formability, have become prevalent in aerospace structures. Fastener flexibility serves as a critical parameter governing load distribution prediction and fatigue [...] Read more.
Metal-composite joints, leveraging the high specific strength/stiffness and superior fatigue resistance of carbon fiber reinforced polymers (CFRP) alongside metallic materials’ excellent toughness and formability, have become prevalent in aerospace structures. Fastener flexibility serves as a critical parameter governing load distribution prediction and fatigue life assessment, where accurate quantification directly impacts structural reliability. Current approaches face limitations: experimental methods require extended testing cycles, numerical simulations exhibit computational inefficiency, and conventional machine learning (ML) models suffer from “black-box” characteristics that obscure mechanical principle alignment, hindering aerospace implementation. This study proposes an integrated framework combining numerical simulation with explainable ML for fastener flexibility analysis. Initially, finite element modeling (FEM) constructs a dataset encompassing geometric features, material properties, and flexibility values. Subsequently, a random forest (RF) prediction model is developed with five-fold cross-validation and residual analysis ensuring accuracy. SHapley Additive exPlanations (SHAP) methodology then quantifies input features’ marginal contributions to flexibility predictions, with results interpreted in conjunction with theoretical flexibility formulas to elucidate key parameter influence mechanisms. The approach achieves 0.99 R2 accuracy and 0.11 s computation time while resolving explainability challenges, identifying fastener diameter-to-plate thickness ratio as the dominant driver with negligible temperature/preload effects, thereby providing a validated efficient solution for aerospace joint optimization. Full article
(This article belongs to the Section Aeronautics)
Show Figures

Figure 1

21 pages, 5853 KB  
Article
Numerical and Theoretical Study on the Vertical Shear Behavior of a Novel Multi-Ribbed Profiled Steel Sheeting-Concrete Composite Slab in the Construction Stage
by Keyi Hou, Ganping Shu and Yuanyuan Wan
Buildings 2026, 16(1), 234; https://doi.org/10.3390/buildings16010234 - 5 Jan 2026
Viewed by 144
Abstract
Current studies on large-span structural components have largely emphasized flexural performance, whereas multi-ribbed profiled steel sheeting-concrete composite slabs may be prone to inclined-section shear failure in the construction stage, particularly at small shear-span ratios. To ensure that the vertical shear capacity of such [...] Read more.
Current studies on large-span structural components have largely emphasized flexural performance, whereas multi-ribbed profiled steel sheeting-concrete composite slabs may be prone to inclined-section shear failure in the construction stage, particularly at small shear-span ratios. To ensure that the vertical shear capacity of such composite slabs satisfies construction-stage requirements, a numerical model validated against experimental evidence was employed. A systematic parametric study was conducted to clarify the influence of key structural parameters and the shear-span ratio on the vertical shear resistance. On this basis, a calculation method for the vertical shear capacity was proposed based on the strength-equivalence principle and verified against numerical results. The results indicate that the inclined-section shear failure of multi-ribbed profiled steel sheeting-concrete composite slabs develops through four characteristic stages, the shear-span ratio governs the transition of failure mode, and slabs with a rib height of h = 150 mm exhibit a pronounced shear-dominated failure when the shear-span ratio is less than 2. Increasing the rib inclination angle degrades the composite interaction between the profiled steel sheeting and concrete, whereas increasing the sheeting thickness and slab depth enhances the load-bearing capacity and stiffness, and longitudinal reinforcement benefits the internal stress redistribution of concrete. A vertical shear capacity model was formulated for the novel multi-ribbed profiled steel-concrete composite slab and verified against numerical results. The research helps to bridge the gap in studies on the vertical shear performance of multi-ribbed profiled steel-concrete composite slabs and offers design guidance for vertical shear checks of composite slabs in the temporary construction stage. Full article
(This article belongs to the Section Building Structures)
Show Figures

Figure 1

26 pages, 5348 KB  
Article
Hybrid Explainable Machine Learning Models with Metaheuristic Optimization for Performance Prediction of Self-Compacting Concrete
by Jing Zhang, Zhenlin Wang, Sifan Shen, Shiyu Sheng, Haijie He and Chuang He
Buildings 2026, 16(1), 225; https://doi.org/10.3390/buildings16010225 - 4 Jan 2026
Viewed by 220
Abstract
Accurate prediction of the mechanical and rheological properties of self-compacting concrete (SCC) is critical for mixture design and engineering decision-making; however, conventional empirical approaches often struggle to capture the coupled nonlinear relationships among mixture variables. To address this challenge, this study develops an [...] Read more.
Accurate prediction of the mechanical and rheological properties of self-compacting concrete (SCC) is critical for mixture design and engineering decision-making; however, conventional empirical approaches often struggle to capture the coupled nonlinear relationships among mixture variables. To address this challenge, this study develops an integrated and interpretable hybrid machine learning (ML) framework by coupling three ML models (RF, XGBoost, and SVR) with five metaheuristic optimizers (SSA, PSO, GWO, GA, and WOA), and by incorporating SHAP and partial dependence (PDP) analyses for explainability. Two SCC datasets with nine mixture parameters are used to predict 28-day compressive strength (CS) and slump flow (SF). The results show that SSA provides the most stable hyperparameter optimization, and the best-performing SSA–RF model achieves test R2 values of 0.967 for CS and 0.958 for SF, with RMSE values of 2.295 and 23.068, respectively. Feature importance analysis indicates that the top five variables contribute more than 80% of the predictive information for both targets. Using only these dominant features, a simplified SSA–RF model reduces computation time from 7.3 s to 5.9 s and from 9.7 s to 6.1 s for the two datasets, respectively, while maintaining engineering-level prediction accuracy, and the SHAP and PDP analyses provide transparent feature-level explanations and verify that the learned relationships are physically consistent with SCC mixture-design principles, thereby increasing the reliability and practical applicability of the proposed framework. Overall, the proposed framework delivers accurate prediction, transparent interpretation, and practical guidance for SCC mixture optimization. Full article
Show Figures

Figure 1

24 pages, 10860 KB  
Article
Decomposing Juggling Skill into Sequencing, Prediction, and Accuracy: A Computational Model with Low-Gravity VR Training
by Wanhee Cho, Makoto Kobayashi, Hiroyuki Kambara, Hirokazu Tanaka, Takahiro Kagawa, Makoto Sato, Hyeonseok Kim, Makoto Miyakoshi, Scott Makeig, John Rehner Iversen and Natsue Yoshimura
Sensors 2026, 26(1), 294; https://doi.org/10.3390/s26010294 - 2 Jan 2026
Viewed by 644
Abstract
Juggling is a complex motor skill that requires multiple sub-skills and cannot be mastered without extensive practice. Although prior studies have quantified performance differences between novice and expert jugglers, none have attempted to quantitatively decompose these components or model their contribution to juggling [...] Read more.
Juggling is a complex motor skill that requires multiple sub-skills and cannot be mastered without extensive practice. Although prior studies have quantified performance differences between novice and expert jugglers, none have attempted to quantitatively decompose these components or model their contribution to juggling performance. This longitudinal study presents a multimodal evaluation system that integrates computer vision, motion capture, and biosensing to quantify three key elements of juggling ability: Sequencing, Prediction, and Accuracy. Twenty beginners completed a 10-day, three-ball juggling experiment combining visuo-haptic virtual reality (VR) and real-world practice, with half training in reduced gravity, previously shown to enhance early-stage motor learning. The fitted Gamma-Log generalized linear model (GLM) indicated that Sequencing is the dominant factor of early skill acquisition, followed by Prediction and Accuracy. This study provides the first computational decomposition of juggling, demonstrates how multiple elements jointly contribute to performance, and results in a principled approach to characterizing motor learning in complex real-world tasks. Full article
(This article belongs to the Special Issue Sensor-Based Human Motor Learning)
Show Figures

Figure 1

24 pages, 32383 KB  
Article
Experimental Study on the Mechanical Performance of Cast-in-Place Base Joints for X-Shaped Columns in Cooling Towers
by Xinyu Jin, Zhao Chen, Huanrong Li, Jie Kong, Gangling Hou, Xingyu Miao and Lele Sun
Buildings 2026, 16(1), 174; https://doi.org/10.3390/buildings16010174 - 30 Dec 2025
Viewed by 195
Abstract
The supporting system of super-large cooling towers is crucial for the structural safety of nuclear power plants. The X-shaped reinforced concrete column has emerged as a promising solution due to its superior stability. However, the performance of the cast-in-place base joint, which is [...] Read more.
The supporting system of super-large cooling towers is crucial for the structural safety of nuclear power plants. The X-shaped reinforced concrete column has emerged as a promising solution due to its superior stability. However, the performance of the cast-in-place base joint, which is a key force-transfer component, requires thorough investigation. This study experimentally investigates the mechanical performance of the joints under ultimate vertical compressive and tensile loads. The loads represent gravity-dominated and extreme wind uplift scenarios, respectively. A comprehensive testing program monitored load–displacement responses, strain distributions, crack propagation, and failure modes. The compression specimen failed in a ductile flexural compression manner with plastic hinge formation above the column base. In contrast, the tension specimen exhibited a tension-controlled failure pattern. Crucially, the joint remained stable after column yielding in both loading scenarios. The result validates the “strong connection–weak member” design principle. The findings confirm that the proposed cast-in-place joint possesses excellent load-bearing capacity and ductility. Therefore, the study provides a reliable design basis for the supporting structures of super-large cooling towers. Full article
Show Figures

Figure 1

18 pages, 10160 KB  
Article
Hydrogeochemistry of Thermal Water from Lindian Geothermal Field, Songliao Basin, NE China: Implications for Water–Rock Interactions
by Yujuan Su, Fengtian Yang, Xuejun Zhou, Junling Dong, Ling Liu, Yongfa Ma, Minghua Chen and Chaoyu Zhang
Water 2026, 18(1), 90; https://doi.org/10.3390/w18010090 - 30 Dec 2025
Viewed by 369
Abstract
To explore the hydrogeochemical characteristics and dominant water–rock interaction processes of thermal water in Lindian geothermal field (northern Songliao Basin, NE China), this study analyzed 16 thermal water samples (1900–3000 m depth) and 3 shallow groundwater samples using hydrochemical indices, water isotopes, and [...] Read more.
To explore the hydrogeochemical characteristics and dominant water–rock interaction processes of thermal water in Lindian geothermal field (northern Songliao Basin, NE China), this study analyzed 16 thermal water samples (1900–3000 m depth) and 3 shallow groundwater samples using hydrochemical indices, water isotopes, and statistical methods (Pearson Correlation and Principle Component Analysis). Results show that the thermal water originates from precipitation and exhibits an “oxygen shift” indicating a long-time water–rock interaction under low to medium reservoir temperature. The thermal water is alkaline with a high TDS and dominated by Na+, Cl, and HCO3, and its hydrochemical facies changes from HCO3·Cl–Na to Cl·HCO3–Na and Cl–Na along the groundwater flow path. Leaching of halite, silicates, and carbonates is the primary process controlling solute accumulation. The geothermal reservoir is in a relatively closed, strong reducing environment, and thermal water reached water–rock equilibrium with respect to Na-, K-, Ca-, and Mg-alumino silicates. Principle Component Analysis identifies three key controlling factors, including mineral leaching, organic matter degradation, and sulfate reduction/mineral precipitation. This study establishes a hydrogeochemical baseline for the initial exploitation stage, providing a scientific basis for predicting long-term water quality changes and formulating differentiated sustainable development strategies for the Lindian geothermal field. Full article
(This article belongs to the Special Issue Groundwater Environment Evolution and Early Risk-Warning)
Show Figures

Figure 1

4 pages, 147 KB  
Proceeding Paper
Policy, Regulation, and Financing in the Transition to Renewable Energy: A Case Study from Western Macedonia
by Theofano Kollatou, Athina Krestou, Dimitrios Tsiamitros, Dimitrios Stimoniaris, Stergios Maropoulos and Konstantinos Kyriakopoulos
Proceedings 2026, 134(1), 4; https://doi.org/10.3390/proceedings2026134004 - 30 Dec 2025
Viewed by 144
Abstract
This work presents the transition of Western Macedonia from a lignite-dominated energy model to a sustainable system based on renewable resources, with particular emphasis on the interlinked roles of policy, regulation, and financing. The analysis is centered on the utilization of biomass and [...] Read more.
This work presents the transition of Western Macedonia from a lignite-dominated energy model to a sustainable system based on renewable resources, with particular emphasis on the interlinked roles of policy, regulation, and financing. The analysis is centered on the utilization of biomass and residual waste for district heating applications, highlighting the contribution of the Just Transition Fund and the Greek Green Fund. The study also evaluates the regulatory and institutional frameworks that either support or hinder renewable energy deployment, while embedding the principles of circular economy and cross-border cooperation. The insights derived serve as a reference point for regions undergoing similar post-coal transitions, offering a comprehensive roadmap for sustainable energy integration underpinned by policy alignment and financial cohesion. Full article
16 pages, 14116 KB  
Article
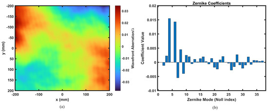
Study on the Effect of Clamping Structure on Wavefront Aberration of Large-Aperture Nd:Glass Laser Amplifier
by Yangyang Chen, Lin Chen, Ting Shao, Yu Xie, Xibo Sun, Huan Pang, Qier An, Honghong Wu and Lanqin Liu
Photonics 2026, 13(1), 18; https://doi.org/10.3390/photonics13010018 - 25 Dec 2025
Viewed by 216
Abstract
Nd:glass has become the predominant gain medium for achieving high-energy laser outputs to the order of hundreds of joules, owing to its high energy storage capacity, capacity for large apertures, and excellent optical homogeneity. However, in large-aperture Nd:glass laser amplifiers, surface distortion induced [...] Read more.
Nd:glass has become the predominant gain medium for achieving high-energy laser outputs to the order of hundreds of joules, owing to its high energy storage capacity, capacity for large apertures, and excellent optical homogeneity. However, in large-aperture Nd:glass laser amplifiers, surface distortion induced by mechanical clamping is a principal factor degrading laser wavefront quality. To systematically investigate the influence of clamping methods and structural parameters on wavefront distortion, this study employs a combined approach of numerical simulation and experimental validation. The results demonstrate that side-symmetric clamping induces low-frequency wavefront aberrations dominated by first-order astigmatism. The magnitude of these aberrations intensifies with an increased number of clamping screws but is relatively insensitive to variations in screw spacing. In contrast, front-side clamping generates significantly lower wavefront aberrations than side clamping. Further analysis indicates that the clamping-induced wavefront aberration components are predominantly low-frequency, arising primarily from macroscopic surface profile changes. Based on these findings, this paper proposes optimization strategies for clamping force and principles for selecting key structural parameters, thereby providing a theoretical foundation and critical technical support for the low-aberration clamping design of Nd:glass components in high-power laser systems. Full article
(This article belongs to the Section Lasers, Light Sources and Sensors)
Show Figures

Figure 1

29 pages, 5008 KB  
Article
Identifying Key Issues in Artificial Intelligence Litigation: A Machine Learning Text Analytic Approach
by Wullianallur Raghupathi, Aditya Saharia and Tanush Kulkarni
Appl. Sci. 2026, 16(1), 235; https://doi.org/10.3390/app16010235 - 25 Dec 2025
Viewed by 295
Abstract
The rapid proliferation of artificial intelligence (AI) systems across high-stakes domains—with global AI adoption accelerating since 2023—has created an urgent need to identify which AI challenges and issues are materializing into real-world harms so that policymakers can develop targeted regulations, organizations can implement [...] Read more.
The rapid proliferation of artificial intelligence (AI) systems across high-stakes domains—with global AI adoption accelerating since 2023—has created an urgent need to identify which AI challenges and issues are materializing into real-world harms so that policymakers can develop targeted regulations, organizations can implement effective risk management, and accountability mechanisms can address actual rather than speculative problems. Public concern has risen sharply: 52% of Americans now feel more concerned than excited about AI (up from 38% in 2022), and 80% believe government should maintain AI safety rules even if development slows. Yet existing approaches exhibit critical limitations that impede evidence-based governance. Ethics frameworks, while establishing normative principles across 84+ published guidelines, remain aspirational rather than empirical. Survey-based studies capture perceptions from over 48,000 respondents globally but measure expectations rather than documented harms. Incident databases catalog over 1200 AI failures but depend on media coverage, systematically overrepresenting high-profile cases while underrepresenting routine organizational problems. This study addresses this gap by analyzing 347 AI-related U.S. litigation cases using machine learning text analytics, providing empirical evidence of AI problems that have crossed the threshold from abstract concern into documented legal conflict. Employing Latent Dirichlet Allocation (LDA) and Non-negative Matrix Factorization (NMF) topic modeling with coherence validation (NMF achieving 0.276 NPMI vs. LDA’s 0.164), the analysis identifies nine distinct AI issue areas with specific case distributions: cybersecurity vulnerabilities and data breaches (116 cases, 33.4%), intellectual property and AI ownership (61 cases, 17.6%), AI misrepresentation and inflated claims (59 cases, 17.0%), criminal justice and algorithmic due process (37 cases, 10.7%), employment automation (33 cases, 9.5%), privacy and surveillance (31 cases, 8.9%), platform accountability (21 cases, 6.1%), algorithmic bias (19 cases, 5.5%), and government AI deployment (6 cases, 1.7%). The findings reveal a systematic mismatch between AI ethics discourse—which emphasizes fairness and transparency—and litigation patterns, where data security (33.4%) and intellectual property (17.6%) dominate while algorithmic bias comprises only 5.5% of cases. Most disputes are addressed through existing legal frameworks (First Amendment, Lanham Act, FOIA, Title VII) rather than AI-specific regulation, underscoring the urgent need for governance mechanisms aligned with empirically documented AI challenges. Full article
(This article belongs to the Special Issue Advances and Applications of Complex Data Analysis and Computing)
Show Figures

Figure 1

35 pages, 1000 KB  
Review
From Mechanism to Medicine: Peptide-Based Approaches for Cancer Diagnosis and Therapy
by Maria João Gouveia, Joana Campanhã, Francisca Barbosa and Nuno Vale
Biomolecules 2026, 16(1), 27; https://doi.org/10.3390/biom16010027 - 24 Dec 2025
Viewed by 769
Abstract
Therapeutic peptides have rapidly evolved into multifunctional tools for precision oncology, offering molecular specificity and biocompatibility. Their roles in cancer therapy, however, are inherently overlapping. The same peptide can function as a targeting ligand, a cell-penetrating motif, a therapeutic effector, or a structural [...] Read more.
Therapeutic peptides have rapidly evolved into multifunctional tools for precision oncology, offering molecular specificity and biocompatibility. Their roles in cancer therapy, however, are inherently overlapping. The same peptide can function as a targeting ligand, a cell-penetrating motif, a therapeutic effector, or a structural component of peptide–drug conjugates (PDCs), nanoparticle (NP) systems, and radionuclide constructs. This functional convergence makes rigid classification challenging. In this review, we therefore organize peptide modalities according to their dominant therapeutic function while acknowledging the fluid boundaries between categories. Firstly, we outline the main functional classes of therapeutic peptides, covering their use as targeting ligands and their roles as active agents (i.e., receptor agonists/antagonists, intracellular protein–protein interaction modulators, etc.). Additionally, we summarize their application in peptide–drug conjugates (PDCs), peptide-guided radionuclides, and cancer vaccines, integrating key mechanistic principles and clinical evidence. Finally, we discuss the major translational barriers to clinical use and how they might be overcome. The developments in peptide engineering position them as adaptable, multifunctional platforms capable of improving precision, reducing toxicity, and advancing personalized cancer care. Full article
Show Figures

Figure 1

27 pages, 4963 KB  
Article
Recurrent Neural Networks with Integrated Gradients Explanation for Predicting the Hysteresis Behavior of Shape Memory Alloys
by Dmytro Tymoshchuk, Oleh Yasniy, Iryna Didych, Pavlo Maruschak and Nadiia Lutsyk
Sensors 2026, 26(1), 110; https://doi.org/10.3390/s26010110 - 24 Dec 2025
Viewed by 396
Abstract
The study presents an approach to predicting the hysteresis behavior of shape memory alloys (SMAs) using recurrent neural networks, including SimpleRNN, LSTM, and GRU architectures. The experimental dataset was constructed from 100 to 250 loading–unloading cycles collected at seven loading frequencies (0.1, 0.3, [...] Read more.
The study presents an approach to predicting the hysteresis behavior of shape memory alloys (SMAs) using recurrent neural networks, including SimpleRNN, LSTM, and GRU architectures. The experimental dataset was constructed from 100 to 250 loading–unloading cycles collected at seven loading frequencies (0.1, 0.3, 0.5, 1, 3, 5, and 10 Hz). The input features included the applied stress σ (MPa), the cycle number N (the Cycle parameter), and the indicator of the loading–unloading stage (UpDown). The output variable was the material strain ε (%). Data for training, validation, and testing were split according to the group-based principle using the Cycle parameter. Eighty percent of cycles were used for model training, while the remaining 20% were reserved for independent assessment of generalization performance. Additionally, 10% of the training portion was reserved for internal validation during training. Model accuracy was evaluated using MAE, MSE, MAPE, and the coefficient of determination R2. All architectures achieved R2 > 0.999 on the test sets. Generalization capability was further assessed on fully independent cycles 251, 260, 300, 350, 400, 450, and 500. Among all architectures, the LSTM network showed the highest accuracy and the most stable extrapolation, consistently reproducing hysteresis loops across frequencies 0.1–3 Hz and 10 Hz, whereas the GRU network showed the best performance at 5 Hz. Model interpretability using the Integrated Gradient (IG) method revealed that Stress is the dominant factor influencing the predicted strain, contributing the largest proportion to the overall feature importance. The UpDown parameter has a stable but secondary role, reflecting transitions between loading and unloading phases. The influence of the Cycle feature gradually increases with the cycle number, indicating the model’s ability to account for the accumulation of material fatigue effects. The obtained interpretability results confirm the physical plausibility of the model and enhance confidence in its predictions. Full article
(This article belongs to the Section Physical Sensors)
Show Figures

Figure 1

19 pages, 521 KB  
Article
Comparative Evidence-Based Model Choice: A Sketch of a Theory
by Prasanta S. Bandyopadhyay, Samidha Shetty and Gordon Brittan
Entropy 2026, 28(1), 13; https://doi.org/10.3390/e28010013 - 23 Dec 2025
Viewed by 240
Abstract
An extensive literature on decision theory has been developed by both subjective Bayesians and Neyman–Pearson (NP) theorists, with more recent contributions to it from evidential decision theorists. The last-mentioned, however, have often been framed from a Bayesian perspective and therefore retain a subjectivist [...] Read more.
An extensive literature on decision theory has been developed by both subjective Bayesians and Neyman–Pearson (NP) theorists, with more recent contributions to it from evidential decision theorists. The last-mentioned, however, have often been framed from a Bayesian perspective and therefore retain a subjectivist orientation. By contrast, we advance a comparative evidence-based model choice (CEMC) account of epistemic utility, which is explicitly non-subjective. On this account, competing models are assessed by the degree to which they are supported by the data and relevant background information, and evaluated comparatively in terms of their relative distances. CEMC thus provides a philosophical framework for inference that integrates the complementary epistemic goals of prediction and explanation. Our approach proceeds in two stages. First, we articulate a framework for non-subjective, non-NP-style, comparative, evidence-based model choice grounded in epistemic utility. Second, we identify statistical tools appropriate for measuring epistemic utility within this framework. We then contrast CEMC with non-comparative evidential decision-theoretic approaches, such as interval-based probability, pioneered by Henry Kyburg, which do not necessarily share the dual aims of explanation and prediction. We conclude by considering the interrelations between prediction, explanation, and model selection criteria, and by showing how these are closely connected with the central commitments of CEMC. Full article
Show Figures

Figure 1

Back to TopTop