You are currently viewing a new version of our website. To view the old version click .
Photonics
  • Article
  • Open Access

25 December 2025

Study on the Effect of Clamping Structure on Wavefront Aberration of Large-Aperture Nd:Glass Laser Amplifier

,
,
,
,
,
,
,
and
1
Research Center of Laser Fusion, China Academy of Engineering Physics, Mianyang 621900, China
2
Graduate School of China Academy of Engineering Physics, Beijing 100088, China
3
School of Mechanical Engineering and Automation, Beihang University, Beijing 102206, China
*
Author to whom correspondence should be addressed.
This article belongs to the Section Lasers, Light Sources and Sensors

Abstract

Nd:glass has become the predominant gain medium for achieving high-energy laser outputs to the order of hundreds of joules, owing to its high energy storage capacity, capacity for large apertures, and excellent optical homogeneity. However, in large-aperture Nd:glass laser amplifiers, surface distortion induced by mechanical clamping is a principal factor degrading laser wavefront quality. To systematically investigate the influence of clamping methods and structural parameters on wavefront distortion, this study employs a combined approach of numerical simulation and experimental validation. The results demonstrate that side-symmetric clamping induces low-frequency wavefront aberrations dominated by first-order astigmatism. The magnitude of these aberrations intensifies with an increased number of clamping screws but is relatively insensitive to variations in screw spacing. In contrast, front-side clamping generates significantly lower wavefront aberrations than side clamping. Further analysis indicates that the clamping-induced wavefront aberration components are predominantly low-frequency, arising primarily from macroscopic surface profile changes. Based on these findings, this paper proposes optimization strategies for clamping force and principles for selecting key structural parameters, thereby providing a theoretical foundation and critical technical support for the low-aberration clamping design of Nd:glass components in high-power laser systems.

1. Introduction

In recent years, large-aperture Nd:glass has been extensively employed in inertial confinement fusion systems. For instance, both the U.S. National Ignition Facility (NIF) [1,2,3] and France’s Laser Megajoule (LMJ) utilize xenon-flashlamp-pumped Nd:glass slab amplifier systems with apertures reaching 400 mm × 400 mm [4,5,6]. As a core component in these amplifier systems, the optical properties of Nd:glass—particularly wavefront distortion—directly influence the beam quality of the entire laser facility. Such distortion significantly impacts the near-field propagation characteristics of lasers, manifesting as degraded near-field modulation and a reduction in the fluence contrast of the output beam as spatial low-frequency and high-frequency wavefront distortions intensify [7,8,9]. Furthermore, wavefront aberration degrades the output beam quality of high-power laser systems and impedes the coherent synthesis of multiple beams [10,11]. Therefore, the effective control of wavefront aberration is crucial for ensuring the performance of high-power laser systems.
Wavefront aberrations in large-aperture Nd:glass originate from multiple sources, primarily thermal effects induced by non-uniform temperature gradients during pumping and stresses and deformations introduced by mechanical clamping structures. Regarding thermal effects, extensive research has been conducted internationally on thermal management and the compensation of thermally induced wavefront distortions [12,13,14]. Concerning mechanical effects, clamping—a necessary means of providing fixation and cooling—introduces forces that cause macroscopic surface distortion in the glass. This distortion directly modulates the laser wavefront, constituting a key mechanical factor that degrades optical performance. Despite the recognized significance of clamping-induced wavefront distortion, existing research has primarily focused on low-stress support techniques for passive optical components, such as mirrors [15]. For large-aperture Nd:glass gain media, systematic quantitative studies and a clear physical understanding of how clamping structures influence wavefront distortion remain lacking.
This study employs a combined approach of theoretical simulation and experimentation to analyze the influence of different clamping methods and key parameters on wavefront distortion in large-aperture Nd:glass. The correlation mechanism between clamping force and wavefront distortion is elucidated, and corresponding optimization strategies are proposed. The findings provide a theoretical foundation and technical support for the design of Nd:glass clamping structures in high-power laser systems. This work holds significant implications for enhancing beam quality and energy conversion efficiency in inertial confinement fusion devices.

2. Configuration

2.1. Large-Diameter Nd:Glass Clamping Structure

Figure 1 illustrates the clamping structure and loading schematic for a large-aperture Nd:glass assembly. The left-hand exploded view depicts the spatial relationship between the Nd:glass slab (dimensions: 810 mm × 460 mm × 40 mm), the slab clamping frame, and the base frame. The slab is secured within the frame assembly by three clamping points on each lateral side, actuated by set screws, and nine evenly distributed clamping points on the front surface. The contact interfaces at these clamping points utilize pure copper T2 material. Arrows indicate the direction and distribution of the clamping forces applied by the set screws. The right side of the figure shows the fully assembled panel box structure incorporating multiple Nd:glass plates. This design provides a critical reference for analyzing the stress distribution and deformation characteristics of individual Nd:glass slabs under operational clamping conditions.
Figure 1. Schematic illustration of the clamping configuration for Nd:glass optical elements with large aperture.

2.2. Experimental Setup and Measurement Methods

This study established an interferometric measurement system to investigate the effect of clamping force on wavefront distortion in large-aperture Nd:glass. The system’s core components are a custom clamping and loading device and a transmission wavefront measurement optical path. The experimental fixture, designed to interface with the actual Nd:glass s specimen, incorporates a contact platform and threaded holes for applying a calibrated load via screws. A torque wrench monitors this applied load. For wavefront measurement, a transmission-based scheme was employed using a ZYGO laser interferometer (cavity precision: 0.1 λ ; see Figure 2 for a simplified optical path). A collimated and expanded laser beam (400 mm aperture) is split. The reference beam travels one path, while the test beam transmits through the Nd:glass specimen, reflects off a mirror, and recombines to generate an interference pattern. The interferometer captures multiple patterns to compute the complete transmitted wavefront phase distribution. The Nd:glass specimen is secured in a dedicated clamping structure, where a top screw and pressure plate apply precise mechanical constraints. During testing, a torque wrench applies a specified torque to a lateral set screw with ±5% accuracy, inducing controlled deformation in the glass. The specimen is mounted at the Brewster angle within the parallel optical path to eliminate surface reflection losses and maximize transmittance.
Figure 2. Schematic illustration of the optical setup for investigating clamping-induced wavefront distortions.
For each clamping configuration, the baseline wavefront W base ( x , y ) , was first measured and recorded under zero clamping load. Subsequently, the specified clamping torque was applied. After allowing the system to stabilize, the loaded wavefront W load ( x , y ) , was measured. The net wavefront distortion introduced solely by the clamping force was then obtained through differential calculation:
Δ W ( x , y ) = W load ( x , y ) W base ( x , y ) .
This differential procedure effectively eliminates static system errors, including those introduced by the inherent surface profile of the glass, gravitational sag, and mounting tilt. Subsequently, Zernike polynomial analysis was applied to decompose the differential wavefront Δ W ( x , y ) into its constituent spatial frequencies, enabling the calculation and comparison of wavefront variation under each applied torque condition.
The static interferometry method employed in this study is highly effective for capturing quasi-static wavefront distortions with high spatial resolution and precision. However, its inherent limitation in temporal resolution renders it unsuitable for capturing transient mechanical responses or dynamic wavefront variations induced by high-frequency vibrations during clamping force application. To enhance the aberration analysis system for dynamic processes, high-temporal-resolution wavefront sensing technologies, such as Shack–Hartmann sensors, could be integrated. For a systematic comparison and comprehensive review of various wavefront-sensing and aberration analysis techniques, refer to Reference [16], which serves as an excellent resource for analyzing aberration sources, selecting appropriate measurement methods, and formulating correction strategies in high-power laser systems.

3. Theory

3.1. Simulation Processes and Modeling

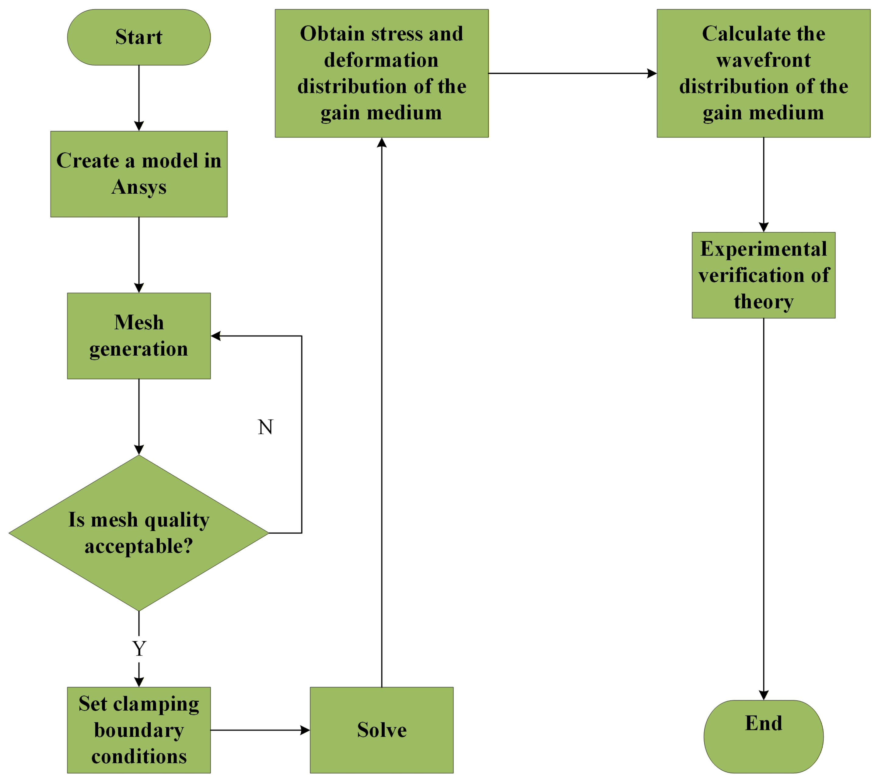
This study employs the finite element analysis software to establish a mechanical model of a large-aperture Nd:glass clamping structure. The simulation workflow is illustrated in Figure 3. The process begins with the definition of the Nd:glass geometry, material properties, and clamping boundary conditions. A three-dimensional model was constructed based on the actual slab dimensions (810 mm × 460 mm × 40 mm), and the material parameters listed in Table 1 were assigned. Binding contacts were defined between the glass side surfaces and the fixture to simulate the assembly constraints. The model was discretized using a predominantly hexahedral mesh, with local refinement applied to regions of anticipated stress concentration, such as the clamping points and slab edges. The final mesh consisted of approximately 130,000 elements, with a mesh quality exceeding 0.9975, ensuring numerical stability and solution accuracy. A static structural analysis was then performed under the specified clamping torques to solve for the stress and deformation fields. Based on the principles of elastic mechanics and stress-induced birefringence, the computed structural deformation was converted into an optical path difference distribution, thereby obtaining the wavefront aberration introduced to a laser beam traversing the glass. Finally, the resulting wavefront data were processed and analyzed. This included calculating the peak-to-valley (PV) values, performing a Zernike polynomial decomposition, and conducting a power spectral density (PSD) analysis to comprehensively quantify and characterize the wavefront distortion.
Figure 3. Simulation calculation flowchart.
Table 1. Material parameters and stress–optic coefficients.

3.2. Mechanical Model

Relative to the glass size, clamping-induced deformations remain sufficiently small to operate within the linear elastic regime. Thus, the mechanical analysis is conducted under the framework of elasticity theory. As described by the geometric equation below, when the Nd:glass undergoes clamping deformation, the strain tensor ε can be expressed as a function of the displacement field U [17,18].
ε i j = 1 2 U i x j + U j x i
In accordance with the generalized Hooke’s law, the constitutive relationship between stress and strain is given by
ε i j = 1 E ( 1 + μ ) σ i j μ σ k k δ i j
where E denotes Young’s modulus, μ is Poisson’s ratio, and δ i j represents the Kronecker delta.
Under equilibrium conditions, every material point within the body must satisfy mechanical equilibrium:
σ i j x i + F i = 0 .
Within the framework of elastic mechanics, the stress and deformation fields in the Nd:glass are governed by a set of coupled partial differential equations subject to specific boundary conditions. Once the deformation field is obtained from this solution, the resultant optical path difference (OPD) for a laser beam propagating through the glass can be calculated according to the methodology detailed in Reference [19]:
OPD ( x , y ) = 0 d ( n 0 1 ) Δ L ( x , y ) d z .
Among these parameters, n 0 represents the refractive index of Nd:glass in the absence of stress. When Nd:glass is oriented at the Brewster angle, the optical path difference distribution after the glass is given by
OPD ( x , y ) = 0 d Δ n ( x , y ) Δ L ( x , y ) cos θ d z .
The wavefront can be expressed as
ϕ ( x , y ) = 1 λ · O P D ( x , y ) .
Here, λ is the wavelength of the laser, θ represents the Brewster angle, Δ L ( x , y ) denotes the geometric path-length change along the optical axis. The wavefront can be analyzed using Zernike polynomials. The expression for the Zernike polynomials is given as follows [20]:
Z even   j = n + 1 R n m ( r )   2 cos   m θ , m 0 Z odd   j = n + 1 R n m ( r )   2 sin   m θ , m 0 Z j = n + 1 R n 0 ( r ) , m = 0 ,
where
R n m ( r ) = s = 0 ( n m ) / 2 ( 1 ) s ( n s ) ! s ! n + m 2 s ! n m 2 s ! r n 2 s .
In the above equation, j is the number of pattern orderings starting from 0 ( j = 0 , 1 , 2 ,   ,   36 ), m is a positive number indicating the number of angular frequencies, n is a non-negative integer representing the highest order in the radial polynomial. Z j denotes the jth Zernike polynomial, r denotes the Normalized radius, R n m ( r ) denotes the Radial polynomial, and θ denotes the azimuthal angle in polar coordinates.
The PSD curve gives rich and comprehensive wavefront information in the frequency-domain representation, quantifying the relationship between the wavefront distribution and the spot energy distribution in different frequency bands. The wavefront PSD is defined as the square of the ϕ ( x , y ) amplitude of the Fourier spectrum of each frequency component of the wavefront [21]:
PSD ν x , ν y = ϕ ν x , ν y ϕ * ν x , ν y Δ ν x · Δ ν y .
In the above equation, ν denotes the spatial frequency, Δ ν represents the frequency interval, and ∗ indicates the complex conjugate.

4. Result and Discussion

4.1. Wavefront Analysis Under Lateral Symmetric Clamping

The deformation distribution of the Nd:glass along the laser transmission direction was simulated using Ansys software, as illustrated in Figure 4. This simulation was conducted under the boundary condition of lateral symmetric clamping, with a load of up to 10 cN·m applied by the top lateral wire. Results indicate that the deformation is predominantly concentrated at the four corners, while the central region exhibits minimal displacement. The deformation distribution demonstrates a distinct gradient, with the maximum and minimum values located on opposite symmetric sides. This suggests that the clamping constraints introduce a non-uniform stress field, leading to asymmetric buckling or surface deformation of the structure. This pattern is intrinsically linked to the lateral clamping boundary conditions, highlighting the effect of force localization on the structural response. Furthermore, the wavefront distribution derived from the deformation data was quantified using the Peak-to-Valley (PV) value, a standard metric for characterizing wavefront aberration in optical systems. The PV value is defined as the difference between the maximum and minimum heights of the wavefront.
Figure 4. Deformation distribution of Nd:glass under symmetric clamping conditions.
The wavefront distribution of the Nd:glass under lateral symmetric clamping was subsequently calculated. As shown in Figure 5a, the resulting wavefront exhibits a Peak-to-Valley (PV) value of 0.023 λ . The morphology of this wavefront is fundamentally consistent with the mechanical deformation profile, displaying characteristic non-uniform distribution. Its undulation is intrinsically linked to the underlying stress field and the clamping-induced surface aberrations, reflecting the modulation effect of the clamping force on the optical path length. Figure 5b presents the results of the Zernike polynomial decomposition of the wavefront phase. The abscissa denotes the Zernike mode order (Noll index), while the ordinate represents the coefficient amplitude for each mode. The fourth term (Noll index) possesses the largest coefficient, indicating that first-order astigmatism dominates the overall wavefront distortion. This quantitative analysis elucidates the nature of the deformation induced by the side-symmetric clamping force. The results demonstrate that the clamping force does not induce a simple overall tilt of the optical element. Instead, it introduces an asymmetric stress distribution with orthogonal directionality, which causes anisotropic optical aberrations. This effect transforms the transmitted circular beam into an elliptical, astigmatic spot.
Figure 5. Wavefront distribution of Nd:glass under 10 cN·m torque applied to the top screw on the side; (a) wavefront image and (b) distribution of Zernike coefficients on the wavefront.
Figure 6 presents the spatial distribution and power spectral density (PSD) curve of the wavefront for Nd:glass under symmetrical clamping conditions, systematically illustrating the phase distribution and its frequency-domain characteristics. Figure 6a shows the spatial distribution of the wavefront distortion, while Figure 6b confirms the low-gradient nature of the processed wavefront. The agreement between the deviation range in Figure 6b and the overall gradient in Figure 6a indicates that low-frequency components dominate the macroscopic surface error. Figure 6c highlights the filtered high-frequency components using a yellow-to-green color gradient, revealing that high-frequency distortion is on the order of 10 4 λ , confirming its negligible contribution. The one-dimensional PSD curve in the lower-right panel shows that the wavefront error energy is concentrated in the low-frequency region, providing a quantitative basis for guiding subsequent active optical correction, such as compensation with a deformable mirror. A joint analysis of the four subplots indicates that this clamping scheme effectively suppresses high-frequency noise while confining the dominant distortion to the low-frequency domain, where it can be corrected using conventional methods.
Figure 6. The spatial domain distribution of Nd:glass wavefront and PSD curve distribution under 10 cN·m torque applied to the topmost screw on the side; (a) original wavefront, (b) low-frequency distribution, (c) mid-to-high-frequency distribution, and (d) PSD curve, vertical blue and green dashed lines demarcate the characteristic spatial frequencies separating the mid-frequency and high-frequency regimes of the wavefront.
Thermally induced and clamping-induced wavefront distortions are the two primary opto-mechanical effects limiting the performance of large-aperture Nd:glass amplifiers. This study focuses on static wavefront aberrations induced by clamping structures, as opposed to the dynamic, low-order wavefront variations typically caused by non-uniform pump heating. Although their physical origins differ, both can be compensated using active optical elements, such as deformable mirrors. To quantitatively compare the magnitude of these two effects, we reference data from the National Ignition Facility (NIF) [11]. In the NIF system, pump-induced thermal aberrations—including the characteristic “S”-shaped slab bending and the resultant “W”-shaped wavefront distortion—can reach several wavelengths in a single pass. When accumulated over multiple passes, the Peak-to-Valley (PV) distortion across the full beamline can reach 5 λ –7 λ . In contrast, the clamping-induced aberration studied here has a PV value of approximately 0.02 λ –0.03 λ under typical clamping torques (e.g., 10 cN·m), which is 1–2 orders of magnitude lower than the thermal aberration. This comparison underscores the relative scale of the clamping effect while affirming the necessity of its control for high-precision systems.

4.2. Effect of Set Screw Configuration on the Wavefront in Symmetrically Clamped Optics

Although it is well established that lateral clamping introduces significant low-order astigmatism, the mechanism by which the spatial arrangement of clamping points—specifically the number and spacing of set screws—regulates wavefront characteristics remains unclear. To address this knowledge gap, this study employs parametric simulations to systematically investigate the influence of set screw configuration on wavefront distortion in Nd:glass, thereby providing a basis for the optimized design of clamping structures.
Figure 7a shows the relationship between the number of set screws and the wavefront Peak-to-Valley (PV) value. As the number of set screws increases from 4 to 10, the wavefront PV value exhibits a significant monotonic increase from approximately 0.023 λ to 0.059 λ . This counterintuitive result indicates that a higher number of set screws does not improve wavefront quality but instead exacerbates the distortion. The core physical mechanism is as follows: In the symmetrically clamped configuration studied here, the clamping forces induce deformation modes in the Nd:glass slab that are dominated by macroscopic bending, whose primary optical manifestation is first-order astigmatism. Increasing the number of screws introduces a greater number of discrete concentrated moment application points along the slab edge. The cumulative effect of these additional moments increases the effective stiffness of the boundary constraint. This heightened constraint forces the slab to sustain a larger overall bending moment while preserving the fundamental spatial pattern of the deformation field. Consequently, increasing the screw count does not alter the spatial morphology of the stress or wavefront distribution; rather, it nonlinearly amplifies the amplitude of this inherent astigmatic deformation mode, leading directly to the observed systematic increase in the wavefront Peak-to-Valley (PV) value. In contrast, Figure 7b demonstrates that varying the clamp spacing from 0.076 m to 0.15 m results in only minor fluctuations of the wavefront PV value, ranging narrowly from approximately 0.0343 λ to 0.0341 λ . The total variation is 0.0002 λ and shows no clear monotonic trend. This finding indicates that, once the number of clamping screws is determined, the clamping spacing is an insensitive design parameter within this range. This characteristic provides valuable tolerance for structural layout in practical engineering applications. Based on the elucidated mechanisms and data, this study provides explicit engineering guidelines for large laser systems employing lateral clamping: To optimize optical performance while ensuring structural stability, the number of clamping points should be minimized (recommended to be no more than four), and the tightening torque per point should be maintained within a lower range of 5–8 cN·m. Furthermore, the spacing between clamping points can be designed flexibly within a range of 76–150 mm to accommodate the overall mechanical layout, as this parameter exhibits low sensitivity to wavefront distortion, thereby offering valuable design tolerance for system integration.
Figure 7. Wavefront in Nd:glass with lateral symmetric clamping: effect of set screw number and spacing. (a) Wavefront PV value monotonically increases with the set screw numbers. (b) Wavefront PV value tends to remain constant as the set screw spacing.
To assess the robustness of our findings, a sensitivity analysis of key material parameters was performed. As summarized in Table 2, within typical manufacturing tolerances, Young’s modulus (E) is the primary parameter significantly affecting the wavefront PV values. The analysis reveals a high linear sensitivity: A ± 10 % variation in Young’s modulus induces an approximately ± 10 % change in the PV value. In contrast, variations in Poisson’s ratio ( ν ) within ± 5 % have a negligible impact on the results. While these parameter variations affect the quantitative magnitude of the wavefront aberration, they do not alter the qualitative conclusions of this study regarding the relative performance of different clamping configurations. Consequently, for the predictable and controllable optical performance of high-power laser systems, stringent control over the consistency of the Nd:glass, Young’s modulus is paramount.
Table 2. Sensitivity analysis of material parameters.

4.3. Wavefront Analysis Under Frontal Clamping

In practical engineering applications, Nd:glass clamping structures often incorporate both lateral constraints and frontal support. As another typical clamping method, frontal loading exhibits a significantly different influence mechanism compared to lateral loading. This study further investigated the wavefront response characteristics of Nd:glass under frontal loading, applied synchronously via nine set screws. Figure 8a shows the resulting wavefront with a Peak-to-Valley (PV) value of 0.003 λ under a torque of 10cN·m per screw. Compared to lateral clamping, the wavefront distortion is substantially reduced under frontal clamping, a finding quantitatively confirmed by the PV value. The corresponding Zernike coefficient distribution is presented in Figure 8b. It is evident that under front-side clamping, all Zernike coefficients are markedly smaller. The coefficients for low-order modes, such as tilt and defocus, are significantly lower than those induced by side-clamping. This result further demonstrates the advantage of front-side clamping in suppressing low-order wavefront aberrations.
Figure 8. Wavefront distribution of Nd:glass under 10 cN·m torque applied to 9 front-side set screws. (a) Wavefront image; (b) Zernike coefficient distribution of the wavefront.
Figure 9 illustrates the wavefront phase distribution and frequency-domain characteristics of Nd:glass under front-side clamping with a torque of 10 cN·m. The results show that the wavefront error energy is predominantly concentrated in the low-frequency region. Compared to side clamping, the PSD magnitude in the low-frequency band is significantly reduced, while fluctuations in the high-frequency band are more pronounced. This indicates that the wavefront errors introduced by front-side clamping possess a more complex spatial frequency composition. Analysis of the corresponding Zernike coefficients (Figure 8b) confirms that the overall magnitude of wavefront distortion under front clamping is substantially lower than under side clamping, directly validating the key advantage of front clamping in suppressing large-scale, low-order aberrations. These frequency-domain characteristics provide clear criteria for selecting clamping schemes in laser systems with stringent beam quality requirements: front-side clamping is preferable when the primary objective is minimizing overall distortion magnitude, whereas side-clamping structures require specific optimization if high-frequency uniformity is also a critical concern.
Figure 9. PSD curve distribution of Nd:glass wavefront under 10 cN·m torque applied to front set screw. vertical blue and green dashed lines demarcate the characteristic spatial frequencies separating the mid-frequency and high-frequency regimes of the wavefront.
Figure 10 presents the theoretically calculated Peak-to-Valley (PV) values of the wavefront as a function of set screw torque for both side and front clamping conditions. The results, with the blue and green curves representing side clamping and front clamping respectively, indicate a linear increase in wavefront PV value with increasing torque for both methods. However, the wavefront distortion induced by front clamping is significantly lower in magnitude than that caused by side clamping across the measured range. Based on this linear relationship and wavefront quality requirements, it is recommended to control the tightening torque of the lateral clamping screws within a range of 5–10 cN·m to minimize distortion while ensuring structural stability. This operational range maintains the wavefront PV value below 0.02 λ , achieving an engineering-optimal balance between clamping force and optical performance. This finding provides clear process guidance for the low-stress clamping design of Nd:glass components in high-power laser systems.
Figure 10. Relationship between the peak-to-valley (PV) and the screw torque under different clamping configurations (side-symmetric clamping and front clamping).

4.4. Experimental Results and Analysis

The experimental results for the configuration with the topmost screw holes on both sides loaded to 10 cN·m are presented in Figure 11. This study aims to quantify the wavefront distortion introduced specifically by the clamping structure. To isolate this effect, contributions from static geometric defects—such as the inherent surface flatness of the Nd:glass components and tilt of the mounting platform—were eliminated through a differential measurement protocol. This protocol involves subtracting the reference wavefront (measured under zero clamping load) from the wavefront measured under the applied clamping load. The measured wavefront exhibits an asymmetric profile with a PV value of 0.072 λ . Overall, the experimental data show strong agreement with the theoretical simulations. The wavefront displays a distinct non-uniform spatial distribution, characterized by stronger aberrations in the lower-left and upper-right corners and weaker aberrations in the remaining areas. This phenomenon is primarily attributed to the longitudinal bending (perpendicular to the clamping force direction) of the Nd:glass during lateral clamping. When a concentrated force of 10 cN·m is applied through the topmost screw holes, the clamping force is transmitted via the contact points of the top screw, inducing local compression and bending in the adjacent glass material. This results in a non-uniform strain distribution along the longitudinal direction. As the symmetric loading from both sides is not perfectly balanced, this longitudinal bending manifests as an asymmetric surface distortion along the diagonal direction. Analysis of the Zernike coefficients in Figure 11b confirms that the fourth term (primary astigmatism) possesses the largest magnitude, indicating that first-order astigmatism dominates the wavefront distortion. The higher-order coefficients decay rapidly to near-zero values, confirming that the overall aberration is primarily composed of low-order components. This finding is consistent with the simulation results, thereby validating the reliability of the numerical model. Furthermore, it provides a critical quantitative foundation for subsequent clamping structure optimization. By refining clamping parameters, the diagonally asymmetric aberration induced by longitudinal bending can be effectively suppressed, ultimately enhancing the optical surface accuracy and wavefront quality of large-aperture Nd:glass.
Figure 11. Side view of the experimental wavefront diagram with a maximum tightening torque of 10 cN·m. (a) Wavefront distribution; (b) distribution of corresponding Zernike coefficients.
To compare the effects of different loading positions, additional experiments were conducted by applying force to the middle top screwon both sides, as shown in Figure 12b. This configuration was compared with the previous case of loading the topmost screw (Figure 12a), both under an applied moment of 10 cN·m. The measured wavefront PV values are 0.072 λ and 0.075 λ for the topmost and middle wire loading cases, respectively. This result indicates that loading at the middle position produces a slightly higher wavefront distortion than loading at the topmost position. The observed change in PV value demonstrates that the wavefront characteristics are sensitive to the vertical position of the applied force. Specifically, loading at the middle screw appears to induce greater undulations in certain regions of the wavefront, leading to an increased PV value. This finding underscores the importance of precise force application in the practical assembly of Nd:glass components. The force transfer path and resulting stress distribution vary significantly with different loading positions, consequently affecting the deformation behavior and ultimately the optical performance of the laser gain medium.
Figure 12. Experimental wavefront: (a) apply 10 cN·m of torque to the topmost side screw; (b) apply 10 cN·m of torque to the middle screws on both sides.

5. Conclusions

This study systematically investigated the influence of clamping structures on wavefront aberration in large-aperture Nd:glass through a combined approach of theoretical simulation and experimental measurement. The results demonstrate that the clamping-induced wavefront aberration consists of both low- and high-frequency components, with low-frequency distortion being the dominant contributor to the overall wavefront error and the primary factor affecting beam quality. This low-frequency distortion can be effectively compensated using optical correction methods, such as deformable mirrors. The magnitude of the wavefront distortion increases with clamping torque. The study further establishes that the wavefront distortion induced by front clamping is significantly lower than that from symmetrical side clamping. Moreover, distortion from symmetrical side clamping intensifies with an increasing number of set screws, whereas variations in set screw spacing have a comparatively minor impact on wavefront quality. These findings provide a critical theoretical foundation and practical guidance for the low-stress clamping design of Nd:glass components in high-power laser systems. They indicate that optimized designs should prioritize front-clamping configurations while rationally controlling the number of lateral clamping points.

Author Contributions

Conceptualization, Y.C. and L.L.; methodology, L.C. and T.S.; software, X.S. and Q.A.; validation, Y.C., Y.X. and H.W.; formal analysis, L.C.; investigation, T.S.; resources, H.P.; data curation, Y.X. and Q.A.; writing—original draft preparation, Y.C.; writing—review and editing, L.L. and H.P.; visualization, X.S.; supervision, L.L.; project administration, H.W.; funding acquisition, L.L. and H.P. All authors have read and agreed to the published version of the manuscript.

Funding

This research was funded by the National Key Research and Development Program of China (Grant No. 2022YFB3606300) and the National Natural Science Foundation of China (Grant Nos. 12204443, 12405280).

Data Availability Statement

The original contributions presented in this study are included in the article. Further inquiries can be directed to the corresponding author.

Conflicts of Interest

The authors declare no conflicts of interest.

References

  1. Moses, E.I. Advances in inertial confinement fusion at the National Ignition Facility (NIF). Fusion Eng. Des. 2010, 85, 983–986. [Google Scholar] [CrossRef]
  2. Spaeth, M.L.; Manes, K.R.; Kalantar, D.H.; Miller, P.E.; Heebner, J.E.; Bliss, E.S.; Spec, D.R.; Parham, T.G.; Whitman, P.K.; Wegner, P.J.; et al. Description of the NIF Laser. Fusion Sci. Technol. 2016, 69, 25–145. [Google Scholar] [CrossRef]
  3. Beullier, J.; Erlandson, A.; Grebot, E.; Guenet, J.; Guenet, M.; Horvath, J.; Jancaitis, K.; Larson, D.; Lawson, J.; Letouze, G. Design and Performance of the Main Amplifier System for the National Ignition Facility; Office of Scientific Technical Information Technical Reports: Oak Ridge, TN, USA, 1999. [Google Scholar]
  4. Besnard, D. The Megajoule laser program—Ignition at hand. Eur. Phys. J. D 2006, 44, 207–213. [Google Scholar] [CrossRef]
  5. André, M.L. The French Megajoule Laser Project (LMJ). Fusion Eng. Des. 1999, 44, 43–49. [Google Scholar] [CrossRef]
  6. Fleurot, N.; Cavailler, C.; Bourgade, J. The Laser Mégajoule (LMJ) Project dedicated to inertial confinement fusion: Development and construction status. Fusion Eng. Des. 2005, 74, 147–154. [Google Scholar] [CrossRef]
  7. Li, S.; Lu, Z.; Fan, X.; Ding, L. Numerical investigation of the influence of wavefront distortion on the laser near-field characteristics. Laser Part. Beams 2017, 35, 1–8. [Google Scholar] [CrossRef]
  8. Yang, S.; Xing, T.; Ke, C.; Liang, J.; Ke, X. Effect of Wavefront Distortion on the Performance of Coherent Detection Systems: Theoretical Analysis and Experimental Research. Photonics 2023, 10, 493. [Google Scholar] [CrossRef]
  9. Ke, X.; Li, M. Laser beam distorted wavefront correction based on deformable mirror eigenmodes. Opt. Eng. 2019, 58, 1. [Google Scholar] [CrossRef]
  10. Wang, X.; Wang, J.; Guo, J.; Lu, X.; Wang, Y.; Xiao, Q.; Fan, W.; Li, X. Numerical Simulation of Thermo-Optic Effects in an Nd:glass Slab with Low Thermally Induced Wavefront Distortion. Photonics 2021, 8, 91. [Google Scholar] [CrossRef]
  11. Spaeth, M.; Manes, K.; Widmayer, C.; Williams, W.; Whitman, P.; Henesian, M.; Stowers, I.; Honig, J. The National Ignition Facility Wavefront Requirements and Optical Architecture. Opt. Eng. 2004, 43, 2854–2865. [Google Scholar] [CrossRef]
  12. Fu, X.; Liu, Q.; Gong, M. Wavefront aberration induced by beam passage through a water-convection-cooled Nd:YAG thin disk. J. Opt. 2013, 15, 055704. [Google Scholar] [CrossRef]
  13. Lupi, J.F.; Dalbies, P.M.; Cavaro, S.; Manac’h, P.; Bordenave, E.; Sajer, J.M.; Moreau, J.G.; Blanchot, N.; Neauport, J. Liquid-cooled Nd:phosphate split-slab large aperture amplifier pumped by flash-lamps. Opt. Laser Technol. 2022, 152, 108101. [Google Scholar] [CrossRef]
  14. Chonion, R.; Sajer, J.M.; Bordenave, E.; Le Palud, F.; Dalbies, P.M.; Neauport, J. Multiphysics model of liquid-cooled Nd:phosphate split-slabs in large aperture optical amplifiers. Opt. Express 2020, 28, 20162–20176. [Google Scholar] [CrossRef] [PubMed]
  15. Xiang, Y.; Li, K.; Wang, W.; Feng, B.; Han, W.; Wang, F. Surface Aberration Analysis for Large-Aperture and Ultra-Thin Crystal and New Type of Clamping Method with Low-Stress. Chin. J. Lasers 2017, 44, 0208001. (In Chinese) [Google Scholar] [CrossRef]
  16. Khorin, P.; Dzyuba, A.; Khonina, S. Optical wavefront aberration: Detection, recognition, and compensation techniques—A comprehensive review. Opt. Laser Technol. 2025, 191, 113342. [Google Scholar] [CrossRef]
  17. Timoshenko, S.; Goodier, J. Theory of Elasticity, 2nd ed.; McGraw-Hill: Columbus, OH, USA, 1951. [Google Scholar]
  18. Liu, B.; Sun, X.; Wang, H.; Yuan, Q.; Tian, M.; Chu, D.; Geng, Y. Polarization smoothing based on full Poincaré beams modulated by stress-engineered optics. Opt. Express 2024, 32, 11491–11508. [Google Scholar] [CrossRef]
  19. Huang, W.; Li, X.; Wang, J.; Lu, X.; Zhang, Y.; Fan, W.; Lin, Z. Theoretical and experimental investigations on wavefront distortion and thermal-stress induced birefringence in a laser diode pumped helium gas-cooled multislab Nd:glass laser amplifier. Acta Phys. Sin. 2015, 64, 087801. (In Chinese) [Google Scholar] [CrossRef]
  20. Noll, R.J. Zernike polynomials and atmospheric turbulence. J. Opt. Soc. Am. 1976, 66, 207–211. [Google Scholar] [CrossRef]
  21. Su, J.; Wei, X.; Ma, C.; Yuan, J. Study on the Wavefront PSD Retrieved Algorithm and Focal Properties of High Power Laser Beam. Chin. J. Lasers 2002, A29, 285–288. (In Chinese) [Google Scholar]
Disclaimer/Publisher’s Note: The statements, opinions and data contained in all publications are solely those of the individual author(s) and contributor(s) and not of MDPI and/or the editor(s). MDPI and/or the editor(s) disclaim responsibility for any injury to people or property resulting from any ideas, methods, instructions or products referred to in the content.

Article Metrics

Citations

Article Access Statistics

Multiple requests from the same IP address are counted as one view.