Sign in to use this feature.

Years

Between: -

Subjects

remove_circle_outline
remove_circle_outline
remove_circle_outline
remove_circle_outline
remove_circle_outline
remove_circle_outline
remove_circle_outline
remove_circle_outline
remove_circle_outline

Journals

remove_circle_outline
remove_circle_outline
remove_circle_outline
remove_circle_outline
remove_circle_outline
remove_circle_outline
remove_circle_outline
remove_circle_outline
remove_circle_outline
remove_circle_outline
remove_circle_outline
remove_circle_outline
remove_circle_outline
remove_circle_outline
remove_circle_outline
remove_circle_outline
remove_circle_outline
remove_circle_outline
remove_circle_outline

Article Types

Countries / Regions

remove_circle_outline
remove_circle_outline
remove_circle_outline
remove_circle_outline
remove_circle_outline
remove_circle_outline

Search Results (4,068)

Search Parameters:
Keywords = construction vehicles

Order results
Result details
Results per page
Select all
Export citation of selected articles as:
15 pages, 11988 KB  
Article
Rapid Vibration Suppression Measures Research for Mitigating Vortex-Induced Vibration in Long-Span Steel Box Girder Suspension Bridges
by Zhipeng Chen, Guangwei Zhou and Changping Chen
Buildings 2025, 15(24), 4505; https://doi.org/10.3390/buildings15244505 - 12 Dec 2025
Abstract
Long-span steel box girder suspension bridges are prone to vortex-induced vibrations (VIVs) due to their light weight, flexible characteristics, and low structural damping. Traditional temporary aerodynamic measures, although effective in vibration suppression, involve prolonged construction periods and high costs, leading to traffic disruptions [...] Read more.
Long-span steel box girder suspension bridges are prone to vortex-induced vibrations (VIVs) due to their light weight, flexible characteristics, and low structural damping. Traditional temporary aerodynamic measures, although effective in vibration suppression, involve prolonged construction periods and high costs, leading to traffic disruptions and considerable socio-economic losses. To address these limitations, this study implemented rapid vibration suppression by prescribing designated lanes and traveling speeds for vehicles with varying aerodynamic configurations, dynamically arranged on the bridge deck for efficient vibration control. Through CFD numerical simulations, the influence of vehicle placement on vibration suppression efficiency was systematically investigated. The results indicated that the strategic arrangement of vehicles could reduce the root-mean-square (RMS) amplitude of VIV of the main girder by more than 75%, with suppression efficiency significantly correlated with the spatial distribution of the vehicles. Moreover, the suppression mechanism was analyzed, revealing that resonance occurs when the vortex-shedding frequency matches the natural frequency of the main girder in the absence of suppression measures. Vehicle deployment alters the vortex-shedding frequency from the bridge surface, shifting it away from the structural natural frequency, while simultaneously weakening the periodic energy input from vortex shedding, thus effectively mitigating the vibration response. Full article
(This article belongs to the Section Building Structures)
26 pages, 13353 KB  
Article
WA-LPA*: An Energy-Aware Path-Planning Algorithm for UAVs in Dynamic Wind Environments
by Fangjia Lian, Bangjie Li, Qisong Yang, Hongwei Zhu and Desong Du
Drones 2025, 9(12), 850; https://doi.org/10.3390/drones9120850 - 11 Dec 2025
Abstract
Energy optimization is crucial for unmanned aerial vehicle (UAV) path planning, particularly in complex wind-field environments. Most existing path-planning algorithms rely on simplified energy consumption models, which often fail to adequately capture the effects of wind fields. To address this limitation, a wind-adaptive [...] Read more.
Energy optimization is crucial for unmanned aerial vehicle (UAV) path planning, particularly in complex wind-field environments. Most existing path-planning algorithms rely on simplified energy consumption models, which often fail to adequately capture the effects of wind fields. To address this limitation, a wind-adaptive lifelong planning A* algorithm (WA-LPA*) is proposed for energy-aware path planning in dynamic wind environments. WA-LPA* constructs a composite heuristic function incorporating wind-field alignment factors and integrates a hierarchical height-aware optimization strategy. Meanwhile, an adaptive replanning mechanism is designed based on the change characteristics of the wind field. Simulation experiments conducted across representative scenarios demonstrate that, compared to conventional algorithms that neglect wind-field effects, WA-LPA* achieves energy efficiency improvements of 5.9–29.4%. Full article
Show Figures

Figure 1

19 pages, 4497 KB  
Article
Design and Autonomous Flight Demonstration of a Low-Cost Cardboard-Based UAV
by Yong-Deok Park, Tae-Wook Kim and Hun-Kee Kim
Drones 2025, 9(12), 848; https://doi.org/10.3390/drones9120848 - 11 Dec 2025
Abstract
This study presents the development of a low-cost unmanned aerial vehicle (UAV) employing cardboard as the primary structural material and integrating affordable avionics. The wing spar was constructed entirely from cardboard, and its structural performance was experimentally validated through load testing. To address [...] Read more.
This study presents the development of a low-cost unmanned aerial vehicle (UAV) employing cardboard as the primary structural material and integrating affordable avionics. The wing spar was constructed entirely from cardboard, and its structural performance was experimentally validated through load testing. To address the limitations of low-cost motion sensors, a custom centrifugal acceleration testing device was designed and utilized to evaluate sensor accuracy. Furthermore, an in-house flight control computer (FCC) and avionics suite were developed to achieve low-cost implementation. Flight tests demonstrated that the proposed cardboard-based UAV achieved stable autonomous flight. The findings confirm the feasibility of combining ultra-low-cost structural materials with low-cost avionics, highlighting the potential of this platform for educational and research applications. Full article
(This article belongs to the Section Drone Design and Development)
Show Figures

Figure 1

16 pages, 5102 KB  
Article
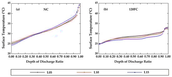
Thermal Performance Assessment of Lithium-Ion Battery Packs Under Air-Cooling Conditions
by Sumol Sae-Heng Pisitsungkakarn, Supanut Chankerd, Supawit Chankerd, Thansita Thomrungpiyathan and Anusak Bilsalam
World Electr. Veh. J. 2025, 16(12), 667; https://doi.org/10.3390/wevj16120667 - 11 Dec 2025
Abstract
Electric vehicles (EVs) have garnered significant attention in recent years due to their near-zero carbon dioxide emissions and compatibility with sustainable transportation systems. However, the lack of high-performance batteries remains a major barrier to widespread EV adoption. This study examines the variations in [...] Read more.
Electric vehicles (EVs) have garnered significant attention in recent years due to their near-zero carbon dioxide emissions and compatibility with sustainable transportation systems. However, the lack of high-performance batteries remains a major barrier to widespread EV adoption. This study examines the variations in heat transfer coefficient and surface temperature of prismatic lithium iron phosphate (LiFePO4) battery packs during discharge operations. Experiments were conducted using both forced air convection and natural convection. A wind tunnel was constructed to maintain an ambient temperature of 25 °C. The air flow rates were set at 0, 40, 80, and 120 g/s, while the battery pack spacings were 5, 10, and 15 mm. Discharge rates of 0.50, 0.75, and 1.00 C-rate were also examined. The results reveal that increasing the discharge rate led to a significant and uniform rise in surface temperature across the battery pack. Additionally, the voltage decreased gradually until an approximately 90% depth of discharge, after which it declined rapidly until the battery pack was depleted. Under forced convection, the voltage drop occurred slightly faster than that under natural convection. Greater spacing between battery packs enhanced cooling efficiency. Higher air flow rates increased the convection coefficient, whereas an increased discharge rate elevated the heat generation but reduced the heat convection coefficient. The highest heat dissipation was observed at a battery pack spacing of 15 mm, a discharge rate of 1.00 C, and an air flow rate of 120 g/s. The highest convection coefficient was achieved under the same spacing and air flow rate, but with a discharge rate of 0.50 C-rate. Full article
Show Figures

Figure 1

30 pages, 5575 KB  
Article
Accuracy-Enhanced Calibration Method for Robot-Assisted Laser Scanning of Key Features on Large-Sized Components
by Zhilong Zhou, Xu Zhang, Xuemei Sun, Faqiang Xia and Jinhao Zeng
Sensors 2025, 25(24), 7518; https://doi.org/10.3390/s25247518 - 10 Dec 2025
Abstract
In advanced manufacturing, accurate and reliable 3D geometry measurement is vital for the quality control of large-sized components with multiple small key local features. To obtain both the geometric form and spatial position of these local features, a hybrid robot-assisted laser scanning strategy [...] Read more.
In advanced manufacturing, accurate and reliable 3D geometry measurement is vital for the quality control of large-sized components with multiple small key local features. To obtain both the geometric form and spatial position of these local features, a hybrid robot-assisted laser scanning strategy is introduced, combining a laser tracker, a fringe-projection 3D scanner, and a mobile robotic unit that integrates an industrial robot with an Automated Guided Vehicle. As for improving the overall measurement accuracy, we propose an accuracy-enhanced calibration method that incorporates both error control and compensation strategies. Firstly, an accurate extrinsic parameter calibration method is proposed, which integrates robust target sphere center estimation with distance-constrained-based optimization of local common point coordinates. Subsequently, to construct a high-accuracy, large-scale spatial measurement field, an improved global calibration method is proposed, incorporating coordinate optimization and a hierarchical strategy for error control. Finally, a robot-assisted laser scanning hybrid measurement system is developed, followed by calibration and validation experiments to verify its performance. Experiments verify its high precision over 14 m (maximum error: 0.117 mm; mean: 0.112 mm) and its strong applicability in large-scale scanning of key geometric features, providing reliable data for quality manufacturing of large-scale components. Full article
(This article belongs to the Section Physical Sensors)
Show Figures

Figure 1

25 pages, 2859 KB  
Article
Detecting Walnut Leaf Scorch Using UAV-Based Hyperspectral Data, Genetic Algorithm, Random Forest and Support Vector Machine Learning Algorithms
by Jian Weng, Qiang Zhang, Baoqing Wang, Cuifang Zhang, Heyu Zhang and Jinghui Meng
Remote Sens. 2025, 17(24), 3986; https://doi.org/10.3390/rs17243986 - 10 Dec 2025
Abstract
Walnut (Juglans regia L.), a critical economic species, experiences substantial declines in fruit quality and yield due to Walnut Leaf Scorch (WLS). This issue is particularly severe in the Xinjiang Uygur Autonomous Region (XUAR)—one of Asia’s leading walnut-producing regions. To mitigate the [...] Read more.
Walnut (Juglans regia L.), a critical economic species, experiences substantial declines in fruit quality and yield due to Walnut Leaf Scorch (WLS). This issue is particularly severe in the Xinjiang Uygur Autonomous Region (XUAR)—one of Asia’s leading walnut-producing regions. To mitigate the disease, timely and efficient monitoring approaches for detecting infected trees and quantifying their disease severity are in urgent demand. In this study, we explored the feasibility of developing a predictive model for the precise quantification of WLS severity. First, five 4-mu (1 mu = 0.067 ha) sample plots were established to identify infected individual trees, from which the WLS Disease Index (DI) was calculated for each tree. Concurrently, hyperspectral data of individual trees were acquired via an unmanned aerial vehicle (UAV) platform. Second, DI estimation models were developed based on the Random Forest (RF) and Support Vector Machine (SVM) algorithms, with each algorithm optimized using either Grid Search (GS) or a Genetic Algorithm (GA). Finally, four integrated models (GS-RF, GA-RF, GS-SVM, and GA-SVM) were constructed and systematically compared. The results showed that the Genetic Algorithm-optimized SVM model (GA-SVM) exhibited the highest predictive accuracy and robustness, achieving a coefficient of determination (R2) of 0.6302, a Root Mean Square Error (RMSE) of 0.0629, and a Mean Absolute Error (MAE) of 0.0480. Our findings demonstrate the great potential of integrating UAV-based hyperspectral remote sensing with optimized machine learning algorithms for WLS monitoring, thus offering a novel technical approach for the macroscopic, rapid, and non-destructive surveillance of this disease. Full article
(This article belongs to the Special Issue Remote Sensing-Assisted Forest Inventory Planning)
Show Figures

Figure 1

25 pages, 12181 KB  
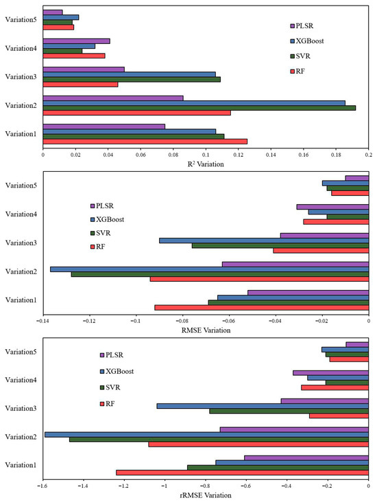
Article
Characterizing Growth and Estimating Yield in Winter Wheat Breeding Lines and Registered Varieties Using Multi-Temporal UAV Data
by Liwei Liu, Xinxing Zhou, Tao Liu, Dongtao Liu, Jing Liu, Jing Wang, Yuan Yi, Xuecheng Zhu, Na Zhang, Huiyun Zhang, Guohua Feng and Hongbo Ma
Agriculture 2025, 15(24), 2554; https://doi.org/10.3390/agriculture15242554 - 10 Dec 2025
Abstract
Grain yield is one of the most critical indicators for evaluating the performance of wheat breeding. However, the assessment process, from early-stage breeding lines to officially registered varieties that have passed the DUS (Distinctness, Uniformity, and Stability) test, is often time-consuming and labor-intensive. [...] Read more.
Grain yield is one of the most critical indicators for evaluating the performance of wheat breeding. However, the assessment process, from early-stage breeding lines to officially registered varieties that have passed the DUS (Distinctness, Uniformity, and Stability) test, is often time-consuming and labor-intensive. Multispectral remote sensing based on unmanned aerial vehicles (UAVs) has demonstrated significant potential in crop phenotyping and yield estimation due to its high throughput, non-destructive nature, and ability to rapidly collect large-scale, multi-temporal data. In this study, multi-temporal UAV-based multispectral imagery, RGB images, and canopy height data were collected throughout the entire wheat growth stage (2023–2024) in Xuzhou, Jiangsu Province, China, to characterize the dynamic growth patterns of both breeding lines and registered cultivars. Vegetation indices (VIs), texture parameters (Tes), and a time-series crop height model (CHM), including the logistic-derived growth rate (GR) and the projected area (PA), were extracted to construct a comprehensive multi-source feature set. Four machine learning algorithms, namely a random forest (RF), support vector machine regression (SVR), extreme gradient boosting (XGBoost), and partial least squares regression (PLSR), were employed to model and estimate yield. The results demonstrated that spectral, texture, and canopy height features derived from multi-temporal UAV data effectively captured phenotypic differences among wheat types and contributed to yield estimation. Features obtained from later growth stages generally led to higher estimation accuracy. The integration of vegetation indices and texture features outperformed models using single-feature types. Furthermore, the integration of time-series features and feature selection further improved predictive accuracy, with XGBoost incorporating VIs, Tes, GR, and PA yielding the best performance (R2 = 0.714, RMSE = 0.516 t/ha, rRMSE = 5.96%). Overall, the proposed multi-source modeling framework offers a practical and efficient solution for yield estimation in early-stage wheat breeding and can support breeders and growers by enabling earlier, more accurate selection and management decisions in real-world production environments. Full article
Show Figures

Figure 1

23 pages, 19728 KB  
Article
Enhanced DeepLabV3+ with OBIA and Lightweight Attention for Accurate and Efficient Tree Species Classification in UAV Images
by Xue Cheng, Jianjun Chen, Junji Li, Jiayuan Yin, Qingmin Cheng, Zizhen Chen, Xinhong Li, Haotian You, Xiaowen Han and Guoqing Zhou
Sensors 2025, 25(24), 7501; https://doi.org/10.3390/s25247501 - 10 Dec 2025
Abstract
Accurate tree species classification using high-resolution unmanned aerial vehicle (UAV) images is crucial for forest carbon cycle research, biodiversity conservation, and sustainable management. However, challenges persist due to high interspecies feature similarity, complex canopy boundaries, and computational demands. To address these, we propose [...] Read more.
Accurate tree species classification using high-resolution unmanned aerial vehicle (UAV) images is crucial for forest carbon cycle research, biodiversity conservation, and sustainable management. However, challenges persist due to high interspecies feature similarity, complex canopy boundaries, and computational demands. To address these, we propose an enhanced DeepLabV3+ model integrating Object-Based Image Analysis (OBIA) and a lightweight attention mechanism. First, an OBIA-based multiscale segmentation algorithm optimizes object boundaries. Key discriminative features, including spectral, positional, and vegetation indices, are then identified using Recursive Feature Elimination with Cross-Validation (RFECV). High-precision training labels are efficiently constructed by combining Random Forest classification with visual interpretation (RFVI). The DeepLabV3+ model is augmented with a lightweight attention module to focus on critical regions while significantly reducing model parameters. Evaluations demonstrate that the improved DeepLabV3+ model achieved overall accuracy (OA) of 94.91% and Kappa coefficient (Kappa) of 92.89%, representing improvements of 2.91% and 4.11% over the original DeepLabV3+ model, while reducing parameters to 5.91 M (78.35% reduction). It significantly outperformed U-Net, PSPNet, and the original DeepLabV3+. This study provides a high-accuracy yet lightweight solution for automated tree species mapping, offering vital technical support for forest carbon sink monitoring and ecological management. Full article
(This article belongs to the Special Issue Intelligent Sensor Systems in Unmanned Aerial Vehicles)
Show Figures

Figure 1

20 pages, 1644 KB  
Article
The Research on V2G Grid Optimization and Incentive Pricing Considering Battery Health
by Jianghong Chen and Ziyong Xu
Energies 2025, 18(24), 6450; https://doi.org/10.3390/en18246450 - 10 Dec 2025
Viewed by 51
Abstract
This study proposes a dynamic incentive-based vehicle-to-grid (V2G) strategy grounded in the battery state of health (SOH) to enhance the incentive for electric vehicles (EVs) to participate in grid peak shaving and to mitigate the load fluctuations and grid stability issues caused by [...] Read more.
This study proposes a dynamic incentive-based vehicle-to-grid (V2G) strategy grounded in the battery state of health (SOH) to enhance the incentive for electric vehicles (EVs) to participate in grid peak shaving and to mitigate the load fluctuations and grid stability issues caused by large-scale EV grid integration. This strategy constructs a mobility-chain-based charging demand model and establishes a quantitative relationship between the depth of discharge (DOD) and battery lifespan degradation. It incorporates a segmented dynamic incentive mechanism that integrates load fluctuation compensation with SOH degradation compensation. This study employed multi-objective optimization to minimize both grid load fluctuations and user charging costs. Results demonstrate that this strategy effectively achieves optimized regulation of the grid load curve while maximizing economic benefits for EV users. Full article
(This article belongs to the Section F1: Electrical Power System)
Show Figures

Figure 1

25 pages, 7166 KB  
Article
Design of Highway Maintenance Unmanned Vehicles Based on the Double-Circulation Double-Diamond Model
by Haiqiang Wang, Shuting Shi, Yang Tang and Yexin Chen
Appl. Sci. 2025, 15(24), 12975; https://doi.org/10.3390/app152412975 - 9 Dec 2025
Viewed by 110
Abstract
The objective of this study is to construct a “Double-Circulation Double-Diamond” model integrating AHP, QFD, and TRIZ. This will enable the resolution of contradictions between user requirements and technical solutions in the design of highway maintenance unmanned vehicles. The construction of an efficient, [...] Read more.
The objective of this study is to construct a “Double-Circulation Double-Diamond” model integrating AHP, QFD, and TRIZ. This will enable the resolution of contradictions between user requirements and technical solutions in the design of highway maintenance unmanned vehicles. The construction of an efficient, safe, and iterative systematic design framework will be achieved by following these steps. The model incorporates both internal and external feedback loops into the conventional Double-Diamond framework, thereby establishing a dynamic closed-loop process of “requirement identification—technical transformation—contradiction resolution—feedback optimization.” AHP is employed to conduct a hierarchical analysis of user requirements; QFD is utilized to map these requirements to technical characteristics; and TRIZ is integrated to facilitate innovative problem-solving and solution generation. The proposed model has been demonstrated to be an effective means of achieving requirement hierarchy decomposition, technical translation, and resolution of key contradictions. MATLAB R2025b (version 25.2.0) simulations were employed to verify the role of the external feedback loop in scheme iteration and optimization. This confirmed the A* algorithm as the optimal path planning approach, which achieves a balance between efficiency and safety. The fuzzy comprehensive evaluation yielded a score of 3.142, indicating performance between “well achieved” and “fully achieved”. In comparison with conventional linear development methodologies, the “Double-Circulation Double-Diamond” model has been shown to markedly enhance the systematicness and dynamic adaptability of complex equipment design through the utilization of cross-phase feedback and methodological coupling. This approach provides a transferable design framework applicable to highway maintenance, unmanned vehicles, and other complex engineering systems. Full article
(This article belongs to the Section Transportation and Future Mobility)
Show Figures

Figure 1

20 pages, 5222 KB  
Article
A Real-Time Tractor Recognition and Positioning Method in Fields Based on Machine Vision
by Liang Wang, Dashuang Zhou and Zhongxiang Zhu
Agriculture 2025, 15(24), 2548; https://doi.org/10.3390/agriculture15242548 - 9 Dec 2025
Viewed by 86
Abstract
Multi-machine collaborative navigation in agricultural machinery can significantly improve field operation efficiency. Most existing multi-machine collaborative navigation systems rely on satellite navigation systems, which is costly and cannot meet the obstacle avoidance needs of field operations. In this paper, a real-time tractor recognition [...] Read more.
Multi-machine collaborative navigation in agricultural machinery can significantly improve field operation efficiency. Most existing multi-machine collaborative navigation systems rely on satellite navigation systems, which is costly and cannot meet the obstacle avoidance needs of field operations. In this paper, a real-time tractor recognition and positioning method in fields based on machine vision was proposed. First, we collected tractor images, annotated them, and constructed a tractor dataset. Second, we implemented lightweight improvements to the YOLOv4 algorithm, incorporating sparse training, channel pruning, layer pruning, and knowledge distillation fine-tuning based on the baseline model training. The test results of the lightweight model show that the model size was reduced by 98.73%, the recognition speed increased by 43.74%, and the recognition accuracy remains largely comparable to that of the baseline high-precision model. Then, we proposed a tractor positioning method based on an RGB-D camera. Finally, we established a field vehicle recognition and positioning experimental platform and designed a test plan. The results indicate that when IYO-RGBD recognized and positioned the leader tractor within a 10 m range, the root mean square (RMS) of longitudinal and lateral errors during straight-line travel were 0.0687 m and 0.025 m, respectively. During S-curve travel, the RMS values of longitudinal and lateral errors were 0.1101 m and 0.0481 m, respectively. IYO-RGBD can meet the accuracy requirements for recognizing and positioning the leader tractor by the follower tractor in practical autonomous following field operations. Our research outcomes can provide a new solution and certain technical references for visual navigation in multi-machine collaborative field operations of agricultural machinery. Full article
(This article belongs to the Section Agricultural Technology)
Show Figures

Figure 1

30 pages, 3138 KB  
Article
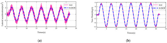
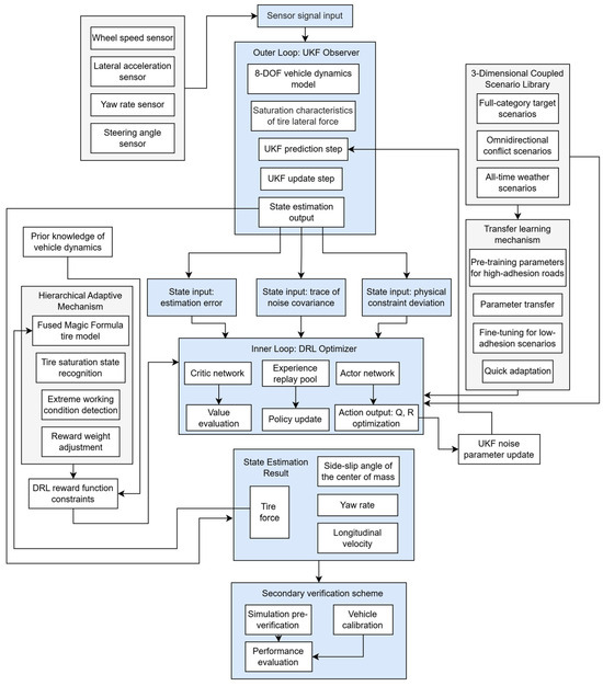
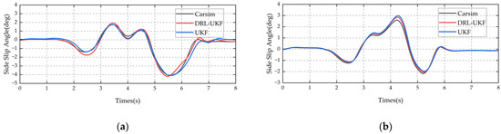
Vehicle Sideslip Angle Estimation Using Deep Reinforcement Learning Combined with Unscented Kalman Filter
by Liguang Wu, Wei Wang, Penghui Li and Yueying Zhu
Sensors 2025, 25(24), 7489; https://doi.org/10.3390/s25247489 - 9 Dec 2025
Viewed by 144
Abstract
The vehicle sideslip angle is a core state parameter in vehicle dynamics control. Its accurate estimation is critical for vehicle stability control and the development of active safety systems. In the vehicle sideslip angle estimation method using the traditional Unscented Kalman Filter (UKF), [...] Read more.
The vehicle sideslip angle is a core state parameter in vehicle dynamics control. Its accurate estimation is critical for vehicle stability control and the development of active safety systems. In the vehicle sideslip angle estimation method using the traditional Unscented Kalman Filter (UKF), the process noise covariance matrix Q and observation noise covariance matrix R are difficult to adjust adaptively, leading to estimation accuracy degradation under complex driving conditions. This paper proposes a vehicle sideslip angle estimation method that integrates UKF and Deep Reinforcement Learning (DRL), leveraging the adaptive decision-making capability of DRL to dynamically optimize the noise parameters in UKF. A state space incorporating vehicle motion states and filtering performance metrics is constructed, along with an action space that outputs adjustment quantities for the noise covariance matrices. A reward function based on estimation errors and uncertainties is formulated, and the Proximal Policy Optimization (PPO) algorithm is employed to train the policy network. The results indicate that the proposed method effectively improves vehicle sideslip angle estimation accuracy under various driving conditions, including different vehicle speeds, road surface adhesion coefficients, and sensor noise disturbances. Compared with the traditional UKF method, the Root Mean Square Error (RMSE) is reduced by over 30%, and the method demonstrates strong stability and robustness under complex scenarios. This approach provides a new solution for the accurate estimation of key vehicle state parameters and can be extended to fields such as autonomous driving and vehicle active safety. Full article
(This article belongs to the Section Vehicular Sensing)
Show Figures

Figure 1

22 pages, 2376 KB  
Article
Advancing Sustainable Urban Mobility: Public Acceptance and Perceived Risks of Autonomous Vehicle Deployment in Dubai
by Dalia Hafiz, Qing Hou and Ismail Zohdy
Sustainability 2025, 17(24), 11021; https://doi.org/10.3390/su172411021 - 9 Dec 2025
Viewed by 153
Abstract
Background: Understanding public acceptance of autonomous vehicles (AVs) is essential for cities transitioning toward smart mobility systems. Dubai aims to transform 25% of trips to autonomous mode by year 2030, yet little is known about residents’ readiness. Methods: An online survey (N = [...] Read more.
Background: Understanding public acceptance of autonomous vehicles (AVs) is essential for cities transitioning toward smart mobility systems. Dubai aims to transform 25% of trips to autonomous mode by year 2030, yet little is known about residents’ readiness. Methods: An online survey (N = 302; 2024/2025) measured awareness, perceived benefits/risks, trust, cybersecurity concerns, and behavioral intention (BI). Constructs were analyzed using descriptive statistics and regression. Results: Cybersecurity concern was the strongest negative predictor of BI, while perceived usefulness (accident reduction) showed a weak, marginal positive effect. Gender, age, and cost effects were not statistically significant. Conclusions: Public acceptance is shaped more by trust, safety perception, and perceived system reliability than by demographics or cost. Policy actions should focus on transparent regulation, cybersecurity audits, and public AV pilots. Full article
Show Figures

Figure 1

23 pages, 4970 KB  
Article
Research on Autonomous Bottom-Landing Technology of Deep-Sea AUVs
by Hongbin Zhang, Qifeng Zhang, Yuliang Wang, Hao Chen, Xiaoyong Wang and Chunhui Xu
J. Mar. Sci. Eng. 2025, 13(12), 2343; https://doi.org/10.3390/jmse13122343 - 9 Dec 2025
Viewed by 92
Abstract
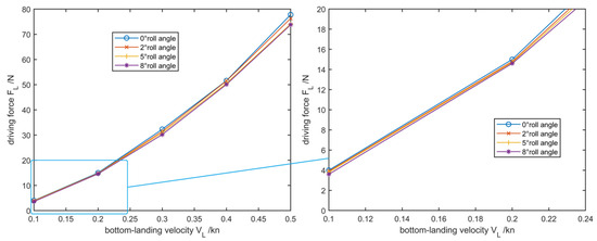
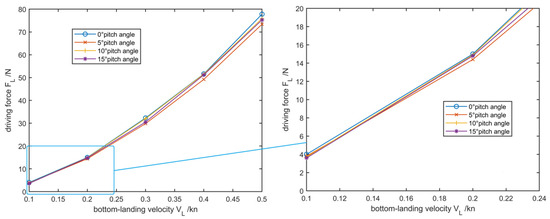
To extend the near-seabed survey operation duration of deep-sea Autonomous Underwater Vehicles (AUVs), this paper proposes a deep-sea bottom-landing and dwelling technical scheme integrating the drive of a variable buoyancy adjustment mechanism with the support of a “biped” telescopic bottom-landing mechanism. This scheme [...] Read more.
To extend the near-seabed survey operation duration of deep-sea Autonomous Underwater Vehicles (AUVs), this paper proposes a deep-sea bottom-landing and dwelling technical scheme integrating the drive of a variable buoyancy adjustment mechanism with the support of a “biped” telescopic bottom-landing mechanism. This scheme offers a flexible, low-cost, multi-site repeatable bottom-landing process, and sensitive water area-applicable dwelling solution for marine surveys. Firstly, for hard seabed sediments, the mechanical response of AUVs during hard landing under different driving forces and attitudes is solved through simulation analysis, and the local optimal solution of reasonable driving forces is obtained to provide input for the design of the variable buoyancy mechanism. Secondly, for soft seabeds, the variation law of the bottom-leaving adsorption force with different length-to-width ratios (L/B) under the same bottom-landing plate area is studied to provide design input for the telescopic bottom-landing mechanism. Subsequently, the bottom-landing criteria and calculation formulas for flat and uneven seabeds are established, and the bottom-landing and bottom-leaving control strategies are constructed. Finally, the two sets of mechanisms are integrated into the AUV platform. Verification via pool, lake, and sea tests has demonstrated favorable results, and scientific test data of 56 dives within 1 m of the near-seabed are obtained. Traditional technical solutions primarily rely on jettisonable ballast weights or ballast tanks for operations, enabling only a single dive, bottom-landing, and bottom-leaving process. Their concealment and operational depth are often limited. The technical achievement proposed in this paper supports the ABLUV in performing multiple repeated bottom-landing and bottom-leaving operations in deep-sea environments without the need for jettisoning ballast throughout the entire process. Full article
(This article belongs to the Special Issue Advanced Studies in Marine Structures)
Show Figures

Figure 1

25 pages, 8829 KB  
Article
Numerical and Experimental Investigations on Oil Supply Characteristics of a Multi-Passage Lubrication System for a Three-Stage Planetary Transmission in a Tracked Vehicle
by Jing Zhang, Peng Jin, Xiaozhou Hu and Yangmei Yuan
Technologies 2025, 13(12), 576; https://doi.org/10.3390/technologies13120576 - 8 Dec 2025
Viewed by 117
Abstract
The multi-passage lubrication system is adopted to meet the demand of the main heat generation parts (gears and bearings) in the three-stage planetary transmission system of a large tracked vehicle. As rotational speed increases, the flow regime inside the passages with multi-oil outlets [...] Read more.
The multi-passage lubrication system is adopted to meet the demand of the main heat generation parts (gears and bearings) in the three-stage planetary transmission system of a large tracked vehicle. As rotational speed increases, the flow regime inside the passages with multi-oil outlets becomes highly complex. Under high-speed conditions, the flow rate in Zone 2 decreases sharply, and some oil outlets even drop to zero, representing a 100% reduction amplitude, which results in an unstable oil supply for heat generation parts and even potential lubrication cut-off. In the present work, the lubrication characteristics of the oil supply system for the three-stage planetary transmission system are investigated by a combination of CFD (computational fluid dynamics) simulations and experiments. A complete CFD model of the multi-passage lubrication system is established, comprising a stationary oil passage, a main oil passage, and a three-stage variable-speed oil passage. A transient calculation method based on sliding mesh rotation domain control is used to simulate the oil-filling process in the oil passages, and the oil supply characteristics of the variable-speed oil passage are investigated. A test bench for the multi-stage planetary transmission system is designed and constructed to collect oil flow data from outlets of planetary gear sets. The comparison between simulated and experimental results confirms the validity of the proposed numerical method. Additionally, numerical simulations are conducted to investigate the effects of key factors, including input speed, oil supply pressure, and oil temperature, on the oil flow rate of outlets. The results indicate that the rotational speed is the major parameter affecting the oil flow rate at the oil passage outlets. This work provides a practical guidance for optimizing lubrication design in complex multi-stage planetary transmission systems. Full article
Show Figures

Figure 1

Back to TopTop