Next Article in Journal
Spatial Analysis of Extreme Coastal Water Levels and Dominant Forcing Factors Along the Senegalese Coast
Previous Article in Journal
Accurate In-Motion Initial Heading Alignment for Underwater Robots Using a Basis of the Initial Position-Error Space
Previous Article in Special Issue
Hydrodynamic Effects and Scour Protection of a Geotextile Mattress with a Floating Plate
 
 
Font Type:
Arial Georgia Verdana
Font Size:
Aa Aa Aa
Line Spacing:
Column Width:
Background:
Article

Research on Autonomous Bottom-Landing Technology of Deep-Sea AUVs

1
State Key Laboratory of Robotics and Intelligent Systems, Shenyang Institute of Automation, Chinese Academy of Sciences, Shenyang 110016, China
2
University of Chinese Academy of Sciences, Beijing 100049, China
3
Key Laboratory of Marine Robotics of Liaoning Province, Shenyang 110169, China
*
Author to whom correspondence should be addressed.
J. Mar. Sci. Eng. 2025, 13(12), 2343; https://doi.org/10.3390/jmse13122343
Submission received: 31 October 2025 / Revised: 4 December 2025 / Accepted: 8 December 2025 / Published: 9 December 2025
(This article belongs to the Special Issue Advanced Studies in Marine Structures)

Abstract

To extend the near-seabed survey operation duration of deep-sea Autonomous Underwater Vehicles (AUVs), this paper proposes a deep-sea bottom-landing and dwelling technical scheme integrating the drive of a variable buoyancy adjustment mechanism with the support of a “biped” telescopic bottom-landing mechanism. This scheme offers a flexible, low-cost, multi-site repeatable bottom-landing process, and sensitive water area-applicable dwelling solution for marine surveys. Firstly, for hard seabed sediments, the mechanical response of AUVs during hard landing under different driving forces and attitudes is solved through simulation analysis, and the local optimal solution of reasonable driving forces is obtained to provide input for the design of the variable buoyancy mechanism. Secondly, for soft seabeds, the variation law of the bottom-leaving adsorption force with different length-to-width ratios (L/B) under the same bottom-landing plate area is studied to provide design input for the telescopic bottom-landing mechanism. Subsequently, the bottom-landing criteria and calculation formulas for flat and uneven seabeds are established, and the bottom-landing and bottom-leaving control strategies are constructed. Finally, the two sets of mechanisms are integrated into the AUV platform. Verification via pool, lake, and sea tests has demonstrated favorable results, and scientific test data of 56 dives within 1 m of the near-seabed are obtained. Traditional technical solutions primarily rely on jettisonable ballast weights or ballast tanks for operations, enabling only a single dive, bottom-landing, and bottom-leaving process. Their concealment and operational depth are often limited. The technical achievement proposed in this paper supports the ABLUV in performing multiple repeated bottom-landing and bottom-leaving operations in deep-sea environments without the need for jettisoning ballast throughout the entire process.

1. Introduction

The deep sea contains abundant resources and life codes, acting as a strategic new frontier that humans have not yet fully explored. Since the rise of AUVs in the 1960s, they have been widely applied in fields such as deep-sea resource exploration, military reconnaissance, and pipeline inspection, owing to their autonomy and concealment advantages [1,2,3]. Currently, there are obvious limitations regarding the endurance of commercial AUVs. For example, REMUS-600S (USA): 24 h of operation at 4.5 kn; MT-88 (Russia): 6 h of operation at 2 kn; Hugin 1000 (Norway): 20 h of operation at 2 kn; Deep C (Germany): up to 60 h of operation at 1 kn; Qianlong-1 (China): 30 h of operation at 2 kn; and Naga AUV (China): improved to 42 h of operation at 2 kn [4,5]. Generally, their endurance does not exceed 60 h, which makes it difficult to meet the needs of long-term observation.
To break through the endurance bottleneck, research institutions worldwide have conducted studies on docking-station-based residency technology. Examples include the U.S.-developed Odyssey-II, REMUS, and Bluefin systems, as well as research efforts by the Shenyang Institute of Automation Chinese Academy of Sciences, Zhejiang University, and Harbin Engineering University in China. However, this type of technology requires the development of dedicated docking stations, resulting in a complex system and high costs [6,7,8]. In 1992, the U.S. Naval Postgraduate School (NPS) first proposed the AUV bottom-landing residency technology and initiated the earliest research on this technology. This technology enables long-term bottom-landing residency and survey operations with lower control efforts, and extremely low energy consumption. The first developed bottom-landing residency platform (NPS AUV) [9] ultimately completed marine trials. This AUV was equipped with one ballast tank each at its bow and stern; downward driving force was obtained by filling these tanks with water. During the process of descending to the seabed, vertical duct thrusters were used to assist in manipulating the rudders, adjusting the AUV’s speed and attitude to ensure it landed softly on the seabed at a low speed. During the bottom-landing period, the power system was shut down, and long-term residency observation tasks were performed at key target sites. After the mission, ballast must be jettisoned for rapid ascent to conclude the operation. A single dive only allows for one bottom-landing event, and the AUV must ascend nearby immediately after bottom-landing, making it unable to carry out a covert mission. During the bottom-landing period, the bottom of the AUV is in direct contact with the seabed; affected by seabed sediment, the bottom-mounted detection equipment is vulnerable to damage. Additionally, the adsorption force of seabed sediment poses significant safety risks.
In 1998, Florida Atlantic University (USA) developed the ANS AUV-Magellan [10] and conducted marine trials. Its bottom-landing method still relied on filling ballast tanks with water to provide driving force. After completing bottom-landing residency and observation, high-pressure gas from on-board high-pressure cylinders was released to blow water out of the ballast tanks, enabling bottom-leaving. This solution achieves bottom-landing and bottom-leaving by changing the platform’s displaced weight. It can restore buoyancy by blowing seawater out with high-pressure cylinders. However, during the bottom-landing period, the bottom of the AUV is in direct contact with the seabed. Affected by seabed sediment, the bottom-mounted detection equipment is prone to damage, and the adsorption force of seabed sediment poses certain safety risks.
In 2000, Florida Atlantic University (USA) modified the Ocean Explorer Ⅱ AUV for acoustic detection [11]. This AUV controlled the slow release of bottom-landing driving force by exhausting air from a pre-inflated airbag, enabling soft landing followed by bottom-landing residency for acoustic monitoring. When ascent was required, high-pressure gas cylinders were activated to inflate the airbag, providing driving force for bottom-leaving and ascent. Meanwhile, the airbag-driven mechanism presents significant implementation challenges under the high-pressure conditions of deep water.
Mehul Sangekar, a researcher from the Japan Agency for Marine-Earth Science and Technology (JAMSTEC), developed an AUV capable of obtaining measurement data with micron-level resolution through bottom-landing observation [12]. For bottom-landing, this AUV uses rigid fixed brackets installed at its bottom for support. It is configured with slight negative buoyancy and paired with vertical duct thrusters to achieve bottom-landing and bottom-leaving operations. During bottom-landing, the AUV’s bottom-mounted brackets contact the seabed, protecting the bottom-mounted detection equipment from damage and minimizing safety risks. The system is simple and reliable but is of a relatively large size.
Webb Research Corporation (USA) optimized the gliding and bottom-landing characteristics of underwater gliders with different configurations, and finally proposed a new disk-shaped underwater glider (Discus Glider) [13]. Gliding lift is provided by a gliding wing—installed at the stern and shaped like an aircraft wing—while driving buoyancy is supplied by a micro buoyancy adjustment mechanism. Tests to verify gliding and bottom-landing performance were conducted in both pool and shallow-sea environment. This research provides a reference solution for the subsequent development of bottom-landing residency observation using gliders.
Wei Hou and Hongwei Zhang from Tianjin University (China), along with their team, developed a prototype AUV-VBS that achieves bottom-landing driven by gravity adjustment. In September 2005, this prototype completed lake trials, realizing fixed-point bottom-landing residency and long-term reconnaissance and detection.
Two long cylindrical ballast tanks are symmetrically arranged on the left and right sides of the AUV’s bottom. A hydraulic system drives the water injection valves at both ends of the tanks, allowing control over the water injection rate and volume to regulate different bottom-landing speeds and forces. After completing the bottom-landing mission, the suspension device of the ballast tanks is disconnected and released by fusing wires [14,15,16,17]. This solution only enables one bottom-landing event per dive; after bottom-landing, the AUV must ascend nearby immediately, making it unable to carry out covert missions.
Zhe Wu from the 715th Research Institute of China State Shipbuilding Corporation (CSSC) integrated and installed a set of hydraulically driven four retractable hydraulic cylinder legs on an AUV platform with a diameter of 324 mm [18]. As shown in hydraulic cylinder support scheme (Figure 1), the hydraulic system drives the cylinders to extend the legs for supporting bottom-landing. During the period of bottom-landing, the support plates at the ends of the legs come into contact with seabed sediment. The bottom-landing driving force is achieved by configuring the AUV in a negative buoyancy state; after completing the bottom-landing mission, ballast is jettisoned for rapid ascent. This solution only allows for one bottom-landing event per dive; after bottom-leaving, the AUV must ascend nearby immediately, making it unable to carry out covert missions.
Baowei Song and his team from Northwestern Polytechnical University (NPU, China) designed a hydraulic system capable of driving a three-stage hydraulic cylinder leg mechanism. As shown in three-stage hydraulic cylinder support scheme (Figure 2). They completed the principal design, parameter calculation, equipment selection, and 3D detailed design of the support mechanism [19]. Baowei Song and his colleagues also proposed an anchor chain-based bottom-landing scheme [20]. The driving force for bottom-landing comes from the AUV’s negative buoyancy. Two weights are suspended at the bow and stern positions of the AUV’s bottom, as shown in the working schematic diagram (Figure 3).
Other types of submersibles with bottom-landing capabilities mainly include Human Occupied Vehicles (HOVs) and Autonomous Remotely Operated Vehicles (ARVs). HOVs primarily achieve unpowered descent using jettisonable ballast. Upon reaching the predetermined depth, they jettison the ballast and adjust their state to slight negative buoyancy via a water suction/drainage buoyancy adjustment mechanism before navigating. When arriving at the intended operation site, they achieve stable bottom-landing operations by combining vertical thrusters with more slight negative buoyancy; after completion, they depart from the seabed using vertical thrusters. Typical representative HOVs include China’s HOV “Jiaolong”, HOV “Shenhai Yongshi”, and HOV “Fendouzhe” [21]. The bottom-landing process of ARVs [22,23] involves trimming the ARV to a near-zero buoyancy state first, then navigating to the operation site either autonomously or remotely. During the bottom-landing process, vertical thrusters first provide driving force, and four horseshoe-shaped legs at the ARV’s bottom act as supports to achieve stable landing.
Addressing the limitations of existing technologies, this study develops a bottom-landing system that combines variable buoyancy adjustment with a telescopic bottom-landing mechanism. Verification via pool, lake, and sea tests has demonstrated favorable results. This study makes four distinct original contributions to the field of underwater bottom-landing technology, with significant academic innovation and engineering application value:
An integrated bottom-landing scheme is innovatively proposed. This design breaks through the limitations of single-support or single-buoyancy control systems, realizing flexible and stable posture adjustment during the landing process; a targeted design strategy for dual seabed types is developed, incorporating impact suppression technology for hard seabeds and adsorption control technology for soft seabeds. This solves the key adaptability problem of underwater equipment facing heterogeneous seabed environments, significantly improving landing reliability in complex marine geological conditions. The universal bottom-landing criterion and attitude self-adjustment strategy for both flat and uneven seabeds are established. This fills the gap of lacking a unified theoretical framework for diverse seabed topographies, enhancing the system’s robustness and environmental adaptability through active attitude correction. The function of multi-site covert residency with low energy consumption is achieved, which innovatively balances long-duration operation and stealth performance. This expands the application scenarios of underwater equipment in marine resource exploration, environmental monitoring, and other fields, providing a new technical path for energy-saving and multi-task coverage operations.
These contributions systematically address the core challenges of adaptability, stability, universality, and energy efficiency in underwater bottom-landing technology, providing important theoretical support and technical reference for the development and engineering application of advanced underwater systems.

2. Variable Buoyancy-Driven Telescopic Retention and Bottom-Landing Technology

Based on the current research status, this study focuses on the core technical bottlenecks of long-term bottom-landing and retention, and conducts research on four key technologies: the matching of bottom-landing driving force, the prediction and protection of bottom-landing impact force on hard seabeds, the prediction and suppression of bottom-leaving adsorption force on soft seabeds [24,25], and the control strategy for bottom-landing and bottom-leaving. Based on the research results of the key technologies, this study proposes to adopt the drive of a variable buoyancy adjustment mechanism, supplemented by the support of a telescopic bottom-landing mechanism, and combine the corresponding control strategy to complete the research on the autonomous bottom-landing technology of deep-sea AUVs. Finally, the application tests in water tanks, lakes, and seas will be completed.

2.1. Research on Bottom-Landing Driving Force Matching

When an AUV conducts seabed-tracking surveys, it is necessary to adjust the platform to zero-buoyancy cruising. To implement the technical scheme of multi-site reciprocating operations including bottom-landing, bottom-leaving, and cruising, this paper selects a variable buoyancy adjustment mechanism as the output and recovery mechanism for the driving force of bottom-landing and bottom-leaving. Different bottom-landing forces will result in different bottom-landing speeds, which will in turn generate impact responses on rigid substrates. This section focuses on carrying out prediction research on the AUV’s diving and bottom-landing processes under different attitudes and with different bottom-landing driving forces, respectively.

2.1.1. The Influence of Pitch Angle on Driving Force

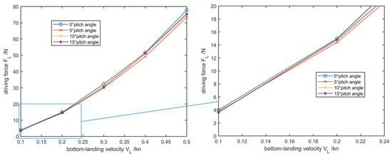
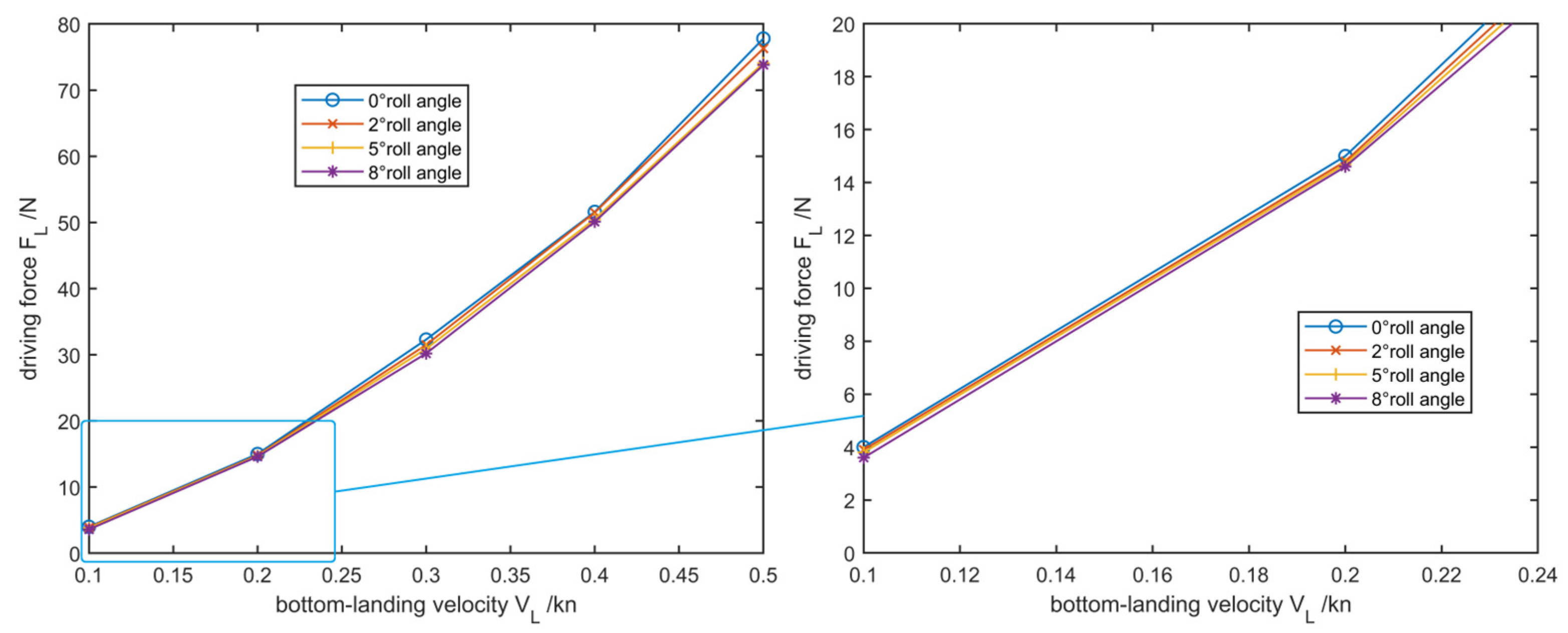
The curves showing the relationship between driving force and velocity under the condition of zero roll angle and different pitch angles are presented in the figure below (Figure 4). The horizontal axis represents the bottom-landing velocity (VL), with the unit of kn. The vertical axis represents the bottom-landing driving force (FL), with the unit of N.
Analysis from the figure shows that at the same velocity, the maximum driving force is required when both the roll angle and pitch angle are zero. Conversely, under the condition of the same driving force, the bottom-landing velocity is the smallest when there is zero roll angle and zero pitch angle. However, from the results, it is not true that a larger angle leads to a higher velocity; there exists a certain abnormal trend. This is because the AUV is equipped with a large number of bottom detection devices, which cause significant damage to its hull lines. When the AUV dives at different pitch angles and different velocities, local eddy currents are formed, complicating the local flow field and resulting in increased driving force.

2.1.2. The Influence of Roll Angle on Driving Force

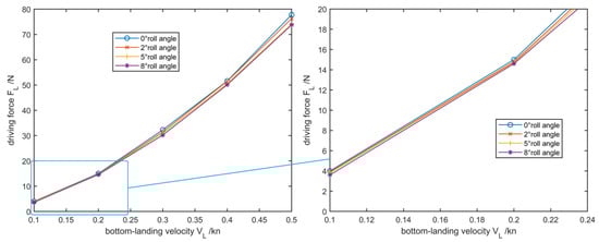
The curves showing the relationship between driving force and velocity under the condition of zero pitch angle and different roll angles are presented in the figure below (Figure 5). The horizontal axis represents the bottom-landing velocity (VL), with the unit of kn. The vertical axis represents the bottom-landing driving force (FL), with the unit of N.
Analysis from the figure reveals that at the same velocity, the maximum driving force is required when both the roll angle and pitch angle are zero. Conversely, under the condition of the same driving force, the bottom-landing velocity is the smallest when both the roll angle and pitch angle are zero. For further analysis, as the roll angle increases, the flow-facing area of the bottom-landing plate decreases, leading to a slight reduction in driving force. Generally, the roll angle of an AUV can be eliminated through trimming, and it can usually be easily controlled within 0.5°, with its impact on the driving force being negligible. Comprehensive analysis indicates that the core of attitude control should focus on the optimization and regulation of the pitch angle.

2.2. Research on Prediction and Protection of Bottom-Landing Impact Force on Hard Seabed

When an AUV conducts bottom-landing operations in the deep-sea environment, it inevitably needs to make contact with the deep-sea seabed sediment. The sediment types can be divided into two categories. One is the hard sediment of the rock type. For bottom-landing under such environmental conditions, it is necessary to fully consider the collision impact under different driving forces and different attitude conditions. At the same time, research should be carried out on the self-locking performance and collision strength of the bottom-landing mechanism to ensure the safe realization of the AUV’s bottom-landing process. The other sediment type is soft sediment. For this type, it is necessary to predict the bottom-leaving adsorption force, evaluate the safety of bottom-leaving, and ensure the safe implementation of the AUV’s bottom-leaving process.
According to the classical theoretical analysis model [26], there is a linear relationship between the bottom-landing movement velocity of an AUV and the force acting on its body.
F Z = K Z V Z
where F Z is the linear theoretical force of the bottom-landing mechanism, K Z is the stiffness coefficient of the hard rock sediment, and V Z is the vertical movement velocity of the AUV at the contact position. The stiffness coefficient can be calculated using the following formula [26],
K Z = C Z A
where C Z is the average compressive elastic coefficient of the hard rock sediment environment, and A is the contact area between the bottom-landing mechanism and the seabed. The magnitude of C Z is determined by factors such as the elastic modulus of the seabed sediment environment and the geometric shape of the contact area [26].
C Z = χ z E 1 μ 2 1 A
where χ z is the shape factor of the contact surface, with a value range of 1~2, and the value used in the calculation of this paper is 1.25. E is the elastic modulus of the hard rock sediment, with a value of 105 MPa used in this paper; μ is Poisson’s ratio of the hard rock sediment, with a value of 0.18 used in the calculation of this paper. After substituting Equation (3) into Equation (2) and rearranging the formula, we can obtain,
K Z = χ z E 1 μ 2 1 A
A tubular bottom-landing support is installed at the bottom of the “Jiaolong” submersible, with a contact area of approximately 50 mm2. The bottom-landing legs of the “Shenhai Yongshi” and “Fendouzhe” submersibles adopt a design integrated with their hull lines, resulting in a significantly larger bottom-landing contact area compared to the “Jiaolong”. The total area of the four horseshoe-shaped bottom-landing legs at the bottom of the “Haidou-1” ARV is 90,792 mm2. The design of the bottom-landing contact area at the bottom of the AUV refers to the above-mentioned designs, and its size should be no smaller than the above values as much as possible. An excessively small bottom-landing contact area will increase the risk of subsidence and, at the same time, raise the design requirements for the structural impact strength when bottom-landing on hard sediment. The initial selected bottom-landing area of the AUV is 100,000 mm2. Based on this initially selected design value, the preliminary calculated stiffness coefficient KZ is 429 MN/m. The preliminary bottom-landing design scheme of the AUV is specifically shown in the figure below. It adopts two bow- and stern- supporting legs to achieve bottom-landing. As shown in the preliminary design scheme (Figure 6). The preliminary designed planar area of the two bottom-landing plates is 100,000 mm2, with each bottom-landing plate having an area of 50,000 mm2.
To determine a reasonable bottom-landing driving force, the bottom-landing velocities under different driving force conditions were calculated separately. Substituting the obtained vertical velocity into Equation (1) yields the theoretical force. Similarly, the magnitude of the maximum equivalent stress of the simulated bottom-landing impact can be calculated using explicit dynamic analysis software. Taking the driving forces under different velocity conditions as the initial state, the landing support was made to impact the rock substratum at different pitch angles. The rock material has a density of 2650 Kg/m3, a compressive strength of 180 MPa, and a tensile strength of 12 MPa; its Poisson’s ratio and elastic modulus are as described in the previous section. Through this process, the maximum equivalent stress under different bottom-landing velocities can be obtained. It should be noted that the setting of different pitch angles needs to be defined by establishing a local coordinate system; generally, selecting the Z-axis direction of the local coordinate system as the impact movement direction is a commonly used setting. The main load-bearing components of the bottom-landing mechanism are made of TC4 titanium alloy, which has a yield strength of 825 MPa. The bilinear kinematic hardening criterion was adopted, with a tangent modulus of 82.5 MPa, an elastic modulus of 1.048 × 1011 Pa, a Poisson’s ratio of 0.31, and a density of 4428.78 Kg/m3. After completing the impact calculation, the maximum equivalent stress was extracted, respectively. The specific calculation results are shown in the figure below (Figure 7).
It can be observed from the figure that as the vertical velocity (velocity is proportional to the driving force) increases, the maximum equivalent stress of the bottom-landing impact increases. With the increase in the AUV’s pitch angle, the maximum equivalent stress of the bottom-landing impact increases significantly. Therefore, it is necessary to control the bottom-landing velocity and bottom-landing pitch angle; otherwise, when the AUV lands on a rigid substratum, it is likely to cause damage to the bottom-landing mechanism.
The TC4 material is selected for the design of the bottom-landing mechanism. As can be seen from the above figure, when the steady-state velocity is greater than 0.3 kn, the maximum equivalent stress caused by the impact increases at a relatively high rate, and the impact safety factor decreases significantly at this time. Therefore, it is reasonable to design the driving force corresponding to the range of 0.2 to 0.3 kn. The driving force under unsteady working conditions is calculated using hydrodynamic numerical analysis software (STAR1002), and the specific results are shown in the figure below (Figure 8). It can be seen from the figure that designing the driving force of the variable buoyancy adjustment mechanism to be 30 N can well meet the requirements of the bottom-landing driving force. Taking the seawater density as 1.021 Kg/m3, when the AUV lands at a velocity of 0.3 kn, the corresponding variable buoyancy is 32.9/9.8/1.021 L = 3.28 L. Therefore, the maximum oil displacement of the buoyancy adjustment mechanism in this paper should be designed to be no less than 3.3 L.

2.3. Study on Prediction and Suppression of Bottom-Leaving Adhesion Force for Soft Seabeds

Increasing the area of the bottom-landing plate can reduce the pressure on the bottom-landing contact surface and lower the risk of the bottom-landing plate sinking, but the adsorption force will increase accordingly. Conversely, reducing the area of the bottom-landing plate will increase the pressure on the contact surface, raise the risk of the bottom-landing plate sinking, and decrease the adsorption force correspondingly. Therefore, it is necessary to conduct research and prediction on the bottom-leaving adsorption force for bottom-landing plates of different shapes, so as to evaluate whether the AUV has the safe bottom-leaving driving capability.
For the condition of soft seabed sediment, the bottom-landing process is equivalent to a soft bottom-landing. There is no need to consider the impact response of the bottom-landing driving force during the bottom-landing process. This paper focuses on the research of the bottom-leaving driving force for soft sediment. When an AUV lands on the seabed, the bottom-landing plate at the bottom of the bottom-landing mechanism will contact the seabed sediment. When it needs to leave the seabed after the bottom-landing process is completed, it is necessary to overcome the adsorption force caused by the sediment. The causes of the adsorption force mainly consist of three aspects: first, the adhesion force of the soft sediment; second, the negative pore water pressure generated during the bottom-leaving process; and third, the lateral friction force generated on the side of the bottom-landing support structure.
According to the Skempton model [27], the formula for calculating the bottom-leaving force required for the bottom-landing plate to leave the seabed is as follows:
P cr = 5 A 1 S ( 1 + 0.2 D B ) ( 1 + 0.2 B L ) ϖ s + ϖ b
where P cr is the lifting force under the ultimate bearing capacity of the sediment; S is the shear strength of the sediment; A 1 is the horizontal projected contact area between the bottom-landing plate and the sediment; D is the immersion depth of the bottom-landing plate in the sediment; B is the width of the bottom-landing plate; L is the length of the bottom-landing plate; ϖ b is the underwater self-weight of the bottom-landing plate; and ϖ s is the weight of the sediment displaced by the bottom-landing plate immersed in the sediment (where λ is the wet bulk density) [27].
ϖ s = λ A 1 D
Since the additional force caused by the immersion depth D of the bottom-landing plate in the sediment is in the same direction as the lifting force, and the self-weight of the bottom-landing plate is in the opposite direction to the lifting force, substituting these into the lifting force calculation formula gives the following result: when the bottom-landing plate is immersed in the sediment, the theoretical adsorption force F t exerted by the sediment on the bottom-landing plate is [27],
F t = P c r + ϖ s ϖ b = 5 A 1 S ( 1 + 0.2 D B ) ( 1 + 0.2 B L )
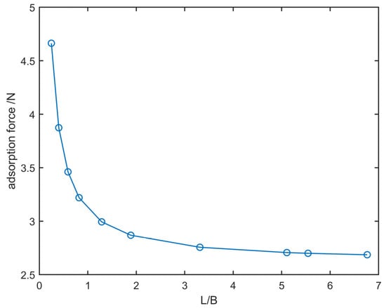
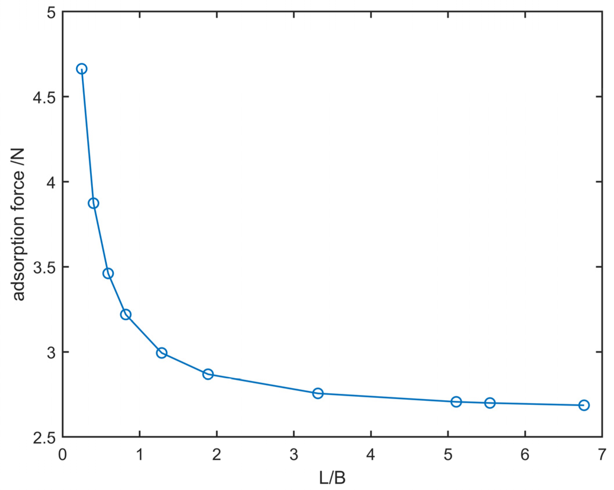
First, it is assumed that the immersion depth D = 5 mm, and the variation relationship of the adsorption force under different length–width ratios of the bottom-landing plate is studied. The area of the bottom-landing plate is constrained to 101,086 mm2, and the length and width of the bottom-landing plate are adjusted. The calculation results of the adsorption force corresponding to different L / B ratios are as described in the figure below (Figure 9).
It can be concluded from the above figure that for a bottom-landing plate with the same area, the length-to-breadth ratio (L/B) is inversely correlated with the adsorption force. The ideal design dimension of the bottom-landing plate is the maximum L / B ratio, which corresponds to the minimum adsorption force. Moreover, when L / B is greater than 3, the reduction in adsorption force tends to slow down. Meanwhile, in order to reduce navigational drag, improve the maximum endurance of the AUV, and lower the difficulty of straight-line navigation control, it is necessary to enable the bottom-landing plate to retract into the hull line after completing the bottom-landing task. Considering the rotary body hull line characteristic of the AUV with a parallel middle section diameter of 800 mm, when L / B = 3.3125 is selected, the bottom-landing plate can be conveniently retracted into the hull line, and the increase in adsorption force is not significant when the L / B value is further increased.
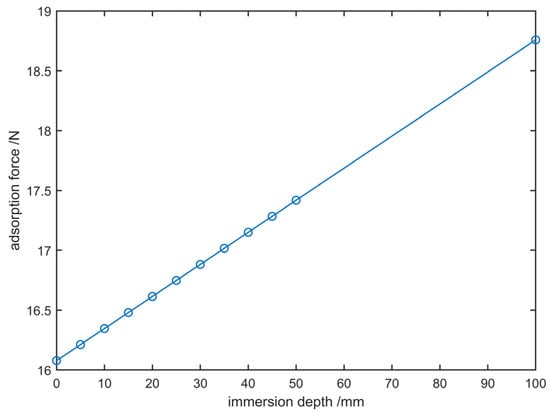
Based on the bottom-landing experience of “Haidou-1” and “Wenhai-1” during their sea trials in the South China Sea, the settlement depth in the waters of the South China Sea generally does not exceed 100 mm. The dimension parameters of the bottom-landing plate are as follows: A 1 = 101,086 mm2, B = 397.5 mm, and L = 120 mm. Substitute these parameters into the above formula to calculate the sediment adsorption force, respectively, when the settlement depth ranges from 0 to 100 mm. It can be concluded from the diagram that the immersion depth of the bottom-landing structure is positively correlated with the adsorption force. As shown in the figure below (Figure 10). However, when the immersion depth does not exceed 100 mm, the seabed maximum adsorption force is no more than 18.8 N. Therefore, according to the design of the current bottom-landing scheme, the safety of detaching from the seabed is relatively high.

2.4. Development of Variable Buoyancy Adjustment Mechanism

Based on the research results of the bottom-landing driving force, an oil suction/drainage buoyancy adjustment mechanism [28,29] is designed as the output and recovery mechanism for the deep-sea bottom-landing and bottom-leaving driving force. The system uses a high-pressure piston pump to drive the high-pressure oil, and a built-in ultrasonic sensor is adopted as the real-time liquid level detection sensor. The calculation formula for the driving torque of the buoyancy adjustment mechanism is as follows:
T h = Δ p V 0 2 π η m
where Δ p is the maximum output pressure difference, defined as the difference between the outlet pressure and the inlet pressure of the high-pressure piston pump, which can be understood as the maximum output pressure of the piston pump here. V0 is the displacement of the high-pressure piston pump, and this parameter is one of the key selection parameters for hydraulic pumps. η m is the hydraulic mechanical efficiency, and η m = 0.95 in this paper. The calculation formula for the system flow rate is as follows:
Q = n V 0 η t
where n is the rotational speed of the driving motor, which is also required not to exceed the allowable rotational speed of the hydraulic pump. η t is the transmission efficiency of the motor-pump unit.
η t = η e η v
where η e is the output efficiency of the motor, which can be obtained from the motor selection manual. η v is the volumetric efficiency of the pump, which can also be obtained from the hydraulic pump selection manual. The motor power can be derived from the above two formulas.
P e = Δ p Q 60 η t
where the unit of Δ p is MPa, the unit of Q is L/min, η t is dimensionless, and the unit of P e is KW. Based on the above theoretical calculation results, the following mechanism is designed (Figure 11).
Based on the results of the overall optimization and design of the AUV, the buoyancy adjustment mechanism is installed near the metacenter of the AUV, so the oil suction and drainage process has little impact on the attitude of the AUV. The bladder for buoyancy adjustment is fixed directly above the center of buoyancy, while the mechanism body, which is relatively heavy, is arranged directly below the center of gravity. Through statics calculation, the change in the AUV’s own attitude before and after the oil suction and drainage is small. The theoretical value of the trim change is less than 0.15°, so the impact on the attitude can be ignored [30], indicating that the design and layout are effective.
The composition of the buoyancy adjustment system is shown in the figure below (Figure 12). The system mainly consists of a detection part (left part), a main control part (middle part), and a drive part (right part).

2.5. Development of “Biped” Telescopic Bottom-Landing Mechanism

Based on the research results on adsorption force, the designed area of the bottom-landing plates is optimized to 50,543 mm2 (two plates), divided into bow and stern plates. The mechanism is designed as two sets of bow and stern parallel-acting components, and the whole is supported by a “biped” telescopic bottom-landing mechanism. According to the calculation results of the driving force for leaving off the seabed in the previous chapter, a T-shaped transmission thread screw pair is initially selected as the transmission pair of the telescopic mechanism. The nominal diameter of the driving screw is initially selected as d = 16 mm. Since the mechanism needs to have strong self-locking force in the extended state, a single-start T-shaped screw is chosen in the design, with the pitch initially set as P = 4 mm. To ensure that the mechanism itself has strong driving capability and attitude adjustment ability, the initial design value of the axial load of the thread pair is tentatively set at 10 Kg. The calculation formula for the rotational torque of the thread pair is as follows.
T tr = F A P 2 π η
where F A is the axial load, and η is the corrected sliding friction efficiency, which is taken as 0.4 in this paper. Substituting each known quantity into the above formula, we can achieve T tr = 0.16 Nm. Based on this torque, the selection of the drive motor can be completed. The design and physical diagram of the mechanism are shown in the figure below (Figure 13).
To ensure the self-locking performance of the mechanism and improve the reliability of the mechanism when land on the seabed, a self-locking force test was conducted on the machined lead screw. Under the measured load condition of 10 Kg, the heavy object did not slide down along the thread, and the test effect is shown in the figure below (Figure 14).
The system composition of the “biped” bottom-landing mechanism is shown in the figure below (Figure 15). The system is generally divided into two parts: the execution part and the control part. The execution part is supported by two sets of mechanisms (bow and stern).
The logic control diagram of the “biped” bottom-landing mechanism is shown in the figure below (Figure 16). The main functions of the system include the control and detection of the bow and stern sets of executive mechanisms, as well as the sensing and adjustment of excessive pitch angles. When the seabed is uneven, the system can adjust the pitch attitude according to the attitude sensing data [31,32].

2.6. Research on Control Strategies for Bottom-Landing and Bottom-Leaving

2.6.1. Landing Criteria and Procedures

Bottom-landing control relies on vertical channel motors and buoyancy adjustment to control the AUV to land on the seabed with a certain heading, and then perform resident detection after adjusting the pitch attitude. For the bottom-landing control process, it is first necessary to manipulate the AUV to complete a hovering action at a fixed height of 3 m, then control the “biped” bottom-landing mechanism to extend the bottom-landing plate, turn on the buoyancy adjustment mechanism to recover buoyancy, make the AUV obtain negative buoyancy, and drive the AUV to land on the seabed. As the height from the seabed becomes smaller and smaller during bottom-landing, the altimeter and Doppler will enter the blind zone. Therefore, it is necessary to use the change in depth value as the criterion for judging whether the bottom-landing is completed. The target value is determined by subtracting the extended length of the bottom-landing mechanism and the installation height of the altimeter from the current water depth value [33]. When the target value δ remains unchanged for one minute, and both the mean value and variance of the target value are 0, it is considered that the bottom-landing is completed. At this time, the buoyancy adjustment is turned off, and the bottom-landing process is exited. The calculation of the control target value δ is as follows,
δ = 3 ( h t h 0 ) Δ 1 Δ 2 c
where h t represents the current water depth value, h0 represents the hovering water depth value before bottom-landing, Δ 1 denotes the installation height of the depth gauge relative to the altimeter on the AUV, Δ 2 stands for the extension length of the bottom-landing mechanism, and c is a constant (this paper takes c = 0.01). The scenario diagram for calculating the landing criterion is shown in the figure below (Figure 17). The full name of DVL is Doppler Velocity Log.
When the seabed is uneven, there is a difference in the extension length between the bow and stern legs of the bottom-landing mechanism, which is used to adjust the underwater bottom-landing attitude of the AUV. After adjustment, the pitch angle of the AUV is approximately 0. The target value at this time is corrected as follows:
δ p = 3 ( h t h 0 ) Δ 1 Δ 2 + δ f δ b t a n θ × 0.3 c
where δ f is the extension length of the stern bottom-landing mechanism, δ b is the extension length of the bow bottom-landing mechanism, and θ is the seabed inclination angle, which can be specifically calculated by the following formula.
θ = arctan ( δ f δ b ( l 1 + l 2 ) )
where l 1 is the horizontal distance between the depth gauge and the stern bottom-landing leg, with l 1 = 0.9 m; l 2 is the horizontal distance between the depth gauge and the bow bottom-landing leg, with l 2 = 1.8 m. The scenario diagram for calculating the landing criterion is shown in the figure below (Figure 18). When δ b = Δ 2 , the criterion calculation process is similar to the above procedure and will not be repeated here.

2.6.2. Bottom-Leaving Control Strategy

Bottom-leaving control relies on buoyancy adjustment by draining oil to control the AUV to leave the seabed, enabling the AUV to surface to a navigable state through static driving. As specifically shown in the bottom-landing and -leaving control process (Figure 19). At this time, the impact on the seabed’s ecological environment is minimal, and there is no need to consider environmental restoration issues. The surfacing process uses the depth variation as the criterion [34]. The control target value δs is calculated as follows,
δ s = h t 5
When the AUV meets the above criteria, the DVL and altimeter will normally obtain the height data relative to the seabed. At this point, it is considered that the bottom-leaving operation is completed; the buoyancy adjustment should be turned off, the bottom-landing mechanism retracted, and the bottom-leaving command exited. The AUV can then carry out subsequent exploration tasks.
Using the above-mentioned bottom-landing and bottom-leaving methods, the AUV can complete multi-point bottom-landing and resident observation, and can also carry out resident exploration and observation in sensitive waters. After the mission is completed, the AUV leaves the seabed and can navigate to safe waters convenient for recovery according to the mission plan, jettison its ballast to surface, and be recovered.

3. AUV Bottom-Landing Test Verification

3.1. Test Overview

After the development of this platform was completed, pool tank tests, Qiandao Lake (Hangzhou, China) tests, and multiple South China Sea tests were carried out. A total of 56 dives of bottom-landing tests were completed, with an overall success rate of 99.98%. During the tests, various physical, chemical, magnetic data, and in situ bottom water samples under pressure within 1 m of the seabed were obtained from 56 dives. A summary of the test conditions is shown in the table below (Table 1).

3.2. Key Test Results

3.2.1. Tank Test with Rigid Substrate

The specific process of the tank bottom-landing test is as shown in the figure below (Figure 20). The AUV first hovers at a fixed depth of 3 m and before adjusting its heading. Then, it extends the bottom-landing mechanism, and at the same time, drives the AUV to land downward by recovering buoyancy through buoyancy adjustment to complete the bottom-landing.
Where the horizontal axis represents time, and the vertical axes in different colors represent depth (red line), heading angle (blue line), vertical velocity (purple line), rightward velocity (dark green), and forward velocity (light green), respectively. The hovering time is from 22:27 to 38:15, with a hovering height of 3 m, and then it proceeds to start bottom-landing. The bottom-landing test was conducted from 11:08 to 11:25. Within 17 min, the depth was 13.19 m with a mean square error of 0.01 m; the heading angle was 178.31° with a mean square error of 0.02°. Meanwhile, the mean value of velocity in three directions was 0, and all mean square errors were below 0.02 m/s, indicating a stable bottom-landing attitude. The bottom of the test tank is a rigid substrate. Through multiple tank bottom-landing tests, the reliability and safety of the AUV when landing on a rigid substrate environment have been verified. The figure below is a real-scene photo of the AUV after bottom-landing in the tank (Figure 21).
The results of the tank test indicate that, in accordance with the bottom-landing and bottom-leaving control process illustrated in Figure 20, multiple bottom-landing and bottom-leaving tests of the AUV have been successfully implemented. During the stable bottom-landing phase, the AUV’s heading angle, forward velocity, vertical velocity and lateral velocity all approach zero, meeting the design requirements for stable bottom-landing. Regarding the selection of the heading angle during bottom-landing, it needs to be comprehensively determined based on the bottom-landing design requirements and safety specifications, with the following two key factors mainly considered.
Optimizing the bottom-landing heading angle based on topographic undulation characteristics and gradient distribution. Specifically, after acquiring seabed topographic data via a multi-beam bathymetric system, priority is given to selecting directions with gentle topographic gradient changes as the bottom-landing heading angle, which can significantly improve the stability and safety of the bottom-landing process.
Optimizing the bottom-landing heading angle using the current velocity measurement function of the DVL. Combined with measured ocean current data, the bottom-landing heading angle is adjusted to a head current or following current attitude, further enhancing the safety and reliability of the bottom-landing process.

3.2.2. Lakes and Seas Test with Soft Substrate

After completing the tank tests, we began the lake and sea tests. When the seabed is relatively flat, the extension length of the bottom-landing mechanism is the same, as shown in the figure below. During the bottom-landing preparation phase, the AUV first extends the bottom-landing mechanism, then quickly recovers buoyancy and turns off the vertical duct thrusters. The AUV lands on the seabed by means of negative buoyancy.
As shown in the figure below (Figure 22), where the horizontal axis represents time, and the vertical axes in different colors represent pitch angle (blue line), oil volume of the buoyancy adjustment (red line), displacement of the bow bottom-landing mechanism (green line) and displacement of the stern bottom-landing mechanism (purple line), respectively. From 08:28:20 to 08:28:55, the bottom-landing mechanism extends synchronously. Meanwhile, the buoyancy adjustment completes rapid oil suction. From 08:32:56 to 08:53:32, the AUV maintains a stable bottom-landing state. After completing the bottom-landing, the AUV retracted its bottom-landing mechanism synchronously from 10:26:32 to 10:27:07. The buoyancy adjustment volume changes by 3.3 L. Its adjustment capability is far greater than its maximum adsorption force of 18.8 N.
When the seabed is uneven, bottom-landing mechanism adjustments are made based on the pitch angle obtained by the attitude sensor, with the target of adjusting the AUV’s pitch angle to within 0.5°. Specifically, when the AUV has a bow trim angle, the adjustment is performed by retracting the stern bottom-landing mechanism; conversely, the bow bottom-landing mechanism is adjusted. The corresponding test data are specifically described as follows. The bow bottom-landing mechanism is extended by 72%, with a total displacement of 0.5 m and a total extension length of 0.36 m. The stern bottom-landing mechanism is fully extended (100%) with an extension length of 0.5 m. At this point, the AUV’s pitch angle is 0.21°, meeting the predetermined adjustment parameters. According to the substrate inclination angle calculation Formula (15), the substrate inclination angle is approximately 2.97°. This method can serve as a reference for measuring and calculating substrate flatness. Since the pitch angle of the AUV’s bottom-landing attitude is within a small range, the influence of this parameter is negligible.
The picture below shows the on-site photo of the AUV after it landed on the seabed in a certain 4200 m-deep water area of the sea (Figure 23). It can be seen that the AUV has a relatively good bottom-landing attitude and a small sinking depth, which matches the empirical value of seabed landing sinking reasonably well. This also provides theoretical and empirical references for the subsequent development of AUV bottom-landing technology.

4. Conclusions

(1)
Implementation of an Innovative Technical Scheme: The integrated scheme of variable buoyancy adjustment and “biped” telescopic bottom-landing has been verified feasible through multi-scenario tests. It breaks through the limitations of high cost and single-site operation of traditional docking station technologies, enables multi-site concealed residency of AUVs, and provides a key supplementary technology for long-endurance deep-sea operations.
(2)
Test Results Empowering Scientific Research: Through 56 dive tests in Qiandao Lake and the South China Sea (with a maximum water depth of 4200 m and a success rate of 99.98%), multi-dimensional physical, chemical, and magnetic data as well as pressure-retained in situ water samples within 1 m of the seabed have been obtained, laying a core data foundation for deep-sea geological surveys and ecological monitoring.
(3)
Innovation in Terrain Detection Method: A seabed sediment inclination measurement technology based on the attitude adjustment of the telescopic bottom-landing mechanism is proposed, providing a novel and efficient means for the accurate detection of local deep-sea topographies and landforms.

5. Limitations of This Study

Based on the research content, test conditions, and technical implementation details, the limitations of this study are mainly reflected in the following aspect.
Insufficient Diversity and Universality of Test Environments: Existing tests are concentrated in specific scenarios of Qiandao Lake and the Sea, covering only soft substrates and partial rigid substrate environments. Sufficient verification is lacking for complex marine conditions such as strong ocean currents, extreme depths (exceeding 4200 m), high-viscosity silt, sandy mixed substrates, and high-latitude low-temperature deep seas. The adaptability of the proposed technology in diverse marine environments has not been fully validated, and its universality requires further improvement.

6. Future Research Directions

To address the aforementioned limitations and align with the practical needs of deep-sea exploration, future research can focus on the following directions:
Conduct tests under complex scenarios, including strong ocean currents, depths exceeding 4200 m, high-viscosity sediments, mixed substrates, and high-latitude low temperatures. Collect data on adsorption force, mechanism response, and attitude stability under different environmental conditions to improve the environmental adaptability of the technology.
Perform systematic measurements of physical parameters (such as viscosity, porosity, shear strength) of sediments in various sea areas. Establish a multi-parameter-coupled adsorption force prediction database to enhance the universality of the model.

Author Contributions

Conceptualization, H.Z., Q.Z., Y.W., H.C. and X.W.; methodology, H.Z.; writing—original draft preparation, H.Z. and Q.Z.; writing—review and editing, H.Z., Q.Z. and Y.W.; funding acquisition, C.X. All authors have read and agreed to the published version of the manuscript.

Funding

This work is supported by the National Key R&D Program of China (Grant Nos. 2022YFC2806002 and 2022YFB4602404).

Data Availability Statement

Readers can access our data by contacting the corresponding author.

Acknowledgments

The authors would like to thank the funders for their support and all the reviewers for their contributions to improving the quality of this paper.

Conflicts of Interest

The authors declare no conflicts of interest.

References

  1. Kim, J.H. Wake-responsive AUV guidance assisted by passive sonar measurements. J. Mar. Sci. Eng. 2024, 12, 645. [Google Scholar] [CrossRef]
  2. Wang, Y.L.; Bao, H.; Li, Y.P.; Zhang, H. Attitude practical stabilization of underactuated autonomous underwater vehicles in vertical plane. J. Mar. Sci. Eng. 2024, 12, 1940. [Google Scholar] [CrossRef]
  3. Zhu, C.; Huang, B.; Su, Y.; Zheng, Y.; Zheng, S. Finite-time rotation-matrix-based tracking control for autonomous underwater vehicle with input saturation and actuator faults. Int. J. Robust Nonlinear Control. 2022, 32, 2925–2949. [Google Scholar] [CrossRef]
  4. US Department of the Navy. The Navy Unmanned Undersea Vehicle (UUV) Master Plan; U.S. Government Printing Office: Washington, DC, USA, 2004. [Google Scholar]
  5. Wang, H.; Li, Y.; Li, S.; Xu, G. Research on multi-AUVs task allocation with energy constraints in underwater search environment. Electronics 2024, 13, 2948. [Google Scholar]
  6. Song, Z.Y.; Marburg, A.; Manalang, D. Resident subsea robotic systems: A review. Mar. Technol. Soc. J. 2020, 54, 21–31. [Google Scholar] [CrossRef]
  7. Wang, T.L.; Zhao, Q.C.; Yang, C.J. Visual navigation and docking for a planar type AUV docking and charging system. Ocean. Eng. 2021, 224, 108744. [Google Scholar] [CrossRef]
  8. Kang, H.; Cho, G.R.; Kim, M.G.; Lee, M.-J.; Li, J.-H.; Kim, H.S.; Lee, H.; Lee, G. Mission management technique for multi-sensor-based AUV docking. J. Ocean Eng. Technol. 2022, 36, 181–193. [Google Scholar] [CrossRef]
  9. Walsh, J.B.; Whitcomb, L.L. Experimental verification of mission planning by autonomous mission execution and data visualization using the NPS AUV II. In Proceedings of the IEEE International Conference on Robotics and Automation, Washington, DC, USA, 2–3 June 1992; IEEE International Conference on Robotics and Automation: Albuquerque, NM, USA, 1997; pp. 2845–2850. [Google Scholar]
  10. Goldstein, M.S.; Brett, J.J. Precision gravity gradiometer/AUV system. In Proceedings of the 1998 Workshop on Autonomous Underwater Vehicles, Cambridge, MA, USA, 21 August 1998. AUV’98. [Google Scholar]
  11. Glegg, S.A.; Olivieri, M.P.; Coulson, R.K.; Smith, S.M. A passive sonar system based on an autonomous underwater vehicle. J. Ocean. Eng. 2001, 26, 700–710. [Google Scholar] [CrossRef]
  12. Sangekar, M.; Yamada, T. Autonomous landing experiments with an underwater vehicle for multi-resolution wide area seafloor observation. Mar. Technol. Soc. J. 2018, 52, 78–91. [Google Scholar]
  13. Yoerger, D.R.; Slotine, J.J.E. Design of a mobile and bottom-resting autonomous underwater vehicle. IEEE J. Ocean. Eng. 1996, 21, 349–358. [Google Scholar]
  14. Hou, W.; Zhang, H.W.; Li, S. Research on seabed sitting and dwelling technology of AUV based on variable buoyancy system. J. Tianjin Univ. 2006, 39, 856–861. [Google Scholar]
  15. Wang, X.M.; Zhang, H.W.; Wang, S.X. Research on landing strategy of autonomous underwater vehicle based on fuzzy control. J. Mech. Eng. 2009, 47, 84–88. [Google Scholar] [CrossRef]
  16. Wang, G.; Zhang, H.; Wang, G.; Li, X. Shape control scheme of planar manipulator by spline function. In Proceedings of the 2004 the Eleventh World Congress in Mechanism and Machine Science, Tianjin, China, 1–4 April 2004; Volume 4, pp. 1720–1724. [Google Scholar]
  17. Wang, G.; Li, J.; Zhang, H.; Qi, H. Vibration analysis and tracking control for hot line robot. Chin. J. Mech. Eng. 2004, 17, 228–231. [Google Scholar] [CrossRef]
  18. Wu, Z.; Chen, M.; Li, J.W. Design and experiment of hydraulic-driven telescopic AUV docking mechanism. Ship Eng. 2019, 41, 76–81. [Google Scholar]
  19. Song, B.W.; Zhu, X.Y.; Cao, Y.H.; Liang, Q.W. Strategies and key technologies for seabed parking of unmanned underwater vehicles. Torpedo Technol. 2010, 18, 76–81. [Google Scholar]
  20. Zhu, X.Y.; Song, B.W.; Cao, Y.H.; Liang, Q.W. Analysis of anchor chain impact force during landing of mooring-type resident underwater vehicles. J. Northwestern Polytech. Univ. 2017, 35, 629–634. [Google Scholar]
  21. Ye, C.; Tang, J.L.; Liu, K.Z. Design and verification of the seabed landing system for the Jiaolong manned submersible. J. Mech. Eng. 2018, 54, 1–7. [Google Scholar]
  22. Wang, J.; Tang, Y.; Li, S.; Lu, Y.; Li, J.; Liu, T.; Jiang, Z.; Chen, C.; Cheng, Y.; Yu, D.; et al. The Haidou-1 hybrid underwater vehicle for the Mariana Trench science exploration to 10,908m depth. J. Field Robot. 2024, 41, 1054–1079. [Google Scholar] [CrossRef]
  23. Li, J.; Tang, Y.G.; Zhao, H.Y.; Wang, J.; Lu, Y.; Dou, R. Under-actuated motion control of Haidou-1 ARV using data-driven, model-free adaptive sliding mode control method. Sensors 2024, 24, 3592. [Google Scholar] [CrossRef] [PubMed]
  24. Zhu, W.S.; Guo, L.; Yuan, Y.C. Study of bottom-sitting adsorption tests of submarine structures and the influencing factors. Chin. J. Ship Res. 2024, 19 (Suppl. S2), 149–157. [Google Scholar]
  25. Li, M.; Zhang, X.D.; Wang, L. Research on testing and modeling of stiffness characteristics of deep-sea sediment. Acta Oceanol. Sin. 2022, 44, 112–120. [Google Scholar]
  26. Bull, J.W. Linear and Non-Linear Numerical Analysis of Foundations; Routledge: London, UK, 2019; pp. 89–143. [Google Scholar]
  27. Humphrey, G. Types of bottom-founded structures. In Encyclopedia of Maritime and Offshore Engineering; John Wiley & Sons: London, UK, 2018; pp. 1–15. [Google Scholar]
  28. Zhang, A.Q.; Li, Z.G.; Chen, Q. Design and experiment of buoyancy adjustment mechanism for deep-sea AUV. Ocean Eng. China 2021, 39, 1–8. [Google Scholar]
  29. Liu, Z.Y.; Wang, M.; Zhang, H.Y. Layout optimization and attitude control of AUV buoyancy adjustment mechanism. Control Eng. China 2020, 27, 1289–1294. [Google Scholar]
  30. Cui, R.X.; Liu, X.; Sun, Y.S. Optimization of AUV bottom-sitting attitude based on hydrodynamic simulation. J. Harbin Eng. Univ. 2019, 40, 1820–1825. [Google Scholar]
  31. Huang, Y.; Zhang, X.H.; Liu, Q. Attitude correction method for AUV bottom-sitting on uneven seabed. J. Unmanned Undersea Syst. 2020, 28, 436–442. [Google Scholar]
  32. Zhao, D.Y.; Liu, Y.; Chen, M. Research on attitude self-adjustment algorithm for telescopic bottom-sitting mechanism. Control Decis. 2022, 37, 2015–2021. [Google Scholar]
  33. Sun, W.; Li, J.; Wang, J. Research on seabed landing criteria for AUV based on depth feedback. Sens. Microsyst. 2021, 40, 45–48. [Google Scholar]
  34. Chen, Z.H.; Yang, B.Q.; Li, X. Research on buoyancy control strategy for AUV bottom departure process. J. Ship Mech. 2019, 23, 1105–1112. [Google Scholar]
Figure 1. Hydraulic cylinder support scheme.
Figure 1. Hydraulic cylinder support scheme.
Jmse 13 02343 g001
Figure 2. Three-stage hydraulic cylinder support scheme.
Figure 2. Three-stage hydraulic cylinder support scheme.
Jmse 13 02343 g002
Figure 3. Schematic diagram of bottom-landing AUV with anchor chain strategy.
Figure 3. Schematic diagram of bottom-landing AUV with anchor chain strategy.
Jmse 13 02343 g003
Figure 4. Curves of the relationship between driving force and velocity under the condition of zero roll angle and different pitch angles.
Figure 4. Curves of the relationship between driving force and velocity under the condition of zero roll angle and different pitch angles.
Jmse 13 02343 g004
Figure 5. Curves of the relationship between driving force and velocity under the condition of zero pitch angle and different roll angles.
Figure 5. Curves of the relationship between driving force and velocity under the condition of zero pitch angle and different roll angles.
Jmse 13 02343 g005
Figure 6. Preliminary design scheme for AUV bottom-landing.
Figure 6. Preliminary design scheme for AUV bottom-landing.
Jmse 13 02343 g006
Figure 7. Maximum equivalent stress under different landing velocities and pitch angles.
Figure 7. Maximum equivalent stress under different landing velocities and pitch angles.
Jmse 13 02343 g007
Figure 8. Diagram of the relationship between steady-state velocity and driving force under unsteady operating conditions.
Figure 8. Diagram of the relationship between steady-state velocity and driving force under unsteady operating conditions.
Jmse 13 02343 g008
Figure 9. Variation in adsorption force under different L/B ratios.
Figure 9. Variation in adsorption force under different L/B ratios.
Jmse 13 02343 g009
Figure 10. Curve of the relationship between immersion depth and adsorption force.
Figure 10. Curve of the relationship between immersion depth and adsorption force.
Jmse 13 02343 g010
Figure 11. The buoyancy adjustment mechanism. (a) Design diagram of the buoyancy adjustment mechanism; (b) physical object diagram of the buoyancy adjustment mechanism.
Figure 11. The buoyancy adjustment mechanism. (a) Design diagram of the buoyancy adjustment mechanism; (b) physical object diagram of the buoyancy adjustment mechanism.
Jmse 13 02343 g011
Figure 12. Design and physical object diagram of the buoyancy adjustment mechanism.
Figure 12. Design and physical object diagram of the buoyancy adjustment mechanism.
Jmse 13 02343 g012
Figure 13. The “biped” telescopic bottom-landing mechanism. (a) Retracted view; (b) extended view.
Figure 13. The “biped” telescopic bottom-landing mechanism. (a) Retracted view; (b) extended view.
Jmse 13 02343 g013
Figure 14. Self-locking force test.
Figure 14. Self-locking force test.
Jmse 13 02343 g014
Figure 15. Composition of the “biped” bottom-landing mechanism.
Figure 15. Composition of the “biped” bottom-landing mechanism.
Jmse 13 02343 g015
Figure 16. Logic control diagram of the “biped” bottom-landing mechanism.
Figure 16. Logic control diagram of the “biped” bottom-landing mechanism.
Jmse 13 02343 g016
Figure 17. Scenario diagram for calculation of flat bottom-landing criterion.
Figure 17. Scenario diagram for calculation of flat bottom-landing criterion.
Jmse 13 02343 g017
Figure 18. Scenario diagram for calculation of inclined bottom-landing criterion.
Figure 18. Scenario diagram for calculation of inclined bottom-landing criterion.
Jmse 13 02343 g018
Figure 19. Bottom-landing and -leaving control process. (a) Bottom-landing control process; (b) bottom-leaving control process.
Figure 19. Bottom-landing and -leaving control process. (a) Bottom-landing control process; (b) bottom-leaving control process.
Jmse 13 02343 g019
Figure 20. Data diagram of tank test.
Figure 20. Data diagram of tank test.
Jmse 13 02343 g020
Figure 21. Diagram of AUV bottom-landing in tank test.
Figure 21. Diagram of AUV bottom-landing in tank test.
Jmse 13 02343 g021
Figure 22. Test data analysis diagram of buoyancy adjustment and bottom-landing mechanism.
Figure 22. Test data analysis diagram of buoyancy adjustment and bottom-landing mechanism.
Jmse 13 02343 g022
Figure 23. On-site photo of AUV bottom-landing during sea trials in the sea.
Figure 23. On-site photo of AUV bottom-landing during sea trials in the sea.
Jmse 13 02343 g023
Table 1. Summary of test conditions.
Table 1. Summary of test conditions.
Serial NumberTest NatureWater Depth
/m
Number of
Dives
Bottom-Sitting Success Rate/%
1Lake Test30–403897.37
2Sea Test10208100
3Sea Test42006100
4Sea Test15004100
Disclaimer/Publisher’s Note: The statements, opinions and data contained in all publications are solely those of the individual author(s) and contributor(s) and not of MDPI and/or the editor(s). MDPI and/or the editor(s) disclaim responsibility for any injury to people or property resulting from any ideas, methods, instructions or products referred to in the content.

Share and Cite

MDPI and ACS Style

Zhang, H.; Zhang, Q.; Wang, Y.; Chen, H.; Wang, X.; Xu, C. Research on Autonomous Bottom-Landing Technology of Deep-Sea AUVs. J. Mar. Sci. Eng. 2025, 13, 2343. https://doi.org/10.3390/jmse13122343

AMA Style

Zhang H, Zhang Q, Wang Y, Chen H, Wang X, Xu C. Research on Autonomous Bottom-Landing Technology of Deep-Sea AUVs. Journal of Marine Science and Engineering. 2025; 13(12):2343. https://doi.org/10.3390/jmse13122343

Chicago/Turabian Style

Zhang, Hongbin, Qifeng Zhang, Yuliang Wang, Hao Chen, Xiaoyong Wang, and Chunhui Xu. 2025. "Research on Autonomous Bottom-Landing Technology of Deep-Sea AUVs" Journal of Marine Science and Engineering 13, no. 12: 2343. https://doi.org/10.3390/jmse13122343

APA Style

Zhang, H., Zhang, Q., Wang, Y., Chen, H., Wang, X., & Xu, C. (2025). Research on Autonomous Bottom-Landing Technology of Deep-Sea AUVs. Journal of Marine Science and Engineering, 13(12), 2343. https://doi.org/10.3390/jmse13122343

Note that from the first issue of 2016, this journal uses article numbers instead of page numbers. See further details here.

Article Metrics

Back to TopTop