Sign in to use this feature.

Years

Between: -

Subjects

remove_circle_outline
remove_circle_outline
remove_circle_outline
remove_circle_outline
remove_circle_outline
remove_circle_outline
remove_circle_outline
remove_circle_outline
remove_circle_outline

Journals

remove_circle_outline
remove_circle_outline
remove_circle_outline
remove_circle_outline
remove_circle_outline
remove_circle_outline
remove_circle_outline

Article Types

Countries / Regions

remove_circle_outline
remove_circle_outline
remove_circle_outline
remove_circle_outline

Search Results (1,085)

Search Parameters:
Keywords = cables simulation

Order results
Result details
Results per page
Select all
Export citation of selected articles as:
19 pages, 2166 KB  
Article
A Modified Ampacity Calculation Method for High-Voltage Cables Considering Grounding Modes
by Qianqiu Shao, Songhai Fan, Zongxi Zhang, Fenglian Liu, Jinkui Lu, Zhengzheng Fu and Pinlei Lv
Appl. Sci. 2025, 15(24), 13071; https://doi.org/10.3390/app152413071 - 11 Dec 2025
Viewed by 167
Abstract
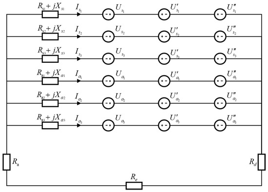
To address the limitation of the IEC 60287 standard in accurately representing the electrothermal characteristics of cables under different grounding conditions, this study proposes a modified equivalent thermal resistance method, using a YJLW03-Z 64/110 1 × 1200 mm2 high-voltage single-core cable as [...] Read more.
To address the limitation of the IEC 60287 standard in accurately representing the electrothermal characteristics of cables under different grounding conditions, this study proposes a modified equivalent thermal resistance method, using a YJLW03-Z 64/110 1 × 1200 mm2 high-voltage single-core cable as a case study to analyze three typical grounding modes, namely two-end solid bonding, segmented solid bonding, and semiconductive outer sheath. Equivalent circuit models are established to calculate the induced current, voltage, and losses of the metallic sheath and armor. Based on these results, the equivalent thermal resistance model is modified, and correction formulas for cable ampacity considering grounding effects are derived. The proposed model is validated through numerical simulations under typical laying conditions and field tests conducted in Zhoushan, Zhejiang Province. Results show that grounding modes significantly influence the electromagnetic losses and temperature distribution of cables. Segmented solid bonding effectively reduces sheath losses and increases ampacity, while its enhancement tends to stabilize beyond two bonding sections. The semiconductive outer sheath improves electric field distribution and thermal stability with limited ampacity gain. This study provides theoretical guidance and engineering reference for optimizing grounding designs, ampacity evaluation, and digital operation of high-voltage cable systems. Full article
(This article belongs to the Section Electrical, Electronics and Communications Engineering)
Show Figures

Figure 1

21 pages, 6216 KB  
Article
Extraction, Segmentation, and 3D Reconstruction of Wire Harnesses from Point Clouds for Robot Motion Planning
by Saki Komoriya and Hiroshi Masuda
Sensors 2025, 25(24), 7542; https://doi.org/10.3390/s25247542 - 11 Dec 2025
Viewed by 213
Abstract
Accurate collision detection in off-line robot simulation is essential for ensuring safety in modern manufacturing. However, current simulation environments often neglect flexible components such as wire harnesses, which are attached to articulated robots with irregular slack to accommodate motion. Because these components are [...] Read more.
Accurate collision detection in off-line robot simulation is essential for ensuring safety in modern manufacturing. However, current simulation environments often neglect flexible components such as wire harnesses, which are attached to articulated robots with irregular slack to accommodate motion. Because these components are rarely modeled in CAD, the absence of accurate 3D harness models leads to discrepancies between simulated and actual robot behavior, which sometimes result in physical interference or damage. This paper addresses this limitation by introducing a fully automated framework for extracting, segmenting, and reconstructing 3D wire-harness models directly from dense, partially occluded point clouds captured by terrestrial laser scanners. The key contribution lies in a motion-aware segmentation strategy that classifies harnesses into static and dynamic parts based on their physical attachment to robot links, enabling realistic motion simulation. To reconstruct complex geometries from incomplete data, we further propose a dual reconstruction scheme: an OBB-tree-based method for robust centerline recovery of unbranched cables and a Reeb-graph-based method for preserving topological consistency in branched structures. The experimental results on multiple industrial robots demonstrate that the proposed approach can generate high-fidelity 3D harness models suitable for collision detection and digital-twin simulation, even under severe data occlusions. These findings close a long-standing gap between geometric sensing and physics-based robot simulation in real factory environments. Full article
(This article belongs to the Section Sensors and Robotics)
Show Figures

Figure 1

19 pages, 5503 KB  
Article
Response Design and Experimental Analysis of Marine Riser Buoy Observation System Based on Fiber Optic Sensing Under South China Sea Climatic Conditions
by Lei Liang, Shuhan Long, Xianyu Lai, Yixuan Cui and Jian Gu
J. Mar. Sci. Eng. 2025, 13(12), 2356; https://doi.org/10.3390/jmse13122356 - 10 Dec 2025
Viewed by 207
Abstract
Marine risers, critical structures connecting underwater production systems and surface floating platforms, stand freely in water and endure extremely complex marine environmental loads. To meet the multi-parameter observation demand for their overall state, a fiber-optic sensing-based marine riser buoy observation system was developed. [...] Read more.
Marine risers, critical structures connecting underwater production systems and surface floating platforms, stand freely in water and endure extremely complex marine environmental loads. To meet the multi-parameter observation demand for their overall state, a fiber-optic sensing-based marine riser buoy observation system was developed. Unlike traditional point-type and offline monitoring systems, it integrates marine buoys with sensing submarine cables to achieve long-term real-time online monitoring of risers’ overall state via fiber-optic sensing technology. Comprising two main modules (buoy monitoring module and fiber-optic sensing module), the buoy’s stability was verified through theoretical derivation, simulation, and stability curve plotting. Frequency domain analysis of buoy loads and motion responses, along with calculation of motion response amplitude operators (RAOs) at various incident angles, showed the system avoids wave periods in the South China Sea (no resonance), ensuring structural safety for offshore operations. A 7-day marine test of the prototype was conducted in Yazhou Bay, Hainan Province, to monitor real-time temperature and strain data of the riser in the test sea area. The sensing submarine cable accurately responded to temperature changes at different depths with high stability and precision; using the Frenet-based 3D curve reconstruction algorithm, pipeline shape was inverted from the monitored strain data, enabling real-time pipeline monitoring. During the test, the buoy and fiber-optic sensing module operated stably. This marine test confirms the buoy observation system’s reasonable design parameters and feasible scheme, applicable to temperature and deformation monitoring of marine risers. Full article
(This article belongs to the Section Ocean Engineering)
Show Figures

Figure 1

18 pages, 3886 KB  
Article
Assessing the Wind-Bearing Capacities of Plastic Greenhouse Frames Used in Southern China and the Performance of Reinforcement Measures
by Ming Li, Haohao Ma, Hengbin Luo and Tao Zhang
Buildings 2025, 15(24), 4457; https://doi.org/10.3390/buildings15244457 - 10 Dec 2025
Viewed by 150
Abstract
To meet the growing requirements of agricultural mechanization, a newly designed 9.5 m span frame has been introduced to replace the traditional 8.0 m span frame, which is constrained by limited internal space. However, as the structural dimensions increase, the failure mechanisms of [...] Read more.
To meet the growing requirements of agricultural mechanization, a newly designed 9.5 m span frame has been introduced to replace the traditional 8.0 m span frame, which is constrained by limited internal space. However, as the structural dimensions increase, the failure mechanisms of arch frames under wind loads remain insufficiently understood. In particular, the influences of crop loads, initial geometric imperfections, pipe cross-sectional properties, and cable reinforcement on these failure mechanisms have not yet been systematically investigated. This study aims to reveal the mechanical mechanisms governing the wind-bearing capacity of standard 8.0 m span and newly designed 9.5 m span frames through comparative analysis, and to further investigate how crop loads, initial geometric imperfections, pipe cross-sectional properties, and cable reinforcement modify these mechanisms. The load combinations considered included the following: (1) permanent load + wind load and (2) permanent load + crop load + wind load. The crop load was applied to the frames via a 5-point hanging system. Simulation results indicate that the 9.5 m span frame exhibits a lower allowable wind speed (va) than the 8.0 m span frame due to strength failure. Further analysis reveals that the failure is governed by decreased stiffness resulting from the dimensional expansion. Notably, crop loads and initial geometric imperfections were found to amplify second-order bending moments, thereby further decreasing va. Moreover, a positive linear correlation is observed between the section modulus of pipes and va. However, replacing the circular pipe with rectangular, oval, or elliptical pipes of a similar cross-sectional area does not increase the va of the 9.5 m span frame. Conversely, reinforcing the 9.5 m span frame with cables provides strong lateral constraints and effectively suppresses the amplification of bending moments arising from crop loads and initial geometric imperfections. Thus, limiting lateral displacement through reinforcement measures can markedly increase the wind-bearing capacity of frames. The reinforced 9.5 m span frame proves to be a viable replacement for the 8.0 m span frame, meeting the modern demands of facility agriculture in Southern China. Full article
(This article belongs to the Section Building Structures)
Show Figures

Figure 1

13 pages, 2028 KB  
Article
Study on Transient Overvoltage and Surge Arrester Electrical Stresses in Offshore Wind Farms Under Multiple Lightning Strokes
by Jie Zhang, Yong Wang, Jun Xiong, Junxiang Liu, Lu Zhu, Chao Huang, Jianfeng Shi and Yongxia Han
J. Mar. Sci. Eng. 2025, 13(12), 2307; https://doi.org/10.3390/jmse13122307 - 4 Dec 2025
Viewed by 224
Abstract
Lightning strikes are a major cause of wind turbine (WT) damage, with approximately 80% of cloud-to-ground lightning strikes exhibiting a multi-stroke characteristic. Therefore, studying the transient overvoltages induced by multiple lightning strokes is essential for the effective lightning protection of offshore WTs. Firstly, [...] Read more.
Lightning strikes are a major cause of wind turbine (WT) damage, with approximately 80% of cloud-to-ground lightning strikes exhibiting a multi-stroke characteristic. Therefore, studying the transient overvoltages induced by multiple lightning strokes is essential for the effective lightning protection of offshore WTs. Firstly, a multiple-stroke lightning current model representative of Guangdong Province, China, is established based on data from the lightning location system and rocket-triggered lightning experiments. Simulations are then employed to analyze the transient overvoltage of a Guangdong offshore wind farm under multiple lightning strikes. Simulation results indicate that when a WT is subjected to a two-stroke lightning flash, with current amplitudes corresponding to a cumulative probability density of approximately 1%, the surge arrester A1 must be configured with four parallel columns to ensure the insulation safety of the equipment without sustaining damage. Additionally, adequate electrical clearance must be maintained between the power cable and the tower wall, or alternatively, a high-strength insulating material may be applied over the cable armor to prevent flashover. Moreover, it is observed that the front time of the impulse current flowing through the surge arrester is approximately 2 μs, significantly shorter than the front time specified in IEC 60099-4 for the repetitive charge transfer capability test of ZnO varistors. Hence, it is essential to consider local lightning intensity and distribution characteristics when studying the transient overvoltages in offshore wind farms, optimizing surge arrester configurations, and assessing the impulse withstand performance of ZnO varistors, in order to ensure the safe and stable operation of offshore WTs. Full article
(This article belongs to the Section Ocean Engineering)
Show Figures

Figure 1

17 pages, 2614 KB  
Article
Evaluation of Bending Deformations in Slender Cylindrical Structures Using Distributed Optical Fibre Strain Sensing
by Madhubhashitha Herath, Oleg V. Ivanov, Kaushal Bhavsar and James M. Gilbert
Sensors 2025, 25(23), 7366; https://doi.org/10.3390/s25237366 - 3 Dec 2025
Viewed by 250
Abstract
Structures with slender cylindrical geometries, such as subsea power cables are critical components of infrastructure systems. These structures are prone to bending deformation under load, which can ultimately cause structural failure. In this study, distributed optical fibre sensors are used to monitor the [...] Read more.
Structures with slender cylindrical geometries, such as subsea power cables are critical components of infrastructure systems. These structures are prone to bending deformation under load, which can ultimately cause structural failure. In this study, distributed optical fibre sensors are used to monitor the bending deformation in slender cylindrical structures. Brillouin optical time-domain reflectometry-based strain sensing was used to experimentally study three-point bending and approximately constant curvature bending of a 6 m long circular hollow section (CHS). Optical fibres were attached to the outer surface of the CHS in two different configurations: parallel to the longitudinal axis and helically wound around the CHS. Strain responses due to changing magnitudes of deformation and changing orientation of the optical fibre around the circumference of the CHS were studied. A finite element model was employed to simulate and interpret the observed strain responses. A strain response inverse analysis was conducted using the strain data obtained from the experimental study to reconstruct the deformed shapes of the CHS. Both the longitudinally aligned and helically wound fibres showed distinct strain profiles that differentiate the three-point bending and constant curvature bending behaviours. The results revealed the ability of optical fibre sensing to evaluate the type; magnitude; and orientation of the bending deformations. This fundamental understanding supports the design of sensing systems for critical cylindrical infrastructure. Full article
Show Figures

Figure 1

21 pages, 34821 KB  
Article
The Study and Application of Quadrilateral Space-Time Absolute Nodal Coordinate Formulation Cable Element
by Dekun Chen, Jia Feng, Naidan Hou and Zhou Huang
Machines 2025, 13(12), 1112; https://doi.org/10.3390/machines13121112 - 2 Dec 2025
Viewed by 199
Abstract
The construction of a high-order shape function is a key and difficulty for unstructured grid mesh and sliding boundary problems. In this paper, a construction method of space-time absolute nodal coordinate formulation quadrilateral cable (SACQ) is proposed, and the accuracy of the SACQ [...] Read more.
The construction of a high-order shape function is a key and difficulty for unstructured grid mesh and sliding boundary problems. In this paper, a construction method of space-time absolute nodal coordinate formulation quadrilateral cable (SACQ) is proposed, and the accuracy of the SACQ element is studied and verified with three different applications. First, the shape function of SACQ is constructed with spatiotemporal reduction coordinates, and the action integral of SACQ is composed with the Lagrangian function and discrete with perspective transformation. Second, the numerical convergence region is discussed and determined with the Courant number. Furthermore, a space-time nodal dislocation and its relation with the Courant number are studied. The simulation and verification are focusing on some realistic problems. Finally, a one-sided impact, a free-flexible pendulum, a taut string with a sliding boundary and a deployable guyed mast under an impact transverse wave are simulated. In these problems, an unstructured grid meshed with SACQ has similar energy convergence and accuracy to a structured grid but shows better efficiency. Full article
(This article belongs to the Section Advanced Manufacturing)
Show Figures

Figure 1

26 pages, 5161 KB  
Article
Active Heave Compensation for Ship–Cable–Body Systems via Real-Time PID-OrcFxAPI Framework and Multi-Maneuver Performance Analysis
by Lei Tan, Mengjie Jiang and Chaohe Chen
J. Mar. Sci. Eng. 2025, 13(12), 2287; https://doi.org/10.3390/jmse13122287 - 1 Dec 2025
Viewed by 192
Abstract
In harsh marine environments, during the operation of the Ship–Cable–Body coupled system, the towed cable may become slack or taut, and tension oscillations may occur, leading to cable breakage or launch and recovery system (LARS) damage, underscoring the need for effective compensation control. [...] Read more.
In harsh marine environments, during the operation of the Ship–Cable–Body coupled system, the towed cable may become slack or taut, and tension oscillations may occur, leading to cable breakage or launch and recovery system (LARS) damage, underscoring the need for effective compensation control. Traditional offline and static simulation methods fail to capture the system’s dynamics, leading to inaccurate validation of control strategies. To address this, we propose a real-time dynamic modeling framework using the OrcFxAPI, enabling millisecond-level bidirectional interaction between the towed body’s motion and LARS commands. By integrating a Python 3.10-based PID controller with OrcFxAPI, the framework achieves real-time active heave compensation (AHC) in deep-sea towing, dynamically adjusting cable length and payout speed based on feedback to suppress vibrations. Unlike prior studies focused on launch and recovery, this work systematically evaluates AHC performance during typical operations (hovering, linear and turning motion), and compares system responses with and without compensation. Results show the AHC framework significantly improves towed body stability, reduces tension fluctuations, and keeps tension within safe working limits (SWLs), while identifying critical cable payout speed thresholds for practical operation. The approach validates the use of OrcFxAPI for high-fidelity real-time coupling analysis and provides a reliable tool for optimizing control and design of deep-sea towing systems. Full article
(This article belongs to the Section Ocean Engineering)
Show Figures

Figure 1

16 pages, 3415 KB  
Article
An Indicator for Assessing the Hosting Capacity of Low-Voltage Power Networks for Distributed Energy Resources
by Grzegorz Hołdyński, Zbigniew Skibko and Andrzej Firlit
Energies 2025, 18(23), 6315; https://doi.org/10.3390/en18236315 - 30 Nov 2025
Viewed by 193
Abstract
The article analyses the hosting capacity of low-voltage (LV) power grids for connecting distributed energy sources (DER), mainly photovoltaic installations (PV), considering technical limitations imposed by power system operating conditions. The main objective of the research was to develop a simple equation that [...] Read more.
The article analyses the hosting capacity of low-voltage (LV) power grids for connecting distributed energy sources (DER), mainly photovoltaic installations (PV), considering technical limitations imposed by power system operating conditions. The main objective of the research was to develop a simple equation that enables the quick estimation of the maximum power of an energy source that can be safely connected at a given point in the network without causing excessive voltage rise or overloading the transformer and line cable. The analysis was performed on the basis of relevant calculation formulas and simulations carried out in DIgSILENT PowerFactory, where a representative low-voltage grid model was developed. The network model included four transformer power ratings (40, 63, 100, and 160 kVA) and four cable cross-sections (25, 35, 50, and 70 mm2), which made it possible to assess the impact of these parameters on grid hosting capacity as a function of the distance from the transformer station. Based on this, the PHCI indicator was developed to determine the hosting capacity of a low-voltage network, using only the transformer rating and the length and cross-section of the line for the calculations. A comparison of the results obtained using the proposed equation with detailed calculations showed that the approximation error does not exceed 15%, which confirms the high accuracy and practical applicability of the proposed approach. Full article
(This article belongs to the Special Issue New Technologies and Materials in the Energy Transformation)
Show Figures

Figure 1

29 pages, 7214 KB  
Article
Quantitative Analysis of Phase Response Enhancement in Distributed Acoustic Sensing Systems Using Helical Fiber Winding Technology
by Yuxing Duan, Shangming Du, Tianwei Chen, Can Guo, Song Wu and Lei Liang
Sensors 2025, 25(23), 7289; https://doi.org/10.3390/s25237289 - 29 Nov 2025
Viewed by 503
Abstract
In this paper, we investigate the physical mechanics of vibration wave detection in distributed acoustic sensing (DAS) systems with the aim of enhancing the interpretation of the quantitative wavefield. We investigate the nonlinear relationship of DAS gauge length and pulse width on the [...] Read more.
In this paper, we investigate the physical mechanics of vibration wave detection in distributed acoustic sensing (DAS) systems with the aim of enhancing the interpretation of the quantitative wavefield. We investigate the nonlinear relationship of DAS gauge length and pulse width on the seismic wave response, and the result is explained by the trigonometric relationship of backscattered Rayleigh wave phases. We further demonstrate the influence of spiral winding on DAS performance and also build phase response models for P-waves and S-waves in helically wound cables. These models suggest that the winding angle controls the measurement interval spacing and the angle of wave incidence. Additionally, integration of structural reinforcement improves the amplitude response characteristics and SNR. The experimentally inspired results show, using simulations and field tests, that the same vibration sources can give helically wound cables with larger winding angles the largest phase amplitudes, which would substantially exceed that of straight cables. SNR increased significantly (approximately 10% to 30%). The efficacy of the method was also checked using experiments for different vibration amplitudes and frequencies. Such results provide evidence for the design and installation of fiber-optic cables for use in practical engineering applications involving safety monitoring. Full article
(This article belongs to the Special Issue Emerging Trends in Optical Sensing)
Show Figures

Figure 1

23 pages, 7162 KB  
Article
Motion Characteristics Analysis of the Wave Glider Under Wave and Current Coupling
by Paixia Li, Liangtian Gu and Liucun Zhu
J. Mar. Sci. Eng. 2025, 13(12), 2272; https://doi.org/10.3390/jmse13122272 - 28 Nov 2025
Viewed by 191
Abstract
The wave glider is an unmanned marine observation platform propelled by wave energy. Accurate prediction of its motion performance is crucial for structural design and motion control. This paper presents a four-degree-of-freedom nonlinear coupled dynamic model for wave gliders in complex marine environments, [...] Read more.
The wave glider is an unmanned marine observation platform propelled by wave energy. Accurate prediction of its motion performance is crucial for structural design and motion control. This paper presents a four-degree-of-freedom nonlinear coupled dynamic model for wave gliders in complex marine environments, developed using a separated-body modeling approach. The model incorporates the torsional properties of the umbilical cable and includes coupled environmental forces that account for wave–current interactions. Simulation results demonstrate that the proposed model agrees well with existing studies. Based on the model, experimental analyses were conducted to investigate the turning and heading tracking performance under various operational conditions. The findings reveal that the rudder angle determines the radius and direction. The significant wave height influences the longitudinal velocity and turning rate; the average longitudinal velocity increases from 0.15m/s (at 0.5m wave height) to 0.3m/s (at 1.25m wave height), leading to a notable increase in turning cycles per unit time. Current disturbances cause trajectory drift, the pattern of which depends on the wave–current angle, exhibiting a distinct η-direction offset under 90 conditions. A conventional PID controller fails to achieve precise heading maintenance under second-order wave forces. The surface float exhibits more pronounced oscillations than the submerged glider, and the heading deviation becomes more severe at a wave height of 1.25m. Full article
(This article belongs to the Section Ocean Engineering)
Show Figures

Figure 1

19 pages, 3433 KB  
Article
A Novel Dynamic Ampacity Assessment Method for Direct Burial Cables Based on an Electro-Thermal-Fluid Multiphysics Coupling Model
by Wenlong Zhang and Ziwei Ma
Energies 2025, 18(23), 6271; https://doi.org/10.3390/en18236271 - 28 Nov 2025
Viewed by 213
Abstract
Traditional ampacity evaluation methods for direct burial cables, like the correction factor method and the IEC 60287 analytical method, suffer from large calculation errors when dealing with complex installation environments. This paper investigated the influence of multiple environmental factors and proximity effects on [...] Read more.
Traditional ampacity evaluation methods for direct burial cables, like the correction factor method and the IEC 60287 analytical method, suffer from large calculation errors when dealing with complex installation environments. This paper investigated the influence of multiple environmental factors and proximity effects on the ampacity of 35 kV YJLV22-26/35 3 × 400 mm2 direct burial cables using an electro-thermal-fluid coupling FEM model. The results indicate that when accounting for surface temperature and burial depth, the correction factor method may overestimate ampacity by up to 7%, while the analytical method may underestimate it by up to 24%. When soil thermal resistance variations are considered, the correction factor method could overestimate ampacity by 14%, whereas the analytical method may underestimate it by 10%. Due to neglecting solar radiation and air convection effects, these two methods can introduce calculation errors of 23% and 34%, respectively. The ampacity of multi-circuit parallel configurations increases with greater circuit spacing. Based on FEM simulation results, a new dynamic ampacity evaluation method has been proposed that comprehensively considers multiple environmental variables including ambient temperature, burial depth, soil thermal resistivity, solar radiation intensity, wind speed, the number of parallel circuits, and circuit spacing. This method can be directly applied to guide engineering design. Full article
Show Figures

Figure 1

25 pages, 2262 KB  
Article
Fault Location in Onshore Wind Farms Using Heuristic Methods and Current Estimation of Wind Generators
by Byron Orlando Palate Moyolema, Silvio Giuseppe Di Santo, Celestino Paulo Tchipongue Kalueyo, Nelson Kagan, Carlos Frederico Meschini Almeida and Raphael Toshio Sakai
Energies 2025, 18(23), 6260; https://doi.org/10.3390/en18236260 - 28 Nov 2025
Viewed by 309
Abstract
This work proposes a method for fault location in onshore wind farms’ collector circuits based on metaheuristic optimization. The approach minimizes differences between voltage and current phasors measured and calculated at the Collector Bus (CB) using a Particle Swarm Optimization (PSO) algorithm. By [...] Read more.
This work proposes a method for fault location in onshore wind farms’ collector circuits based on metaheuristic optimization. The approach minimizes differences between voltage and current phasors measured and calculated at the Collector Bus (CB) using a Particle Swarm Optimization (PSO) algorithm. By optimizing this objective function, the method achieves accurate identification of fault locations. Additionally, to improve the method’s precision, the CB measurement data were employed to estimate the current injected by the wind generators during the fault. The proposed solution was evaluated through extensive simulations in PSCAD/EMTDC v5.0.2, covering short-circuit scenarios with variations in fault type, location, resistance, and affected segments, including both overhead and underground cables. The results demonstrated high fault location accuracy, even under diverse and challenging conditions. Additionally, the method successfully identified the fault resistance and the specific circuit segment where the fault occurred, thereby reducing the possibility of multiple fault locations. Sensitivity analysis further confirmed the robustness of the methodology, validating its applicability through errors in phasor measurements and line parameters. These findings highlight the proposed method’s potential as a practical and reliable tool for enhancing fault diagnosis and resilience in wind farm collector circuits. Full article
(This article belongs to the Special Issue Advancements in Wind Farm Design and Optimization)
Show Figures

Figure 1

18 pages, 10388 KB  
Article
A Novel Flexible Multibody System Dynamic Analysis Platform of Tower Crane
by Zuqing Yu and Hongjing Li
Machines 2025, 13(12), 1103; https://doi.org/10.3390/machines13121103 - 28 Nov 2025
Viewed by 295
Abstract
Current research on tower crane control lacks high-fidelity models and fails to account for the coupling effects between the tower crane structure and the hoisting and luffing systems. A new dynamic analysis platform based on the flexible multibody system theory is proposed in [...] Read more.
Current research on tower crane control lacks high-fidelity models and fails to account for the coupling effects between the tower crane structure and the hoisting and luffing systems. A new dynamic analysis platform based on the flexible multibody system theory is proposed in this investigation for the tower crane which contains a large-scale steel structure and hoisting mechanisms undergoing large displacements and large deformations. The Arbitrary Lagrangian–Eulerian–Absolute Nodal Coordinate Formulation (ALE–ANCF) cable element was employed to model the varying length of the steel rope in the hoisting mechanisms. Nonlinear kinetic equations were used to describe the motion of a luffing trolley. The solving strategy of the system’s dynamical equations are presented. Two different trajectories were tested. Simulation results demonstrate the feasibility and rationality of the proposed dynamic analysis platform. The primary conclusion is that this platform serves as a reliable and high-fidelity testbed for developing and evaluating advanced control algorithms under realistic dynamic conditions, thereby providing a dependable tool for both research and engineering applications. Full article
(This article belongs to the Section Machine Design and Theory)
Show Figures

Figure 1

24 pages, 9332 KB  
Article
Controlled Operation of Table ASSIST-EW Motion Assisting Device
by Earnest Ugonna Ofonaike and Marco Ceccarelli
Electronics 2025, 14(23), 4674; https://doi.org/10.3390/electronics14234674 - 27 Nov 2025
Viewed by 150
Abstract
Table ASSIST-EW is a lightweight, portable, and ergonomic exoskeletal device that is designed to support upper limb rehabilitation and to facilitate regular exercise in elderly users. Targeting the elbow and wrist joints, the device delivers smooth controlled assistance through a cable-driven actuation system [...] Read more.
Table ASSIST-EW is a lightweight, portable, and ergonomic exoskeletal device that is designed to support upper limb rehabilitation and to facilitate regular exercise in elderly users. Targeting the elbow and wrist joints, the device delivers smooth controlled assistance through a cable-driven actuation system that mimics natural muscle–tendon action. The system works with a scalable modular control architecture that enables the regulation of joint motion across a range of user needs and therapeutic contexts. The control design integrates force and motion feedback to implement assist-as-needed strategies, ensuring both safety and adaptability. Built on a bioinspired mechanical framework with revolute joint alignment and a soft inner interface for enhanced comfort, the device accommodates varied arm geometries and motion patterns. Simulation of key parameters—torque, stress, and energy demands—informed component selection and controller tuning. Experimental validation results confirm consistent performance across passive, active–assistive, and resistive control modes. Full article
Show Figures

Figure 1

Back to TopTop