Sign in to use this feature.

Years

Between: -

Subjects

remove_circle_outline
remove_circle_outline
remove_circle_outline
remove_circle_outline
remove_circle_outline
remove_circle_outline
remove_circle_outline
remove_circle_outline
remove_circle_outline

Journals

remove_circle_outline
remove_circle_outline
remove_circle_outline
remove_circle_outline
remove_circle_outline
remove_circle_outline
remove_circle_outline
remove_circle_outline
remove_circle_outline
remove_circle_outline
remove_circle_outline
remove_circle_outline
remove_circle_outline
remove_circle_outline
remove_circle_outline

Article Types

Countries / Regions

remove_circle_outline
remove_circle_outline
remove_circle_outline
remove_circle_outline

Search Results (1,038)

Search Parameters:
Keywords = biomimetic material

Order results
Result details
Results per page
Select all
Export citation of selected articles as:
19 pages, 2708 KB  
Article
A TPU-Based 3D Printed Robotic Hand: Design and Its Impact on Human–Robot Interaction
by Younglim Choi, Minho Lee, Seongmin Yea, Seunghwan Kim and Hyunseok Kim
Electronics 2026, 15(2), 262; https://doi.org/10.3390/electronics15020262 - 7 Jan 2026
Viewed by 24
Abstract
This study outlines the design and evaluation of a biomimetic robotic hand tailored for Human–Robot Interaction (HRI), focusing on improvements in tactile fidelity driven by material choice. Thermoplastic polyurethane (TPU) was selected over polylactic acid (PLA) based on its reported elastomeric characteristics and [...] Read more.
This study outlines the design and evaluation of a biomimetic robotic hand tailored for Human–Robot Interaction (HRI), focusing on improvements in tactile fidelity driven by material choice. Thermoplastic polyurethane (TPU) was selected over polylactic acid (PLA) based on its reported elastomeric characteristics and mechanical compliance described in prior literature. Rather than directly matching human skin properties, TPU was perceived as providing a softer and more comfortable tactile interaction compared to rigid PLA. The robotic hand was anatomically reconstructed from an open-source model and integrated with AX-12A and MG90S actuators to simplify wiring and enhance motion precision. A custom PCB, built around an ATmega2560 microcontroller, enables real-time communication with ROS-based upper-level control systems. Angular displacement analysis of repeated gesture motions confirmed the high repeatability and consistency of the system. A repeated-measures user study involving 47 participants was conducted to compare the PLA- and TPU-based prototypes during interactive tasks such as handshakes and gesture commands. The TPU hand received significantly higher ratings in tactile realism, grip satisfaction, and perceived responsiveness (p < 0.05). Qualitative feedback further supported its superior emotional acceptance and comfort. These findings indicate that incorporating TPU in robotic hand design not only enhances mechanical performance but also plays a vital role in promoting emotionally engaging and natural human–robot interactions, making it a promising approach for affective HRI applications. Full article
Show Figures

Figure 1

25 pages, 9909 KB  
Article
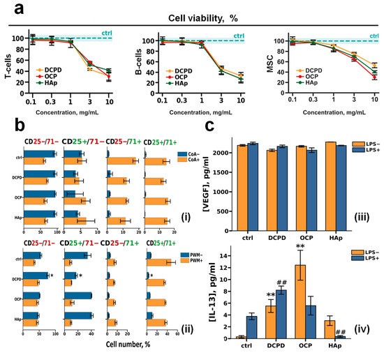
Differential Immune Response to Hydroxyapatite Precursors Under Inflammatory Pressure: In Vitro and In Vivo Studies
by Irina S. Fadeeva, Anastasia Yu. Teterina, Igor V. Smirnov, Vladislav V. Minaychev, Mikhail A. Shlykov, Margarita I. Kobyakova, Polina V. Smirnova, Anatoliy S. Senotov, Alena I. Zvyagina, Viktor A. Palikov, Arina V. Kholina, Eugeny S. Mikhaylov, Roman S. Fadeev and Vladimir S. Komlev
Cells 2026, 15(2), 101; https://doi.org/10.3390/cells15020101 - 6 Jan 2026
Viewed by 61
Abstract
The clinical success of calcium phosphate bone grafts (CPs) largely depends on the body’s immune response. However, traditional biocompatibility tests use healthy organisms and cannot predict effectiveness in patients with common chronic inflammatory diseases. This study examines how inflammation modulates the immune response, [...] Read more.
The clinical success of calcium phosphate bone grafts (CPs) largely depends on the body’s immune response. However, traditional biocompatibility tests use healthy organisms and cannot predict effectiveness in patients with common chronic inflammatory diseases. This study examines how inflammation modulates the immune response, in vitro and in vivo, to low-temperature biomimetic CPs: dicalcium phosphate dihydrate (DCPD), octacalcium phosphate (OCP), and hydroxyapatite (HAp). In vitro studies involved human monocytes, macrophages, lymphocytes, and mesenchymal stromal cells (MSCs), with or without pro-inflammatory activation. In vivo biocompatibility was assessed via subcutaneous implantation in rats, with or without Complete Freund’s Adjuvant (CFA)-induced inflammation. Under normal conditions, all CP caused minimal immune reactivity. Inflammation-activated macrophages, however, triggered an acute reaction with significantly increased TNF-α and IL-1β secretion. Healthy and inflamed animals showed sharp contrasts. Although all materials exhibited thickened fibrous capsules during inflammation, biocompatibility varied markedly: DCPD performed best by promoting angiogenesis with minimal inflammation; HAp provoked the most severes response, including tissue necrosis and signs of rejection; OCP showed intermediate effects, with angiogenesis but notable fibrosis. Inflammatory processes critically influence CP biocompatibility; materials biocompatible in healthy organisms can induce fibrosis or rejection under inflammation. Disease-relevant, immune-challenged models are essential to predict clinical efficacy and safety. Full article
(This article belongs to the Special Issue New Advances in Tissue Engineering and Regeneration)
Show Figures

Figure 1

40 pages, 11257 KB  
Review
Ultralong Hydroxyapatite Nanowires: Promising Flexible Building Blocks for Constructing High-Performance Biomimetic Materials—A Review
by Han-Ping Yu and Ying-Jie Zhu
Molecules 2026, 31(1), 142; https://doi.org/10.3390/molecules31010142 - 1 Jan 2026
Viewed by 116
Abstract
Traditional hydroxyapatite materials are inherently stiff and brittle, limiting their applications. Flexible ultralong hydroxyapatite nanowires, characterized by nano-scale diameters and micrometer-scale lengths, offer a promising alternative as one-dimensional flexible building blocks for constructing high-performance biomimetic materials. Nature has evolved a variety of high-performance [...] Read more.
Traditional hydroxyapatite materials are inherently stiff and brittle, limiting their applications. Flexible ultralong hydroxyapatite nanowires, characterized by nano-scale diameters and micrometer-scale lengths, offer a promising alternative as one-dimensional flexible building blocks for constructing high-performance biomimetic materials. Nature has evolved a variety of high-performance materials with hierarchically ordered structures assembled from nano-scale building blocks, which provide valuable insights into the design and ordered assembly of flexible nanofibers for building high-performance biomimetic materials. Currently, how to distill the structural design principles of natural materials to engineer flexible nanofibers into advanced high-performance biomimetic materials with excellent properties and multifunctions remains a frontier scientific challenge. In 2014, the authors’ research group reported for the first time the calcium oleate precursor solvothermal method for the synthesis of flexible ultralong hydroxyapatite nanowires and their applications. Since then, many soft functional materials and high-performance biomimetic materials have been designed and prepared using flexible ultralong hydroxyapatite nanowires, and their applications in various fields have been explored. These studies demonstrate the successful assembly of flexible ultralong hydroxyapatite nanowires into hierarchical biomimetic structures inspired by natural materials such as enamel, nacre, and bone, which exhibit enhanced mechanical properties, including improved strength, toughness, and flexibility, alongside multifunctional capabilities like thermal insulation and biomedical compatibility. These findings suggest that flexible ultralong hydroxyapatite nanowires provide a versatile platform for designing and constructing advanced biomimetic materials with promising applications in various fields. This review article aims to briefly review recent advances in this exciting and rapidly evolving research field. The synthetic methods, assembly strategies, properties, and applications of flexible ultralong hydroxyapatite nanowires and their derivative biomimetic materials are discussed, enlightening their structural design principles and potential applications. Finally, we propose future research directions and future perspectives in this exciting frontier research field. Full article
(This article belongs to the Section Nanochemistry)
Show Figures

Figure 1

33 pages, 2694 KB  
Review
Biomimetic Strategies for Bone Regeneration: Smart Scaffolds and Multiscale Cues
by Sheikh Md Mosharof Hossen, Md Abdul Khaleque, Min-Su Lim, Jin-Kyu Kang, Do-Kyun Kim, Hwan-Hee Lee and Young-Yul Kim
Biomimetics 2026, 11(1), 12; https://doi.org/10.3390/biomimetics11010012 - 27 Dec 2025
Viewed by 511
Abstract
Bone regeneration remains difficult due to the complex bone microenvironment and the limited healing capacity of large defects. Biomimetic strategies offer promising solutions by using advanced 3D scaffolds guided by natural tissue cues. Recent advances in additive manufacturing, nanotechnology, and tissue engineering now [...] Read more.
Bone regeneration remains difficult due to the complex bone microenvironment and the limited healing capacity of large defects. Biomimetic strategies offer promising solutions by using advanced 3D scaffolds guided by natural tissue cues. Recent advances in additive manufacturing, nanotechnology, and tissue engineering now allow the fabrication of hierarchical scaffolds that closely mimic native bone. Smart scaffold systems combine materials with biochemical and mechanical signals. These features improve vascularization, enhance tissue integration, and support better regenerative outcomes. Bio-inspired materials also help connect inert implants with living tissues by promoting vascular network formation and improving cell communication. Multiscale design approaches recreate bone nano- to macro-level structure and support both osteogenic activity and immune regulation. Intelligent and adaptive scaffolds are being developed to respond to physiological changes and enable personalized bone repair. This review discusses the current landscape of biomimetic scaffold design, fabrication techniques, material strategies, biological mechanisms, and translational considerations shaping next-generation bone regeneration technologies. Future directions focus on sustainable, clinically translatable biomimetic systems that can integrate with digital health tools for improved treatment planning. Full article
Show Figures

Figure 1

32 pages, 18311 KB  
Review
Magnetic Microrobots for Drug Delivery: A Review of Fabrication Materials, Structure Designs and Drug Delivery Strategies
by Jin Shi, Yanfang Li, Dingran Dong, Junyang Li, Tao Wen, Yue Tang, Qi Zhang, Fei Pan, Liqi Yan, Duanpo Wu and Shaowei Jiang
Molecules 2026, 31(1), 86; https://doi.org/10.3390/molecules31010086 - 25 Dec 2025
Viewed by 643
Abstract
Magnetic microrobots have emerged as a promising platform for drug delivery in recent years. By enabling remotely controlled motion and precise navigation under external magnetic fields, these systems offer new solutions to overcome the limitations of traditional drug delivery nanocarriers, such as inadequate [...] Read more.
Magnetic microrobots have emerged as a promising platform for drug delivery in recent years. By enabling remotely controlled motion and precise navigation under external magnetic fields, these systems offer new solutions to overcome the limitations of traditional drug delivery nanocarriers, such as inadequate tissue penetration and heterogeneous biodistribution. Over the past few years, significant advancements have been made in the structural design of magnetic microrobots, as well as in drug loading techniques and stimuli-responsive drug release mechanisms, thereby demonstrating distinct advantages in enhancing therapeutic efficacy and targeting precision. This review provides a comprehensive overview of magnetic drug delivery microrobots, which are categorised into biomimetic structural, bio-templated and advanced material-based types, and introduces their differences in propulsion efficiency and biocompatibility. Additionally, drug loading and release strategies are summarised, including physical adsorption, covalent coupling, encapsulation, and multistimuli-responsive mechanisms such as pH, enzyme activity and thermal triggers. Overall, these advancements highlight the significant potential of magnetic microrobots in targeted drug delivery and emphasise the key challenges in their clinical translation, such as biological safety, large-scale production and precise targeted navigation within complex biological environments. Full article
Show Figures

Graphical abstract

28 pages, 31100 KB  
Review
Harnessing Energy and Engineering: A Review of Design Transition of Bio-Inspired and Conventional Blade Concepts for Wind and Marine Energy Harvesting
by Revathi Ramakrishnan, Mohamed Kamra and Saeed Al Nuaimi
Energies 2026, 19(1), 47; https://doi.org/10.3390/en19010047 - 22 Dec 2025
Viewed by 515
Abstract
The growing demand for sustainable energy has driven innovation in wind and marine turbines, where the conventional airfoils, though reliable, perform poorly in unsteady flows. This review explores the transition of blade design from conventional to bio-inspired blade designs. Although several studies have [...] Read more.
The growing demand for sustainable energy has driven innovation in wind and marine turbines, where the conventional airfoils, though reliable, perform poorly in unsteady flows. This review explores the transition of blade design from conventional to bio-inspired blade designs. Although several studies have explored the use of biomimetic principles for turbine blade designs, this review highlights the core biological strategies successfully translated into engineering designs to improve aerodynamic and hydrodynamic performance. In addition, it emphasizes the critical role of interdisciplinary integration, linking biology, material science, and engineering, in advancing and enabling the practical realization of biomimetics in energy systems. This narrative review consolidates the trends, gaps, and underexplored opportunities in the current literature on biomimetics. Theoretically, it elevates bio-inspired design from descriptive analogy into a predictive framework grounded in natural efficiency mechanisms; practically, it articulates a framework for transforming biological design into robust, highly efficient, and commercially viable turbine systems. Further, the review highlighted a persistent gap between experimental advances and commercial deployment, underscoring the lack of scalable manufacturability and techno-economic validation. Full article
(This article belongs to the Collection Wind Turbines)
Show Figures

Figure 1

29 pages, 972 KB  
Systematic Review
A Systematic Review of Advanced Drug Delivery Systems: Engineering Strategies, Barrier Penetration, and Clinical Progress (2016–April 2025)
by Assem B. Uzakova, Elmira M. Yergaliyeva, Azamat Yerlanuly and Zhazira S. Mukatayeva
Pharmaceutics 2026, 18(1), 11; https://doi.org/10.3390/pharmaceutics18010011 - 22 Dec 2025
Viewed by 818
Abstract
Background/Objectives: Advanced drug delivery systems (DDSs) are essential for targeted delivery, controlled release, and reduced systemic toxicity, but their clinical adoption is limited by biological barriers, manufacturing complexities, and cost. The aim of this systematic review is to critically evaluate the quantitative relationships [...] Read more.
Background/Objectives: Advanced drug delivery systems (DDSs) are essential for targeted delivery, controlled release, and reduced systemic toxicity, but their clinical adoption is limited by biological barriers, manufacturing complexities, and cost. The aim of this systematic review is to critically evaluate the quantitative relationships between platform design, overcoming biological barriers, and clinical translation outcomes for DDS developed between 2016 and 2025. Methods: A comprehensive literature search was conducted in PubMed/MEDLINE, Scopus, and Web of Science (January 2016–April 2025) in accordance with the PRISMA 2020 guidelines. Included studies focused on experimental or clinical data for nanocarrier platforms (liposomes, lipid nanoparticles, polymer systems, biomimetic carriers, extracellular vesicles). Data on platform characteristics, interactions with barriers, pharmacokinetics, manufacturing, and clinical outcomes were extracted and synthesized in narrative form due to the significant methodological heterogeneity. Results: An analysis of 77 included studies confirms that successful clinical translation depends on matching the physicochemical properties of the carrier (size, surface chemistry, material) to specific biological barriers. Liposomes and lipid nanoparticles (LNPs) remain the most clinically validated platforms, exploiting the EPR effect and liver tropism, respectively. Key engineering solutions include stealth coatings, ligand-mediated targeting, and stimulus-responsive materials to overcome barriers such as mononuclear phagocyte system clearance, the blood–brain barrier, and mucosal barriers. Microfluidic and continuous manufacturing processes enable reproducibility, but scalability, cost, and immunogenicity (e.g., anti-PEG responses) remain key translational challenges. Engineered extracellular vesicles, biomimetic carriers, and 3D/4D-printed systems combined with AI-driven design demonstrate the potential for personalized, adaptive delivery. Conclusions: Cutting-edge DDSs have validated their clinical value, but realizing their full potential requires a holistic, patient-centered design approach integrating barrier-specific engineering, scalable manufacturing, and rigorous safety assessment from the earliest stages of development. Further progress will depend on standardizing methods for new platforms (e.g., extracellular vesicles), implementing digital and AI tools, and ensuring translational feasibility as a fundamental principle. Full article
(This article belongs to the Section Drug Delivery and Controlled Release)
Show Figures

Graphical abstract

15 pages, 614 KB  
Review
Oral Manifestations of Sjögren’s Syndrome: Recognition, Management, and Interdisciplinary Care
by Shu-Cheng Liu, Ming-Chi Lu and Malcolm Koo
Medicina 2026, 62(1), 5; https://doi.org/10.3390/medicina62010005 - 19 Dec 2025
Viewed by 397
Abstract
Background and Objectives: Sjögren’s syndrome (SS) causes destructive salivary gland dysfunction with substantial oral morbidity. To synthesize practical, evidence-based approaches for early recognition, initial oral management, and timely referral to dental care. Materials and Methods: Narrative review of English-language literature from [...] Read more.
Background and Objectives: Sjögren’s syndrome (SS) causes destructive salivary gland dysfunction with substantial oral morbidity. To synthesize practical, evidence-based approaches for early recognition, initial oral management, and timely referral to dental care. Materials and Methods: Narrative review of English-language literature from the Web of Science Core Collection and PubMed, prioritizing systematic reviews, randomized trials, and consensus guidelines. Results: Early oral signs include rapid multifocal root and cervical caries, burning sensations, and rising dental treatment needs. Unstimulated whole saliva ≤ 0.1 mL/min supports significant hypofunction and complements the 2016 ACR/EULAR criteria. Preventive care should combine dietary counseling, salivary stimulation, and topical remineralization. Adjuncts include high-fluoride toothpaste, biomimetic hydroxyapatite dentifrices, and casein phosphopeptide–amorphous calcium phosphate (CPP-ACP). However, evidence for fluoride varnish in SS remains mixed. Pharmacologic sialogogues require screening for contraindications. Conclusions: Embedding oral screening, simple salivary metrics, and a structured referral pathway into rheumatology visits can reduce preventable tooth loss and improve comfort, function, and treatment adherence. Full article
(This article belongs to the Special Issue Recent Advances in Autoimmune Rheumatic Diseases—3rd Edition)
Show Figures

Graphical abstract

23 pages, 1293 KB  
Article
From Nature to Neutral Networks: AI-Driven Biomimetic Optimization in Architectural Design and Fabrication
by Anna Stefańska and Małgorzata Kurcjusz
Sustainability 2025, 17(24), 11333; https://doi.org/10.3390/su172411333 - 18 Dec 2025
Viewed by 547
Abstract
The integration of biomimetics and artificial intelligence (AI) in architecture is reshaping the foundations of computational design. This paper provides a comprehensive review of the current research trends and applications that combine AI-driven modeling with biologically inspired principles to optimize architectural forms, material [...] Read more.
The integration of biomimetics and artificial intelligence (AI) in architecture is reshaping the foundations of computational design. This paper provides a comprehensive review of the current research trends and applications that combine AI-driven modeling with biologically inspired principles to optimize architectural forms, material efficiency, and fabrication processes. By examining recent studies from Q1–Q2 journals (2019–2025), the paper identifies five primary “interfaces” through which AI expands the field of biomimetic design: biological pattern recognition, structural optimization, generative morphogenesis, resource management, and adaptive fabrication. The paper highlights the transition from conventional simulation-based design toward iterative, data-driven workflows integrating machine learning (ML), deep generative models, and reinforcement learning. The findings demonstrate that AI not only serves as a generative tool but also as a learning mechanism capable of translating biological intelligence into architectural logic. The paper concludes by proposing a methodological and educational framework for AI-driven biomimetic optimization, emphasizing the emergence of Artificial Intelligence in Architectural Design (AIAD) as a paradigm shift in architectural education and research. This convergence of biology, algorithms, and material systems is defining a new, adaptive approach to sustainable and intelligent architecture. Full article
Show Figures

Figure 1

34 pages, 9360 KB  
Review
Flame-Retardant Fiber-Reinforced Composites: Advances and Prospects in Multi-Performance Synergy
by Zihan Zhang, Feng Han, Haoran Li, Tianyu Li, Boran Yang, Jinhu Hu and Ye-Tang Pan
J. Compos. Sci. 2025, 9(12), 703; https://doi.org/10.3390/jcs9120703 - 16 Dec 2025
Viewed by 713
Abstract
Fiber-reinforced polymer composites, particularly carbon fiber and glass fiber reinforced composites, are widely used in cutting-edge industries due to their excellent properties, such as light weight and high strength. This review systematically compares and summarizes recent research advances in flame retardancy for carbon [...] Read more.
Fiber-reinforced polymer composites, particularly carbon fiber and glass fiber reinforced composites, are widely used in cutting-edge industries due to their excellent properties, such as light weight and high strength. This review systematically compares and summarizes recent research advances in flame retardancy for carbon fiber-reinforced polymers and glass fiber-reinforced polymers. Focusing on various polymer matrices, including epoxy, polyamide, and polyetheretherketone, the mechanisms and synergistic effects of different flame-retardant modification strategies—such as additive flame retardants, nanocomposites, coating techniques, intrinsically flame-retardant polymers, and advanced manufacturing processes—are analyzed with emphasis on improving flame retardancy and suppressing the “wick effect.” The review critically examines the challenges in balancing flame retardancy, mechanical performance, and environmental friendliness in current approaches, highlighting the key role of interface engineering in mitigating the “wick effect.” Based on this analysis, four future research directions are proposed: implementing green design principles throughout the material life cycle; promoting the use of natural fibers, bio-based resins, and bio-derived flame retardants; developing intelligent responsive flame-retardant systems based on materials such as metal–organic frameworks; advancing interface engineering through biomimetic design and advanced characterization to fundamentally suppress the fiber “wick effect”; and incorporating materials genome and high-throughput preparation technologies to accelerate the development of high-performance flame-retardant composites. This review aims to provide systematic theoretical insights and clear technical pathways for developing the next generation of high-performance, safe, and sustainable fiber-reinforced composites. Full article
(This article belongs to the Section Polymer Composites)
Show Figures

Graphical abstract

18 pages, 639 KB  
Proceeding Paper
Mechanical Behavior of Bioinspired Nanocomposites for Orthopedic Applications
by Kalyani Pathak, Simi Deka, Elora Baruah, Partha Protim Borthakur, Rupam Deka and Nayan Medhi
Mater. Proc. 2025, 25(1), 12; https://doi.org/10.3390/materproc2025025012 - 9 Dec 2025
Viewed by 279
Abstract
The application of bioinspired nanocomposites in orthopedic implants marks a significant innovation in biomedical engineering, aimed at overcoming long-standing limitations of conventional implant materials. Traditional implants frequently suffer from poor osseointegration, mechanical mismatch with bone, and vulnerability to infection. Bioinspired nanocomposites, modeled after [...] Read more.
The application of bioinspired nanocomposites in orthopedic implants marks a significant innovation in biomedical engineering, aimed at overcoming long-standing limitations of conventional implant materials. Traditional implants frequently suffer from poor osseointegration, mechanical mismatch with bone, and vulnerability to infection. Bioinspired nanocomposites, modeled after the hierarchical structures found in natural tissues such as bone and nacre, offer the potential to enhance mechanical performance, biological compatibility, and implant functionality. This study reviews and synthesizes current advancements in the design, fabrication, and functionalization of bioinspired nanocomposite materials for orthopedic use. Emphasis is placed on the integration of nanocrystalline hydroxyapatite (nHA), carbon nanotubes (CNTs), titanium dioxide (TiO2) nanotubes, and other nanostructured coatings that mimic the extracellular matrix. Methods include comparative evaluations of mechanical properties, surface modifications for biocompatibility, and analyses of antibacterial efficacy through nano-topographical features. Bioinspired nanocomposites have been shown to improve osteoblast adhesion, proliferation, and differentiation, thereby enhancing osseointegration. Nanostructured coatings such as TiO2 nanotubes increase surface hydrophilicity and corrosion resistance, supporting long-term implant stability. Mechanically, these composites offer high stiffness, superior wear resistance, and improved strength-to-weight ratios. Biomimetic combinations of hydroxyapatite, zirconia, and biopolymers have demonstrated effective load transfer and reduced stress shielding. Additionally, antibacterial functionality has been achieved via nanostructured surfaces that deter bacterial adhesion while remaining cytocompatible with host tissues. The integration of bioinspired nanocomposites into orthopedic implants provides a multifunctional platform for enhancing clinical outcomes. These materials not only replicate the mechanical and biological properties of native bone but also introduce new capabilities such as infection resistance and stimuli-responsive behavior. Despite these advancements, challenges including manufacturing scalability, long-term durability, and regulatory compliance remain. Continued interdisciplinary research is essential for translating these innovations from laboratory to clinical practice. Full article
(This article belongs to the Proceedings of The 5th International Online Conference on Nanomaterials)
Show Figures

Figure 1

15 pages, 5650 KB  
Review
Degradation and Protection of Wooden Cultural Relics: A Mini Review
by Lingling Zhang, Yingzhi Guo and Chao Yang
Coatings 2025, 15(12), 1454; https://doi.org/10.3390/coatings15121454 - 9 Dec 2025
Viewed by 336
Abstract
Wooden cultural relics, as significant components of historical and cultural heritage, are persistently threatened by deterioration due to biological, environmental, and chemical factors. Addressing these issues is crucial not only for the conservation of cultural heritage but also for ensuring its sustainable transmission [...] Read more.
Wooden cultural relics, as significant components of historical and cultural heritage, are persistently threatened by deterioration due to biological, environmental, and chemical factors. Addressing these issues is crucial not only for the conservation of cultural heritage but also for ensuring its sustainable transmission to future generations. This review systematically examines international research on the degradation and preservation of wooden cultural relics, outlining the temporal evolution, key contributing nations and research groups, major thematic focuses, and their interrelationships. We comprehensively summarize the mechanisms underlying wood degradation—including microbial attack, chemical degradation, and stress-induced deformation—and evaluate advanced techniques for detecting and assessing deterioration. Furthermore, we analyze the critical environmental and material variables that influence degradation rates. Building on this foundation, the paper surveys current mainstream conservation methodologies, such as physical and chemical reinforcement, desiccation, and drying treatments. Special emphasis is placed on emerging strategies that leverage novel materials and technologies, for instance, biomimetic hydrophobic coatings to prevent liquid water penetration and nanomaterial-based approaches for multifunctional surface treatment. Finally, we discuss persistent challenges and prospective research directions in the field, aiming to inform future scientific studies and advance practical conservation efforts for wooden cultural heritage. Full article
Show Figures

Figure 1

33 pages, 4694 KB  
Review
Hydrogels as Reversible Adhesives: A Review on Sustainable Design Strategies and Future Prospects
by Monica Tonelli and Massimo Bonini
Colloids Interfaces 2025, 9(6), 84; https://doi.org/10.3390/colloids9060084 - 8 Dec 2025
Viewed by 1074
Abstract
Reversible adhesives enable temporary yet robust bonding between surfaces, allowing controlled detachment without structural or interfacial damage. This capability is gaining increasing recognition as a crucial requirement for sustainable technologies, where repairability, reusability, and minimal waste are key objectives. Among the diverse strategies [...] Read more.
Reversible adhesives enable temporary yet robust bonding between surfaces, allowing controlled detachment without structural or interfacial damage. This capability is gaining increasing recognition as a crucial requirement for sustainable technologies, where repairability, reusability, and minimal waste are key objectives. Among the diverse strategies explored for reversible adhesion (including supramolecular assemblies, bioinspired dry adhesives, and stimuli-responsive polymers), hydrogel-based systems have emerged as particularly versatile candidates due to their tunable mechanics, elasticity, and intrinsic biocompatibility. Recent studies highlight the use of renewable or biodegradable polymers to develop sustainable, water-rich hydrogel networks with controllable adhesive properties, minimizing environmental impact while maintaining performance. Despite these advances, significant challenges still hinder full implementation: biopolymer-based systems such as chitosan or starch often exhibit strong but poorly controllable adhesion, compromising reversibility and reusability. This review provides a comprehensive overview of strategies for developing hydrogel-based reversible adhesives, focusing on sustainable material selection, molecular design principles, and the underlying mechanisms of bonding and debonding. Furthermore, characterization methodologies, from conventional mechanical testing to surface-sensitive and dynamic techniques, are discussed in detail to establish structure–property–function relationships. Finally, emerging directions and application opportunities are outlined, offering a framework for the rational design of next-generation, sustainable adhesive systems. Full article
(This article belongs to the Section Application of Colloids and Interfacial Aspects)
Show Figures

Graphical abstract

28 pages, 8954 KB  
Article
Biomimetic Roll-Type Meissner Corpuscle Sensor for Gustatory and Tongue-Like Multifunctional Performance
by Kunio Shimada
Appl. Sci. 2025, 15(24), 12932; https://doi.org/10.3390/app152412932 - 8 Dec 2025
Viewed by 318
Abstract
The development of human-robot interfaces that support daily social interaction requires biomimetic innovation inspired by the sensory receptors of the five human senses (tactile, olfactory, gustatory, auditory, and visual) and employing soft materials to enable natural multimodal sensing. The receptors have a structure [...] Read more.
The development of human-robot interfaces that support daily social interaction requires biomimetic innovation inspired by the sensory receptors of the five human senses (tactile, olfactory, gustatory, auditory, and visual) and employing soft materials to enable natural multimodal sensing. The receptors have a structure formulated by variegated shapes; therefore, the morphological mimicry of the structure is critical. We proposed a spring-like structure which morphologically mimics the roll-type structure of the Meissner corpuscle, whose haptic performance in various dynamic motions has been demonstrated in another study. This study demonstrated the gustatory performance by using the roll-type Meissner corpuscle. The gustatory iontronic mechanism was analyzed using electrochemical impedance spectroscopy with an inductance-capacitance-resistance meter to determine the equivalent electric circuit and current-voltage characteristics with a potentiostat, in relation to the hydrogen concentration (pH) and the oxidation-reduction potential. In addition, thermo-sensitivity and tactile responses to shearing and contact were evaluated, since gustation on the tongue operates under thermal and concave-convex body conditions. Based on the established properties, the roll-type Meissner corpuscle sensor enables the iontronic behavior to provide versatile multimodal sensitivity among the five senses. The different condition of the application of the electric field in the production of two-types of A and B Meissner corpuscle sensors induces distinctive features, which include tactility for the dynamic motions (for type A) or gustation (for type B). Full article
Show Figures

Figure 1

22 pages, 5627 KB  
Review
Biomimetic Artificial Muscles Inspired by Nature’s Volume-Change Actuation Mechanisms
by Hyunsoo Kim, Minwoo Kim, Yonghun Noh and Yongwoo Jang
Biomimetics 2025, 10(12), 816; https://doi.org/10.3390/biomimetics10120816 - 4 Dec 2025
Viewed by 743
Abstract
Artificial muscles translate the biological principles of motion into soft, adaptive, and multifunctional actuation. This review accordingly highlights research into natural actuation strategies, such as skeletal muscles, muscular hydrostats, spider silk, and plant turgor systems, to reveal the principles underlying energy conversion and [...] Read more.
Artificial muscles translate the biological principles of motion into soft, adaptive, and multifunctional actuation. This review accordingly highlights research into natural actuation strategies, such as skeletal muscles, muscular hydrostats, spider silk, and plant turgor systems, to reveal the principles underlying energy conversion and deformation control. Building on these insights, polymer-based artificial muscles based on these principles, including pneumatic muscles, dielectric elastomers, and ionic electroactive systems, are described and their capabilities for efficient contraction, bending, and twisting with tunable stiffness and responsiveness are summarized. Furthermore, the abilities of carbon nanotube composites and twisted yarns to amplify nanoscale dimensional changes through hierarchical helical architectures and achieve power and work densities comparable to those of natural muscle are discussed. Finally, the integration of these actuators into soft robotic systems is explored through biomimetic locomotion and manipulation systems ranging from jellyfish-inspired swimmers to octopus-like grippers, gecko-adhesive manipulators, and beetle-inspired flapping wings. Despite rapid progress in the development of artificial muscles, challenges remain in achieving long-term durability, energy efficiency, integrated sensing, and closed-loop control. Therefore, future research should focus on developing intelligent muscular systems that combine actuation, perception, and self-healing to advance progress toward realizing autonomous, lifelike machines that embody the organizational principles of living systems. Full article
(This article belongs to the Special Issue Bionic Technology—Robotic Exoskeletons and Prostheses: 3rd Edition)
Show Figures

Figure 1

Back to TopTop