Sign in to use this feature.

Years

Between: -

Subjects

remove_circle_outline
remove_circle_outline
remove_circle_outline
remove_circle_outline
remove_circle_outline
remove_circle_outline
remove_circle_outline

Journals

Article Types

Countries / Regions

Search Results (30)

Search Parameters:
Keywords = UPLC–ESI–MS/MS-based metabolomics

Order results
Result details
Results per page
Select all
Export citation of selected articles as:
25 pages, 6043 KB  
Article
Identifying Key Metabolites in South African Medicinal Plants Using Dual Electrospray Ionization Metabolomics
by Mmamudi Anna Makhafola, Clarissa Marcelle Naidoo, Chikwelu Lawrence Obi, Benson Chuks Iweriedor, Oyinlola Oluwunmi Olaokun, Earl Prinsloo, Muhammad Sulaiman Zubair and Nqobile Monate Mkolo
Plants 2026, 15(2), 232; https://doi.org/10.3390/plants15020232 - 12 Jan 2026
Viewed by 317
Abstract
Despite growing interest in South African medicinal plants, advanced metabolomic workflows that integrate positive (ESI+) and negative (ESI−) ionization modes in UPLC-MS/MS remain sparsely applied to South African flora, and especially to Acorus calamus and Lippia javanica species. Herein, application of a dual-polarity [...] Read more.
Despite growing interest in South African medicinal plants, advanced metabolomic workflows that integrate positive (ESI+) and negative (ESI−) ionization modes in UPLC-MS/MS remain sparsely applied to South African flora, and especially to Acorus calamus and Lippia javanica species. Herein, application of a dual-polarity (positive (ESI+) and negative (ESI−) ionization modes) using an untargeted UPLC–MS/MS workflow, integrated with HEK293T cytotoxicity screening, to map their metabolomes, and rank potential signature metabolites for targeted antiviral follow-up. SwissADME supported in silico drug-likeness. Neither plant extract was cytotoxic across the concentration range, with absorbance-based cell viability of 73.82% for L. javanica and 77.23% for A. calamus at 250 µg/mL, and fluorescence-based cell viability ≥59.87% and ≥55.89%, respectively. Dual-polarity expanded coverage with ESI− yielded 312 features, compared with 225 with ESI+, consistent with the predominance of acidic phenolics in plant species. Unsupervised and supervised models segregated the plant species (PCA PC1/PC2 variance: ESI+ 89.4%/3.0%; ESI− 93.5%/1.8%; R2X(cum) = 0.799). Differential analysis identified 118 significant features in ESI+ with 80 up-regulated, 38 down-regulated, and 139 in ESI− with 96 up-regulated, 43 down-regulated. The ESI− showed the wider dynamic range. Chemotypes enriched among significant metabolites include flavonols of 3-O-methylkaempferol, apigenin, and conjugates of Pollenin A, iridoid glycosides of oleoside, forsythoside B, and jasmonate-pathway oxylipins of 7-epi-12-hydroxyjasmonic acid and its glucoside. These also include caryoptosidic acid and catechin-7-glucoside, which are ionized in both modes, pinning the increase in biomarker robustness. In conclusion, a dual-mode UPLC–MS/MS approach, integrated with cytotoxicity exploration, delivers a complementary metabolome coverage and a safety awareness for shortlisting of potential signature metabolites from L. javanica and A. calamus. Moreover, in vitro inhibition of SARS-CoV-2 papain-like protease (PLpro) by these plants links chemical signatures to antiviral relevance. Shortlisted significant metabolites that demonstrated favorable drug-likeness include flavonol scaffolds of 3-O-methylkaempferol, Pollenin A, and jasmonate-pathway derivatives of 7-epi-12-hydroxyjasmonic acid. Moreover, the dual ionization mode may eliminate ionization bias, broaden metabolome coverage, and yield a mechanism-ready shortlist of metabolites from South African medicinal plants for downstream antiviral investigation. Full article
Show Figures

Figure 1

20 pages, 1924 KB  
Article
Widely Targeted Metabolomic Analysis of Two Chinese Traditional Herbal Imperial Chrysanthemum Teas and In Vitro Evaluation of Their Hyperglycemia and Inflammation Enzyme Inhibitory Activities
by Yang Liu, Di Wang, Liqing Mei, Jiaying Liang, Yuqin Xu and Jie Teng
Foods 2025, 14(17), 3142; https://doi.org/10.3390/foods14173142 - 8 Sep 2025
Viewed by 1588
Abstract
Imperial chrysanthemum teas ‘Wuyuan Huangju’ (WYHJ) and ‘Jinsi Huangju’ (JSHJ), dried from the flowers of Chrysanthemum morifolium cv. Huangju, are traditional and popular herbal teas in China. However, their metabolite profiles and bioactivities remain unclear. In this study, we aimed to comprehensively elucidate [...] Read more.
Imperial chrysanthemum teas ‘Wuyuan Huangju’ (WYHJ) and ‘Jinsi Huangju’ (JSHJ), dried from the flowers of Chrysanthemum morifolium cv. Huangju, are traditional and popular herbal teas in China. However, their metabolite profiles and bioactivities remain unclear. In this study, we aimed to comprehensively elucidate the non-volatile and volatile metabolites of these two imperial chrysanthemum teas and assess their antioxidant activities and inhibitory effects on hyperglycemia and inflammation enzymes. Thus, we employed a widely targeted metabolomics approach based on UPLC-ESI-MS/MS and GC-MS/MS to characterize metabolite profiles of the two teas. In total, 1971 non-volatile and 1039 volatile metabolites were explored, and among these, 744 differential non-volatiles (classified into 11 categories) and 517 differential volatiles (classified into 12 categories) were identified. Further, 474 differential non-volatiles were upregulated in WYHJ, particularly flavonoids, terpenoids, and phenolic acids. In contrast, JSHJ exhibited a greater number of upregulated differential volatiles compared to WYHJ, contributing primarily to its sweet, fruity, and floral aroma. The results of scavenging activities towards DPPH·, ABTS·+, OH·, and reducing power demonstrated that both imperial chrysanthemum teas, especially WYHJ, displayed high antioxidant capacity. We also noted that WYHJ exhibited stronger α-amylase, α-glucosidase, xanthine oxidase, and lipoxygenase inhibitory effects owing to its high active substance content. Therefore, this study provides insights into the metabolites of Chinese traditional medicinal herbal teas and highlights strategies for the comprehensive development and utilization of these traditional plant resources. Full article
(This article belongs to the Section Food Nutrition)
Show Figures

Figure 1

16 pages, 10849 KB  
Article
UPLC-ESI-QTRAP-MS-Based Metabolomics Revealed Changes in Biostimulant-Related Metabolite Profiles in Zingiber mioga Flower Buds During Development
by Jiao Xie, Yahan Zhou, Zhifei Cheng and Huijuan Liu
Metabolites 2025, 15(6), 358; https://doi.org/10.3390/metabo15060358 - 28 May 2025
Viewed by 1041
Abstract
Background: The composition and abundance of biostimulants are important factors in the formation of the flavour and nutritional value of flower buds, as well as key factors influencing their growth and development. Methods: Therefore, the variation characteristics of phenolic acids, nucleotides and derivatives, [...] Read more.
Background: The composition and abundance of biostimulants are important factors in the formation of the flavour and nutritional value of flower buds, as well as key factors influencing their growth and development. Methods: Therefore, the variation characteristics of phenolic acids, nucleotides and derivatives, alkaloids, lipids, tannins, terpenoids and others in Z. mioga flower buds during the growth and development were studied by UPLC-MS/MS. Results: The vast majority of the 204 compounds identified in this study showed a clear upward trend throughout the bud development, accumulating to a maximum at maturity. Considering both the PCA and HCA results, the four growth stages were effectively separated, indicating the significant differences between the stages, and the late developmental stage (SG3) was likely to be the key node in growing and developing flower buds. Differential metabolites that affected the stage division were screened by OPLS-DA. Conclusions: Correlation analysis based on the key top 50 differential metabolites showed that biostimulant-related compounds collectively influenced the growth and maturation of Z. mioga flower buds in a joint and comprehensive manner. Full article
(This article belongs to the Section Plant Metabolism)
Show Figures

Figure 1

19 pages, 5880 KB  
Article
Metabolomics and Antioxidant Activity of Valonea from Quercus variabilis Produced in Different Geographical Regions in China
by Zhenkai Tong, Hao Zhou, Zhiwen Qi, Jianxin Jiang, Wenjun Li and Chengzhang Wang
Int. J. Mol. Sci. 2025, 26(8), 3599; https://doi.org/10.3390/ijms26083599 - 11 Apr 2025
Cited by 1 | Viewed by 794
Abstract
The genus Quercus is widely distributed globally and serves as a potential source of phenolic compounds, which are renowned for their potent biological activities. The primary objective of this study was to determine the concentrations of metabolite components and evaluate the relative antioxidant [...] Read more.
The genus Quercus is widely distributed globally and serves as a potential source of phenolic compounds, which are renowned for their potent biological activities. The primary objective of this study was to determine the concentrations of metabolite components and evaluate the relative antioxidant activities of valonea (acorn cups) from Quercus variabilis (Q. variabilis) of different geographic origins using a UPLC-ESI-MS/MS-based metabolomics approach. A total of 791 metabolite components were identified, with significant variations in their concentrations observed among samples from different geographic locations. Among these, 1-O-galloyl-β-D-glucose was identified as a key active compound. The biosynthesis of galloyl sugars, galactose metabolism, and pathways for starch and sucrose metabolism represent the three pathways that correspond to the differential metabolites, encompassing 23, 11, and 7 metabolites, respectively. The variations in the antioxidant effectiveness of valonea could mainly be linked to the synthesis of galloyl sugars. These findings improve our knowledge of the composition of valonea and offer valuable resources for its extensive utilization and focused development. Full article
(This article belongs to the Section Molecular Endocrinology and Metabolism)
Show Figures

Figure 1

11 pages, 1503 KB  
Article
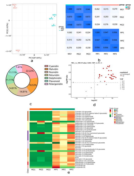
Differential Analysis of Anthocyanins in Red and Yellow Hawthorn (Crataegus pinnatifida) Peel Based on Ultra-High Performance Liquid Chromatography-Electrospray Ionization Tandem Mass Spectrometry
by Dongsheng Wang, Beibei Cheng, Liyang Yu, Guomei Yuan, Yate Ma, Jijun Zhang and Furong Lin
Molecules 2025, 30(5), 1149; https://doi.org/10.3390/molecules30051149 - 3 Mar 2025
Cited by 4 | Viewed by 1762
Abstract
Anthocyanins constitute the primary pigment components in hawthorn (Crataegus pinnatifida) peel, yet their specific composition and concentration profiles remain poorly characterized. This study employed ultra-performance liquid chromatography–electrospray ionization–tandem mass spectrometry (UPLC-ESI-MS/MS)-based metabolomics to systematically compare anthocyanin profiles between red-peel (CPR) and [...] Read more.
Anthocyanins constitute the primary pigment components in hawthorn (Crataegus pinnatifida) peel, yet their specific composition and concentration profiles remain poorly characterized. This study employed ultra-performance liquid chromatography–electrospray ionization–tandem mass spectrometry (UPLC-ESI-MS/MS)-based metabolomics to systematically compare anthocyanin profiles between red-peel (CPR) and yellow-peel (CPY) hawthorn cultivars. Our analysis identified 26 anthocyanin metabolites in CPR and 24 in CPY, with cyanidin-3-O-galactoside and cyanidin-3-O-arabinoside being the predominant compounds in both. Multivariate analysis revealed seven significantly differential metabolites, including cyanidin-3-O-galactoside, cyanidin-3-O-arabinoside, pelargonidin-3-O-galactoside, pelargonidin-3-O-glucoside, pelargonidin-3-O-arabinoside, and peonidin-3-O-galactoside. Notably, all the differential metabolites exhibited reductions in CPY compared to CPR. Chromatic analysis demonstrated that CPR possessed highly significantly lower hue angle values (hab) than CPY (47.7093 ± 4.1706, 83.6427 ± 1.4604, p < 0.01), showing strong negative correlations with key anthocyanins. These findings enhance the scientific understanding of anthocyanin biosynthesis in hawthorn peel and provide a certain reference for the development and utilization of anthocyanins in hawthorn peel. Full article
Show Figures

Figure 1

13 pages, 4562 KB  
Article
Metabolomics Reveals the Mechanism by Which Sodium Butyrate Promotes the Liver Pentose Phosphate Pathway and Fatty Acid Synthesis in Lactating Goats
by Lin Li, Xi Chen, Shuping Yan and Yuanshu Zhang
Animals 2024, 14(22), 3249; https://doi.org/10.3390/ani14223249 - 13 Nov 2024
Cited by 2 | Viewed by 1765
Abstract
This study aimed to explore the effects of sodium butyrate on liver metabolism in goats subjected to a high-concentrate diet. We randomly assigned twelve Saanen-lactating goats into two groups, one of which received a high-concentrate diet (concentrate: forage = 60:40, control group), while [...] Read more.
This study aimed to explore the effects of sodium butyrate on liver metabolism in goats subjected to a high-concentrate diet. We randomly assigned twelve Saanen-lactating goats into two groups, one of which received a high-concentrate diet (concentrate: forage = 60:40, control group), while the other received the same basal diet supplemented with sodium butyrate (SB) (10 g/kg basal diet, SB group). Compared with the control diet, the SB diet considerably increased the milk fat percentage and content (p < 0.05), with an increase of 0.67% in the milk fat content of the SB group. By employing a global metabolomics approach based on ultra-performance liquid chromatography–tandem mass spectrometry (UPLC–MS/MS), we identified 6748 ions in ESI+ mode and 3573 ions in ESI− mode after liver isolation from both groups. A total of twenty-three metabolites, including phospholipids, fatty acids, and ribose phosphate, were found to be dysregulated according to a search against the human metabolome database (HMDB). Pathway analysis revealed activation of the pentose phosphate pathway, glycerophospholipid metabolism, and unsaturated fatty acid synthesis. The SB diet also modulated the expression of key lipogenic enzymes, such as acetyl-CoA carboxylase (ACC) and stearoyl-CoA desaturase (SCD-1), which are downstream targets of the transcription factor sterol regulatory element-binding proteins-1c (SREBP-1c), inducing a significant upregulation (p < 0.05). Furthermore, 6-phosphogluconate dehydrogenase (6PGDH) levels in the liver were elevated after the lactating goats were fed the SB diet (p < 0.05). Our study reveals that the SB diet may offer substantial benefits in enhancing the milk quality of subacute ruminal acidosis (SARA) goats. This is accomplished by augmenting the activity of the liver pentose phosphate pathway and the process of de novo fatty acid synthesis in lactating goats. Full article
(This article belongs to the Section Small Ruminants)
Show Figures

Figure 1

18 pages, 2713 KB  
Article
In Search of Relevant Urinary Biomarkers for Thyroid Papillary Carcinoma and Benign Thyroid Nodule Differentiation, Targeting Metabolic Profiles and Pathways via UHPLC-QTOF-ESI+-MS Analysis
by Gabriela Maria Berinde, Andreea Iulia Socaciu, Mihai Adrian Socaciu, Gabriel Emil Petre, Armand Gabriel Rajnoveanu, Maria Barsan, Carmen Socaciu and Doina Piciu
Diagnostics 2024, 14(21), 2421; https://doi.org/10.3390/diagnostics14212421 - 30 Oct 2024
Cited by 2 | Viewed by 1556
Abstract
Background: Identification of specific urine metabolic profiles for patients diagnosed with papillary thyroid carcinoma (TC) vs. benign nodules (B) to identify specific biomarkers and altered pathways compared to those of healthy controls (C). Methods: Patient urine samples were collected, before surgery and after [...] Read more.
Background: Identification of specific urine metabolic profiles for patients diagnosed with papillary thyroid carcinoma (TC) vs. benign nodules (B) to identify specific biomarkers and altered pathways compared to those of healthy controls (C). Methods: Patient urine samples were collected, before surgery and after a histological confirmation of TC (n = 30) and B (n = 30), in parallel with sample collection from healthy controls (n = 20). The untargeted and semi-targeted metabolomic protocols were applied using UPLC-QTOF-ESI+-MS analysis, and the statistical analysis was performed using the Metaboanalyst 6.0 platform. The results for the blood biomarkers, previously published, were compared with the data obtained from urine sampling using the Venny algorithm and multivariate statistics. Results: Partial least squares discrimination, including VIP values, random forest graphs, and heatmaps (p < 0.05), together with biomarker analysis (AUROC ranking) and pathway analysis, suggested a specific model for the urinary metabolic profile and pathway alterations in TC and B vs. C, based on 190 identified metabolites in urine that were compared with the serum metabolites. By semi-targeted metabolomics, 10 classes of metabolites, considered putative biomarkers, were found to be responsible for specific alterations in the metabolic pathways, from polar molecules to lipids. Specific biomarkers for discrimination were identified in each class of metabolites that were either upregulated or downregulated when compared to those of the controls. Conclusions: The lipidomic window was the most relevant for identifying biomarkers related to thyroid cancer and benign conditions, since this study detected a stronger involvement of lipids and selenium-related molecules for metabolic discrimination. Full article
(This article belongs to the Special Issue Diagnosis and Prognosis of Thyroid Cancer)
Show Figures

Figure 1

15 pages, 5356 KB  
Article
Dynamic Changes in Flavonoids’ Accumulation Pattern in Tilia miqueliana Flowers at Different Developmental Stages Based on Widely Targeted Metabolomic Analysis
by Wenqin Bao, Yongbao Shen and Julian C. Verdonk
Forests 2024, 15(10), 1795; https://doi.org/10.3390/f15101795 - 12 Oct 2024
Viewed by 1712
Abstract
Tilia miqueliana is an endemic species belonging to the genus Tilia L. (Tiliaceae) in China, which is known for its fragrant flowers and nectar, but the dynamic changes in metabolites during its growth and development are still unclear. In this study, the metabolic [...] Read more.
Tilia miqueliana is an endemic species belonging to the genus Tilia L. (Tiliaceae) in China, which is known for its fragrant flowers and nectar, but the dynamic changes in metabolites during its growth and development are still unclear. In this study, the metabolic profiles from T. miqueliana flowers at three developmental stages were detected by performing an ultra-performance liquid chromatography–electrospray ionization–tandem mass spectrometry (UPLC-ESI-MS/MS)-based widely targeted metabolomic analysis. A total of 1138 metabolites were detected, with 288 Differentially Accumulated Metabolites (DAMs) determined, flavonoids accounting for the largest proportion. The trend analysis showed that DAMs present seven distinctive patterns, and subclass 5 obtained the largest amount with continuously increased relative content during flower development. The Kyoto Encyclopedia of Genes and Genomes (KEGG) annotation and enrichment analysis of DAMs showed different overlap and variability in metabolic pathways, indicating different directions of flavonoids’ metabolic flux in the three developmental stages. A correlation network analysis further revealed five core metabolites that played essential roles in flavonoid biosynthesis. This research provides comprehensive insights into the exploitation and utilization of T. miqueliana as well as a scientific basis for phylogenetic studies of the genus Tilia. Full article
(This article belongs to the Section Genetics and Molecular Biology)
Show Figures

Figure 1

13 pages, 6475 KB  
Article
Investigating the Impact of Origins on the Quality Characteristics of Celery Seeds Based on Metabolite Analysis through HS-GC-IMS, HS-SPME-GC-MS and UPLC-ESI-MS/MS
by Jun Yan, Lizhong He, Zhiwu Huang, Hong Wang, Li Yu and Weimin Zhu
Foods 2024, 13(10), 1428; https://doi.org/10.3390/foods13101428 - 7 May 2024
Cited by 9 | Viewed by 2297
Abstract
Celery seeds contain various bioactive compounds and are commonly used as a spice and nutritional supplement in people’s daily lives. The quality of celery seeds sold on the market varies, and their regions of production are unclear. This study evaluated the metabolites of [...] Read more.
Celery seeds contain various bioactive compounds and are commonly used as a spice and nutritional supplement in people’s daily lives. The quality of celery seeds sold on the market varies, and their regions of production are unclear. This study evaluated the metabolites of Chinese celery seeds from three production regions using HS-SPME-GC-MS, HS-GC-IMS, and UPLC-ESI-MS/MS. The results indicate that GC-IMS analysis obtained a metabolic profile different from that detected using GC-MS. Terpenoids, polyphenols, coumarins, and phthalides are the main bioactive compounds in celery seeds. The production region significantly affects the metabolic characteristics of celery seeds. Based on GC-MS data, GC-IMS data, and LC-MS data, the variation analysis screened 6, 12, and 8 metabolites as potential characteristic metabolites in celery seeds related to the production region, respectively. According to the aromatic characteristics of the characteristic metabolites, seeds from the HCQ region and HZC region have a strong herbal, woody, celery, and turpentine aroma. The concentration of secondary metabolites was highest in the seeds from the HCQ region followed by the HZC region, and it was the lowest in the JJC region. Altogether, this study investigates how geographical origins influence the metabolomic profile of celery seeds. The results can be used to guide the planting and harvesting of celery seeds in suitable regions. Full article
(This article belongs to the Section Foodomics)
Show Figures

Figure 1

15 pages, 5712 KB  
Article
Widely Targeted Metabolomic Analysis Revealed the Diversity in Milk from Goats, Sheep, Cows, and Buffaloes and Its Association with Flavor Profiles
by Fuhong Zhang, Yaling Wang, Baolong Liu, Ping Gong, Chenbo Shi, Lu Zhu, Jianqing Zhao, Weiwei Yao, Qingqing Liu and Jun Luo
Foods 2024, 13(9), 1365; https://doi.org/10.3390/foods13091365 - 28 Apr 2024
Cited by 8 | Viewed by 3136
Abstract
The milk flavor can be attributed to the presence of numerous flavor molecules and precursors. In this study, we employed widely targeted metabolomic analysis techniques to analyze the metabolic profiles of various milk samples obtained from goats, sheep, dairy cows, and buffaloes. A [...] Read more.
The milk flavor can be attributed to the presence of numerous flavor molecules and precursors. In this study, we employed widely targeted metabolomic analysis techniques to analyze the metabolic profiles of various milk samples obtained from goats, sheep, dairy cows, and buffaloes. A total of 631 metabolites were identified in the milk samples, which were further categorized into 16 distinct classes. Principal component analysis (PCA) suggested that the metabolite profiles of samples from the same species exhibit clustering, while separated patterns of metabolite profiles are observed across goat, sheep, cow, and buffalo species. The differential metabolites between the groups of each species were screened based on fold change and variable importance in projection (VIP) values. Five core differential metabolites were subsequently identified, including 3-(3-hydroxyphenyl)-3-hydroxypropanoic acid, inosine 5′-triphosphate, methylcysteine, N-cinnamylglycine, and small peptide (L-tyrosine–L-aspartate). Through multiple comparisons, we also screened biomarkers of each type of milk. Our metabolomic data showed significant inter-species differences in the composition and concentration of some compounds, such as organic acids, amino acids, sugars, nucleotides, and their derivatives, which may affect the overall flavor properties of the milk sample. These findings provided insights into the molecular basis underlying inter-species variations in milk flavor. Full article
(This article belongs to the Special Issue Metabolomics in Food)
Show Figures

Figure 1

18 pages, 2922 KB  
Article
Objective Quantification Technique and Widely Targeted Metabolomics-Based Analysis of the Effects of Different Saccharidation Processes on Preserved French Plums
by Shengkun Yan, Rong Dong, Jiapeng Yang and Guoqiang Wang
Molecules 2024, 29(9), 2011; https://doi.org/10.3390/molecules29092011 - 26 Apr 2024
Cited by 1 | Viewed by 1599
Abstract
Vacuum saccharification significantly affected the flavor and color of preserved French plums. However, the correlation between color, flavor, and metabolites remains unclear. Metabolites contribute significantly to enhancing the taste and overall quality of preserved French plums. This study aimed to investigate the distinctive [...] Read more.
Vacuum saccharification significantly affected the flavor and color of preserved French plums. However, the correlation between color, flavor, and metabolites remains unclear. Metabolites contribute significantly to enhancing the taste and overall quality of preserved French plums. This study aimed to investigate the distinctive metabolites in samples from various stages of the processing of preserved French plums. The PCF4 exhibited the highest appearance, overall taste, and chroma. Furthermore, utilizing UPLC and ESI-Q TRAP-MS/MS, a comprehensive examination of the metabolome in the processing of preserved French plums was conducted. A total of 1776 metabolites were analyzed. Using WGCNA, we explored metabolites associated with sensory features through 10 modules. Based on this, building the correlation of modules and objective quantification metrics yielded three key modules. After screening for 151 differentiated metabolites, amino acids, and their derivatives, phenolic acids, flavonoids, organic acids, and other groups were identified as key differentiators. The response of differential metabolites to stress influenced the taste and color properties of preserved prunes. Based on these analyses, six important metabolic pathways were identified. This study identified changes in the sensory properties of sugar-stained preserved prunes and their association with metabolite composition, providing a scientific basis for future work to improve the quality of prune processing. Full article
Show Figures

Figure 1

15 pages, 3942 KB  
Article
Transcriptome, Plant Hormone, and Metabolome Analysis Reveals the Mechanism of Purple Pericarp Formation in ‘Zihui’ Papaya (Carica papaya L.)
by Xiaming Wu, Min Yang, Chuanhe Liu, Ruibing Kuang, Han He, Chenping Zhou and Yuerong Wei
Molecules 2024, 29(7), 1485; https://doi.org/10.3390/molecules29071485 - 27 Mar 2024
Cited by 4 | Viewed by 1967
Abstract
The color of the pericarp is a crucial characteristic that influences the marketability of papaya fruit. Prior to ripening, normal papaya exhibits a green pericarp, whereas the cultivar ‘Zihui’ displays purple ring spots on the fruit tip, which significantly affects the fruit’s visual [...] Read more.
The color of the pericarp is a crucial characteristic that influences the marketability of papaya fruit. Prior to ripening, normal papaya exhibits a green pericarp, whereas the cultivar ‘Zihui’ displays purple ring spots on the fruit tip, which significantly affects the fruit’s visual appeal. To understand the mechanism behind the formation of purple pericarp, this study performed a thorough examination of the transcriptome, plant hormone, and metabolome. Based on the UPLC-ESI-MS/MS system, a total of 35 anthocyanins and 11 plant hormones were identified, with 27 anthocyanins and two plant hormones exhibiting higher levels of abundance in the purple pericarp. In the purple pericarp, 14 anthocyanin synthesis genes were up-regulated, including CHS, CHI, F3H, F3′5′H, F3′H, ANS, OMT, and CYP73A. Additionally, through co-expression network analysis, three MYBs were identified as potential key regulators of anthocyanin synthesis by controlling genes encoding anthocyanin biosynthesis. As a result, we have identified numerous key genes involved in anthocyanin synthesis and developed new insights into how the purple pericarp of papaya is formed. Full article
Show Figures

Figure 1

16 pages, 8023 KB  
Article
Integrated Metabolomics Approach Reveals the Dynamic Variations of Metabolites and Bioactivities in Paeonia ostii ‘Feng Dan’ Leaves during Development
by Zhangzhen Bai, Junman Tang, Yajie Li, Zhuoning Li, Siyi Gu, Lu Deng and Yanlong Zhang
Int. J. Mol. Sci. 2024, 25(2), 1059; https://doi.org/10.3390/ijms25021059 - 15 Jan 2024
Cited by 7 | Viewed by 2662
Abstract
Paeonia ostii ‘Feng Dan’ is widely cultivated in China for its ornamental, medicinal, and edible properties. The whole plant of tree peony is rich in bioactive substances, while the comprehensive understanding of metabolites in the leaves is limited. In this study, an untargeted [...] Read more.
Paeonia ostii ‘Feng Dan’ is widely cultivated in China for its ornamental, medicinal, and edible properties. The whole plant of tree peony is rich in bioactive substances, while the comprehensive understanding of metabolites in the leaves is limited. In this study, an untargeted metabolomics strategy based on UPLC-ESI-TOF-MS was conducted to analyze the dynamic variations of bioactive metabolites in P. ostii ‘Feng Dan’ leaves during development. A total of 321 metabolites were rapidly annotated based on the GNPS platform, in-house database, and publications. To accurately quantify the selected metabolites, a targeted method of HPLC-ESI-QQQ-MS was used. Albiflorin, paeoniflorin, pentagalloylglucose, luteolin 7-glucoside, and benzoylpaeoniflorin were recognized as the dominant bioactive compounds with significant content variations during leaf development. Metabolite variations during the development of P. ostii ‘Feng Dan’ leaves are greatly attributed to the variations in antioxidant activities. Among all tested bacteria, the leaf extract exhibited exceptional inhibitory effects against Streptococcus hemolytis-β. This research firstly provides new insights into tree peony leaves during development. The stages of S1–S2 may be the most promising harvesting time for potential use in food or pharmaceutical purposes. Full article
(This article belongs to the Section Bioactives and Nutraceuticals)
Show Figures

Figure 1

40 pages, 8102 KB  
Article
Comprehensive Tools of Alkaloid/Volatile Compounds–Metabolomics and DNA Profiles: Bioassay-Role-Guided Differentiation Process of Six Annona sp. Grown in Egypt as Anticancer Therapy
by Mona A. Mohammed, Nahla Elzefzafy, Manal F. El-Khadragy, Abdulhakeem Alzahrani, Hany Mohamed Yehia and Piotr Kachlicki
Pharmaceuticals 2024, 17(1), 103; https://doi.org/10.3390/ph17010103 - 11 Jan 2024
Cited by 11 | Viewed by 3257
Abstract
Trees of the Annona species that grow in the tropics and subtropics contain compounds that are highly valuable for pharmacological research and medication development and have anticancer, antioxidant, and migratory properties. Metabolomics was used to functionally characterize natural products and to distinguish differences [...] Read more.
Trees of the Annona species that grow in the tropics and subtropics contain compounds that are highly valuable for pharmacological research and medication development and have anticancer, antioxidant, and migratory properties. Metabolomics was used to functionally characterize natural products and to distinguish differences between varieties. Natural products are therefore bioactive-marked and highly respected in the field of drug innovation. Our study aimed to evaluate the interrelationships among six Annona species. By utilizing six Start Codon Targeted (SCoT) and six Inter Simple Sequence Repeat (ISSR) primers for DNA fingerprinting, we discovered polymorphism percentages of 45.16 and 35.29%, respectively. The comparison of the profiles of 78 distinct volatile oil compounds in six Annona species was accomplished through the utilization of GC-MS-based plant metabolomics. Additionally, the differentiation process of 74 characterized alkaloid compound metabolomics was conducted through a structural analysis using HPLC-ESI-MSn and UPLC-HESI-MS/MS, and antiproliferative activities were assessed on five in vitro cell lines. High-throughput, low-sensitivity LC/MS-based metabolomics has facilitated comprehensive examinations of alterations in secondary metabolites through the utilization of bioassay-guided differentiation processes. This has been accomplished by employing twenty-four extracts derived from six distinct Annona species, which were subjected to in vitro evaluation. The primary objective of this evaluation was to investigate the IC50 profile as well as the antioxidant and migration activities. It should be noted, however, that these investigations were exclusively conducted utilizing the most potent extracts. These extracts were thoroughly examined on both the HepG2 and Caco cell lines to elucidate their potential anticancer effects. In vitro tests on cell cultures showed a significant concentration cytotoxic effect on all cell lines (HepG2, HCT, Caco, Mcf-7, and T47D) treated with six essential oil samples at the exposure time (48 h). Therefore, they showed remarkable antioxidant activity with simultaneous cytotoxic effects. In total, 50% and 80% of the A. muricata extract, the extract with the highest migratory activity, demonstrated a dose-dependent inhibition of migration. It was strong on highly metastatic Caco cells 48 h after treatment and scraping the Caco cell sheet, with the best reduction in the migration of HepG2 cells caused by the 50% A. reticulata extract. Also, the samples showing a significant IC50 value showed a significant effect in stopping metastasis and invasion of various cancer cell lines, making them an interesting topic for further research. Full article
Show Figures

Graphical abstract

13 pages, 2244 KB  
Article
Multi-Omics Analysis Revealed Increased De Novo Synthesis of Serine and Lower Activity of the Methionine Cycle in Breast Cancer Cell Lines
by Monika Pankevičiūtė-Bukauskienė, Valeryia Mikalayeva, Vaidotas Žvikas, V. Arvydas Skeberdis and Sergio Bordel
Molecules 2023, 28(11), 4535; https://doi.org/10.3390/molecules28114535 - 3 Jun 2023
Cited by 6 | Viewed by 2711
Abstract
A pipeline for metabolomics, based on UPLC-ESI-MS, was tested on two malignant breast cancer cell lines of the sub-types ER(+), PR(+), and HER2(3+) (MCF-7 and BCC), and one non-malignant epithelial cancer cell line (MCF-10A). This allowed us to quantify 33 internal metabolites, 10 [...] Read more.
A pipeline for metabolomics, based on UPLC-ESI-MS, was tested on two malignant breast cancer cell lines of the sub-types ER(+), PR(+), and HER2(3+) (MCF-7 and BCC), and one non-malignant epithelial cancer cell line (MCF-10A). This allowed us to quantify 33 internal metabolites, 10 of which showed a concentration profile associated with malignancy. Whole-transcriptome RNA-seq was also carried out for the three mentioned cell lines. An integrated analysis of metabolomics and transcriptomics was carried out using a genome-scale metabolic model. Metabolomics revealed the depletion of several metabolites that have homocysteine as a precursor, which was consistent with the lower activity of the methionine cycle caused by lower expression of the AHCY gene in cancer cell lines. Increased intracellular serine pools in cancer cell lines appeared to result from the over-expression of PHGDH and PSPH, which are involved in intracellular serine biosynthesis. An increased concentration of pyroglutamic acid in malignant cells was linked to the overexpression of the gene CHAC1. Full article
Show Figures

Figure 1

Back to TopTop