In Search of Relevant Urinary Biomarkers for Thyroid Papillary Carcinoma and Benign Thyroid Nodule Differentiation, Targeting Metabolic Profiles and Pathways via UHPLC-QTOF-ESI+-MS Analysis
Abstract
1. Introduction
2. Materials and Methods
2.1. Patients and Study Design
2.2. Urine Collection and Pre-Analytical Procedures
2.3. UHPLC-QTOF-ESI+-MS Analysis
2.4. Statistical Analysis
3. Results
3.1. Untargeted Metabolic Profiles
3.2. Common and Specific Molecules Found in Urine Comparative to Blood Serum
3.3. Pathway Analysis
3.4. Biomarker Analysis
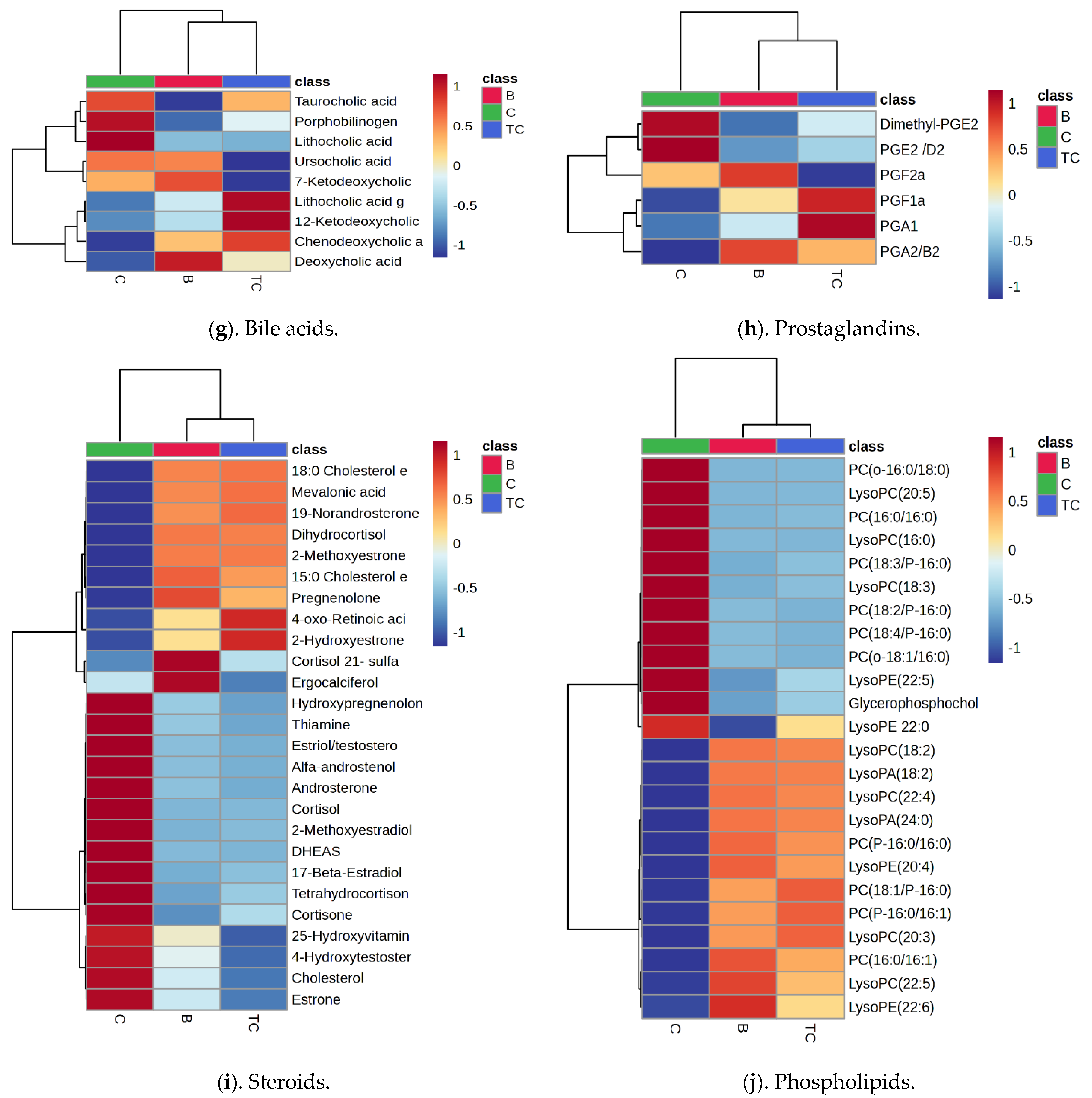
3.5. Semi-Targeted Approach and Statistics for Specific Metabolite Classes
4. Discussion
5. Conclusions
Supplementary Materials
Author Contributions
Funding
Institutional Review Board Statement
Informed Consent Statement
Data Availability Statement
Conflicts of Interest
References
- Alicandro, G.; La Vecchia, C. Occupational Exposures and Thyroid Cancer. In Occupational Cancers, 2nd ed.; Anttila, S., Boffetta, P., Eds.; Springer: Cham, Switzerland, 2020; pp. 525–541. [Google Scholar] [CrossRef]
- Aschebrook-Kilfoy, B.; Ward, M.H.; Della Valle, C.T.; Friesen, M.C. Occupation and thyroid cancer. Occup. Environ. Med. 2014, 71, 366–380. [Google Scholar] [CrossRef] [PubMed]
- Ba, Y.; Huang, H.; Lerro, C.C.; Li, S.; Zhao, N.; Li, A.; Ma, S.; Udelsman, R.; Zhang, Y. Occupation and Thyroid Cancer. J. Occup. Env. Med. 2016, 58, 299–305. [Google Scholar] [CrossRef] [PubMed][Green Version]
- Khodamoradi, F.; Ghoncheh, M.; Mehri, A.; Hassanipour, S.; Salehiniya, H. Incidence Mortality and Risk Factors of TC in the World: A Review. WCRJ 2018, 5, e1093. [Google Scholar] [CrossRef]
- Khosropour, S.; Mastoori, Z.; Hosseinzadegan, R.; Miri, M.; Shojaee, M.; Noori, S. Novel and emerging concepts in the role of steroids in thyroid cancer promotion and progression. Bratisl. Lek. Listy 2022, 123, 672–677. [Google Scholar] [CrossRef]
- Nabhan, F.; Dedhia, P.H.; Ringel, M.D. Thyroid Cancer Recent Advances in Diagnosis and Therapy. Int. J. Cancer 2021, 149, 984–992. [Google Scholar] [CrossRef]
- Filetti, S.; Durante, C.; Hart, D.; Leboulleux, S.; Locati, L.D.; Newbold, K.; Papotti, M.G.; Berruti, A.; On behalf of the ESMO Guidelines Committee cancer. Thyroid cancer: ESMO Clinical Practice Guidelines for diagnosis, treatment, and follow-up. Annal Oncol. 2019, 30, 1856–1883. [Google Scholar] [CrossRef]
- Choi, M.H.; Moon, J.Y.; Cho, S.H.; Chung, B.C.; Lee, E.J. Metabolic alteration of urinary steroids in pre- and post-menopausal women, and men with papillary thyroid carcinoma. BMC Cancer 2011, 11, 342. [Google Scholar] [CrossRef]
- Alexander, E.K.; Doherty, G.M.; Barletta, J.A. Management of thyroid nodules. Lancet Diabetes Endocrinol. 2022, 10, 540–548. [Google Scholar] [CrossRef]
- Macvanin, M.T.; Gluvic, Z.M.; Zaric, B.L.; Essack, M.; Gao, X.; Isenovic, E.R. New biomarkers: Prospect for diagnosis and monitoring of thyroid disease. Front. Endocrinol. 2023, 14, 1218320. [Google Scholar] [CrossRef]
- Kunavisarut, T. Diagnostic biomarkers of differentiated thyroid cancer. Endocrine 2013, 44, 616–622. [Google Scholar] [CrossRef]
- Jansen, H.I.; Bruinstroop, E.; Yen, P.M. Metabolomics to Assess Thyroid Hormone Status? J. Clin. Endocrinol. Metabol. 2023, 108, 36–37. [Google Scholar] [CrossRef] [PubMed]
- Shao, F.; Li, R.; Guo, Q.; Qin, R.; Su, W.; Yin, H.; Tian, L. Plasma Metabolomics Reveals Systemic Metabolic Alterations of Subclinical and Clinical Hypothyroidism. J. Clin. Endocrinol. Metab. 2023, 108, 13–25. [Google Scholar] [CrossRef] [PubMed]
- Wang, Z.; Yang, Y.; Xing, Y.; Si, D.; Wang, S.; Lin, J.; Li, C.; Zhang, J.; Yin, D. Combined metabolomic and lipidomic analysis uncovers metabolic profile and biomarkers for papillary thyroid carcinoma. Sci. Rep. 2023, 13, 17666. [Google Scholar] [CrossRef] [PubMed]
- Jonklaas, J. Hypothyroidism is a relatively common endocrine disorder and is well documented to be associated with lipid abnormalities. Endocrine 2023, 84, 293–300. [Google Scholar] [CrossRef]
- Huang, L.; Mao, X.; Sun, C.; Li, T.; Song, X.; Li, J.; Gao, S.; Zhang, R.; Chen, J.; He, J.; et al. Molecular Pathological Diagnosis of Thyroid Tumors Using Spatially Resolved Metabolomics. Molecules 2022, 27, 1390. [Google Scholar] [CrossRef]
- Schmidt, D.R.; Patel, R.; Kirsch, D.G.; Lewis, C.A.; Vander Heiden, M.G.; Locasale, J.W. Metabolomics in Cancer Research and Emerging Applications in Clinical Oncology. CA Cancer J. Clin. 2021, 71, 333–358. [Google Scholar] [CrossRef]
- Wojakowska, A.; Chekan, M.; Widlak, P.; Pietrowska, M. Application of Metabolomics in TC Research. Int. J. Endocrinol. 2015, 2015, 258763. [Google Scholar] [CrossRef]
- Rinschen, M.M.; Ivanisevic, J.; Giera, M.; Siuzdak, G. Identification of bioactive metabolites using activity metabolomics. Nat. Rev. Mol. Cell Biol. 2019, 20, 353–367. [Google Scholar] [CrossRef]
- Xiao, Q.; Jia, Q.; Tan, J.; Meng, Z. Serum biomarkers for thyroid cancer. Future Med. 2020, 14, 807–815. [Google Scholar] [CrossRef]
- Du, Y.; Fan, P.; Jiang, Y.; Jiang, Y.; Gu, X.; Yu, J.; Zhang, C. Serum Metabolomics Study of Papillary Thyroid Carcinoma Based on HPLC-Q-TOF-MS/MS. Front. Cell Dev. Biol. 2021, 9, 593510. [Google Scholar] [CrossRef]
- Ishikawa, S.; Tateya, I.; Hayasaka, T.; Masaki, N.; Takizawa, Y.; Ohno, S.; Kojima, T.; Kitani, Y.; Kitamura, M.; Hirano, S.; et al. The expression of phosphatidylcholine (16:0/18:1) and (16:0/18:2) in thyroid papillary cancer. PLoS ONE 2012, 7, e48873. [Google Scholar] [CrossRef] [PubMed]
- Coelho, M.; Raposo, L.; Goodfellow, B.J.; Atzori, L.; Jones, J.; Manadas, B. The Potential of Metabolomics in the Diagnosis of Thyroid Cancer. Int. J. Mol. Sci. 2020, 21, 5272. [Google Scholar] [CrossRef] [PubMed]
- Farrokhi Yekta, R.; Rezaie Tavirani, M.; Arefi Oskouie, A.; Mohajeri-Tehrani, M.R.; Soroush, A.R. The metabolomics and lipidomics window into thyroid cancer research. Biomarkers 2017, 22, 595–603. [Google Scholar] [CrossRef] [PubMed]
- Qin, J.; Yang, Y.; Du, W.; Li, G.; Wu, Y.; Luo, R.; Liu, S.; Fan, J. The potential value of LC-MS non-targeted metabonomics in the diagnosis of follicular thyroid carcinoma. Front. Oncol. 2022, 12, 1076548. [Google Scholar] [CrossRef]
- Khatami, F.; Payab, M.; Sarvari, M.; Gilany, K.; Larijani, B.; Arjmand, B.; Tavangar, S.M. Oncometabolites as biomarkers in thyroid cancer: A systematic review. Cancer Manag. Res. 2019, 11, 1829–1841. [Google Scholar] [CrossRef]
- Ciavardelli, D.; Bellomo, M.; Consalvo, A.; Crescimanno, C.; Vella, V. Metabolic Alterations of Thyroid Cancer as Potential Therapeutic Targets. BioMed Res. Int. 2017, 2017, 2545031. [Google Scholar] [CrossRef]
- Shang, X.; Zhong, X.; Tian, X. Metabolomics of papillary thyroid carcinoma tissues: Potential biomarkers for diagnosis and promising targets for therapy. Tumor Biol. 2016, 37, 11163–11175. [Google Scholar] [CrossRef]
- Liu, B.; Chen, Y.; Li, S.; Xu, Y.; Wang, Y. Relationship between urinary metabolites of polycyclic aromatic hydrocarbons and risk of papillary thyroid carcinoma and nodular goiter: A case-control study in non-occupational populations. Environ. Pollut. 2021, 269, 116–158. [Google Scholar] [CrossRef]
- Jordaens, S.; Zwaenepoel, K.; Tjalma, W.; Deben, C.; Beyers, K.; Vankerckhoven, V.; Pauwels, P.; Vorsters, A. Urine biomarkers in cancer detection: A systematic review of preanalytical parameters and applied methods. Int. J. Cancer 2023, 152, 2186–2205. [Google Scholar] [CrossRef]
- Berinde, G.M.; Socaciu, A.I.; Socaciu, M.A.; Cozma, A.; Rajnoveanu, A.G.; Petre, G.E.; Piciu, D. Thyroid Cancer Diagnostics Related to Occupational and Environmental Risk Factors: An Integrated Risk Assessment Approach. Diagnostics 2022, 12, 318. [Google Scholar] [CrossRef]
- Berinde, G.M.; Socaciu, A.I.; Socaciu, M.A.; Petre, G.E.; Socaciu, C.; Piciu, D. Metabolic Profiles and Blood Biomarkers to Discriminate between Benign Thyroid Nodules and Papillary Carcinoma, based on UHPLC-QTOF-ESI+-MS Analysis. Int. J. Mol. Sci. 2024, 25, 3495. [Google Scholar] [CrossRef] [PubMed]
- Dong, H.; Zhou, W.; Xingxu, Y.; Yan, X.; Zhao, H.; Zhao, H.; Jiao, Y.; Sun, G.; Li, Y.; Zhang, Z. Serum Lipidomic Analysis Reveals Biomarkers and Metabolic Pathways of Thyroid Dysfunction. ACS Omega 2023, 8, 10355–10364. [Google Scholar] [CrossRef] [PubMed]
- Jiang, N.; Zhang, Z.; Chen, X.; Zhang, G.; Wang, Y.; Pan, L.; Yan, C.; Yang, G.; Zhao, L.; Han, J.; et al. Plasma Lipidomics Profiling Reveals Biomarkers for Papillary Thyroid Cancer Diagnosis. Front. Cell Dev. Biol. 2021, 9, 682269. [Google Scholar] [CrossRef] [PubMed]
- Yao, Z.; Yin, P.; Su, D.; Peng, Z.; Zhou, L.; Ma, L.; Guo, W.; Ma, L.; Xu, G.; Shi, J. Serum metabolic profiling and features of papillary thyroid carcinoma and nodular goiter. Mol. Biosyst. 2011, 7, 2608–2614. [Google Scholar] [CrossRef]
- Xu, Y.; Zhang, X.; Qiu, Y.; Jia, W.; Wang, J.; Yin, S. Distinct Metabolomic Profiles of Papillary Thyroid Carcinoma and Benign Thyroid Adenoma. J. Proteome Res. 2015, 14, 3315–3321. [Google Scholar] [CrossRef]
- Hatfield, D.L.; Tsuji, P.A.; Carlson, B.A.; Gladyshev, V.N. Selenium and selenocysteine: Roles in cancer, health, and development. Trends Biochem. Sci. 2014, 39, 112–120. [Google Scholar] [CrossRef]
- Chen, J.; Hu, Q.; Hou, H.; Wang, S.; Zhang, Y.; Luo, Y.; Chen, H.; Deng, H.; Zhu, H.; Zhang, L. Metabolite analysis-aided diagnosis of papillary thyroid cancer. Endocr. Relat. Cancer 2019, 26, 829–841. [Google Scholar] [CrossRef]
- Abooshahab, R.; Ardalani, H.; Zarkesh, M.; Hooshmand, K.; Bakhshi, A.; Dass, C.R.; Hedayati, M. Metabolomics—A Tool to Find Metabolism of Endocrine Cancer. Metabolites 2022, 12, 1154. [Google Scholar] [CrossRef]
- Abooshahab, R.; Gholami, M.; Sanoie, M.; Azizi, F.; Hedayati, M. Advances in metabolomics of thyroid cancer diagnosis and metabolic regulation. Endocrine 2019, 65, 1–14. [Google Scholar] [CrossRef]
- Navas-Carrillo, D.; Rodriguez, J.M.; Montoro-García, S.; Orenes-Piñero, E. High-resolution proteomics and metabolomics in thyroid cancer: Deciphering novel biomarkers. Crit. Rev. Clin. Lab. Sci. 2017, 54, 446–457. [Google Scholar] [CrossRef]
- Gorini, F.; Sabatino, L.; Pingitore, A.; Vassalle, C. Selenium: An Element of Life Essential for Thyroid Function. Molecules 2021, 26, 7084. [Google Scholar] [CrossRef] [PubMed]
- Ventura, M.; Melo, M.; Carrilho, V. Selenium and Thyroid Disease: From Pathophysiology to Treatment. Int. J. Endocrinol. 2017, 2017, 1297658. [Google Scholar] [CrossRef] [PubMed]
- Jonklaas, J.; Danielsen, M.; Wang, H. A pilot study of serum selenium, vitamin D, and thyrotropin concentrations in patients with thyroid cancer. Thyroid 2013, 23, 1079–1086. [Google Scholar] [CrossRef] [PubMed]







| Group PTC | Group B | Group C | |||
|---|---|---|---|---|---|
| Number of participants | 30 | 30 | 20 | ||
| Age in years (mean ± SD) | 57.9 ± 4.3 | 56.6 ± 5.1 | 55.6 ± 4.8 | 57.9 ± 5.0 | 43± 5.5 |
| Gender M/F | 3/18 | 2/7 | 4/20 | 0/6 | 9/11 |
| Body mass index (kg/m2) | |||||
| <30 | 8 | 11 | 16 | ||
| ≥30 | 22 | 19 | 4 | ||
| Histological type | 29 TC including microcarcinomas and 1 Medullary carcinoma | 24 Nodular Goiter 2 Hashimoto’s 4 benign solitary nodules | 0 | ||
| TSH (mIU/L) (mean ± SD) | 2.4 ± 0.62 | 17.9 ± 9.8 | 1.8 ± 0.7 | ||
| FT3 (pmol/L) (mean ± SD) | 5.9 ± 2.5 | 4.3 ± 2.6 | 5.2 ± 1.3 | ||
| FT4 (pmol/L) (mean ± SD) | 20.5 ± 6.60 | 11.2 ± 2.8 | 15.2 ± 5.8 | ||
| First-degree relatives with thyroid or other cancer types | |||||
| Yes | 6 | 3 | 3 | ||
| No | 24 | 27 | 17 | ||
| Tobacco smoking (years of smoking cigarettes) | |||||
| No | 4 | 5 | 14 | ||
| <5 | 5 | 4 | 2 | ||
| 5–15 | 14 | 15 | 3 | ||
| >15 | 7 | 6 | 1 | ||
| Alcohol consumption (days/week) | |||||
| No | 10/30 | 14/30 | 12/20 | ||
| <5/week | 12/30 | 10/30 | 6/20 | ||
| >5/week | 8/30 | 6/30 | 2/20 | ||
| TC vs. B (Urine) | AUROC | log2FC | TC vs. B (Blood Serum) | AUROC | Log2FC |
|---|---|---|---|---|---|
| LysoPE (22:6) | 0.720 | 0.562 | LysoPA (18:2) | 0.730 | −1.921 |
| Mevalonic acid | 0.699 | −0.118 | Taurine | 0.718 | 0.444 |
| Dihydrocortisol | 0.692 | −0.059 | Acetylcysteine | 0.716 | 0.343 |
| Glycerophosphocholine | 0.687 | −0.517 | LysoPE (20:4) | 0.683 | −1.155 |
| O-Phosphothreonine | 0.672 | −0.348 | Inosinic acid | 0.677 | −0.416 |
| Hippuric acid | 0.667 | −0.428 | L-Palmitoylcarnitine | 0.676 | −0.790 |
| Androsterone | 0.663 | 0.001 | Cervonyl carnitine | 0.676 | −1.183 |
| LysoPE 22:0 | 0.662 | −0.810 | Stearic acid (C18:0) | 0.668 | 0.407 |
| 19-Norandrosterone | 0.660 | −0.162 | Uridine 5′-diphosphate | 0.661 | −1.325 |
| Porphobilinogen | 0.656 | −1.176 | Arachidonic acid (C20:4) | 0.660 | −0.892 |
| Tetrahydrocortisone | 0.651 | −0.452 | PGE2 /D2 | 0.655 | 0.145 |
| 2-Thiouracil | 0.649 | 0.608 | 5 Hydroxy tryptophan | 0.651 | 0.156 |
| Hydroquinone | 0.648 | −0.020 | 7-Methyl-cholic acid | 0.649 | 0.864 |
| LysoPC (18:3) | 0.648 | −0.358 | LysoPC (20:4) | 0.649 | −1.011 |
| Guanosine | 0.647 | 0.347 | Hypotaurine | 0.645 | 0.319 |
Disclaimer/Publisher’s Note: The statements, opinions and data contained in all publications are solely those of the individual author(s) and contributor(s) and not of MDPI and/or the editor(s). MDPI and/or the editor(s) disclaim responsibility for any injury to people or property resulting from any ideas, methods, instructions or products referred to in the content. |
© 2024 by the authors. Licensee MDPI, Basel, Switzerland. This article is an open access article distributed under the terms and conditions of the Creative Commons Attribution (CC BY) license (https://creativecommons.org/licenses/by/4.0/).
Share and Cite
Berinde, G.M.; Socaciu, A.I.; Socaciu, M.A.; Petre, G.E.; Rajnoveanu, A.G.; Barsan, M.; Socaciu, C.; Piciu, D. In Search of Relevant Urinary Biomarkers for Thyroid Papillary Carcinoma and Benign Thyroid Nodule Differentiation, Targeting Metabolic Profiles and Pathways via UHPLC-QTOF-ESI+-MS Analysis. Diagnostics 2024, 14, 2421. https://doi.org/10.3390/diagnostics14212421
Berinde GM, Socaciu AI, Socaciu MA, Petre GE, Rajnoveanu AG, Barsan M, Socaciu C, Piciu D. In Search of Relevant Urinary Biomarkers for Thyroid Papillary Carcinoma and Benign Thyroid Nodule Differentiation, Targeting Metabolic Profiles and Pathways via UHPLC-QTOF-ESI+-MS Analysis. Diagnostics. 2024; 14(21):2421. https://doi.org/10.3390/diagnostics14212421
Chicago/Turabian StyleBerinde, Gabriela Maria, Andreea Iulia Socaciu, Mihai Adrian Socaciu, Gabriel Emil Petre, Armand Gabriel Rajnoveanu, Maria Barsan, Carmen Socaciu, and Doina Piciu. 2024. "In Search of Relevant Urinary Biomarkers for Thyroid Papillary Carcinoma and Benign Thyroid Nodule Differentiation, Targeting Metabolic Profiles and Pathways via UHPLC-QTOF-ESI+-MS Analysis" Diagnostics 14, no. 21: 2421. https://doi.org/10.3390/diagnostics14212421
APA StyleBerinde, G. M., Socaciu, A. I., Socaciu, M. A., Petre, G. E., Rajnoveanu, A. G., Barsan, M., Socaciu, C., & Piciu, D. (2024). In Search of Relevant Urinary Biomarkers for Thyroid Papillary Carcinoma and Benign Thyroid Nodule Differentiation, Targeting Metabolic Profiles and Pathways via UHPLC-QTOF-ESI+-MS Analysis. Diagnostics, 14(21), 2421. https://doi.org/10.3390/diagnostics14212421

