Widely Targeted Metabolomic Analysis Revealed the Diversity in Milk from Goats, Sheep, Cows, and Buffaloes and Its Association with Flavor Profiles
Abstract
1. Introduction
2. Materials and Methods
2.1. Milk Samples
2.2. Sample Preparation and Extraction
2.3. Ultra-Performance Liquid Chromatography Conditions
2.4. Tandem Mass Spectrometry Conditions
2.5. Unsupervised Principal Component Analysis
2.6. Orthogonal Partial Least Squares-Discriminant Analysis (OPLS-DA)
2.7. Differential Metabolites Selected
2.8. Kyoto Encyclopedia of Genes and Genomes (KEGG) Annotation and Enrichment Analysis
3. Results
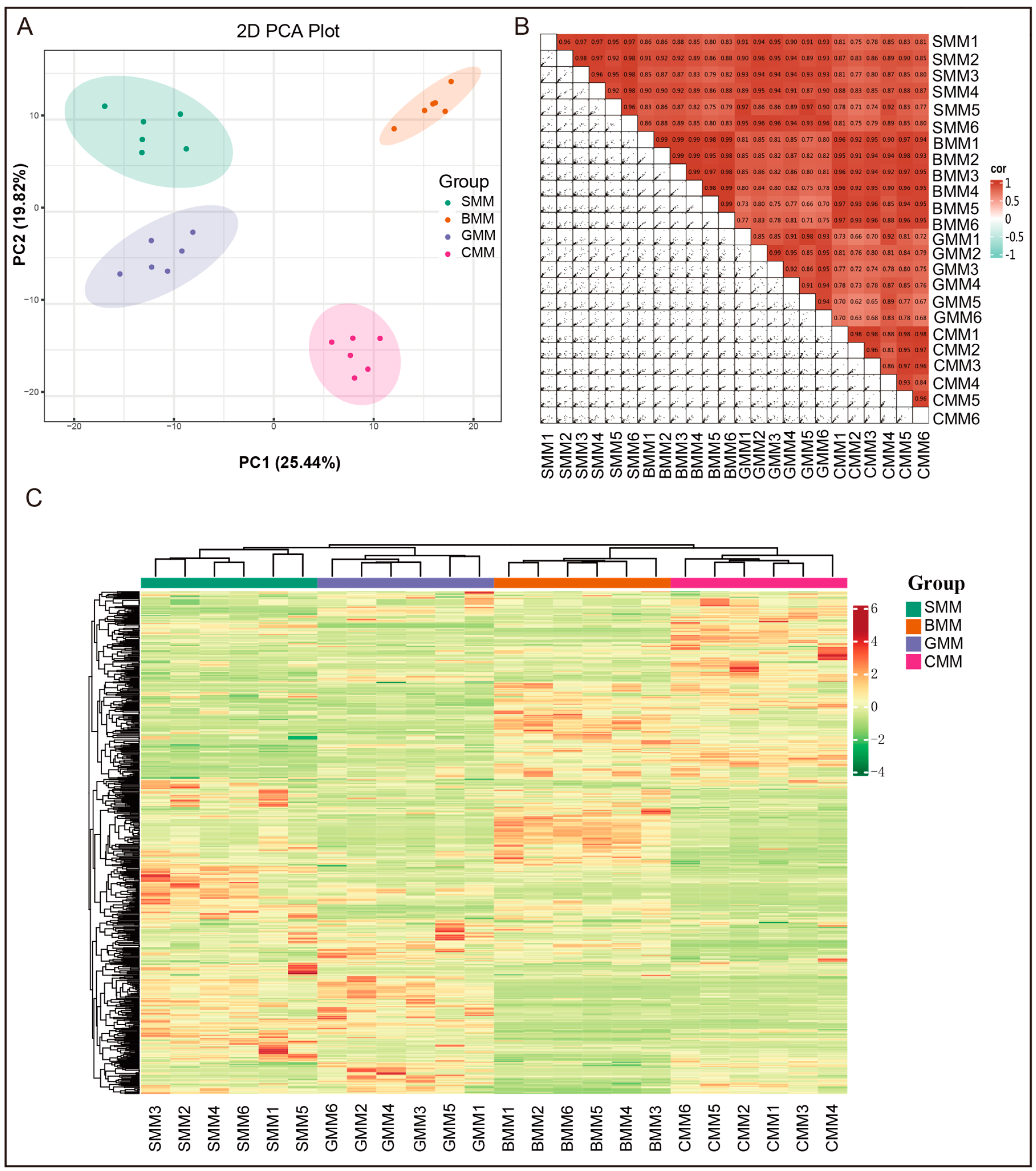
3.1. Metabolite Profiles of Milk Derived from Goat, Sheep, Cow, and Buffalo Species
3.2. Differential Metabolite Screening
3.3. KEGG Enrichment Analysis of Differential Metabolites
3.4. Identification of Characteristic Metabolites of Each Type of Milk
4. Discussion
5. Conclusions
Supplementary Materials
Author Contributions
Funding
Institutional Review Board Statement
Informed Consent Statement
Data Availability Statement
Acknowledgments
Conflicts of Interest
References
- Martin, P.; Palhière, I.; Maroteau, C.; Bardou, P.; Canale-Tabet, K.; Sarry, J.; Woloszyn, F.; Bertrand-Michel, J.; Racke, I.; Besir, H.; et al. A genome scan for milk production traits in dairy goats reveals two new mutations in Dgat1 reducing milk fat content. Sci. Rep. 2017, 7, 1872. [Google Scholar] [CrossRef] [PubMed]
- Park, Y.W.; Juárez, M.; Ramos, M.; Haenlein, G.F.W. Physico-chemical characteristics of goat and sheep milk. Small Rumin. Res. 2007, 68, 88–113. [Google Scholar] [CrossRef]
- Alonso, L.; Fontecha, J.; Lozada, L.; Fraga, M.J.; Juárez, M. Fatty acid composition of caprine milk: Major, branched-chain, and trans fatty acids. J. Dairy Sci. 1999, 82, 878–884. [Google Scholar] [CrossRef] [PubMed]
- Niyazbekova, Z.; Yao, X.T.; Liu, M.J.; Bold, N.; Tong, J.Z.; Chang, J.J.; Wen, Y.; Li, L.; Wang, Y.; Chen, D.K.; et al. Compositional and Functional Comparisons of the Microbiota in the Colostrum and Mature Milk of Dairy Goats. Anim. Open Access J. 2020, 10, 1955. [Google Scholar] [CrossRef] [PubMed]
- Brennand, C.P.; Ha, J.K.; Lindsay, R.C. Aroma properties and thresholds of some branched-chain and other minor volatile fatty acids occurring in milkfat and meat lipids. J. Sens. Stud. 1989, 4, 105–120. [Google Scholar] [CrossRef]
- Stergiadis, S.; Norskov, N.P.; Purup, S.; Givens, I.; Lee, M.R.F. Comparative Nutrient Profiling of Retail Goat and Cow Milk. Nutrients 2019, 11, 2282. [Google Scholar] [CrossRef]
- Dashdorj, D.; Amna, T.; Hwang, I. Technology. Influence of specific taste-active components on meat flavor as affected by intrinsic and extrinsic factors: An overview. Eur. Food Res. Technol. 2015, 241, 157–171. [Google Scholar] [CrossRef]
- Li, Y.H.; Wang, W.J.; Zhang, F.; Shao, Z.P.; Guo, L. Formation of the oxidized flavor compounds at different heat treatment and changes in the oxidation stability of milk. Food Sci. Nutr. 2019, 7, 238–246. [Google Scholar] [CrossRef] [PubMed]
- Arshad, M.S.; Sohaib, M.; Ahmad, R.S.; Nadeem, M.T.; Imran, A.; Arshad, M.U.; Kwon, J.H.; Amjad, Z. Ruminant meat flavor influenced by different factors with special reference to fatty acids. Lipids Health Dis. 2018, 17, 223. [Google Scholar] [CrossRef]
- Kaffarnik, S.; Kayademir, Y.; Heid, C.; Vetter, W. Concentrations of volatile 4-alkyl-branched fatty acids in sheep and goat milk and dairy products. J Food Sci 2014, 79, C2209–C2214. [Google Scholar] [CrossRef]
- Teng, F.; Reis, M.G.; Ma, Y.; Day, L. Effects of season and industrial processes on volatile 4-alkyl-branched chain fatty acids in sheep milk. Food Chem 2018, 260, 327–335. [Google Scholar] [CrossRef] [PubMed]
- Young, O.A.; Lane, G.A.; Priolo, A.; Fraser, K. Pastoral and species flavour in lambs raised on pasture, lucerne or maize. J. Sci. Food Agric. 2010, 83, 93–104. [Google Scholar] [CrossRef]
- Elmore, J.S.; Cooper, S.L.; Enser, M.; Mottram, D.S.; Sinclair, L.A.; Wilkinson, R.G.; Wood, J.D. Dietary manipulation of fatty acid composition in lamb meat and its effect on the volatile aroma compounds of grilled lamb. Meat. Sci. 2005, 69, 233–242. [Google Scholar] [CrossRef] [PubMed]
- Lozada, D.N.; Pulicherla, S.R.; Holguin, F.O. Widely Targeted Metabolomics Reveals Metabolite Diversity in Jalapeño and Serrano Chile Peppers (Capsicum annuum L.). Metabolites 2023, 13, 288. [Google Scholar] [CrossRef] [PubMed]
- Cai, S.; Duo, T.; Wang, X.; Tong, X.; Luo, C.; Chen, Y.; Li, J.; Mo, D. A Comparative Analysis of Metabolic Profiles of Embryonic Skeletal Muscle from Lantang and Landrace Pigs. Anim. Open Access J. 2022, 12, 420. [Google Scholar] [CrossRef] [PubMed]
- He, L.; Teng, L.; Tang, X.; Long, W.; Wang, Z.; Wu, Y.; Liao, L. Agro-morphological and metabolomics analysis of low nitrogen stress response in Axonopus compressus. AoB PLANTS 2021, 13, plab022. [Google Scholar] [CrossRef] [PubMed]
- Jiang, Y.; Jiao, H.; Sun, P.; Yin, F.; Tang, B. Metabolic response of Scapharca subcrenata to heat stress using GC/MS-based metabolomics. PeerJ 2020, 8, e8445. [Google Scholar] [CrossRef] [PubMed]
- Guo, Y.; Liao, J.H.; Liang, Z.L.; Balasubramanian, B.; Liu, W.C. Hepatic lipid metabolomics in response to heat stress in local broiler chickens breed (Huaixiang chickens). Vet. Med. Sci. 2021, 7, 1369–1378. [Google Scholar] [CrossRef] [PubMed]
- Pei, L.; Fukutani, K.F.; Tibúrcio, R.; Rupert, A.; Dahlstrom, E.W.; Galindo, F.; Laidlaw, E.; Lisco, A.; Manion, M.; Andrade, B.B.; et al. Plasma Metabolomics Reveals Dysregulated Metabolic Signatures in HIV-Associated Immune Reconstitution Inflammatory Syndrome. Front. Immunol. 2021, 12, 693074. [Google Scholar] [CrossRef]
- Zhang, W.; Likhodii, S.; Zhang, Y.; Aref-Eshghi, E.; Harper, P.E.; Randell, E.; Green, R.; Martin, G.; Furey, A.; Sun, G.; et al. Classification of osteoarthritis phenotypes by metabolomics analysis. BMJ Open 2014, 4, e006286. [Google Scholar] [CrossRef]
- Nagy-Szakal, D.; Barupal, D.K.; Lee, B.; Che, X.; Williams, B.L.; Kahn, E.J.R.; Ukaigwe, J.E.; Bateman, L.; Klimas, N.G.; Komaroff, A.L.; et al. Insights into myalgic encephalomyelitis/chronic fatigue syndrome phenotypes through comprehensive metabolomics. Sci. Rep. 2018, 8, 10056. [Google Scholar] [CrossRef] [PubMed]
- Müller, M.J.; Bosy-Westphal, A. From a “Metabolomics fashion” to a sound application of metabolomics in research on human nutrition. Eur. J. Clin. Nutr. 2020, 74, 1619–1629. [Google Scholar] [CrossRef] [PubMed]
- Wang, H.; Liu, Z.; Wang, S.; Cui, D.; Zhang, X.; Liu, Y.; Zhang, Y. UHPLC-Q-TOF/MS based plasma metabolomics reveals the metabolic perturbations by manganese exposure in rat models. Met. Integr. Biometal Sci. 2017, 9, 192–203. [Google Scholar] [CrossRef] [PubMed]
- Cao, W.; Shu, N.; Wen, J.; Yang, Y.; Wang, Y.; Lu, W. Widely Targeted Metabolomics Was Used to Reveal the Differences between Non-Volatile Compounds in Different Wines and Their Associations with Sensory Properties. Foods 2023, 12, 290. [Google Scholar] [CrossRef] [PubMed]
- Raihofer, L.; Zarnow, M.; Gastl, M.; Hutzler, M. A short history of beer brewing: Alcoholic fermentation and yeast technology over time: Alcoholic fermentation and yeast technology over time. EMBO Rep. 2022, 23, e56355. [Google Scholar] [CrossRef] [PubMed]
- Guasch-Ferré, M.; Hruby, A.; Toledo, E.; Clish, C.B.; Martínez-González, M.A.; Salas-Salvadó, J.; Hu, F.B. Metabolomics in Prediabetes and Diabetes: A Systematic Review and Meta-analysis. Diabetes Care 2016, 39, 833–846. [Google Scholar] [CrossRef] [PubMed]
- Ren, X.; Li, X. Advances in Research on Diabetes by Human Nutriomics. Int. J. Mol. Sci. 2019, 20, 5375. [Google Scholar] [CrossRef] [PubMed]
- Wishart, D.S. Metabolomics: Applications to food science and nutrition research. Trends Food Sci. Technol. 2008, 19, 482–493. [Google Scholar] [CrossRef]
- Oikawa, A. Food Metabolomics. J. Nutr. Sci. Vitaminol. 2022, 68, S128–S130. [Google Scholar] [CrossRef]
- Mei, S.; He, Z.; Zhang, J. Identification and analysis of major flavor compounds in radish taproots by widely targeted metabolomics. Front. Nutr. 2022, 9, 889407. [Google Scholar] [CrossRef]
- Zhang, J.; Yi, Y.; Pan, D.; Zhou, G.; Wang, Y.; Dang, Y.; He, J.; Li, G.; Cao, J. (1)H NMR-based metabolomics profiling and taste of boneless dry-cured hams during processing. Food Res. Int. 2019, 122, 114–122. [Google Scholar] [CrossRef] [PubMed]
- Wang, W.; Sun, B.; Hu, P.; Zhou, M.; Sun, S.; Du, P.; Ru, Y.; Suvorov, A.; Li, Y.; Liu, Y.; et al. Comparison of Differential Flavor Metabolites in Meat of Lubei White Goat, Jining Gray Goat and Boer Goat. Metabolites 2019, 9, 176. [Google Scholar] [CrossRef] [PubMed]
- Zhou, Y.; Shao, L.; Zhu, J.; Li, H.; Duan, H. Comparative analysis of tuberous root metabolites between cultivated and wild varieties of Rehmannia glutinosa by widely targeted metabolomics. Sci. Rep. 2021, 11, 11460. [Google Scholar] [CrossRef] [PubMed]
- Deng, H.; Wu, G.; Zhang, R.; Yin, Q.; Xu, B.; Zhou, L.; Chen, Z. Comparative nutritional and metabolic analysis reveals the taste variations during yellow rambutan fruit maturation. Food Chem. X 2023, 17, 100580. [Google Scholar] [CrossRef]
- Thévenot, E.A.; Roux, A.; Xu, Y.; Ezan, E.; Junot, C. Analysis of the Human Adult Urinary Metabolome Variations with Age, Body Mass Index, and Gender by Implementing a Comprehensive Workflow for Univariate and OPLS Statistical Analyses. J. Proteome Res. 2015, 14, 3322–3335. [Google Scholar] [CrossRef] [PubMed]
- Wang, F.; Chen, L.; Chen, H.; Chen, S.; Liu, Y. Analysis of Flavonoid Metabolites in Citrus Peels (Citrus reticulata “Dahongpao”) Using UPLC-ESI-MS/MS. Molecules 2019, 24, 2680. [Google Scholar] [CrossRef] [PubMed]
- Peng, X.; Xie, Z.; Wang, X.; Zhao, Y.; Yang, C.; Zhang, Z.; Li, M.; Zheng, J.; Wang, Y. Multi-omics analyses revealed key factors involved in fluorescent carbon-dots-regulated secondary metabolism in Tetrastigma hemsleyanum. J. Nanobiotechnology 2022, 20, 63. [Google Scholar] [CrossRef] [PubMed]
- Salles, C.; Sommerer, N.; Septier, C.; Issanchou, S.; Chabanet, C.; Garem, A.; Le Quéré, J.-L. Goat Cheese Flavor: Sensory Evaluation of Branched-Chain Fatty Acids and Small Peptides. J. Food Sci. 2010, 67, 835–841. [Google Scholar] [CrossRef]
- Resconi, V.C.; Escudero, A.; Campo, M.M. The development of aromas in ruminant meat. Molecules 2013, 18, 6748–6781. [Google Scholar] [CrossRef]
- Tang, L.; Wang, H.; Wang, C.; Mu, C.; Wei, H.; Yao, H.; Ye, C.; Chen, L.; Shi, C. Temperature potentially induced distinctive flavor of mud crab Scylla paramamosain mediated by gut microbiota. Sci. Rep. 2020, 10, 3720. [Google Scholar] [CrossRef]
- Khaniani, Y.; Lipfert, M.; Bhattacharyya, D.; Perez Pineiro, R.; Zheng, J.; Wishart, D.S. A Simple and Convenient Synthesis of Unlabeled and (13)C-Labeled 3-(3-Hydroxyphenyl)-3-Hydroxypropionic Acid and Its Quantification in Human Urine Samples. Metabolites 2018, 8, 80. [Google Scholar] [CrossRef] [PubMed]
- Jiang, H.P.; Xiong, J.; Liu, F.L.; Ma, C.J.; Tang, X.L.; Yuan, B.F.; Feng, Y.Q. Modified nucleoside triphosphates exist in mammals. Chem. Sci. 2018, 9, 4160–4167. [Google Scholar] [CrossRef] [PubMed]
- Wang, J.; Zhao, M.; Qiu, C.; Sun, W. Effect of malondialdehyde modification on the binding of aroma compounds to soy protein isolates. Food Res. Int. 2018, 105, 150–158. [Google Scholar] [CrossRef] [PubMed]
- He, W.; Han, M.; Bu, Y.; Zhu, W.; Li, J.; Li, X. Flavor mechanism of micro-nanoparticles and correlation analysis between flavor substances in thermoultrasonic treated fishbone soup. Ultrason. Sonochemistry 2023, 93, 106299. [Google Scholar] [CrossRef] [PubMed]
- Lin, X.; Huang, S.; Zhang, Q.; Zhu, S.; Dong, X. Changes in the Primary Metabolites of ’Fengtang’ Plums during Storage Detected by Widely Targeted Metabolomics. Foods 2022, 11, 2830. [Google Scholar] [CrossRef] [PubMed]
- Monteuuis, G.; Suomi, F.; Kerätär, J.M.; Masud, A.J.; Kastaniotis, A.J. A conserved mammalian mitochondrial isoform of acetyl-CoA carboxylase ACC1 provides the malonyl-CoA essential for mitochondrial biogenesis in tandem with ACSF3. Biochem. J. 2017, 474, 3783–3797. [Google Scholar] [CrossRef] [PubMed][Green Version]
- Ceballos, L.S.; Morales, E.R.; de la Torre Adarve, G.; Castro, J.D.; Martínez, L.P.; Sampelayo, M.R.S. Composition of goat and cow milk produced under similar conditions and analyzed by identical methodology. J. Food Compos. Anal. 2009, 22, 322–329. [Google Scholar] [CrossRef]
- Mikkola, S.J.M. Nucleotide Sugars in Chemistry and Biology. Molecules 2020, 25, 5755. [Google Scholar] [CrossRef] [PubMed]
- Liu, L.; Zhao, Y.; Lu, S.; Liu, Y.; Xu, X.; Zeng, M. Metabolomics investigation on the volatile and non-volatile composition in enzymatic hydrolysates of Pacific oyster (Crassostrea gigas). Food Chem. X 2023, 17, 100569. [Google Scholar] [CrossRef]
- Fu, Y.; Zhang, Y.; Soladoye, O.P.; Aluko, R.E. Maillard reaction products derived from food protein-derived peptides: Insights into flavor and bioactivity. Crit. Rev. Food Sci. Nutr. 2020, 60, 3429–3442. [Google Scholar] [CrossRef]
- Zhu, Z.; Pius Bassey, A.; Cao, Y.; Ma, Y.; Huang, M.; Yang, H. Food protein aggregation and its application. Food Res. Int. 2022, 160, 111725. [Google Scholar] [CrossRef] [PubMed]







| Species | Type of Samples | Name of Samples | Group |
|---|---|---|---|
| Goat | Milk | GMM1 | GMM |
| Goat | Milk | GMM2 | GMM |
| Goat | Milk | GMM3 | GMM |
| Goat | Milk | GMM4 | GMM |
| Goat | Milk | GMM5 | GMM |
| Goat | Milk | GMM6 | GMM |
| Sheep | Milk | SMM1 | SMM |
| Sheep | Milk | SMM2 | SMM |
| Sheep | Milk | SMM3 | SMM |
| Sheep | Milk | SMM4 | SMM |
| Sheep | Milk | SMM5 | SMM |
| Sheep | Milk | SMM6 | SMM |
| Cow | Milk | CMM1 | CMM |
| Cow | Milk | CMM2 | CMM |
| Cow | Milk | CMM3 | CMM |
| Cow | Milk | CMM4 | CMM |
| Cow | Milk | CMM5 | CMM |
| Cow | Milk | CMM6 | CMM |
| Buffalo | Milk | BMM1 | BMM |
| Buffalo | Milk | BMM2 | BMM |
| Buffalo | Milk | BMM3 | BMM |
| Buffalo | Milk | BMM4 | BMM |
| Buffalo | Milk | BMM5 | BMM |
| Buffalo | Milk | BMM6 | BMM |
Disclaimer/Publisher’s Note: The statements, opinions and data contained in all publications are solely those of the individual author(s) and contributor(s) and not of MDPI and/or the editor(s). MDPI and/or the editor(s) disclaim responsibility for any injury to people or property resulting from any ideas, methods, instructions or products referred to in the content. |
© 2024 by the authors. Licensee MDPI, Basel, Switzerland. This article is an open access article distributed under the terms and conditions of the Creative Commons Attribution (CC BY) license (https://creativecommons.org/licenses/by/4.0/).
Share and Cite
Zhang, F.; Wang, Y.; Liu, B.; Gong, P.; Shi, C.; Zhu, L.; Zhao, J.; Yao, W.; Liu, Q.; Luo, J. Widely Targeted Metabolomic Analysis Revealed the Diversity in Milk from Goats, Sheep, Cows, and Buffaloes and Its Association with Flavor Profiles. Foods 2024, 13, 1365. https://doi.org/10.3390/foods13091365
Zhang F, Wang Y, Liu B, Gong P, Shi C, Zhu L, Zhao J, Yao W, Liu Q, Luo J. Widely Targeted Metabolomic Analysis Revealed the Diversity in Milk from Goats, Sheep, Cows, and Buffaloes and Its Association with Flavor Profiles. Foods. 2024; 13(9):1365. https://doi.org/10.3390/foods13091365
Chicago/Turabian StyleZhang, Fuhong, Yaling Wang, Baolong Liu, Ping Gong, Chenbo Shi, Lu Zhu, Jianqing Zhao, Weiwei Yao, Qingqing Liu, and Jun Luo. 2024. "Widely Targeted Metabolomic Analysis Revealed the Diversity in Milk from Goats, Sheep, Cows, and Buffaloes and Its Association with Flavor Profiles" Foods 13, no. 9: 1365. https://doi.org/10.3390/foods13091365
APA StyleZhang, F., Wang, Y., Liu, B., Gong, P., Shi, C., Zhu, L., Zhao, J., Yao, W., Liu, Q., & Luo, J. (2024). Widely Targeted Metabolomic Analysis Revealed the Diversity in Milk from Goats, Sheep, Cows, and Buffaloes and Its Association with Flavor Profiles. Foods, 13(9), 1365. https://doi.org/10.3390/foods13091365

