Sign in to use this feature.

Years

Between: -

Subjects

remove_circle_outline
remove_circle_outline
remove_circle_outline
remove_circle_outline
remove_circle_outline
remove_circle_outline
remove_circle_outline
remove_circle_outline
remove_circle_outline

Journals

Article Types

Countries / Regions

remove_circle_outline
remove_circle_outline
remove_circle_outline
remove_circle_outline
remove_circle_outline

Search Results (602)

Search Parameters:
Keywords = RPE cell

Order results
Result details
Results per page
Select all
Export citation of selected articles as:
22 pages, 5615 KB  
Article
Dietary Antioxidants Influence IER5 Activation and DNA Repair: Implications for Radioprotection and Healthy Aging
by Petr Novotný, Ivana Laknerová, Milan Jakubek and Jana Petrusová
Antioxidants 2025, 14(11), 1357; https://doi.org/10.3390/antiox14111357 - 13 Nov 2025
Abstract
Radioprotective agents derived from natural food sources represent promising candidates for reducing the harmful effects of ionizing radiation and supporting healthy aging. In this study, we investigated the effects of selected micronized bioactive compounds and their mixes on DNA damage response pathways in [...] Read more.
Radioprotective agents derived from natural food sources represent promising candidates for reducing the harmful effects of ionizing radiation and supporting healthy aging. In this study, we investigated the effects of selected micronized bioactive compounds and their mixes on DNA damage response pathways in human retinal epithelial cells (hTERT-RPE1). Individual compounds and their combinations were applied to cultured cells, and the expression of IER5, a radiation-inducible gene associated with DNA repair and cell survival, was evaluated, showing that most potent compound to be lycopene and quercetin. Thus, in the next step, commonly consumed foods available on the Czech market rich in moth—tomato and garlic—were analyzed for their antioxidant capacity. The results revealed marked variability in antioxidant potential among food sources, with specific cultivars exhibiting significantly higher values. Importantly, experimental mixtures of pure and micronized compounds demonstrated distinct and sometimes opposing effects on IER5 expression. These findings indicate that the radioprotective activity of dietary antioxidants depends not only on the properties of individual compounds but also on their specific combinations. Our study provides evidence that phytochemicals such as quercetin, lycopene, but also partially resveratrol and curcumin can modulate DNA-repair-associated pathways and underscores their potential as combinatory agents in strategies aimed at promoting genomic stability and potentially healthy aging. Full article
(This article belongs to the Section Health Outcomes of Antioxidants and Oxidative Stress)
Show Figures

Figure 1

20 pages, 854 KB  
Review
Nanotechnology-Based Delivery Systems and Retinal Pigment Epithelium: Advances, Targeting Approaches, and Translational Challenges
by Michele Nardella, Marco Pellegrini, Angeli Christy Yu, Ginevra Giovanna Adamo, Marco Mura and Massimo Busin
Biomolecules 2025, 15(11), 1592; https://doi.org/10.3390/biom15111592 - 13 Nov 2025
Abstract
The retinal pigment epithelium (RPE) is essential for maintaining retinal integrity, and its dysfunction underlies several progressive ocular diseases, including age-related macular degeneration, choroidal neovascularization (CNV), inherited retinal disorders (IRDs), and proliferative vitreoretinopathy (PVR). Although current therapies have improved disease management, they mainly [...] Read more.
The retinal pigment epithelium (RPE) is essential for maintaining retinal integrity, and its dysfunction underlies several progressive ocular diseases, including age-related macular degeneration, choroidal neovascularization (CNV), inherited retinal disorders (IRDs), and proliferative vitreoretinopathy (PVR). Although current therapies have improved disease management, they mainly target secondary pathological mechanisms and do not directly preserve or restore RPE function. Moreover, the delivery of therapeutic molecules or genes to the RPE remains a major challenge due to the presence of multiple ocular barriers and the need for sustained, localized action. Nanomedicine offers innovative solutions to these limitations by enabling precise, controlled, and cell-specific delivery of drugs and genetic materials. Engineered nanocarriers can be optimized to traverse ocular barriers, enhance bioavailability, and modulate the retinal microenvironment. This review summarizes recent advances in nanoscale delivery systems for RPE-targeted therapies, focusing on design principles, targeting strategies, and therapeutic applications, and discusses the translational challenges that must be addressed to bring nanotechnology-based treatments closer to clinical application. Full article
(This article belongs to the Special Issue State of the Art and Perspectives in Retinal Pigment Epithelium)
Show Figures

Figure 1

20 pages, 2851 KB  
Article
Retinal Ischemia: Therapeutic Effects and Mechanisms of Paeoniflorin
by Windsor Wen-Jin Chao, Howard Wen-Haur Chao, Pai-Huei Peng, Yi-Tzu Lee and Hsiao-Ming Chao
Int. J. Mol. Sci. 2025, 26(22), 10924; https://doi.org/10.3390/ijms262210924 - 11 Nov 2025
Abstract
Retinal ischemia is a key factor in the progression of vision-threatening ocular diseases, including central retinal artery/vein occlusion, exudative age-related macular degeneration (eAMD), and proliferative diabetic retinopathy. This study investigates the effects of paeoniflorin along with its related neuroprotective molecular pathways in the [...] Read more.
Retinal ischemia is a key factor in the progression of vision-threatening ocular diseases, including central retinal artery/vein occlusion, exudative age-related macular degeneration (eAMD), and proliferative diabetic retinopathy. This study investigates the effects of paeoniflorin along with its related neuroprotective molecular pathways in the treatment of retinal ischemia. Free radical or ischemic-like damage was induced by incubating retinal pigment epithelium (RPE) cells for 24 h with 1 mM hydrogen peroxide (H2O2) or by subjecting retinal neuronal cells to 8 h of oxygen–glucose deprivation (OGD). Both treatments caused significant cell loss. Treatment with paeoniflorin significantly increased cell viability at 0.5 mM in both cell types. In a Wistar rat model of retinal ischemia and reperfusion (I/R) elicited by sustained high intraocular pressure (HIOP), pre-treatment with 0.5 mM paeoniflorin mitigated the ischemia-induced decline in ERG b-wave amplitude, reduction in whole and inner retinal thickness, loss of fluorogold-labeled retinal ganglion cells, and formation of apoptotic cells. Meanwhile, paeoniflorin effectively downregulated pro-neovascular mediators β-catenin, hypoxia-inducible factor 1-alpha (HIF-1α), vascular endothelial growth factor (VEGF), and the pro-inflammatory/angiogenic biomarker angiopoietin-2 (Ang-2), producing effects similar to the Wnt/β-catenin inhibitor (dickkopf-related protein 1), anti-angiogenic pigment epithelium-derived factor (PEDF), and anti-VEGF Avastin (bevacizumab). These findings suggest that paeoniflorin may protect against retinal ischemia through its anti-inflammatory, anti-neovascular/angiogenic, antioxidative, and neuroprotective properties. Full article
(This article belongs to the Special Issue Molecular Insight into Retinal Diseases)
Show Figures

Figure 1

20 pages, 11004 KB  
Review
Local Insulin for Local Needs? Insights into Retinal Insulin Signaling and RPE Metabolism
by Matilde Balbi, Alessandra Puddu, Andrea Amaroli, Davide Maggi, Isabella Panfoli and Silvia Ravera
Biomolecules 2025, 15(11), 1570; https://doi.org/10.3390/biom15111570 - 8 Nov 2025
Viewed by 422
Abstract
Insulin is a key anabolic hormone traditionally considered to be exclusively produced by pancreatic β-cells. Insulin exerts several systemic effects involved in glucose uptake and metabolism. In the retina, insulin signaling acts as a regulator of photoreceptor- retinal pigment epithelium (RPE) metabolic coupling [...] Read more.
Insulin is a key anabolic hormone traditionally considered to be exclusively produced by pancreatic β-cells. Insulin exerts several systemic effects involved in glucose uptake and metabolism. In the retina, insulin signaling acts as a regulator of photoreceptor- retinal pigment epithelium (RPE) metabolic coupling as well as of neuronal survival via the PI3K/Akt and MAPK/ERK pathways. Impaired insulin signaling contributes to diabetic retinopathy, retinitis pigmentosa, and age-related degeneration by disrupting energy homeostasis and trophic support. However, growing evidence suggests that the retina, particularly RPE, locally synthesizes and secretes insulin. Although the role of local insulin production in the retina remains to be clarified, this discovery introduces a paradigm shift in retinal physiology, suggesting a self-sustaining insulin signaling system that supports glucose uptake, lipid metabolism, and neurovascular integrity. Emerging data indicate that RPE-derived insulin is stimulated by photoreceptor outer segment (POS) phagocytosis and may act through autocrine and paracrine mechanisms to maintain retinal function, even under conditions of systemic insulin deficiency. Understanding this extra-pancreatic insulin source opens new therapeutic perspectives aimed at enhancing local insulin signaling to preserve vision and prevent retinal degeneration. Thus, the objective of this review is to summarize current evidence on RPE-derived insulin and to discuss its potential implications for retinal homeostasis and disease. Full article
(This article belongs to the Special Issue State of the Art and Perspectives in Retinal Pigment Epithelium)
Show Figures

Figure 1

17 pages, 6190 KB  
Article
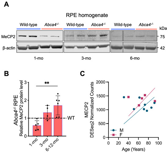
Dysregulated DNA Methylation in Abca4-/- Retinal Pigment Epithelium: Insights into Early Stage of Stargardt Disease
by Arpita Dave, Anela Tosevska, Marco Morselli, Emily Tom, Matteo Pellegrini, Dorota Skowronska-Krawczyk and Roxana A. Radu
Int. J. Mol. Sci. 2025, 26(21), 10742; https://doi.org/10.3390/ijms262110742 - 5 Nov 2025
Viewed by 242
Abstract
Stargardt disease (STGD1), the most common inherited juvenile macular degeneration, is caused by biallelic mutations in the ABCA4 gene. Currently, there is no approved treatment. In this study, we investigated early-stage epigenomic changes in the retinal pigment epithelium (RPE) of Abca4-/- mice, [...] Read more.
Stargardt disease (STGD1), the most common inherited juvenile macular degeneration, is caused by biallelic mutations in the ABCA4 gene. Currently, there is no approved treatment. In this study, we investigated early-stage epigenomic changes in the retinal pigment epithelium (RPE) of Abca4-/- mice, a well-established model of STGD1. Reduced representation bisulfite sequencing (RRBS) revealed hypermethylation of gene regions associated with disease-related pathways, implicating methyl-CpG-binding protein 2 (MeCP2) and RE1-silencing transcription factor (REST) as potential regulators. Notably, DNA methylation of a subset of genes preceded their transcriptional change and disease phenotypes in Abca4-/- RPE. Together with the detected age-dependent increase in MeCP2 levels in Abca4-/- RPE, these findings suggest that early DNA methylation changes may contribute to RPE dysfunction and eventual cell loss in STGD1. Full article
Show Figures

Figure 1

29 pages, 11403 KB  
Article
In-Vivo Characterization of Healthy Retinal Pigment Epithelium and Photoreceptor Cells from AO-(T)FI Imaging
by Sohrab Ferdowsi, Leila Sara Eppenberger, Safa Mohanna, Oliver Pfäffli, Christoph Amstutz, Lucas M. Bachmann, Michael A. Thiel and Martin K. Schmid
Vision 2025, 9(4), 91; https://doi.org/10.3390/vision9040091 - 1 Nov 2025
Viewed by 290
Abstract
We provide an automated characterization of human retinal cells, i.e., RPE’s based on the non-invasive AO-TFI retinal imaging and PR’s based on the non-invasive AO-FI retinal imaging on a large-scale study involving 171 confirmed healthy eyes from 104 participants of 23 to 80 [...] Read more.
We provide an automated characterization of human retinal cells, i.e., RPE’s based on the non-invasive AO-TFI retinal imaging and PR’s based on the non-invasive AO-FI retinal imaging on a large-scale study involving 171 confirmed healthy eyes from 104 participants of 23 to 80 years old. Comprehensive standard checkups based on SD-OCT and Fondus imaging modalities were carried out by Ophthalmologists from the Luzerner Kantonsspital (LUKS) to confirm the absence of retinal pathologies. AO imaging imaging was performed using the Cellularis® device and each eye was imaged at various retinal eccentricities. The images were automatically segmented using a dedicated software and RPE and PR cells were identified and morphometric characterizations, such as cell density and area were computed. The results were stratified based on various criteria, such as age, retinal eccentricity, visual acuity, etc. The automatic segmentation was validated independently on a held-out set by five trained medical students not involved in this study. We plotted cell density variations as a function of eccentricity from the fovea along both nasal and temporal directions. For RPE cells, no consistent trend in density was observed between 0° to 9° eccentricity, contrasting with established histological literature demonstrating foveal density peaks. In contrast, PR cell density showed a clear decrease from 2.5° to 9°. RPE cell density declined linearly with age, whereas no age-related pattern was detected for PR cell density. On average, RPE cell density was found to be ≈6313 cells/mm2 (±σ=757), while the average PR cell density was calculated as ≈10,207 cells/mm2 (±σ=1273). Full article
Show Figures

Figure 1

14 pages, 1051 KB  
Article
Structure–Activity Relationships of N-Acyl Dopamines in Inhibiting Myofibroblast Transdifferentiation of Retinal Pigment Epithelial Cells
by Dandan Zhao, Vishaka Motheramgari, Riley Freudenberger, Sarah H. Shrader, Lucy J. Sloan, Zoe Lung, Wei Wang, Shigeo Tamiya and Zhao-Hui Song
Biomolecules 2025, 15(11), 1526; https://doi.org/10.3390/biom15111526 - 30 Oct 2025
Viewed by 273
Abstract
Aberrant wound healing in the retina can manifest as proliferative vitreoretinopathy (PVR), which involves the myofibroblast transdifferentiation of retinal pigment epithelial (RPE) cells. In this study, experiments were conducted to examine the structure–activity relationships of endocannabinoid-like compounds, N-acyl dopamines, on the myofibroblast [...] Read more.
Aberrant wound healing in the retina can manifest as proliferative vitreoretinopathy (PVR), which involves the myofibroblast transdifferentiation of retinal pigment epithelial (RPE) cells. In this study, experiments were conducted to examine the structure–activity relationships of endocannabinoid-like compounds, N-acyl dopamines, on the myofibroblast transdifferentiation of RPE cells. The collagen matrix contraction assay was used to assess myofibroblast function. Western blot analysis and immunocytochemistry techniques were used to evaluate myofibroblast markers. N-palmitoyl dopamine (PALDA), N-oleoyl dopamine (OLDA), and N-arachidonoyl dopamine (NADA), in a concentration-dependent manner, inhibited contraction of collagen matrices mediated by either primary porcine RPE cells treated with TGF-β2, or human RPE cells treated with TGF-β2 plus TNFα (TNT). The rank order of potency was PLDA = OLDA > NADA. In contrast, the substitution of dopamine with other polar head groups led to a complete loss of their ability to inhibit myofibroblast transdifferentiation. Western blot analysis demonstrated that PALDA, OLDA, and NADA down-regulated the myofibroblast markers fibronectin and α-SMA. Immunocytochemistry experiments showed that these N-acyl dopamines reduced the incorporation of α-SMA into F-actin stress fibers. Overall, these structure–activity relationship studies demonstrate that the dopamine head group is crucial for N-acyl dopamine to inhibit myofibroblast transdifferentiation of RPE cell, whereas the fatty acid side chain determines the potency of it. This study points to the potential of N-acyl dopamines as a novel class of therapeutic agents for treating retinal fibrotic conditions, such as PVR. Full article
(This article belongs to the Section Biological Factors)
Show Figures

Figure 1

18 pages, 1616 KB  
Article
Machine Learning-Driven Muscle Fatigue Estimation in Resistance Training with Assistive Robotics
by Jun-Young Baek, Jun-Hyeong Kwon, Hamza Khan and Min-Cheol Lee
Sensors 2025, 25(21), 6588; https://doi.org/10.3390/s25216588 - 26 Oct 2025
Viewed by 639
Abstract
Monitoring muscle fatigue is essential for ensuring safety and maximizing the effectiveness of resistance training. Conventional methods such as electromyography (EMG), inertial measurement units (IMU), and ratings of perceived exertion (RPE) involve complex procedures and have limited applicability, particularly in unsupervised or robotic [...] Read more.
Monitoring muscle fatigue is essential for ensuring safety and maximizing the effectiveness of resistance training. Conventional methods such as electromyography (EMG), inertial measurement units (IMU), and ratings of perceived exertion (RPE) involve complex procedures and have limited applicability, particularly in unsupervised or robotic exercise environments. This study proposes a machine learning-based approach to directly predict RPE from force–time data collected during repeated isokinetic bench press sets. Thirty-two male participants (64 limb datasets) performed seven sets at a standardized 7RM load, with load cell data and RPE scores recorded. Biomechanical features representing magnitude, variability, energy, and temporal dynamics were extracted, along with engineered features reflecting relative changes and inter-set variations. The findings indicate that RPE is more closely related to relative fatigue progression than to absolute biomechanical output. Incorporating engineered features substantially improved predictive performance, with the Random Forest model achieving the highest accuracy and more than 93% of predictions falling within ±1 RPE unit of the reported values. The proposed approach can be seamlessly integrated into intelligent resistance machines, enabling automated load adjustment and providing substantial potential for applications in both athletic training and rehabilitation contexts. Full article
(This article belongs to the Section Biomedical Sensors)
Show Figures

Figure 1

17 pages, 3609 KB  
Article
Nrf2 Activated by PD-MSCs Attenuates Oxidative Stress in a Hydrogen Peroxide-Injured Retinal Pigment Epithelial Cell Line
by Se Jin Hong, Dae-Hyun Lee, Jeong Woo Choi, Hankyu Lee, Youngje Sung and Gi Jin Kim
Antioxidants 2025, 14(11), 1279; https://doi.org/10.3390/antiox14111279 - 25 Oct 2025
Viewed by 601
Abstract
Age-related macular degeneration (AMD) is a retinal degenerative disease caused by oxidative stress. Thus, we aimed to reduce oxidative stress through the use of placenta-derived mesenchymal stem cells (PD-MSCs). To induce oxidative stress in ARPE-19 cells, we treated them with 200 µM hydrogen [...] Read more.
Age-related macular degeneration (AMD) is a retinal degenerative disease caused by oxidative stress. Thus, we aimed to reduce oxidative stress through the use of placenta-derived mesenchymal stem cells (PD-MSCs). To induce oxidative stress in ARPE-19 cells, we treated them with 200 µM hydrogen peroxide (H2O2) for 2 h and then cocultured them with PD-MSCs. The dissociation of the KEAP1/Nrf2 complex, along with the expression of phosphoinositide 3-kinase (PI3K) and protein kinase B (AKT), increased in the coculture group compared with the H2O2 treatment group (* p < 0.05). The expression levels of antioxidant genes increased in the cocultured group compared with those in the H2O2 treatment group (* p < 0.05), whereas the ROS levels decreased in the cocultured group (* p < 0.05). Additionally, both the expression of mitochondrial dynamics markers and the mitochondrial membrane potential increased when the cells were cocultured with PD-MSCs (* p < 0.05). PD-MSC cocultivation decreased the expression levels of lipoproteins (* p < 0.05). Finally, we confirmed that PD-MSCs promoted the expression of RPE-specific genes in H2O2-injured ARPE-19 cells (* p < 0.05). These findings suggest a new aspect of stem cell treatment for AMD induced by oxidative stress. Full article
Show Figures

Figure 1

26 pages, 2013 KB  
Review
Title Oxidative Stress in Age-Related Macular Degeneration: From Molecular Mechanisms to Emerging Therapeutic Targets
by Tatsuya Mimura and Hidetaka Noma
Antioxidants 2025, 14(10), 1251; https://doi.org/10.3390/antiox14101251 - 18 Oct 2025
Viewed by 728
Abstract
Age-related macular degeneration (AMD) is a leading cause of irreversible visual impairment in the elderly, and oxidative stress, primarily mediated by reactive oxygen species (ROS), is widely recognized as a central driver of its onset and progression. The retina is highly susceptible to [...] Read more.
Age-related macular degeneration (AMD) is a leading cause of irreversible visual impairment in the elderly, and oxidative stress, primarily mediated by reactive oxygen species (ROS), is widely recognized as a central driver of its onset and progression. The retina is highly susceptible to oxidative damage due to its elevated oxygen consumption, abundant polyunsaturated fatty acids, and continuous exposure to light. Recent studies have elucidated molecular mechanisms in which mitochondrial dysfunction, disruption of redox homeostasis, inflammation, and complement activation interact to promote degeneration of retinal pigment epithelium (RPE) and photoreceptor cells. In addition to age-related oxidative stress, environmental factors such as motor vehicle exhaust and volatile organic compounds (VOCs) can accelerate the accumulation of lipofuscin and drusen, thereby fostering a chronic pro-inflammatory milieu. From a therapeutic perspective, beyond conventional antioxidant supplementation, emerging strategies targeting oxidative stress-related pathways have gained attention, including mitochondrial protectants, activation of the nuclear factor erythroid 2-related factor 2 (Nrf2) pathway, anti-inflammatory agents, and gene therapy. Importantly, several innovative approaches are under investigation, such as saffron supplementation with neuroprotective properties, drug repositioning of levodopa, and nanotechnology-based delivery systems to enhance retinal bioavailability of antioxidants and gene therapies. This review summarizes the pathophysiological role of oxidative stress in AMD from a molecular mechanistic perspective and discusses recent advances in research and novel therapeutic targets. Full article
(This article belongs to the Special Issue Role of Oxidative Stress in Eye Diseases)
Show Figures

Figure 1

43 pages, 6032 KB  
Article
Modulation of mTOR Within Retinal Pigment Epithelium Affects Cell Viability and Mitochondrial Pathology
by Gloria Lazzeri, Michela Ferrucci, Paola Lenzi, Maria Anita Giambelluca, Francesca Biagioni, Carla Letizia Busceti, Alessandro Frati and Francesco Fornai
Int. J. Mol. Sci. 2025, 26(19), 9442; https://doi.org/10.3390/ijms26199442 - 26 Sep 2025
Viewed by 671
Abstract
The relevance of well-structured mitochondria in sustaining the integrity of the retinal pigment epithelium (RPE) is increasingly evident. Conversely, altered mitochondria are a culprit of age-related macular degeneration (AMD), which is influenced by the activity of mechanistic target of rapamycin (mTOR). In the [...] Read more.
The relevance of well-structured mitochondria in sustaining the integrity of the retinal pigment epithelium (RPE) is increasingly evident. Conversely, altered mitochondria are a culprit of age-related macular degeneration (AMD), which is influenced by the activity of mechanistic target of rapamycin (mTOR). In the present manuscript, the mitochondrial status of RPE cells was investigated by light and electron microscopy following the administration of various doses of compounds, which modulate mTOR. The study combines MitoTracker dyes and mitochondrial immunohistochemistry with in situ mitochondrial morphometry. Various doses of 3-methyladenine (3-MA), curcumin, and rapamycin were administered alone or in combination. The activity of autophagy and mTOR was quantified following each treatment. Administration of 3-MA led to activation of mTOR, which was associated with severe cell death, altered membrane permeability, and altered ZO-1 expression. In this condition, mitochondrial mass was reduced, despite a dramatic increase in damaged mitochondria being reported. The decrease in healthy mitochondria was concomitant with alterations in key mitochondria-related antigens such as Tomm20, Pink1, and Parkin. Specific mitochondrial alterations were quantified through in situ ultrastructural morphometry. Both curcumin and rapamycin counteract mTOR activation and rescue mitochondrial status, while preventing RPE cell loss and misplacement of decreased ZO-1 expression. Mitigation of mTOR may protect mitochondria in retinal degeneration. Full article
(This article belongs to the Special Issue Molecular Pathways of Proteostasis in Aging and Diseases)
Show Figures

Figure 1

19 pages, 3039 KB  
Article
A Sulfated Polysaccharide from Gelidium crinale Suppresses Oxidative Stress and Epithelial–Mesenchymal Transition in Cultured Retinal Pigment Epithelial Cells
by Yurong Fang, Haiyan Zheng, Yizhu Chen, Bomi Ryu and Zhong-Ji Qian
Mar. Drugs 2025, 23(10), 381; https://doi.org/10.3390/md23100381 - 26 Sep 2025
Viewed by 518
Abstract
Age-related macular degeneration (AMD) progresses to vision-threatening dry and wet forms, with no effective dry AMD treatments available. The sulfated polysaccharide (GNP, 25.8 kDa) derived from Gelidium crinale exhibits diverse biological activities and represents a potential source of novel therapeutic agents. This study [...] Read more.
Age-related macular degeneration (AMD) progresses to vision-threatening dry and wet forms, with no effective dry AMD treatments available. The sulfated polysaccharide (GNP, 25.8 kDa) derived from Gelidium crinale exhibits diverse biological activities and represents a potential source of novel therapeutic agents. This study employed a hydrogen peroxide (H2O2)-induced oxidative stress and epithelial–mesenchymal transition (EMT) model in retinal pigment epithelial (RPE) cells to investigate GNP’s protective mechanisms against both oxidative damage and EMT. The results demonstrated that GNP effectively suppressed oxidative stress, with the 600 μg/mL dose significantly inhibiting excessive reactive oxygen species (ROS) generation to levels comparable to untreated controls. Concurrently, at concentrations of 200–600 μg/mL, GNP inhibited NF-κB signaling and increased the Bax/Bcl-2 ratio, effectively counteracting H2O2-induced oxidative damage and cell apoptosis. Furthermore, in H2O2-treated ARPE-19 cells, 600 μg/mL GNP significantly reduced the secretion of N-cadherin (N-cad), Vimentin (Vim), and α-smooth muscle actin (α-SMA), while increasing E-cadherin (E-cad) expression, consequently inhibiting cell migration. Mechanistically, GNP activated the Nrf2/HO-1 pathway, thereby mitigating oxidative stress. These findings suggest that GNP may serve as a potential therapeutic agent for dry AMD. Full article
Show Figures

Figure 1

18 pages, 1009 KB  
Review
Optogenetics: A Novel Therapeutic Avenue for Age-Related Macular Degeneration
by Pier Luigi Grenga, Chiara Ciancimino, Alessandro Meduri and Serena Fragiotta
Biomolecules 2025, 15(9), 1286; https://doi.org/10.3390/biom15091286 - 5 Sep 2025
Viewed by 1416
Abstract
Age-related macular degeneration (AMD) is a leading cause of irreversible vision loss in the elderly, characterized by progressive degeneration of the retinal pigment epithelium (RPE) and photoreceptors in the macula. Current treatment options primarily focus on slowing disease progression in neovascular AMD, while [...] Read more.
Age-related macular degeneration (AMD) is a leading cause of irreversible vision loss in the elderly, characterized by progressive degeneration of the retinal pigment epithelium (RPE) and photoreceptors in the macula. Current treatment options primarily focus on slowing disease progression in neovascular AMD, while effective therapies for dry AMD remain limited. Optogenetics, a revolutionary technique utilizing light-sensitive proteins (opsins) to control the activity of genetically targeted cells, has emerged as a promising therapeutic strategy for restoring vision in retinal degenerative diseases. In retinal disease models, adeno-associated viruses (AAVs) serve as delivery vectors via intravitreal or subretinal injections. This review explores the principles of optogenetics, its application in preclinical AMD models, and the potential for clinical translation of this approach. We discuss the various optogenetic tools, delivery methods, and the challenges and future directions in harnessing this technology to combat AMD-related vision loss. Full article
Show Figures

Figure 1

29 pages, 1843 KB  
Article
QMR® and Patient Blood-Derived Secretome Modulate RPE microRNA Networks Under Oxidative Stress
by Simona Alibrandi, Domenico Mordà, Concetta Scimone, Angela D’ascola, Federica Aliquò, Alessandro Pozzato, Sergio Zaccaria Scalinci, Rosalia D’Angelo, Antonina Sidoti and Luigi Donato
Int. J. Mol. Sci. 2025, 26(17), 8614; https://doi.org/10.3390/ijms26178614 - 4 Sep 2025
Viewed by 812
Abstract
Oxidative stress destabilizes microRNA homeostasis in the retinal pigment epithelium (RPE), driving apoptosis and the epithelial-to-mesenchymal transition, which contribute to age-related macular degeneration. We investigated whether Quantum Molecular Resonance (QMR®) electrostimulation, alone or combined with Patient Blood-Derived (PBD) secretoma, can reprogram [...] Read more.
Oxidative stress destabilizes microRNA homeostasis in the retinal pigment epithelium (RPE), driving apoptosis and the epithelial-to-mesenchymal transition, which contribute to age-related macular degeneration. We investigated whether Quantum Molecular Resonance (QMR®) electrostimulation, alone or combined with Patient Blood-Derived (PBD) secretoma, can reprogram the RPE miRNome and mitigate stress-induced damage. Human ARPE-19 cells were exposed to tert-butyl-hydroperoxide and treated with QMR®, PBD secretome, or their combination. The deep sequencing of small RNAs at 24 h and 72 h, followed by differential expression and pathway enrichment analyses, delineated treatment-driven miRNA signatures. Oxidative stress deregulated > 50 miRNAs, enriching pro-apoptotic, fibrotic, and inflammatory pathways. QMR® restored roughly 40% of these miRNAs and upregulated additional cytoprotective species such as miR-590-3p, a known regulator of the NF-κB and NLRP3 pathways according to validated target databases. While these observations suggest the potential involvement of inflammatory and stress-related cascades, functional assays will be required to directly confirm such effects. Secretome treatment preferentially increased anti-inflammatory miR-146a-5p and regenerative miR-204-5p while suppressing pro-fibrotic let-7f-5p. Combined QMR® + secretome triggered the broadest miRNA response, normalizing over two-thirds of stress-altered miRNAs. These changes are predicted to influence antioxidant, anti-apoptotic, and anti-fibrotic pathways, although they did not translate into additional short-term cytoprotection compared with QMR® alone. These data indicate that QMR® and PBD secretome modulate complementary miRNA programs that converge on stress response networks. This broader molecular reprogramming may reflect regulatory complementarity, but functional validation is needed to determine whether it provides benefits beyond those observed with QMR® alone. These findings offer molecular insights into potential non-invasive, cell-free strategies for retinal degeneration, although in vivo validation will be required before any clinical translation to Age-Related Macular Degeneration (AMD) therapy. Full article
(This article belongs to the Special Issue Unravelling Functional Biology in Retinal Dystrophies and Eye Disease)
Show Figures

Figure 1

17 pages, 1860 KB  
Article
Hormetic Effects of Curcumin in RPE Cells: SIRT1 and Caspase-3 Inactivation with Implications for AMD
by Jacopo Di Gregorio, Darin Zerti, Giulia Carozza, Annamaria Capozzo, Vincenzo Flati, Marco Feligioni and Rita Maccarone
Int. J. Mol. Sci. 2025, 26(17), 8555; https://doi.org/10.3390/ijms26178555 - 3 Sep 2025
Viewed by 3691
Abstract
Retinal Pigment Epithelium (RPE), a component of the blood–retinal barrier, plays a pivotal role in maintaining retinal homeostasis and visual function. Dysfunction of the RPE is an early event that triggers photoreceptor death, in Age-related Macular Degeneration (AMD), a multifactorial disorder primarily caused [...] Read more.
Retinal Pigment Epithelium (RPE), a component of the blood–retinal barrier, plays a pivotal role in maintaining retinal homeostasis and visual function. Dysfunction of the RPE is an early event that triggers photoreceptor death, in Age-related Macular Degeneration (AMD), a multifactorial disorder primarily caused by an imbalance between endogenous antioxidant defenses and reactive oxygen species production. Our in vitro study investigated the hormetic effects of curcumin in human RPE cells (ARPE-19), focusing on its capability to modulate two enzymes related to the onset of AMD: Sirtuin 1 (SIRT1), a NAD+-dependent deacetylase enzyme involved in cellular metabolism, aging, and stress response, and caspase-3, a crucial enzyme in programmed cell death. Curcumin exhibited classic hormetic doseresponses, with low concentrations (5–10 μM) providing cytoprotection while at high doses (≥20 μM) inducing toxicity. Under moderate oxidative stress, acetylated p53 was significantly reduced, indicating SIRT1 activation; curcumin 10 μM restored basal SIRT1 activity, while 5 µM did not. Both concentrations significantly decreased cleaved caspase-3 levels, demonstrating the anti-apoptotic effects of curcumin. Our results reveal curcumin’s hormetic mechanisms of RPE protection and emphasize the critical importance of dose optimization within the hormetic window for AMD therapeutic development. Full article
Show Figures

Graphical abstract

Back to TopTop