Sign in to use this feature.

Years

Between: -

Subjects

remove_circle_outline
remove_circle_outline
remove_circle_outline
remove_circle_outline
remove_circle_outline
remove_circle_outline
remove_circle_outline
remove_circle_outline
remove_circle_outline

Journals

remove_circle_outline
remove_circle_outline
remove_circle_outline
remove_circle_outline
remove_circle_outline
remove_circle_outline
remove_circle_outline
remove_circle_outline
remove_circle_outline
remove_circle_outline
remove_circle_outline
remove_circle_outline
remove_circle_outline
remove_circle_outline
remove_circle_outline
remove_circle_outline
remove_circle_outline
remove_circle_outline
remove_circle_outline
remove_circle_outline
remove_circle_outline
remove_circle_outline
remove_circle_outline
remove_circle_outline
remove_circle_outline
remove_circle_outline
remove_circle_outline
remove_circle_outline
remove_circle_outline
remove_circle_outline
remove_circle_outline
remove_circle_outline
remove_circle_outline
remove_circle_outline

Article Types

Countries / Regions

remove_circle_outline
remove_circle_outline
remove_circle_outline
remove_circle_outline
remove_circle_outline
remove_circle_outline
remove_circle_outline
remove_circle_outline
remove_circle_outline

Search Results (6,827)

Search Parameters:
Keywords = Hg2+

Order results
Result details
Results per page
Select all
Export citation of selected articles as:
16 pages, 10722 KB  
Article
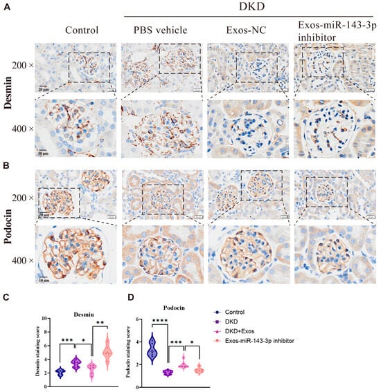
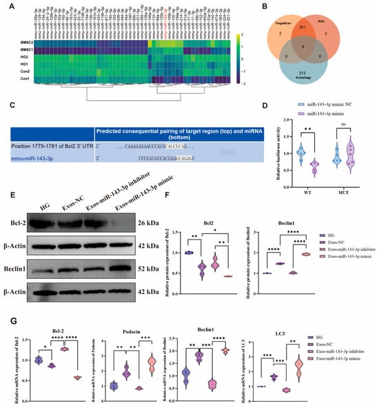
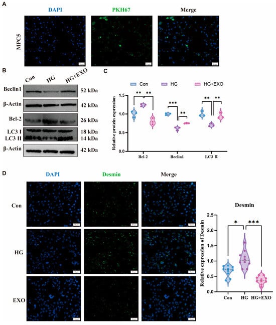
Mesenchymal Stem Cell-Derived Exosomes miR-143-3p Attenuates Diabetic Kidney Disease by Enhancing Podocyte Autophagy via Bcl-2/Beclin1 Pathway
by Wenze Song, Jiao Wang, Lulu Guan, Yun Zou, Jiarong Liu, Wen Chen, Jixiong Xu and Wei Cai
Biomedicines 2026, 14(1), 184; https://doi.org/10.3390/biomedicines14010184 - 14 Jan 2026
Abstract
Objective: Diabetic kidney disease (DKD) is characterized by podocyte injury and impaired autophagy. Bone marrow mesenchymal stem cell-derived exosomes (BMSC-Exos) exhibit therapeutic potential for DKD, yet their mechanisms remain unclear. This study investigated whether BMSC-Exos restore podocyte autophagy via the miR-143-3p/Bcl-2/Beclin1 axis [...] Read more.
Objective: Diabetic kidney disease (DKD) is characterized by podocyte injury and impaired autophagy. Bone marrow mesenchymal stem cell-derived exosomes (BMSC-Exos) exhibit therapeutic potential for DKD, yet their mechanisms remain unclear. This study investigated whether BMSC-Exos restore podocyte autophagy via the miR-143-3p/Bcl-2/Beclin1 axis to delay DKD progression. Methods: A high-glucose (HG)-induced podocyte injury model was established using mouse podocytes (MPC5). Autophagy-related proteins (Beclin1, Bcl-2, LC3) and the injury marker desmin were analyzed by Western blot and immunofluorescence (IF). High-throughput sequencing identified BMSC-Exos-enriched miRNAs, with the miR-143-3p/Bcl-2 targeting relationship validated by dual-luciferase reporter assays. BMSCs transfected with miR-143-3p mimic or inhibitor were used to assess exosomes effects on autophagy and podocin expression. In vivo, DKD mice received tail vein injections of modified BMSC-Exos, followed by evaluation of physiological parameters, biochemical indices, and renal histopathology. Results: BMSC-Exos were successfully isolated and characterized. Fluorescence microscopy confirmed exosomes internalization by HG-treated MPC5 cells. BMSC-Exos upregulated Beclin1 and LC3-II while downregulating Bcl-2 and desmin, indicating enhanced autophagy. High-throughput sequencing revealed miR-143-3p enrichment in BMSC-Exos, and Bcl-2 was confirmed as a direct target of miR-143-3p. Exosomes from miR-143-3p mimic-transfected BMSCs further promoted autophagy and podocin expression. In DKD mice, BMSC-Exos reduced blood glucose, urinary albumin-to-creatinine ratio (UACR), and ameliorated renal damage, whereas miR-143-3p inhibition attenuated these effects. Conclusions: BMSC-Exos deliver miR-143-3p to target Bcl-2, thereby activating Beclin1-mediated autophagy and ameliorating DKD. This study elucidates a novel autophagy regulatory mechanism supporting BMSC-Exos as a cell-free therapy for DKD. Full article
(This article belongs to the Section Cell Biology and Pathology)
Show Figures

Figure 1

33 pages, 886 KB  
Review
Current Pharmacotherapeutic Strategies in Diffuse Gliomas: Focus on Glioblastoma, IDH-Wildtype, and Emerging Targeted Therapies for IDH-Mutant Tumors
by Klaudia Dynarowicz, Barbara Smolak, Dorota Bartusik-Aebisher, Wiesław Guz, Gabriela Henrykowska and David Aebisher
Pharmaceuticals 2026, 19(1), 148; https://doi.org/10.3390/ph19010148 - 14 Jan 2026
Abstract
Glioblastoma, isocitrate dehydrogenase (IDH1/2) wild-type (IDH-wildtype), is one of the most aggressive and malignant tumors of the central nervous system, characterized by rapid growth, pronounced cellular heterogeneity, and an exceptionally poor prognosis. The median survival time for patients with glioblastoma, [...] Read more.
Glioblastoma, isocitrate dehydrogenase (IDH1/2) wild-type (IDH-wildtype), is one of the most aggressive and malignant tumors of the central nervous system, characterized by rapid growth, pronounced cellular heterogeneity, and an exceptionally poor prognosis. The median survival time for patients with glioblastoma, IDH-wildtype, is approximately 15 months after diagnosis, and current multimodal treatment strategies remain largely ineffective. This review focuses on contemporary pharmacotherapeutic approaches used in the management of glioblastoma, IDH-wildtype, including temozolomide-based chemotherapy, corticosteroids for edema control, and antiangiogenic therapy in recurrent disease, with particular emphasis on their clinical efficacy and limitations. In addition, the review discusses emerging targeted therapeutic strategies developed for IDH-mutant diffuse gliomas, which represent a biologically distinct disease entity. Particular attention is given to ivosidenib, a selective inhibitor of mutant IDH1, currently evaluated for the treatment of astrocytoma, IDH-mutant, grade 4. Its epigenetic mechanism of action, involving inhibition of the oncometabolite 2-hydroxyglutarate (2-HG), is outlined, along with preliminary clinical evidence suggesting potential to delay disease progression. Finally, innovative drug-delivery technologies designed to overcome the blood–brain barrier are briefly discussed as complementary strategies that may enhance the efficacy of both conventional and targeted therapies. Overall, future advances in the treatment of diffuse gliomas will likely depend on the integration of molecularly targeted agents, predictive biomarkers, and advanced delivery platforms aimed at improving patient survival and quality of life. Full article
(This article belongs to the Special Issue Advances in Medicinal Chemistry: 2nd Edition)
18 pages, 1078 KB  
Article
Spatial Patterns of Mercury and Geochemical Baseline Values in Arctic Soils
by Evgeny Lodygin
Soil Syst. 2026, 10(1), 14; https://doi.org/10.3390/soilsystems10010014 - 14 Jan 2026
Abstract
The issue of formulating scientifically sound standards for mercury (Hg) content in Arctic soils is becoming increasingly pertinent in view of the rising human impact and climate change, which serve to augment the mobility of Hg compounds and their involvement in biogeochemical processes. [...] Read more.
The issue of formulating scientifically sound standards for mercury (Hg) content in Arctic soils is becoming increasingly pertinent in view of the rising human impact and climate change, which serve to augment the mobility of Hg compounds and their involvement in biogeochemical processes. In the absence of uniform criteria for regulating Hg concentrations, it is particularly important to determine its geochemical baseline values and the factors that determine the spatial and vertical distribution of the element in the soil profile. The study conducted a comprehensive investigation of Hg content and patterns of its distribution in various types of tundra soils in the European North-East of Russia. The mass fraction of total Hg was determined by atomic absorption spectrometry, and the spatial features of accumulation were analysed using geoinformation technologies. The distribution of Hg in the soils of the tundra zone was found to be distinctly mosaic in nature, determined by the combined influence of organic matter, granulometric composition, and hydrothermal conditions. It has been established that the complex influence of the physicochemical properties of soils determines the spatial heterogeneity of Hg distribution in the soils of the tundra zone. The most effective Hg accumulators are peat and gley horizons enriched with organic matter and physical clay fraction, while in Podzols, vertical migration of Hg is observed in the presence of a leaching water regime. In order to standardise geochemical baseline Hg values, a 95% upper confidence limit (UCL95%) is proposed. This approach enables the consideration of natural background fluctuations and the exclusion of extreme values. The results obtained provide a scientific basis for the establishment of standards for Hg content in background soils of the Arctic. Full article
Show Figures

Figure 1

16 pages, 937 KB  
Article
Effects of Continuous Application of Urban Sewage Sludge on Heavy Metal Pollution Risks in Orchard Soils
by Junxiang Xu, Xiang Zhao, Jianjun Xiong, Yufei Li, Qianqian Lang, Ling Zhang and Qinping Sun
Sustainability 2026, 18(2), 826; https://doi.org/10.3390/su18020826 - 14 Jan 2026
Abstract
To investigate the impacts of the continuous application of urban sewage sludge on heavy metal pollution risks in wine grape orchards, this study conducted a five-year field plot experiment using wine grapes as the test crop. The experimental design included three sludge application [...] Read more.
To investigate the impacts of the continuous application of urban sewage sludge on heavy metal pollution risks in wine grape orchards, this study conducted a five-year field plot experiment using wine grapes as the test crop. The experimental design included three sludge application rates and a control without sludge application. Soil physicochemical properties, the single-factor and integrated pollution indices (PI and NIPI) of heavy metals, potential ecological risk indices (EI and RI), and the safe application duration of sludge were analyzed. The results suggest that sludge application significantly increased soil organic matter, total nitrogen, total phosphorus, and available phosphorus by 39.99–46.56%, 59.37–73.69%, 83.57–143.19%, and 88.79%, respectively, while reducing soil bulk density by 8.70–27.92%. The PI and EI of Cd exhibited significant linear increases with the duration of sludge application, with annual increments of 0.010 and 0.31, respectively. Hg was influenced by both the application rates and duration, with annual increments of 0.013 and 0.52 for the PI and EI, respectively. These two elements collectively drove overall increases of 7.31–24.96% in NIPI and 32.51–59.90% in RI, with mean annual increases of 0.0064 and 0.84, respectively. In contrast, Cr, Pb, and As showed no significant changes. Based on the calculated environmental capacities of Cd and Hg, the safe application durations were estimated to be 46.99–126.93 and 48.58–131.21 years, respectively. These results demonstrate that under the current application intensity, sludge can improve soil fertility in the short term with controllable ecological risks. However, considering their potential environmental risks, the continuous accumulation of Cd and Hg necessitates vigilance. Full article
Show Figures

Figure 1

15 pages, 1328 KB  
Review
Hypertension and Valvular Heart Disease: An Overview of a Complex and Clinically Meaningful Relationship
by Roxana Oana Darabont, Diana Mihalcea and Dragos Vinereanu
Life 2026, 16(1), 125; https://doi.org/10.3390/life16010125 - 14 Jan 2026
Abstract
The overlooked relationship between hypertension (HTN) and valvular heart disease (VHD) has been brought to wider attention by large-scale population studies and the latest guidelines. Approximately 45% of patients with VHD have been diagnosed with HTN. This association increases with age, but cannot [...] Read more.
The overlooked relationship between hypertension (HTN) and valvular heart disease (VHD) has been brought to wider attention by large-scale population studies and the latest guidelines. Approximately 45% of patients with VHD have been diagnosed with HTN. This association increases with age, but cannot be explained solely by the rising prevalence of both conditions. HTN promotes the onset or worsening of VHD by mechanically stressing the valves and by modified blood flow dynamics through increased filling pressures and afterload. It has been shown that a 20 mmHg rise in BP triples the risk of aortic valvular disease and mitral regurgitation. This review will address the impact of HTN on the occurrence and progression of valvular lesions, its effect on the prognosis of patients with VHD, and the available data on blood pressure management. As long as relatively well-documented data on aortic valve disease are available, studies are still needed to clarify target blood pressure values under therapy and the most appropriate drug classes for mitral regurgitation, especially in its primary forms. Full article
Show Figures

Figure 1

17 pages, 1712 KB  
Article
Effects of Exogenous Phosphorus and Hydrogen Peroxide on Wheat Root Architecture
by Lei Chen, Lei Zhou, Yuwei Zhang and Hong Wang
Plants 2026, 15(2), 253; https://doi.org/10.3390/plants15020253 - 13 Jan 2026
Abstract
Plant root growth and architectural modifications are well-documented responses to phosphorous (P) starvation. The spatiotemporal dynamics of hydrogen peroxide (H2O2) in mediating root development under P deficiency, especially in cereal crops like wheat, remain insufficiently understood. A nutrient solution [...] Read more.
Plant root growth and architectural modifications are well-documented responses to phosphorous (P) starvation. The spatiotemporal dynamics of hydrogen peroxide (H2O2) in mediating root development under P deficiency, especially in cereal crops like wheat, remain insufficiently understood. A nutrient solution experiment was conducted to grow two varieties of wheat, including SM15 and HG35, with the treatments of 0.005 and 0.25 mmol/L P supply. Exogenous H2O2 and its scavenger ascorbic acid (AsA), and a NADPH oxidase inhibitor diphenylene iodonium (DPI) were added. The distribution of reactive oxygen species (ROS) in roots were detected by chemical staining and fluorescent probe technology. Low P supply did not change the root dry weight and total root length, while it decreased the lateral root density. The increase in the primary root and lateral root growth in P-starved wheat coincided with more ROS in the cell wall of the elongation zone. ROS production and oxidative enzyme activity of P-starved roots increased significantly. Low H2O2 induced the formation of lateral roots and significantly increased lateral root density under low P conditions. High H2O2 significantly reduced lateral root density but stimulated the nodal root formation. Exogenous AsA or DPI addition reversed the promotion of root growth imposed under the low P treatment or H2O2 addition. Furthermore, exogenous H2O2 treatment reduced the inhibitory effect of the DPI treatment on nodal root formation. It is suggested that the involvement of ROS in the regulation of wheat root system architecture under low P supply. Full article
Show Figures

Figure 1

22 pages, 1873 KB  
Review
Electron Transfer-Mediated Heavy Metal(loid) Bioavailability, Rice Accumulation, and Mitigation in Paddy Ecosystems: A Critical Review
by Zheng-Xian Cao, Zhuo-Qi Tian, Hui Guan, Yu-Wei Lv, Sheng-Nan Zhang, Tao Song, Guang-Yu Wu, Fu-Yuan Zhu and Hui Huang
Agriculture 2026, 16(2), 202; https://doi.org/10.3390/agriculture16020202 - 13 Jan 2026
Abstract
Electron transfer (ET) is a foundational biogeochemical process in paddy soils, distinctively molded by alternating anaerobic-aerobic conditions from flooding-drainage cycles. Despite extensive research on heavy metal(loid) (denoted as “HM”, e.g., As, Cd, Cr, Hg) dynamics in paddies, ET has not been systematically synthesized [...] Read more.
Electron transfer (ET) is a foundational biogeochemical process in paddy soils, distinctively molded by alternating anaerobic-aerobic conditions from flooding-drainage cycles. Despite extensive research on heavy metal(loid) (denoted as “HM”, e.g., As, Cd, Cr, Hg) dynamics in paddies, ET has not been systematically synthesized as a unifying regulatory mechanism, and the trade-offs of ET-based mitigation strategies remain unclear. These critical gaps have drastically controlled HMs’ mobility, which further modulates bioavailability and subsequent accumulation in rice (Oryza sativa L., a staple sustaining half the global population), posing substantial food safety risks. Alongside progress in electroactive microorganism (EAM) research, extracellular electron transfer (EET) mechanism delineation, and soil electrochemical monitoring, ET’s role in orchestrating paddy soil HM dynamics has garnered unparalleled attention. This review explicitly focuses on the linkage between ET processes and HM biogeochemistry in paddy ecosystems: (1) elucidates core ET mechanisms in paddy soils (microbial EET, Fe/Mn/S redox cycling, organic matter-mediated electron shuttling, rice root-associated electron exchange) and their acclimation to flooded conditions; (2) systematically unravels how ET drives HM valence transformation (e.g., As(V) to As(III), Cr(VI) to Cr(III)), speciation shifts (e.g., exchangeable Cd to oxide-bound Cd), and mobility changes; (3) expounds on ET-regulated HM bioavailability by modulating soil retention capacity and iron plaque formation; (4) synopsizes ET-modulated HM accumulation pathways in rice (root uptake, xylem/phloem translocation, grain sequestration); (5) evaluates key factors (water management, fertilization, straw return) impacting ET efficiency and associated HM risks. Ultimately, we put forward future avenues for ET-based mitigation strategies to uphold rice safety and paddy soil sustainability. Full article
Show Figures

Figure 1

12 pages, 545 KB  
Article
The Monday Effect: Weekly and Circadian Patterns in Acute Cardiovascular Emergencies Monday Effect in Cardiovascular Emergencies
by Gamze Yeter Arslan and Erkan Baysal
Medicina 2026, 62(1), 160; https://doi.org/10.3390/medicina62010160 - 13 Jan 2026
Abstract
Background and Objectives: Monday syndrome refers to a psychosomatic stress response occurring at the beginning of the work week and has been implicated in triggering acute cardiovascular events. This study aimed to evaluate the association between Monday syndrome and the incidence of cardiovascular [...] Read more.
Background and Objectives: Monday syndrome refers to a psychosomatic stress response occurring at the beginning of the work week and has been implicated in triggering acute cardiovascular events. This study aimed to evaluate the association between Monday syndrome and the incidence of cardiovascular emergencies. Materials and Methods: Between June 2024 and June 2025, a total of 500 patients aged 18–65 years who presented with acute cardiovascular events at two centers were retrospectively analyzed. Diagnoses included STEMI, NSTEMI, unstable angina, ventricular tachycardia/fibrillation, and hypertensive emergency. The distribution of events by weekday and hour was examined. Poisson regression was used to assess the effect of Mondays on event incidence. Results: Of 500 patients (mean age 49.1 ± 9.7 years, 50.4% male), the most common diagnoses were STEMI (31.8%) and NSTEMI (27.4%). The incidence of cardiovascular events was highest on Mondays (19.6%) and lowest on Sundays (10.6%). The early-morning period (06:00–10:00) showed the most significant clustering of events (p < 0.001). Systolic blood pressure (145 ± 18 vs. 139 ± 17 mmHg, p = 0.008) and heart rate (87 ± 12 vs. 82 ± 13 bpm, p = 0.01) were significantly higher on Mondays. Monday presentation was associated with a 23% higher event rate (incidence rate ratio [IRR] 1.23, 95% CI 1.10–1.38, p = 0.002). Conclusions: Monday syndrome is associated with a significant increase in the incidence of cardiovascular emergencies, especially in the early-morning hours. Increased sympathetic tone, hormonal activation, and psychosocial stress are possible contributors. Full article
(This article belongs to the Special Issue Acute Cardiovascular Events: Broadening Perspectives in Acute Care)
Show Figures

Figure 1

9 pages, 1622 KB  
Case Report
Bilateral Acute Angle-Closure Crisis Associated with Oral Tramadol Use After Robotic-Assisted Hysterectomy: A Case Report
by Assaf Kratz, Matan Bar and Ran Matlov Kormas
Reports 2026, 9(1), 24; https://doi.org/10.3390/reports9010024 - 13 Jan 2026
Abstract
Background and Clinical Significance: Tramadol-associated acute angle-closure crisis is rare and has been reported only once previously following subcutaneous administration. Acute angle closure may occur in anatomically predisposed individuals in the setting of perioperative physiological stress, with medications acting as contributory factors. [...] Read more.
Background and Clinical Significance: Tramadol-associated acute angle-closure crisis is rare and has been reported only once previously following subcutaneous administration. Acute angle closure may occur in anatomically predisposed individuals in the setting of perioperative physiological stress, with medications acting as contributory factors. Case Presentation: A 38-year-old woman developed a bilateral acute angle-closure crisis shortly after initiating oral tramadol for postoperative pain relief following an uncomplicated robotic-assisted laparoscopic hysterectomy. Within 24 h, she experienced headache, nausea, vomiting, periocular pain, and blurred vision. Ophthalmic examination revealed markedly elevated intraocular pressure (45 mmHg OD, 39 mmHg OS), corneal epithelial edema, mid-dilated pupils, and completely closed angles on gonioscopy. Prompt intraocular pressure–lowering therapy followed by bilateral Nd:YAG laser peripheral iridotomy resulted in full anatomical and functional recovery, with visual acuity returning to baseline within 48 h. Conclusions: In this case, extreme anatomical susceptibility due to significant hyperopia and very short axial lengths likely played a dominant role, with perioperative physiological factors contributing to pupillary dilation. Oral tramadol may have acted as a permissive factor lowering the threshold for angle closure rather than as a sole causative agent. Awareness of this potential association is important to facilitate early ophthalmic referral and prevent unnecessary diagnostic evaluations. Full article
(This article belongs to the Section Ophthalmology)
Show Figures

Figure 1

18 pages, 1170 KB  
Article
Impact of a Contextualized Workplace Intervention in a Latino Population on Reducing Cardiovascular Risk and Its Associated Factors
by Yoredy Sarmiento-Andrade, María Alejandra Ojeda Ordóñez, Juan Pablo Sisalima, Rosario Suárez, Rowland Snell Astudillo Cabrera, Estefanía Bautista-Valarezo and Bárbara Badanta
J. Clin. Med. 2026, 15(2), 628; https://doi.org/10.3390/jcm15020628 - 13 Jan 2026
Abstract
Background: Cardiovascular diseases (CVD) are the leading global cause of death, disproportionately affecting Latin America. This study evaluated the impact of a contextualized workplace intervention, adapted from the Diabetes Prevention Program (DPP), on reducing cardiovascular risk (CVR) in a Latin American population. Methods: [...] Read more.
Background: Cardiovascular diseases (CVD) are the leading global cause of death, disproportionately affecting Latin America. This study evaluated the impact of a contextualized workplace intervention, adapted from the Diabetes Prevention Program (DPP), on reducing cardiovascular risk (CVR) in a Latin American population. Methods: A quasi-experimental, pre-post study was conducted with 100 adults (34 males, 66 females) affiliated with the social security system. The 16-week “Transforma tu vida con cambios diarios” program, included ten sessions focused on motivation, healthy eating and physical activity. Sociodemographic, anthropometric, clinical, and biochemical parameters were measured before and after the intervention. CVR was estimated as a 10-year risk percentage using the non-laboratory Globorisk model. Analysis included paired t-test and Cohen’s d effect sizes. Results: Significant improvements (p < 0.05) were associated with the intervention. The predicted mean CVR score decreased from 8.03% to 6.71% (p = 0.03, d = 0.658). Reductions were observed in weight (73.1 to 71.7 kg, p < 0.001, d = 0.424), BMI (29.0 to 28.5 kg/m2, p < 0.001, d = 0.363), and physical inactivity (60% to 39%, p = 0.001). A moderate-low clinical impact was found for systolic blood pressure (124.9 to 121.2 mmHg; p = 0.003, d = 0.301) and glucose (103.3 to 101.1 mg/dL; p = 0.04, d = 0.218) and HDL cholesterol (51.5 to 54.9 mg/dL; p = 0.02, d = −0.286) showed significant but small effects. Conclusions: The intervention was associated with favorable changes in clinical and anthropometric indicators. The results provide preliminary evidence that logistical adaptation to the workplace can effectively reach at-risk Latino populations, with weight and BMI improvements reflecting the program’s strong physical activity component. Full article
Show Figures

Figure 1

17 pages, 547 KB  
Systematic Review
Presence of Trace Metals in the Biological Samples of Prostate Cancer Patients: A Systematic Review of Case-Control Studies
by Unathi A. Tshoni, Thokozani P. Mbonane and Phoka C. Rathebe
Cancers 2026, 18(2), 236; https://doi.org/10.3390/cancers18020236 - 13 Jan 2026
Abstract
Background/Objective: Prostate cancer (PCa) is the leading cause of death in the ageing male population across the globe, and trace metals have garnered much attention due to their sometimes-dual role in cellular mechanisms, as such contribute to the development and progression of prostate [...] Read more.
Background/Objective: Prostate cancer (PCa) is the leading cause of death in the ageing male population across the globe, and trace metals have garnered much attention due to their sometimes-dual role in cellular mechanisms, as such contribute to the development and progression of prostate cancer. Methods: This review consolidates the results of case-control studies that investigated the concentrations of certain trace metals—Arsenic (As), cadmium (Cd), mercury (Hg), manganese (Mn), nickel (Ni), lead (Pb), selenium (Se), and zinc (Zn) in various biological samples. Results: There are decreased concentrations of Se and Zn and increased Cd concentrations in samples of PCa patients when compared to healthy controls. As, Hg, Ni, and Pb concentrations have proven to be insignificant. Conclusions: There are other variables to consider and limitations that need to be investigated in studies of this nature; however, the results have been consistent in that increased exposure to toxic metals such as Cd, along with a deficiency in protective essential nutrients like Zn and Se, tends to produce a prostatic environment. Full article
(This article belongs to the Special Issue Prostate Cancer: Contemporary Standards and Challenges)
Show Figures

Figure 1

13 pages, 460 KB  
Review
Right Ventricular–Pulmonary Artery Coupling as a Prognostic Marker in Cardiac Amyloidosis: A Comprehensive Review
by Nikolaos Tsiamis, Dimitrios Afendoulis, Christos Tountas, Fotios Toulgaridis, Flora Tsakirian, Sotirios Tsalamandris, Maria Drakopoulou, Kostas Tsioufis, Anastasia Kitsiou and Konstantinos Toutouzas
Life 2026, 16(1), 109; https://doi.org/10.3390/life16010109 - 12 Jan 2026
Viewed by 18
Abstract
Background: Cardiac amyloidosis (CA) is characterized by progressive myocardial infiltration leading to restrictive cardiomyopathy and heart failure. While left ventricular assessment has traditionally dominated prognostic evaluation, right ventricular (RV) dysfunction and RV–pulmonary artery (PA) coupling have emerged as critical determinants of outcomes. Objectives: [...] Read more.
Background: Cardiac amyloidosis (CA) is characterized by progressive myocardial infiltration leading to restrictive cardiomyopathy and heart failure. While left ventricular assessment has traditionally dominated prognostic evaluation, right ventricular (RV) dysfunction and RV–pulmonary artery (PA) coupling have emerged as critical determinants of outcomes. Objectives: This review synthesizes current evidence on RV–PA coupling as a prognostic marker in cardiac amyloidosis, examining measurement methodologies, prognostic significance, pathophysiological mechanisms, and clinical applications. Methods: We comprehensively reviewed the recent literature on RV–PA coupling in CA, focusing on studies published from 2020 to 2025, including both AL and ATTR subtypes. We analyzed data from multicenter cohorts, prospective registries, and validation studies examining the relationship between RV–PA coupling indices and clinical outcomes. Results: RV–PA coupling, most commonly assessed using the tricuspid annular plane systolic excursion to pulmonary artery systolic pressure (TAPSE/PASP) ratio, consistently demonstrates strong independent prognostic value for mortality and heart failure outcomes in CA patients. Impaired coupling (TAPSE/PASP < 0.45 mm/mmHg) identifies high-risk patients with hazard ratios ranging from 1.98 to 4.17 for adverse outcomes. In a multicenter cohort of 283 patients, TAPSE/PASP < 0.45 mm/mmHg was independently associated with death or heart failure hospitalization (HR 1.98, 95% CI 1.32–2.96, p = 0.001) and significantly improved risk reclassification (NRI 0.46–0.49). In ATTR-specific populations receiving disease-modifying therapy, impaired coupling (TAPSE/PASP ≤ 0.382 mm/mmHg) predicted three-year mortality with an adjusted HR of 2.99. The coupling index provides incremental value over individual RV parameters by accounting for afterload conditions and demonstrates consistent prognostic performance across both AL and ATTR subtypes. Conclusions: RV–PA coupling represents a robust, easily obtainable prognostic marker that should be routinely assessed in CA patients for risk stratification and clinical decision-making. The TAPSE/PASP ratio can be calculated from standard echocardiographic examinations without additional cost or time, making it practical for widespread implementation. Future research should focus on standardizing measurement protocols, establishing disease-specific thresholds, evaluating coupling trajectories with novel therapies, and integrating coupling assessment into staging systems and management algorithms. The strong prognostic signal, pathophysiological relevance, and ease of measurement position RV–PA coupling as an essential component of comprehensive cardiac amyloidosis evaluation. Full article
(This article belongs to the Special Issue Innovation and Translation in Cardiovascular Interventions)
Show Figures

Figure 1

22 pages, 2159 KB  
Article
Association of Mobile-Enhanced Remote Patient Monitoring with Blood Pressure Control in Hypertensive Patients with Comorbidities: A Multicenter Pre–Post Evaluation
by Ashfaq Ullah, Irfan Ahmad and Wei Deng
Diagnostics 2026, 16(2), 244; https://doi.org/10.3390/diagnostics16020244 - 12 Jan 2026
Viewed by 86
Abstract
Background and Objectives: Hypertension affects more than 27% of adults in China, and despite ongoing public health efforts, substantial gaps remain in awareness, treatment, and blood pressure control, particularly among older adults and patients with multiple comorbidities. Conventional clinic-based care often provides limited [...] Read more.
Background and Objectives: Hypertension affects more than 27% of adults in China, and despite ongoing public health efforts, substantial gaps remain in awareness, treatment, and blood pressure control, particularly among older adults and patients with multiple comorbidities. Conventional clinic-based care often provides limited opportunity for frequent monitoring and timely treatment adjustment, which may contribute to persistent poor control in routine practice. The objective of this study was to evaluate changes in blood pressure control and related clinical indicators during implementation of a mobile-enhanced remote patient monitoring (RPM)–supported care model among hypertensive patients with comorbidities, including patterns of medication adjustment, adherence, and selected cardiometabolic parameters. Methods: We conducted a multicenter, pre–post evaluation of a mobile-enhanced remote patient monitoring (RPM) program among 6874 adults with hypertension managed at six hospitals in Chongqing, China. Participants received usual care during the pre-RPM phase (April–September 2024; clinic blood pressure measured using an Omron HEM-7136 device), followed by an RPM-supported phase (October 2024–March 2025; home blood pressure measured twice daily using connected A666G monitors with automated transmission via WeChat, medication reminders, and clinician follow-up). Given the use of different devices and measurement settings, blood pressure comparisons may be influenced by device- and setting-related measurement differences. Monthly blood pressure averages were calculated from all available readings. Subgroup analyses explored patterns by sex, age, baseline BP category, and comorbidity status. Results: The cohort was 48.9% male with a mean age of 66.9 ± 13.7 years. During the RPM-supported care period, the proportion meeting the study’s blood pressure control threshold increased from 62.4% (pre-RPM) to 90.1%. Mean systolic blood pressure decreased from 140 mmHg at baseline to 116–118 mmHg at 6 months during the more frequent monitoring and active treatment adjustment period supported by RPM (p < 0.001), alongside modest reductions in fasting blood glucose and total cholesterol. These achieved SBP levels are below commonly recommended office targets for many older adults (typically <140 mmHg for ages 65–79, with individualized lower targets only if well tolerated; and less stringent targets for adults ≥80 years) and therefore warrant cautious interpretation and safety contextualization. Medication adherence improved, and antihypertensive regimen intensity increased during follow-up, suggesting that more frequent monitoring and active treatment adjustment contributed to the early blood pressure decline. Subgroup patterns were broadly similar across age and baseline BP categories; observed differences by sex and comorbidity groups were exploratory. Conclusions: In this large multicenter pre–post study, implementation of an RPM-supported hypertension care model was associated with substantial improvements in blood pressure control and concurrent intensification of guideline-concordant therapy. Given the absence of a concurrent control group, clinic-to-home measurement differences, and concurrent medication changes, findings should be interpreted as associations observed during an intensified monitoring and treatment period rather than definitive causal effects of RPM technology alone. Pragmatic randomized evaluations with standardized measurement protocols, longer follow-up, and cost-effectiveness analyses are warranted. Full article
Show Figures

Figure 1

18 pages, 3668 KB  
Article
Evaluation of Soil Heavy Metals in Major Sugarcane-Growing Areas of Guangxi, China
by Yawei Luo, Cuifang Yang, Shan Zhou, Baoqing Zhang, Shuquan Su, Shanyu Lu, Zuli Yang, Bin Feng, Shiping Liu, Limin Liu and Yijing Gao
Agronomy 2026, 16(2), 185; https://doi.org/10.3390/agronomy16020185 - 12 Jan 2026
Viewed by 47
Abstract
In Guangxi, China, the area used to plant sugarcane is growing in order to meet the Fourteenth Five-Year Plan’s objective of sugar self-sufficiency (2021–2025). Comprehensive soil heavy metal data are necessary for growing area expansion in order to inform farmers and policymakers. Here, [...] Read more.
In Guangxi, China, the area used to plant sugarcane is growing in order to meet the Fourteenth Five-Year Plan’s objective of sugar self-sufficiency (2021–2025). Comprehensive soil heavy metal data are necessary for growing area expansion in order to inform farmers and policymakers. Here, we analyzed soil samples from ten sugarcane-growing counties/districts of Guangxi by employing four different risk assessment indices. Our results indicate that the studied soils are moderately to strongly acidic and are deficient in soil organic matter (<6 g/kg). Single-factor pollution index evaluation revealed detectable heavy metal pollution, with Cd present above reference levels in all ten areas, Cr in six, Pb in four, As in two, and Hg in two areas. The Nemerow comprehensive pollution index indicated that the overall soil pollution level was mild, except for Jiangzhou district (moderate). The geo-accumulation index revealed significant anthropogenic enrichment, with severe Cr pollution (Igeo > 3) across all regions and Pb and As contamination ranging from moderate to severe, particularly in Jiangzhou district. Contrastingly, Cd and Hg showed no significant enrichment (Igeo < 0) relative to the local background, though their sources require further investigation. The potential ecological risk assessment showed a high risk, specifically from As in Jiangzhou district, which was the only area showing a moderate comprehensive potential ecological risk. A significant positive correlation was found between the total and bioavailable contents of all five heavy metals, whereas soil pH and organic matter were significantly negatively correlated with the bioavailability of Cr and Pb, but positively correlated with As and Hg. The availability of Cd, however, was independent of pH and OM, suggesting the influence of other, unmeasured geochemical factors. These results highlight specific and localized environmental risks that may require targeted management to ensure agricultural safety, ecosystem health, and sustainable sugarcane production. Full article
(This article belongs to the Section Soil and Plant Nutrition)
Show Figures

Figure 1

16 pages, 3068 KB  
Article
Modulating Reactivity and Stability of Graphene Quantum Dots with Boron Dopants for Mercury Ion Interaction: A DFT Perspective
by Joaquín Alejandro Hernández Fernández, Juan Jose Carrascal and Juan Sebastian Gómez Pérez
J. Compos. Sci. 2026, 10(1), 40; https://doi.org/10.3390/jcs10010040 - 12 Jan 2026
Viewed by 108
Abstract
The objective of this study was to use Density Functional Theory (DFT) calculations to examine how boron doping modulates the electronic properties of graphene quantum dots (GQDs) and their interaction with the Hg2+ ion. Boron doping decreases the HOMO-LUMO gap and increases [...] Read more.
The objective of this study was to use Density Functional Theory (DFT) calculations to examine how boron doping modulates the electronic properties of graphene quantum dots (GQDs) and their interaction with the Hg2+ ion. Boron doping decreases the HOMO-LUMO gap and increases the GQD’s electrophilic character, facilitating charge transfer to the metal ion. The adsorption energy results were negative, indicating electronic stabilization of the combined systems, without implying thermodynamic favorability, with the GQD@3B_Hg2+ system being the strongest at −349.52 kcal/mol. The analysis of global parameters (chemical descriptors) and the study of non-covalent interactions (NCIs) supported the affinity of Hg2+ for doped surfaces, showing that the presence of a single boron atom contributes to clear attractive interactions. In general, configurations doped with 1 or 2 boron atoms exhibit satisfactory performance, demonstrating that boron doping effectively modulates the reactivity and adsorption properties of GQD for efficient Hg2+ capture. Full article
(This article belongs to the Section Composites Modelling and Characterization)
Show Figures

Figure 1

Back to TopTop