Drug Treatment of Cancers

A special issue of Pharmaceuticals (ISSN 1424-8247). This special issue belongs to the section "Pharmacology".

Deadline for manuscript submissions: closed (25 September 2025) | Viewed by 7248

Special Issue Editor


E-Mail Website
Guest Editor
1. Section of Gastrointestinal Oncology—Houston Methodist Neal Cancer Center and Institute of Academic Medicine, 6445 Fannin, OPC-24, Houston, TX 77030, USA
2. Houston Methodist Research Institute, Houston, TX 77030, USA
Interests: transplant oncology; liver cancer; cholangiocarcinoma; targeted therapy; immunotherapy
Special Issues, Collections and Topics in MDPI journals

Special Issue Information

Dear Colleagues,

Cancer remains one of the leading causes of morbidity and mortality worldwide, encompassing a diverse group of diseases characterized by uncontrolled cell growth. Among these, various cancers— including, but not limited to, breast, lung, colorectal, and liver cancers—present significant therapeutic challenges. While surgical interventions, such as tumor resection or organ transplantation, can be curative in select cases, only a small percentage of patients are eligible. Systemic treatments, including chemotherapy regimens like gemcitabine and cisplatin, have improved overall survival for many cancer types. The integration of immunotherapy, such as immune checkpoint inhibitors (e.g., pembrolizumab and nivolumab), has further revolutionized treatment outcomes. Recently, the Food and Drug Administration (FDA) approved several targeted and immunotherapy treatments. Additionally, advancements in monitoring tests, including liquid biopsies, circulating tumor DNA (ctDNA) analysis, and imaging techniques, have enhanced early detection, treatment response assessment, and disease progression monitoring.

This Special Issue will highlight the current state of drug treatments and monitoring tests for all cancers, emphasizing innovative therapeutic strategies and diagnostic advancements.

Dr. Abdullah Esmail
Guest Editor

Manuscript Submission Information

Manuscripts should be submitted online at www.mdpi.com by registering and logging in to this website. Once you are registered, click here to go to the submission form. Manuscripts can be submitted until the deadline. All submissions that pass pre-check are peer-reviewed. Accepted papers will be published continuously in the journal (as soon as accepted) and will be listed together on the special issue website. Research articles, review articles as well as short communications are invited. For planned papers, a title and short abstract (about 250 words) can be sent to the Editorial Office for assessment.

Submitted manuscripts should not have been published previously, nor be under consideration for publication elsewhere (except conference proceedings papers). All manuscripts are thoroughly refereed through a single-blind peer-review process. A guide for authors and other relevant information for submission of manuscripts is available on the Instructions for Authors page. Pharmaceuticals is an international peer-reviewed open access monthly journal published by MDPI.

Please visit the Instructions for Authors page before submitting a manuscript. The Article Processing Charge (APC) for publication in this open access journal is 2900 CHF (Swiss Francs). Submitted papers should be well formatted and use good English. Authors may use MDPI's English editing service prior to publication or during author revisions.

Keywords

  • cancer
  • oncology
  • chemotherapy
  • immunotherapy
  • targeted therapy
  • precision medicine
  • liquid biopsy
  • circulating tumor DNA (ctDNA)
  • imaging

Benefits of Publishing in a Special Issue

  • Ease of navigation: Grouping papers by topic helps scholars navigate broad scope journals more efficiently.
  • Greater discoverability: Special Issues support the reach and impact of scientific research. Articles in Special Issues are more discoverable and cited more frequently.
  • Expansion of research network: Special Issues facilitate connections among authors, fostering scientific collaborations.
  • External promotion: Articles in Special Issues are often promoted through the journal's social media, increasing their visibility.
  • Reprint: MDPI Books provides the opportunity to republish successful Special Issues in book format, both online and in print.

Further information on MDPI's Special Issue policies can be found here.

Published Papers (3 papers)

Order results
Result details
Select all
Export citation of selected articles as:

Research

Jump to: Review, Other

17 pages, 6631 KB  
Article
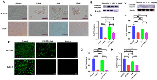
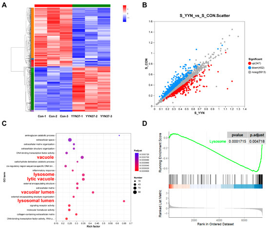
PI3K/mTOR Inhibitor Induces Context-Dependent Apoptosis and Methuosis in Cancer Cells
by Xiaoyuan Hua, Panpan Chen, Wanjing Zeng, Yuqiao Han, Yanzhi Guo, Yanmei Chen, Chuchu Li, Yijie Du, Mingliang Ma and Suzhen Dong
Pharmaceuticals 2025, 18(12), 1849; https://doi.org/10.3390/ph18121849 - 4 Dec 2025
Viewed by 878
Abstract
Background/Objectives: Targeting the PI3K/mTOR pathway is a promising strategy in cancer therapy, but its efficacy is often limited by apoptosis resistance. This study investigates the dual PI3K/mTOR inhibitor YYN-37, exploring its capacity to induce context-dependent cell death, particularly the non-apoptotic process of methuosis. [...] Read more.
Background/Objectives: Targeting the PI3K/mTOR pathway is a promising strategy in cancer therapy, but its efficacy is often limited by apoptosis resistance. This study investigates the dual PI3K/mTOR inhibitor YYN-37, exploring its capacity to induce context-dependent cell death, particularly the non-apoptotic process of methuosis. Methods: We examined the effects of YYN-37 on HCT-116 and SJSA-1 cancer cell lines using cell viability assays, Western blot, and fluorescent tracers. Cell death mechanisms were probed with pathway-specific inhibitors. The role of VPS34 was assessed through kinase activity assays, siRNA-mediated knockdown, and rescue experiments with the agonist leucine. Proteomic profiling and an in vivo SJSA-1 xenograft model in BALB/c nude mice were utilized to evaluate broader mechanisms and anti-tumor efficacy. Results: YYN-37 induced caspase-3-dependent apoptosis in HCT-116 cells. In contrast, it triggered a reversible, cytoplasmic vacuolization in SJSA-1 cells, identified as methuosis. This vacuolization originated from endocytic pathways and was inhibited by EIPA and Baf-A1. YYN-37 directly inhibited VPS34 (IC50 = 2.73 nM), and its knockdown replicated the vacuolization, which was conversely reversed by the VPS34 agonist leucine, confirming VPS34-dependency. Proteomics revealed lysosomal dysfunction in SJSA-1 cells and cell cycle alterations in HCT-116 cells. In vivo, YYN-37 treatment resulted in a 72.71% tumor growth inhibition, with histology confirming methuosis-like vacuolization. Conclusions: YYN-37 exerts potent, context-dependent anti-tumor effects by inducing apoptosis in HCT-116 cells and VPS34-mediated methuosis in SJSA-1 cells. This work establishes methuosis induction as a viable therapeutic strategy for apoptosis-resistant cancers and highlights VPS34 inhibition as a promising mechanism of action. Full article
(This article belongs to the Special Issue Drug Treatment of Cancers)
Show Figures

Graphical abstract

Review

Jump to: Research, Other

26 pages, 4996 KB  
Review
The Recent Trends of Systemic Treatments and Locoregional Therapies for Cholangiocarcinoma
by Abdullah Esmail, Mohamed Badheeb, Batool Wael Alnahar, Bushray Almiqlash, Yara Sakr, Ebtesam Al-Najjar, Ali Awas, Mohammad Alsayed, Bayan Khasawneh, Mohammed Alkhulaifawi, Amneh Alsaleh, Ala Abudayyeh, Yaser Rayyan and Maen Abdelrahim
Pharmaceuticals 2024, 17(7), 910; https://doi.org/10.3390/ph17070910 - 8 Jul 2024
Cited by 9 | Viewed by 4295
Abstract
Cholangiocarcinoma (CCA) is a hepatic malignancy that has a rapidly increasing incidence. CCA is anatomically classified into intrahepatic (iCCA) and extrahepatic (eCCA), which is further divided into perihilar (pCCA) and distal (dCCA) subtypes, with higher incidence rates in Asia. Despite its rarity, CCA [...] Read more.
Cholangiocarcinoma (CCA) is a hepatic malignancy that has a rapidly increasing incidence. CCA is anatomically classified into intrahepatic (iCCA) and extrahepatic (eCCA), which is further divided into perihilar (pCCA) and distal (dCCA) subtypes, with higher incidence rates in Asia. Despite its rarity, CCA has a low 5-year survival rate and remains the leading cause of primary liver tumor-related death over the past 10–20 years. The systemic therapy section discusses gemcitabine-based regimens as primary treatments, along with oxaliplatin-based options. Second-line therapy is limited but may include short-term infusional fluorouracil (FU) plus leucovorin (LV) and oxaliplatin. The adjuvant therapy section discusses approaches to improve overall survival (OS) post-surgery. However, only a minority of CCA patients qualify for surgical resection. In comparison to adjuvant therapies, neoadjuvant therapy for unresectable cases shows promise. Gemcitabine and cisplatin indicate potential benefits for patients awaiting liver transplantation. The addition of immunotherapies to chemotherapy in combination is discussed. Nivolumab and innovative approaches like CAR-T cells, TRBAs, and oncolytic viruses are explored. We aim in this review to provide a comprehensive report on the systemic and locoregional therapies for CCA. Full article
(This article belongs to the Special Issue Drug Treatment of Cancers)
Show Figures

Figure 1

Other

Jump to: Research, Review

21 pages, 4227 KB  
Systematic Review
Efficacy and Safety of Non-Surgical Treatments for Pancreatic Neuroendocrine Tumors: A Systematic Review and Meta-Analysis
by Mohammed Saad AlQahtani, Bogdan Miutescu, Ielmina Domilescu, Serban Negru, Dorel Popovici and Eyad Gadour
Pharmaceuticals 2025, 18(11), 1650; https://doi.org/10.3390/ph18111650 - 31 Oct 2025
Viewed by 1181
Abstract
Background: Pancreatic neuroendocrine tumor (pNET) is a rare and complex disease that requires careful management and treatment. Currently, a range of treatments, including surgery, somatostatin analogs (SSA), peptide receptor radionuclide therapy (PRRT), targeted drugs, cytotoxic chemotherapy, and immunotherapy, exist for pNETs. However, determining [...] Read more.
Background: Pancreatic neuroendocrine tumor (pNET) is a rare and complex disease that requires careful management and treatment. Currently, a range of treatments, including surgery, somatostatin analogs (SSA), peptide receptor radionuclide therapy (PRRT), targeted drugs, cytotoxic chemotherapy, and immunotherapy, exist for pNETs. However, determining the optimal treatment strategies remains challenging. Aim: To evaluate the efficacy and safety of non-surgical therapies, such as somatostatin analogs (SSA), peptide receptor radionuclide therapy (PRRT), targeted drugs, cytotoxic chemotherapy, and immunotherapy in treating pNETs. Methods: We systematically searched PubMed, Embase, the Cochrane Library, and Web of Science databases for relevant studies published from inception until August 2025. Randomized clinical trials (RCTs), non-randomized clinical trials, and prospective studies were included in this meta-analysis if they evaluated the efficacy and safety of any treatment of interest in patients with pNETs. Results: Thirty-three studies involving 2374 pNET patients were analyzed. Targeted therapies showed modest objective response rates (ORRs) but high disease control rates (DCRs): everolimus (ORR 7%, 95% CI: 3–10%; DCR 81%, 95% CI: 75–87%), sunitinib (ORR 12%, 95% CI: 5–19%; DCR 79%, 95% CI: 70–88%), surufatinib (ORR 19%, 95% CI: 12–27%; DCR 81%, 95% CI: 73–89%). Cytotoxic chemotherapy demonstrated higher ORRs: dacarbazine-based (32%, 95% CI: 21–43%), streptozocin-based (40%, 95% CI: 25–54%), temozolomide-based (42%, 95% CI: 29–55%). PRRT showed varying efficacy: 177Lu-DOTATATE (ORR 36%, 95% CI: 27–44%; DCR 84%, 95% CI: 76–92%), 90Y-DOTATOC (ORR 27%, 95% CI: 18–36%; DCR 73%, 95% CI: 63–83%). SSAs had low ORRs but high DCRs: lanreotide (ORR 0%, DCR 67%, 95% CI: 57–77%), octreotide (ORR 23%, 95% CI: 15–31%; DCR 75%, 95% CI: 66–84%). Immunotherapy with pembrolizumab showed limited efficacy (ORR 7%, 95% CI: 0–14%). Treatment-related adverse events were common across therapies, with specific toxicity profiles for each modality. Conclusions: Cytotoxic chemotherapy offers better response rates than other treatment modalities. However, toxicity management is crucial. PRRT also shows robust antitumor activity and disease control, while SSAs and targeted therapies are effective treatment options for disease stabilization. Immunotherapy demonstrated limited antitumor activity, and further research is needed to establish its role in pNET treatment. Full article
(This article belongs to the Special Issue Drug Treatment of Cancers)
Show Figures

Graphical abstract

Back to TopTop