PI3K/mTOR Inhibitor Induces Context-Dependent Apoptosis and Methuosis in Cancer Cells
Abstract
1. Introduction
2. Results
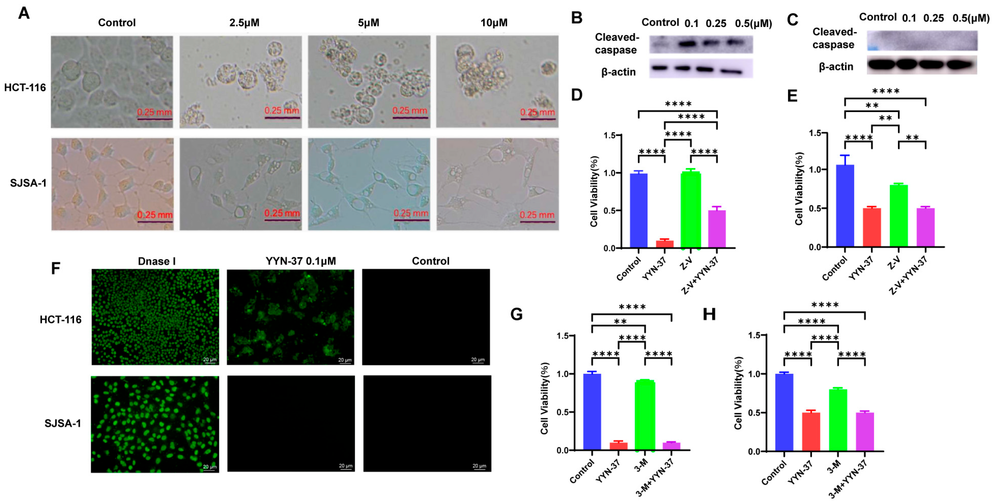
2.1. Compound YYN-37 Induces Different Forms of Cell Death in Various Tumor Cells
2.2. YYN-37 Induces Cytoplasmic Vacuolization
2.3. The Cytoplasmic Vacuolization Induced by YYN-37 Can Be Reversed by Inhibitors of Methuosis
2.4. The Cytoplasmic Vacuolization Induced by YYN-37 Is Associated with Endocytosis
2.5. The Effects of Compound YYN-37 on Methuosis-Related Death Pathways
2.6. YYN-37-Induced Vacuole Formation Is Dependent on VPS34
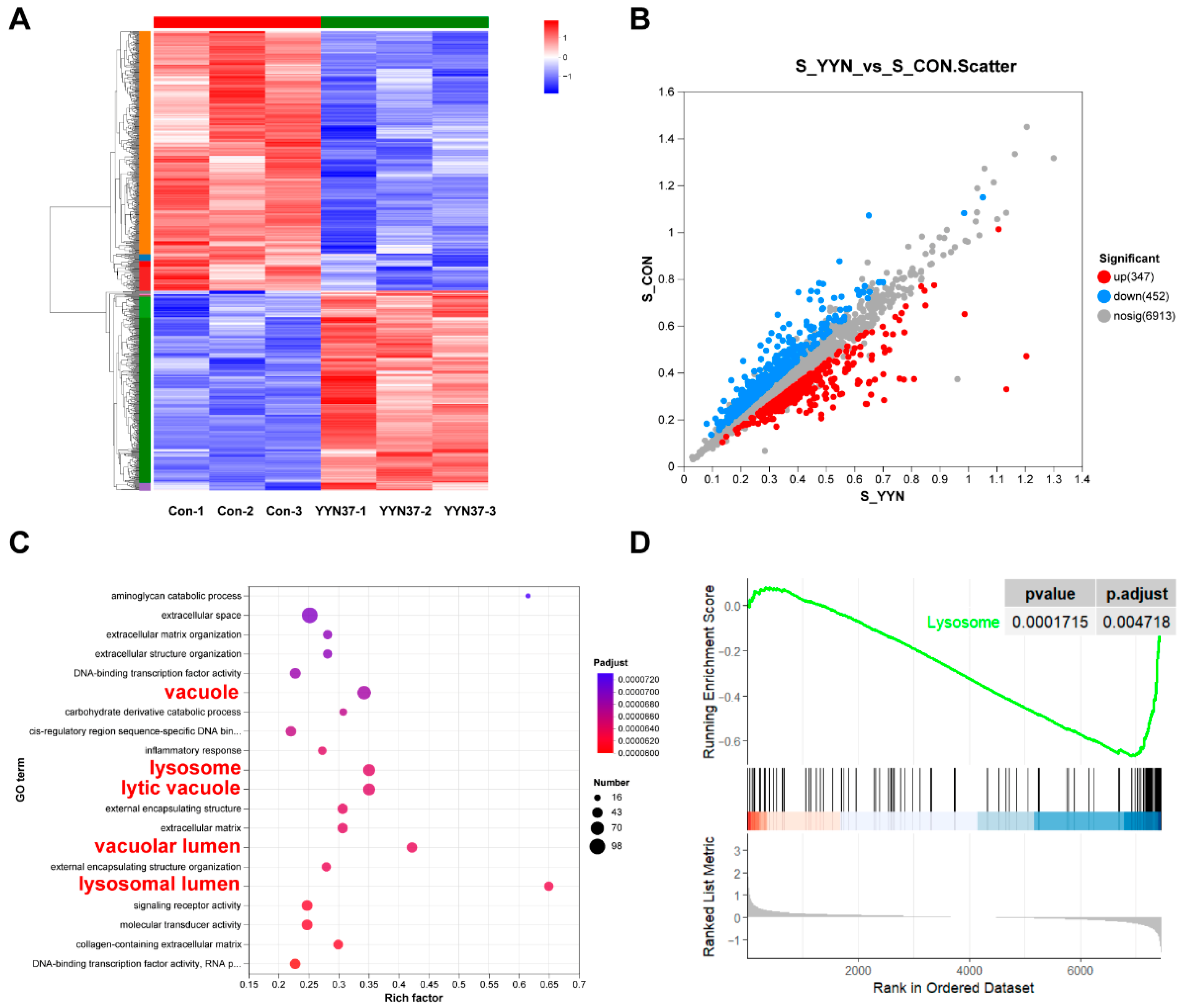
2.7. Proteomics Analysis of the Possible Underlying Mechanisms
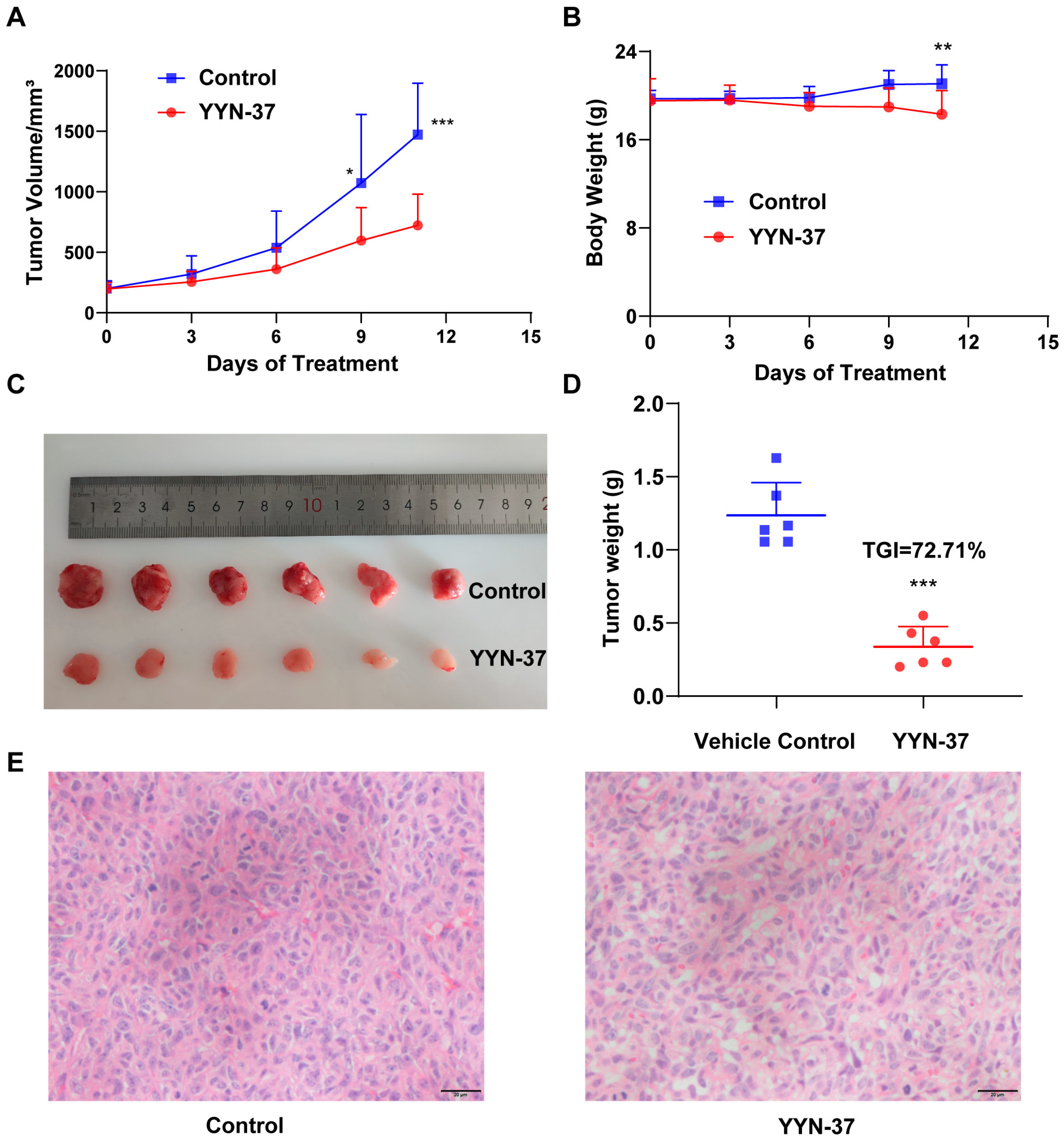
2.8. In Vivo Anti-Tumor Activity of Compound YYN-37 in Osteosarcoma Model
3. Discussion
4. Materials and Methods
4.1. Reagents
4.2. Cells
4.3. Animals
4.4. Cell Viability Assay
4.5. Western Blotting
4.6. TUNEL Assay
4.7. VPS34 Knockdown by RNAi
4.8. Proteomic Labeling and Quantification
4.9. VPS34 Inhibitory Activity Assay
4.10. In Vivo Anti-Tumoral Assay
4.11. H&E Staining
5. Conclusions
Supplementary Materials
Author Contributions
Funding
Institutional Review Board Statement
Informed Consent Statement
Data Availability Statement
Conflicts of Interest
Abbreviations
| EIPA | 5-(N-ethyl-N-isopropyl) amiloride |
| Baf-A1 | Bafilomycin A1 |
| PIP2 | Phosphatidylinositol 4,5-diphosphate |
| PI | phosphorylating phosphatidylinositol |
| PI3P | phosphatidylinositol 3-phosphate |
| Z-VAD-FMK | Z-Val-Ala-Asp-fluoromethylketone |
| AO | Acridine Orange |
| 3-MA | 3-Methyladenine |
| Dextran-FITC | Fluorescein Isothiocyanate-labeled Dextran |
| GO | Gene Ontology |
| KEGG | Kyoto Encyclopedia of Genes and Genomes |
| TGI | Tumor Growth Inhibition |
References
- Yu, J.S.; Cui, W. Proliferation, survival and metabolism: The role of PI3K/AKT/mTOR signalling in pluripotency and cell fate determination. Development 2016, 143, 3050–3060. [Google Scholar] [CrossRef] [PubMed]
- Chu, C.A.; Wang, Y.W.; Chen, Y.L.; Chen, H.W.; Chuang, J.J.; Chang, H.Y.; Ho, C.L.; Chang, C.; Chow, N.H.; Lee, C.T. The Role of Phosphatidylinositol 3-Kinase Catalytic Subunit Type 3 in the Pathogenesis of Human Cancer. Int. J. Mol. Sci. 2021, 22, 10964. [Google Scholar] [CrossRef] [PubMed]
- Akbari Dilmaghani, N.; Safaroghli-Azar, A.; Pourbagheri-Sigaroodi, A.; Bashash, D. The PI3K/Akt/mTORC signaling axis in head and neck squamous cell carcinoma: Possibilities for therapeutic interventions either as single agents or in combination with conventional therapies. IUBMB Life 2021, 73, 618–642. [Google Scholar] [CrossRef] [PubMed]
- Glaviano, A.; Foo, A.S.C.; Lam, H.Y.; Yap, K.C.H.; Jacot, W.; Jones, R.H.; Eng, H.; Nair, M.G.; Makvandi, P.; Geoerger, B.; et al. PI3K/AKT/mTOR signaling transduction pathway and targeted therapies in cancer. Mol. Cancer 2023, 22, 138. [Google Scholar] [CrossRef]
- Davoodi-Moghaddam, Z.; Jafari-Raddani, F.; Delshad, M.; Pourbagheri-Sigaroodi, A.; Bashash, D. Inhibitors of the PI3K/AKT/mTOR pathway in human malignancies; trend of current clinical trials. J. Cancer Res. Clin. Oncol. 2023, 149, 15293–15310. [Google Scholar] [CrossRef]
- Xu, J.; Li, Y.; Kang, M.; Chang, C.; Wei, H.; Zhang, C.; Chen, Y. Multiple forms of cell death: A focus on the PI3K/AKT pathway. J. Cell Physiol. 2023, 238, 2026–2038. [Google Scholar] [CrossRef]
- Huang, X.L.; Cui, G.H.; Zhou, K.Y. Correlation of PI3K-Akt signal pathway to apoptosis of tumor cells. Ai Zheng 2008, 27, 331–336. [Google Scholar]
- O’Donnell, J.S.; Massi, D.; Teng, M.W.L.; Mandala, M. PI3K-AKT-mTOR inhibition in cancer immunotherapy, redux. Semin. Cancer Biol. 2018, 48, 91–103. [Google Scholar] [CrossRef]
- Iwase, M.; Yoshiba, S.; Uchid, M.; Takaoka, S.; Kurihara, Y.; Ito, D.; Hatori, M.; Shintani, S. Enhanced susceptibility to apoptosis of oral squamous cell carcinoma cells subjected to combined treatment with anticancer drugs and phosphatidylinositol 3-kinase inhibitors. Int. J. Oncol. 2007, 31, 1141–1147. [Google Scholar] [CrossRef]
- Bashash, D.; Delshad, M.; Safaroghli-Azar, A.; Safa, M.; Momeny, M.; Ghaffari, S.H. Novel pan PI3K inhibitor-induced apoptosis in APL cells correlates with suppression of telomerase: An emerging mechanism of action of BKM120. Int. J. Biochem. Cell Biol. 2017, 91, 1–8. [Google Scholar] [CrossRef]
- Shen, Y.Q.; Guerra-Librero, A.; Fernandez-Gil, B.I.; Florido, J.; Garcia-Lopez, S.; Martinez-Ruiz, L.; Mendivil-Perez, M.; Soto-Mercado, V.; Acuna-Castroviejo, D.; Ortega-Arellano, H.; et al. Combination of melatonin and rapamycin for head and neck cancer therapy: Suppression of AKT/mTOR pathway activation, and activation of mitophagy and apoptosis via mitochondrial function regulation. J. Pineal Res. 2018, 64, e12461. [Google Scholar] [CrossRef] [PubMed]
- Jiang, J.H.; Pi, J.; Jin, H.; Cai, J.Y. Oridonin-induced mitochondria-dependent apoptosis in esophageal cancer cells by inhibiting PI3K/AKT/mTOR and Ras/Raf pathways. J. Cell. Biochem. 2019, 120, 3736–3746. [Google Scholar] [CrossRef] [PubMed]
- Sathe, A.; Chalaud, G.; Oppolzer, I.; Wong, K.Y.; von Busch, M.; Schmid, S.C.; Tong, Z.; Retz, M.; Gschwend, J.E.; Schulz, W.A.; et al. Parallel PI3K, AKT and mTOR inhibition is required to control feedback loops that limit tumor therapy. PLoS ONE 2018, 13, e0190854. [Google Scholar] [CrossRef] [PubMed]
- Yu, F.; Tan, W.; Chen, Z.; Shen, X.; Mo, X.; Mo, X.; He, J.; Deng, Z.; Wang, J.; Luo, Z.; et al. Nitidine chloride induces caspase 3/GSDME-dependent pyroptosis by inhibting PI3K/Akt pathway in lung cancer. Chin. Med. 2022, 17, 115. [Google Scholar] [CrossRef]
- Zielke, S.; Meyer, N.; Mari, M.; Abou-El-Ardat, K.; Reggiori, F.; van Wijk, S.J.L.; Kogel, D.; Fulda, S. Loperamide, pimozide, and STF-62247 trigger autophagy-dependent cell death in glioblastoma cells. Cell Death Dis. 2018, 9, 994. [Google Scholar] [CrossRef]
- Chen, H.; Qi, Q.; Wu, N.; Wang, Y.; Feng, Q.; Jin, R.; Jiang, L. Aspirin promotes RSL3-induced ferroptosis by suppressing mTOR/SREBP-1/SCD1-mediated lipogenesis in PIK3CA-mutant colorectal cancer. Redox Biol. 2022, 55, 102426. [Google Scholar] [CrossRef]
- Li, P.; Lin, Q.; Sun, S.; Yang, N.; Xia, Y.; Cao, S.; Zhang, W.; Li, Q.; Guo, H.; Zhu, M.; et al. Inhibition of cannabinoid receptor type 1 sensitizes triple-negative breast cancer cells to ferroptosis via regulating fatty acid metabolism. Cell Death Dis. 2022, 13, 808. [Google Scholar] [CrossRef]
- Fan, F.; Liu, P.; Bao, R.; Chen, J.; Zhou, M.; Mo, Z.; Ma, Y.; Liu, H.; Zhou, Y.; Cai, X.; et al. A Dual PI3K/HDAC Inhibitor Induces Immunogenic Ferroptosis to Potentiate Cancer Immune Checkpoint Therapy. Cancer Res. 2021, 81, 6233–6245. [Google Scholar] [CrossRef]
- Jiang, R.; Huan, Y.; Li, Y.; Gao, X.; Sun, Q.; Zhang, F.; Jiang, T. Transcriptional and genetic alterations of cuproptosis-related genes correlated to malignancy and immune-infiltrate of esophageal carcinoma. Cell Death Discov. 2022, 8, 370. [Google Scholar] [CrossRef]
- Li, C.; Han, Y.; Wang, Z.; Yu, Y.; Wang, C.; Ren, Z.; Guo, Y.; Zhu, T.; Li, X.; Dong, S.; et al. Function-oriented synthesis of Imidazo[1,2-a]pyrazine and Imidazo[1,2-b]pyridazine derivatives as potent PI3K/mTOR dual inhibitors. Eur. J. Med. Chem. 2023, 247, 115030. [Google Scholar] [CrossRef]
- Park, W.; Wei, S.; Kim, B.S.; Kim, B.; Bae, S.J.; Chae, Y.C.; Ryu, D.; Ha, K.T. Diversity and complexity of cell death: A historical review. Exp. Mol. Med. 2023, 55, 1573–1594. [Google Scholar] [CrossRef] [PubMed]
- Maltese, W.A.; Overmeyer, J.H. Methuosis: Nonapoptotic cell death associated with vacuolization of macropinosome and endosome compartments. Am. J. Pathol. 2014, 184, 1630–1642. [Google Scholar] [CrossRef] [PubMed]
- Simonsen, A.; Tooze, S.A. Coordination of membrane events during autophagy by multiple class III PI3-kinase complexes. J. Cell Biol. 2009, 186, 773–782. [Google Scholar] [CrossRef] [PubMed]
- Ronan, B.; Flamand, O.; Vescovi, L.; Dureuil, C.; Durand, L.; Fassy, F.; Bachelot, M.F.; Lamberton, A.; Mathieu, M.; Bertrand, T.; et al. A highly potent and selective Vps34 inhibitor alters vesicle trafficking and autophagy. Nat. Chem. Biol. 2014, 10, 1013–1019. [Google Scholar] [CrossRef]
- Cho, H.; Geno, E.; Patoor, M.; Reid, A.; McDonald, R.; Hild, M.; Jenkins, J.L. Indolyl-Pyridinyl-Propenone-Induced Methuosis through the Inhibition of PIKFYVE. ACS Omega 2018, 3, 6097–6103. [Google Scholar] [CrossRef]
- Wang, L.; Mi, D.; Hu, J.; Liu, W.; Zhang, Y.; Wang, C.; Chen, Y.; Chen, C. A novel methuosis inducer DZ-514 possesses antitumor activity via activation of ROS-MKK4-p38 axis in triple negative breast cancer. Cancer Lett. 2023, 555, 216049. [Google Scholar] [CrossRef]
- Overmeyer, J.H.; Young, A.M.; Bhanot, H.; Maltese, W.A. A chalcone-related small molecule that induces methuosis, a novel form of non-apoptotic cell death, in glioblastoma cells. Mol. Cancer 2011, 10, 69. [Google Scholar] [CrossRef]
- Kim, E.; Lee, D.M.; Seo, M.J.; Lee, H.J.; Choi, K.S. Intracellular Ca2+ Imbalance Critically Contributes to Paraptosis. Front. Cell Dev. Biol. 2020, 8, 607844. [Google Scholar] [CrossRef]
- Overmeyer, J.H.; Kaul, A.; Johnson, E.E.; Maltese, W.A. Active ras triggers death in glioblastoma cells through hyperstimulation of macropinocytosis. Mol. Cancer Res. 2008, 6, 965–977. [Google Scholar] [CrossRef]
- Liu, Y.; Sun, Y.; Xu, Y.; Dong, T.; Qian, L.; Zheng, H.; Gao, Y.; Chu, Z.; Fu, X.; Zhang, H.; et al. Targeting VPS41 induces methuosis and inhibits autophagy in cancer cells. Cell Chem. Biol. 2023, 30, 130–143.E5. [Google Scholar] [CrossRef]
- Fang, Y.; Zhong, T.; Yang, L.; Luo, F.; Li, Q.; Wang, D.; Li, Q.; Fan, Y.; Yang, X. Spiropachysine A suppresses hepatocellular carcinoma proliferation by inducing methuosis in vitro and in vivo. Phytomedicine 2022, 102, 154151. [Google Scholar] [CrossRef] [PubMed]
- Yoon, M.S.; Son, K.; Arauz, E.; Han, J.M.; Kim, S.; Chen, J. Leucyl-tRNA Synthetase Activates Vps34 in Amino Acid-Sensing mTORC1 Signaling. Cell Rep. 2016, 16, 1510–1517. [Google Scholar] [CrossRef]
- Bartoszewska, E.; Florek, K.; Zagorski, K.; Gachowska, M.; Wietrzyk, A.; Hutny, A.; Nowakowska-Toporowska, A.; Kulbacka, J. Methuosis, Alkaliptosis, and Oxeiptosis and Their Significance in Anticancer Therapy. Cells 2024, 13, 2095. [Google Scholar] [CrossRef]
- Johnson, E.E.; Overmeyer, J.H.; Gunning, W.T.; Maltese, W.A. Gene silencing reveals a specific function of hVps34 phosphatidylinositol 3-kinase in late versus early endosomes. J. Cell Sci. 2006, 119, 1219–1232. [Google Scholar] [CrossRef]
- Noman, M.Z.; Parpal, S.; Van Moer, K.; Xiao, M.; Yu, Y.; Viklund, J.; De Milito, A.; Hasmim, M.; Andersson, M.; Amaravadi, R.K.; et al. Inhibition of Vps34 reprograms cold into hot inflamed tumors and improves anti-PD-1/PD-L1 immunotherapy. Sci. Adv. 2020, 6, eaax7881. [Google Scholar] [CrossRef]
- Han, Y.; Ren, Z.; Wu, Y.; Chen, Y.; Cui, Z.; Zhu, T.; Ma, M.; Du, Y.; Dong, S. Pharmacological activation of the p53 pathway by a new compound CYZ2017 exerts anti-tumor effects. Biochem. Biophys. Res. Commun. 2020, 533, 1069–1075. [Google Scholar] [CrossRef]






Disclaimer/Publisher’s Note: The statements, opinions and data contained in all publications are solely those of the individual author(s) and contributor(s) and not of MDPI and/or the editor(s). MDPI and/or the editor(s) disclaim responsibility for any injury to people or property resulting from any ideas, methods, instructions or products referred to in the content. |
© 2025 by the authors. Licensee MDPI, Basel, Switzerland. This article is an open access article distributed under the terms and conditions of the Creative Commons Attribution (CC BY) license (https://creativecommons.org/licenses/by/4.0/).
Share and Cite
Hua, X.; Chen, P.; Zeng, W.; Han, Y.; Guo, Y.; Chen, Y.; Li, C.; Du, Y.; Ma, M.; Dong, S. PI3K/mTOR Inhibitor Induces Context-Dependent Apoptosis and Methuosis in Cancer Cells. Pharmaceuticals 2025, 18, 1849. https://doi.org/10.3390/ph18121849
Hua X, Chen P, Zeng W, Han Y, Guo Y, Chen Y, Li C, Du Y, Ma M, Dong S. PI3K/mTOR Inhibitor Induces Context-Dependent Apoptosis and Methuosis in Cancer Cells. Pharmaceuticals. 2025; 18(12):1849. https://doi.org/10.3390/ph18121849
Chicago/Turabian StyleHua, Xiaoyuan, Panpan Chen, Wanjing Zeng, Yuqiao Han, Yanzhi Guo, Yanmei Chen, Chuchu Li, Yijie Du, Mingliang Ma, and Suzhen Dong. 2025. "PI3K/mTOR Inhibitor Induces Context-Dependent Apoptosis and Methuosis in Cancer Cells" Pharmaceuticals 18, no. 12: 1849. https://doi.org/10.3390/ph18121849
APA StyleHua, X., Chen, P., Zeng, W., Han, Y., Guo, Y., Chen, Y., Li, C., Du, Y., Ma, M., & Dong, S. (2025). PI3K/mTOR Inhibitor Induces Context-Dependent Apoptosis and Methuosis in Cancer Cells. Pharmaceuticals, 18(12), 1849. https://doi.org/10.3390/ph18121849

