Production, Quality, Flavor Characteristics and Health Benefits of Tea: 2nd Edition
A special issue of Foods (ISSN 2304-8158). This special issue belongs to the section "Plant Foods".
Deadline for manuscript submissions: 10 November 2025 | Viewed by 4028
Special Issue Editor
Interests: tea; processing techniques; aroma; flavor chemistry; quality regulation
Special Issues, Collections and Topics in MDPI journals
Special Issue Information
Dear Colleagues,
Following the success of the first volume of the Special Issue “Production, Quality, Flavor Characteristics and Health Benefits of Tea”, which advanced our understanding of tea processing innovations, quality control technologies, and the biochemical foundations of tea’s health properties, we are launching Volume II. The overwhelming engagement from the global scientific community underscores the timeliness and significance of this research theme. We now invite researchers to contribute original studies and critical reviews that further explore relevant topics to this Special Issue.
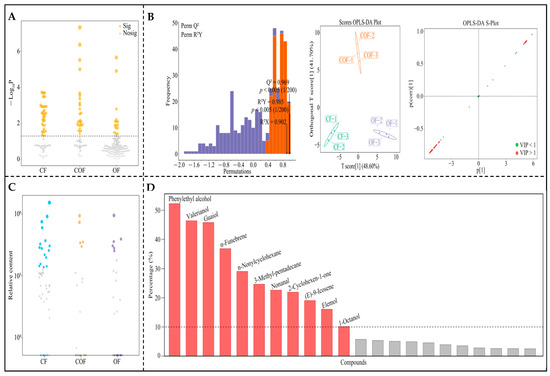
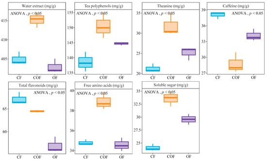
Tea is popular worldwide for its fascinating flavor characteristics and diverse health benefits. Processing technology plays a pivotal role in shaping the flavor characteristics and potential health benefits of tea. According to the differences in processing techniques, tea can be classified into six broad categories. Given the complexity of the processing technology of tea, it is particularly important to ensure appropriate quality control, and some innovative non-destructive testing technologies provide favorable prospects. Moreover, with the advancement and extensive application of metabolomics, proteomics, etc., the comprehension of tea chemistry and its health benefits necessitate enhancement.
Thus, this Special Issue will concentrate on pioneering areas like non-destructive monitoring strategies for quality control, the exploration of characteristic flavor constituents and the influence of processing technology on their formation, including the inherent correlation between flavor components and tea quality and the potential health benefits of tea. The results will provide robust scientific backing for enhancing tea processing, elevating tea quality and augmenting the nutritional value of tea.
Dr. Yanqin Yang
Guest Editor
Manuscript Submission Information
Manuscripts should be submitted online at www.mdpi.com by registering and logging in to this website. Once you are registered, click here to go to the submission form. Manuscripts can be submitted until the deadline. All submissions that pass pre-check are peer-reviewed. Accepted papers will be published continuously in the journal (as soon as accepted) and will be listed together on the special issue website. Research articles, review articles as well as short communications are invited. For planned papers, a title and short abstract (about 100 words) can be sent to the Editorial Office for announcement on this website.
Submitted manuscripts should not have been published previously, nor be under consideration for publication elsewhere (except conference proceedings papers). All manuscripts are thoroughly refereed through a single-blind peer-review process. A guide for authors and other relevant information for submission of manuscripts is available on the Instructions for Authors page. Foods is an international peer-reviewed open access semimonthly journal published by MDPI.
Please visit the Instructions for Authors page before submitting a manuscript. The Article Processing Charge (APC) for publication in this open access journal is 2900 CHF (Swiss Francs). Submitted papers should be well formatted and use good English. Authors may use MDPI's English editing service prior to publication or during author revisions.
Keywords
- tea
- processing technology
- quality control
- non-destructive testing technology
- flavor
- aroma
- health benefits
Benefits of Publishing in a Special Issue
- Ease of navigation: Grouping papers by topic helps scholars navigate broad scope journals more efficiently.
- Greater discoverability: Special Issues support the reach and impact of scientific research. Articles in Special Issues are more discoverable and cited more frequently.
- Expansion of research network: Special Issues facilitate connections among authors, fostering scientific collaborations.
- External promotion: Articles in Special Issues are often promoted through the journal's social media, increasing their visibility.
- Reprint: MDPI Books provides the opportunity to republish successful Special Issues in book format, both online and in print.
Further information on MDPI's Special Issue policies can be found here.
