Effects of Different Fertilization Patterns on the Content of Quality Indices and the Formation of Aroma Characteristics of Tea Leaves
Abstract
1. Introduction
2. Materials and Methods
2.1. Basic Information of the Experimental Site
2.2. Experimental Design and Sample Sampling
2.3. Measurement of Tea Quality Indices
2.4. Determination of Volatile Components Content in Tea Leaves
2.5. Statistical Analysis
3. Results
3.1. Effects of Different Fertilizer Treatments on Quality Indices of Tea Bush Leaves
3.2. Effect of Different Fertilizer Treatments on the Composition of Volatile Components in Tea Bush Leaves
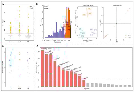
3.3. Screening of Tea Bush Leaves for Differentially Characteristic Volatile Components After Different Fertilizer Treatments
3.4. Odor Characteristics of Characteristic Volatile Components and Their Intensity Analysis
4. Discussion
5. Conclusions
Supplementary Materials
Author Contributions
Funding
Institutional Review Board Statement
Informed Consent Statement
Data Availability Statement
Conflicts of Interest
References
- Skubina, C.E.; Ginter, K.R.; Pielak, M.; Sałek, P.; Owczarek, T.; Kozak, A. Consumer choices and habits related to tea consumption by poles. Foods 2022, 11, 2873. [Google Scholar] [CrossRef] [PubMed]
- Saygın, F.; Şavşatlı, Y.U.S.U.F.; Dengiz, O.; Namlı, A.; Karataş, A.R.Z.U.; Şenol, N.D.; Akça, M.O.; Pacci, S.; Karapiçak, B.; Ay, A.; et al. Soil quality assessment based on hybrid computational approach with spatial multi-criteria analysis and geographical information system for sustainable tea cultivation. J. Agr. Sci. 2023, 161, 187–204. [Google Scholar] [CrossRef]
- Yin, R.; Li, L.; Liu, H.; Yao, J.; Ma, C.; Pu, L.; Lei, Z. Biochar, Organic Fertilizer, and Bio-Organic Fertilizer Improve Soil Fertility and Tea Quality. Agronomy 2024, 14, 2339. [Google Scholar] [CrossRef]
- Raza, A.; Chaoqun, C.; Luo, L.; Asghar, M.A.; Li, L.; Shoaib, N.; Yin, C. Combined application of organic and chemical fertilizers improved the catechins and flavonoids biosynthesis involved in tea quality. Sci. Hortic. 2024, 337, 113518. [Google Scholar] [CrossRef]
- Liu, Y.; Liu, H.; Xu, W.; Wang, L.; Wang, Q.; Ou, G.; Wu, M.; Hong, Z. Advances and challenges of carbon storage estimation in tea plantation. Ecol. Inform. 2024, 81, 102616. [Google Scholar] [CrossRef]
- Owuor, P.O. The effect of cultivation techniques on tea quality. In Global Tea Science; Burleigh Dodds Science Publishing: Cambridge, UK, 2018. [Google Scholar]
- Yin, R.; Li, X.; Ning, Y.; Hu, Q.; Mao, Y.; Zhang, X.; Zhang, X. Machine learning unveils the role of biochar application in enhancing tea yield by mitigating soil acidification in tea plantations. Sci. Total Environ. 2025, 965, 178597. [Google Scholar] [CrossRef]
- Zhang, Y.; Wang, B.; Wang, G.; Zheng, Z.; Chen, Y.; Li, O.; Peng, Y.; Hu, X. Acidification induce chemical and microbial variation in tea plantation soils and bacterial degradation of the key acidifying phenolic acids. Arch. Microbiol. 2024, 206, 239. [Google Scholar] [CrossRef]
- Verma, S.; Pradhan, S.S.; Singh, A.; Kushuwaha, M. Effect of organic manure on different soil properties: A review. Int. J. Plant Soil Sci. 2024, 36, 182–187. [Google Scholar] [CrossRef]
- Shi, R.; Wang, Y.; Zhou, F.; Hussain, S.; Lei, X.; Chen, E.; Wang, C.; Bai, J.; Gong, C. Nitrogen fertilizer reduction based on bioorganic fertilizer improves the yield and quality of fresh leaves of alpine tea in summer. Beverage Plant Res. 2024, 4, e035. [Google Scholar] [CrossRef]
- Xi, S.; Chu, H.; Zhou, Z.; Li, T.; Zhang, S.; Xu, X.; Pu, L.; Wang, G.; Jia, Y.; Liu, X. Effect of potassium fertilizer on tea yield and quality: A meta-analysis. Eur. J. Agron. 2023, 144, 126767. [Google Scholar] [CrossRef]
- Ye, J.; Wang, Y.; Kang, J.; Chen, Y.; Hong, L.; Li, M.; Jia, Y.; Wang, Y.; Jia, X.; Wu, Z.; et al. Effects of long-term use of organic fertilizer with different dosages on soil improvement, nitrogen transformation, tea yield and quality in acidified tea plantations. Plants 2022, 12, 122. [Google Scholar] [CrossRef] [PubMed]
- Piyasena, K.N.P.; Hettiarachchi, L.S.K. Comparison of tea quality parameters of conventionally and organically grown tea, and effects of fertilizer on tea quality: A mini-review. Food Chem. Adv. 2023, 3, 100399. [Google Scholar] [CrossRef]
- Liu, W.; Cui, S.; Wu, L.; Qi, W.; Chen, J.; Ye, Z.; Ma, J.; Liu, D. Effects of bio-organic fertilizer on soil fertility, yield, and quality of tea. J. Soil Sci. Plant Nutr. 2023, 23, 5109–5121. [Google Scholar] [CrossRef]
- Wang, B.; Wang, S.; Li, G.; Fu, L.; Chen, H.; Yin, M.; Chen, J. Reducing nitrogen fertilizer usage coupled with organic substitution improves soil quality and boosts tea yield and quality in tea plantations. J. Sci. Food Agr. 2025, 105, 1228–1238. [Google Scholar] [CrossRef]
- Liang, Y.; Wang, Z.; Zhang, L.; Dai, H.; Wu, W.; Zheng, Z.; Lin, F.; Xu, J.; Huang, Y.; Sun, W. Characterization of volatile components and identification of key aroma compounds in different aroma types of Rougui Wuyi rock tea. Food Chem. 2024, 455, 139931. [Google Scholar] [CrossRef] [PubMed]
- Li, A.; Qiu, Z.; Liao, J.; Chen, J.; Huang, W.; Yao, J.; Lin, X.; Huang, Y.; Sun, B.; Liu, B.; et al. The effects of nitrogen fertilizer on the aroma of fresh tea leaves from Camellia sinensis cv. Jin Xuan in summer and autumn. Foods 2024, 13, 1776. [Google Scholar] [CrossRef]
- Zhang, Z.; Song, C.; Zhao, J.; Xia, E.; Wen, W.; Zeng, L.; Benedito, V.A. Secondary metabolites and metabolism in tea plants. Front. Plant Sci. 2023, 14, 1143022. [Google Scholar] [CrossRef]
- Jia, M.; Wang, Y.; Zhang, Q.; Lin, S.; Zhang, Q.; Chen, Y.; Hong, L.; Jia, X.; Ye, J.; Wang, H. Effect of soil pH on the uptake of essential elements by tea plant and subsequent impact on growth and leaf quality. Agronomy 2024, 14, 1338. [Google Scholar] [CrossRef]
- Zhang, S.; Yamashita, H.; Ikka, T. Exploring from soil acidification to neutralization in tea plantations: Changes in soil microbiome and their impacts on tea quality. Rev. Agr. Sci. 2025, 13, 66–80. [Google Scholar] [CrossRef]
- Xie, W.; Chen, W.; Tang, D.; Tan, X.; Yang, Y.; Tan, L.; Tang, Q. Revealing the inhibition of tea cultivar ‘ziyan’ root growth caused by high nitrogen based on physiological, metabolite, and transcriptome analyses. Agronomy 2023, 13, 968. [Google Scholar] [CrossRef]
- Cai, H.; Zhong, Z.; Li, Z.; Zhang, X.; Fu, H.; Yang, B.; Zhang, L. Metabolomics in quality formation and characterisation of tea products: A review. Int. J. Food Sci. Tech. 2022, 57, 4001–4014. [Google Scholar] [CrossRef]
- Wang, H.B.; Lin, L.W.; Wang, Y.H. Technical Specification for Tea Production, Processing and Safety Inspection; Xiamen University Press: Xiamen, China, 2020. [Google Scholar]
- Peng, Q.; Li, S.; Shen, R.; Huang, J.; Beatrice, B.M.; Chen, X.; Xie, G. Comparative study of volatile components and metabolic pathways of Congou black tea from four regions based on sensory evaluation and HS-SPME/GC–MS. Microchem. J. 2024, 205, 111276. [Google Scholar] [CrossRef]
- Yuan, H.; Cao, G.; Hou, X.; Huang, M.; Du, P.; Tan, T.; Zhang, Y.; Zhou, H.; Liu, X.; Liu, L.; et al. Development of a widely targeted volatilomics method for profiling volatilomes in plants. Mol. Plant 2022, 15, 189–202. [Google Scholar] [CrossRef] [PubMed]
- Tang, S.; Pan, W.; Tang, R.; Ma, Q.; Zhou, J.; Zheng, N.; Wang, J.; Sun, T.; Wu, L. Effects of balanced and unbalanced fertilisation on tea quality, yield, and soil bacterial community. Appl. Soil Ecol. 2022, 175, 104442. [Google Scholar] [CrossRef]
- Marriet, N.; Buyinza, M. Effect of inorganic NPK fertilizer on tea (Camellia sinensis) production in Ruhaija village, Burere Subcounty, Buhweju District, Uganda. Int. J. Life Sci. Res. Arch. 2022, 3, 159–168. [Google Scholar] [CrossRef]
- Manzoor; Ma, L.; Ni, K.; Ruan, J. Influence of organic and inorganic fertilizers on tea growth and quality and soil properties of tea orchards’ top rhizosphere soil. Plants 2024, 13, 207. [Google Scholar] [CrossRef] [PubMed]
- Hu, Z.; Li, H.; Ji, L.; Yang, Y. Effects of reducing chemical fertilisers application on tea production and soils quality: An in situ field experiment in Jiangsu, China. Agronomy 2024, 14, 1864. [Google Scholar] [CrossRef]
- Shaji, H.; Chandran, V.; Mathew, L. Organic fertilizers as a route to controlled release of nutrients. In Controlled Release Fertilizers for Sustainable Agriculture; Academic Press: Cambridge, MA, USA, 2021; pp. 231–245. [Google Scholar] [CrossRef]
- Zhang, S.; Zhang, H.; Zhang, L.; Li, Z.; Mao, Y.; Zhang, L.; Ge, S.; Hu, Q.; Chen, C.; Han, W.; et al. Effects of organic fertilizer substitution for chemical fertilizer on tea yield and quality: A meta-analysis focutilizing on alkali-hydrolyzable nitrogen dynamics. Soil Till. Res. 2025, 254, 106724. [Google Scholar] [CrossRef]
- Moreira, J.; Aryal, J.; Guidry, L.; Adhikari, A.; Chen, Y.; Sriwattana, S.; Prinyawiwatkul, W. Tea quality: An overview of the analytical methods and sensory analyses ised in the most recent studies. Foods 2024, 13, 3580. [Google Scholar] [CrossRef]
- Chen, Y.; Wang, F.; Wu, Z.; Jiang, F.; Yu, W.; Yang, J.; Chen, J.; Jian, G.; You, Z.; Zeng, L. Effects of long-term nitrogen fertilization on the formation of metabolites related to tea quality in subtropical China. Metabolites 2021, 11, 146. [Google Scholar] [CrossRef]
- Huang, D.; Wang, Y.; Chen, X.; Wu, J.; Wang, H.; Tan, R.; Jiao, L.; Mao, Y. Application of tea-specific fertilizer combined with organic fertilizer improves aroma of green tea. Horticulturae 2022, 8, 950. [Google Scholar] [CrossRef]
- Zeng, L.; Jin, S.; Xu, Y.Q.; Granato, D.; Fu, Y.Q.; Sun, W.J.; Yin, J.F.; Xu, Y.Q. Exogenous stimulation-induced biosynthesis of volatile components: Aroma formation of oolong tea at postharvest stage. Crit. Rev. Food Sci. 2024, 64, 76–86. [Google Scholar] [CrossRef]
- Hu, Y.; Wang, J.; Tang, J.; Huang, R.; Luo, W.; Tuo, Y.; Liao, N.; Zhuang, D.; Lin, J.; Zhang, Y.; et al. Study on dynamic changes in characteristic volatile components uncovers aroma development of Hainan Dayezhong (Camellia sinensis var. assamica) black tea. Food Chem. 2025, 477, 143578. [Google Scholar] [CrossRef]
- Yang, L.; Zhu, X.; Yu, Z.; Hu, B.; Liu, P.; Zhang, F.; Chen, M.; Wang, J.; Huang, Y.; Yuan, H.; et al. Agronomic characteristics, objective quantitative, metabolome and transcriptome analysis reveal the influence of fertilization treatments on fresh leaf characteristics and finished tea quality. Food Chem. 2025, 482, 144183. [Google Scholar] [CrossRef]
- Qiu, Z.; Liao, J.; Chen, J.; Li, A.; Lin, M.; Liu, H.; Huang, W.; Sun, B.; Liu, J.; Liu, S.; et al. Comprehensive analysis of fresh tea (Camellia sinensis cv. Lingtou Dancong) leaf quality under different nitrogen fertilization regimes. Food Chem. 2024, 439, 138127. [Google Scholar] [CrossRef]






Disclaimer/Publisher’s Note: The statements, opinions and data contained in all publications are solely those of the individual author(s) and contributor(s) and not of MDPI and/or the editor(s). MDPI and/or the editor(s) disclaim responsibility for any injury to people or property resulting from any ideas, methods, instructions or products referred to in the content. |
© 2025 by the authors. Licensee MDPI, Basel, Switzerland. This article is an open access article distributed under the terms and conditions of the Creative Commons Attribution (CC BY) license (https://creativecommons.org/licenses/by/4.0/).
Share and Cite
Zhang, Q.; Guo, S.; Wang, Y.; Luo, Y.; Liao, Y.; Jia, X.; Zhu, B.; Ye, J.; Wang, H. Effects of Different Fertilization Patterns on the Content of Quality Indices and the Formation of Aroma Characteristics of Tea Leaves. Foods 2025, 14, 3194. https://doi.org/10.3390/foods14183194
Zhang Q, Guo S, Wang Y, Luo Y, Liao Y, Jia X, Zhu B, Ye J, Wang H. Effects of Different Fertilization Patterns on the Content of Quality Indices and the Formation of Aroma Characteristics of Tea Leaves. Foods. 2025; 14(18):3194. https://doi.org/10.3390/foods14183194
Chicago/Turabian StyleZhang, Qi, Songhan Guo, Yulin Wang, Yangxin Luo, Yankun Liao, Xiaoli Jia, Bitong Zhu, Jianghua Ye, and Haibin Wang. 2025. "Effects of Different Fertilization Patterns on the Content of Quality Indices and the Formation of Aroma Characteristics of Tea Leaves" Foods 14, no. 18: 3194. https://doi.org/10.3390/foods14183194
APA StyleZhang, Q., Guo, S., Wang, Y., Luo, Y., Liao, Y., Jia, X., Zhu, B., Ye, J., & Wang, H. (2025). Effects of Different Fertilization Patterns on the Content of Quality Indices and the Formation of Aroma Characteristics of Tea Leaves. Foods, 14(18), 3194. https://doi.org/10.3390/foods14183194

