You are currently viewing a new version of our website. To view the old version click .
Pets
  • Article
  • Open Access

10 December 2024

Effect of Hydrolyzed Frozen Meat on Diet Palatability, Apparent Digestibility, Immune Response, Fecal Microbiota, and Metabolome in British Shorthair Cats

,
,
,
,
and
1
Guangdong Provincial Key Laboratory of Animal Nutrition Control, College of Animal Science, South China Agricultural University, Guangzhou 510642, China
2
Research Center of Pet Nutrition, Guangzhou Qingke Biotechnology Co., Ltd., Guangzhou 510642, China
*
Authors to whom correspondence should be addressed.
These authors contributed equally to this work.
This article belongs to the Topic Research on Companion Animal Nutrition

Abstract

Frozen meat is an important source of protein in pet food, and has attracted much attention in recent years. In this study, we compared the effect of meat meal (MM), frozen meat (FM), and hydrolyzed frozen meat (HFM) as ingredients in extruded pet food on its palatability and apparent digestibility, as well as its effects on the immune response, fecal microbiota, and metabolome of British shorthair cats. A total of 24 British shorthair cats were allocated to the MM, FM, and HFM groups according to body weight and gender. The palatability test lasted 4 days and the feeding test lasted 45 days. The results showed that the FM and HFM diets had better palatability than the MM diet (p < 0.05) and significantly improved dry matter and crude protein digestibility (p < 0.05). The serum IL-10 level was significantly higher in the HFM group compared to the MM and FM groups (p < 0.05). The serum IgM levels were also found to be significantly higher in the FM group compared to the MM and HFM groups (p < 0.05). The blood urea nitrogen/creatinine ratio was significantly lower in the HFM and FM groups than in the MM group (p < 0.05). Cats fed HFM had a higher abundance of fecal Actinobacteria and Bifidobacterium and a lower content of Bacteroidota (p < 0.05). Furthermore, serum metabolomics analysis revealed that the tryptophan (Trp) metabolism and bile acid metabolism were affected by HFM. Overall, FM and HFM were better for the cat’s health than meat meal, but they also have some potential risks.

1. Introduction

The pet food industry continues to grow. In 2021, global pet food consumption reached 46.65 billion kilograms and it is predicted to increase to nearly 71.8 billion kilograms by 2026 [1]. For pet owners, the nutrition and safety of pet food are the major concerns [2].
As an obligate carnivore, cats have higher requirements regarding the concentration and quality of protein in their diet compared to dogs [3,4,5]. Different protein sources and processing methods in cat diets, as well as individual variations among cats, can all affect their digestion, absorption, and utilization of protein [6,7]. Therefore, it is inevitable that some proteins are not fully digested by certain cats, or may not be digested before eventually passing into the hindgut. Wernimont et al. concluded that protein reaching the hindgut of animals may be fermented by the gut microbiota, leading to the production of many metabolites, some of which may have negative effects on the animal’s body [8].
Many studies have demonstrated that hydrolysis allows for protein chains to be cleaved into small peptides and free amino acids [9]. Compared to intact proteins, the products of hydrolysis protein are more easily digested and absorbed by animals [9,10]. Therefore, we speculate that protein hydrolysis technology may affect the amount of protein that enters the hindgut by regulating the digestibility of protein in cats and therefore affecting the intestinal microbiota and metabolites. Currently, there are many studies on and applications of proteolytic technology in the human food and medicine industry [11]. Research on the application of hydrolyzed protein in the pet industry is currently more focused on replacing some of the ingredients in pet food with hydrolyzed protein [12,13,14,15]. There has not yet been research evaluating the nutritional performance obtained through hydrolyzing all meat ingredients in pet food. Previous studies have demonstrated the beneficial effects of hydrolyzed plant-based proteins on animals [16,17], but studies on the hydrolysis of frozen meat are lacking. So, the safety of these ingredients and their effect on cat health urgently need to be investigated.
Therefore, this study aimed to systematically investigate the effect of meat meal (MM), frozen meat (FM), and hydrolyzed frozen meat (HFM) as ingredients in extruded pet food on palatability and apparent digestibility, as well as the immune response, fecal microbiota, and metabolome of British shorthair cats. To the best of our knowledge, this is the first study to investigate the effects of the HFM ingredient on gut microbiota and metabolites in healthy cats.

2. Materials and Methods

2.1. Animals and Management

The animal experimental procedures involved in this study were reviewed and approved by the Experimental Animal Ethics Committee of South China Agricultural University (protocol code 2021A030). A total of 24 British shorthair cats were selected in this study and their information is shown in Table 1. Before the experiment, all the vaccination procedures, deworming, health examinations, and other treatments were completed to ensure that the cats were healthy and free of diseases and parasites. During the study period, the cats were not given any supplements, medications, etc., that would interfere with the experiment’s results. All cats were housed individually in cages (108 × 70 × 76 cm3) under an indoor relative humidity of 50–65% and temperature of 23.5–25 °C with a 12 h dark–light cycle. They were allowed to play and socialize outside their cages for at least 30 min daily. The researchers cleaned and disinfected the cat room every day, scooped feces every morning and afternoon, and changed the cat litter once a week to maintain the hygiene of the cat’s living environment. All the cats were fed the same diet before the trial, which is a common cat food on the market with a protein content of 35% and a crude fat content of 15%
Table 1. Detailed information of cats in this study.

2.2. Diet

The diets were manufactured at Guangzhou Qingke Biotechnology Co., Ltd., and formulated to meet the cat nutrient recommendations of the Association of American Feed Control Officials (AAFCO, 2017) for cats.
The three experimental diets had the same ingredient composition except for the meat used. MM was directly mixed with the other ingredients. However, it was necessary for FM to be dehydrated and pulverized before being mixed evenly with other ingredients. The whole production process was continuous. The production of HFM was consistent with that of the FM diet except that hydrolysis occurred before dehydration. The production of HFMis was carried out as follows: first, mixed enzymes (0.3% of the weight of the substrate) are added to FM, mainly including complex protease, papain, and flavor enzymes. After homogenization and PH adjustment, the enzyme and substrate mixture were put into a reaction kettle and heated at 55 °C for 45 min. After this step, the temperature of the reaction kettle was raised to 95 °C for 30 min. Finally, the reaction kettle was stopped until the mixture dropped to room temperature. Finally, the product of the hydrolysis protein was dehydrated to obtain a hydrolysis meal, which was used to produce the HFM diet. The chemical and energy composition of the three diets is shown in Table 2.
Table 2. Experimental diet composition and chemical analysis.

2.3. Experimental Design

Twenty-four healthy adult cats were divided into three groups to evaluate the palatability of the three diets using the double-bowl method [18], with a total of three comparisons. We divided 24 cats completely randomly into three groups; each cat was given 80 g of two different diets at 8:30 every day. Water was supplied ad libitum. In addition, we swapped the position of the bowls every day to prevent any deviation from the usual bowl placement. The adaptation period was three days and the palatability experiment lasted four days. During the 3-day palatability test, the first consume preference of each cat was accurately recorded, and the free food intake of the two diets was recorded at 8:30 a.m. the next day. The palatability was determined by the consumption preference and the intake ratio between the two diets, according to the following formula: intake ratio (%) = [g diet A intake/(g diet A intake + g diet B intake)] × 100.
At the end of the palatability experiment, cats were given the next test after a 14-day washout period to investigate the effects of MM, FM, and HFM in the diet on apparent digestibility, immune response, fecal microbiota, and metabolome. During the washout period, each group of cats was fed a different experimental diet according to group. We divided 24 cats into three groups based on weight and gender. Food was weighed and offered to the cats at 8:30 a.m. every day. Maintenance energy requirements (MERs) were calculated from the cat’s body weight, and each cat was fed according to its MER, calculated as MER = 75 × kg body weight (BW)0.67. Fresh water was available ad libitum. To determine food intake (g/d), we weighed and recorded the remaining food each day. The experiment lasted 45 days, including the last three days of sample collection (Figure 1).
Figure 1. Schematic representation of the study design. Group1 was fed MM and FM (n = 8), Group2 was fed MM and HFM (n = 8), and Group3 was fed FM and HFM (n = 8).

2.4. Chemical Analysis of Diets and Feces

During the whole trial period, 200 g of each diet was collected weekly and stored in the refrigerator at −20 °C. The dry matter (DM), acid-hydrolyzed fat (Fat), ash, and crude protein (CP) contents of the diets were determined following AOAC procedures (78): fat was analyzed by a fatty analyzer (GDN, Guangzhou GDN Instrument Co., Ltd., Guangzhou, China); ash was determined through muffle furnace incineration (ZHONHUAN, Tianjin Zhonghuan Experimental Electric Furnace Co., Ltd., Tianjin, China); CP was ascertained by a semi-automatic Kjeldahl apparatus (GERHARDT, GERHARDT (CHINA) Co., Ltd., Hong Kong, China). In addition, the diet was analyzed for gross energy (GE) by an oxygen bomb calorimeter (IKA, IKA (Guangzhou) Instrument Equipment Co., Ltd., Guangzhou, China).
Throughout the trial period, fecal scores (FS), described following Carciofi et al., were assessed daily [19]. Fecal samples were collected from the litter box and 10% HCl was added to the nitrogen fixation of each cat for digestibility. A total of 50 g fecal samples used for the digestibility analysis were frozen immediately on dry ice and stored at −20 °C until analysis. The chemical analysis of fecal nutrients was consistent with the reported diets. In addition, acid-insoluble ash (AIA) was used as an endogenous marker to determine apparent nutrient digestibility in the diet. The apparent total tract digestibility (ATTD) of DM, CP, and fat were calculated using the following formula: ATTD (%) = [1 − (AIAdiet × Nutrientfeces)/(AIAfeces × Nutrientdiet)] × 100%, in which the AIAdiet is the AIA concentration in the experimental diets, Nutrientfeces is the nutrient concentration in feces, AIAfeces is the AIA concentration in feces, and Nutrientdiet is the nutrient concentration in the experimental diets.

2.5. Fecal 16S rRNA High-Throughput Sequencing Analysis

Fresh fecal samples were collected from the litter box of each cat within 15 min of defecation for microbiota analysis. A total of 3 g fecal samples were transferred to a 5 mL sterile fecal collection tube (BIOROSE) for microbiota measurement, frozen immediately on dry ice, and stored at −80 °C until DNA extraction. The genome DNA from cats’ fecal samples was extracted using the cetyltrimethylammonium bromide method and was used for 16S rRNA sequencing. Briefly, a targeted PCR-based sequencing approach was used, where the V3-V4 regions of the 16S rRNA gene were targeted to generate amplicons using the primers 341F (5′-CCTAYGGGRBGCASCAG-3′) and 806R (5′-GGACTACNNGGGTATCTAAT-3′) with the barcode. As recommended by the manufacturer, sequencing libraries were generated using the TruSeq®DNA PCR-Free Sample Preparation Kit (ILLUMINA, Illumina (China) Scientific Equipment Co., Ltd., Shanghai, China), and index codes were added. The library quality was assessed on the Qubit@ 2.0 Fluorometer (THERMO FISHER, Thermo Fisher Scientific (China) Co., Ltd., Shanghai, China) and Agilent Bioanalyzer 2100 system. Finally, the library was sequenced on an Illumina NovaSeq platform, and 250 bp paired-end reads were generated. Then, the reads were filtered using QIIME quality filters (QIIME1.9.1) [20].

2.6. Blood Collection and Analyses

After overnight fasting, a 3 mL blood sample was collected from each cat by the forelimb vein and left to stand for 30 min before centrifugation at 3500 rpm for 15 min. After centrifugation, the supernatants were aliquoted into microcentrifuge tubes and stored at −80 °C for further analysis. Serum malondialdehyde (MDA), superoxide dismutase (SOD), catalase (CAT), glutathione peroxidase (GSH-PX), and total antioxidative capacity (T-AOC) were detected using commercial kits (Nanjing Jiancheng Bioengineering Institute, Nanjing, China). The serum biochemical indices of cats were measured using commercial kits according to a biochemistry autoanalyzer (Rayto Life and Analytical Sciences Co., Ltd., Shenzhen, China), including those for albumin (ALB); total protein (TP); globulin (GLOB); albumin/globulin ratio (AGR); aspartate aminotransferase (AST); alanine aminotransferase (ALT); amylase (AMY); creatine kinase (CK); creatinine (Crea); blood urea nitrogen (BUN); blood urea nitrogen/creatinine ratio (BCR); serum glucose (GLU); triglycerides (TG); serum Ca (Ca); and phosphorus (PHOS). Serum immunoglobulin A (IgA), serum amyloid A (SAA), immunoglobulin G (IgG), immunoglobulin M (IgM), serum amyloid A (SAA), tumor necrosis factor-alpha (TNF-a), interferon-γ (IFN-γ), interleukin 8 (IL-8), and interleukin 10 (IL-10) were measured using commercial ELISA kits (MEIMIAN, Jiangsu Meimian Industrial Co., Ltd., Jiangsu, China).

2.7. Serum Untargeted Metabolomics Analyses

Frozen serum samples stored at −80 °C were thawed at 4 °C and vortexed for 2 min. After thawing, approximately 200 μL of the sample, 800 μL of methanol, and 10 μL of indole acetic acid ethyl ester (internal standard) were sequentially placed into a 1.5 mL RNAase-free centrifuge tube and vortexed for 2 min. After vortexing, the samples were centrifuged at 14,500 rpm, 4 °C, for 15 min, and 800 μL of the supernatant was dried using a vacuum centrifuge for 3 h. Finally, the sample was blow-dried with nitrogen and processed immediately. To prepare the quality control (QC) sample, 100 μL of the supernatant from each sample was placed in a 15 mL centrifuge tube to examine the stability and reproducibility of the entire analysis process. The Compound Discoverer 2.1 (Thermo Fisher Scientific) data analysis tool was employed to automate the complete raw data preprocessing and identify metabolites by searching the mzCloud library and mzVault library. The peak height data of the metabolome were obtained and uploaded to MetaboAnalyst 5.0 (https://www.metaboanalyst.ca (accessed on 3 June 2023)) to perform a multivariate analysis. A principal component analysis (PCA) of the metabolites was conducted. A pathway enrichment analysis was performed, using the enrichment analysis module, on MetaboAnalyst 5.0. A principal component analysis (PCA) and partial least-squares discriminant analysis (PLS-DA) of the metabolites were performed. The enrichment analysis module on MetaboAnalyst 5.0 was used to perform the pathway enrichment analysis.

2.8. Statistical Analysis

In this study, the statistical analysis and graphical presentation were conducted using SPSS 25.0 and GraphPad Prism 8.0 software. One-way analysis of variance (ANOVA), followed by the multiple range test of least significant difference (LSD), was used to determine the statistical significance of multiple comparisons. All data were expressed as the mean ± standard error (SE). For the analysis of palatability differences, the intake ratios were compared using Student’s t-test and consumption preference was compared using the Chi-square test. Significant differences were denoted by p < 0.05 and tendencies were denoted as 0.05 < p < 0.10. We checked the metabolites that had a variable importance in projection (VIP) score greater than 1.0 (calculated using the PLS-DA model) and a p-value of less than 0.05 (calculated by Student’s t-test) to preliminarily select the differential metabolites. For the difference analysis of gut microbiota, we conducted pairwise comparisons of the three groups using Student’s t-test to preliminarily screen the different gut microbiota. Subsequently, the results of the Student’s t-test were combined with an LEfSe analysis to determine the distinct gut microbiota at the genus level that were a result of the diet.

3. Results

3.1. Palatability

The food intake ratios in the HFM and FM groups were significantly higher than those in the MM group (Figure 2A; p < 0.05). Regarding consumption preference, the number of selections of the HFM group were significantly higher than those of the MM and FM groups (Figure 2B; p < 0.05).
Figure 2. Intake ratio (%) (A) and first consumption choice (%) (B) of cats (MM: n = 8; FM: n = 8; HFM: n = 8) fed experimental diets containing MM, FM, and HFM. The symbol (*) indicates statistically significant differences between two groups (* p< 0.05 and ** p < 0.01).

3.2. Intake, Apparent Total Tract Digestibility, and Fecal Characteristics

The food intake in the MM group tended to increase compared to that in the FM group (0.05 < p < 0.10). Furthermore, the digestibility of DM and CP in the HFM and FM groups was significantly higher than that in the MM group (p < 0.05, Table 3). FS tended to be higher in the HFM group than in the MM group (0.05 < p < 0.10), which was consistent with the presence of soft stools in this group.
Table 3. Intake, apparent total tract digestibility, and fecal characteristics of cats fed diets containing MM, FM, and HFM.

3.3. Biochemistry, Antioxidant Capacity and Inflammatory Cytokines

The blood urea nitrogen/creatinine ratio (BCR) in the HFM and FM groups was significantly lower than that in the MM group (p < 0.05, Table 4), and the serum glucose content in the FM group was significantly lower than that in the other two groups (p < 0.05). In addition, there were no significant differences in the other serum biochemical indexes within the reference range among the three groups (p > 0.05). Moreover, the three different diets did not affect the cats’ antioxidant capacity (p > 0.05, Table 5). As shown in Table 6, IL-10 in cats fed HFM was significantly higher than that in the MM and FM groups (p < 0.05). In addition, IgM in the FM group was significantly higher than in the MM and HFM groups (p < 0.05).
Table 4. Serum biochemistry of cats fed diets containing MM, FM, and HFM.
Table 5. Serum antioxidant capacity of cats fed diets containing MM, FM, and HFM.
Table 6. Inflammatory cytokines of cats fed diets containing MM, FM, and HFM.

3.4. Fecal Microbiota

A total of 2738 OTUs were found in the feces of the cats: the HFM group accounted for 1816, followed by the MM group, accounting for 1371, and the FM group, accounting for 751. There were 600 common OTUs among the three groups. A total of 624 unique OTUs were found in the HFM group, the highest result among the three groups (Figure 3A). As shown in Figure 3B, the Observed_species index, Simpson index, and Ace index of the HFM group were significantly higher than those of the FM group (p < 0.05). Moreover, cats fed HFM had a significantly higher PD-whole-tree index than the FM group (p < 0.01) and the MM group (p < 0.05). By comparing the beta-diversity index based on weighted UniFrac distances, the PCoA plot further revealed the difference in fecal microbiota structure among the three groups of cats. The HFM group showed a significant separation from the FM group (p < 0.01), and the FM group had a significant separation from the MM group (p < 0.05, Figure 3C).
Figure 3. Gut microbial composition and structure of cats (MM: n = 6; FM: n = 6; HFM: n = 8) fed experimental diets containing MM, FM, and HFM. Venn diagram of fecal samples in each group (A); alpha diversity (B); principal co-ordinate analysis (PCoA) based on weighted UniFrac distances (C). The symbol (*) indicates statistically significant differences between two groups (* p < 0.05 and ** p< 0.01).
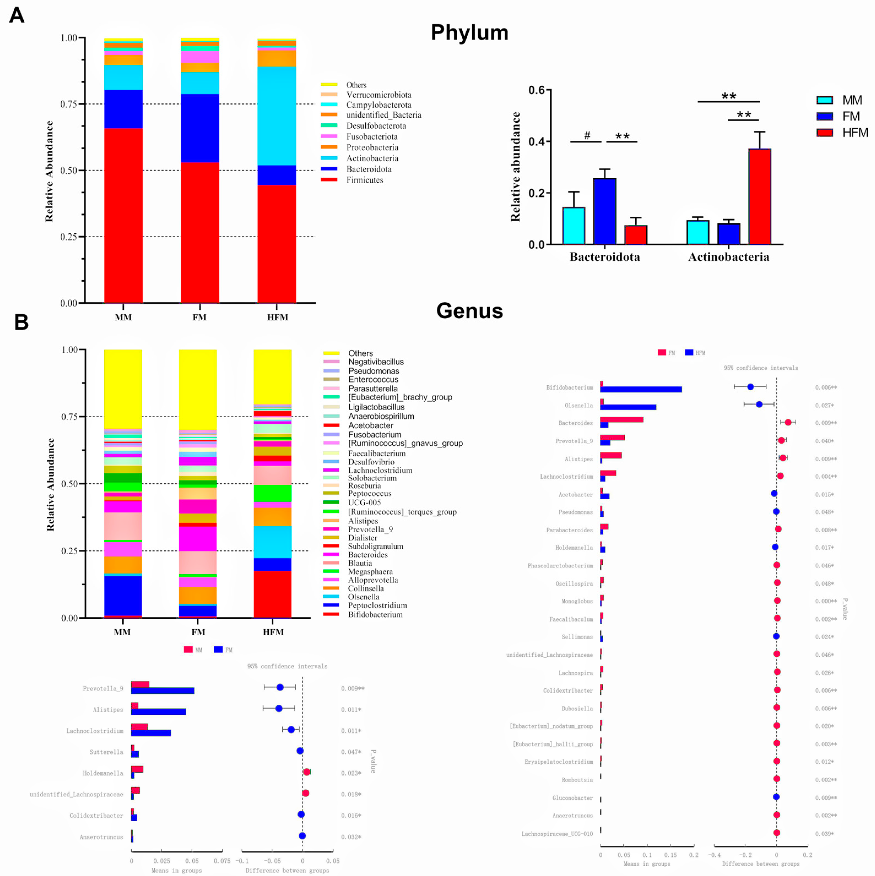
At the phylum level, there were six major phyla of fecal microbiota in the three groups, namely Firmicutes (54.39%), Bacteroidota (15.94%), Actinobacteria (18.29%), Proteobacteria (4.45%), Fusobacteriota (2.3%), and Desulfobacterota (1.3%). Actinobacteria in the HFM group was higher than in the MM and FM groups (p < 0.01). In comparison, Bacteroidota in the FM group was significantly higher than in the HFM group (p < 0.01). Finally, there was no difference between the FM and MM groups regarding the phylum level (Figure 4A). Also, as shown in Figure 4B, the most abundant genera were Blautia (8.67%), Peptoclostridium (7.85%), Collinsella (6.40%), Bifidobacterium (6.31%), Bacteroides (5.01%), Olsenella (4.56%), Alloprevotella (3.78%), Dialister (2.76%), Megasphaera (2.71%), and Subdoligranulum (1.27%). Compared with the FM group, cats fedg HFM had a significantly increased relative abundance of Bifidobacterium, Olsenella, Acetobacter, Pseudomonas, Holdemanella, Sellimonas, and Gluconobacter (p < 0.05) and a significantly decreased relative abundance of Prevotella_9, Phascolarctobacterium, Faecalibaculum, Lachnoclostridium, Bacteroides, Oscillospira, Alistipes, unidentified_Lachnospiraceae, [Eubacterium]_hallii_group, [Eubacterium]_nodatum_group, Anaerotruncus, Romboutsia, Colidextribacter Dubosiella, Erysipelatoclostridium, Monoglobus, Parabacteroides, and Lachnospiraceae_UCG-010 (p < 0.05). In addition, Prevotella-9, Alistipes, Lachnoclostridium, Sutterella, Colidextribacter, and Anaerotruncus in the FM group were significantly higher than those in the MM group (p < 0.05), and the relative abundances of Holdemanella and unidentified_Lachnospiraceae were lower than that of the MM group (p < 0.05, Figure 4A).
Figure 4. Predominant fecal microbial communities and different bacteria at the phylum (A) and genus levels (B) in cats (MM: n = 6; FM: n = 6; HFM: n = 8) fed experimental diets containing MM, FM, and HFM. The symbol (*) indicates statistically significant differences between two groups (* p < 0.05 and ** p< 0.01), and the symbol (#) represents the difference tendency (# p < 0.10).
The LEfSe analysis further confirmed the differential microbiota abundances. The histogram with a logarithmic LDA score > 4.0 and cladogram are shown in Figure 5. Firmicutes, Bacteroidota, and Actinobacteria were the predominant phyla in the MM, FM, and HFM groups, respectively. In the MM group, Peptoclostridium, Lachnospiraceae, Oscillospiraceae_UCG_005, Collinsella_stercoris, and Ruminococcus_torques_group had the highest abundance. Bacteroides, Alistipe, and Lachnoclostridium were the predominant bacterial strains in the FM group. Finally, Bifidobacterium and Olsenella were the highest-abundance microbiota in the HFM group.
Figure 5. The linear discriminant analysis effect size (LEfSe) analysis identified the most differential microbiota in cats fed experimental diets containing MM, FM, and HFM.

3.5. Serum Metabolites

A multivariate statistical analysis was carried out among the three groups. Principal component analysis (PCA) is an unsupervised statistical method. In this study, the PCA results showed no significant separation between the MM and FM groups (Figure 6A). However, the HFM group showed an apparent separation from the MM group along the first principal component (PC1). Subsequently, a supervised cluster partial least-squares discriminant analysis (PLS-DA) analysis was performed to further observe the differences among the groups. The PLS-DA model revealed a clear separation (Figure 6B), indicating that the diet may cause metabolic changes among the three groups of cats.
Figure 6. Multivariate statistical analysis of metabolites in cats fed experimental diets containing MM, FM, and HFM. Score plots from the principal component analysis (PCA) model among the three groups (A). Score plots from the partial least-squares discriminant analysis (PLS-DA) model among the three groups (B).
In this study, a total of 154 named metabolites were detected from cat serum samples, in which we observed 30 significantly differential metabolites between the FM and MM groups (p > 0.05, Table S1). Upon comparing the HFM and FM groups, we found 38 significantly different metabolites (p > 0.05, Table S2). We performed a KEGG analysis of all metabolites to further confirm the overall effects of MM, FM, and HFM in the diet on the cats’ metabolisms. Between the MM and FM groups, amino acid metabolism (arginine and proline metabolism, glycine, serine, and threonine metabolism, D-glutamine and d-glutamate metabolism), bile acid metabolism (primary bile acid metabolism), and energy metabolism (nitrogen metabolism) were the most influenced metabolic pathways (Figure 7A). Compared with the FM group, the main metabolic pathways affected by HFM were amino acid metabolism (tryptophan metabolism, arginine, and proline metabolism; glycine, serine, and threonine metabolism), and bile acid metabolism (primary bile acid biosynthesis) (Figure 7B).
Figure 7. Bar charts of the metabolic pathway analysis of differential serum metabolites between the MM and FM groups (A) and between the FM and HFM groups (B).

4. Discussion

Proteolysis has been widely studied and used in food and feed [21]. Previous studies have shown that hydrolysis can enhance the digestibility of plant proteins to improve nutritional quality [22,23]. Protein hydrolysate has better physiological and functional properties then proteins, such as antioxidant, antihypertensive, and immune properties [24,25]. In contrast, proteolysis technology is less studied in pet feed; it has mainly been studied for its ability to manage food allergies and intestinal inflammation [9,13]. In addition, as a common animal protein ingredient, the effects of hydrolysates from FM on cat health are rarely studied. Therefore, we comprehensively analyzed the safety and influence of MM, FM, and HFM on cats’ health based on the aforementioned hydrolysis process.
The HFM diet had significantly better palatability than the FM and MM diets, which is consistent with previous studies [26]. The protolysate comprises flavor peptides and amino acids [27], which may improve palatability and increase cats’ appetite. Unlike previous studies, this study showed a very significant difference in palatability, which may be related to the amount of hydrolyzed protein used. In the HFM diet, almost all meat ingredients were hydrolyzed. However, some studies have shown that proteolysis may reduce palatability [28], such as through the production of some bitter peptides [29], which may be related to protein sources, hydrolysis conditions, and enzymes. The protein hydrolysis process used in this study can significantly improve the palatability of the cat diet.
Moreover, we found that the digestibility of DM and CP were significantly higher in the FM and HFM groups, which may indicate that the proteins of MM were more difficult to digest and absorb. Notably, the crude ash content in the MM diet is relatively high, which may be one of the reasons for its lower-digestibility dry matter and crude protein. The commercial-grade meat meal used to produce the MM diet is generally made from animal by-products with a high ash content. Therefore, when large amounts of meat meal are used, an increase in ash content is almost inevitable. However, using frozen meat or hydrolyzed frozen meat can effectively address this issue. Compared with the FM and HFM groups, the lower CP digestibility in the MM group meant that more proteins might escape from the small intestine of the host and enter the hindgut for fermentation by intestinal microorganisms [30], which may be unhealthy for the host [31]. Wernimont et al. reported that total protein intake, the ratio of proteins to other nutrients in the diet, protein digestibility, and protein quality determine the amount and amino acid composition of the bypass digesta and its subsequent availability for microbial metabolism [8]. In our experiment, the total protein intake and the ratio of the protein to other nutrients in the diet of the three groups were the same, which may indicate that the protein quality of FM and HFM is better and easier for cats to digest and absorb compared to MM.
The FS of cats in the HFM group tended to be higher than that in the MM groups. Some cats in the HFM group experienced temporary soft stools, which stabilized after about two weeks and did not recur. This result is consistent with previous studies [12]. Verduci et al. indicate that proteolysis may increase the osmotic pressure of digestion, leading to soft stools or diarrhea [32]. Therefore, in the subsequent application of and research on proteolysis in pet food, this factor should be considered in the design of the feed formulation. Soft stools or diarrhea may be reduced by changing the hydrolysate’s osmotic pressure through controlling the degree of hydrolysis or adding dietary fiber [33].
It was found that the content of IgM was highest in the FM group, the content of IL-10 was highest in the HFM group, and the BCR content was highest in the MM group. IgM is an essential antibody secreted by B lymphocytes in the immune system [34], and the immune status of animals can be determined by measuring the serum IgA, IgM, and IgG levels [35]. Kathrani et al. reported that IL-10 might be a marker of cat dietary tolerance [36]. Food allergies have also been shown to lead to decreased IL-10 levels and increased TNF-α levels in mice and humans [37,38,39]. The increase in BCR may be attributed to low Crea levels or an increase in BUN levels, which have been reported to be possibly related to dietary protein intake [40]. In addition, all serum biochemical markers were within the healthy cat reference range, suggesting that the MM, FM, and HFM ingredients are safe for cats. Overall, FM and HFM could better meet cats’ nutritional needs regarding proteins and may enhance cats’ immunity and feed tolerance.
The results found that the HFM diet significantly increased the Observed_species, Simpson, Ace index, and PD-whole-tree indices, suggesting that HFM increased the diversity of intestinal microbial communities in cats and may be more beneficial to cat health [41]. The α-diversity increase might be associated with the increased relative abundances of Actinobacteria in HFM-treated cats. The results also showed that cats fed the HFM diet had a significantly increased abundance of Bifidobahcterium in the gut. Bifidobacterium has been shown to have many essential physiological functions that benefit the intestinal health of animals, such as enhancing gut immunity [42]. It has been reported that protolysate can also play a similar role to prebiotics in promoting the growth of probiotics such as Lactobacillus and Bifidobacterium [43,44], and our results also demonstrated this. Furthermore, cytokines interact with the gut microbiota to influence the systemic health of the host [45,46]. Previous studies have confirmed that Bifidobacterium in the gut can induce the host to produce more IL-10 [47], consistent with our serum inflammatory cytokines results. In contrast to the HFM group, the primary bacterium that were enriched in the MM and FM groups were active proteolytic bacterium, such as Prevotella-9 and Lachnoclostridium, Bacteroides, and Alistipes [6,48,49,50,51]. As we all know, protein fermentation in the gut may produce toxic and harmful metabolites that pose potential health risks to the host [8,52]. HFM can increase the diversity of the cat intestinal microbiome and may contribute to the intestinal health of the cat by significantly increasing the abundance of Actinobacteria to inhibit proteolytic activity [53].
In the gut of cats, microbiota-derived metabolites are secreted and translocated into the circulating system through the intestinal barrier, which are crucial modulators for the host metabolism [54,55]. This study applied metabolomics based on the UPLC-Orbitrap-MS/MS analysis method to research the changes in serum metabolites. The KEGG enrichment analysis revealed that the significantly affected metabolic pathways in the FM and HFM groups were the amino acid metabolism and bile acid metabolism, and the tryptophan (Trp) metabolism was the most affected. L-Tryptophan, L-Kynurenine, and Creatine were significantly downregulated, and serotonin showed an increasing trend due to the HFM treatment. Trp is an essential amino acid for cats, which must be supplied through the diet [56]. Trp is metabolized in the gastrointestinal tract by three main pathways: (1) the kynurenine pathway (KP); (2) the production of serotonin (5-hydroxytryptamine); (3) the fermentation of intestinal microorganisms [57]. It has been revealed that tryptophan metabolism is beneficially regulated by Bifidobacterium [57]; for example, some species of Bifidobacterium may directly convert tryptophan into serotonin [58]. An HFM diet may help regulate the metabolism of L-tryptophan in cats and we speculate that HFM may inhibit the kynurenine pathway metabolism of tryptophan and increase tryptophan serotonin metabolism by increasing the abundance of Bifidobacterium. Serotonin plays an important role in regulating various aspects, such as mood, sleep, and digestion [59]. Therefore, the HFM diet may not only benefit the physiological health of cats but could also provide them with a sense of satisfaction when consumed, thereby promoting overall well-being by improving their mood and behavior.

5. Conclusions

In this study, HFM and FM significantly improved the palatability and digestibility of cat diets. Furthermore, HFM and FM regulated the concentration of IL-10 and IgM to improve systemic immunity and played a positive role in the dietary tolerance of cats. HFM may also reduce the proteolytic activity of proteins in the cat hindgut by increasing the abundance of Actinobacteria (Bifidobacterium) and affect the metabolism of amino acids, especially tryptophan. In summary, we systematically elaborated on the beneficial effects of HFM, FM, and MM on British shorthair cats, as well as the potential risks to their health. However, further studies are needed to systematically clarify the effect of consuming a diet comprising frozen meat hydrolyzed by different enzymes on cats.

Supplementary Materials

The following supporting information can be downloaded at: https://www.mdpi.com/article/10.3390/pets1030030/s1, Table S1: Results of analysis of the differential serum metabolites between the MM and FM groups; Table S2: Results of analysis of the differential serum metabolites between the FM and HFM groups.

Author Contributions

Conceptualization, S.Y. and B.D.; methodology, S.Y.; software, Z.C.; validation, B.D., J.D. and S.Y.; formal analysis, S.Y. and Z.C.; data curation, S.Y.; writing—original draft preparation, S.Y.; writing—review and editing, L.Z.; visualization, S.J.; supervision, B.D.; project administration, J.D. and S.Y. All authors have read and agreed to the published version of the manuscript.

Funding

This project was supported by National Natural Science Foundation of China (Grant Nos. 32472927), National Key R&D Program of China (Grant Nos. 2021YFD1300400 and 2023YFD1301900). This study meets with the approval of the university’s review board.

Institutional Review Board Statement

All experimental procedures were authorized by the Animal Ethics Committee at South China Agricultural University (Approval number: 2021A030, approved on 24 November 2021).

Data Availability Statement

Data are contained within the article.

Conflicts of Interest

LZ is employed by Guangzhou Qingke Biotechnology Co., Ltd. The remaining authors declare that the research was conducted in the absence of any commercial or financial relationships that could be construed a s a potential conflict of interest.

Correction Statement

This article has been republished with a minor correction to the Institutional Review Board Statement. This change does not affect the scientific content of the article.

References

  1. Volume of Pet Food Consumption Worldwide from 2014 to 2027 (in Billion Kilograms). Available online: https://www.statista.com/forecasts/1181223/volume-pet-food-worldwide (accessed on 15 September 2022).
  2. Schleicher, M.; Cash, S.B.; Freeman, L.M. Determinants of pet food purchasing decisions. Can. Vet. J. 2019, 60, 644–650. [Google Scholar] [PubMed][Green Version]
  3. Verbrugghe, A.; Hesta, M. Cats and Carbohydrates: The Carnivore Fantasy? Vet. Sci. 2017, 4, 55. [Google Scholar] [CrossRef] [PubMed]
  4. Plantinga, E.A.; Bosch, G.; Hendriks, W.H. Estimation of the dietary nutrient profile of free-roaming feral cats: Possible implications for nutrition of domestic cats. Br. J. Nutr. 2011, 106, S35–S48. [Google Scholar] [CrossRef] [PubMed]
  5. Hall, J.A.; Vondran, J.C.; Vanchina, M.A.; Jewell, D.E. When fed foods with similar palatability, healthy adult dogs and cats choose different macronutrient compositions. J. Exp. Biol. 2018, 221, 173450. [Google Scholar] [CrossRef]
  6. Passlack, N.; Thies, L.V.; Vahjen, W.; Zentek, J. Effects of the Protein Concentration and Quality in a Canned Diet on the Fecal Microbiota of Healthy Adult Cats. Metabolites 2022, 12, 105. [Google Scholar] [CrossRef]
  7. Sa, A.; Moreno, Y.; Carciofi, B. Food processing for the improvement of plant proteins digestibility. Crit. Rev. Food Sci. 2020, 60, 3367–3386. [Google Scholar] [CrossRef]
  8. Wernimont, S.M.; Radosevich, J.; Jackson, M.I.; Ephraim, E.; Badri, D.V.; MacLeay, J.M.; Jewell, D.E.; Suchodolski, J.S. The Effects of Nutrition on the Gastrointestinal Microbiome of Cats and Dogs: Impact on Health and Disease. Front. Microbiol. 2020, 11, 1266. [Google Scholar] [CrossRef]
  9. Cave, N.J. Hydrolyzed Protein Diets for Dogs and Cats. Vet. Clin. North. Am. Small Anim. Pract. 2006, 36, 1251–1268. [Google Scholar] [CrossRef]
  10. Koopman, R.; Crombach, N.; Gijsen, A.P.; Walrand, S.; Fauquant, J.; Kies, A.K.; Lemosquet, S.; Saris, W.H.; Boirie, Y.; van Loon, L.J. Ingestion of a protein hydrolysate is accompanied by an accelerated in vivo digestion and absorption rate when compared with its intact protein. Am. J. Clin. Nutr. 2009, 90, 106–115. [Google Scholar] [CrossRef]
  11. Gao, R.; Yu, Q.; Shen, Y.; Chu, Q.; Chen, G.; Fen, S.; Yang, M.; Yuan, L.; McClements, D.J.; Sun, Q. Production, bioactive properties, and potential applications of fish protein hydrolysates: Developments and challenges. Trends Food Sci. Technol. 2021, 110, 687–699. [Google Scholar] [CrossRef]
  12. Zoia, M.T.; Uana, D.S.M.; Bosch, G.; Vasconcellos, R.S. Effects of enzymatically hydrolysed poultry byproduct meal in extruded diets on serum angiotensin-converting enzyme activity and aldosterone in cats. Arch. Anim. Nutr. 2021, 75, 64–77. [Google Scholar] [CrossRef] [PubMed]
  13. Szczepanik, M.P.; Golynski, M.; Wilkolek, P.; Kalisz, G. Evaluation of a hydrolysed salmon and pea hypoallergenic diet application in dogs and cats with cutaneous adverse food reaction. Pol. J. Vet. Sci. 2022, 25, 67–73. [Google Scholar] [CrossRef] [PubMed]
  14. Kathrani, A.; Yen, S.; Swann, J.R.; Hall, E.J. The effect of a hydrolyzed protein diet on the fecal microbiota in cats with chronic enteropathy. Sci. Rep. 2022, 12, 2746. [Google Scholar] [CrossRef] [PubMed]
  15. Folador, J.F.; Karr-Lilienthal, L.K.; Parsons, C.M.; Bauer, L.L.; Utterback, P.L.; Schasteen, C.S.; Bechtel, P.J.; Fahey, G.J. Fish meals, fish components, and fish protein hydrolysates as potential ingredients in pet foods. J. Anim. Sci. 2006, 84, 2752–2765. [Google Scholar] [CrossRef] [PubMed]
  16. Christensen, L.F.; Garcia-Bejar, B.; Bang-Berthelsen, C.H.; Hansen, E.B. Extracellular microbial proteases with specificity for plant proteins in food fermentation. Int. J. Food Microbiol. 2022, 381, 109889. [Google Scholar] [CrossRef]
  17. Joye, I. Protein Digestibility of Cereal Products. Foods 2019, 8, 199. [Google Scholar] [CrossRef]
  18. Aldrich, G.C.; Koppel, K. Pet Food Palatability Evaluation: A Review of Standard Assay Techniques and Interpretation of Results with a Primary Focus on Limitations. Animals 2015, 5, 43–55. [Google Scholar] [CrossRef]
  19. Carciofi, A.C.; Takakura, F.S.; De-Oliveira, L.D.; Teshima, E.; Jeremias, J.T.; Brunetto, M.A.; Prada, F. Effects of six carbohydrate sources on dog diet digestibility and post-prandial glucose and insulin response. J. Anim. Physiol. N 2008, 92, 326–336. [Google Scholar] [CrossRef]
  20. Caporaso, J.G.; Kuczynski, J.; Stombaugh, J.; Bittinger, K.; Bushman, F.D.; Costello, E.K.; Fierer, N.; Peña, A.G.; Goodrich, J.K.; Gordon, J.I.; et al. QIIME allows analysis of high-throughput community sequencing data. Nat. Methods 2010, 7, 335–336. [Google Scholar] [CrossRef]
  21. Etemadian, Y.; Ghaemi, V.; Shaviklo, A.R.; Pourashouri, P.; Sadeghi Mahoonak, A.R.; Rafipour, F. Development of animal/plant-based protein hydrolysate and its application in food, feed and nutraceutical industries: State of the art. J. Clean. Prod. 2021, 278, 123219. [Google Scholar] [CrossRef]
  22. Fawale, O.S.; Gbadamosi, S.O.; Ige, M.M.; Kadiri, O. Effects of cooking and fermentation on the chemical composition, functional, and antinutritional properties of kariya (Hildergardia barteri) seeds. Food Sci. Nutr. 2017, 5, 1106–1115. [Google Scholar] [CrossRef] [PubMed]
  23. Yadav, D.N.; Mir, N.A.; Wadhwa, R.; Tushir, S.; Sethi, S.; Anurag, R.K.; Oberoi, H.S. Hydrolysis of peanut (Arachis hypogea L) protein concentrate by fungal crude protease extract: Effect on structural, functional and in-vitro protein digestibility. J. Food Sci. Technol. Mys. 2022, 59, 2141–2149. [Google Scholar] [CrossRef] [PubMed]
  24. Esfandi, R.; Walters, M.E.; Tsopmo, A. Antioxidant properties and potential mechanisms of hydrolyzed proteins and peptides from cereals. Heliyon 2019, 5, e1538. [Google Scholar] [CrossRef] [PubMed]
  25. Hou, Y.; Wu, Z.; Dai, Z.; Wang, G.; Wu, G. Protein hydrolysates in animal nutrition: Industrial production, bioactive peptides, and functional significance. J. Anim. Sci. Biotechnol. 2017, 8, 24. [Google Scholar] [CrossRef]
  26. Loeffler, A.; Lloyd, D.H.; Bond, R.; Kim, J.Y.; Pfeiffer, D.U. Dietary trials with a commercial chicken hydrolysate diet in 63 pruritic dogs. Vet. Rec. 2004, 154, 519–522. [Google Scholar] [CrossRef]
  27. Selamassakul, O.; Laohakunjit, N.; Kerdchoechuen, O.; Yang, L.; Maier, C.S. Bioactive peptides from brown rice protein hydrolyzed by bromelain: Relationship between biofunctional activities and flavor characteristics. J. Food Sci. 2020, 85, 707–717. [Google Scholar] [CrossRef]
  28. Miraglia, D.G.M.; D’Auria, E.; Peroni, D.; Palazzo, S.; Radaelli, G.; Comberiati, P.; Galdo, F.; Maiello, N.; Riva, E. Flavor, relative palatability and components of cow’s milk hydrolysed formulas and amino acid-based formula. Ital. J. Pediatr. 2015, 41, 42. [Google Scholar] [CrossRef]
  29. Cho, M.J.; Unklesbay, N.; Hsieh, F.H.; Clarke, A.D. Hydrophobicity of bitter peptides from soy protein hydrolysates. J. Agric. Food Chem. 2004, 52, 5895–5901. [Google Scholar] [CrossRef]
  30. Diether, N.E.; Willing, B.P. Microbial Fermentation of Dietary Protein: An Important Factor in Diet(-)Microbe(-)Host Interaction. Microorganisms 2019, 7, 19. [Google Scholar] [CrossRef]
  31. Nylund, L.; Nermes, M.; Isolauri, E.; Salminen, S.; de Vos, W.M.; Satokari, R. Severity of atopic disease inversely correlates with intestinal microbiota diversity and butyrate-producing bacteria. Allergy 2015, 70, 241–244. [Google Scholar] [CrossRef]
  32. Verduci, E.; Salvatore, S.; Bresesti, I.; Di Profio, E.; Pendezza, E.; Bosetti, A.; Agosti, M.; Zuccotti, G.V.; D’Auria, E. Semi-Elemental and Elemental Formulas for Enteral Nutrition in Infants and Children with Medical Complexity-Thinking about Cow’s Milk Allergy and Beyond. Nutrients 2021, 13, 4230. [Google Scholar] [CrossRef] [PubMed]
  33. Rossi, G.; Cerquetella, M.; Gavazza, A.; Galosi, L.; Berardi, S.; Mangiaterra, S.; Mari, S.; Suchodolski, J.S.; Lidbury, J.A.; Steiner, J.M.; et al. Rapid Resolution of Large Bowel Diarrhea after the Administration of a Combination of a High-Fiber Diet and a Probiotic Mixture in 30 Dogs. Vet. Sci. 2020, 7, 21. [Google Scholar] [CrossRef] [PubMed]
  34. Jamalzad Falah, F.; Rajabi Islami, H.; Shamsaie Mehrgan, M. Dietary folic acid improved growth performance, immuno-physiological response and antioxidant status of fingerling Siberian sturgeon, Acipenser baerii (Brandt 1896). Aquac. Rep. 2020, 17, 100391. [Google Scholar] [CrossRef]
  35. Insoft, R.M.; Sanderson, I.R.; Walker, W.A. Development of immune function in the intestine and its role in neonatal diseases. Pediatr. Clin. N. Am. 1996, 43, 551–571. [Google Scholar] [CrossRef] [PubMed]
  36. Kathrani, A.; Hall, E. A preliminary study assessing cytokine production following ex vivo stimulation of whole blood with diet in dogs with chronic enteropathy. Bmc Vet. Res. 2019, 15, 185. [Google Scholar] [CrossRef]
  37. Dang, T.D.; Tang, M.L.K.; Koplin, J.J.; Licciardi, P.V.; Eckert, J.K.; Tan, T.; Gurrin, L.C.; Ponsonby, A.L.; Dharmage, S.C.; Allen, K.J.; et al. Characterization of plasma cytokines in an infant population cohort of challenge-proven food allergy. Allergy Cph. 2013, 68, 1233–1240. [Google Scholar] [CrossRef]
  38. Shandilya, U.K.; Kapila, R.; Singh, S.; Dahiya, D.; Kapila, S.; Kansal, V.K. Induction of immune tolerance to caseins and whey proteins by oral intubation in mouse allergy model. J. Anim. Physiol. N 2014, 98, 467–475. [Google Scholar] [CrossRef]
  39. Brown, P.; Nair, B.; Mahajan, S.D.; Sykes, D.E.; Rich, G.; Reynolds, J.L.; Aalinkeel, R.; Wheeler, J.; Schwartz, S.A. Single nucleotide polymorphisms (SNPs) in key cytokines may modulate food allergy phenotypes. Eur. Food Res. Technol. 2012, 235, 971–980. [Google Scholar] [CrossRef]
  40. Tanaka, S.; Ninomiya, T.; Taniguchi, M.; Tokumoto, M.; Masutani, K.; Ooboshi, H.; Kitazono, T.; Tsuruya, K. Impact of blood urea nitrogen to creatinine ratio on mortality and morbidity in hemodialysis patients: The Q-Cohort Study. Sci. Rep. 2017, 7, 14901. [Google Scholar] [CrossRef]
  41. Kieler, I.N.; Osto, M.; Hugentobler, L.; Puetz, L.; Gilbert, M.; Hansen, T.; Pedersen, O.; Reusch, C.E.; Zini, E.; Lutz, T.A.; et al. Diabetic cats have decreased gut microbial diversity and a lack of butyrate producing bacteria. Sci. Rep. 2019, 9, 4822. [Google Scholar] [CrossRef]
  42. Arboleya, S.; Watkins, C.; Stanton, C.; Ross, R.P. Gut Bifidobacteria Populations in Human Health and Aging. Front. Microbiol. 2016, 7, 1204. [Google Scholar] [CrossRef] [PubMed]
  43. Lazzi, C.; Meli, F.; Lambertini, F.; Bottesini, C.; Nikolaev, I.; Gatti, M.; Sforza, S.; Koroleva, O.; Popov, V.; Neviani, E.; et al. Growth promotion of Bifidobacterium and Lactobacillus species by proteinaceous hydrolysates derived from poultry processing leftovers. Int. J. Food Sci. Technol. 2013, 48, 341–349. [Google Scholar] [CrossRef]
  44. Zhang, C.; Zhang, Y.; Li, H.; Liu, X. The potential of proteins, hydrolysates and peptides as growth factors for Lactobacillus and Bifidobacterium: Current research and future perspectives. Food Funct. 2020, 11, 1946–1957. [Google Scholar] [CrossRef] [PubMed]
  45. Neurath, M.F. Cytokines in inflammatory bowel disease. Nat. Rev. Immunol. 2014, 14, 329–342. [Google Scholar] [CrossRef] [PubMed]
  46. Brailey, P.M.; Lebrusant-Fernandez, M.; Barral, P. NKT cells and the regulation of intestinal immunity: A two-way street. Febs J. 2020, 287, 1686–1699. [Google Scholar] [CrossRef] [PubMed]
  47. Kim, H.I.; Yun, S.W.; Han, M.J.; Jang, S.E.; Kim, D.H. IL-10 Expression-Inducing Gut Bacteria Alleviate High-Fat Diet-Induced Obesity and Hyperlipidemia in Mice. J. Microbiol. Biotechnol. 2020, 30, 599–603. [Google Scholar] [CrossRef]
  48. Wu, Y.T.; Shen, S.J.; Liao, K.F.; Huang, C.Y. Dietary Plant and Animal Protein Sources Oppositely Modulate Fecal Bilophila and Lachnoclostridium in Vegetarians and Omnivores. Microbiol. Spectr. 2022, 10, e204721. [Google Scholar] [CrossRef]
  49. Singh, R.K.; Chang, H.W.; Yan, D.; Lee, K.M.; Ucmak, D.; Wong, K.; Abrouk, M.; Farahnik, B.; Nakamura, M.; Zhu, T.H.; et al. Influence of diet on the gut microbiome and implications for human health. J. Transl. Med. 2017, 15, 73. [Google Scholar] [CrossRef]
  50. Amat, S.; Lantz, H.; Munyaka, P.M.; Willing, B.P. Prevotella in Pigs: The Positive and Negative Associations with Production and Health. Microorganisms 2020, 8, 1584. [Google Scholar] [CrossRef]
  51. Parker, B.J.; Wearsch, P.A.; Veloo, A.; Rodriguez-Palacios, A. The Genus Alistipes: Gut Bacteria with Emerging Implications to Inflammation, Cancer, and Mental Health. Front. Immunol. 2020, 11, 906. [Google Scholar] [CrossRef]
  52. Cai, J.; Chen, Z.; Wu, W.; Lin, Q.; Liang, Y. High animal protein diet and gut microbiota in human health. Crit. Rev. Food Sci. 2022, 62, 6225–6237. [Google Scholar] [CrossRef] [PubMed]
  53. Peled, S.; Livney, Y.D. The role of dietary proteins and carbohydrates in gut microbiome composition and activity: A review. Food Hydrocoll. 2021, 120, 106911. [Google Scholar] [CrossRef]
  54. Canfora, E.E.; Meex, R.; Venema, K.; Blaak, E.E. Gut microbial metabolites in obesity, NAFLD and T2DM. Nat. Rev. Endocrinol. 2019, 15, 261–273. [Google Scholar] [CrossRef] [PubMed]
  55. Vitek, L.; Haluzik, M. The role of bile acids in metabolic regulation. J. Endocrinol. 2016, 228, R85–R96. [Google Scholar] [CrossRef] [PubMed]
  56. Jeusette, I.; Tami, G.; Fernandez, A.; Torre, C.; Tvarijonaviciute, A.; Ceron, J.; Salas-Mani, A.; Fatjò, J. Evaluation of a new prescription diet with lemon balm, fish peptides, oligofructose and L-tryptophan to reduce urinary cortisol, used as a marker of stress, in cats. J. Vet. Behav. 2021, 42, 30–36. [Google Scholar] [CrossRef]
  57. Agus, A.; Planchais, J.; Sokol, H. Gut Microbiota Regulation of Tryptophan Metabolism in Health and Disease. Cell Host Microbe 2018, 23, 716–724. [Google Scholar] [CrossRef]
  58. O’Mahony, S.M.; Clarke, G.; Borre, Y.E.; Dinan, T.G.; Cryan, J.F. Serotonin, tryptophan metabolism and the brain-gut-microbiome axis. Behav. Brain Res. 2015, 277, 32–48. [Google Scholar] [CrossRef]
  59. Bacqué-Cazenave, J.; Bharatiya, R.; Barrière, G.; Delbecque, J.P.; Bouguiyoud, N.; Di Giovanni, G.; Cattaert, D.; De Deurwaerdère, P. Serotonin in Animal Cognition and Behavior. Int. J. Mol. Sci. 2020, 21, 1649. [Google Scholar] [CrossRef]
Disclaimer/Publisher’s Note: The statements, opinions and data contained in all publications are solely those of the individual author(s) and contributor(s) and not of MDPI and/or the editor(s). MDPI and/or the editor(s) disclaim responsibility for any injury to people or property resulting from any ideas, methods, instructions or products referred to in the content.

Article Metrics

Citations

Article Access Statistics

Multiple requests from the same IP address are counted as one view.