Next Article in Journal
The Influences of Microwave Irradiation and Heat Treatment on the Dynamic Tensile Response of Granite
Previous Article in Journal
Evaluation of Expanded Clay and Tuff as Lightweight Agents in Concrete Stabilized with Nopal Mucilage and Aloe Vera
 
 
Font Type:
Arial Georgia Verdana
Font Size:
Aa Aa Aa
Line Spacing:
Column Width:
Background:
Article

Assessment of the Influence of Formation Conditions of Embankments and Spoil Heaps on Their Stability When Dumped on Clay-Salt Slurries

Department of Construction of Mining Enterprises and Underground Structures, Empress Catherine II Saint Petersburg Mining University, 2, 21st Line, St. Petersburg 199106, Russia
*
Author to whom correspondence should be addressed.
Submission received: 3 November 2024 / Revised: 19 December 2024 / Accepted: 21 December 2024 / Published: 26 December 2024
(This article belongs to the Section Chemical, Civil and Environmental Engineering)

Abstract

The formation of geotechnical structures on foundations composed of low-strength soils is associated with a number of risks and difficulties. Soils such as clay-salt slurries are characterized by low bearing capacity and a tendency to deform under load. In this study, a numerical simulation of the stability analysis of an embankment constructed on low-strength soils consisting of clay-salt slurries is carried out, and the study of the dependence of the stability and behavior of the embankment on the configuration of this foundation, without taking into account the embedment of rocks and with introduction of rocks into the geotechnical system, is considered. The results prove that the sloping configuration of low-strength soils greatly complicates the stability of the embankment. It is noted that the stability factor is significantly reduced under the influence of loads on low-strength soil, particularly when the geotechnical system has a configuration with slope angles of 5° and 10°, and, in addition, when rocks are embedded in low-strength soil if the underlying soil layer is a weak foundation. In view of this, the assessment of embankment stability on clay-salt slurries requires careful analysis due to a number of specific characteristics of these soils that create complex geotechnical conditions.

1. Introduction

Low-strength soils are a material characterized by the ability to change its volume significantly under external load, which allows them to deform easily under load [1,2,3]. The mineralogical composition of these soils is characterized by a high content of clay, silt, gypsum, and organic matter. The main characteristics of low-strength soils are low shear resistance, which leads to deformations of these soils and structures erected on them [4]; high water content, which reduces their strength and stability [5,6]; and low bearing capacity, which leads to subsidence and collapse [7].
Construction of various structures on low-strength soils is one of the actual problems of engineering [8,9,10]. Thus, the construction of embankments on these soils is a difficult problem due to low strength, high compressibility, and the possibility of large subsidence. The main problems in embankment construction on low-strength soils are the following: low-strength soil is prone to large vertical settlements under the embankment weight [11,12,13], which in turn can lead to the formation of cracks in embankments composed of conventionally bonded rocks or failure of embankments resting on such soils; this soil is a medium with variable dynamic viscosity, prone to large deformations under load [14,15,16]; consolidation of weak soils can take a long time, which can lead to settlements after construction; the load from the embankment can cause excessive pore pressure [17,18], which can cause the development of negative geomechanical processes and significantly affect the stability of the embankment; under the action of the load, weak soils acquire the ability to extrude [19], which in turn forms horizontal deformations that lead to the violation of the integrity of the embankment; low-strength soil does not show a linear relationship between stress and strain, this relationship is non-linear; in addition, soils are subject to significant deformation before failure [20].
Understanding how low-strength soils respond to loads is key to ensuring the safety of geotechnical structures. The behavior of low-strength soil will be influenced by factors such as loading conditions, soil properties, and the interaction between the embankment and the underlying soil layers. In this regard, the stability assessment of geotechnical structures on low-strength soils and deformation monitoring is an important aspect for solving the problem of improving the geomechanical safety of such structures.
Stability assessment of embankments on low-strength soils is an integral part of geotechnical design [19]. To do this, a number of factors must be considered, including determining the physical and mechanical characteristics of low-strength soils, such as density, shear strength, and deformation characteristics; considering all possible loads on the embankment and using various calculation methods to assess stability, including the finite element method [21,22]; determining the stability margin [23], which shows how stable the structure is; and the use of different software to create models of the behavior of embankments and foundations composed of low-strength soils to analyze their stability under different conditions.
As described earlier, the calculation of the stability factor is used to evaluate the stability of embankments, which is an index used in construction and engineering to ensure that various systems or structures are designed with a safety margin, and accounts for various variations in loads and material properties. The stability factor shows the ratio of restraining forces to shear forces.
Geomechanical modeling consists of modeling and analyzing the mechanical behavior of geological materials such as rocks [24,25,26], soils, and various structures [27,28,29], including underground structures [30,31,32] and mine workings [33,34]. The peculiarity of the calculation of embankments resting on weak foundations is a significant change in the shape of the foundation due to the compression of low-strength soils and their extrusion during dry rock dumping of the embankment. Research in modeling and stability assessment of embankments on soft soils demonstrates a range of approaches aimed at solving both geotechnical problems and practical applications. Numerical simulations and physical experiments are commonly used to predict the behavior of embankments on weak foundations. Thus, the study evaluated the effect of low-strength soil on stress and strain distribution and overall embankment stability, in which the authors concluded that the weak foundation had an effect on overall embankment stability and the design stability factor decreased with decreasing depth of low-strength soil [35]. In studies [36,37], this was determined using numerical modeling, including finite element and finite difference analysis. It is also noted that the presence of a weak layer significantly reduces the overall stability of the embankment, and its slope subsequently turns into a sliding surface. The finite element method is also used to analyze embankments constructed on low-strength soils, considering their consolidation and subsidence, as well as to predict the behavior of low-strength soils depending on the time and potential failure mechanisms of structures on these soils [38,39]. Alternative computational methods such as the coupled Eulerian-Lagrangian (CEL) approach [40] and meshfree techniques such as SPH [41], MPM [42], PFEM [43], and SPIM [44] are often used to model the stress state of investigated objects under large deformations. The CEL method integrates two distinct approaches to modelling materials and their behavior: the Lagrangian and Eulerian formulations. The element boundaries in the former always coincide with the material boundaries (mesh deforms with the material), whereas in the latter, they may not coincide. The key feature of the SPH method is that the computational domain is described as a set of points, the space between which is smoothed by weighting functions. The MPM is a hybrid Eulerian-Lagrangian approach. It uses moving material points and computational nodes on a background grid. The primary concept of the PFEM is to discretize the domain using a Lagrangian mesh and to solve the governing equation through the utilization of the finite element method. The SPIM method is a hybrid method combining aspects of the smoothed particle hydrodynamics (SPH) and implicit finite element methods (FEM) to solve the problems of modeling. These numerical techniques are widely used in geomechanics to simulate problems involving large deformations and complex material behavior. Their unique capabilities have made them particularly effective where traditional numerical methods have problems. For example, the authors used one of these methods to solve the problem of sand embedding in a hydraulic dump [45]. However, very few studies have been conducted on the issues of accounting for the embedment of dry rocks during their dumping on very weak soils on the stability of the embankment, in connection with which this topic is very relevant. The inclusion of rock creates a complex soil system, in which the interaction between high-strength rock and low-strength soil significantly alters the mechanical properties. This embedment affects load distribution, shear strength, and settlement behavior, which are critical to the design of safe and efficient engineering systems.
The study aims to evaluate the stability of embankments on a foundation composed by low-strength soils, which are represented by clay-salt slurries, depending on the configuration of the weak foundation, and to determine the dependence of embankment stability and behavior on the foundation configuration.
The study considered horizontal and inclined configurations. This is because on a sloped system configuration, the embankment load will be distributed unevenly, exerting less pressure on the embankment at the higher portion of the footing, while the pressure will be much higher at the lower portion.

2. Materials and Methods

A slurry storage facility is a specific waste storage facility. A layer of halite waste is formed on the surface of the slurry storage, which, in the process of compaction and crystallization, is transformed into technogenic salt. The process of storing waste in a slurry storage facility is accomplished by mixing halite waste with brines. The dump is formed on a weak basement, which is a brine-saturated clayey slurry. This technology of dump formation is carried out on a belt-by-belt basis with monitoring of the depositing process. Due to the occurrence of large horizontal displacements in the storage area, dump formation is carried out with technological interruptions. Since the penetration is quite active and the rocks are poorly filtered, at this stage the process of pore pressure dissipation will take quite a long period of time. Therefore, when performing the calculations, undrained formulation without the possibility of pore pressure dissipation was adopted. Observations show that the pore pressure that forms in this medium does not dissipate for long periods of time with respect to the time the rocks are deposited on the slurry pile.
Assessment of the influence of clay-salt slurry on the stability of the formed embankment and the whole slurry pond was carried out based on the problem under plane deformation conditions. The slope angle of the embankment side surface was assumed to be 35°, and the height of the embankment varied between 6 and 36 m. The adopted design embankment heights were based on the expected loads on low-strength soils, which ranged from 100 to 600 kPa in 100 kPa increments, which in turn corresponded to embankment heights of 6 m, 12 m, 18 m, 24 m, 30 m, and 36 m, respectively. It is assumed that the low-strength soil layer enclosed by the dam and followed by the foundation layer is fully water saturated. Evaluation of embankment stability was performed for several slurry bed configurations. A slurry tank resting on a horizontal or sloping foundation surface was considered. The angle of inclination of the foundation surface was taken as 0, 5, and 10°. The height of the section filled with low-strength soils was taken as 5 and 10 m, which corresponds to the characteristic thickness of weak rocks in the filled slurry pit. The height of the dam varied with the depth of the site with low-strength soils and was also 5 and 10 m.
Clay-salt slurries are incompressible, very viscous liquids at low density values (up to 1200–1300 kg/m3) with gradual transition to weakly bound dispersed material with subsequent increase of their density. The behavior of such materials is currently poorly understood, which makes it difficult to choose a deformation model for such geomaterial. Clay-salt slurry samples were obtained from two different potash deposits and have different particle size distributions. Granulometric composition of clay-salt slurries is given in Table 1.
Calculation of the stress-strain state of the soil massif and the stability of the considered geotechnical system was performed for two options. The first option assumes that there is no embedment of dry rock into low-strength soils (Figure 1a), while the second option considers rock embedment and takes this factor into account when performing stability calculations (Figure 1b). The sizes of the embedding zones were determined based on studies conducted by Yu. N. Malyushitsky [46]. In the future, we plan to develop a mathematical model for predicting the embedding of rocks, which will allow us to create a picture between embedded and compacted rocks.
The strength and deformation characteristics of slurry production waste were studied based on a set of laboratory tests [47]. In this research, the densities of both the clay-salt slurry samples from the two potash deposits were determined at different loadings and the values of undrained shear resistance at the determined soil density (Table 2). The shear strength of the soil in an undrained condition was determined by vane shear test. Prior to testing, clay-salt slurry specimens were subjected to a series of loads (25 kPa, 50 kPa, 100 kPa, 200 kPa, 400 kPa, and 600 kPa) that simulated natural soil compaction processes under load. The density of each sample was determined by weighing each sample and calculating the density. Shear testing of the specimens began with vertical indentation of the blade and rod into the soil and rotation of the blade at the same speed of 0.1 rev/s. During the laboratory test, torque measurements were taken at regular intervals. The test continued until the maximum torque at which the soil fails was reached. The undrained shear strength index was determined using the following formula [48]:
C u = T K
where T —maximum torque, N-m; K —constant value depending on the size and shape of the blade, m3.
In this case, the clay-salt slurries are so weakly composed that they resemble a viscous liquid and therefore it is difficult to conduct laboratory tests for the initial densities of these samples. Studies are now being carried out on bench equipment, where the deformation characteristics are determined by the magnitude of die embedding. The strength values are assumed to be those obtained by the rotational shear method. For the models in the paper, we adopt indices that are derived from univariate compression.
Table 2. Characteristics of the physical and mechanical properties of two potash deposits obtained under laboratory conditions.
Table 2. Characteristics of the physical and mechanical properties of two potash deposits obtained under laboratory conditions.
Sealing PressureResistance to Undrained Shear, kPaSoil Density, g/cm3Total Deformation Modulus, MPaTransverse Deformation Coefficient
Samples of potash deposit No. 1
10025.71.30.80.26
20042.51.39
30046.41.4
40050.31.42
50058.71.47
60067.11.51
Samples of potash deposit No. 2
10080.51.9270.495
20098.41.96
300104.51.98
400109.62
500117.42.01
600124.12.03
The use of spherical models of medium deformation such as Soft Soil [49] or Drucker-Prager/Cap [50] with setting of functional relationship between the parameters of these models and physical state of slurry will allow us to obtain a sufficiently representative reproduction of its deformation when performing numerical simulations. However, the amount of laboratory research conducted to date is insufficient to establish such a relationship between model parameters and the physical state of the slurries. The use of more advanced models such as NorSand [51], models based on the theory of Hypoplasticity [52] and their analogues, requires an even more detailed study of the mechanical behavior of this material in laboratory conditions and on bench equipment, which, as noted above, has not been performed for the material under consideration. Given that the focus of this study is on evaluating the influence of dry rock infiltration zones in the slurry material on the stability of the geotechnical system under consideration, the focus is on correctly specifying the undrained strength of such a medium, which was determined as part of the laboratory studies. Thus, an elastic-plastic model based on the Coulomb–Mohr plasticity condition is adopted as a model of slurry deformation. Taking into account the peculiarities of slurry material deformation and internal limitations of the Coulomb–Mohr model for modeling the undrained strength of geomaterials, the model parameters are taken with the following assumptions: the angle of internal friction is assumed to be 00 and the shear strength is determined by cohesion alone. The calculation for the slurry material is conducted under full stress. The parameters of the adopted model of medium deformation are: undrained deformation modulus E u , transverse strain ratio v u , and undrained shear strength s u . The angle of internal friction φ and the parameter controlling the direction of plastic deformation development ψ (dilatancy angle) are assumed to be 0. The transverse deformation coefficient v u is assumed to be 0.495 rather than 0.5, which avoids problems with convergence of the solution. The elasticity matrix parameters K u (undrained bulk compression modulus) and G (shear modulus) are determined by the following formulas:
K u = 2 G 1 + v u 3 1 2 v u ;
G = E 2 1 + v ,
where E —effective deformation modulus; v —effective transverse deformation coefficient.
The magnitude of undrained shear strength was given as a functional significance from depth and from the load applied above:
c u = c u . r e f ρ + y c u . i n c ,
where c u . r e f ρ —functional relationship between undrained shear strength and density of slurry material (determined taking into account the acting pressure from dry rocks poured from above); y —position from the slurry surface to the considered point inside the slurry; c u . i n c —change of undrained strength of slurry by depth.
An elastic-plastic model based on the Coulomb–Mohr plasticity condition was adopted as a model of the medium for predicting the stress-strain state of the embankment and enclosing dam. The parameters of this model are summarized in Table 2.
The embankment, consisting of potash waste, the foundation soil, consisting of clay-salt slurry and sand, and the enclosing dam, consisting of sand, were modeled using the Coulomb–Mohr soil model. The initial material properties of the soil, embankment, and dam enclosure materials that are used in the current modeling analysis are listed in Table 3.
Table 3. Model properties.
Table 3. Model properties.
No.Presented SoilBehavior Typeγunsat, kN/m3γsat, kN/m3c, kPaφ, DegreeE, MPaυ
1Bulk (bulk medium)Drained17191535250.35
2Low-strength soil (clay-salt slurry)Without drain C19---0.8/70.26/0.5
3FoundationDrained232310025250.35
4Enclosing damDrained17191535250.35
Note: where γunsat—specific weight of soil in the non-saturated state, i.e., at natural humidity; γsat—the specific weight of soil in the water-saturated state; c—cohesion; φ—angle of internal friction; E—modulus of total deformation; υ—transverse deformation coefficient.
The use of the Coulomb–Mohr model in the study is justified by the fact that the baseline indices, such as undrained shear strength, total deformation modulus, and transverse deformation coefficient, were obtained in laboratory studies. These indicators are the simplest way to evaluate the characteristics of ultra-weak soils.
The elastic-plastic Soft Soil [53] model was adopted to predict the stress-strain state of bedrock and clay-salt slurry (Table 4). Although the adopted model of clay-salt slurry deformation contains significant simplifications to describe the formation of the stress-strain state of such a medium, this model can be used to solve the problems of the present study by considering some assumptions. Subsequent studies of the deformation of clay-salt slurries will make it possible to form a more complete idea of the mechanical behavior of such material and to choose a more appropriate model of geomaterial deformation for solving such a problem.
The formation of the stress-strain state of the studied system was performed by taking into account the stage of its formation. In the first stage, the initial stress state of the soil foundation was initialized. In the second stage, the change in the stress-strain state due to the formation of the enclosing dam was modeled. Subsequently, activation of the area responsible for the clay-salt slurry work was performed. At the final stage of forming the stress-strain state of the considered geotechnical system, activation of the area responsible for the embankment was performed and the strength characteristics of clay-salt slurries were changed, considering the expected pressure value from the rocks poured from above.
The dam’s contact with the ground is determined by the strength characteristics of the materials themselves. Calculations show that the sliding surface does not follow the contact but passes through the weak base. When performing the simulation, contact interaction through interface elements was specified. The strength values of the interface elements were assumed to be the lowest strength values corresponding to the dam material or the base material in the case of weak soils. The width of the dam affects the stability. However, in this case, it was not the obtaining of an absolute index depending on the dam size that was of interest, but rather the study of the influence of the introduction of dry rocks into clay-salt slurries. Future bench tests and the results obtained from them will be used to improve the stability prediction methodology considering the introduction of soils. The paper used a modeling approach, and the implementation of the material was set initially. The work assumed that there would be no uplift above the dam. In the next stage of the study, it is planned to model the introduction of rocks into clay-salt slurries explicitly (CEL method application) and determine the actual dam height.
Estimation of the stability of the considered geotechnical system was carried out according to the procedure generally accepted for the solution of such class of problems (step-by-step reduction of strength characteristics of materials composing the considered system). Considering that both accepted models of rock deformation as a plastic flow surface are based on the Coulomb–Mohr plasticity condition, the design stability margin can be determined by the following expression [54]:
K s t a b = τ m a x τ e x p = σ n t g φ + c τ
where τmax—maximum load or strength; τexp—expected load.
According to the results of the calculations performed, the dependencies between the parameters of the geotechnical system and the stability reserve coefficients were established.
The next step involves modeling the implementation using gridless methods or other approaches. This issue was addressed in the authors’ review article [47] and will be considered after bench testing. This step evaluated the need to consider factors such as the base configuration on which the geotechnical system sits, the depth of the clay-salt slurry, and the properties of the underlying base and to what extent these factors affect stability. As shown in the results of the study, the configuration and properties of the base have a significant effect on stability. The relevance of the following modeling is related to the process of bulk material incorporation into clay-salt slurries and to improve the prediction of bulk material incorporation during the backfilling process. In future work, more complex models of deformation of the medium will be used. At this stage, the authors are working on more detailed studies, in particular bench tests to investigate the nature of the development of joint deformations of bulk material and low strength soils. In subsequent stages, it is envisioned to use the CEL or MPM method to solve this problem and adopt a more advanced model of the deformation of the medium, considering the accumulated experience in the laboratory and on bench equipment.

3. Results

The calculated indicators of the stability reserve coefficient calculated for the two fields were presented in the form of dependencies and summarized in graphs. Figure 2 and Figure 3 show the calculation results for potash deposit No. 1 and Figure 4 and Figure 5 show the calculation results for potash deposit No. 2. The figures show the graphs of dependencies of the stability reserve factor (Ksf) on the applied load (P) at different configurations of the geotechnical system, as well as different properties of low-strength soil, obtained during laboratory tests and given in Table 1, and halved characteristics of low-strength soils from Table 1. The figures also show the different properties of the foundation on which the system “embankment-weak foundation” was located (strong and weak).
As can be seen from Figure 2, the stability factor values vary depending on the configuration of the geotechnical system. It should be noted that a certain influence on the value of the stability reserve coefficient is exerted by the mechanical characteristics of the slurry storage foundation, as the values of the reserve coefficient at a weak foundation, on which a five-meter layer of clay-salt sludge is located, are much lower in relation to a strong foundation. The values of the stability margin factor Ksf under an external load of 100 kPa differ by a factor of 1.12, 1.2, and 1.3 for geotechnical system configurations of 0°, 5°, and 10°, respectively. The maximum load that the system can withstand in an inclined configuration (10° inclination angle) is 200 kPa, which corresponds to a height of 12 m.
Figure 3 shows the values of the stability reserve factor for low-strength soils of 10 m depth. As can be seen from Figure 3a, the plots of the horizontal configuration of the geotechnical system and the inclined configuration at an inclination angle of 5° are close to each other and indicate a relationship close to linear. These figures show the same trend of the effect of the foundation on the stability margin factor as when considering the results presented above. The values of the safety factor at a weak foundation are significantly less than the values of the geotechnical system, which is placed on a strong foundation. The initial values of Ksf at 100 kPa load differ by 1.2 and 1.34 times at 0° and 5° geotechnical system configurations, respectively.
Figure 4 shows the dependence functions and stability factor indicators for deposit No. 2 at a low-strength soil thickness of 5 m. Figure 4a,b show the function of the stability factor dependence on the load, which from the value of 200 kPa takes a similar form regardless of the configuration of the geotechnical system. In Figure 4c,d, the display of graphs is different because the geotechnical system “embankment-weak foundation” is located on a weak foundation.
Figure 5 shows the dependence of changes in the values of the stability reserve coefficient on the amount of rock loading (deposit No. 2) at a thickness of low-strength soils of 10 m. As can be seen from Figure 5a–d, the values of the stability margin coefficients at an external load of 200 kPa or more are almost equal to each other at base slope angles of 0° and 5°, while the stability margin coefficient (Figure 5a,b) at a slope angle of 10° is different. The maximum load that the system can withstand with a 10° slope and weak foundation is 100 kPa, which in turn corresponds to a height of 6 m.
Figure 6, Figure 7, Figure 8 and Figure 9 show the results of the stability margin values calculated for two deposits with the partial embedment of bulk material in low-strength soil. The figures show the graphs of dependencies of the stability factor (Ksf) on the applied load (P) at different configurations of the geotechnical system, as well as different mechanical properties of low-strength soil, obtained during laboratory tests and given in Table 1, and halved characteristics of low-strength soils from Table 1. The figures also show the different properties of the base on which the system “embankment-weak foundation” was located (strong and weak).
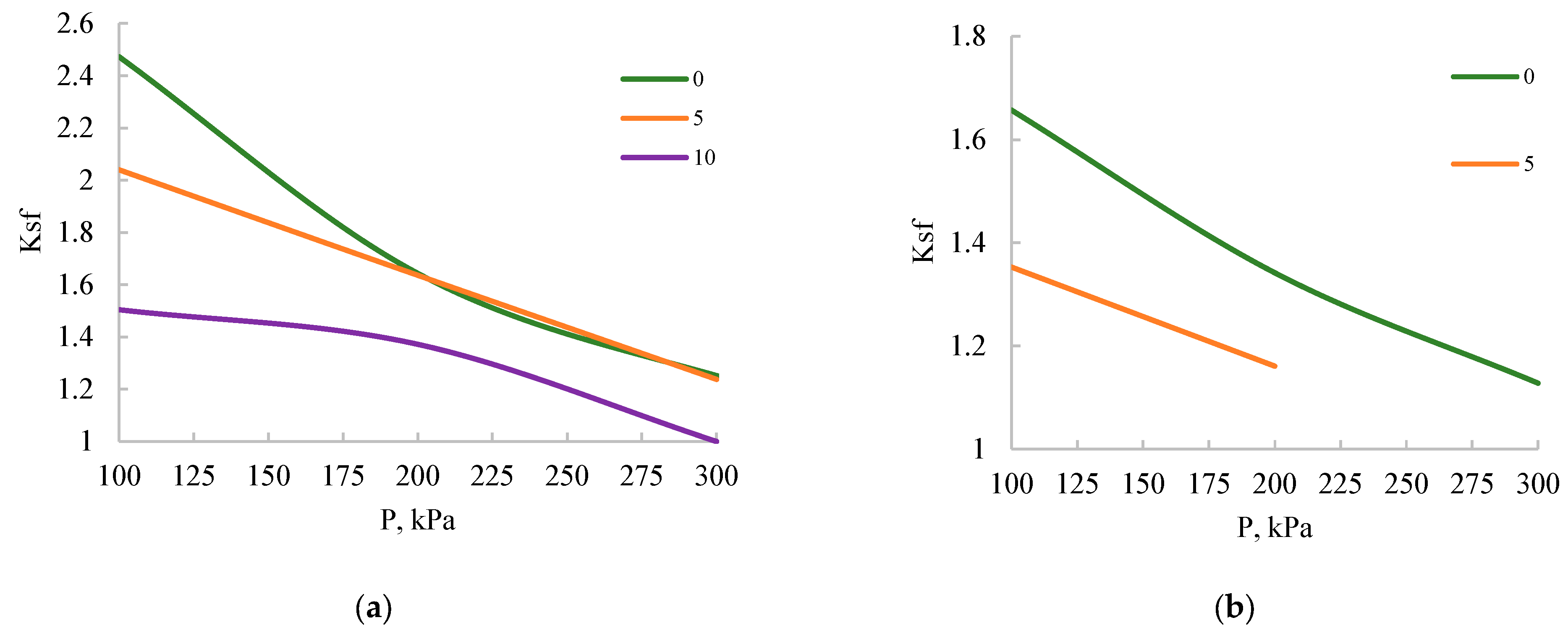
According to the results obtained from the graphs, it can be concluded that the geotechnical system is stable when it is located on a solid base with the height of the embankment not more than 18 m. It is observed that the configuration of the system affects the stability factor index. As can be seen from Figure 6a, the stability factor decreases sharply when the geotechnical system configuration is inclined. It is found that the weak foundation significantly influences the geotechnical system and its stability. With a sloping base equal to 5°, the stability of the system is ensured when the height of the embankment does not exceed 12 m. As mentioned above, a decrease in the stability reserve factor is observed for the sloping base configuration (Figure 6b).
From the results displayed in Figure 7a,b, it can be concluded that the slope configuration and depth of the slurries significantly affect the stability of the geotechnical system, so that the configuration of the system with a slope angle of 10° is not represented in the graphs, as the values of the stability reserve factor of the system are equal to 1.174 and 1, respectively, at an embankment height of 6 m.
Figure 8 shows the values of the stability factor for the models with partial embedment of deposit No. 2 with a depth of clay-salt slurries of 5 m.
Comparing the values of the stability factor between Figure 4 and Figure 8, it is clearly shown that the graphs are similar only if the geotechnical system is located on a solid base (Figure 4a and Figure 8a) and the values of the stability factor differ slightly. The other graphs are different and, as shown in Figure 8c,d, the underlying foundation layer and the sloping configuration have a significant impact on the system stability, so with a sloping configuration of 10° and a height of 6 m, embankment stability factor values are already equal to 1. It is also worth noting that the halved physical and mechanical characteristics of low-strength soil have a direct impact on the stability of the geotechnical system. This is clearly reflected in Figure 8a,b, where the maximum load exerted on the system, at which this geotechnical structure will be stable, is equal to 600 and 400 kPa, which correspond to embankment heights of 36 and 24 m, respectively.
Drawing a conclusion from the graphs shown in Figure 9 and comparing them with the previous graphs, it can be emphasized that in all models with partial embedment of the bulk medium into the soil of low strength, represented by clay-salt slurries, located on a weak foundation, there is no stability of the geotechnical structure at a system configuration of 10°.
The main one of the key factors in embankment stability analysis is the determination of the critical sliding surface. The slip surface is the boundary along which a mass of soil or rock in an embankment moves or slides during loss of stability. Figure 10 shows the boundaries of the slip surface as a function of the depth of low-strength soils and the configuration of the geotechnical system. The study identified three types of slip surface formation: the slip surface passes through the embankment body; the slip surface passes through the embankment and clay-salt slurries; and the slip surface passes through a weak foundation and exits through the dam. In some cases, a pattern is observed where the slip surface passes through the embankment and clay-salt slurries and out of the boundary through the dam; this condition is met when the clay-salt slurries are 10 m deep. The formation of the first type of slip surface is fulfilled if the slurry depth is 5 m regardless of the configuration. The second condition is fulfilled if the depth of low-strength soils is between 5 and 10 m with reduced characteristics in the horizontal and inclined configuration of the geotechnical system, except for the option shown in Figure 10e, which shows the picture of slip surface formation through the embankment and clay-salt slurries and the exit of the boundary through the dam. The third type of formation is performed when the geotechnical system is located on a weak foundation.
Summarizing all the results obtained, it can be said that the values of the stability factor decrease sharply when loads are applied to low-strength soil when the configuration of the geotechnical system has a sloping geometry with inclination angles of 5° and 10°. This is because the gravitational forces act perpendicular and parallel to the plane of the sloping foundation, which creates an additional slope-directed force. This is especially pronounced if the low-strength soil characteristics are reduced, indicating that different materials and layers in the foundation may react differently to the load from the embankment, thereby affecting its stability. In addition, rock embedment has a direct impact on the stability of the geotechnical system, especially if the underlying layer of low-strength soils is a weak foundation.
The study proved that embankment configuration and weak foundation properties are closely related to structural stability and durability. The layer of low-strength soils has a direct impact on the stability of the system, as a layer of greater depth of low-strength soils increases the risk of instability due to the accumulation of large deformations under load.

4. Conclusions

In this study, the stability of an embankment on a foundation composed of low-strength soils represented by clay-salt slurries was evaluated, and results were obtained for several conditions of the geotechnical system, namely from the configuration of the weak foundation, the characteristics of the low-strength soil, and the properties of the underlying foundation layer on which the clay-salt slurries were located, as well as the partial embedment patterns of the bulk medium in the clay-salt slurries. It is proved that the inclined configuration of low-strength soils significantly complicates the stability of the embankment, because to the specific factors resulting from the properties of these soils and loss of stability, the influence of slope is added, which can significantly increase the probability of shear and deformations, as well as lead to the occurrence of additional tangential stresses at the contact of the foundation and embankment. Embedment of bulk material represented by dry potash waste into low-strength soil can cause differential settlement, especially if the bulk material has a significantly higher density and bearing capacity, which in turn can lead to non-uniform distribution of deformations and deformation of the embankment or its failure. Based on this, pore pressure and the complex undrained behavior of mining waste must be considered.
The assessment of embankment stability on a foundation composed of low-strength soils such as clay-salt slurries requires a detailed analysis due to the fact that clay-salt slurries are characterized by high water content, low shear strength, and high compressibility, which makes them a highly unstable base for embankments.

Author Contributions

Conceptualization and methodology, M.K.; investigation, T.A.; data processing, visualization, T.A.; writing—original draft preparation, T.A.; review and editing, M.K.; project administration, M.K. All authors have read and agreed to the published version of the manuscript.

Funding

This research received no external funding.

Data Availability Statement

Data are contained within the article.

Conflicts of Interest

The authors declare no conflicts of interest.

References

  1. Harshit, V.; Abhivek, S. A study on the behavior of soft clay under embankment loading. IOP Conf. Ser. Earth Environ. Sci. 2024, 1326, 012120. [Google Scholar] [CrossRef]
  2. Sun, H.; Hou, M.; Chen, C.; Ge, X. Microstructure investigation of soft clay subjected to triaxial loading. Eng. Geol. 2020, 274, 105735. [Google Scholar] [CrossRef]
  3. Mei, Y.; Zhou, D.; Wang, X.; Zhao, L.; Shen, J.; Zhang, S.; Liu, Y. Deformation law of the diaphragm wall during deep foundation pit construction on lake and sea soft soil in the Yangtze River Delta. Adv. Civ. Eng. 2021, 2021, 6682921. [Google Scholar] [CrossRef]
  4. Srihandayani, S.; Mera, M. Analysis of the behavior of the floating pipe pile foundation on soft soil. E3S Web Conf. EDP Sci. 2023, 464, 09006. [Google Scholar] [CrossRef]
  5. Bello, A.A.; Owoseni, J.O.; Fatoyinbo, I.O. Evaluation of plasticity and consolidation characteristics of migmatite–gneiss-derived laterite soils. SN Appl. Sci. 2019, 1, 934. [Google Scholar] [CrossRef]
  6. Liang, Z.; Zhang, Q.; Yang, F.; He, B. Study on Microstructure and Silting Characteristics of Soft Soil: A Case Study of Nansha District, Guangzhou. E3S Web Conf. EDP Sci. 2023, 406, 03021. [Google Scholar] [CrossRef]
  7. Yoneda, J.; Oshima, M.; Kida, M. Consolidation and hardening behavior of hydrate-bearing pressure-core sediments recovered from the Krishna–Godavari Basin, offshore India. Mar. Pet. Geol. 2019, 108, 512–523. [Google Scholar] [CrossRef]
  8. Zhou, S.; Wang, B.; Shan, Y. Review of research on high-speed railway subgrade settlement in soft soil area. Railw. Eng. Sci. 2020, 28, 129–145. [Google Scholar] [CrossRef]
  9. Zhang, L.; Wu, X.; Liu, W.; Skibniewski, M.J. Optimal strategy to mitigate tunnel-induced settlement in soft soils: Simulation approach. J. Perform. Constr. Facil. 2019, 33, 04019058. [Google Scholar] [CrossRef]
  10. Wang, Z.; Yao, W.; Cai, Y.; Xu, B.; Fu, Y.; Wei, G. Analysis of ground surface settlement induced by the construction of a large-diameter shallow-buried twin-tunnel in soft ground. Tunn. Undergr. Space Technol. 2019, 83, 520–532. [Google Scholar] [CrossRef]
  11. Oliveira, P.J.V.; Santos, S.L.; Correia, A.A.; Lemos, L.J. Numerical prediction of the creep behavior of an embankment built on soft soils subjected to preloading. Comput. Geotech. 2019, 114, 103140. [Google Scholar] [CrossRef]
  12. Liu, H.; Luo, Q.; El Naggar, M.H.; Zhang, L.; Wang, T. Centrifuge modeling of stability of embankment on soft soil improved by rigid columns. J. Geotech. Geoenviron. Eng. 2023, 149, 04023069. [Google Scholar] [CrossRef]
  13. Pham, M.T.; Pham, D.D.; Vu, D.L.; Dias, D. Embankments Reinforced by Vertical Inclusions on Soft Soil: Numerical Study of Stress Redistribution. Geotechnics 2023, 3, 1279–1293. [Google Scholar] [CrossRef]
  14. Liang, W.; Zhao, J. Multiscale modeling of large deformation in geomechanics. Int. J. Numer. Anal. Methods Geomech. 2019, 43, 1080–1114. [Google Scholar] [CrossRef]
  15. Lei, H.; Xu, Y.; Jiang, M.; Jiang, Y. Deformation and fabric of soft marine clay at various cyclic load stages. Ocean Eng. 2020, 195, 106757. [Google Scholar] [CrossRef]
  16. Bounds, T.D.; Muraleetharan, K.K.; Miller, G.A. Lateral Movements of Bridge Embankments on Soft Soils: A Case Study Inspired Investigation. Geotech. Geol. Eng. 2024, 42, 121–139. [Google Scholar] [CrossRef]
  17. Mridakh, A.H.; Ejjaaouani, H.; Nguyen, B.P.; Lahlou, F.; Labied, H. Soft soil behavior under high-speed railway embankment loading using numerical modelling. Geotech. Geol. Eng. 2022, 40, 2751–2767. [Google Scholar] [CrossRef]
  18. Ghorbani, A.; Hosseinpour, I.; Shormage, M. Deformation and stability analysis of embankment over stone column-strengthened soft ground. KSCE J. Civ. Eng. 2021, 25, 404–416. [Google Scholar] [CrossRef]
  19. Kamal, V.; Korulla, M.; Meenu, P.S. Case Studies on Ground Improvement for Heavy Infrastructure on Soft Soil Using Basal Reinforcement. In Advances in Computer Methods and Geomechanics: IACMAG Symposium; Springer: Singapore, 2019; Volume 2, pp. 691–707. [Google Scholar] [CrossRef]
  20. Badarinath, R.; El Naggar, H. Effects of construction sequence and pace on the stability of high embankments founded on soft marine clay. Transp. Geotech. 2021, 30, 100635. [Google Scholar] [CrossRef]
  21. Duda, A.; Siwowski, T.W. Stability and settlement analysis of a lightweight embankment filled with waste tire bales over soft ground. Transp. Infrastruct. Geotechnol. 2022, 9, 467–491. [Google Scholar] [CrossRef]
  22. Fulambarkar, S.; Manna, B.; Shahu, J.T. Performance of Basal Reinforced Deep Mixed Column-Supported Embankment Resting on Soft Soil: A Parametric Study. Int. J. Geosynth. Ground Eng. 2024, 10, 30. [Google Scholar] [CrossRef]
  23. Dienstmann, G.; Cordeiro, R.F.; Sakamoto, M.Y. Compressibility and stability analysis of an embankment on soft soil: A case study. Proc. Inst. Civ. Eng.-Geotech. Eng. 2022, 175, 570–591. [Google Scholar] [CrossRef]
  24. Rybak, J.; Khayrutdinov, M.M.; Kuziev, D.A.; Kongar-Syuryun, C.B.; Babyr, N.V. Prediction of the geomechanical state of the rock mass when mining salt deposits with stowing. J. Min. Inst. 2022, 253, 61–70. [Google Scholar] [CrossRef]
  25. Belyakov, N.A.; Morozov, K.V.; Emelyanov, I.A. Data processing in full-scale in-situ stress testing by overcoring. Gorn. Zhurnal 2023, 5, 89–96. [Google Scholar] [CrossRef]
  26. Basalaeva, P.B.; Kuranov, A.D. Influence of dip angle of lithologically nonuniform interburden on horizontal mine opening stability during driving. MIAB Min. Inf. Anal. Bull. 2024, 3, 17–30. (In Russian) [Google Scholar] [CrossRef]
  27. Baryakh, A.A.; Devyatkov, S.Y.; Denkevich, E.T. Mathematical modeling of displacement during the potash ores mining by longwall faces. J. Min. Inst. 2023, 259, 13–20. (In Russian) [Google Scholar] [CrossRef]
  28. Chernyshov, S.E.; Popov, S.N.; Varushkin, S.V.; Melekhin, A.A.; Krivoshchekov, S.N.; Ren, S. Scientific justification of the perforation methods for Famennian deposits in the southeast of the Perm Region based on geomechanical modelling. J. Min. Inst. 2022, 257, 732–743. [Google Scholar] [CrossRef]
  29. Popov, M.G.; Sinegubov, V.Y. Investigation of properties of two-layer concrete-fibre concrete structures at different ratios of layer thickness. Sustain. Dev. Mt. Territ. 2024, 16, 70–82. [Google Scholar] [CrossRef]
  30. Protosenya, A.G.; Kumov, V.V. Effect of soil body structure of mixed-type tunnel face on shape and size of subsidence trough on ground surface. MIAB Min. Inf. Anal. Bull. 2024, 4, 5–21. (In Russian) [Google Scholar] [CrossRef]
  31. Demenkov, P.A.; Romanova, E.L.; Kotikov, D.A. Stress–strain analysis of vertical shaft lining and adjacent rock mass under conditions of irregular contour. MIAB Min. Inf. Anal. Bull. 2023, 11, 33–48. (In Russian) [Google Scholar] [CrossRef]
  32. Belikov, A.A.; Beliakov, N.A. Method of numerical modeling of rheological processes on the contour of single mine working. MIAB Min. Inf. Anal. Bull. 2024, 1, 94–108. [Google Scholar] [CrossRef]
  33. Ilyinov, M.D.; Petrov, D.N.; Karmanskiy, D.A.; Selikhov, A.A. Physical simulation aspects of structural changes in rock samples under thermobaric conditions at great depths. Gorn. Nauk. Tekhnologii–Min. Sci. Technol. (Russ.) 2023, 8, 290–302. [Google Scholar] [CrossRef]
  34. Protosenya, A.G.; Katerov, A.M. Substantiation of rheological model parameters for salt rock mass. MIAB Min. Inf. Anal. Bull. 2023, 3, 16–28. (In Russian) [Google Scholar] [CrossRef]
  35. Ziccarelli, M.; Rosone, M. Stability of embankments resting on foundation soils with a weak layer. Geosciences 2021, 11, 86. [Google Scholar] [CrossRef]
  36. Zhang, W.; Randolph, M.F.; Puzrin, A.M.; Wang, D. Criteria for planar shear band propagation in submarine landslides along weak layers. Landslides 2020, 17, 855–876. [Google Scholar] [CrossRef]
  37. Shi, Z.; Zhao, S.; Qiao, Y.; He, M. Stability analysis of an expansive soil-embankment slope with a soft interlayer. IOP Conf. Ser. Earth Environ. Sci. 2020, 570, 032022. [Google Scholar] [CrossRef]
  38. Chen, Z.J.; Feng, W.Q.; Yin, J.H.; Shi, X.S. Finite element model and simple method for predicting consolidation displacement of soft soils exhibiting creep underneath embankments in 2-D condition. Acta Geotech. 2023, 18, 2513–2528. [Google Scholar] [CrossRef]
  39. Huang, Q.; Cui, Z.; Iwai, H.; Zhong, Y.; Zhang, F. Numerical tests on dynamic response of pile-supported reclaimed embankment for high-speed railway in saturated soft ground using soil–water coupling elastoplastic FEM. Transp. Geotech. 2024, 49, 101374. [Google Scholar] [CrossRef]
  40. Wang, D.; Bienen, B.; Nazem, M.; Tian, Y.; Zheng, J.; Pucker, T.; Randolph, M. Large deformation finite element analyses in geotechnical engineering. Comput. Geotech. 2015, 65, 104–114. [Google Scholar] [CrossRef]
  41. Bui, H.H.; Fukagawa, R.; Sako, K.; Ohno, S. Lagrangian meshfree particles method (sph) for large deformation and failure flows of geomaterial using elastic–plastic soil constitutive model. Int. J. Numer. Anal. Methods Geomech. 2008, 32, 1537–1570. [Google Scholar] [CrossRef]
  42. Bardenhagen, S.G.; Brackbill, J.U.; Sulsky, D. The material-point method for granular materials. Comput. Methods Appl. Mech. Eng. 2000, 187, 529–541. [Google Scholar] [CrossRef]
  43. Shafee, A.; Khoshghalb, A. Particle node-based smoothed point interpolation method with stress regularisation for large deformation problems in geomechanics. Comput. Geotech. 2022, 141, 104494. [Google Scholar] [CrossRef]
  44. Dezfooli, M.S.; Khoshghalb, A.; Shafee, A.; Khalili, N. An h-adaptive edge-based smoothed point interpolation method for elasto-plastic analysis of saturated porous media. Comput. Geotech. 2023, 162, 105628. [Google Scholar] [CrossRef]
  45. Qiu, G.; Grabe, J. Numerical investigation of bearing capacity due to spudcan penetration in sand overlying clay. Can. Geotech. J. 2012, 49, 1393–1407. [Google Scholar] [CrossRef]
  46. Malyushitsky, Y.N. Stability of Embankments-Dumps; Budivelnik: Kiev, USSR, 1975; 176p. [Google Scholar]
  47. Karasev, M.A.; Pospehov, G.B.; Astapenko, T.S.; Shishkina, V.S. Stress–strain behavior prediction models for weak manmade soil. MIAB Min. Inf. Anal. Bull. 2023, 11, 49–69. (In Russian) [Google Scholar] [CrossRef]
  48. Ahmad Afip, I.; Taib, S.N.L.; Jusoff, K.; Afip, L.A. Measurement of Peat Soil Shear Strength Using Wenner Four-Point Probes and Vane Shear Strength Methods. Int. J. Geophys. 2019, 2019, 3909032. [Google Scholar] [CrossRef]
  49. Neher, H.P.; Wehnert, M.; Bonnier, P.G. An evaluation of soft soil models based on trial embankments. Comput. Methods Adv. Geomech. 2001, 7, 373–378. [Google Scholar]
  50. Darabi, M.K.; Kola, R.; Little, D.N.; Garg, N. Time-dependent Drucker-Prager-Cap model coupled with PANDA (Pavement Analysis Using Nonlinear Damage Approach) to predict rutting performance of flexible pavements. Constr. Build. Mater. 2020, 244, 118326. [Google Scholar] [CrossRef]
  51. Jefferies, M.G.; Shuttle, D.A. NorSand: Features, calibration and use. In Soil Constitutive Models: Evaluation, Selection, and Calibration; American Society of Civil Engineers: Reston, VA, USA, 2005; pp. 204–236. [Google Scholar] [CrossRef]
  52. Masin, D. Hypoplastic Cam-clay model. Geotechnique 2012, 62, 549–553. [Google Scholar] [CrossRef]
  53. Al-Dawoodi, B.A.; Waheed, M.Q.; Rahil, F.H. Numerical Modeling of Shallow Foundation Behavior Using Soft Soil Model. IOP Conf. Ser. Earth Environ. Sci. 2022, 961, 012057. [Google Scholar] [CrossRef]
  54. Kumar, V.; Burman, A.; Himanshu, N.; Gordan, B. Rock slope stability charts based on limit equilibrium method incorporating Generalized Hoek–Brown strength criterion for static and seismic conditions. Environ. Earth Sci. 2021, 80, 212. [Google Scholar] [CrossRef]
Figure 1. Configuration of the models of the considered geotechnical system without consideration of the embedment of dry rocks into low-strength soils (a) and with their partial introduction (b).
Figure 1. Configuration of the models of the considered geotechnical system without consideration of the embedment of dry rocks into low-strength soils (a) and with their partial introduction (b).
Eng 06 00002 g001
Figure 2. Graph of the Ksf stability factor for the slurry of deposit No. 1 at a depth of 5 m ((a)—strong foundation, (b)—weak foundation). Note: where 0, 5, and 10 are the angles of occurrence of the geotechnical system.
Figure 2. Graph of the Ksf stability factor for the slurry of deposit No. 1 at a depth of 5 m ((a)—strong foundation, (b)—weak foundation). Note: where 0, 5, and 10 are the angles of occurrence of the geotechnical system.
Eng 06 00002 g002
Figure 3. Graph of the Ksf stability factor for the slurry of deposit No. 1 at a depth of 10 m ((a)—strong foundation, (b)—weak foundation). Note: where 0, 5, and 10 are the angles of occurrence of the geotechnical system.
Figure 3. Graph of the Ksf stability factor for the slurry of deposit No. 1 at a depth of 10 m ((a)—strong foundation, (b)—weak foundation). Note: where 0, 5, and 10 are the angles of occurrence of the geotechnical system.
Eng 06 00002 g003
Figure 4. Graph of the stability factor Ksf for sludge of deposit No. 2 at a depth of 5 m ((a)—strong foundation, (b)—strong foundation with reduced characteristics of overlying clay-salt sludge, (c)—weak foundation, (d)—weak foundation with reduced characteristics of overlying clay-salt slurry). Note: where 0, 5, and 10 are the angles of occurrence of the geotechnical system.
Figure 4. Graph of the stability factor Ksf for sludge of deposit No. 2 at a depth of 5 m ((a)—strong foundation, (b)—strong foundation with reduced characteristics of overlying clay-salt sludge, (c)—weak foundation, (d)—weak foundation with reduced characteristics of overlying clay-salt slurry). Note: where 0, 5, and 10 are the angles of occurrence of the geotechnical system.
Eng 06 00002 g004aEng 06 00002 g004b
Figure 5. Graph of the Ksf stability factor for slurries of deposit No. 2 at a depth of 10 mn ((a)—strong foundation, (b)—strong foundation with reduced characteristics of overlying clay-salt slurries, (c)—weak foundation, (d)—weak foundation with reduced characteristics of overlying clay-salt slurries).
Figure 5. Graph of the Ksf stability factor for slurries of deposit No. 2 at a depth of 10 mn ((a)—strong foundation, (b)—strong foundation with reduced characteristics of overlying clay-salt slurries, (c)—weak foundation, (d)—weak foundation with reduced characteristics of overlying clay-salt slurries).
Eng 06 00002 g005
Figure 6. Graph of the Ksf stability factor for models with partial embedding of deposit No. 1 at a depth of 5 m ((a)—strong foundation, (b)—weak foundation). Note: where 0, 5, and 10 are the angles of occurrence of the geotechnical system.
Figure 6. Graph of the Ksf stability factor for models with partial embedding of deposit No. 1 at a depth of 5 m ((a)—strong foundation, (b)—weak foundation). Note: where 0, 5, and 10 are the angles of occurrence of the geotechnical system.
Eng 06 00002 g006
Figure 7. Graph of the Ksf stability factor for models with partial embedment of deposit No. 1 with a depth of 10 m ((a)—strong foundation, (b)—weak foundation). Note: where 0, 5, and 10 are the angles of occurrence of the geotechnical system.
Figure 7. Graph of the Ksf stability factor for models with partial embedment of deposit No. 1 with a depth of 10 m ((a)—strong foundation, (b)—weak foundation). Note: where 0, 5, and 10 are the angles of occurrence of the geotechnical system.
Eng 06 00002 g007
Figure 8. Graph of the Ksf stability factor for models with partial embedment for deposit No. 2 at a depth of 5 m ((a)—strong foundation, (b)—strong foundation with reduced characteristics of overlying clay-salt slurries, (c)—weak foundation, (d)—weak foundation with reduced characteristics of overlying clay-salt slurries). Note: where 0, 5, and 10 are the angles of occurrence of the geotechnical system.
Figure 8. Graph of the Ksf stability factor for models with partial embedment for deposit No. 2 at a depth of 5 m ((a)—strong foundation, (b)—strong foundation with reduced characteristics of overlying clay-salt slurries, (c)—weak foundation, (d)—weak foundation with reduced characteristics of overlying clay-salt slurries). Note: where 0, 5, and 10 are the angles of occurrence of the geotechnical system.
Eng 06 00002 g008aEng 06 00002 g008b
Figure 9. Graph of the stability factor Ksf for models with partial embedment for deposit No. 2 with a depth of 10 m ((a)—strong foundation, (b)—strong foundation with reduced characteristics of overlying clay-salt slurries, (c)—weak foundation, (d)—weak foundation with reduced characteristics of overlying clay-salt slurries). Note: where 0, 5, and 10 are the angles of occurrence of the geotechnical system.
Figure 9. Graph of the stability factor Ksf for models with partial embedment for deposit No. 2 with a depth of 10 m ((a)—strong foundation, (b)—strong foundation with reduced characteristics of overlying clay-salt slurries, (c)—weak foundation, (d)—weak foundation with reduced characteristics of overlying clay-salt slurries). Note: where 0, 5, and 10 are the angles of occurrence of the geotechnical system.
Eng 06 00002 g009aEng 06 00002 g009b
Figure 10. Display of slip surface depending on conditions and configuration ((a)—horizontal low-strength soils 5 m deep, (b)—horizontal low-strength soils 10 m deep, (c)—inclined low-strength soils 5 m deep and inclination angle 5°, (d)—inclined occurrence of low-strength soils 10 m deep and inclination angle of 5°, (e)—inclined occurrence of low-strength soils 5 m deep and inclination angle of 10°, (f)—inclined occurrence of low-strength soils 10 m deep and inclination angle of 10°).
Figure 10. Display of slip surface depending on conditions and configuration ((a)—horizontal low-strength soils 5 m deep, (b)—horizontal low-strength soils 10 m deep, (c)—inclined low-strength soils 5 m deep and inclination angle 5°, (d)—inclined occurrence of low-strength soils 10 m deep and inclination angle of 5°, (e)—inclined occurrence of low-strength soils 5 m deep and inclination angle of 10°, (f)—inclined occurrence of low-strength soils 10 m deep and inclination angle of 10°).
Eng 06 00002 g010
Table 1. Granulometric composition of clay-salt slurries.
Table 1. Granulometric composition of clay-salt slurries.
Field 1
Fraction, mm
>101–0.50.5–0.250.25–0.10.1–0.050.05–0.010.01–0.002<0.002
Particle content. %
001.13.252.435.93.73.7
Field 2
Fraction. mm
>101–0.50.5–0.250.25–0.10.1–0.050.05–0.010.01–0.002<0.002
Particle content. %
4.518.922.85.220.116.95.26.4
Table 4. Properties of the Soft Soil model for the foundation.
Table 4. Properties of the Soft Soil model for the foundation.
No.Presented SoilBehavior Typeγunsat, kN/m3γsat, kN/m3c, kPaφ, Degreecu, kPaλk
1FoundationDrained18201020-0.050.01
2Low-strength soil (clay-salt slurry)Undrained-12–19--25–120
Disclaimer/Publisher’s Note: The statements, opinions and data contained in all publications are solely those of the individual author(s) and contributor(s) and not of MDPI and/or the editor(s). MDPI and/or the editor(s) disclaim responsibility for any injury to people or property resulting from any ideas, methods, instructions or products referred to in the content.

Share and Cite

MDPI and ACS Style

Karasev, M.; Astapenka, T. Assessment of the Influence of Formation Conditions of Embankments and Spoil Heaps on Their Stability When Dumped on Clay-Salt Slurries. Eng 2025, 6, 2. https://doi.org/10.3390/eng6010002

AMA Style

Karasev M, Astapenka T. Assessment of the Influence of Formation Conditions of Embankments and Spoil Heaps on Their Stability When Dumped on Clay-Salt Slurries. Eng. 2025; 6(1):2. https://doi.org/10.3390/eng6010002

Chicago/Turabian Style

Karasev, Maxim, and Tatsiana Astapenka. 2025. "Assessment of the Influence of Formation Conditions of Embankments and Spoil Heaps on Their Stability When Dumped on Clay-Salt Slurries" Eng 6, no. 1: 2. https://doi.org/10.3390/eng6010002

APA Style

Karasev, M., & Astapenka, T. (2025). Assessment of the Influence of Formation Conditions of Embankments and Spoil Heaps on Their Stability When Dumped on Clay-Salt Slurries. Eng, 6(1), 2. https://doi.org/10.3390/eng6010002

Article Metrics

Back to TopTop