Abstract
This study investigated the effect of lignite addition on maturity acceleration and bacterial community assembly mechanisms through high-throughput sequencing and iCAMP null model analysis in Co-composting of goat manure and corn straw. Three treatments were compared: 0% (CK), 5% (T1), and 10% (T2) lignite amendments (based on total solids). Results demonstrated that the 10% lignite addition significantly enhanced composting efficiency: the peak temperature increased by 0.83 °C, nitrogen loss and biotoxicity were reduced, the bacterial community structure was improved with elevated diversity and enriched keystone taxa, and the GI value was enhanced by 68.48 ± 2.99%. Notably, the relative abundances of key species, including Acinetobacter_indicus, Thermobacillus_composti, Pseudomonas_flexibilis, and Chelatococcus_thermostellatus, showed a significant positive correlation with the lignite addition gradient. The analysis of the symbiotic network centered on core microorganisms revealed that T2 showed the highest network complexity (254 links and 175 nodes), which was 46.8% and 48.3% higher than CK, respectively. Cooperative interactions dominated T2 networks, evidenced by a 13% increase in positive links for Acinetobacter (reaching 51.16%) and strengthened associations between humification-related genera (Chelatococcus and Thermobacillus links increased 1.4- and 3.2-fold, respectively). Using iCAMP null modeling, we further quantified assembly mechanisms: lignite addition increased stochastic processes (dispersal limitation increased from 47.57% in CK to 56.52% in T2) while reducing deterministic selection (homogeneous selection decreased from 25.57% to 18.47%). Acinetobacter, Chelatococcus, Ureibacillus, and Thermobacillus exhibited significant responsiveness to these ecological shifts. Collectively, 10% lignite amendment improved co-composting of goat manure and corn straw by synchronously accelerating maturity and restructuring bacterial assembly, providing a practical strategy for manure management via microbial regulation.
1. Introduction
Goat farming is a traditional and rapidly growing sector of the animal husbandry industry in China. According to recent statistics, China’s annual goat meat production exceeds 5.24 million tons, supported by a vast herd of hundreds of millions of animals [1]. This intensive production system generates substantial amounts of manure, estimated at 4 billion tons annually [2]. If not managed properly, this manure constitutes a significant environmental burden. However, with the expansion of large-scale and intensive farms, the generation of large amounts of goat manure and its indiscriminate disposal and inefficient treatment pose a substantial threat to environmental governance and human health [3]. A particular concern is the potential presence of veterinary drug residues and antibiotic resistance genes (ARGs) in the manure, which can propagate through the environment if the waste is left untreated [4]. Aerobic composting is an efficient method for treating livestock and poultry manure because of the rapid succession and synergistic action of microbial communities. Through a series of physicochemical and biological reactions, it promotes the transformation of organic matter into humus, thereby realizing a dynamic process of manure reduction, resource utilization, and harmless treatment [5]. Furthermore, the high temperatures reached during composting can help to reduce pathogen loads and degrade certain organic pollutants, including some antibiotic residues, mitigating the risk of ARG dissemination. In recent years, the co-composting of various exogenous conditioners (such as microbial agents, chemical additives, and physical conditioners) has become a research hotspot for enhancing composting efficiency and product quality. It has been shown to effectively regulate the microbial community structure and promote the rapid degradation and humification of organic matter [6,7,8]. Therefore, co-compost of conditioners is an effective goat manure management strategy.
Lignite (or brown coal) is a brown-black coal type with low calorific value (<19.3 MJ/kg), and its carbon source can also be utilized by microorganisms for degradation. The porous structure of lignite provides sufficient free oxygen and a suitable growth environment for microorganisms [9]. Furthermore, its conductive properties may facilitate direct interspecies electron transfer (DIET) between bacteria and methanogens, particularly under the thermophilic phase of composting, which could enhance syntrophic metabolism and organic matter degradation [10]. Recent studies have shown that the addition of lignite has a positive impact on microbial community structures during composting and can influence organic matter degradation, humus formation, nitrogen retention, and greenhouse gas (GHG) emissions (N2O, CO2, and CH4) [11,12,13]. The role of microbial communities in the composting process has complex internal interactions such as coexistence, competition, and parasitism [14]. These interactions determine the stability of the community structure and execution of functions. Microbial co-occurrence networks and self-assembly processes have been widely used to study microbial interactions and succession patterns in complex environments such as soil, farmland, and wastewater treatment [15,16,17,18]. However, most previous studies have focused on the mechanisms and effectiveness of lignite as an amendment in reducing nitrogen loss and harmful gas emissions during composting. Notably, studies on the role of lignite addition in co-composting of goat manure and corn straw, particularly regarding the analysis of distinct ecological processes underlying microbial community assembly, are scarce.
To explore the role of lignite as an amendment in shaping microbial interactions during composting, this study conducted aerobic composting experiments with laboratory-scale closed reactors. Microbial co-occurrence networks and the iCAMP null model were used to reveal microbial interaction patterns and ecological processes. We hypothesized that using lignite as a composting conditioner can enhance the quality of compost products and alter the microbial community structure. The objectives were to: (1) compare the effects of lignite addition on microbial composition and diversity during composting; (2) identify the core bacterial interactions under lignite addition; and (3) evaluate the impact of lignite on microbial community self-assembly mechanisms using the iCAMP null model.
2. Materials and Methods
2.1. Composting Raw Materials and Experimental Design
Raw composting materials included goat manure, corn straw, and lignite. Fresh Inner Mongolian cashmere goat manure and corn straw were purchased from herders in Dalate Banner, Ordos City, China. Immediately after collection, the goat manure was placed in light-proof bags and transported to the laboratory. Lignite was supplied by Inner Mongolia Chang he Ying pu Environmental Technology Co., Ltd. (Hohhot, Inner Mongolia, China). Both corn straw and lignite were pulverized. The length of the straw was approximately 2–3 cm, and the diameter of the lignite was approximately 1–2 cm. Supplementary Table S1 shows the basic properties of the raw composting materials. The composting experiment was conducted in a 60 L closed composting reactor in the laboratory [19]. The initial wet weight of the compost was 50 kg, and the experiment used a mixture of goat manure and corn straw at a ratio of 6:1 (wet weight basis). The experimental grouping and composting materials, based on the methods described by Wang et al. [20] and Liang et al. [21], were divided into three treatment groups: 0% lignite addition (CK group), 5% lignite addition (T1 group), and 10% lignite addition (T2 group) (percentages based on total solids of the composting mixture). After adding lignite, the mixture was stirred evenly, and water was added to adjust the moisture content to approximately 65%. Red spirit thermometers were installed at the top, middle, and bottom of the reactor to monitor and record changes in composting temperature (VTFY/L-80, Beijing VOTO Biotech Co., Ltd., Beijing, China). The experimental period was set to 20 days, as described by Kamil et al. [22] and Liang et al. [21]. The experimental period was 20 d, and the aeration rate was set at 3.57 L/min−1. On days 0, 2, 4, 6, 8, 10, 12, 14, 16, 18, and 20 of the composting process, equal amounts of samples (approximately 400 g) were collected from different heights of the compost pile for the determination of the physicochemical indices of the compost and 16S rDNA sequencing analysis. The samples were divided into three parts using the quartering method. One part was naturally dried for routine analysis, and the other two parts were stored at −20 °C and −80 °C for subsequent microbiological analysis.
2.2. Determination of Physicochemical Indicators
The key physicochemical indicators measured during the composting process included temperature, moisture content, pH, germination index (GI), total carbon (TC), total nitrogen (TN), and carbon-to-nitrogen ratio (C/N ratio) [23]. Temperature measurements were performed daily (at 9:00 a.m. and 5:00 p.m.) at different positions in the compost pile using red water thermometers to monitor temperature changes during the composting process. The moisture content of the samples was calculated by weighing after drying fresh compost samples in an oven at 105 °C for 24 h. Fresh compost samples were mixed with deionised water at a ratio of 1:10 (w/v), shaken thoroughly (120 rpm, 30 min), and the pH was measured using a pH meter (PHSJ-4F, INESA Scientific Instrument, Shanghai, China) [24]. The germination index (GI) was determined according to the Chinese organic fertilizer standard (NY/T 525-2021 [25]). Air-dried samples were ground and passed through a 1 mm sieve. TC was determined using the potassium dichromate volumetric method, and TN was determined using the Kjeldahl method with sulfuric acid-hydrogen peroxide digestion. Finally, based on the measured TC and TN contents, the C/N ratio of the compost was calculated to assess the compost maturity and stability [25].
2.3. DNA Extraction of Microbial 16S rRNA and High-Throughput Sequencing
To explore the distribution of microbial communities during the composting process, primers 338F (5′-ACTCCTACGGGAGGCAGCA-3′) and 806R (5′-GGACTACHVGGGTWTCTAAT-3′) were used to amplify the microbial 16S V3-V4 region, and the Illumina Novaseq 6000 platform (San Diego, CA, USA) was used for sequencing, assembly, and screening. USEARCH (version 10.0) was used to cluster sequences into operational taxonomic units (OTUs) at a 97% similarity level (default). Subsequently, the representative sequences of the OTUs were compared using the Silva database, and species annotation was carried out at the taxonomic levels (phylum, class, order, family, genus, and species) to determine the relative abundances of the communities [26]. Finally, alpha- and beta-diversity were utilized to reveal the succession process of bacterial communities [27]. The original sequence was stored in the NCBI Sequence Read Archive (SRA), and the BioProject number is PRJNA1168130.
2.4. Statistical Analysis
SPSS Statistics (version 26.0) and Origin 2021 Pro (OriginLab Corp., Northampton, MA, USA) were used to perform one-way analysis of variance (ANOVA) on physicochemical indicators and data visualization. The results are expressed as means ± standard deviation (Means ± SD), where p < 0.05 indicated a significant difference and p > 0.05 indicated an insignificant difference. Principal coordinate analysis (PCoA) was used to explore the differences among samples. Line Discriminant Analysis (LDA) Effect Size (LEfSe) analysis was used to evaluate the differential species among the different groups at each fermentation stage [28]. Spearman correlation coefficients (r) were calculated, a correlation network diagram was constructed under the conditions of r > 0.40 and p < 0.05, and a correlation heat map between physicochemical factors and key differential species was drawn [29]. The random forest algorithm and iCAMP analysis were performed for data processing and mining using the RandomForest and iCAMP packages in R (Version 4.3.1) software, and the ggplot2 package in R (Version 4.3.1) was used for graphic drawing [30].
3. Results and Discussion
3.1. Effects of Lignite Addition on Composting Physicochemical Indicators
The compost pile temperature is a crucial indicator for evaluating compost maturity and the degree of pollutant degradation [31]. In the composting treatments in this experiment, the compost pile temperatures in all groups remained at 55 °C or above for 5 d, and the temperature changes followed a typical composting evolution process (Figure 1a), effectively eliminating most pathogens and weed seeds [32]. On day 4 of composting, the compost pile reached the highest temperature, and the average temperature in the lignite-added groups was 0.83 °C higher than that in the CK group. This may be attributed to the high surface area and rich organic matter content of lignite, which provide an ideal habitat for microorganisms and generate heat [33]. Furthermore, the initial temperature rise can be partly attributed to an exothermic physical process known as the “heat of wetting.” As the dry, highly porous lignite is mixed with moist compost materials, it rapidly adsorbs water molecules onto its vast internal surface. This process involves the formation of hydrogen bonds and the release of adsorption energy, which manifests as immediate and sustained heat, thereby contributing to the early and overall temperature increase in the compost pile [9,34]. Physicochemical indicators, such as compost pile temperature, pH, moisture content, TN, and TC, are interrelated and influence each other, creating a complex composting process system [35]. For example, on day 4 of composting, an increase in the compost pile temperature promoted the decomposition of organic matter to produce ammonia gas, making the pH values in the T1 (pH 8.58) and T2 groups (pH 8.63) significantly higher than those in the CK group (pH 8.45). Subsequently, owing to the organic acids produced by fermentation, the pH gradually decreased (Figure S1) [36]. The moisture content in the compost piles of groups T1 and T2 decreased slowly, and the moisture content in the compost products was significantly higher than that of the CK group (57.80%). This was mainly related to the strong water absorption rate, water-holding capacity of lignite, and relatively high metabolic activity of the microorganisms at high temperatures (Figure S1) [37]. The TN content generally showed an upward trend, and the TN content in the compost product of the T1 group was significantly higher than that of the CK group, indicating that a lower amount of added lignite may be helpful for nitrogen retention, whereas the decrease in TN content at higher amounts may be related to mineralisation or compost pile temperature (Figure S1) [38]. Conversely, the TC content showed a downward trend, and the TC content in the T1 and T2 groups was significantly lower than that in the compost product of the CK group owing to the increased microbial activity to decompose organic matter due to the temperature increase (Figure 1b). The addition of lignite significantly reduced the content of biotoxic substances in the seeds, thereby increasing the compost maturity. On day 6 of composting, the GI values of the T1 and T2 groups exceeded the maturity standard of 70%, which was 2 days earlier than that of the CK group. Further, they were often significantly higher than that of the CK group in the subsequent period (Figure 1c). In addition, the C/N ratios in all composting treatment groups gradually decreased, and the decreasing speed and amplitude in the T1 group were more obvious, and significantly lower than that in the CK group on day 20 (Figure S1). This was closely related to the decrease in TC content and increase in TN, indicating that the addition of lignite improved the overall quality of the compost by optimizing the C/N ratio.
Figure 1.
Changes in physicochemical properties of co-composting of goat manure and corn straw driven by different amounts of lignite addition within 20 d. (a) Variation in composting temperature, (b) Variation in TC (Total Carbon) content, (c) Variation in GI (Germination Index) values. CK: Co-composting of goat manure and corn straw without lignite addition; T1: Co-composting with 5% lignite addition (TS basis); T2: Co-composting with 10% lignite addition (TS basis). Data represent the mean values of three replicate measurements. Error bars indicate the standard deviation of the mean.
3.2. Lignite Addition Drives the Diversity of Composting Microbial Communities and Biomarkers
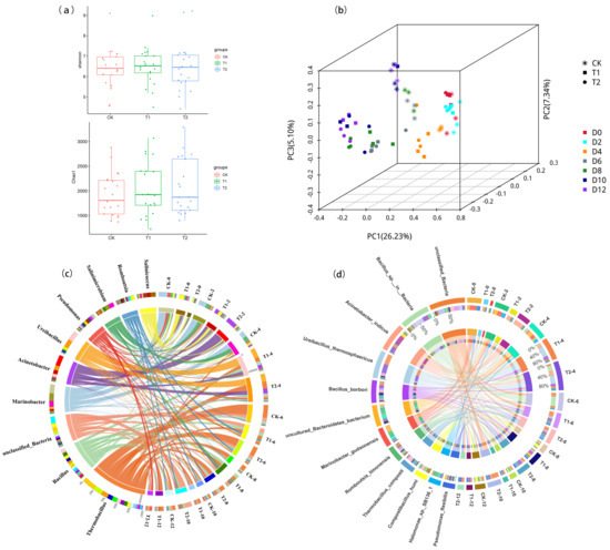
In this study, high-throughput sequencing successfully generated 8,765,079 CCS sequences, with an average of 55,987 valid sequences per sample. Alpha diversity analysis revealed that lignite addition enhanced both the diversity (Shannon index) and richness (Chao1 index) of the microbial community in Co-composting of goat manure and corn straw (Figure 2a). Principal Coordinate Analysis (PCoA) further illustrated the overall trends in microbial community composition. During the initial and thermophilic phases, the microbial structures across all samples were similar. However, as composting progressed, distinct clustering differences emerged between the lignite-amended group and the control group (CK), indicating that lignite significantly influenced the microbial community dynamics through environmental perturbation (Figure 2b).
Figure 2.
Changes in microbial community diversity and relative abundance in co-composting of goat manure and corn straw driven by different amounts of lignite addition. (a) α-diversity (Chao1 and Shannon). (b) Principal Coordinate Analysis (PCoA) of microbial communities based on Bray-Curtis distance among different treatment groups. (c) Relative abundance of dominant microorganisms at the genus level. (d) Relative abundance of dominant microorganisms at the species level. Heating stage (d0–d2), thermophilic stage (d4–d6), cooling stage (d8–d12). CK: Co-composting of goat manure and corn straw without lignite addition; T1: Co-composting with 5% lignite addition (TS basis); T2: Co-composting with 10% lignite addition (TS basis).
Most species identified by taxonomic annotation identification in co-composting of goat manure and corn straw belonged to Acinetobacter, Bacillus, and Thermobacillus (Figure 2c). During the Heating stage, Acinetobacter was the dominant genus (25.66%), which can form spores and is known for its resilience under harsh environments and its ability to promote the decomposition of organic substrates [39,40,41]. The relative abundance of Acinetobacter_indicus increased to 21.88%, making it the dominant species. This bacterium possesses strong heterotrophic nitrification-aerobic denitrification (HN-AD) capabilities, enabling it to transform nitrogen-containing substances and potentially release gaseous nitrogen. This is consistent with the observed reduction in total nitrogen (TN) content during composting across all treatments. Quantitatively, the TN content decreased by 14.28%, 16.74%, and 3.77% in the CK, T1, and T2 groups, respectively. indicates that lignite addition effectively mitigated this process, likely by altering the microbial community structure and activity [42,43]. Microorganisms such as Bacillus (9.31%), Thermobacillus (16.65%), Ureibacillus (23.46%), and Thermobacillus_composti (9.82%) were significantly enriched and positively correlated with composting temperature at thermophilic stages (Figure 3a,b). These microbes may degrade cellulose and lignin at this stage through the actions of peroxidase and cellulase (>55 °C), highlighting their importance in organic matter degradation and metabolic heat releases [44,45]. Moreover, the vesicular structure of lignite may enhance oxygen diffusion, thereby promoting aerobic microbial activity and heat generation [9]. The synergistic effect between oxygen diffusion and microbial were promoted, increasing the peak composting temperature and providing stable thermodynamic conditions for the humification of raw materials [46,47]. During the cooling stage, microorganisms with cellulose-degrading and biological toxicity reduction functions were enriched, including Bacillus_borbori (6.12%), Pseudomonas (6.01%), Pseudomonas_flexibilis (5.51%), and Chelatococcus_thermostellatus (6.0%) [48]. These microorganisms were significantly positively correlated with the germination index (GI) (Figure 3a).
Figure 3.
Correlation analysis between composting microorganisms and physicochemical indicators. (a) Heatmap of correlations between key differential microbial species and physicochemical indicators of composting. Red indicates positive correlations, and blue indicates negative correlations. * 0.01 ≤ p < 0.05, ** p < 0.01. (b) Canonical Correspondence Analysis (CCA) of microbial communities at the genus level with physicochemical factors and lignite dosage.
Based on the results from Figure 3a, Acinetobacter_indicus, Thermobacillus_composti, Pseudomonas_flexibilis, and Chelatococcus_thermostellatus, were found to be significantly correlated with GI, temperature, and TN. Therefore, to identify the relative abundance changes of core bacteria on the composting process under lignite addition, the Linear Discriminant Analysis Effect Size (LDA ≥ 4, p < 0.05, top 30) was used to explore the enrichment patterns of microbial biomarkers (Figure 4a). Notably, the relative abundances of these key taxa showed significant enrichment vary with different lignite addition amount, indicating that lignite specifically enriched these core microorganisms pivotal for compost maturation and humification (Figure 4a). Lignite addition can develop microbial community composition by improving the microenvironment and nutrient supply conditions [49]. Subsequently, Spearman correlation analysis was used to explore the co-occurrence relationships of core microbes at different stages (Figure 4b). Core bacteria of Thermobacillus_composti and Ureibacillus_thermosphaericus may play similar ecological roles and form strong positive correlations at the thermophilic phase (Figure 4b). In contrast, microbes from different stages showed significant negative correlations, highlighting niche replacement and functional shifts in response to environmental changes, as well as competitive and symbiotic relationships driven by distinct ecological roles (Figure 4b).
Figure 4.
Key differential microorganisms in co-composting of goat manure and corn straw driven by different amounts of lignite addition. (a) Linear discriminant analysis (LDA) of taxonomic biomarkers for key differential microorganisms during different composting phases (p < 0.05, LDA ≥ 4, top 30). The heatmap on the right shows the changes in relative abundance of these biomarker taxa across different treatment groups, with redder colors indicating higher relative abundance. (b) Association network of differential species during different composting stages. The size of each node is proportional to its degree. Different node colors represent different composting stages. Yellow solid lines indicate positive correlations, and gray dashed lines indicate negative correlations. CK: Co-composting of goat manure and corn straw without lignite addition; T1: Co-composting with 5% lignite addition (TS basis); T2: Co-composting with 10% lignite addition (TS basis).
In summary, lignite addition significantly increased the relative abundances of the abovementioned key species, making them the dominant species at the corresponding composting stages, further regulating the microbial community dynamics in co-composting of goat manure and corn straw, and promoting the degradation and humification of organic matter.
3.3. Lignite Addition Drives the Symbiotic Network Pattern of Microbial Communities During Composting
The topological characteristics of microbial networks provide insights into the stability and resilience of ecosystem functions [50,51]. The correlation network was used to explore the relationship between the bacterial community and core bacteria during composting under different treatments. Chelatococcus, Acinetobacter, Thermobacillus, and Pseudomonas were selected to identify bacterial community correlations under lignite addition conditions (|r| > 0.6, p < 0.05). The nodes and edges of T1 (170 nodes and 233 edges) and T2 (175 nodes and 254 edges) in the key bacterial co-occurrence network based on core bacteria were higher than those under the control treatment (118 nodes and 173 edges) (Figure 5). Lignite addition demonstrates similar effects on soil microbial networks [52]. Lignite enhances microbial diversity and metabolic pathways because of its rich oxygen-containing functional groups [12]. The average path length of the microbial co-occurrence network was reduced from 2.60 (CK) to 2.22 (T1) and 2.24 (T2). This indicates that the energy exchange efficiency and environmental anti-interference ability of microbial communities improved and enhanced after lignite addition [53]. Specifically, the positive links in Acinetobacter increased from 45.24% (CK) to 51.16% (T2) after lignite addition, indicating that lignite enhanced the interaction among Acinetobacter on material cycling and humification-related functions [3]. Furthermore, the association degrees of Chelatococcus and Thermobacillus, genera involved in humus synthesis, significantly increased from 28-43 (CK) to 41-138 (T2), respectively. The porous structure of lignite not only provides a physical habitat but may also serve as an effective microbial carrier. Previous studies have demonstrated that porous carbon-based materials, such as biochar, can significantly enrich specific microbial communities on their surfaces due to their high surface area and ability to adsorb nutrients, thereby creating unique micro-environments [54]. Similarly, it has been reported that the addition of lignite can form organo-mineral complexes with manure, providing protected niches for microbial colonization and activity [55]. Our findings, which show an increased abundance of key genera like Chelatococcus and Thermobacillus in the 10% lignite treatment (T2), align with these concepts. Future research employing direct DNA extraction from lignite particles and visualization techniques such as scanning electron microscopy (SEM) would be invaluable to conclusively characterize these surface-associated microbial assemblies and the hidden mechanisms of taxa enrichment.
Figure 5.
Co-occurrence network patterns of microbial taxa and key taxa in co-composting of goat manure and corn straw driven by different amounts of lignite addition. The size of each node is proportional to the number of its connections (degree). Each node is colored according to its assigned network modularity. Red lines represent the significantly positive correlations, while blue lines represented the significantly negative correlations. CK: Co-composting of goat manure and corn straw without lignite addition; T1: Co-composting with 5% lignite addition (TS basis); T2: Co-composting with 10% lignite addition (TS basis).
In summary, the effective addition of lignite to co-composting of goat manure and corn straw during aerobic composting significantly increased the activity of core microbial communities within the compost pile, enhanced network connectivity and information transfer efficiency, improved mutually beneficial cooperative relationships among microorganisms, and promoted the formation of more complex symbiotic networks.
3.4. Influence of Lignite Addition on Compost Microbial Community Assembly Based on the iCAMP Model
To explore the ecological mechanism of lignite addition on microbial community assembly in aerobic co-composting of goat manure and corn straw, this study used the iCAMP null model to quantify the different ecological processes (Figure 6a). The results revealed that lignite addition significantly changed the relative importance of ecological processes in the compost microbial community, with dispersal limitation and homogeneous selection being more prominent. The relative importance of homogeneous selection decreased from 25.57% (CK) to 18.47% (T2), and dispersal limitation increased from 47.57% (CK) to 56.52% (T2). Further, 6667 OTUs were divided into 121 phylogenetic bins to explore the corresponding genera in each bin (Table S2) and reveal the relative importance of different ecological processes in community construction. The results showed that homogeneous selection dominated the seven bins, accounting for 5.79% of the total number of bins and 14.55% of their relative abundance (Figure 6b first ring). Thermobacillus of the phylum Firmicutes (Bin 43, accounting for 30.66% of the total abundance in homogeneous selection bins) were dominant (Figure 6b second ring). In contrast, dispersal limitation was dominant in 71 bins, accounting for 58.68% of the total number of bins and 36.73% of their relative abundances (Figure 6b first ring). This included genera such as Pseudomonas (Bin 78, accounting for 8.83% of the total abundance in dispersal limitation bins), Chelatococcus (Bin 94, accounting for 2.42% of the total abundance in dispersal limitation bins), Acinetobacter (Bin 80, accounting for 10.92% of the total abundance in dispersal limitation bins), and Ureibacillus (Bin 49, accounting for 17.18% of the total abundance in dispersal limitation bins) (Figure 6b, second ring). These findings suggested that the proportion of lignite added can alter the structure of the compost microbial community, making it more likely to be governed by stochastic processes (Figure 6a). This implies that lignite addition introduces new microenvironments and niches into the compost pile, remodeling the interaction and competitive relationships in the original microbial community of composting [56,57]. This effect may enhance the adaptability of microorganisms to environmental changes and accelerate the humification degree during composting [58,59].
Figure 6.
Changes in microbial self-assembly and ecological processes in co-composting of goat manure and corn straw driven by different amounts of lignite addition. (a) Sankey diagram showing the dynamic changes in microbial community self-assembly in co-composting of goat manure and corn straw driven by different amounts of lignite addition. CK: Co-composting of goat manure and corn straw without lignite addition; T1: Co-composting with 5% lignite addition (TS basis); T2: Co-composting with 10% lignite addition (TS basis). (b) Changes in ecological processes among different phylogenetic groups in co-composting of goat manure and corn straw driven by 10% lignite addition. From the inside out, the phylogenetic tree in the center represents different bins. The stacked bars in the first ring show the proportion of different ecological processes in each bin. Light cyan bars: homogeneous selection (HoS); brick red bars: heterogeneous selection (HeS); blue bars: homogenizing dispersal (HD); pink bars: drift (DR); purple bars: dispersal limitation (DL). The second ring represents the relative abundance of the corresponding phyla for each bin. The third and fourth rings show changes in the contribution of bins to homogeneous selection (third ring) and dispersal limitation (fourth ring) caused by lignite addition, where positive (outward bars) and negative (inward bars) represent increases and decreases induced by lignite addition, respectively.
The relative abundance ratios between T2 and CK were calculated to elucidate the ecological responses of different lineages of microorganisms after lignite addition. This study further analyzed the microbial groups causing homogeneous selection and dispersal limitations (Figure 6b, third ring and outward bars). The results showed that Firmicutes and Proteobacteria contributed significantly to the reduction in homogeneous selection, accounting for 50.22% and 24.66%, respectively, followed by Bacteroidota (6.45%). Among them, Thermobacillus (Bin 43, accounting for 26.61% of Firmicutes) dominated the negative regulation of homogeneous selection. Fermentimonas (Bin 114, accounting for 66.46% of Bacteroidota) dominated the positive regulation of homogeneous selection (Figure 6b third ring). The increase in dispersal limitation was mainly driven by the positive regulations of Ureibacillus (Bin 49), Chelatococcus (Bin 94), and Acinetobacter (Bin 80), as well as the negative regulation of Thermobacillus (Bin 43) (Figure 6b, outward bars).
In conclusion, the enhanced dispersal limitation of co-composting was attributed to the positive responses of the abovementioned phyla and their genera. Lignite addition optimized the spatial distribution and metabolite accumulation of microbial communities [57,60]. The bacteria can survive and reproduce efficiently in the altered environment, enhancing the degradation of organic matter such as sugars and proteins.
4. Conclusions
This study explored the effect of lignite addition on microbial community structure and community self-assembly mechanisms in co-composting of goat manure and corn straw. The addition of 10% increased the maximum temperature of composting and reduced the maturity time. It also significantly improved the activity and diversity of microbial communities and the connectivity of microbial networks. As the proportion of added lignite increased, the dispersal limitation effect was enhanced, and homogeneous selection was reduced. Therefore, this study demonstrates that the addition of 10% lignite is an effective strategy for improving goat manure and corn straw co-composting efficiency by regulating the microbial community. This provides a practical insight into microbial ecological regulation for manure management.
Supplementary Materials
The following supporting information can be downloaded at: https://www.mdpi.com/article/10.3390/fermentation11100591/s1, Figure S1: Changes in physicochemical properties of goat manure composting with different amounts of lignite addition; Figure S2. Changes in ecological processes among different phylogenetic groups driven by lignite addition in goat manure composting and relative abundance at the phylum level. Lignite addition drives changes in different ecological processes in goat manure composting. Table S1: Basic characteristics of raw composting materials; Table S2: Corresponding genera in each of the 121 phylogenetic bins.
Author Contributions
All authors participated in conceiving the study. L.Y.: Data curation, Resources, Visualization, Writing—original draft. B.W.: Methodology, Data curation, Visualization, Conceptualization. C.S.: Methodology, Data curation, Visualization, Conceptualization. W.L.: Methodology. C.Z.: Resources, Funding acquisition. Y.W.: Writing—review and editing, Resources, Project administration. H.S.: Conceptualization, Formal analysis, Validation, Writing—review and editing, Funding acquisition. All authors have read and agreed to the published version of the manuscript.
Funding
This research was funded by the Key Technology Demonstration and Promotion for High-efficiency Treatment and Resource Utilisation of Wool-producing Goat Breeding Wastes, grant number 2024TG07-3; The national construction project on technology system of modern agricultural industry, grant Number: CARS-39-11; National Key Research and Development Program of China, grant number 2024YFD1700704; National Natural Science Foundation of China, grant numbers 42307436 and 42477352.
Institutional Review Board Statement
Not applicable.
Informed Consent Statement
Not applicable.
Data Availability Statement
The original sequence was stored in the NCBI Sequence Read Archive (SRA), and the BioProject number is PRJNA1168130.
Acknowledgments
16 S analysis was performed using BMKCloud (www.biocloud.net (accessed on 26 May 2025)).
Conflicts of Interest
The authors declare no conflicts of interest.
References
- Ren, C.; Zhang, X.; Wei, H.; Wang, S.; Wang, W.; He, L.; Lu, Y.; Zhang, K.; Zhang, Z.; Wang, G.; et al. Effect of replacing alfalfa hay with common vetch hay in sheep diets on growth performance, rumen fermentation and rumen microbiota. Animals 2024, 14, 2182. [Google Scholar] [CrossRef]
- Wang, S.; Lv, R.; Yin, X.; Feng, P.; Hu, K. Effects of the ratio of substituting mineral fertilizers with manure nitrogen on soil properties and vegetable yields in china: A meta-analysis. Plants 2023, 12, 964. [Google Scholar] [CrossRef]
- Li, Y.; Li, J.; Chang, Y.; Li, R.; Zhou, K.; Zhan, Y.; Wei, R.; Wei, Y. Comparing bacterial dynamics for the conversion of organics and humus components during manure composting from different sources. Front. Microbiol. 2023, 14, 1281633. [Google Scholar] [CrossRef]
- Wu, K.; Xu, Y.; Zhang, W.; Mao, H.; Chen, B.; Zheng, Y.; Hu, X. Differences in fecal microbiome and antimicrobial resistance between captive and free-range sika deer under the same exposure of antibiotic anthelmintics. Microbiol. Spectr. 2021, 9, e0191821. [Google Scholar] [CrossRef]
- Zhou, Y.; Shen, Y.; Wang, H.; Jia, Y.; Ding, J.; Fan, S.; Li, D.; Zhang, A.; Zhou, H.; Xu, Q.; et al. Biochar addition accelerates the humification process by affecting the microbial community during human excreta composting. Environ. Technol. 2024, 45, 5332–5345. [Google Scholar] [CrossRef]
- Yang, Q.; Zhang, S.; Li, X.; Rong, K.; Li, J.; Jiang, L. Effects of microbial inoculant and additives on pile composting of cow manure. Front. Microbiol. 2013, 13, 1084171. [Google Scholar] [CrossRef] [PubMed]
- Peng, S.; Li, H.; Song, D.; Lin, X.; Wang, Y. Influence of zeolite and superphosphate as additives on antibiotic resistance genes and bacterial communities during factory-scale chicken manure composting. Bioresour. Technol. 2018, 263, 393–401. [Google Scholar] [CrossRef]
- Duan, Y.; Awasthi, M.K.; Wu, H.; Yang, J.; Li, Z.; Ni, X.; Zhang, J.; Zhang, Z.; Li, H. Biochar regulates bacterial-fungal diversity and associated enzymatic activity during goat manure composting. Bioresour. Technol. 2022, 346, 126647. [Google Scholar] [CrossRef] [PubMed]
- Cao, Y.; Hu, H.W.; Guo, H.G.; Butterly, C.; Bai, M.; Zhang, Y.S.; Chen, D.; He, J.Z. Lignite as additives accelerates the removal of antibiotic resistance genes during poultry litter composting. Bioresour. Technol. 2020, 315, 123841. [Google Scholar] [CrossRef]
- Gao, Q.; Li, L.; Wang, K.; Zhao, Q. Mass Transfer Enhancement in High-Solids Anaerobic Digestion of Organic Fraction of Municipal Solid Wastes: A Review. Bioengineering 2023, 10, 1084. [Google Scholar] [CrossRef] [PubMed]
- Nazari, M.A.; Mohaddes, F.; Pramanik, B.K.; Othman, M.; Muster, T.; Bhuiyan, M.A. Application of Victorian brown coal for removal of ammonium and organics from wastewater. Environ. Technol. 2018, 39, 1041–1051. [Google Scholar] [CrossRef] [PubMed]
- Cao, Y.; Bai, M.; Han, B.; Impraim, R.; Butterly, C.; Hu, H.; He, J.; Chen, D. Enhanced nitrogen retention by lignite during poultry litter composting. J. Clean. Prod. 2020, 277, 122422. [Google Scholar] [CrossRef]
- Robert, I.; Anthony, W.; Trevor, C.; Deli, C.; Helen, S. Lignite improved the quality of composted manure and mitigated emissions of ammonia and greenhouse gases during forced aeration composting. Sustainability 2020, 12, 10528. [Google Scholar] [CrossRef]
- Bao, Y.; Feng, Y.; Qiu, C.; Zhang, J.; Wang, Y.; Lin, X. Organic matter- and temperature-driven deterministic assembly processes govern bacterial community composition and functionality during manure composting. Waste Manag. 2021, 131, 31–40. [Google Scholar] [CrossRef]
- Jiang, Y.; Huang, H.; Tian, Y.; Yu, X.; Li, X. Stochasticity versus determinism: Microbial community assembly patterns under specific conditions in petrochemical activated sludge. J. Hazard. Mater. 2021, 407, 124372. [Google Scholar] [CrossRef]
- Chen, W.; Wang, J.; Chen, X.; Meng, Z.; Xu, R.; Duoji, D.Z.; Zhang, J.; He, J.; Wang, Z.; Chen, J.; et al. Soil microbial network complexity predicts ecosystem function along elevation gradients on the Tibetan Plateau. Soil. Biol. Biochem. 2022, 172, 108766. [Google Scholar] [CrossRef]
- Cao, H.; Li, S.; He, H.; Sun, Y.; Wu, Y.; Huang, Q.; Cai, P.; Gao, C.H. Stronger linkage of diversity-carbon decomposition for rare rather than abundant bacteria in woodland soils. Front. Microbiol. 2023, 14, 1115300. [Google Scholar] [CrossRef]
- Liu, X.; Liu, H.; Zhang, Y.; Liu, C.; Liu, Y.; Li, Z.; Zhang, M. Organic amendments alter microbiota assembly to stimulate soil metabolism for improving soil quality in wheat-maize rotation system. J. Environ. Manag. 2023, 339, 117927. [Google Scholar] [CrossRef]
- Gu, W.; Lu, Y.; Tan, Z.; Xu, P.; Xie, K.; Li, X.; Sun, L. Fungi diversity from different depths and times in chicken manure waste static aerobic composting. Bioresour. Technol. 2017, 239, 447–453. [Google Scholar] [CrossRef]
- Wang, Y.; Han, Z.; Liu, J.; Song, C.; Wei, Z. The biotic effects of lignite on humic acid components conversion during chicken manure composting. Bioresour. Technol. 2024, 398, 130503. [Google Scholar] [CrossRef] [PubMed]
- Liang, H.; Wu, D.; Liu, Y.; Li, J.; Ma, L. Effect of lignite addition on the production of biochemical humic acid in sheep manure. Waste Biomass Valorization 2025, 16, 2565–2577. [Google Scholar] [CrossRef]
- Kamil, E.; İsmail, T.; Fevzi, Ş.; Necati, B.B.; Kemal, S.; Barbaros, S.K. Effects of initial C/N ratio on maturity and stability of compost produced from two-phase olive mill pomace, poultry and dairy manure and straw. Compost. Sci. Util. 2021, 29, 95–106. [Google Scholar]
- Meng, Q.; Yang, W.; Men, M.; Bello, A.; Xu, X.; Xu, B.; Deng, L.; Jiang, X.; Sheng, S.; Wu, X.; et al. Microbial community succession and response to environmental variables during cow manure and corn straw composting. Front. Microbiol. 2019, 10, 529. [Google Scholar] [CrossRef]
- Guo, R.; Li, G.; Jiang, T.; Schuchardt, F.; Chen, T.; Zhao, Y.; Shen, Y. Effect of aeration rate, C/N ratio and moisture content on the stability and maturity of compost. Bioresour. Technol. 2012, 112, 171–178. [Google Scholar] [CrossRef]
- NY/T 525-2021 (NY 525-2012); Organic fertilizer. Ministry of Agriculture of the People’s Republic of China: Beijing, China, 2021.
- Zhou, G.; Qiu, X.; Wu, X.; Lu, S. Horizontal gene transfer is a key determinant of antibiotic resistance genes profiles during chicken manure composting with the addition of biochar and zeolite. J. Hazard. Mater. 2021, 408, 124883. [Google Scholar] [CrossRef]
- Chu, L.; Chen, D.; Wang, J.; Yang, Z.; Yang, Q.; Shen, Y. Degradation of antibiotics and inactivation of antibiotic resistance genes (ARGs) in Cephalosporin C fermentation residues using ionizing radiation, ozonation and thermal treatment. J. Hazard. Mater. 2020, 382, 121058. [Google Scholar] [CrossRef]
- Zhang, M.; Zhang, T.; Zhou, L.; Lou, W.; Zeng, W.; Liu, T.; Yin, H.; Liu, H.; Liu, X.; Mathivanan, K.; et al. Soil microbial community assembly model in response to heavy metal pollution. Environ. Res. 2022, 213, 113576. [Google Scholar] [CrossRef]
- Wang, R.; Zhao, Y.; Xie, X.; Mohamed, T.A.; Zhu, L.; Tang, Y.; Chen, Y.; Wei, Z. Role of NH3 recycling on nitrogen fractions during sludge composting. Bioresour. Technol. 2020, 295, 122175. [Google Scholar] [CrossRef]
- Ning, D.; Yuan, M.; Wu, L.; Zhang, Y.; Guo, X.; Zhou, X.; Yang, Y.; Arkin, A.P.; Firestone, M.K.; Zhou, J. A quantitative framework reveals ecological drivers of grassland microbial community assembly in response to warming. Nat. Commun. 2020, 11, 4717. [Google Scholar] [CrossRef] [PubMed]
- Liao, H.; Zhao, Q.; Cui, P.; Chen, Z.; Yu, Z.; Geisen, S.; Friman, V.P.; Zhou, S. Efficient reduction of antibiotic residues and associated resistance genes in tylosin antibiotic fermentation waste using hyperthermophilic composting. Environ. Int. 2019, 133, 105203. [Google Scholar] [CrossRef] [PubMed]
- Wei, Y.; Wu, D.; Wei, D.; Zhao, Y.; Wu, J.; Xie, X.; Zhang, R.; Wei, Z. Improved lignocellulose-degrading performance during straw composting from diverse sources with actinomycetes inoculation by regulating the key enzyme activities. Bioresour. Technol. 2019, 271, 66–74. [Google Scholar] [CrossRef]
- Simone, E.K.; Kevin, J.F.; Mathew, E.D. Effect of charcoal quantity on microbial biomass and activity in temperate soils. Soil Sci. Soc. Am. J. 2009, 73, 1173–1181. [Google Scholar] [CrossRef]
- Wang, K.; Fan, H.; Gao, P.; He, Y.; Shu, P. Spontaneous combustion characteristics of wetting coal under different prepyrolysis temperatures. ACS Omega 2020, 5, 33347–33356. [Google Scholar] [CrossRef]
- Sun, L.; Long, M.; Li, J.; Wu, R.; Ma, L.; Tang, D.; Lu, Y.; Wang, Z. Different effects of thermophilic microbiological inoculation with and without biochar on physicochemical characteristics and bacterial communities in pig manure composting. Front. Microbiol. 2021, 12, 746718. [Google Scholar] [CrossRef]
- Jiménez, E.I.; García, V.P. Composting of domestic refuse and sewage sludge. I. Evolution of temperature, pH, C/N ratio and cation-exchange capacity. Resour. Conserv. Recycl. 1991, 6, 45–60. [Google Scholar] [CrossRef]
- Cihlář, Z.; Vojtová, L.; Conte, P.; Nasir, S.; Kučerík, J. Hydration and water holding properties of cross-linked lignite humic acids. Geoderma 2014, 230–231, 151–160. [Google Scholar] [CrossRef]
- Wang, B.; Chen, W.; Sa, C.; Gao, X.; Chang, S.; Wei, Y.; Li, J.; Shi, X.; Zhang, L.; Zhang, C.; et al. Dynamics of antibiotic resistance genes and the association with bacterial community during pig manure composting with chitin and glucosamine addition. Front. Microbiol. 2024, 15, 1384577. [Google Scholar] [CrossRef]
- Valero, N.; Gómez, L.; Pantoja, M.; Ramírez, R. Production of humic substances through coal-solubilizing bacteria. Braz. J. Microbiol. 2014, 45, 911–918. [Google Scholar] [CrossRef] [PubMed]
- Xu, S.; Zhan, J.; Li, L.; Zhu, Y.; Liu, J.; Guo, X. Total petroleum hydrocarbons and influencing factors in co-composting of rural sewage sludge and organic solid wastes. Environ. Pollut. 2023, 319, 120911. [Google Scholar] [CrossRef] [PubMed]
- Wang, Y.; Yu, Q.; Zheng, C.; Wang, Y.; Chen, H.; Dong, S.; Hu, X. The impact of microbial inoculants on large-scale composting of straw and manure under natural low-temperature conditions. Bioresour. Technol. 2024, 400, 130696. [Google Scholar] [CrossRef] [PubMed]
- Li, C.; Li, H.; Yao, T.; Su, M.; Ran, F.; Han, B.; Li, J.; Lan, X.; Zhang, Y.; Yang, X.; et al. Microbial inoculation influences bacterial community succession and physicochemical characteristics during pig manure composting with corn straw. Bioresour. Technol. 2019, 289, 121653. [Google Scholar] [CrossRef]
- Xu, Z.; Qi, C.; Zhang, L.; Ma, Y.; Li, G.; Nghiem, L.D.; Luo, W. Regulating bacterial dynamics by lime addition to enhance kitchen waste composting. Bioresour. Technol. 2021, 341, 125749. [Google Scholar] [CrossRef]
- Vargas-García, M.C.; Suárez-Estrella, F.; López, M.J.; Moreno, J. Effect of inoculation in composting processes: Modifications in lignocellulosic fraction. Waste Manag. 2007, 27, 1099–1107. [Google Scholar] [CrossRef] [PubMed]
- Piazza, S.; Houbraken, J.; Meijer, M.; Cecchi, G.; Kraak, B.; Rosa, E.; Zotti, M. Thermotolerant and thermophilic mycobiota in different steps of compost maturation. Microorganisms 2020, 8, 880. [Google Scholar] [CrossRef]
- Gao, X.; Xu, Z.; Li, Y.; Zhang, L.; Li, G.; Nghiem, L.D.; Luo, W. Bacterial dynamics for gaseous emission and humification in bio-augmented composting of kitchen waste. Sci. Total Environ. 2021, 801, 149640. [Google Scholar] [CrossRef]
- Yin, Z.; Zhou, X.; Kang, J.; Pei, F.; Du, R.; Ye, Z.; Ding, H.; Ping, W.; Ge, J. Intraspecific and interspecific quorum sensing of bacterial community affects the fate of antibiotic resistance genes during chicken manure composting under penicillin G stress. Bioresour. Technol. 2022, 347, 126372. [Google Scholar] [CrossRef]
- Wang, Y.Q.; Yuan, Y.; Yu, Z.; Yang, G.Q.; Zhou, S.G. Bacillus borbori sp. Nov., isolated from an electrochemically active biofilm. Curr. Microbiol. 2013, 67, 718–724. [Google Scholar] [CrossRef] [PubMed]
- Wang, Y.; Zhang, C.; Zhao, Y.; Wei, Z.; Li, J.; Song, C.; Chen, X.; Zhao, M. Lignite drove phenol precursors to participate in the formation of humic acid during chicken manure composting. Sci. Total Environ. 2023, 874, 162609. [Google Scholar] [CrossRef] [PubMed]
- Zhang, Z.; Wei, Z.; Guo, W.; Wei, Y.; Luo, J.; Song, C.; Lu, Q.; Zhao, Y. Two types nitrogen source supply adjusted interaction patterns of bacterial community to affect humifaction process of rice straw composting. Bioresour. Technol. 2021, 332, 125129. [Google Scholar] [CrossRef]
- Wang, Y.; Chu, L.; Ma, J.; Chi, G.; Lu, C.; Chen, X. Effects of multiple antibiotics residues in broiler manure on composting process. Sci. Total Environ. 2022, 817, 152808. [Google Scholar] [CrossRef]
- Chen, Z.; Li, Y.; Hu, M.; Xiong, Y.; Huang, Q.; Jin, S.; Huang, G. Lignite bioorganic fertilizer enhanced microbial co-occurrence network stability and plant-microbe interactions in saline-sodic soil. Sci. Total Environ. 2023, 879, 163113. [Google Scholar] [CrossRef] [PubMed]
- Duan, Y.; Awasthi, M.K.; Yang, J.; Tian, Y.; Li, H.; Cao, S.; Syed, A.; Verma, M.; Ravindran, B. Bacterial community dynamics and co-occurrence network patterns during different stages of biochar-driven composting. Bioresour. Technol. 2023, 384, 129358. [Google Scholar] [CrossRef]
- Mielke, K.C.; Brochado, M.G.D.S.; Laube, A.F.S.; Guimarães, T.; Medeiros, B.A.P.; Mendes, K.F. Pyrolysis Temperature vs. Application Rate of Biochar Amendments: Impacts on Soil Microbiota and Metribuzin Degradation. Int. J. Mol. Sci. 2023, 24, 11154. [Google Scholar] [CrossRef]
- Saha, B.K.; Rose, M.T.; Wong, V.N.L.; Cavagnaro, T.R.; Patti, A.F. Nitrogen Dynamics in Soil Fertilized with Slow Release Brown Coal-Urea Fertilizers. Sci. Rep. 2018, 8, 14577. [Google Scholar] [CrossRef]
- Chase, J.M. Stochastic community assembly causes higher biodiversity in more productive environments. Science 2010, 328, 1388–1391. [Google Scholar] [CrossRef]
- Wan, W.; Liu, S.; Li, X.; Xing, Y.; Chen, W.; Huang, Q. Bridging rare and abundant bacteria with ecosystem multifunctionality in salinized agricultural soils: From community diversity to environmental adaptation. mSystems 2021, 6, e01221-20. [Google Scholar] [CrossRef]
- Knelman, J.E.; Nemergut, D.R. Changes in community assembly may shift the relationship between biodiversity and ecosystem function. Front. Microbiol. 2014, 5, 424. [Google Scholar] [CrossRef]
- Silva, J.L.A.; Souza, A.F.; Jardim, J.G.; Goto, B.T. Community assembly in harsh environments: The prevalence of ecological drift in the heath vegetation of South America. Ecosphere 2015, 6, 1–18. [Google Scholar] [CrossRef]
- Jiao, S.; Lu, Y. Abundant fungi adapt to broader environmental gradients than rare fungi in agricultural fields. Glob. Change Biol. 2020, 26, 4506–4520. [Google Scholar] [CrossRef] [PubMed]
Disclaimer/Publisher’s Note: The statements, opinions and data contained in all publications are solely those of the individual author(s) and contributor(s) and not of MDPI and/or the editor(s). MDPI and/or the editor(s) disclaim responsibility for any injury to people or property resulting from any ideas, methods, instructions or products referred to in the content. |
© 2025 by the authors. Licensee MDPI, Basel, Switzerland. This article is an open access article distributed under the terms and conditions of the Creative Commons Attribution (CC BY) license (https://creativecommons.org/licenses/by/4.0/).





