CfHMG Differentially Regulates the Sexual Development and Pathogenicity of Colletotrichum fructicola Plus and Minus Strains
Abstract
1. Introduction
2. Materials and Methods
2.1. Fungal Strains, Media, Culture Conditions
2.2. Sequence Analysis, Deletion, and Complementation of CfHMG
2.3. Tests for the Perithecium Development and Mating Line Formation between Plus and Minus Strains
2.4. Pathogenicity Assays
2.5. Measurements of Conidial Germination, Appressorium Formation
3. Results
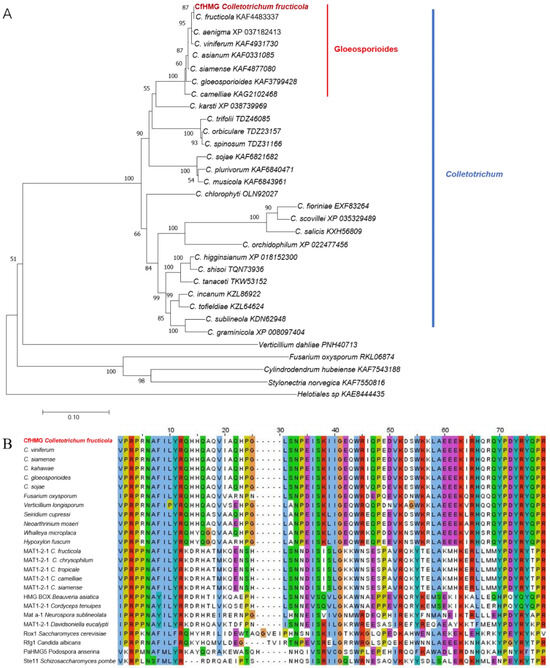
3.1. CfHMG Encoded a Novel MATA_HMG Protein
3.2. Generating Gene Deletion and Complementation Mutants of CfHMG
3.3. CfHMG Affected the Development and Fertility of Perithecium in the Minus Strain
3.4. CfHMG Is Involved in the Formation of Mating Line for Both Plus and Minus Strains
3.5. CfHMG Deletion Reduces Virulence in Minus Strain
4. Conclusions
5. Discussion
Author Contributions
Funding
Data Availability Statement
Conflicts of Interest
Appendix A
| Name | Sequence |
|---|---|
| CfHMG-LFup | CTCCCAGCCTAGACCACTTTC |
| CfHMG-RFDown | TGACAGTTCTGGTTAGCCGTCACCAGTGTGCCATGTCAGGGCAAGTAAGA |
| CfHMG-RRDown | TTGTTGTAGAACGGGCGGTAG |
| CfHMG-LFnest | CATTCCAACCGACCTACTTGC |
| CfHMG-RRnest | ATCCTTGGATGGCGATGTAGC |
| CfHMG-DF | GCCGCTCTAGAACTAGTGCTCCCAGCCTAGACCACTTTC |
| CfHMG-DR | TTCCTGCAGCCCGGGGATCTCGGCCAAATCCCTCCTGGA |
| NHYGHSF | AGTCGACGACAACTACCATCGATCTGACGGTCGACAGAAGATGATATTGAAGGA |
| HYR | AGAGTTGGTCAAGACCAATGC |
| NYGF | CGAAAAGTTCGACAGCGTCTC |
| NHYGHSR | ACACTGGTGACGGCTAACCAGAACTGTCAGAAGAGGTAAACCCGAAACGC |
| HYRNest | GTATTGACCGATTCCTTGCGGTCCGAA |
| HYGHNest | GATGTAGGAGGGCGTGGATATGTCCT |
| Xu855R | GCTGATCTGACCAGTTGCCT |
| Xu866F | GTCGATGCGACGCAATCGT |
| HY | CGCCCTTCCTCCCTTTATTTC |
| YG | TGTCGTCCATCACAGTTTGCC |
References
- Cannon, P.F.; Damm, U.; Johnston, P.R.; Weir, B.S. Colletotrichum: Current status and future directions. Stud. Mycol. 2012, 73, 181–213. [Google Scholar] [CrossRef] [PubMed]
- Dean, R.; Van Kan, J.A.; Pretorius, Z.A.; Hammond-Kosack, K.E.; Di Pietro, A.; Spanu, P.D.; Rudd, J.J.; Dickman, M.; Kahmann, R.; Ellis, J.; et al. The top 10 fungal pathogens in molecular plant pathology. Mol. Plant Pathol. 2012, 13, 414–430. [Google Scholar] [CrossRef] [PubMed]
- Wang, W.; Fu, D.D.; Zhang, R.; Sun, G.Y. Etiology of apple leaf spot caused by Colletotrichum spp. Mycosystema 2015, 34, 13–25. [Google Scholar]
- Taylor, J. A necrotic leaf blotch and fruit rot of apple caused by a strain of Glomerella cingulata. Phytopathology 1971, 61, 221–224. [Google Scholar] [CrossRef]
- Leite, R.P.; Tsuneta, M.; Kishino, A.Y. Ocorréncia de mancha foliar de Glomerella em maicieira no estado do Paraná. Fundação Institito Agronômico do Paraná. Inf. Pesqui. 1988, 81. [Google Scholar]
- Wang, C.X.; Zhang, Z.F.; Li, B.H.; Wang, Y.; Dong, X.L. First report of Glomerella leaf spot of apple caused by Glomerella cingulata in China. Plant Dis. 2012, 96, 912. [Google Scholar] [CrossRef] [PubMed]
- Yokosawa, S.; Eguchi, N.; Kondo, K.I.; Sato, T. Phylogenetic relationship and fungicide sensitivity of members of the Colletotrichum gloeosporioides species complex from apple. J. Gen. Plant Pathol. 2017, 83, 291–298. [Google Scholar] [CrossRef]
- Alaniz, S.; Hernandez, L.; Damasco, D.; Mondino, P. First report of Colletotrichum acutatum and C. fragariae causing bitter rot of apple in Uruguay. Plant Dis. 2012, 96, 458. [Google Scholar] [CrossRef] [PubMed]
- Weir, B.S.; Johnston, P.R.; Damm, U. The Colletotrichum gloeosporioides species complex. Stud. Mycol. 2012, 73, 115–180. [Google Scholar] [CrossRef]
- Li, H.N.; Jiang, J.J.; Hong, N.; Wang, G.P.; Xu, W.X. First report of Colletotrichum fructicola causing bitter rot of pear (Pyrus bretschneideri) in China. Plant Dis. 2013, 97, 1000. [Google Scholar] [CrossRef]
- Lin, S.-R.; Yu, S.-Y.; Chang, T.-D.; Lin, Y.-J.; Wen, C.-J.; Lin, Y.-H. First report of anthracnose caused by Colletotrichum fructicola on tea in Taiwan. Plant Dis. 2021, 105, 710. [Google Scholar] [CrossRef]
- Gan, P.; Nakata, N.; Suzuki, T.; Shirasu, K. Markers to differentiate species of anthracnose fungi identify Colletotrichum fructicola as the predominant virulent species in strawberry plants in Chiba Prefecture of Japan. J. Gen. Plant Pathol. 2017, 83, 14–22. [Google Scholar] [CrossRef]
- Liu, X.; Li, B.; Cai, J.; Zheng, X.; Feng, Y.; Huang, G. Colletotrichum species causing anthracnose of rubber trees in China. Sci. Rep. 2018, 8, 10435. [Google Scholar] [CrossRef] [PubMed]
- Edgerton, C.W. Plus and minus strains in an ascomycetes (abstract). Science 1912, 35, 151. [Google Scholar]
- Edgerton, C.W. Plus and minus strains in the genus Glomerella. Am. J. Bot. 1914, 1, 244–254. [Google Scholar] [CrossRef]
- Dong, Q.Y.; Ling, X.F.; Zhang, W.; Sun, G.Y.; Zhang, R. Fluorescent labeling of Colletotrichum fructicola nuclei based on a reporter gene knock-in strategy. Mycosystema 2018, 37, 166–174. [Google Scholar]
- Kong, Y.Y.; Yuan, Y.L.; Liang, X.F.; Zhang, R.; Sun, G.Y. Function of CfAtg8 in regulating the differentiation of plus and minus strains of Colletotrichum fructicola. Mycosystema 2022, 41, 1174–1184. [Google Scholar]
- Kong, Y.; Yuan, Y.; Yang, M.; Lu, Y.; Liang, X.; Gleason, M.L.; Zhang, R.; Sun, G. CfCpmd1 regulates pathogenicity and sexual development of plus and minus strains in Colletotrichum fructicola causing Glomerella leaf spot on apple in China. Phytopathology 2023, 113, 1985–1993. [Google Scholar] [CrossRef]
- Soullier, S.; Jay, P.; Poulat, F.; Vanacker, J.-M.; Berta, P.; Laudet, V. Diversification pattern of the HMG and SOX family members during evolution. J. Mol. Evol. 1999, 48, 517–527. [Google Scholar] [CrossRef] [PubMed]
- Lee, S.C.; Corradi, N.; Doan, S.; Dietrich, F.S.; Keeling, P.J.; Heitman, J. Evolution of the sex-related locus and genomic features shared in microsporidia and fungi. PLoS ONE 2010, 5, e10539. [Google Scholar] [CrossRef]
- Liang, X.; Cao, M.; Li, S.; Kong, Y.; Rollins, J.A.; Zhang, R.; Sun, G. Highly contiguous genome resource of Colletotrichum fructicola generated using long-read sequencing. MPMI 2020, 33, 790–793. [Google Scholar] [CrossRef] [PubMed]
- Liang, X.F.; Yao, L.Q.; Hao, X.J.; Li, B.X.; Sun, G.Y. Molecular dissection of perithecial mating line development in Colletotrichum fructicola, a species with a nontypical mating system featured by plus-to-minus switch and plus-minus mediated sexual enhancement. Appl. Environ. Microbiol. 2021, 87, e00474-21. [Google Scholar] [CrossRef] [PubMed]
- Aragona, M.; Valente, M.T. Genetic transformation of the tomato pathogen Pyrenochaeta lycopersici allowed gene knockout using a split-marker approach. Curr. Genet. 2015, 61, 211–220. [Google Scholar] [CrossRef] [PubMed]
- Liang, X.; Wei, T.; Cao, M.; Zhang, X.; Liu, W.; Kong, Y.; Zhang, R.; Sun, G. The MAP kinase CfPMK1 is a key regulator of pathogenesis, development, and stress tolerance of Colletotrichum fructicola. Front. Microbiol. 2019, 10, 1070. [Google Scholar] [CrossRef] [PubMed]
- Edgerton, C.W. The physiology and development of some anthracnoses. Bot. Gaz. 1908, 45, 367–408. [Google Scholar] [CrossRef][Green Version]
- Bhunjun, C.S.; Phukhamsakda, C.; Jayawardena, R.S.; Jeewon, R.; Promputtha, I.; Hyde, K.D. Investigating species boundaries in Colletotrichum. Fungal Divers. 2021, 107, 107–127. [Google Scholar] [CrossRef]
- Sugimoto, A.; Iino, Y.; Maeda, T.; Watanabe, Y.; Yamamoto, M. Schizosaccharomyces pombe ste11+ encodes a transcription factor with an HMG motif that is a critical regulator of sexual development. Genes Dev. 1991, 5, 1990–1999. [Google Scholar] [CrossRef]
- Qin, J.; Kang, W.; Leung, B.; McLeod, M. Ste11p, a high-mobility-group box DNA-binding protein, undergoes pheromone- and nutrient-regulated nuclear-cytoplasmic shuttling. Mol. Cell. Biol. 2003, 23, 3253–3264. [Google Scholar] [CrossRef]
- Benkhali, J.A.; Coppin, E.; Brun, S.; Peraza-Reyes, L.; Martin, T.; Dixelius, C.; Lazar, N.; van Tilbeurgh, H.; Debuchy, R. A network of HMG-box transcription factors regulates sexual cycle in the fungus Podospora anserina. PLoS Genet. 2013, 9, e1003642. [Google Scholar] [CrossRef]
- Kwast, K.E.; Burke, P.V.; Brown, K.; Poyton, R.O. REO1 and ROX1 are alleles of the same gene which encodes a transcriptional repressor of hypoxic genes in Saccharomyces cerevisiae. Curr. Genet. 1997, 32, 377–383. [Google Scholar] [CrossRef]
- Kadosh, D.; Johnson, A.D. Rfg1, a protein related to the Saccharomyces cerevisiae hypoxic regulator Rox1, controls filamentous growth and virulence in Candida albicans. Mol. Cell. Biol. 2001, 21, 2496–2505. [Google Scholar] [CrossRef] [PubMed]
- Liu, Z.-M.; Kolattukudy, P.E. Identification of a gene product induced by hard-surface contact of Colletotrichum gloeosporioides conidia as a ubiquitin-conjugating enzyme by yeast complementation. J. Bacteriol. 1998, 180, 3592–3597. [Google Scholar] [CrossRef] [PubMed]
- Barhoom, S.; Kupiec, M.; Zhao, X.; Xu, J.-R.; Sharon, A. Functional characterization of CgCTR2, a putative vacuole copper transporter that is involved in germination and pathogenicity in Colletotrichum gloeosporioides. Eukaryot. Cell 2008, 7, 1098–1108. [Google Scholar] [CrossRef] [PubMed]







Disclaimer/Publisher’s Note: The statements, opinions and data contained in all publications are solely those of the individual author(s) and contributor(s) and not of MDPI and/or the editor(s). MDPI and/or the editor(s) disclaim responsibility for any injury to people or property resulting from any ideas, methods, instructions or products referred to in the content. |
© 2024 by the authors. Licensee MDPI, Basel, Switzerland. This article is an open access article distributed under the terms and conditions of the Creative Commons Attribution (CC BY) license (https://creativecommons.org/licenses/by/4.0/).
Share and Cite
Zhang, W.; Liu, W.; Liang, X.; Zhang, R.; Gleason, M.L.; Sun, G. CfHMG Differentially Regulates the Sexual Development and Pathogenicity of Colletotrichum fructicola Plus and Minus Strains. J. Fungi 2024, 10, 478. https://doi.org/10.3390/jof10070478
Zhang W, Liu W, Liang X, Zhang R, Gleason ML, Sun G. CfHMG Differentially Regulates the Sexual Development and Pathogenicity of Colletotrichum fructicola Plus and Minus Strains. Journal of Fungi. 2024; 10(7):478. https://doi.org/10.3390/jof10070478
Chicago/Turabian StyleZhang, Wei, Wenkui Liu, Xiaofei Liang, Rong Zhang, Mark L. Gleason, and Guangyu Sun. 2024. "CfHMG Differentially Regulates the Sexual Development and Pathogenicity of Colletotrichum fructicola Plus and Minus Strains" Journal of Fungi 10, no. 7: 478. https://doi.org/10.3390/jof10070478
APA StyleZhang, W., Liu, W., Liang, X., Zhang, R., Gleason, M. L., & Sun, G. (2024). CfHMG Differentially Regulates the Sexual Development and Pathogenicity of Colletotrichum fructicola Plus and Minus Strains. Journal of Fungi, 10(7), 478. https://doi.org/10.3390/jof10070478

