Abstract
Tea-flavor baijiu, in which the aroma combines the tea note and the typical profile of baijiu, has brought a fresh flavor to the market. Yet its flavor evolution during the storage period and the associated changes in volatile compounds remain poorly characterized. To systematically address the flavor profile dynamics during storage, the study evaluated tea-flavor baijiu of varying ages using integrated sensory and instrumental analyses. Through napping with ultra-flash profiling (Napping-UFP) and check-all-that-apply (CATA), the sensory attributes from aroma, flavor, and mouthfeel profiles of tea-flavor baijiu were established, and quantitative descriptive analysis (QDA) was employed to distinguish the distinct sensory profiles among samples with different aging durations. The overall aroma patterns were examined using an electronic nose (E-nose), and the distinction of sample A401 with the longest storage period was notable. Headspace gas chromatography–ion mobility spectrometry (HS-GC-IMS) and headspace solid-phase microextraction–gas chromatography–mass spectrometry (HS-SPME-GC-MS) were used to identify and quantify the volatile compounds, while aging notably altered volatile composition with increased ester levels and reduced alcohol content; hence, the short-aged (one to three years), mid-aged (four to six years), and long-aged (seven and eight years) samples could be easily differentiated. Through the analysis of the data, 12 key odor-active compounds, namely (E)-2-methyl-2-butenal, ethyl caproate, 3-methylbutanal, 2-pentanone, ethyl acetate, ethyl heptanoate, ethyl 2-methylbutanoate, ethyl pentanoate, ethyl butyrate, ethyl hexanoate, ethyl octanoate, and 2,4-di-tert-butylphenol, were identified as major contributors to shifts. Furthermore, Pearson correlation analysis revealed a strong negative association between the accumulation of esters and the intensity of tea aroma in long-aged samples, clarifying the chemical mechanism underlying the diminished tea note in aged tea-flavor baijiu. This study provides new insights into the impact of aging on the flavor profile of tea-flavor baijiu and offers a scientific foundation for improving its production, storage, and quality management.
1. Introduction
Baijiu, with a legacy of over 2000 years, is a key symbol of traditional Chinese culture and has gained global acclaim for its unique aroma and complex flavor. Recognized as one of the world’s six major distilled spirits—alongside whisky, brandy, vodka, gin, and rum—it stands apart for its exceptionally intricate sensory profile [1]. Unlike other distilled liquors, baijiu’s complexity arises from diverse brewing practices that yield a broad spectrum of aroma-active compounds, including volatile, semi-volatile, and non-volatile substances [2,3]. This diversity is driven by variations in raw materials (e.g., sorghum, wheat, corn, rice), regional and climatic conditions, and a multifaceted production process involving cooking, saccharification, fermentation, distillation, aging, and blending. Together, these elements have led to the classification of baijiu into 12 distinct flavor types [4,5]. Among them, strong-flavor baijiu is the most popular. It is known for its rich cellar aroma, sweet yet crisp taste, harmonious bouquet, and lingering finish. For nearly 30 years, it has held a leading position in the market [6,7]. These distinctive characteristics have sparked considerable scientific interest, particularly in understanding how trace compounds evolve during storage. Recent research has advanced our knowledge of the chemical transformations underlying baijiu’s signature aroma and flavor.
A variety of advanced analytical techniques have been employed to identify flavor compounds in baijiu. Among them, electronic sensory technologies—particularly the electronic nose (E-nose)—offer distinct advantages over traditional sensory evaluation, including higher speed, objectivity, sensitivity, and efficiency. E-nose systems are now widely used to profile aroma characteristics and have successfully distinguished sensory differences between successive batches of baijiu [8]. Headspace solid-phase microextraction coupled with gas chromatography–mass spectrometry (HS-SPME-GC-MS) is another widely applied method for analyzing volatile organic compounds (VOCs). It enables accurate, reproducible quantification of aroma components and supports rapid characterization of complex volatile profiles [4]. More recently, headspace gas chromatography–ion mobility spectrometry (HS-GC-IMS) has gained attention as a complementary approach. Unlike HS-SPME-GC-MS, it directly analyzes headspace gases without pre-concentration, providing a more representative aroma profile. HS-GC-IMS is faster, more sensitive, and more cost-effective than GC-MS and has demonstrated strong utility in constructing volatile fingerprints across diverse food matrices [9]. To date, over 2000 volatile compounds—such as esters, alcohols, aldehydes, ketones, acids, acetals, and lactones—have been identified in baijiu using these methods [2]. Current research increasingly focuses on key aroma-active compounds and the dynamic changes in VOCs across different baijiu types during storage to elucidate the primary contributors to its sensory characteristics, because the aging procedure can enhance the organoleptic quality of baijiu.
The alcoholic beverage industry is rapidly evolving, driven by diverse consumer preferences, a younger audience, and increasing demand for trend-oriented and health-conscious products. In this context, tea—the world’s second most consumed non-alcoholic beverage—has gained attention as a promising ingredient in alcoholic drink innovation, owing to its distinctive flavor and well-established health benefits. Tea’s characteristic aroma and taste arise from specialized metabolites generated through complex biosynthetic pathways, contributing to its fresh, rich, and diverse flavor profile, which has been widely studied [10]. In addition, tea contains numerous bioactive compounds—such as polyphenols, flavonoids, amino acids, and alkaloids—that exhibit antioxidant [11], anti-inflammation [12], anti-cancer [13], and lipid-lowering effects [14], reinforcing its role in promoting health.
Tea-flavor baijiu, a novel blend of traditional baijiu and tea, offers a unique sensory experience by enhancing aromatic complexity while aligning with contemporary market trends. Preliminary studies also suggest metabolic benefits, including elevated circulating insulin levels in rats, without affecting hepatic lipid metabolism gene expression [15]. However, research on tea-flavor baijiu remains limited. Although recent research has compared the differences between green-tea-flavor liquor and tea-free control liquor to uncover the key odorants, mostly terpene compounds, contributing to the tea aroma in the green-tea-flavor liquor [16], the identification of key aroma compounds is still in its infancy, and little is known about how its flavor profile evolves during storage.
To fill existing research gaps, this study conducts a comprehensive analysis of the flavor characteristics of tea-flavor baijiu using an integrated approach that combines sensory evaluation, E-nose, HS-GC-IMS, and HS-SPME-GC-MS. The objectives are to (i) compare aroma profiles of tea-flavor baijiu at different aging stages, (ii) identify key odor-active compounds, and (iii) reveal changes in volatile composition over time. Sensory evaluation and E-nose analysis were employed to further characterize aroma attributes. Additionally, VOCs from samples stored for varying durations were analyzed using multivariate statistical methods to track fluctuations and determine major contributors. Relative odor activity values (rOAVs) were calculated to highlight compounds with the highest sensory relevance. This study offers novel insights into the evolving flavor profile and metabolite dynamics of tea-flavor baijiu during storage, contributing to a deeper understanding of its aroma composition and providing a scientific basis for optimizing aging and quality control practices.
2. Materials and Methods
2.1. Samples and Reagents
Tea-flavor baijiu samples that had an average alcoholic content of 40.8% with varying aging durations from one to eight years (A401–A408) were provided by Luzhou Laojiao Health Liquor Co., Ltd., (Luzhou, Sichuan, China). The samples were all stored at the same warehouse in Sichuan Luzhou (Longitude: 105°08′ E–106°28′ E; Latitude: 27°39′ N–29°20′ N) and kept in a dark place during their aging processes; more detailed information is presented in Table S1. C7–C40 n-alkane and C4–C9 ortho-ketone standards of GC grade for GC–MS analysis were obtained from Sigma-Aldrich Chemical Co., Ltd., (St. Louis, MO, USA). GC-grade p-methoxybenzaldehyde (CAS: 123-11-5, ≥99%), 2-octanol (CAS: 4128-31-8, ≥99%), and ethanol (CAS: 64-17-5, ≥99%) were supplied by Macklin Biochemical Co., Ltd., (Shanghai, China). All remaining reagents of food grade, such as ethyl caproate, acetic acid, hexanal, β-phenylethanol, ethyl acetate, quinine, and alcohol, were purchased from Shanghai Aladdin Reagent Co., Ltd., (Shanghai, China) and used as received without further purification.
2.2. Sensory Evaluation
The sensory evaluation of tea-flavor baijiu was performed using napping with ultra-flash profiling (Napping-UFP), check-all-that-apply (CATA), median, and quantitative descriptive analysis (QDA) following previously established methodologies [17,18]. Ethical approval was obtained from the SWU Institutional Review Board (IRB No. HF20240904), as the protocol was deemed to involve no foreseeable risk. Written informed consent was reviewed, approved, and signed by all participants prior to their involvement.
A total of 13 trained assessors (7 male, 6 female), aged 20 to 35 years, were recruited from Southwest University based on their good olfactory acuity and descriptive capabilities. Prior to formal evaluation, assessors received training on fundamental aroma detection and scale operation. The training consisted of ten 1 h sessions, during which they were exposed to commercial tea-flavor and strong-aroma baijiu samples that exhibited diverse sensory characteristics. Sample presentation was randomized, with a minimum 3 min interval maintained between tastings. Palates were rinsed between samples. Each 10 mL sample was served in a clear baijiu tasting glass with a lid and labeled using a random three-digit code. During the napping phase, assessors positioned the samples on a two-dimensional coordinate plane, grouping similar samples in proximity and separating dissimilar ones. Positioning time was not restricted, and spatial coordinates were recorded for each sample. In the subsequent UFP phase, sensory attributes—aroma, taste, and mouthfeel—were described using freely chosen terms, including adjectives and quantifiers. Descriptors were refined through group discussion; terms related to hedonic impressions, quantification, or irrelevance were excluded. A 5-point scale (1 = weak, 5 = strong) was used to assess descriptor intensity. The geometric mean value (M) was calculated using Equation (1) to quantify descriptor relevance and eliminate low-salience terms:
where F denotes the relative frequency of a descriptor (i.e., the proportion of actual to potential mentions) and I represents its relative intensity (i.e., the proportion of assigned to maximum possible intensity).
Based on a Williams Latin Square design, a final set of descriptors and corresponding M values (Table S2) was confirmed. Panelists were then trained for 45 h (15 sessions, 3 h for each session) using physical reference standards (Table S3) to anchor descriptors to concrete sensory stimuli. QDA was subsequently employed to assess the intensity of aroma attributes across samples. A 15-point scale was utilized for evaluation, with scores of 1–5 indicating weak intensity, 6–10 moderate, and 11–15 strong, as calibrated by the reference standards.
2.3. E-Nose Analysis
The aroma profile of tea-flavor baijiu was analyzed using an E-nose (Bosin Co., Ltd., Shanghai, China) in accordance with a previously established protocol [19]. A 15 mL aliquot was placed in a 40 mL headspace vial, sealed, and equilibrated at room temperature for 20 min. The system was preheated, purged for 90 s, and calibrated after each measurement. Detection was carried out over 45 s with an intake flow rate of 400 mL/min. Each sample was analyzed in triplicate.
2.4. HS-GC-IMS Analysis
HS-GC-IMS was performed as outlined by Zhou et al. [20]. A GC-IMS system (FlavourSpec®, G.A.S., Dortmund, Germany) equipped with an MXT-WAX column (15 m × 0.53 mm, 1.0 μm; Restek, Bellefonte, PA, USA) was utilized for volatile compound detection. Static headspace injections were carried out using an automated sampler (CTC-PAL 3, CTC Analytics AG, Zwingen, Swaziland). A 1 mL aliquot of the sample, previously diluted 100 times with ultrapure water, was transferred into a 20 mL headspace vial. An internal standard (10 μL of 1000 mg/L 2-octanol in methanol) was added and mixed thoroughly. The vial was equilibrated at 60 °C with agitation at 500 rpm for 15 min. A 500 μL injection was performed in splitless mode, with the needle maintained at 105 °C. Chromatographic separation was conducted at a column temperature of 60 °C, with the injection port at 80 °C and the IMS chamber at 45 °C. Nitrogen (≥99.999% purity) was used as the carrier gas. The program lasted for 40 min, and the flow rate was programmed to start at 2.0 mL/min for 2 min, increase to 10.0 mL/min by 8 min, then to 100.0 mL/min by 10 min, and hold for 20 min. Other experimental parameters were set as follows: the ionization source was a tritium source (3H); the drift tube length was 53 mm; the electric field strength was 500 V/cm; the drift tube temperature was maintained at 45 °C; high-purity nitrogen (purity ≥ 99.999%) was used as the drift gas, with a flow rate of 75.0 mL/min; the ion mode was set to positive ion mode; the gate open time was 100 μs; and the gate close voltage was 90 dgt. C4–C9 ortho-ketone standards were analyzed under identical conditions. Retention index (RI) values were calculated using a standard curve of RI versus retention time (RT). Compound identification was achieved by matching signals with entries in the NIST database and the G.A.S. GC-IMS library.
2.5. HS-SPME-GC-MS Analysis
VOCs in tea-flavor baijiu were extracted and analyzed by HS-SPME-GC-MS based on a previously described method with minor modifications [21]. The samples were diluted 80 times with ultrapure water, and each 5 mL diluted sample was placed in a 20 mL headspace vial containing an internal standard solution. Saturation was achieved by adding 2.0 g of sodium chloride. After equilibrating at 50 °C for 5 min, a 50/30 μm DVB/CAR/PDMS fiber (Supelco, Bellefonte, PA, USA) was exposed to the headspace at the same temperature for 30 min. The fiber was then inserted into the injector port at 250 °C for analyte desorption over 5 min, followed by an additional 5 min heating step to prevent cross-contamination. Extractions were performed using an automated headspace sampler (AOC-20i, Shimadzu, Kyoto, Japan).
GC-MS analysis was carried out using a GCMS-QP2010 system (Shimadzu, Kyoto, Japan) equipped with an Rtx-5MS capillary column (30 m × 0.25 mm, 0.25 μm; Restek, Bellefonte, PA, USA). Helium (≥99.999% purity) was used as the carrier gas at a constant flow rate of 1.0 mL/min with a 10:1 split ratio. The oven temperature was programmed as follows: initial hold at 50 °C for 2 min, ramp to 200 °C at 4 °C/min, and then to 230 °C at 10 °C/min. Mass spectrometry was conducted in electron impact (EI) mode at 70 eV, with the ion source and transfer line temperatures set to 230 °Cand 260 °C, respectively. Data were collected in selected ion monitoring (SIM) mode, scanning from 30 to 550 amu. All analyses were performed in triplicate.
Compound identification was achieved by matching mass spectra to entries in the NIST17 database. RI values were calculated using a standard mixture of n-alkanes (C7–C40) for external calibration.
2.6. Relative Odor Activity Value (rOAV) Calculation
The relative odor activity value (rOAV) and the ratio of each rOAV to the maximum rOAV (ROAV) were applied to quantify the contribution of individual volatile compounds to the overall aroma, based on their relative concentrations [22,23]. The rOAV was calculated using Equation (2):
where C indicates the relative concentration of a volatile compound and OT refers to its odor threshold in water. Threshold values were sourced from the published literature.
The ROAV of compound i was determined using Equation (3):
where rOAVmax represents the highest rOAV among all volatile compounds identified in tea-flavored baijiu.
2.7. Statistical Analysis
All experiments were performed in triplicate. Data are presented as means ± standard deviations (SDs). Statistical significance for multiple comparisons and Pearson correlation analysis was evaluated by one-way ANOVA using SPSS software (version 27.0), with p < 0.05 considered significant. Correlation heatmaps were generated via ChiPlot (https://www.chiplot.online/, accessed on 1 September 2025). Principal component analysis (PCA) and partial least squares discriminant analysis (PLS-DA) were conducted using the OmicShare platform (https://www.omicshare.com/, accessed on 20 August 2025). Upset plots and linear discriminant analysis (LDA) were visualized using R software (version 4.1.2).
3. Results and Discussion
3.1. Characteristics of Aroma, Flavor and Mouthfeel in Samples
As a critical bridge connecting objective physicochemical changes (e.g., flavor compound transformation) to consumer sensory experience, sensory experiments have irreplaceable advantages of comprehensiveness and consumer relevance in clarifying how samples’ quality evolves during storage. Given the limited sensory research on tea-flavor baijiu relative to traditional baijiu types, Napping-UFP and CATA methods were employed to develop an initial set of sensory descriptors. Descriptor importance was assessed using M-values (Table S2), and only those with high significance in aroma, flavor, and mouthfeel were retained. Ultimately, 27 descriptors were selected for aroma types, 11 for aroma profiles, 10 for flavor, and 6 for mouthfeel. To further differentiate aroma characteristics, QDA was performed by trained panelists, which enabled objective, precise, and comprehensive profiling of sample differences. Results were visualized using radar plots and PCA biplots (Figure 1) to enable multidimensional comparison among samples.
Figure 1.
Sensory characteristics of tea-flavor baijiu by QDA. (A) The radar chart of the aroma descriptors. (B) The PCA score plot of the aroma descriptors. (C) The radar chart of the flavor descriptors. (D) The PCA score plot of the flavor descriptors. (E) The radar chart of the mouthfeel descriptors. (F) The PCA score plot of the mouthfeel descriptors.
As illustrated in Figure 1A, the radar plots identified the main aroma attributes of tea-flavor baijiu: liquor-like, sweet, fruity, floral, alcoholic, sour, and pungent—closely mirroring the profiles of strong-aroma baijiu, the base liquor for these samples [24]. Overall, aroma intensity varied only slightly across samples. However, tea-aroma intensity declined noticeably with prolonged storage, suggesting progressive aroma loss over time. This observation aligns with previous findings on tea storage, where extended aging may reduce aromatic quality or produce undesirable notes [25], underscoring the importance of determining an optimal storage period. The PCA biplot (Figure 1B) showed that the first two principal components accounted for 61.31% of the total variance, indicating that the 11 aroma descriptors effectively captured the main sensory differences. Notably, the second component (F2) nearly differentiated samples by storage duration, with sample A401 distinctly separated based on its unique aroma profile. Also, we could find that the samples with a longer storage period (A401–A404) were separated far from the aroma attributes compared with other samples in Figure 1B, which unveiled the fact that the comprehensive aroma of tea-flavor baijiu was weakened with time.
The radar plot of flavor descriptors (Figure 1C) identified key sensory attributes of tea-flavor baijiu, including alcoholic, aged, sweet aftertaste, woody, bitter, and sweet notes. With increasing storage time, the intensities of bitter, woody, and aged flavors declined, particularly bitterness—potentially enhancing overall palatability for consumers [21]. This trend was further supported by the PCA biplot, which distinctly separated samples by storage duration along the first principal component (F1). Shorter-aged samples (A406–A408) exhibited stronger bitter, woody, aged, sweet, and tea-like flavors compared to long-aged ones (A401–A405), confirming the progressive loss of these flavor notes, including tea aroma, over time—a result consistent with the aroma profile analysis. Notably, the storage could decrease the intensity of the bitter flavor, indicating the aged process of the tea-flavor baijiu may promote a pleasant flavor, which was consistent with the discovery of the radar plot of samples in flavor attributes.
For mouthfeel, the radar plot (Figure 1E) highlighted dominant sensations such as harmonious, lasting, mellow, and soft textures. These qualities were consistent with prior reports on strong-aroma baijiu [17]. Notably, astringency was milder in tea-flavor baijiu, likely due to the addition of tea extract, indicating its contribution to a smoother and more balanced mouthfeel. The PCA of mouthfeel descriptors (Figure 1F) showed that the first two components accounted for 78.31% of the total variance, with F1 effectively distinguishing samples by aging period. Younger samples (A406–A408) displayed higher intensities across all mouthfeel attributes, while mid-aged samples (A403–A405) clustered closely, suggesting comparable mouthfeel profiles. These results indicated a general weakening of mouthfeel intensity with aging, which was similar to the results for the aroma of samples, underscoring the need to define an optimal storage duration to maintain both flavor complexity and tea-related sensory qualities in tea-flavor baijiu.
3.2. E-Nose Profiling of Volatile Compounds
While sensory analysis can detect differences in aroma, flavor, and mouthfeel, it lacks the sensitivity to distinguish subtle variations among tea-flavor baijiu samples with different storage durations. This limitation may partly reflect inadequate panelist training, but more broadly, conventional sensory evaluation often struggles to objectively quantify nuanced taste attributes. To overcome this constraint, an E-nose was employed for its advantages in speed, cost-efficiency, and portability. The E-nose assessed flavor differences among samples of varying storage ages, with results presented in Figure 2. As shown in the radar plot (Figure 2A), response patterns across sensors were generally consistent; however, signal intensities varied with storage time, demonstrating the E-nose’s capacity to detect age-related flavor changes. Sensors 1, 2, 4, 5, 6, and 7 showed the most pronounced responses. All sensors, except for sensor 2, which displayed a decreasing trend, exhibited increased signal intensities with prolonged aging. Notably, samples A401 and A402 showed significantly different sensor 2 responses compared to other samples (p < 0.05). These trends suggested increased levels of alkanes, sulfides, alcohol-aldehydes, and aromatic compounds during aging—compounds to which the sensors are particularly sensitive—alongside a decrease in certain alcohols typically associated with the sharp, irritating aroma of freshly distilled baijiu. These shifts were likely driven by oxidation and esterification reactions during storage, which reduced harshness and improved smoothness in aged baijiu [26]. However, a key limitation of the E-nose is its poor sensitivity to esters, which are essential contributors to baijiu’s characteristic aroma and are critical indicators of overall quality [27].
Figure 2.
E-nose analysis. (A) The radar chart and LDA (B) of the E-nose response data.
LDA was employed to enhance intergroup separation while minimizing intragroup variability, thereby improving the differentiation of aroma profiles among tea-flavor baijiu samples and enabling clear visualization of their distinctions (Figure 2B) [28]. The model accounted for 99.7% of the total variance (LD1 = 97.5%, LD2 = 2.2%), effectively summarizing the aromatic variation across samples. Sample A401 was distinctly isolated from the others, indicating a markedly different aroma profile likely due to prolonged storage, and can be classified as the long-term storage category. This strong outlier effect reduced the resolution among the remaining groups. To address this, a second LDA was performed excluding A401 (Figure S1), yielding improved separation. The revised model explained 84.4% of the variance (LD1), clearly differentiating the remaining seven samples (A402–A408). Among these, A402 showed the most distinct profile, while A403 and A404 exhibited partial overlap; however, the distances among them were still quite close, relatively, and they can be generally grouped as medium-aged samples. Samples A405–A408, as the short-term storage samples, formed a relatively compact cluster. These results suggested that tea-flavor baijiu can be broadly grouped into short-, medium-, and long-term storage categories based on aroma characteristics, confirming that aging significantly influenced sensory profiles, and can allow one to simply understand the influence of the duration of time on the change in the flavor of the sample, which provides a theoretical basis for differentiating the flavors of samples based on the aging time. However, while manual and electronic sensory techniques can differentiate overall aroma patterns, they lack the ability to pinpoint the specific compounds responsible. Advanced analytical methods were therefore essential to identify the key aroma-active compounds underlying these differences.
3.3. HS-GC-IMS Results
3.3.1. Variation in Volatile Compounds Across Storage Periods Identified by HS-GC-IMS
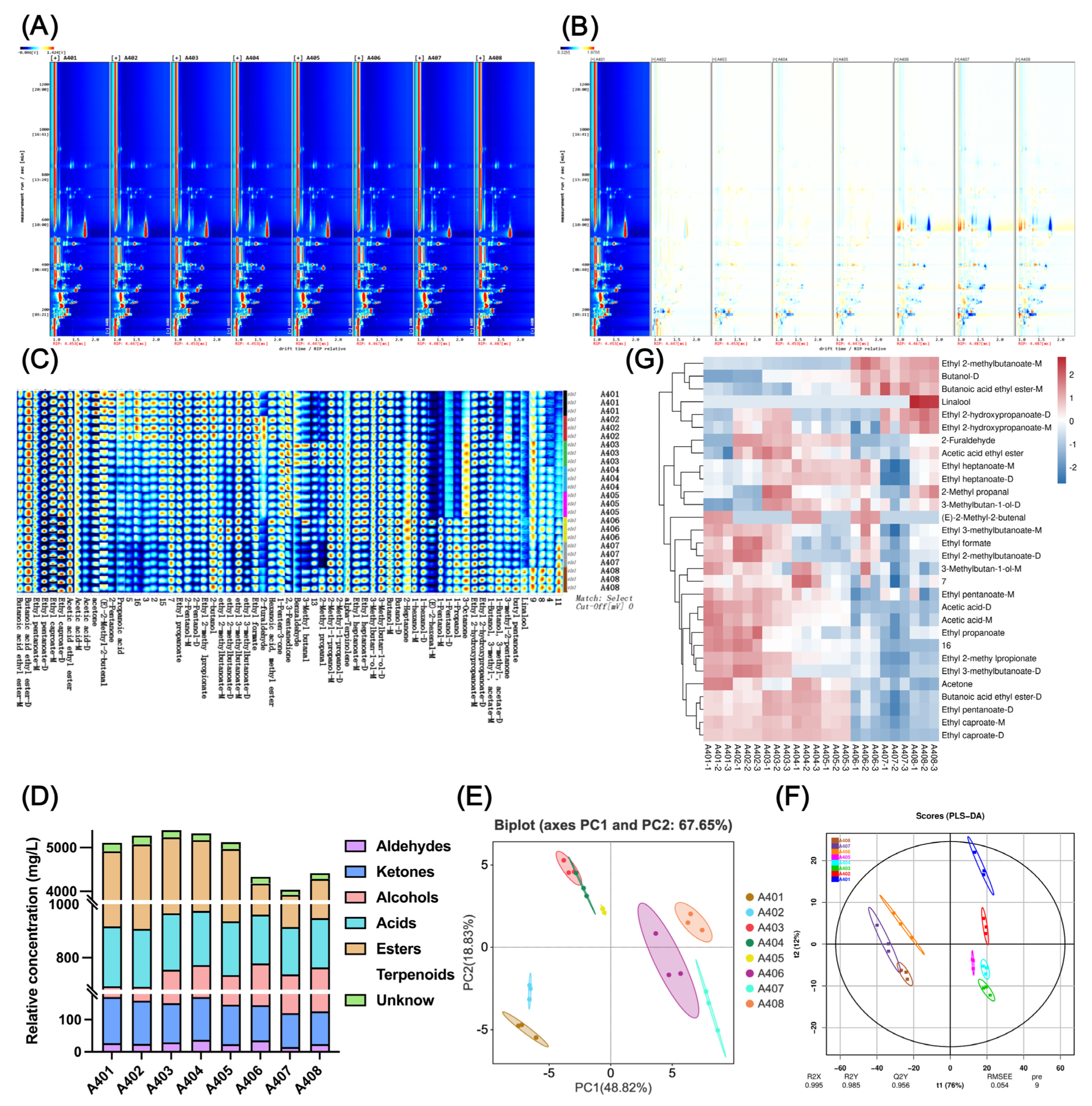
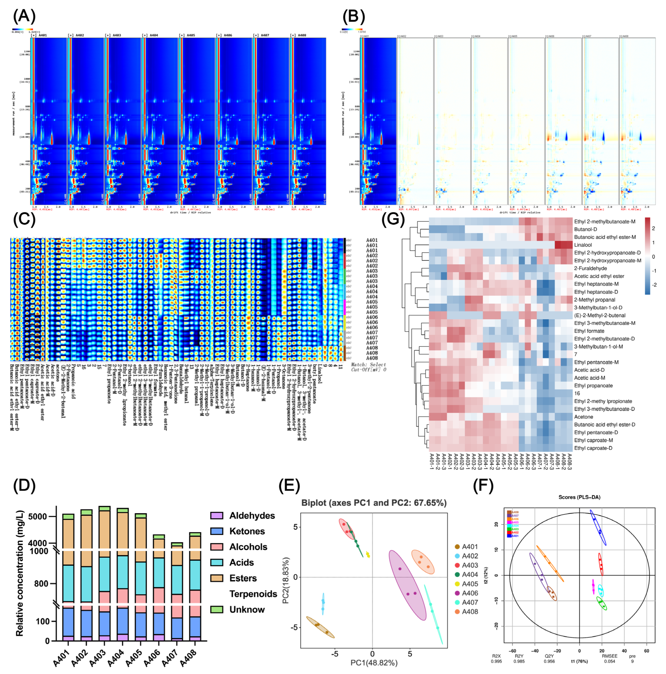
HS-GC-IMS, as a powerful, rapid, and sensitive analytical technique for identifying and quantifying VOCs, was employed to analyze the volatile compound profiles of tea-flavor baijiu. This technique, based on two-dimensional (2D) separation, enables accurate identification of analytes and provides a comprehensive representation of aroma characteristics. Results are presented in Figure 3. In the 2D chromatogram (Figure 3A), the red vertical line represents the reaction ion peak (RIP), while each surrounding point corresponds to a volatile compound. Compound identification was based on retention time (RT), retention index (RI), drift time, and ion mobility (Ko). Color intensity indicates concentration: white denotes low levels, red indicates high levels, and deeper shades reflect higher concentrations [9]. Most volatiles were detected within an RT range of 200–800 s, with a few high-polarity compounds appearing between 800 and 1000 s.
Figure 3.
Analysis of volatile components in tea-flavor baijiu by HS-GC-IMS. (A) Two-dimensional chromatogram results of volatile fractional compositions in samples. (B) Comparison of differences in topographic maps. (C) The volatile substances fingerprint of different years of samples. (D) The distribution of different kinds of volatile substances in the samples. (E) Principal component analysis (PCA) biplot of volatile substances’ relative content. (F) Partial least squares discriminant analysis (PLS-DA) of HS-GC-IMS data. (G) The heatmap of volatile substances in different baijiu samples with VIP > 1.
To highlight inter-sample variation, a differential spectrum was generated using A401 as the reference (Figure 3B). By subtracting the reference signal, changes in compound concentrations were visualized: white indicates no change, blue indicates a decrease, and red indicates an increase. Samples A406–A408 displayed significant differences from A401 and other groups, while A403–A405 exhibited similar spectral patterns. A402, with a lighter background, showed closer similarity to A401. These results suggest that volatile compound composition and concentration in tea-flavor baijiu evolve with aging, likely contributing to observed changes in aroma and overall sensory quality.
Figure 3C presents the gallery plot fingerprint of VOCs in tea-flavor baijiu across different storage periods. “M” and “D” denote monomer and dimer forms of the same compound, respectively, aiding in the visualization of compositional shifts. A total of 65 peaks representing 50 VOCs were identified, including 6 aldehydes, 7 ketones, 9 alcohols, 2 acids, 14 esters, 1 terpenoid, and 11 unidentified compounds. Semi-quantitative analysis (Table S4 and Figure 3D) showed that total VOC levels increased with storage time, consistent with previous findings that aging enhances flavor development in baijiu [28]. Esters were the predominant class, comprising 74.29–79.04% of total VOCs, followed by alcohols (10.08–15.27%) (Figure 2A), which were aligned with the chemical compositions of strong-aroma baijiu [17]. Esters are mainly formed through esterification and oxidation during distillation and aging, while alcohols arise from the reduction of aldehydes derived from raw materials [29,30]. Both play essential roles in shaping baijiu’s aroma profile, in agreement with Huang et al. [4]. Longer-aged samples exhibited significantly lower concentrations of alcohols—particularly 1-propanol, butanol-D, and 1-pentanol-M—alongside higher levels of esters and acids (p < 0.05), while these variations were consistent with the dynamic changes of aged baijiu in a previous report [27]. This compositional shift may diminish sweet aroma notes, consistent with sensory evaluation results. The trend aligns with reported oxidative conversion of alcohols to acids during storage. However, some studies have also noted a subsequent decline in acidity due to ongoing esterification in later aging stages—an effect not observed in our study [26], suggesting a need for further investigation.
3.3.2. Multivariate Analyses (PCA, PLS-DA) Based on HS-GC-IMS Data
PCA was performed to assess variations in volatile compounds among tea-flavor baijiu samples with different aging durations. As shown in Figure 3E, the first two principal components (PC1 and PC2) accounted for 48.82% and 18.83% of the total variance, respectively, with a combined contribution of 67.65%, effectively summarizing the volatile profiles. The PCA score plot showed a clear progression from right to left with increasing storage time. Samples A406–A408, clustered on the right, exhibited similar profiles characteristic of freshly aged baijiu. In contrast, samples A401–A405, positioned on the left, displayed notable differences. A401–A402 were clearly separated from A403–A405, highlighting compositional distinctions between medium- and long-aged samples, consistent with the differential spectrum analysis above. To further explore compound-level differences, an Upset plot (Figure S2B) was used to identify shared and unique VOCs. The number of detected compounds declined with aging: A408 (fresh sample) contained the most, while A401 (seven-year-aged) had the fewest. Across all samples, 56 VOCs were shared. Notably, A406–A408 contained three unique compounds—(E)-2-hexenal-M, 1-pentanol-D, and one unidentified compound (Unknown 11)—which may contribute to their distinct aroma profiles. (E)-2-hexenal-M imparts a green and leafy note, while 1-pentanol is associated with fruity and floral aromas in tea flavor [31], suggesting these tea-derived volatiles were released during early aging stages. Additionally, 2-furaldehyde and 3-octanone were present in all samples except A401, implying potential oxidation into acids during extended storage. A408 also contained two exclusive volatiles—linalool and another unidentified compound (Unknown 4). Linalool, a key contributor to tea aroma [32], reinforced the strong tea character of the fresh sample and highlighted the inevitable loss of tea volatiles with prolonged aging.
PLS-DA was conducted using quantitative data on volatile compounds (Figure 3F). The model exhibited strong explanatory and predictive capacity (R2X = 0.995, R2Y = 0.985, Q2 = 0.956), effectively separating all eight tea-flavor baijiu samples. The groupings closely aligned with those from PCA, further validating the model’s reliability in distinguishing samples by storage duration. The samples were broadly classified into three groups, reflecting progressive changes in VOC composition with aging. The uniqueness of A401 was particularly evident. To identify the volatiles contributing most to sample discrimination, compounds with variable importance in projection (VIP) scores >1 were analyzed, as these are considered significant for class separation [4]. A heatmap of these compounds is shown in Figure 3G. In total, 23 volatiles with VIP > 1 were identified, including 2-methylpropanal, (E)-2-methyl-2-butenal, 2-furaldehyde, acetone, butanol-D, 3-methylbutan-1-ol (monomer and dimer), linalool, acetic acid-M, ethyl formate, acetic acid ethyl ester, ethyl 2-methylpropionate, and a range of esters such as ethyl 3-methylbutanoate, ethyl pentanoate, ethyl caproate, and ethyl heptanoate in both monomeric and dimeric forms. Among these, (E)-2-methyl-2-butenal, acetic acid ethyl ester, and ethyl caproate-D showed VIP values exceeding 2, indicating their dominant role in defining aroma differences. Specifically, 2-methylpropanal and linalool were associated with tea-like aromas, while esters such as acetic acid ethyl ester, ethyl butanoate, ethyl pentanoate, ethyl caproate, and ethyl heptanoate contributed to the characteristic alcoholic, sweet, fruity, and floral notes of baijiu. These results underscore the critical role of aging in modulating key aroma-active compounds, marked by an accumulation of esters and acids and a reduction in alcohols among compounds with high VIP values.
3.3.3. Calculation Results of rOAVs and ROAVs Based on HS-GC-IMS Data
To further assess the contribution of volatile compounds to the overall aroma of the eight tea-flavor baijiu samples, both rOAVs and ROAVs were calculated (Table 1). These metrics reflect the ratio between a compound’s concentration and its odor threshold in a given medium, with higher values indicating greater sensory relevance. Compounds with ROAVs between 1 and 100 are typically considered primary aroma contributors, while those ranging from 0.1 to 1 are recognized as secondary contributors [33]. Among all detected compounds, 3-methylbutanal, characterized by its high concentration and low odor threshold, emerged as a major aroma-active component and was used as the reference (ROAV = 100) in sample A403. In total, 40 VOCs had rOAVs > 1; however, only 23 compounds met the criteria of rOAV > 1 and ROAV > 0.1 and were therefore identified as key contributors to the aroma profile of tea-flavor baijiu. Esters were the most dominant class, accounting for 11 of the 23 key compounds. Known for their sweet, fruity, and floral notes, these esters were critical to the sensory quality of tea-flavor baijiu. Notably, five esters—ethyl 2-methylbutanoate-D (ROAV: 20.27–47.63), ethyl 2-methylbutanoate-M (31.82–59.56), ethyl caproate-D (4.21–6.89), ethyl pentanoate-D (2.22–3.05), and ethyl 3-methylbutanoate-M (1.28–1.56)—showed ROAVs > 1 in all samples, underscoring their consistent and substantial impact. Among them, ethyl caproate-D also exhibited a VIP score > 1, further affirming its central role in the aroma profile. Several non-ester compounds also contributed significantly to the overall aroma, including 3-methylbutanal (ROAV: 33.49–100), 2-pentanone (ROAV: 24.57–58.50), 1-penten-3-one (ROAV: 1.03–1.25), 2-butanol (ROAV: 5.21–6.02), 2-pentanol-M (ROAV: 3.15–4.08), and 1-pentanol-M (ROAV: 2.98–11.95). In contrast, compounds typically associated with green, leafy, or tea-like aromas exhibited relatively low ROAVs (<0.1), suggesting minimal influence on the overall sensory perception. Exceptions included 2-pentanol-D (0.75–1.30), 2-pentanol-M (3.15–4.08), linalool (0.25), ethyl pentanoate-M (0.42–0.51), and ethyl pentanoate-D (2.22–3.05). The generally low ROAVs of tea-characteristic volatiles may account for the subdued tea aroma observed during sensory evaluation, likely due to masking effects from more dominant compounds. However, the recent research about the tea aroma in green-tea-flavor liquor reported that floral odorants, herbal/mint-like odorants, and roasty odorants are the primary contributors to the tea aroma, indicating the tea-derived compounds may also have a positive influence on the floral aroma in the samples but can hardly be distinguished from the baijiu-derived components [16]. Therefore, though the intensity of tea aroma in the samples was quite low according to the sensory evaluation mentioned above, the main reason may be the limitation of panelists in telling the aroma differences between tea- and baijiu-derived compounds. This also emphasizes the significance of advanced analytical technologies, such as HS-GC-IMS and HS-SPME-GC-MS, which can identify and quantify the VOCs and help to focus on the compounds with the tea-like aroma, as the typical compounds with relatively high ROAVs (> 0.1) mentioned above were the best evidence. In summary, combining PLS-DA with rOAVs and ROAVs, analyses identified (E)-2-methyl-2-butenal, ethyl acetate, ethyl caproate-D, ethyl 2-methylbutanoate-D, ethyl 2-methylbutanoate-M, 3-methylbutanal, and 2-pentanone as the key volatiles shaping the distinctive aroma profile of tea-flavor baijiu, as determined by GC-IMS.
Table 1.
The rOAVs and ROAVs of aroma compounds in different tea-flavor Baijiu samples detected by GC-IMS.
3.4. HS-SPME-GC-MS Results
3.4.1. Temporal Changes in Volatile Profiles Detected by HS-SPME-GC-MS
To comprehensively characterize the aroma profiles of tea-flavor baijiu over different storage periods, HS-SPME-GC-MS was employed. Compared to HS-GC-IMS, HS-SPME-GC-MS offers a broader detection range, enabling more comprehensive identification of volatile compounds beyond trace levels [28]. As presented in Table S5 and illustrated in Figure 4A and Figure S3, 40 volatile compounds were quantified. The results revealed a progressive increase in total VOC concentrations during storage, consistent with the GC-IMS results. Esters were the predominant volatiles across all samples, accounting for 86.62–89.59% of total VOCs, followed by alcohols (5.06–6.73%) and phenols (4.84–6.56%). Aging was associated with a significant rise in ester content and a concurrent reduction in alcohol levels—changes that likely contribute to the smoother, more harmonious mouthfeel of aged baijiu. However, unlike the GC-IMS results, GC-MS did not reveal a decline in acids, likely due to their volatility and low detectability by this method [9]. Several esters, including ethyl isobutyrate, ethyl 2-methylbutanoate, ethyl isovalerate, ethyl pentanoate, ethyl hexanoate, and ethyl octanoate, showed notable increases during aging, in some cases doubling or tripling compared to the fresh sample (A408). These compounds, known for their sweet and fruity aromas, were likely key contributors to the complexity of aged baijiu. Moreover, sensory analysis revealed a diminished perception of tea aroma with longer storage. This decline may result from aroma masking and antagonistic interactions with the tea aroma of the increased compounds, or structural modifications of tea-related volatiles during aging.
Figure 4.
Analysis of volatile components in tea-flavor baijiu by HS-SPME-GC-MS. (A) The distribution of different kinds of volatile substances in the samples. (B) PCA biplot of volatile substances relative contents. (C) Upset plot of the distribution of volatile compounds. (D) PLS-DA of HS-SPME-GC-MS data.
3.4.2. Integrated PCA, PLS-DA, and ROAV Analysis Based on Combined HS-SPME-GC-MS and HS-GC-IMS Data
To assess the impact of aging on the volatile compound profiles of tea-flavor baijiu, PCA was performed on HS-SPME-GC-MS data. As shown in Figure 4B, the first two principal components (PC1 and PC2) accounted for 47.31% of the total variance, with PC1 alone explaining 30.24%. Most of the sample differentiation was captured along PC1. A clear temporal trend emerged: as aging duration increased, sample positions shifted from the right to the left of the biplot. This distribution mirrored the HS-GC-IMS results, confirming that the aging procedure induced detectable changes in the volatile composition of tea-flavor baijiu. Samples with shorter to intermediate storage periods (A404–A408) clustered tightly on the right, indicating similar chemical profiles. In contrast, those with longer aging (A401–A403) appeared on the left, reflecting greater divergence. Notably, sample A401 was uniquely positioned in the second quadrant, isolated from all others, suggesting a distinct chemical makeup. Samples A402 and A403, located in the third quadrant with overlapping regions, showed higher similarity to each other. Interestingly, mid-aged samples A404 and A405 were positioned closer to A402 and A403 than to the other short-aged samples, implying a transitional phase in chemical composition between intermediate and extended aging. These findings underscore the dynamic evolution of volatile compounds during storage. Inter-sample variation was further examined using an Upset plot of the 40 volatile compounds identified (Figure 4C). Fifteen compounds were shared across all samples (A401–A408), representing the core aroma profile of tea-flavor baijiu. Ethyl butyrate (odor: fruity), absent in A401–A403 but present in A404–A408, may partly explain the closer proximity among the latter in PCA space. Sample A401 exhibited two unique compounds—1,1-diethoxyethane and formic acid, 4-methoxyphenyl ester. Of these, 1,1-diethoxyethane (odor: green, vegetal) was a known key aroma compound and an aging marker in baijiu [47]. Its presence in both A401 and the tea extract used to produce the tea-flavor baijiu (unpublished data) further supported the distinctiveness of A401 compared to the other samples.
Comparison with the earlier HS-GC-IMS results revealed some discrepancies in sample groupings, likely due to differences in detector sensitivity and compound selectivity. Despite this, both techniques effectively distinguished samples according to storage duration. Samples A406–A408 consistently clustered in both HS-GC-IMS and HS-SPME-GC-MS analyses, indicating that volatile composition remained relatively stable during the first three years of storage. This suggested that substantial changes in aroma-related compounds occurred only after prolonged storage. Greater inconsistencies were observed among samples with intermediate and extended aging. PCA based on HS-SPME-GC-MS provided clearer separation, effectively distinguishing A401 from A402 and A403 from A404–A405. In contrast, HS-SPME-GC-IMS showed limited resolution in these cases. These variations were attributable to the inherent characteristics of each method: HS-SPME-GC-MS captured a wider range of volatiles, particularly long-chain compounds (C8–C20), while HS-GC-IMS was more sensitive to short-chain volatiles (C2–C10) [4]. Collectively, the results supported a general classification of tea-flavor baijiu into three groups based on aging duration. Nonetheless, further investigation is needed to elucidate the chemical transformations occurring beyond eight years of storage.
A PLS-DA model was developed to classify tea-flavor baijiu samples by storage duration and identify key aging-related markers. The model showed strong performance (R2X = 0.985, R2Y = 0.900, Q2Y = 0.709). As shown in Figure 4D, sample groupings largely mirrored the PCA results, with even clearer separation—particularly between short-aged (A406–A408) and long-aged (A401) samples. In contrast, differentiation among intermediate-aged samples (A402–A405) was less distinct in the PLS-DA model. This likely reflects the high similarity of classification-relevant features within this group, indicating relatively subtle chemical differences in the mid-aging phase. To identify the compounds driving group separation, we focused on those with VIP scores > 1. As shown in Figure S3B, twelve such compounds were identified: one aldehyde, one alcohol, eight esters, one ether, and one phenol. Ethyl acetate and ethyl heptanoate, identified in both HS-GC-IMS and HS-SPME-GC-MS datasets, were consistently significant contributors to aroma differentiation. Ethyl hexanoate and 2,4-di-tert-butylphenol, with VIP values above 2, played particularly prominent roles in sample discrimination. Notably, ethyl hexanoate, ethyl octanoate, hexyl hexanoate, and 2,4-di-tert-butylphenol have been previously reported as key tea odorants [48,49,50]. The esters primarily impart fruity and floral notes in the tea aroma profile, while 2,4-di-tert-butylphenol—also found in the tea extract used in this study—is associated with antioxidant activity and potential health benefits [51]. Together, these compounds likely contributed to the characteristic tea-like aroma of tea-flavor baijiu.
rOAVs and ROAVs of volatile compounds identified by HS-SPME-GC-MS were calculated, using ethyl hexanoate in sample A401—the compound with the highest rOAV—as the reference (Table S6). Sixteen VOCs exhibited rOAV > 1, with eight also showing ROAV > 0.1, indicating a strong impact on the overall aroma profile. These key compounds included the following: ethyl butyrate (rOAV: 1951.49–3117.34; ROAV: 1.40–2.23), ethyl 2-methylbutanoate (9311.74–32,727.00; 6.66–23.42), ethyl isovalerate (413.86–1766.99; 0.30–1.26), ethyl pentanoate (1248.91–2149.37; 0.89–1.54), ethyl hexanoate (109,668.17–139,738.99; 73.25–100.00), ethyl octanoate (5394.45–16,522.16; 3.86–11.82), butylated hydroxytoluene (4156.07–13,808.50; 0.94–2.97), and 2,4-di-tert-butylphenol (780.08–1046.25; 0.55–0.75). Esters were the dominant contributors to aroma, aligning with findings from HS-GC-IMS. Among them, ethyl 2-methylbutanoate and ethyl pentanoate were consistently identified as key odorants in both HS-GC-IMS and HS-SPME-GC-MS analyses, highlighting their importance in the aging-related evolution of aroma. Additionally, ethyl butyrate, ethyl hexanoate, ethyl octanoate, and 2,4-di-tert-butylphenol had VIP scores > 1, further supporting their role in aroma differentiation. These results align with the identification of ethyl caproate-D as a major component by HS-GC-IMS. Integrating data from HS-GC-IMS and HS-SPME-GC-MS, twelve compounds were identified as key contributors to the aroma profile of tea-flavor baijiu during aging: (E)-2-methyl-2-butenal, ethyl caproate-D, 3-methylbutanal, 2-pentanone, ethyl acetate, ethyl heptanoate, ethyl 2-methylbutanoate, ethyl pentanoate, ethyl butyrate, ethyl hexanoate, ethyl octanoate, and 2,4-di-tert-butylphenol. Further studies using absolute quantification, aroma recombination, and omission tests are warranted to clarify the individual and interactive effects of these compounds on the sensory characteristics of aged tea-flavor baijiu.
3.5. Correlation Between Sensory Attributes and Volatile Compounds
Pearson correlation analysis was performed to examine associations between VOCs and aroma sensory attributes based on sensory evaluation data. A correlation coefficient (r) > 0.6 was considered indicative of a strong relationship [52]. As shown in Figure 5, several VOCs exhibited strong positive correlations with the sweet aroma attribute, including linalool, 2-butanol, ethyl 2-methylbutanoate, 3-methyl-2-pentanone, and 3,4-(methylenedioxy)toluene. Among them, linalool has been widely reported as a key contributor to sweet, fruity, and floral aromas in tea [53], consistent with its strong correlations across all three descriptors in our analysis. Both 2-butanol and ethyl 2-methylbutanoate are known to impart or enhance sweet aromas, supporting their roles in shaping the perceived sweetness of tea-flavor baijiu. The other compounds may exert synergistic effects that further intensify sweetness perception. Esters also showed strong associations with sweet, fruity, and floral notes, particularly ethyl 2-hydroxypropanoate and butyl pentanoate. In addition, several alcohols and ketones—such as 1-hexanol, 1-pentanol, 2-methyl-1-propanol, butanol, and 3-octanone—were positively correlated with fruity and floral characteristics. However, not all compounds within the same chemical class contributed equally to specific aroma attributes. This inconsistency may reflect complex interactions among VOCs within tea-flavor baijiu’s aromatic matrix, where synergistic or antagonistic effects modulate individual compound contributions [17].
Figure 5.
Pearson correlation coefficients between flavor compounds and aroma descriptors based on sensory evaluation. The sizes of circles represented the magnitude of the correlation coefficient, and *** p < 0.001,** p < 0.01, * p < 0.05.
The tea-like aroma in the samples was a focal point of this study. Several VOCs—linalool, 1-hexanol, 1-pentanol, butanol, 3-octanone, and propyl hexanoate—exhibited strong positive correlations with tea aroma and have all been previously identified in tea or its extracts. In contrast, 1,1-diethoxyethane, 2,4-di-tert-butylphenol, and (E)-2-methyl-2-butenal, although commonly found in tea and its extraction, showed negative correlations with tea aroma. This unexpected result may be attributed to masking or antagonistic effects within baijiu’s complex volatile matrix. Additionally, compounds such as ethyl acetate, ethyl isobutyrate, ethyl isovalerate, acetone, 2-pentanone, 2-pentanol, and ethyl propanoate were also negatively correlated with tea aroma, likely due to their strong odors overpowering the more delicate tea-like notes. Notably, as aging progressed, concentrations of esters and ketones increased, coinciding with a decline in perceived tea aroma, which was also described by Zhu et al. [16], who showed that fermentation-derived esters in baijiu were negatively associated with tea-aroma perception. These findings underscore the importance of monitoring these VOCs during sensory evaluation and flavor wheel development, offering a clearer explanation for the loss of tea-like characteristics in long-aged samples.
4. Conclusions
This study applied an integrated sensory–instrumental analytical framework to systematically characterize the flavor evolution of tea-flavor baijiu across varying aging periods (one to eight years), with emphasis on the dynamic effects of aging on chemical composition and sensory perception. Conventional sensory evaluation revealed clear differences among samples aged for different durations, while the E-nose effectively distinguished them, particularly highlighting the unique profile of sample A401 with the longest storage. In total, 74 volatile compounds were identified using HS-GC-IMS and HS-SPME-GC-MS, the concentrations of which varied significantly over time. Aging was associated with increased ester levels and reduced alcohol content, suggesting these shifts as key drivers of aroma changes. Multivariate statistical analysis differentiated samples by aging stage and identified twelve major aroma-active compounds that can be focused on during the aging process. Notably, correlation analysis showed a positive association between ester accumulation and the fading of the tea-like note; this finding fills a critical knowledge gap by clarifying the chemical mechanism underlying the diminished tea note in long-aged tea-flavor baijiu, a core challenge for producers seeking to maintain product identity during storage. Overall, the study offers new insights into the chemical and sensory transformations of tea-flavor baijiu during aging. Future studies should validate these key aroma compounds through recombination and omission tests and further investigate the long-term effects of extended aging, temperature, illumination, and storage vessels to provide more targeted storage strategy recommendations.
Supplementary Materials
The following supporting information can be downloaded at: https://www.mdpi.com/article/10.3390/pr13103359/s1, Table S1: Detailed information on the tested samples; Table S2: The list of attributes characterizing the flavor profile of samples and their “M” values; Table S3: Definition and reference of the sensory attributes; Table S4: The information on volatile compounds in tea-flavor baijiu identified by HS-GC-IMS; Table S5: The information on volatile compounds in tea-flavor baijiu identified by HS-SPME-GC-MS; Table S6: The rOAVs and ROAVs of aroma compounds detected by HS-SPME-GC-MS in different tea-flavor baijiu samples; Figure S1: The LDA of the E-nose response data without A401; Figure S2: Analysis of volatile components in tea-flavor baijiu by HS-GC-IMS. (A) The percentage content of different kinds of volatile substances in the samples. (B) Upset plot of the distribution of volatile compounds; Figure S3: (A) The content of different kinds of volatile substances in the samples detected by HS-SPME-GC-MS; (B) the heatmap of volatile compounds in different baijiu samples with VIP > 1. References [36,44,54,55,56,57,58] are cited in the Supplementary Materials.
Author Contributions
Experiment, Writing—Original Draft Preparation: Q.L. and Y.L.; Software, Validation: Y.Z., M.L., H.F. and C.S.; Conceptualization, Writing—Reviewing and Editing: H.W., X.C. and J.K. All authors have read and agreed to the published version of the manuscript.
Funding
This study was financially supported by the scientific research project of Luzhou Laojiao Distillery Co., Ltd., (No. NJGS-2024000850) and the National Key Research and Development Program of China (No. 2024YFE0213900).
Institutional Review Board Statement
The sensory evaluation was conducted strictly according to the related laws and regulations of China, and the methods used were noninvasive for the participants. This Project (IRB No. HF20240904) was supervised and approved by the Institutional Review Board of Southwest University. A sensory participant statement of informed consent was obtained from all participants prior to the sensory evaluation.
Data Availability Statement
The data that support the findings of this study are available from the corresponding author upon request.
Conflicts of Interest
Authors Qingqing Liu, Min Liu, Huafang Feng, Caihong Shen and Xiaonian Cao were employed by the company Luzhou Laojiao Co., Ltd. The authors declare that this study received funding from Luzhou Laojiao Distillery Co., Ltd. The funder was not involved in the study design, collection, analysis, interpretation of data, the writing of this article or the decision to submit it for publication The remaining authors declare that the research was conducted in the absence of any commercial or financial relationships that could be construed as a potential conflict of interest.
References
- Mou, Z.; Cai, X.M.; Liu, J.Y.; Deng, R.J.; Liu, Z.N.; Fan, R.Y.; Tang, J.; Luo, A.M. Elucidation of the key aroma compounds of floral and fruity aroma in sauce-flavored Baijiu by pervaporative membrane separation, GC-IMS, GC-MS, and Aroma Omission Studies. Food Biosci. 2025, 66, 106270. [Google Scholar] [CrossRef]
- Liu, Q.R.; Lin, X.L.; Lu, Z.M.; Chai, L.J.; Wang, S.T.; Shi, J.S.; Zhang, S.Y.; Shen, C.H.; Zhang, X.J.; Xu, Z.H. Influence on the volatilization of ethyl esters: Nonnegligible role of long-chain fatty acids on Baijiu flavor via intermolecular interaction. Food Chem. 2024, 436, 137731. [Google Scholar] [CrossRef] [PubMed]
- Ma, Y.; Wei, Z.Y.; Xiao, X.J.; Yu, K.J.; Huang, H.L.; Tan, J.X.; Wang, Y.; Du, Y.; Li, Y.J. Investigating the impact of various sorghum types on the key aroma compounds of Sichuan Xiaoqu Baijiu through application of the sensomics approach. Food Chem. X 2024, 22, 101367. [Google Scholar] [CrossRef]
- Huang, Y.J.; Wang, L.; Li, Y.L.; Chen, Y.X.; Chen, G.J.; Jia, L.Y.; Ge, Y.H. Comparative analysis of key flavor compounds in various baijiu types using E-nose, HS-SPME-GC–MS/MS, and HS-GC-IMS technologies. Food Chem. X 2025, 29, 102689. [Google Scholar] [CrossRef]
- Li, C.; Yin, L.G.; Zhu, W.Y.; Luo, M.; Zou, M.X.; Song, Y.J.; Zhang, Y.L.; Qiu, S.Y.; Zeng, X.Y.; Yan, Y. Characterization of Xiaoqu Qingxiangxing Baijiu by gas chromatography-olfactometry, quantitative measurements, aroma recombination, and omission experiments. Food Chem. X 2025, 28, 102591. [Google Scholar] [CrossRef]
- Ma, Y.; Ran, X.L.; Zhao, D.; Zheng, J.; Su, J.; Xu, Y. Aroma characterization and reconstitution of strong-aroma baijiu: Insights into sensory profiles and key odor-active compounds from Chinese core production areas. J. Food Compos. Anal. 2025, 147, 108076. [Google Scholar] [CrossRef]
- Wang, X.; Xu, X.B.; Zhang, L.; Zhao, Q.Y.; Pan, J.F.; Fan, Y.F.; Wang, X.P. DMU-SPME variable temperature extraction: Revealing the flavor characteristics of strong-aroma baijiu by volatilomics. Food Chem. 2025, 493, 145681. [Google Scholar] [CrossRef]
- Bai, B.Q.; Zhang, L.Q.; Zhang, Y.; Feng, B.; Bo, T.; Zhang, J.H.; Fan, S.H.; Yang, Y.K. Comparative analysis of flavor characteristics of two rounds of Qingxiangxing Baijiu by GC×GC-TOFMS, HS-GC-IMS, GC-E-nose and E-tongue. Food Biosci. 2025, 63, 105789. [Google Scholar] [CrossRef]
- Feng, X.Y.; Wang, H.W.; Wang, Z.R.; Huang, P.M.; Kan, J.Q. Discrimination and characterization of the volatile organic compounds in eight kinds of huajiao with geographical indication of China using electronic nose, HS-GC-IMS and HS-SPME-GC-MS. Food Chem. 2022, 375, 131671. [Google Scholar] [CrossRef]
- Zhou, Y.; He, Y.C.; Zhu, Z.R. Understanding of formation and change of chiral aroma compounds from tea leaf to tea cup provides essential information for tea quality improvement. Food Res. Int. 2023, 167, 112703. [Google Scholar] [CrossRef]
- Meremäe, K.; Raudsepp, P.; Rusalepp, L.; Laun, T.; Roasto, M. Polyphenolic profiles, antioxidant capacity, and antibacterial activity of green tea, matcha tea, black tea, and yerba mate extracts. Appl. Food Res. 2025, 5, 101080. [Google Scholar] [CrossRef]
- Liu, C.; Liao, Y.H.; Wu, A.M.; He, C.L.; Du, X.; Chen, S.X.; Tan, L.Q.; Zou, Y.; Baimawangzha; Tang, Q.; et al. Tibetan dark tea Theabrownin alleviates LPS-induced inflammation by modulating the Nrf2/NF-κB signaling pathway and host microbial metabolites. Food Chem. 2025, 483, 144264. [Google Scholar] [CrossRef] [PubMed]
- Rahman, S.M.A.; Ruhi, R.A.; Maruf, M.M.H.; Shariar, M.R.; Shehab, M.N.; Sujon, K.M.; Islam, M.S.; Aziz, M.A.; Ahmed, F.; Saha, A.K.; et al. Green synthesis of silver nanoparticles using the BT5 tea cultivar of Bangladesh: Unveiling molecular mechanisms of anti-cancer activity in mice model. Nanoscale Adv. 2025, 7, 3375–3386. [Google Scholar] [CrossRef] [PubMed]
- Cheng, J.; Huang, S.Y.; Xiong, R.G.; Wu, S.X.; Yang, Z.J.; Zhou, D.D.; Saimaiti, A.; Zhao, C.N.; Zhu, H.L.; Li, H.B. Vine tea kombucha ameliorates non-alcoholic fatty liver disease in high-fat diet fed mice via antioxidation, anti-inflammation and regulation of gut microbiota. Food Biosci. 2024, 62, 105400. [Google Scholar] [CrossRef]
- Zheng, J.S.; Fu, Y.Q.; Chen, Q.; Huang, T.; Yang, J.; Li, D. Consumption of Chinese tea-flavor liquor improves circulating insulin levels without affecting hepatic lipid metabolism-related gene expression in Sprague-Dawley rats. Sci. World J. 2013, 2013, 842343. [Google Scholar] [CrossRef]
- Zhu, Z.J.; Yu, J.J.; Chen, Y.L.; Wang, W.; Du, S.F.; Wang, D.L.; Xue, J.; Tao, Y.S. Characterization of key aroma compounds contributing to tea-aroma in green tea-flavor liquor. J. Food Compos. Anal. 2025, 148, 108235. [Google Scholar] [CrossRef]
- Wang, Y.H.; Zheng, J.; Zhang, D.N.; Pan, S.Y.; Xu, X.Y.; Yuan, F. Flavoromic exploration of regional variations, consumer preferences, and the role of volatile and nonvolatile compounds in strong-aroma baijiu. J. Agric. Food Chem. 2025, 73, 17888–17900. [Google Scholar] [CrossRef]
- Melios, S.; Grasso, S.; Bolton, D.; Crofton, E. Sensory characterisation of meatless and nitrite-free cooked ham alternatives in comparison to conventional counterparts: Temporal dominance of sensations and partial napping with ultra-flash profiling. Food Res. Int. 2024, 190, 114625. [Google Scholar] [CrossRef]
- Wu, J.; Chen, R.; Li, X.; Fu, Z.; Xian, C.; Zhao, W.; Zhao, C.; Wu, X. Comprehensive identification of key compounds in different quality grades of soy sauce-aroma type baijiu by HS-SPME-GC-MS coupled with electronic nose. Front. Nutr. 2023, 10, 1132527. [Google Scholar] [CrossRef]
- Zhou, J.; Rao, W.; Hu, S.; Li, X.; Ouyang, L.; Zhu, S. Unveiling aroma evolution in Chinese Te-flavor baijiu with ageing times using GC-IMS, GC-O-QTOF and electronic sensory techniques. Food Chem. 2025, 491, 145250. [Google Scholar] [CrossRef]
- Luo, X.; Fan, W.L.; Xu, Y.; Cheng, P.Y.; Sun, Y.L.; Zhu, X.C.; Hu, J.F. Characterization of volatile bitter off-taste compounds in Maotai-flavor baijiu (Chinese liquor). LWT-Food Sci. Technol. 2025, 217, 117363. [Google Scholar] [CrossRef]
- Ma, J.Q.; Wang, Y.J.; Li, J.Y.; Zhang, J.X.; Wei, Y.M.; Yan, Y.X.; Wang, H.P.; Pan, Y.; Xiong, Z.C.; Wang, R.J.; et al. Aroma formation mechanism by the drying step during Congou black tea processing: Analyses by HP-SPME and SAFE with GC-MS. Lwt-Food Sci. Technol. 2024, 198, 116019. [Google Scholar] [CrossRef]
- Bi, J.C.; Zhang, J.Y.; Chen, Z.; Li, L.Y.; Li, Y.B.; Liu, W.H.; Qin, R.B.; Zhang, L.W.; He, H.J. Dynamic patterns of quality deterioration, oxidative stability, and flavor evolution in yuba during long-term storage. Food Chem. X 2025, 29, 102760. [Google Scholar] [CrossRef]
- Hong, J.X.; Huang, H.; Zhao, D.R.; Sun, J.Y.; Huang, M.Q.; Sun, X.T.; Sun, B.G. Investigation on the key factors associated with flavor quality in northern strong aroma type of Baijiu by flavor matrix. Food Chem. 2023, 426, 136576. [Google Scholar] [CrossRef] [PubMed]
- Qi, Z.H.; Huang, W.J.; Liu, Q.Y.; Ning, J.M. Variation in the aroma composition of Jasmine tea with storage duration. Foods 2024, 13, 2524. [Google Scholar] [CrossRef] [PubMed]
- Sun, X.Z.; Qian, Q.Q.; Xiong, Y.Q.; Xie, Q.Q.; Yue, X.X.; Liu, J.H.; Wei, S.X.; Yang, Q. Characterization of the key aroma compounds in aged Chinese Xiaoqu Baijiu by means of the sensomics approach. Food Chem. 2022, 384, 132452. [Google Scholar] [CrossRef] [PubMed]
- Zhang, W.; Xiao, Y.; Deng, R.J.; Wang, Y.; Qiu, Y.; Sun, Q.Y.; Luo, A.M. An electric-field instrument for accelerated aging to improve flavor of Chinese Baijiu. LWT-Food Sci. Technol. 2023, 174, 114446. [Google Scholar] [CrossRef]
- Li, A.J.; Feng, X.Y.; Yang, G.; Peng, X.W.; Du, M.Y.; Song, J.; Kan, J.Q. Impact of aroma-enhancing microorganisms on aroma attributes of industrial Douchi: An integrated analysis using E-nose, GC-IMS, GC-MS, and descriptive sensory evaluation. Food Res. Int. 2024, 182, 114181. [Google Scholar] [CrossRef]
- Fan, W.L.; Qian, M.C. Characterization of aroma compounds of Chinese “Wuliangye” and “Jiannanchun” liquors by aroma extract dilution analysis. J. Agric. Food Chem. 2006, 54, 2695–2704. [Google Scholar] [CrossRef]
- Fan, W.L.; Shen, H.Y.; Xu, Y. Quantification of volatile compounds in Chinese soy sauce aroma type liquor by stir bar sorptive extraction and gas chromatography-mass spectrometry. J. Sci. Food Agric. 2011, 91, 1187–1198. [Google Scholar] [CrossRef]
- Tan, Y.B.; Cao, J.J.; Ma, Z.C.; Sun, Y.; Wan, X.C.; Liu, L.L. Post-harvest UV-B radiation enhances flavor quality of white and green teas. Sci. Hortic. 2025, 345, 114164. [Google Scholar] [CrossRef]
- Wei, F.; Luo, L.Y.; Sun, F.W.; Zhang, B.W.; Yang, J.; Liu, Y.; Zeng, L. Flavor characteristic and characterization of key sweet aroma compounds in Camellia nanchuanica black tea. Food Res. Int. 2025, 209, 116179. [Google Scholar] [CrossRef]
- Cha, J.Y.; Han, J.; Heo, J.; Yu, H.H.; Kim, Y.J.; Jang, H.W.; Kim, M.R.; Choi, Y.S. Variation of volatile compounds and sensory profile for Protaetia brevitarsis larvae fermented with lactic acid bacteria and yeast. Food Chem. 2024, 452, 139480. [Google Scholar] [CrossRef] [PubMed]
- Ranau, R.; Steinhart, H. Identification and evaluation of volatile odor-active pollutants from different odor emission sources in the food industry. Eur. Food Res. Technol. 2005, 220, 226–231. [Google Scholar] [CrossRef]
- Zhu, J.C.; Xiao, Z.B. Characterization of the key aroma compounds in peach by gas chromatography-olfactometry, quantitative measurements and sensory analysis. Eur. Food Res. Technol. 2019, 245, 129–141. [Google Scholar] [CrossRef]
- Wang, J.S.; Chen, H.; Wu, Y.S.; Zhao, D.R. Uncover the flavor code of strong-aroma baijiu: Research progress on the revelation of aroma compounds in strong-aroma baijiu by means of modern separation technology and molecular sensory evaluation. J. Food Compos. Anal. 2022, 109, 104499. [Google Scholar] [CrossRef]
- Tandon, K.S.; Baldwin, E.A.; Shewfelt, R.L. Aroma perception of individual volatile compounds in fresh tomatoes (Lycopersicon esculentum, Mill.) as affected by the medium of evaluation. Postharvest Biol. Tec. 2000, 20, 261–268. [Google Scholar] [CrossRef]
- Blazy, V.; de Guardi, A.; Benoist, J.C.; Daumoin, M.; Lemasle, M.; Wolbert, D.; Barrington, S. Odorous gaseous emissions as influence by process condition for the forced aeration composting of pig slaughterhouse sludge. Waste Manag. 2014, 34, 1125–1138. [Google Scholar] [CrossRef]
- Sellami, I.; Mall, V.; Schieberle, P. Changes in the key odorants and aroma profiles of Hamlin and Valencia orange juices not from concentrate (NFC) during chilled storage. J. Agric. Food Chem. 2018, 66, 7428–7440. [Google Scholar] [CrossRef]
- Han, H.Y.; Zhang, Z.T.; Yang, Z.J.; Blank, I.; Zhong, F.; Wang, B.; Wang, Y.B.; Zeng, H. A comparative study to determine the key aroma components of yogurt aroma types based on Sensomics and Flavoromics. Food Chem. 2024, 460, 140618. [Google Scholar] [CrossRef]
- Kun, J.; Luo, Z.F.; Gong, M.H.; Meng, Q.; Chen, Y.J.; Yuan, L.Y.; Weng, Y.W.; Sun, J.; Dai, H.W.; Tong, H.R. Characterization of the key aroma compounds in the floral honey-like cup aroma of Fenghuang Dancong oolong tea by application of the sensomics approach. Food Chem. X 2025, 28, 102538. [Google Scholar] [CrossRef]
- Pino, J.A.; Tolle, S.; Gök, R.; Winterhalter, P. Characterisation of odour-active compounds in aged rum. Food Chem. 2012, 132, 1436–1441. [Google Scholar] [CrossRef] [PubMed]
- Zhao, Y.; Zhang, R.G.; He, W.Y.; Geng, J.Z.; Wang, P.; Tian, H.L.; Zhan, P. Characterization of aroma release and perception during ginger-infused stewed beef oral processing. Food Chem. 2025, 475, 143155. [Google Scholar] [CrossRef] [PubMed]
- Pang, X.L.; Guo, X.F.; Qin, Z.H.; Yao, Y.B.; Hu, X.S.; Wu, J.H. Identification of aroma-active compounds in Jiashi muskmelon juice by GC-O-MS and OAV calculation. J. Agric. Food Chem. 2012, 60, 4179–4185. [Google Scholar] [CrossRef] [PubMed]
- Zhu, J.C.; Xiao, Z.B. Characterization of odor-active volatiles in hawthorn puree using thermal desorption system coupled to gas chromatography-mass spectrometry-olfactometry and GC-flame photometric detector. J. Agric. Food Chem. 2018, 66, 12296–12305. [Google Scholar] [CrossRef] [PubMed]
- Wen, S.; Jiang, R.G.; An, R.; Ouyang, J.; Liu, C.W.; Wang, Z.; Chen, H.Y.; Ou, X.C.; Zeng, H.Z.; Chen, J.H.; et al. Effects of pile-fermentation on the aroma quality of dark tea from a single large-leaf tea variety by GC×GC-QTOFMS and electronic nose. Food Res. Int. 2023, 174, 113643. [Google Scholar] [CrossRef]
- Huang, Q.; Liu, Y.; Tian, L.; Xiong, F.Q.; He, Z.J.; Zhao, Y.H.; Xiang, S.Q.; Qiu, X.P.; Yu, J.S.; Guan, T.W. Effects of storage time on flavor characteristics of bran-free fermented Baijiu by using electronic sensory, descriptive sensory analysis, GC×GC-MS, and ICP-MS. Food Chem. X 2024, 23, 101667. [Google Scholar] [CrossRef]
- Sun, Q.F.; Wu, F.R.; Wu, W.; Yu, W.J.; Zhang, G.W.; Huang, X.Y.; Hao, Y.B.; Luo, L.P. Identification and quality evaluation of Lushan Yunwu tea from different geographical origins based on metabolomics. Food Res. Int. 2024, 186, 114379. [Google Scholar] [CrossRef]
- Anaya, J.A.; Alvarez, I.; García, M.J.; Lizama, V. Application of green tea extract and catechin on the polyphenolic and volatile composition of Monastrell red wines. Int. J. Food Sci. Tech. 2022, 57, 6097–6111. [Google Scholar] [CrossRef]
- Chen, Q.C.; Yu, P.H.; Li, Z.Y.; Wang, Y.H.; Liu, Y.F.; Zhu, Y.; Fu, H.H. Re-rolling treatment in the fermentation process improves the aroma quality of black tea. Foods 2023, 12, 3702. [Google Scholar] [CrossRef]
- Alves, R.O.; de Oliveira, R.L.; de Moraes, M.M.; Santos, W.W.V.; da Camara, C.A.G.; da Silva, S.P.; Porto, C.S.; Porto, T.S. Evaluation of the impact of fermentation conditions, scale up and stirring on physicochemical parameters, antioxidant capacity and volatile compounds of green tea Kombucha. Fermentation 2025, 11, 201. [Google Scholar] [CrossRef]
- Chen, G.H.; Zhu, G.M.; Xie, H.; Zhang, J.; Huang, J.N.; Liu, Z.H.; Wang, C. Characterization of the key differential aroma compounds in five dark teas from different geographical regions integrating GC-MS, ROAV and chemometrics approaches. Food Res. Int. 2024, 194, 114928. [Google Scholar] [CrossRef]
- Liu, C.; Li, J.; Wang, M.; Jian, G.; Zhu, C.; Li, H.; Jia, Y.; Tang, J.; Zeng, L. (R)-Linalool is a key indicator of aroma quality levels of a distinctive black tea (Camellia sinensis var. Yinghong No. 9). Ind. Crops Prod. 2025, 225, 120506. [Google Scholar] [CrossRef]
- Marcq, P.; Schieberle, P. Characterization of the key aroma compounds in a commercial amontillado sherry wine by means of the sensomics approach. J. Agric. Food Chem. 2015, 63, 4761–4770. [Google Scholar] [CrossRef] [PubMed]
- Wang, X.X.; Fan, W.L.; Xu, Y. Comparison on aroma compounds in Chinese soy sauce and strong aroma type liquors by gas chromatography—Olfactometry, chemical quantitative and odor activity values analysis. Eur. Food Res. Technol. 2014, 239, 813–825. [Google Scholar] [CrossRef]
- Zhang, X.; Li, H.Y.; Nie, J.G.; Wu, D.; Huang, Q.L. Unveiling flavor formation and variation in fermented vinasse grass carp based on the dynamic correlation of microbiota with metabolites by multi-omics and bioinformatics approaches. Food Chem. 2025, 487, 144730. [Google Scholar] [CrossRef] [PubMed]
- Rodriguez, A.; Peris, J.E.; Redondo, A.; Shimada, T.; Costell, E.; Carbonell, I.; Rojas, C.; Peña, L. Impact of D-limonene synthase up- or down-regulation on sweet orange fruit and juice odor perception. Food Chem. 2017, 217, 139–150. [Google Scholar] [CrossRef]
- Wang, H.; Yu, C.W.; Sun, Y.N.; Cui, N.; Zhong, B.Z.; Peng, B.; Hu, M.M.; Li, J.L.; Tu, Z.C. Characterization of key off-odor compounds in grass carp cube formed during room temperature storage by molecular sensory science approach. Food Chem. X 2024, 24, 102011. [Google Scholar] [CrossRef]
Disclaimer/Publisher’s Note: The statements, opinions and data contained in all publications are solely those of the individual author(s) and contributor(s) and not of MDPI and/or the editor(s). MDPI and/or the editor(s) disclaim responsibility for any injury to people or property resulting from any ideas, methods, instructions or products referred to in the content. |
© 2025 by the authors. Licensee MDPI, Basel, Switzerland. This article is an open access article distributed under the terms and conditions of the Creative Commons Attribution (CC BY) license (https://creativecommons.org/licenses/by/4.0/).




