Process Improvement and Economic and Environmental Evaluation of Bio-Hydrogenated Diesel Production from Refined Bleached Deodorized Palm Oil
Abstract
1. Introduction
2. Methodology
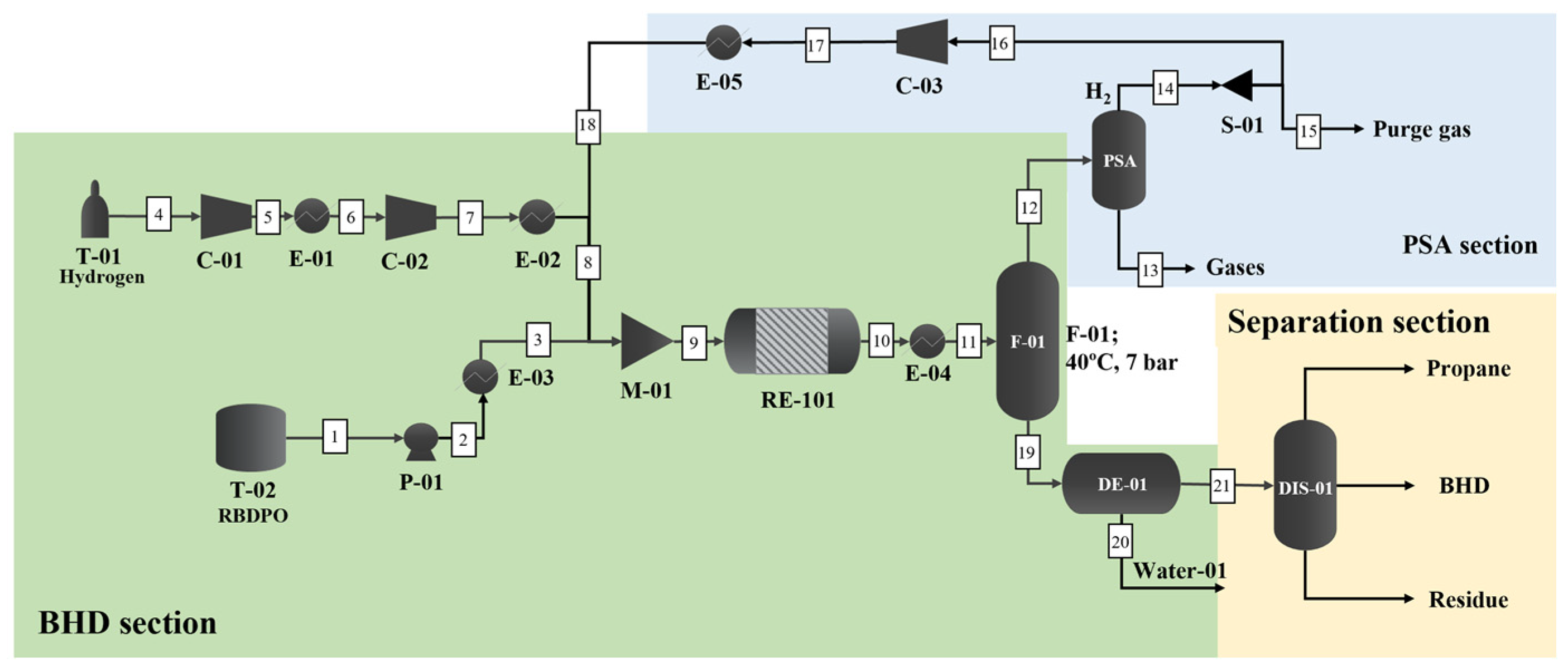
2.1. Process Description
2.2. Economic Evaluation
- (a)
- operation of 8 h per day, and 340 working days per year;
- (b)
- project lifetime is 15 years;
- (c)
- costs of raw materials and products are based on 2022;
- (d)
- income and expenses are constant throughout the project’s lifetime;
- (e)
- the manufacturing cost does not include the waste treatment cost;
- (f)
- the deactivated catalyst and catalyst regeneration are neglected.
2.3. Environmental Evaluation
3. Model Development
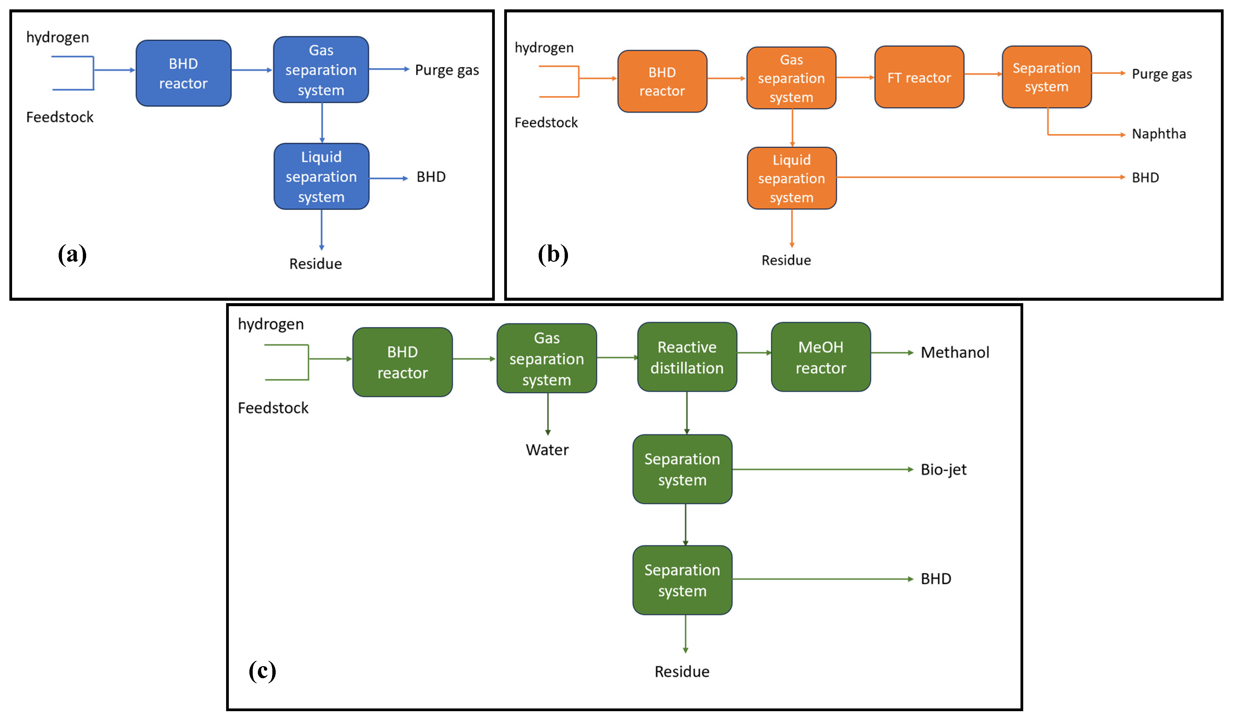
3.1. BHD Process
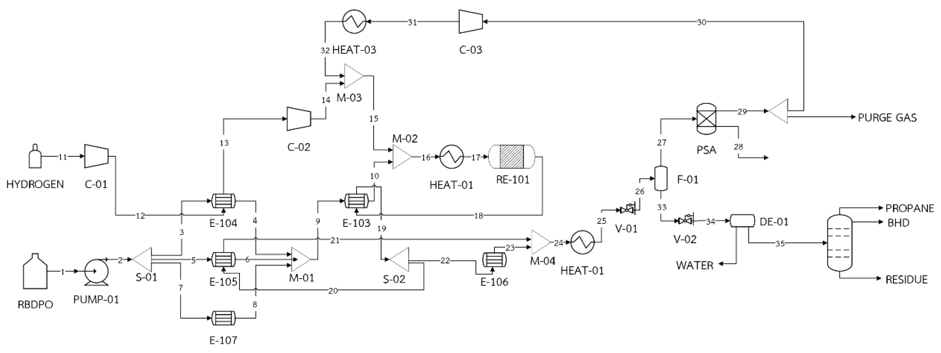
3.2. BHD-FT Process
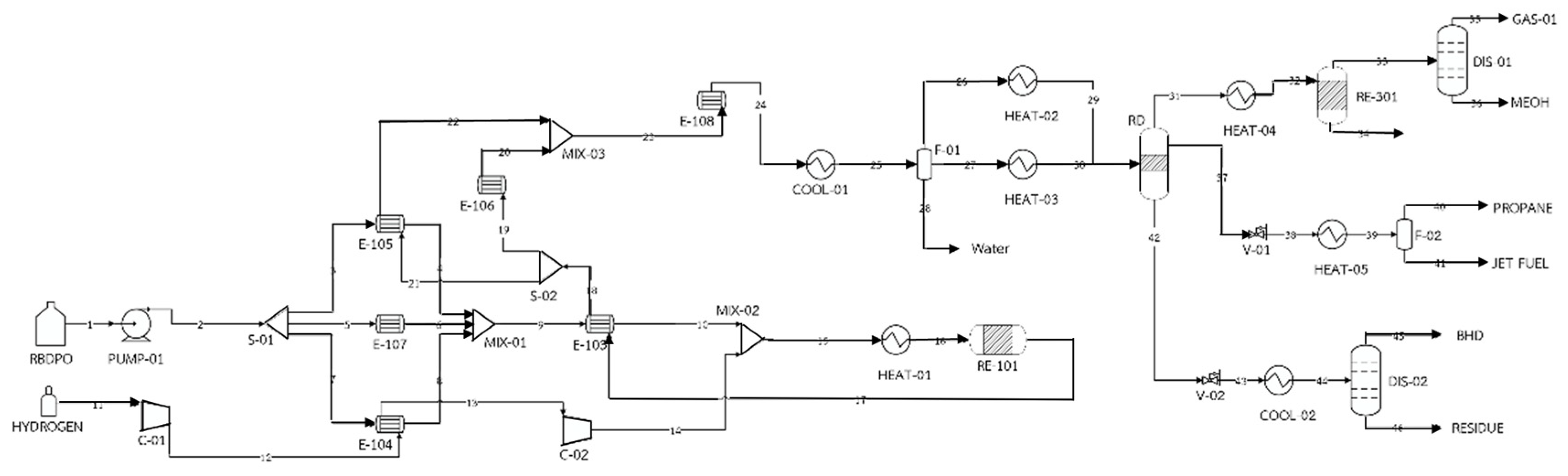
3.3. BHD-BIOJET-MEOH Process
4. Results and Discussion
4.1. Technical Performance
4.2. Energy Analysis
4.3. Economic Analysis
4.4. Life Cycle Assessment
5. Conclusions
Author Contributions
Funding
Data Availability Statement
Acknowledgments
Conflicts of Interest
References
- Renewables 2023 Global Status Report. “Renewable in Energy Demand: Global Trends”. Available online: https://www.ren21.net/gsr-2023/modules/energy_demand/ (accessed on 4 December 2022).
- European Commission. Renewable Energy Targets. Available online: https://energy.ec.europa.eu/topics/renewable-energy/renewable-energy-directive-targets-and-rules/renewable-energy-targets_en (accessed on 4 December 2022).
- Environmental + Energy Leader. Renewable Diesel Maker Neste Targets Carbon Neutral Production. Available online: https://www.environmentenergyleader.com/stories/renewable-diesel-maker-neste-targets-carbon-neutral-production,5985 (accessed on 4 December 2022).
- Stumborg, M.; Wong, A.; Hogan, E. Hydroprocessed vegetable oils for diesel fuel improvement. Bioresour. Technol. 1996, 56, 13–18. [Google Scholar] [CrossRef]
- Sumathi, S.; Chai, S.; Mohamed, A. Utilization of oil palm as a source of renewable energy in Malaysia. Renew. Sustain. Energy Rev. 2008, 12, 2404–2421. [Google Scholar] [CrossRef]
- Mohammed, S.T.; Gheni, S.A.; Aqar, D.Y.; Hamad, K.I.; Ahmed, S.M.; Mahmood, M.A.; Abdullah, G.H.; Ali, M.K. Evaluation and optimal design of a high stability hydrothermal deoxygenation process for production of green diesel fuel via deoxygenation of waste cooking oil. Process. Saf. Environ. Prot. 2022, 159, 489–499. [Google Scholar] [CrossRef]
- Munoz-Arjona, A.; Ayala-Cort´es, A.; Di Stasi, C.; Torres, D.; Pinilla, J.L.; Suelves, I. Catalytic hydrodeoxygenation of waste cooking oil into green diesel range hydrocarbons: From batch to continuous processing. Chem. Eng. J. 2025, 503, 158303. [Google Scholar] [CrossRef]
- Department of Alternative Energy Development and Efficiency. Project to Study the Feasibility of Establishing a Commercial BHD (Bio-Hydrogenated Diesel) Plant. Available online: https://www.dede.go.th (accessed on 4 November 2022).
- Sowcharoensuk, C. Palm Oil Industry. Available online: https://www.krungsri.com/en/research/industry/industry-outlook/agriculture/sugar-(1)/IO/io-oil-palm-20-th (accessed on 4 March 2022).
- Srifa, A.; Faungnawakij, K.; Itthibencharong, V.; Viriya-empikul, N.; Charinpanitkul, T.; Assabumrungrat, S. Production of Bio-hydrogenated Diesel by Catalytic Hydrotreating of Palm Oil Over NiMoS2/γ-Al2O3 Catalyst. Bioresour. Technol. 2014, 158, 81–90. [Google Scholar] [CrossRef]
- Yenumala, S.R.; Maity, S.K.; Shee, D. Reaction mechanism and kinetic modeling for the hydrodeoxygenation of triglycerides over alumina supported nickel catalyst. React. Kinet. Catal. Lett. 2016, 120, 109–128. [Google Scholar] [CrossRef]
- Noriega, A.K.; Tirado, A.; Méndez, C.; Marroquín, G.; Ancheyta, J. Hydrodeoxygenation of vegetable oil in batch reactor: Experimental considerations. Chin. J. Chem. Eng. 2020, 28, 1670–1683. [Google Scholar] [CrossRef]
- Amin, A. Review of diesel production from renewable resources: Catalysis, process kinetics and technologies. Ain Shams Eng. J. 2019, 10, 821–839. [Google Scholar] [CrossRef]
- Mikkonen, S. Second-generation renewable diesel offers advantages: Hydrotreated vegetable oils are more compatible with engine design and operations: Clean Fuels. Hydrocarb. Process. 2008, 87, 63–66. [Google Scholar]
- Du, Y.; Wang, F.; Xia, X.; Zhu, H.; Zhang, Z.; You, C.; Jiang, X.; Jiang, J.; Li, C. MOF-derived Co nanoparticle on nitrogen-rich carbon for fatty acid hydrotreatment into green diesel. Renew. Energy 2022, 198, 246–253. [Google Scholar] [CrossRef]
- Kaewtrakulchai, N.; Kaewmeesri, R.; Itthibenchapong, V.; Eiad-Ua, A.; Faungnawakij, K. Palm oil conversion to bio-jet and green diesel fuels over cobalt phosphide on porous carbons derived from palm male flowers. Catalysts 2020, 10, 694. [Google Scholar] [CrossRef]
- Zhou, Y.; Liu, X.; Yu, P.; Hu, C. Temperature-tuned selectivity to alkanes or alcohol from ethyl palmitate deoxygenation over zirconia-supported cobalt catalyst. Fuel 2020, 278, 118295. [Google Scholar] [CrossRef]
- Immer, J.G.; Kelly, M.J.; Lamb, H.H. Catalytic reaction pathways in liquid-phase deoxygenation of C18 free fatty acids. Appl. Catal. A Gen. 2010, 375, 134–139. [Google Scholar] [CrossRef]
- Mäki-Arvela, P.; Snåre, M.; Eränen, K.; Myllyoja, J.; Murzin, D.Y. Continuous decarboxylation of lauric acid over Pd/C catalyst. Fuel 2008, 87, 3543–3549. [Google Scholar] [CrossRef]
- Luo, H.; Yang, H.; Deng, W.; Li, C.; Du, F.; Li, S. Slurry-phase hydrotreating of waste oil to bio-hydrogenated diesel using in situ oil—Soluble MoS2 particle. Renew. Energy 2023, 19, 119506. [Google Scholar] [CrossRef]
- Kaewchada, A.; Akkarawatkhoosith, N.; Bunpim, D.; Bangjang, T.; Ngamcharussrivichai, C.; Jaree, A. Production of bio-hydrogenated diesel from palm oil using Rh/HZSM-5 in a continuous mini fixed-bed reactor. Chem. Eng. Process.-Process. Intensif. 2021, 168, 108586. [Google Scholar] [CrossRef]
- Glisic, S.B.; Pajnik, J.M.; Orlović, A.M. Process and techno-economic analysis of green diesel production from waste vegetable oil and the comparison with ester type biodiesel production. Appl. Energy 2016, 170, 176–185. [Google Scholar] [CrossRef]
- Cheah, K.W.; Yusup, S.; Singh, H.K.G.; Uemura, Y.; Lam, H.L. Process simulation and techno economic analysis of renewable diesel production via catalytic decarboxylation of rubber seed oil – A case study in Malaysia. J. Environ. Manage. 2017, 203, 950–961. [Google Scholar] [CrossRef]
- Seibel, J.; Wancura, J.H.C.; Mayer, F.D. Process simulation and technology prospection to the hydrotreating of vegetable oils and animal fats. Energy Convers. Manag. 2024, 315, 118811. [Google Scholar] [CrossRef]
- Mahmoudi, H.; Mahmoudi, M.; Doustdar, O.; Jahangiri, H.; Tsolakis, A.; Gu, S.; LechWyszynski, M. A review of Fischer Tropsch synthesis process, mechanism, surface chemistry and catalyst formulation. Biofuels Eng. 2017, 2, 11–31. [Google Scholar] [CrossRef]
- Schulz, H. Short history and present trends of Fischer–Tropsch synthesis. Appl. Catal. A Gen. 1999, 186, 3–12. [Google Scholar] [CrossRef]
- Van-Dal, S.; Bouallou, C. Design and simulation of a methanol production plant from CO2 hydrogenation. J. Clean. Prod. 2013, 57, 38–45. [Google Scholar] [CrossRef]
- Phichitsurathaworn, N.; Simasatitkul, L.; Amornraksa, S.; Anantpinijwatna, A.; Charoensuppanimit, P.; Assabumrungrat, S. Techno-economic analysis of co-production of bio-hydrogenated diesel from palm oil and methanol. Energy Convers. Manag. 2021, 244, 114464. [Google Scholar] [CrossRef]
- RefuelEU Aviation Initiative: Council Adopts New Law to Decarbonise the Aviation Sector—Consilium. Available online: https://www.consilium.europa.eu/en/press/press-releases/2023/10/09/refueleu-aviation-initiative-council-adopts-new-law-to-decarbonise-the-aviation-sector/ (accessed on 23 May 2024).
- Zhang, Y.; Bi, P.; Wang, J.; Jiang, P.; Wu, X.; Xue, H.; Liu, J.; Zhou, X.; Li, Q. Production of jet and diesel biofuels from renewable lignocellulosic biomass. Appl. Energy 2015, 150, 128–137. [Google Scholar] [CrossRef]
- Tirado, A.; Trejo, F.; Ancheyta, J. Simulation of bench-scale hydrotreating of vegetable oil reactor under non-isothermal conditions. Fuel 2020, 275, 117960. [Google Scholar] [CrossRef]
- Meurer, A.; Kern, J. Fischer–Tropsch Synthesis as the Key for Decentralized Sustainable Kerosene Production. Energies 2021, 14, 1836. [Google Scholar] [CrossRef]
- Gutiérrez-Antonio, C.; Ornelas, M.L.S.; Gómez-Castro, F.I.; Hernández, S. Intensification of the hydrotreating process to produce renewable aviation fuel through reactive distillation. Chem. Eng. Process.-Process. Intensif. 2018, 124, 122–130. [Google Scholar] [CrossRef]
- Gutiérrez-Antonio, C.; Romero-Izquierdo, A.G.; Israel Gomez-Castro, F.; Hernández, S. Energy integration of a hydrotreatment process for sustainable biojet fuel production. Ind. Eng. Chem. Res. 2016, 55, 8165–8175. [Google Scholar] [CrossRef]
- Carrasco-Suárez, M.T.; Romero-Izquierdo, A.G.; Gutiérrez-Antonio, C.; Gómez-Castro, F.I.; Hernández, S. Production of renewable aviation fuel by waste cooking oil processing in a biorefinery scheme: Intensification of the purification zone. Chem. Eng. Process.-Process. Intensif. 2022, 181, 109103. [Google Scholar] [CrossRef]
- Martinez-Hernandez, E.; Ramírez-Verduzco, L.F.; Amezcua-Allieri, M.A.; Aburto, J. Process simulation and techno-economic analysis of bio-jet fuel and green diesel production–Minimum selling prices. Chem. Eng. Res. Des. 2019, 146, 60–70. [Google Scholar] [CrossRef]
- Kantama, A.; Narataruksa, P.; Hunpinyo, P.; Prapainainar, C. Techno-economic assessment of a heat-integrated process for hydrogenated renewable diesel production from palm fatty acid distillate. Biomass-Bioenergy 2015, 83, 448–459. [Google Scholar] [CrossRef]
- Boonrod, B.; Prapainainar, C.; Narataruksa, P.; Kantama, A.; Saibautrong, W.; Sudsakorn, K.; Mungcharoen, T.; Prapainainar, P. Evaluating the environmental impacts of bio-hydrogenated diesel production from palm oil and fatty acid methyl ester through life cycle assessment. J. Clean. Prod. 2017, 142, 1210–1221. [Google Scholar] [CrossRef]
- Boonrod, B.; Prapainainar, P.; Varabuntoonvit, V.; Sudsakorn, K.; Prapainainar, C. Environmental impact assessment of bio-hydrogenated diesel from hydrogen and co-product of palm oil industry. Int. J. Hydrogen Energy 2020, 46, 10570–10585. [Google Scholar] [CrossRef]
- Forero, L.A.; Velasquez, J.A. A generalized cubic equation of state for non-polar and polar substances. Fluid Ph. Equilib. 2016, 418, 74–87. [Google Scholar] [CrossRef]
- Iyer, S.S.; Renganathan, T.; Pushpavanam, S.; Kumar, M.V.; Kaisare, N. Generalized thermodynamic analysis of methanol synthesis: Effect of feed composition. J. CO2 Util. 2015, 10, 95–104. [Google Scholar] [CrossRef]
- Bisotti, F.; Fedeli, M.; Prifti, K.; Galeazzi, A.; Dell’angelo, A.; Manenti, F. Impact of Kinetic Models on Methanol Synthesis Reactor Predictions: In Silico Assessment and Comparison with Industrial Data. Ind. Eng. Chem. Res. 2022, 61, 2206–2226. [Google Scholar] [CrossRef]
- Fredenslund, A. UNIFAC and related group-contribution models for phase equilibria. Fluid Phase Equilibria 1989, 52, 135–150. [Google Scholar] [CrossRef]
- Turton, R.; Bailie, R.C.; Whiting, W.B.; Shaeiwitz, J.; Bhattacharyya, D. Analysis, Synthesis and Design of Chemical Processes, 3rd ed.; Pearson Education: Toronto, ON, Canada, 2008. [Google Scholar]
- PSEforSPEED Company. Available online: https://www.pseforspeed.com/product/lcsoft-and-econ/ (accessed on 4 November 2022).
- Pratiwi, V.D.; Juwari, J.; Handogo, R. Simulation of Hydrogen Purification using Two Bed System Pressure Swing Adsorption. Iptek J. Proc. Ser. 2017, 3, 14–18. [Google Scholar] [CrossRef][Green Version]
- International Energy Agency. Available online: https://www.iea.org/ (accessed on 4 November 2022).
- Trading Economics. Available online: https://tradingeconomics.com/ (accessed on 4 November 2022).
- Alibaba. Available online: https://www.alibaba.com/ (accessed on 4 November 2022).
- Merck. Available online: https://www.sigmaaldrich.com/TH/en (accessed on 4 November 2022).
- U.S. Energy Information Administration. Available online: https://www.eia.gov/ (accessed on 4 November 2022).
- U.S. Energy Information Administration. Gasoline and Diesel Fuel Update. Available online: https://www.eia.gov/petroleum/gasdiesel/ (accessed on 4 January 2023).
- U.S. Energy Information Administration. U.S. Gulf Coast Kerosene-Type Jet Fuel Spot Price FOB (Dollars per Gallon). Available online: https://www.eia.gov/dnav/pet/hist/eer_epjk_pf4_rgc_dpgD.htm (accessed on 4 January 2023).



















| Operating Unit | Parameter | Condition |
|---|---|---|
| RE-101 | Temperature (°C) | 340 |
| Pressure (bar) | 30 | |
| H2/TP ratio | 6.4 | |
| L:D reactor | 5:1 | |
| RE-102 | Temperature (°C) | 430 |
| Pressure (bar) | 30 | |
| H2/TP ratio | 11.83 | |
| L:D reactor | 6:1 | |
| F-01 | Temperature (°C) | 40 |
| Pressure (bar) | 7 | |
| DE-01 | Temperature (°C) | 35 |
| Pressure (bar) | 7 | |
| PSA | Pressure (bar) | 7 |
| Pressure (bar) | Number of stages | 18 |
| Feed stage | 9 | |
| Reflux ratio | 0.864 | |
| Distillate-to-feed ratio | 0.915 | |
| Distillate vapor fraction | 0.1 | |
| Pressure (bar) | 7 |
| Operating Unit | Parameter | Condition |
|---|---|---|
| RE-201 | Temperature (°C) | 130 |
| Pressure (bar) | 30 | |
| H2/CO ratio | 1.19 | |
| L:D reactor | 0.185:0.046 | |
| F-01 | Temperature (°C) | 100 |
| Pressure (bar) | 30 | |
| F-02 | Temperature (°C) | 25 |
| Pressure (bar) | 30 | |
| DE-01 | Temperature (°C) | 100 |
| Pressure (bar) | 12 | |
| DIS-01 | Number of stages | 11 |
| Feed stage | 6 | |
| Reflux ratio | 1.045 | |
| Distillate-to-feed ratio | 0.2595 | |
| Pressure (bar) | 12 | |
| DIS-02 | Number of stages | 7 |
| Feed stage | 4 | |
| Reflux ratio | 3 | |
| Distillate-to-feed ratio | 0.76 | |
| Distillate vapor fraction | 0.7 | |
| Pressure (bar) | 12 | |
| DIS-03 | Number of stages | 21 |
| Feed stage | 11 | |
| Reflux ratio | 2 | |
| Distillate-to-feed ratio | 0.906 | |
| Pressure (bar) | 1 |
| Operating Unit | Parameter | Condition |
|---|---|---|
| RE-301 | Temperature (°C) | 210 |
| Pressure (bar) | 30 | |
| H2/CO ratio | 1.02 | |
| L:D reactor | 1.15:0.288 | |
| F-01 | Temperature (°C) | 35 |
| Pressure (bar) | 30 | |
| F-02 | Temperature (°C) | 25 |
| Pressure (bar) | 1 | |
| RD | Number of total stages | 7 |
| Feed stage | 4 | |
| Reactive stage | 4 | |
| Reflux ratio | 0.075 | |
| Distillate rate (kmol/h) | 22 | |
| Distillate vapor fraction | 0.75 | |
| Pressure (bar) | 30 | |
| DIS-01 | Number of stages | 5 |
| Feed stage | 3 | |
| Reflux ratio | 0.6 | |
| Distillate-to-feed ratio | 0.702 | |
| Pressure (bar) | 1 | |
| DIS-02 | Number of stages | 9 |
| Feed stage | 5 | |
| Reflux ratio | 2 | |
| Distillate-to-feed ratio | 0.899 | |
| Pressure (bar) | 1 |
| Technical Performance | BHD Process | BHD-FT Process | BHD-BIOJET-MEOH Process |
|---|---|---|---|
| BHD (kg/h) | 1966.60 | 1961.08 | 1745.96 |
| Propane (kg/h) | 45.26 | 35.75 | 184.17 |
| Naphtha (kg/h) | - | 60.86 | - |
| Methanol (kg/h) | - | - | 99.08 |
| Bio-jet (kg/h) | - | - | 189.25 |
| Overall energy consumption (MW) | −0.52 | −0.46 | −0.22 |
| Chemicals | Price (USD/kg) | References |
|---|---|---|
| Hydrogen | 1.15 | [47] |
| RBDPO | 0.78 | [48] |
| Ni/γ-Al2O3 | 10 | [49] |
| Co-Mo/Al2O3 | 7.8 | [49] |
| Cobalt catalyst | 751.5 | [50] |
| Cu/ZnO/Al2O3 | 300 | [49] |
| Propane | 0.725 | [48] |
| Diesel | 1.46 | [51] |
| Naphtha | 1.24 | [48] |
| Jet-fuel | 1.49 | [51] |
| Methanol | 0.48 | [48] |
| Description | BHD Process (Millions USD) | BHD-FT Process (Millions USD) | BHD-BIOJET-MEOH Process (Millions USD) |
|---|---|---|---|
| Reactor | 0.13 | 0.13 | 0.13 |
| PSA | 0.09 | 0 | 0 |
| Flash | 0.09 | 0.19 | 0.18 |
| Pump | 0.04 | 0.04 | 0.04 |
| Compressor | 1.04 | 1.11 | 1.11 |
| Heat exchanger | 0.03 | 0.02 | 0.03 |
| Heater | 0.02 | 0.01 | 0.14 |
| Cooler | 0.00 | 0.12 | 0.10 |
| Decanter | 0.08 | 0.06 | 0.00 |
| Distillation | 0.61 | 0.59 | 0.52 |
| Fixed capital investment cost | 3.51 | 3.76 | 3.74 |
| Working capital cost | 0.53 | 0.56 | 0.56 |
| Total investment cost | 4.04 | 4.32 | 4.30 |
| Description | BHD Process (Millions USD) | BHD-FT Process (Millions USD) | BHD-BIOJET-MEOH Process (Millions USD) |
|---|---|---|---|
| Raw material | 5.93 | 5.93 | 5.98 |
| Utilities | 0.05 | 0.05 | 0.05 |
| Catalyst | 0.002 | 0.0023 | 0.03 |
| Labor | 0.05 | 0.05 | 0.05 |
| Maintenance | 0.18 | 0.19 | 0.19 |
| Depreciation | 0.35 | 0.38 | 0.37 |
| Local tax | 0.04 | 0.05 | 0.04 |
| Insurance | 0.18 | 0.19 | 0.19 |
| Total production cost | 6.72 | 6.95 | 7.93 |
| Parameter | BHD Process | BHD-FT Process | BHD-BIOJET-MEOH Process |
|---|---|---|---|
| NPV (Million USD) | 6.69 | 6.95 | 7.93 |
| Payback period | 3 Y 4 M | 3 Y 4 M | 3 Y 1 M |
| IRR (%) | 28.48 | 27.92 | 30.75 |
| Sensitivity (%) | Price List (USD/kg) | NPV (Million USD) | |||
|---|---|---|---|---|---|
| Propane | BHD | Bio-Jet Fuel | MEOH | ||
| −30 | 0.51 | 1.02 | 1.04 | 0.34 | −14.53 |
| −20 | 0.58 | 1.17 | 1.19 | 0.38 | −6.92 |
| −10 | 0.65 | 1.31 | 1.34 | 0.43 | 0.28 |
| 0 | 0.73 | 1.46 | 1.49 | 0.48 | 7.93 |
| 10 | 0.80 | 1.61 | 1.64 | 0.53 | 15.59 |
| 20 | 0.87 | 1.75 | 1.79 | 0.58 | 22.79 |
| 30 | 0.94 | 1.90 | 1.94 | 0.62 | 30.40 |
Disclaimer/Publisher’s Note: The statements, opinions and data contained in all publications are solely those of the individual author(s) and contributor(s) and not of MDPI and/or the editor(s). MDPI and/or the editor(s) disclaim responsibility for any injury to people or property resulting from any ideas, methods, instructions or products referred to in the content. |
© 2025 by the authors. Licensee MDPI, Basel, Switzerland. This article is an open access article distributed under the terms and conditions of the Creative Commons Attribution (CC BY) license (https://creativecommons.org/licenses/by/4.0/).
Share and Cite
Anantpinijwatna, A.; Simasatitkul, L.; Yooyen, K.; Amornraksa, S.; Assabumrungrat, S.; Im-orb, K. Process Improvement and Economic and Environmental Evaluation of Bio-Hydrogenated Diesel Production from Refined Bleached Deodorized Palm Oil. Processes 2025, 13, 75. https://doi.org/10.3390/pr13010075
Anantpinijwatna A, Simasatitkul L, Yooyen K, Amornraksa S, Assabumrungrat S, Im-orb K. Process Improvement and Economic and Environmental Evaluation of Bio-Hydrogenated Diesel Production from Refined Bleached Deodorized Palm Oil. Processes. 2025; 13(1):75. https://doi.org/10.3390/pr13010075
Chicago/Turabian StyleAnantpinijwatna, Amata, Lida Simasatitkul, Kanokporn Yooyen, Suksun Amornraksa, Suttichai Assabumrungrat, and Karittha Im-orb. 2025. "Process Improvement and Economic and Environmental Evaluation of Bio-Hydrogenated Diesel Production from Refined Bleached Deodorized Palm Oil" Processes 13, no. 1: 75. https://doi.org/10.3390/pr13010075
APA StyleAnantpinijwatna, A., Simasatitkul, L., Yooyen, K., Amornraksa, S., Assabumrungrat, S., & Im-orb, K. (2025). Process Improvement and Economic and Environmental Evaluation of Bio-Hydrogenated Diesel Production from Refined Bleached Deodorized Palm Oil. Processes, 13(1), 75. https://doi.org/10.3390/pr13010075

