Novel Inflammatory Biomarkers for Autism Spectrum Disorder Detected by Plasma Olink Proteomics
Abstract
1. Introduction
2. Materials and Methods
2.1. Participants
2.2. Plasma Sample Collection
2.3. Inflammation-Related Biomarkers Analysis
2.4. Bioinformatics Analysis
2.5. Validation
2.6. Statistical Analysis
3. Results
3.1. Participant Demographics
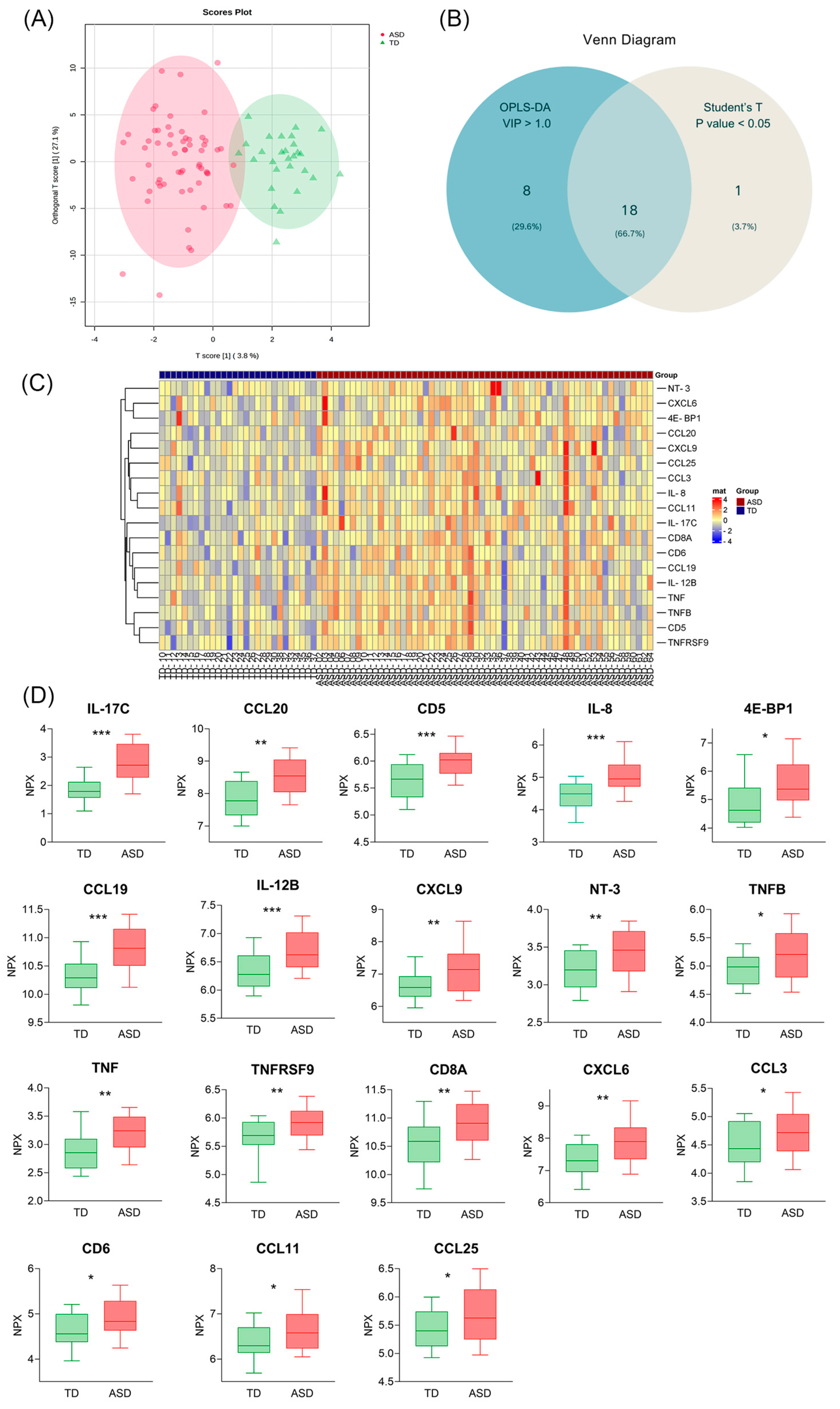
3.2. Olink Inflammation-Related Biomarker Analysis
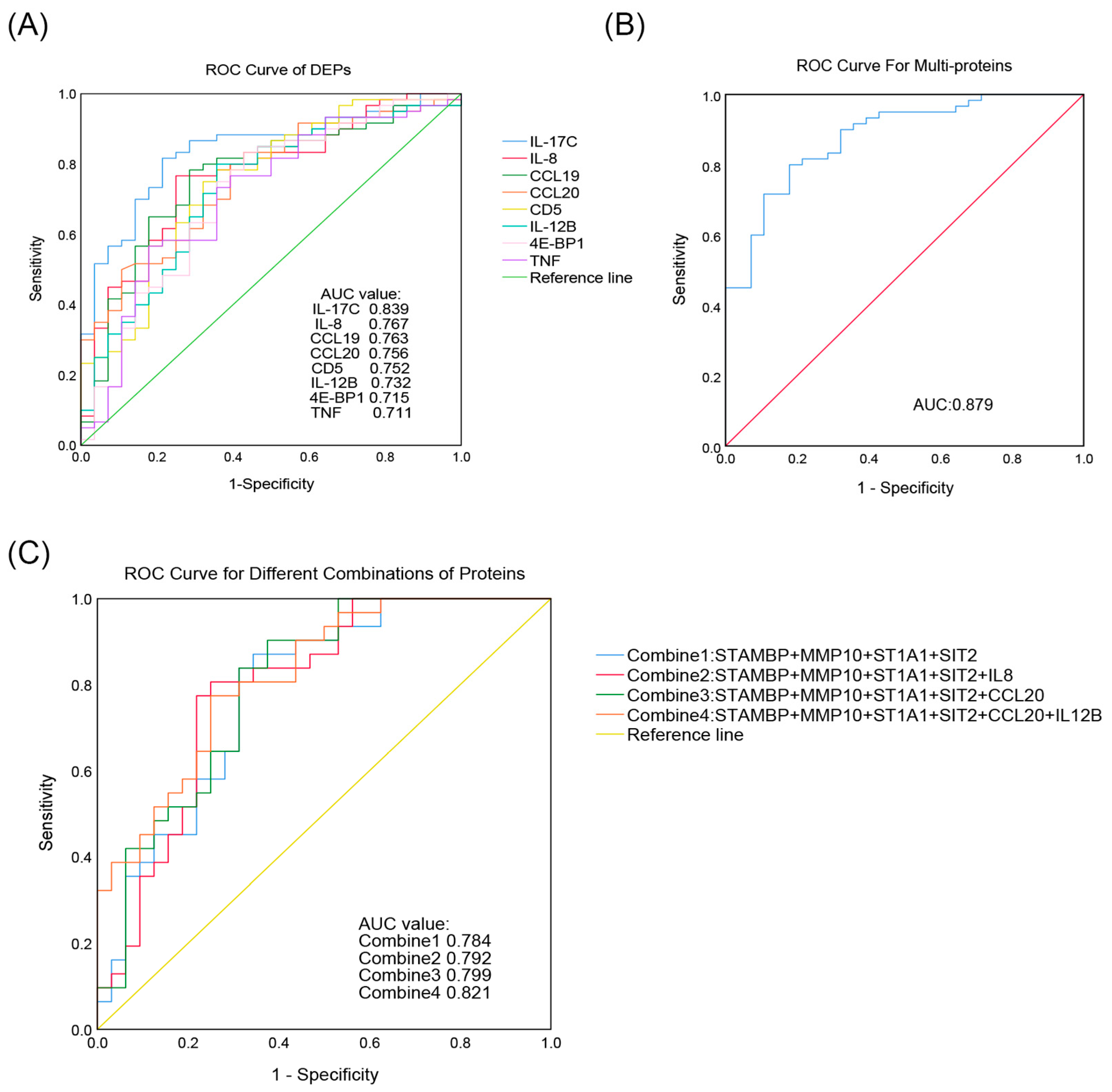
3.3. Analysis of Differentially Expressed Inflammation-Related Biomarkers
3.4. Protein–Protein Interaction Analysis
4. Discussion
Supplementary Materials
Author Contributions
Funding
Institutional Review Board Statement
Informed Consent Statement
Data Availability Statement
Acknowledgments
Conflicts of Interest
References
- Lai, M.C.; Lombardo, M.V.; Baron-Cohen, S. Search strategy and selection criteria. Autism. Lancet 2014, 383, 896–910. [Google Scholar] [CrossRef]
- Chaste, P.; Leboyer, M. Autism risk factors: Genes, environment, and gene-environment interactions. Dialogues Clin. Neurosci. 2012, 14, 281–292. [Google Scholar] [CrossRef]
- Zhao, H.; Zhang, H.; Liu, S.; Luo, W.; Jiang, Y.; Gao, J. Association of Peripheral Blood Levels of Cytokines with Autism Spectrum Disorder: A Meta-Analysis. Front. Psychiatry 2021, 12, 670200. [Google Scholar] [CrossRef] [PubMed]
- Gardner, R.M.; Lee, B.K.; Brynge, M.; Sjoqvist, H.; Dalman, C.; Karlsson, H. Neonatal Levels of Acute Phase Proteins and Risk of Autism Spectrum Disorder. Biol. Psychiatry 2021, 89, 463–475. [Google Scholar] [CrossRef] [PubMed]
- Ishizuka, K.; Tabata, H.; Ito, H.; Kushima, I.; Noda, M.; Yoshimi, A.; Usami, M.; Watanabe, K.; Morikawa, M.; Uno, Y.; et al. Possible involvement of a cell adhesion molecule, Migfilin, in brain development and pathogenesis of autism spectrum disorders. J. Neurosci. Res. 2018, 96, 789–802. [Google Scholar] [CrossRef]
- Ashwood, P.; Krakowiak, P.; Hertz-Picciotto, I.; Hansen, R.; Pessah, I.; Van de Water, J. Elevated plasma cytokines in autism spectrum disorders provide evidence of immune dysfunction and are associated with impaired behavioral outcome. Brain Behav. Immun. 2011, 25, 40–45. [Google Scholar] [CrossRef]
- Than, U.; Nguyen, L.T.; Nguyen, P.H.; Nguyen, X.H.; Trinh, D.P.; Hoang, D.H.; Nguyen, P.; Dang, V.D. Inflammatory mediators drive neuroinflammation in autism spectrum disorder and cerebral palsy. Sci. Rep. 2023, 13, 22587. [Google Scholar] [CrossRef] [PubMed]
- Saghazadeh, A.; Ataeinia, B.; Keynejad, K.; Abdolalizadeh, A.; Hirbod-Mobarakeh, A.; Rezaei, N. A meta-analysis of pro-inflammatory cytokines in autism spectrum disorders: Effects of age, gender, and latitude. J. Psychiatr. Res. 2019, 115, 90–102. [Google Scholar] [CrossRef] [PubMed]
- Xu, Z.; Zhang, X.; Chang, H.; Kong, Y.; Ni, Y.; Liu, R.; Zhang, X.; Hu, Y.; Yang, Z.; Hou, M.; et al. Rescue of maternal immune activation-induced behavioral abnormalities in adult mouse offspring by pathogen-activated maternal Treg cells. Nat. Neurosci. 2021, 24, 818–830. [Google Scholar] [CrossRef] [PubMed]
- Choi, G.B.; Yim, Y.S.; Wong, H.; Kim, S.; Kim, H.; Kim, S.V.; Hoeffer, C.A.; Littman, D.R.; Huh, J.R. The maternal interleukin-17a pathway in mice promotes autism-like phenotypes in offspring. Science 2016, 351, 933–939. [Google Scholar] [CrossRef] [PubMed]
- Huang, X.; Hussain, B.; Chang, J. Peripheral inflammation and blood-brain barrier disruption: Effects and mechanisms. CNS Neurosci. Ther. 2021, 27, 36–47. [Google Scholar] [CrossRef] [PubMed]
- Vargas, D.L.; Nascimbene, C.; Krishnan, C.; Zimmerman, A.W.; Pardo, C.A. Neuroglial activation and neuroinflammation in the brain of patients with autism. Ann. Neurol. 2005, 57, 67–81. [Google Scholar] [CrossRef] [PubMed]
- Kwon, H.S.; Koh, S.H. Neuroinflammation in neurodegenerative disorders: The roles of microglia and astrocytes. Transl. Neurodegener. 2020, 9, 42. [Google Scholar] [CrossRef] [PubMed]
- Li, B.; Xu, Y.; Zhang, X.; Zhang, L.; Wu, Y.; Wang, X.; Zhu, C. The effect of vitamin D supplementation in treatment of children with autism spectrum disorder: A systematic review and meta-analysis of randomized controlled trials. Nutr. Neurosci. 2022, 25, 835–845. [Google Scholar] [CrossRef]
- Cristofori, F.; Dargenio, V.N.; Dargenio, C.; Miniello, V.L.; Barone, M.; Francavilla, R. Anti-Inflammatory and Immunomodulatory Effects of Probiotics in Gut Inflammation: A Door to the Body. Front. Immunol. 2021, 12, 578386. [Google Scholar] [CrossRef] [PubMed]
- Iyer, S.H.; Yeh, M.Y.; Netzel, L.; Lindsey, M.G.; Wallace, M.; Simeone, K.A.; Simeone, T.A. Dietary and Metabolic Approaches for Treating Autism Spectrum Disorders, Affective Disorders and Cognitive Impairment Comorbid with Epilepsy: A Review of Clinical and Preclinical Evidence. Nutrients 2024, 16, 553. [Google Scholar] [CrossRef] [PubMed]
- Esnafoglu, E.; Subasi, B. Association of low 25-OH-vitamin D levels and peripheral inflammatory markers in patients with autism spectrum disorder: Vitamin D and inflammation in Autism. Psychiatry Res. 2022, 316, 114735. [Google Scholar] [CrossRef]
- Arteaga-Henriquez, G.; Gisbert, L.; Ramos-Quiroga, J.A. Immunoregulatory and/or Anti-inflammatory Agents for the Management of Core and Associated Symptoms in Individuals with Autism Spectrum Disorder: A Narrative Review of Randomized, Placebo-Controlled Trials. CNS Drugs 2023, 37, 215–229. [Google Scholar] [CrossRef] [PubMed]
- Sanctuary, M.R.; Kain, J.N.; Chen, S.Y.; Kalanetra, K.; Lemay, D.G.; Rose, D.R.; Yang, H.T.; Tancredi, D.J.; German, J.B.; Slupsky, C.M.; et al. Pilot study of probiotic/colostrum supplementation on gut function in children with autism and gastrointestinal symptoms. PLoS ONE 2019, 14, e210064. [Google Scholar] [CrossRef] [PubMed]
- Depino, A.M. Peripheral and central inflammation in autism spectrum disorders. Mol. Cell Neurosci. 2013, 53, 69–76. [Google Scholar] [CrossRef] [PubMed]
- Ding, Z.; Wang, N.; Ji, N.; Chen, Z.S. Proteomics technologies for cancer liquid biopsies. Mol. Cancer 2022, 21, 53. [Google Scholar] [CrossRef]
- Assarsson, E.; Lundberg, M.; Holmquist, G.; Bjorkesten, J.; Thorsen, S.B.; Ekman, D.; Eriksson, A.; Rennel, D.E.; Ohlsson, S.; Edfeldt, G.; et al. Homogenous 96-plex PEA immunoassay exhibiting high sensitivity, specificity, and excellent scalability. PLoS ONE 2014, 9, e95192. [Google Scholar] [CrossRef] [PubMed]
- Joshi, A.; Rienks, M.; Theofilatos, K.; Mayr, M. Systems biology in cardiovascular disease: A multiomics approach. Nat. Rev. Cardiol. 2021, 18, 313–330. [Google Scholar] [CrossRef] [PubMed]
- R Development Core Team. R: A Language and Environment for Statistical computing; R Foundation for Statistical Computing: Vienna, Austria, 2014. [Google Scholar]
- Shannon, P.; Markiel, A.; Ozier, O.; Baliga, N.S.; Wang, J.T.; Ramage, D.; Amin, N.; Schwikowski, B.; Ideker, T. Cytoscape: A software environment for integrated models of biomolecular interaction networks. Genome Res. 2003, 13, 2498–2504. [Google Scholar] [CrossRef]
- Bao, X.H.; Chen, B.F.; Liu, J.; Tan, Y.H.; Chen, S.; Zhang, F.; Lu, H.S.; Li, J.C. Olink proteomics profiling platform reveals non-invasive inflammatory related protein biomarkers in autism spectrum disorder. Front. Mol. Neurosci. 2023, 16, 1185021. [Google Scholar] [CrossRef]
- Maenner, M.J.; Warren, Z.; Williams, A.R.; Amoakohene, E.; Bakian, A.V.; Bilder, D.A.; Durkin, M.S.; Fitzgerald, R.T.; Furnier, S.M.; Hughes, M.M.; et al. Prevalence and Characteristics of Autism Spectrum Disorder Among Children Aged 8 Years—Autism and Developmental Disabilities Monitoring Network, 11 Sites, United States, 2020. MMWR Surveill Summ 2023, 72, 1–14. [Google Scholar] [CrossRef] [PubMed]
- Masi, A.; Quintana, D.S.; Glozier, N.; Lloyd, A.R.; Hickie, I.B.; Guastella, A.J. Cytokine aberrations in autism spectrum disorder: A systematic review and meta-analysis. Mol. Psychiatry 2015, 20, 440–446. [Google Scholar] [CrossRef]
- Nadeem, A.; Ahmad, S.F.; Bakheet, S.A.; Al-Harbi, N.O.; Al-Ayadhi, L.Y.; Attia, S.M.; Zoheir, K. Toll-like receptor 4 signaling is associated with upregulated NADPH oxidase expression in peripheral T cells of children with autism. Brain Behav. Immun. 2017, 61, 146–154. [Google Scholar] [CrossRef] [PubMed]
- Mesleh, A.; Ehtewish, H.; de la Fuente, A.; Al-Shamari, H.; Ghazal, I.; Al-Faraj, F.; Al-Shaban, F.; Abdesselem, H.B.; Emara, M.; Alajez, N.M.; et al. Blood Proteomics Analysis Reveals Potential Biomarkers and Convergent Dysregulated Pathways in Autism Spectrum Disorder: A Pilot Study. Int. J. Mol. Sci. 2023, 24, 7443. [Google Scholar] [CrossRef] [PubMed]
- Steeb, H.; Ramsey, J.M.; Guest, P.C.; Stocki, P.; Cooper, J.D.; Rahmoune, H.; Ingudomnukul, E.; Auyeung, B.; Ruta, L.; Baron-Cohen, S.; et al. Serum proteomic analysis identifies sex-specific differences in lipid metabolism and inflammation profiles in adults diagnosed with Asperger syndrome. Mol. Autism 2014, 5, 4. [Google Scholar] [CrossRef] [PubMed]
- Desoky, T.; Hassan, M.H.; Fayed, H.M.; Sakhr, H.M. Biochemical assessments of thyroid profile, serum 25-hydroxycholecalciferol and cluster of differentiation 5 expression levels among children with autism. Neuropsychiatr. Dis. Treat. 2017, 13, 2397–2403. [Google Scholar] [CrossRef]
- Inga, J.M.; Morales, C.L.; Vera, C.H.; Maragoto, R.C.; Whilby, S.M.; Ramos, H.L.; Noris, G.E.; Gonzalez, F.M.; Fernandez, V.C.; Vegas, H.Y.; et al. Peripheral Inflammatory Markers Contributing to Comorbidities in Autism. Behav. Sci. 2016, 6, 29. [Google Scholar] [CrossRef]
- Di Marino, D.; D’Annessa, I.; Tancredi, H.; Bagni, C.; Gallicchio, E. A unique binding mode of the eukaryotic translation initiation factor 4E for guiding the design of novel peptide inhibitors. Protein Sci. 2015, 24, 1370–1382. [Google Scholar] [CrossRef] [PubMed]
- Columba-Cabezas, S.; Serafini, B.; Ambrosini, E.; Aloisi, F. Lymphoid chemokines CCL19 and CCL21 are expressed in the central nervous system during experimental autoimmune encephalomyelitis: Implications for the maintenance of chronic neuroinflammation. Brain Pathol. 2003, 13, 38–51. [Google Scholar] [CrossRef]
- Xuan, W.; Qu, Q.; Zheng, B.; Xiong, S.; Fan, G.H. The chemotaxis of M1 and M2 macrophages is regulated by different chemokines. J. Leukoc. Biol. 2015, 97, 61–69. [Google Scholar] [CrossRef] [PubMed]
- Peng, T.; Chanthaphavong, R.S.; Sun, S.; Trigilio, J.A.; Phasouk, K.; Jin, L.; Layton, E.D.; Li, A.Z.; Correnti, C.E.; De van der Schueren, W.; et al. Keratinocytes produce IL-17c to protect peripheral nervous systems during human HSV-2 reactivation. J. Exp. Med. 2017, 214, 2315–2329. [Google Scholar] [CrossRef] [PubMed]
- Chen, J.; Doyle, M.F.; Fang, Y.; Mez, J.; Crane, P.K.; Scollard, P.; Satizabal, C.L.; Alosco, M.L.; Qiu, W.Q.; Murabito, J.M.; et al. Peripheral inflammatory biomarkers are associated with cognitive function and dementia: Framingham Heart Study Offspring cohort. Aging Cell 2023, 22, e13955. [Google Scholar] [CrossRef] [PubMed]
- Xu, F.; Su, Y.; Wang, X.; Zhang, T.; Xie, T.; Wang, Y. Olink proteomics analysis uncovers inflammatory proteins in patients with different states of bipolar disorder. Int. Immunopharmacol. 2024, 131, 111816. [Google Scholar] [CrossRef] [PubMed]
- Martha, S.R.; Cheng, Q.; Fraser, J.F.; Gong, L.; Collier, L.A.; Davis, S.M.; Lukins, D.; Alhajeri, A.; Grupke, S.; Pennypacker, K.R. Expression of Cytokines and Chemokines as Predictors of Stroke Outcomes in Acute Ischemic Stroke. Front. Neurol. 2019, 10, 1391. [Google Scholar] [CrossRef]
- Matsuzaki, G.; Umemura, M. Interleukin-17 family cytokines in protective immunity against infections: Role of hematopoietic cell-derived and non-hematopoietic cell-derived interleukin-17s. Microbiol. Immunol. 2018, 62, 1–13. [Google Scholar] [CrossRef]
- Nies, J.F.; Panzer, U. IL-17C/IL-17RE: Emergence of a Unique Axis in TH17 Biology. Front. Immunol. 2020, 11, 341. [Google Scholar] [CrossRef]
- Song, X.; Zhu, S.; Shi, P.; Liu, Y.; Shi, Y.; Levin, S.D.; Qian, Y. IL-17RE is the functional receptor for IL-17C and mediates mucosal immunity to infection with intestinal pathogens. Nat. Immunol. 2011, 12, 1151–1158. [Google Scholar] [CrossRef] [PubMed]
- Wolf, S.A.; Boddeke, H.W.; Kettenmann, H. Microglia in Physiology and Disease. Annu. Rev. Physiol. 2017, 79, 619–643. [Google Scholar] [CrossRef]
- Liang, B.; Deng, Y.; Huang, Y.; Zhong, Y.; Li, Z.; Du, J.; Ye, R.; Feng, Y.; Bai, R.; Fan, B.; et al. Fragile Guts Make Fragile Brains: Intestinal Epithelial Nrf2 Deficiency Exacerbates Neurotoxicity Induced by Polystyrene Nanoplastics. ACS Nano 2024, 18, 24044–24059. [Google Scholar] [CrossRef] [PubMed]
- Ramirez-Carrozzi, V.; Sambandam, A.; Luis, E.; Lin, Z.; Jeet, S.; Lesch, J.; Hackney, J.; Kim, J.; Zhou, M.; Lai, J.; et al. IL-17C regulates the innate immune function of epithelial cells in an autocrine manner. Nat. Immunol. 2011, 12, 1159–1166. [Google Scholar] [CrossRef] [PubMed]
- Jiang, S.; Li, H.; Zhang, L.; Mu, W.; Zhang, Y.; Chen, T.; Wu, J.; Tang, H.; Zheng, S.; Liu, Y.; et al. Generic Diagramming Platform (GDP): A comprehensive database of high-quality biomedical graphics. Nucleic Acids Res. 2024, 53, D1670–D1676. [Google Scholar] [CrossRef] [PubMed]
- Wang, J.; Li, X.; Bello, B.K.; Yu, G.; Yang, Q.; Yang, H.; Zhang, W.; Wang, L.; Dong, J.; Liu, G.; et al. Activation of TLR2 heterodimers-mediated NF-kappaB, MAPK, AKT signaling pathways is responsible for Vibrio alginolyticus triggered inflammatory response in vitro. Microb. Pathog. 2022, 162, 105219. [Google Scholar] [CrossRef] [PubMed]
- Huangfu, L.; Li, R.; Huang, Y.; Wang, S. The IL-17 family in diseases: From bench to bedside. Signal Transduct. Target. Ther. 2023, 8, 402. [Google Scholar] [CrossRef] [PubMed]
- Anastasescu, C.M.; Gheorman, V.; Stoicanescu, E.C.; Popescu, F.; Gheorman, V.; Udristoiu, I. Immunological Biomarkers in Autism Spectrum Disorder: The Role of TNF-Alpha and Dependent Trends in Serum IL-6 and CXCL8. Life 2024, 14, 1201. [Google Scholar] [CrossRef] [PubMed]
- Heuer, L.S.; Croen, L.A.; Jones, K.L.; Yoshida, C.K.; Hansen, R.L.; Yolken, R.; Zerbo, O.; DeLorenze, G.; Kharrazi, M.; Ashwood, P.; et al. An Exploratory Examination of Neonatal Cytokines and Chemokines as Predictors of Autism Risk: The Early Markers for Autism Study. Biol. Psychiatry 2019, 86, 255–264. [Google Scholar] [CrossRef] [PubMed]
- Hammond, T.C.; Messmer, S.; Frank, J.A.; Lukins, D.; Colwell, R.; Lin, A.L.; Pennypacker, K.R. Gut microbial dysbiosis correlates with stroke severity markers in aged rats. Front. Stroke 2022, 1, 1026066. [Google Scholar] [CrossRef] [PubMed]
- Qin, L.; Li, S.; Cao, X.; Huang, T.; Liu, Y.; Chen, O. Potential diagnostic biomarkers for immunogenic cell death in elderly female patients with ischemic stroke: Identification and analysis. Sci. Rep. 2024, 14, 14553. [Google Scholar] [CrossRef]
- Rieske, R.D.; Matson, J.L. Parental Age at Conception and the Relationship with Severity of Autism Symptoms. Dev. Neurorehabil 2020, 23, 265–270. [Google Scholar] [CrossRef] [PubMed]
- Smits, M.; Schomakers, B.V.; van Weeghel, M.; Wever, E.; Wust, R.; Dijk, F.; Janssens, G.E.; Goddijn, M.; Mastenbroek, S.; Houtkooper, R.H.; et al. Human ovarian aging is characterized by oxidative damage and mitochondrial dysfunction. Hum. Reprod. 2023, 38, 2208–2220. [Google Scholar] [CrossRef]
- Willette, A.A.; Lubach, G.R.; Coe, C.L. Environmental context differentially affects behavioral, leukocyte, cortisol, and interleukin-6 responses to low doses of endotoxin in the rhesus monkey. Brain Behav. Immun. 2007, 21, 807–815. [Google Scholar] [CrossRef] [PubMed]
- Inagaki, T.K.; Muscatell, K.A.; Irwin, M.R.; Moieni, M.; Dutcher, J.M.; Jevtic, I.; Breen, E.C.; Eisenberger, N.I. The role of the ventral striatum in inflammatory-induced approach toward support figures. Brain Behav. Immun. 2015, 44, 247–252. [Google Scholar] [CrossRef]
- Inagaki, T.K.; Eisenberger, N.I. Shared neural mechanisms underlying social warmth and physical warmth. Psychol. Sci. 2013, 24, 2272–2280. [Google Scholar] [CrossRef]






| Characteristics | ASD (n = 60) | TD (n = 28) | p Values 1 |
|---|---|---|---|
| Sex | |||
| Male | 47 | 18 | 0.162 (Chi-square test) |
| Female | 13 | 10 | |
| Age (years), median (Q1,Q3) | 5.00 (4.00,7.00) | 6.50 (4.25,8.00) | 0.074 (Mann-Whitney test) |
| Proteins Symbol | Uniport | VIP 1 | p Value 2 |
|---|---|---|---|
| IL-17C | Q9P0M4 | 2.37451 | 0.0000 |
| CCL20 | P78556 | 1.85226 | 0.0000 |
| CD5 | P06127 | 1.90184 | 0.0000 |
| IL-8 | P10145 | 1.85046 | 0.0001 |
| CCL19 | Q99731 | 1.82337 | 0.0001 |
| IL-12B | P29460 | 1.51174 | 0.0009 |
| CXCL9 | Q07325 | 1.27995 | 0.0016 |
| NT-3 | P20783 | 1.45186 | 0.0019 |
| TNF | P01375 | 1.53776 | 0.0025 |
| TNFRSF9 | Q07011 | 1.54543 | 0.0034 |
| CD8A | P01732 | 1.32687 | 0.0036 |
| CXCL6 | P80162 | 1.34411 | 0.0050 |
| 4E-BP1 | Q13541 | 1.39000 | 0.0100 |
| TNFB | P01374 | 1.28974 | 0.0117 |
| CCL3 | P10147 | 1.20120 | 0.0129 |
| CCL25 | O15444 | 1.12928 | 0.0131 |
| CD6 | P30203 | 1.2468 | 0.0131 |
| CCL11 | P51671 | 1.18062 | 0.0275 |
Disclaimer/Publisher’s Note: The statements, opinions and data contained in all publications are solely those of the individual author(s) and contributor(s) and not of MDPI and/or the editor(s). MDPI and/or the editor(s) disclaim responsibility for any injury to people or property resulting from any ideas, methods, instructions or products referred to in the content. |
© 2025 by the authors. Licensee MDPI, Basel, Switzerland. This article is an open access article distributed under the terms and conditions of the Creative Commons Attribution (CC BY) license (https://creativecommons.org/licenses/by/4.0/).
Share and Cite
Lv, T.; Wang, M.; Kui, L.; Wu, J.; Xiao, Y. Novel Inflammatory Biomarkers for Autism Spectrum Disorder Detected by Plasma Olink Proteomics. Children 2025, 12, 210. https://doi.org/10.3390/children12020210
Lv T, Wang M, Kui L, Wu J, Xiao Y. Novel Inflammatory Biomarkers for Autism Spectrum Disorder Detected by Plasma Olink Proteomics. Children. 2025; 12(2):210. https://doi.org/10.3390/children12020210
Chicago/Turabian StyleLv, Tiying, Mingbang Wang, Ling Kui, Jun Wu, and Yang Xiao. 2025. "Novel Inflammatory Biomarkers for Autism Spectrum Disorder Detected by Plasma Olink Proteomics" Children 12, no. 2: 210. https://doi.org/10.3390/children12020210
APA StyleLv, T., Wang, M., Kui, L., Wu, J., & Xiao, Y. (2025). Novel Inflammatory Biomarkers for Autism Spectrum Disorder Detected by Plasma Olink Proteomics. Children, 12(2), 210. https://doi.org/10.3390/children12020210

