The Pathogenic Role of Expanded CD8⁺CD28null Angiogenic T Cells in ANCA-Associated Vasculitis
Abstract
1. Introduction
2. Materials and Methods
2.1. Participants
2.2. Flow Cytometry
2.3. Flow Sorting and Cell Activation
2.4. Cell Culture
2.5. Western Blot Analysis
2.6. Chemotaxis Analysis
2.7. 2D Migration–Scratch Assay
2.8. Cell Counting Kit-8 (CCK-8) Assay
2.9. 5-Ethynyl-2′-deoxyuridine (Edu) Assay
2.10. Tube Formation Assay
2.11. Statistical Analysis
3. Results
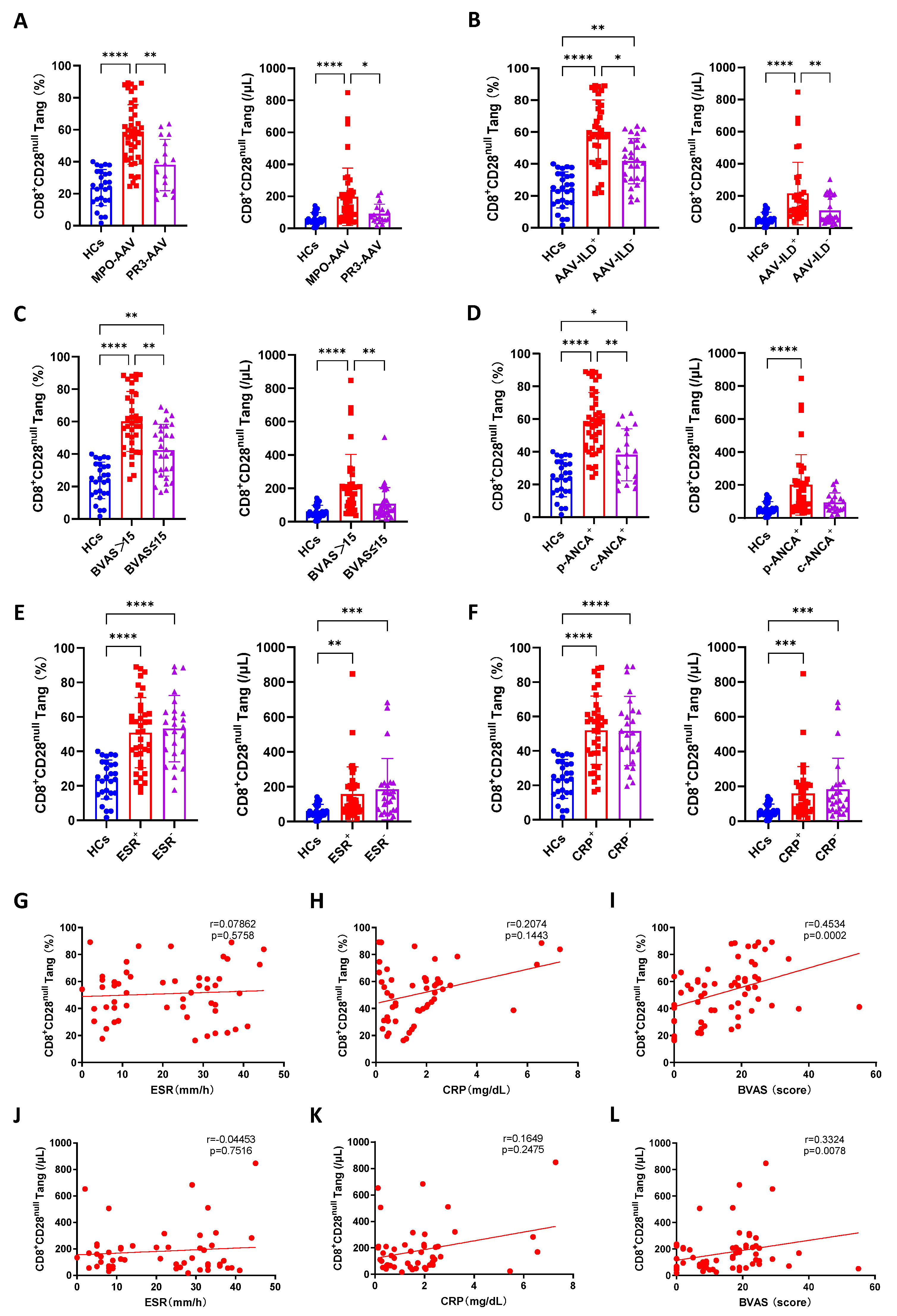
3.1. Increased Percentage of Circulating CD8+CD28null Tang in AAV Patients
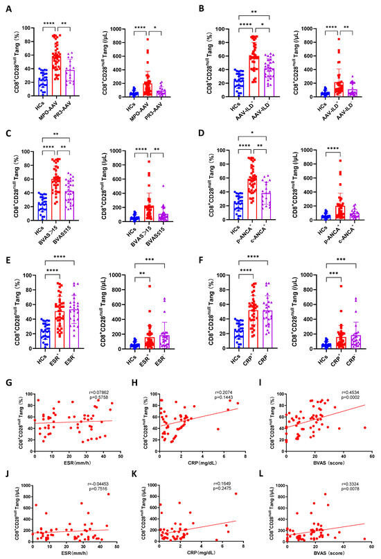
3.2. Correlation Analysis of CD8+CD28null Tang and Clinical Features of AAV Patients
3.3. Comparison of CD8+CD28null Tang in AAV Patients with Different Treatment Responses
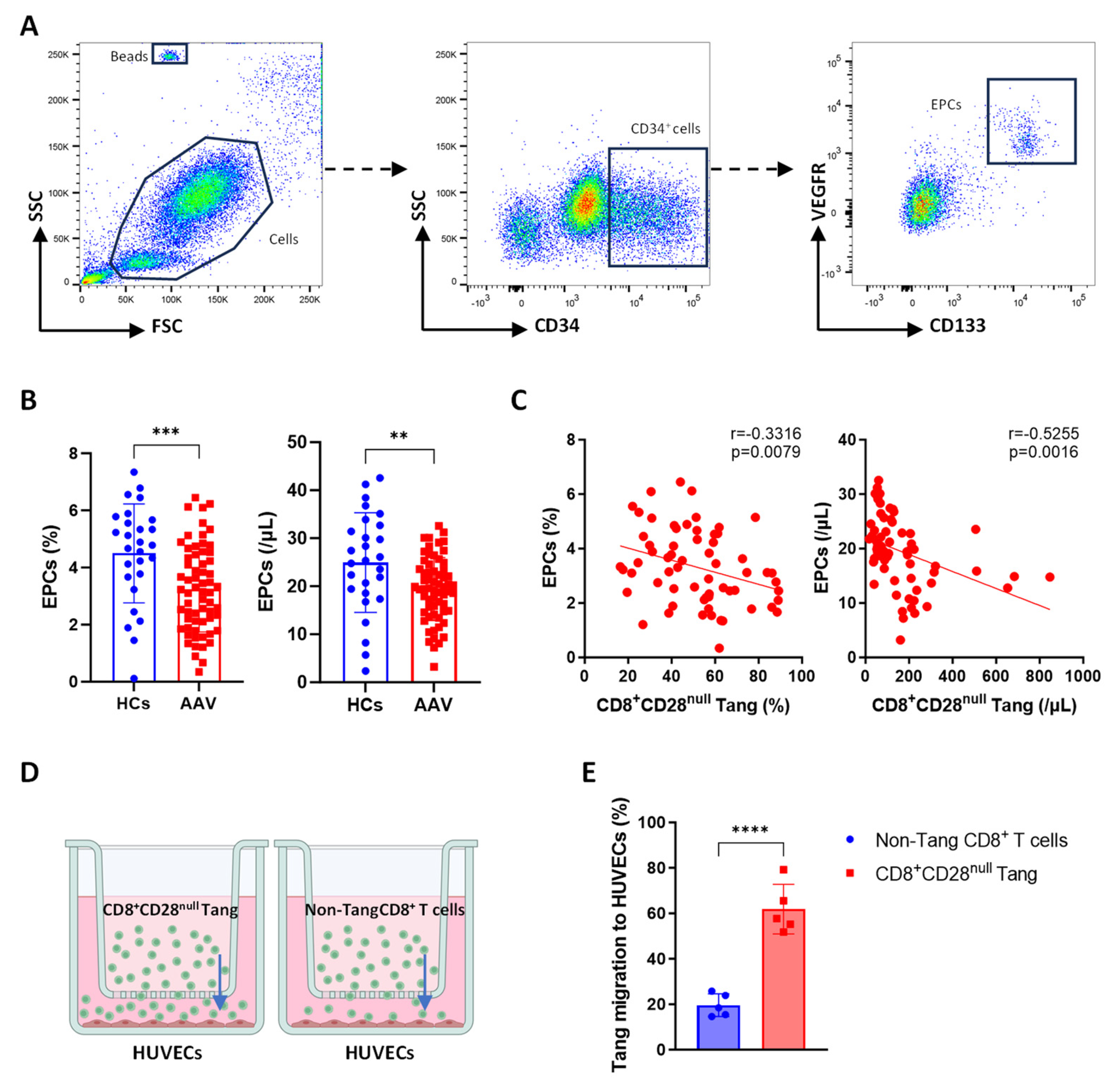
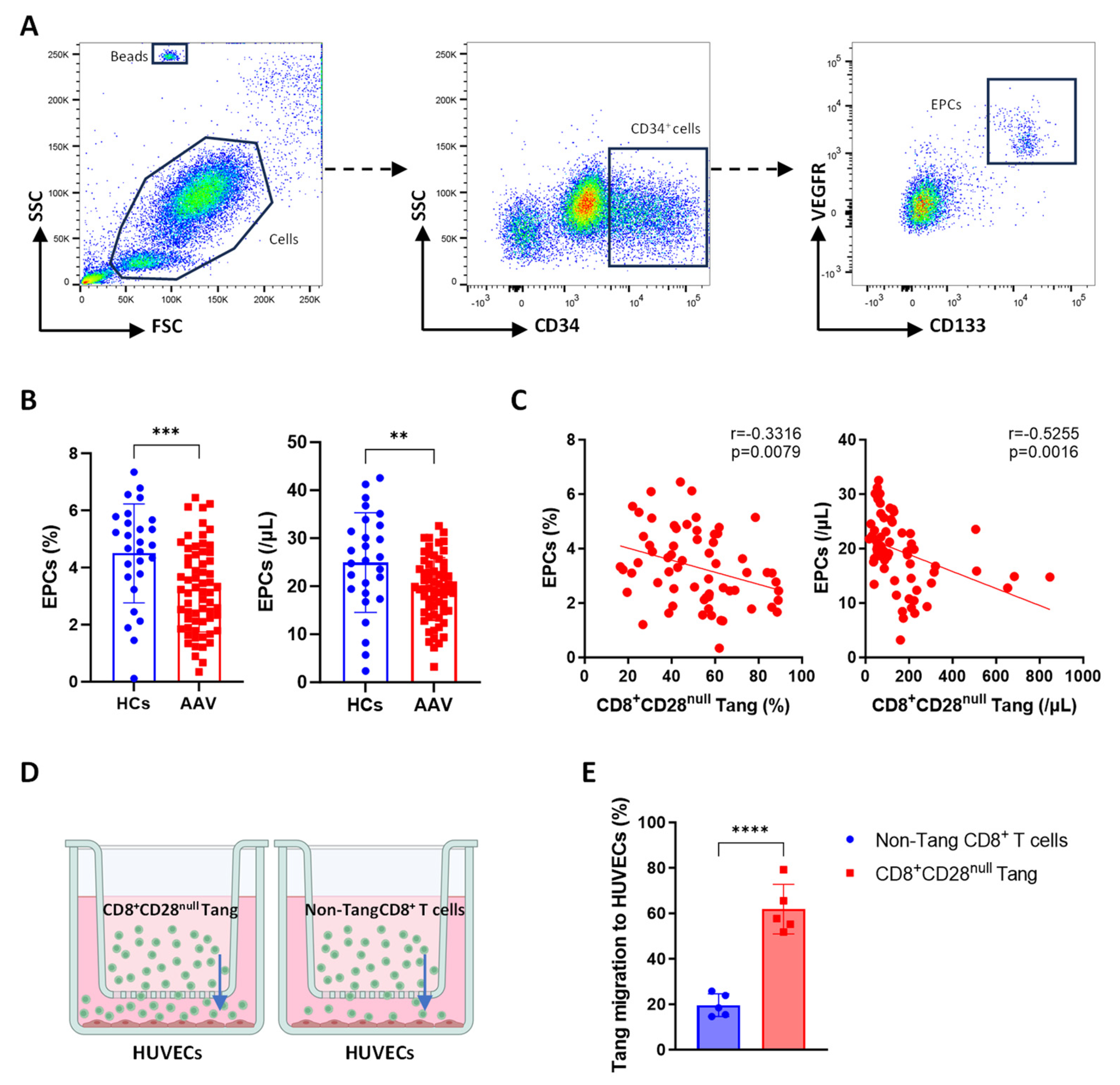
3.4. Correlation Between Circulating EPC and CD8+CD28null Tang Levels in AAV Patients
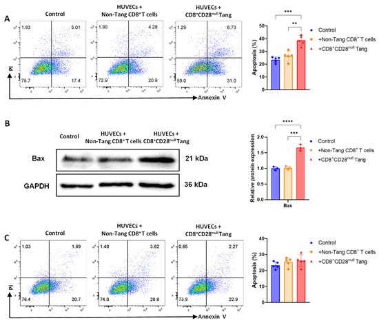
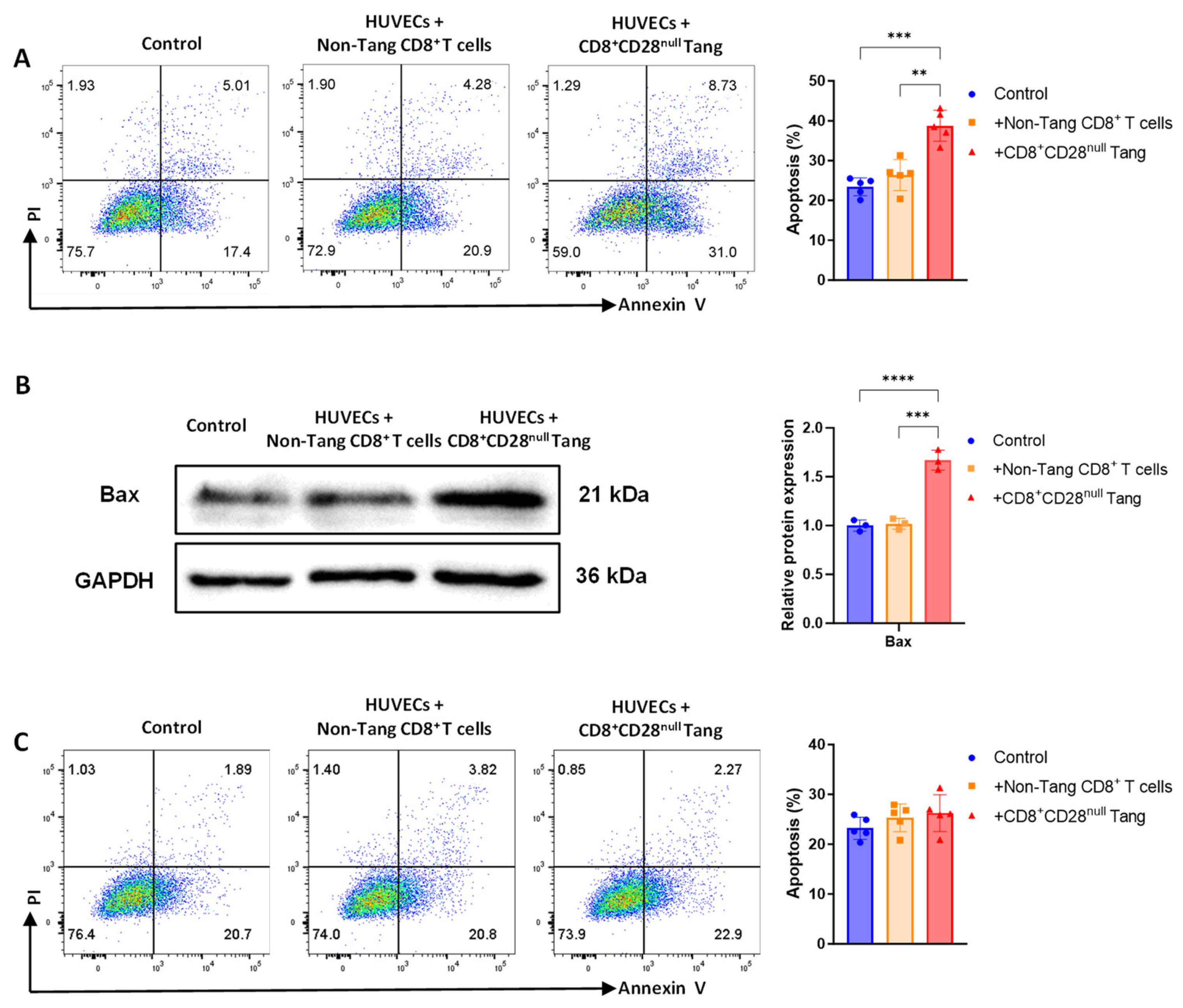
3.5. CD8+CD28null Tang Cells Induce HUVEC Apoptosis in Vitro
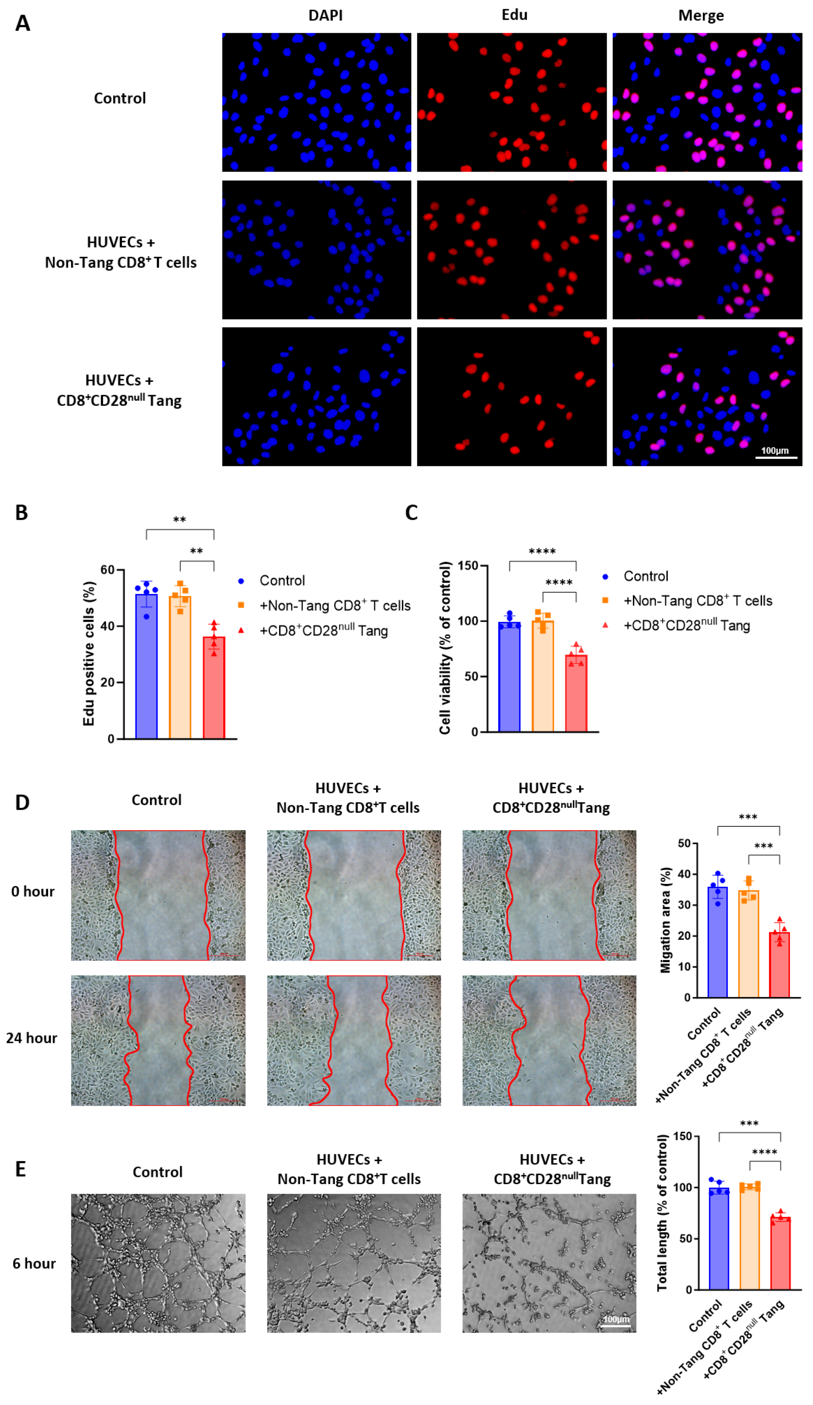
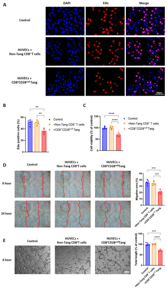
3.6. CD8+CD28null Tang Cells Inhibit HUVEC Proliferation, Migration, and Tube Formation
4. Discussion
5. Conclusions
Supplementary Materials
Author Contributions
Funding
Institutional Review Board Statement
Informed Consent Statement
Data Availability Statement
Conflicts of Interest
References
- Kronbichler, A.; Bajema, I.M.; Bruchfeld, A.; Mastroianni Kirsztajn, G.; Stone, J.H. Diagnosis and Management of ANCA-Associated Vasculitis. Lancet 2024, 403, 683–698. [Google Scholar] [CrossRef] [PubMed]
- Lodka, D.; Zschummel, M.; Bunse, M.; Rousselle, A.; Sonnemann, J.; Kettritz, R.; Höpken, U.E.; Schreiber, A. CD19-Targeting CAR T Cells Protect from ANCA-Induced Acute Kidney Injury. Ann. Rheum. Dis. 2024, 83, 499–507. [Google Scholar] [CrossRef] [PubMed]
- Trivioli, G.; Marquez, A.; Martorana, D.; Tesi, M.; Kronbichler, A.; Lyons, P.A.; Vaglio, A. Genetics of ANCA-Associated Vasculitis: Role in Pathogenesis, Classification and Management. Nat. Rev. Rheumatol. 2022, 18, 559–574. [Google Scholar] [CrossRef]
- Farrah, T.E.; Melville, V.; Czopek, A.; Fok, H.; Bruce, L.; Mills, N.L.; Bailey, M.A.; Webb, D.J.; Dear, J.W.; Dhaun, N. Arterial Stiffness, Endothelial Dysfunction and Impaired Fibrinolysis Are Pathogenic Mechanisms Contributing to Cardiovascular Risk in ANCA-Associated Vasculitis. Kidney Int. 2022, 102, 1115–1126. [Google Scholar] [CrossRef]
- Hur, J.; Yang, H.M.; Yoon, C.H.; Lee, C.S.; Park, K.W.; Kim, J.H.; Kim, T.Y.; Kim, J.Y.; Kang, H.J.; Chae, I.H.; et al. Identification of a Novel Role of T Cells in Postnatal Vasculogenesis: Characterization of Endothelial Progenitor Cell Colonies. Circulation 2007, 116, 1671–1682. [Google Scholar] [CrossRef]
- Furukawa, S.; Hirano, R.; Sugawara, A.; Fujimura, S.; Tanaka, R. Novel Cell Therapy with Ex Vivo Cultured Peripheral Blood Mononuclear Cells Significantly Impacts Angiogenesis in the Murine Ischemic Limb Model. Regen. Ther. 2024, 26, 299–307. [Google Scholar] [CrossRef] [PubMed]
- Montanucci, P.; Bistoni, O.; Antonucci, M.; Pescara, T.; Greco, A.; Basta, G.; Bartoloni, E.; Gerli, R.; Calafiore, R. Emerging of a New CD3+CD31HCD184+ Tang Cell Phenothype in Sjögren’s Syndrome Induced by Microencapsulated Human Umbilical Cord Matrix-Derived Multipotent Stromal Cells. Front. Immunol. 2023, 14, 1095768. [Google Scholar] [CrossRef]
- Landers-Ramos, R.Q.; Kim, K.I.; Hickey, B.; Ivey, F.M.; Hafer-Macko, C.E.; Macko, R.F.; Ryan, A.S.; Prior, S.J. CD31+ Circulating Angiogenic Cell Number and Subtypes Are Reduced in Individuals with Chronic Stroke. Curr. Neurovasc. Res. 2021, 18, 113–122. [Google Scholar] [CrossRef] [PubMed]
- Manetti, M.; Pratesi, S.; Romano, E.; Bellando-Randone, S.; Rosa, I.; Guiducci, S.; Fioretto, B.S.; Ibba-Manneschi, L.; Maggi, E.; Matucci-Cerinic, M. Angiogenic T Cell Expansion Correlates with Severity of Peripheral Vascular Damage in Systemic Sclerosis. PLoS ONE 2017, 12, e0183102. [Google Scholar] [CrossRef] [PubMed]
- van Rhijn-Brouwer, F.C.C.; Gremmels, H.; Fledderus, J.O.; Radstake, T.R.D.; Verhaar, M.C.; van Laar, J.M. Cellular Therapies in Systemic Sclerosis: Recent Progress. Curr. Rheumatol. Rep. 2016, 18, 12. [Google Scholar] [CrossRef]
- Alunno, A.; Ibba-Manneschi, L.; Bistoni, O.; Cipriani, S.; Topini, F.; Gerli, R.; Manetti, M. Angiogenic T Cells in Primary Sjögren’s Syndrome: A Double-Edged Sword? Clin. Exp. Rheumatol. 2019, 37 (Suppl. S118), 36–41. [Google Scholar]
- López, P.; Rodríguez-Carrio, J.; Martínez-Zapico, A.; Caminal-Montero, L.; Suarez, A. Senescent Profile of Angiogenic T Cells from Systemic Lupus Erythematosus Patients. J. Leukoc. Biol. 2016, 99, 405–412. [Google Scholar] [CrossRef] [PubMed]
- Zhao, P.; Miao, J.; Zhang, K.; Yu, Z.; Lv, M.; Xu, Y.; Fu, X.; Han, Q.; Zhu, P. CD147 Participates in the Activation Function of Circulating Angiogenic T Cells in Patients with Rheumatoid Arthritis. Clin. Rheumatol. 2019, 38, 2621–2628. [Google Scholar] [CrossRef]
- Wilde, B.; Mertens, A.; Arends, S.J.; Rouhl, R.P.; Bijleveld, R.; Huitema, J.; Timmermans, S.A.; Damoiseaux, J.; Witzke, O.; Duijvestijn, A.M.; et al. Endothelial Progenitor Cells Are Differentially Impaired in ANCA-Associated Vasculitis Compared to Healthy Controls. Arthritis Res. Ther. 2016, 18, 147. [Google Scholar] [CrossRef] [PubMed]
- Lv, T.; Yang, F.; Zhang, K.; Lv, M.; Zhang, Y.; Zhu, P. The Risk of Circulating Angiogenic T Cells and Subsets in Patients with Systemic Sclerosis. Int. Immunopharmacol. 2020, 81, 106282. [Google Scholar] [CrossRef]
- Zhao, P.; Miao, J.; Zhang, K.; Lv, M.; Han, Q.; Zhu, P. Circulating Angiogenic T Cells Are Increased in Lupus Nephritis Patients. Med. Sci. Monit. 2018, 24, 5384–5390. [Google Scholar] [CrossRef]
- Miao, J.; Qiu, F.; Li, T.; Zhao, P.; Zhang, K.; Lv, M.; Wan, J.; Qi, X.; Zhu, P. Circulating Angiogenic T Cells and Their Subpopulations in Patients with Systemic Lupus Erythematosus. Mediat. Inflamm. 2016, 2016, 2842143. [Google Scholar] [CrossRef]
- Della Bella, S.; Mavilio, D. Editorial: Senescent Angiogenic T Cells: The Use of CD28 Makes the Difference in Endothelial Homeostasis. J. Leukoc. Biol. 2016, 99, 399–401. [Google Scholar] [CrossRef]
- Hellmich, B.; Sanchez-Alamo, B.; Schirmer, J.H.; Berti, A.; Blockmans, D.; Cid, M.C.; Holle, J.U.; Hollinger, N.; Karadag, O.; Kronbichler, A.; et al. EULAR Recommendations for the Management of ANCA-Associated Vasculitis: 2022 Update. Ann. Rheum. Dis. 2024, 83, 30–47. [Google Scholar] [CrossRef]
- Mukhtyar, C.; Lee, R.; Brown, D.; Carruthers, D.; Dasgupta, B.; Dubey, S.; Flossmann, O.; Hall, C.; Hollywood, J.; Jayne, D.; et al. Modification and Validation of the Birmingham Vasculitis Activity Score (Version 3). Ann. Rheum. Dis. 2009, 68, 1827–1832. [Google Scholar] [CrossRef]
- Li, Y.F.; Li, M.; Yang, F.; Wang, H.F.; Xu, F.; Chen, S.Y.; Sun, B.; Chen, Z.H.; Huang, X.S. Clinical and electrophysiological characteristics and treatment outcomes of anti-neutrophil cytoplasmic antibody ANCA-associated vasculitic neuropathy. Zhonghua Nei Ke Za Zhi 2024, 63, 386–393. [Google Scholar] [CrossRef]
- Luqmani, R.A.; Bacon, P.A.; Moots, R.J.; Janssen, B.A.; Pall, A.; Emery, P.; Savage, C.; Adu, D. Birmingham Vasculitis Activity Score (BVAS) in Systemic Necrotizing Vasculitis. QJM 1994, 87, 671–678. [Google Scholar] [PubMed]
- Monti, S.; Quinn, K.; Christensen, R.; Mahr, A.; Pagnoux, C.; Langford, C.; Jayne, D.; Merkel, P.; Tomasson, G. Treatment Response Criteria for ANCA-Associated Vasculitis: Results of a Scoping Review. Rheumatology 2019, 58, kez063.054. [Google Scholar] [CrossRef]
- Biscetti, F.; Carbonella, A.; Parisi, F.; Bosello, S.L.; Schiavon, F.; Padoan, R.; Gremese, E.; Ferraccioli, G. The Prognostic Significance of the Birmingham Vasculitis Activity Score (BVAS) with Systemic Vasculitis Patients Transferred to the Intensive Care Unit (ICU). Medicine 2016, 95, e5506. [Google Scholar] [CrossRef] [PubMed]
- Kitching, A.R.; Anders, H.-J.; Basu, N.; Brouwer, E.; Gordon, J.; Jayne, D.R.; Kullman, J.; Lyons, P.A.; Merkel, P.A.; Savage, C.O.S.; et al. ANCA-Associated Vasculitis. Nat. Rev. Dis. Prim. 2020, 6, 71. [Google Scholar] [CrossRef]
- Matucci-Cerinic, M.; Manetti, M.; Bruni, C.; Chora, I.; Bellando-Randone, S.; Lepri, G.; De Paulis, A.; Guiducci, S. The “Myth” of Loss of Angiogenesis in Systemic Sclerosis: A Pivotal Early Pathogenetic Process or Just a Late Unavoidable Event? Arthritis Res. Ther. 2017, 19, 162. [Google Scholar] [CrossRef] [PubMed]
- Kul, A.; Ozturk, N.; Kurt, A.K.; Arslan, Y. Detection of Angiogenic T Cells and Endothelial Progenitor Cells in Behçet Disease and Determination of Their Relationship with Disease Activity. Life 2023, 13, 1259. [Google Scholar] [CrossRef] [PubMed]
- Rodríguez-Carrio, J.; Alperi-López, M.; López, P.; Alonso-Castro, S.; Ballina-García, F.J.; Suárez, A. Angiogenic T Cells Are Decreased in Rheumatoid Arthritis Patients. Ann. Rheum. Dis. 2015, 74, 921–927. [Google Scholar] [CrossRef] [PubMed]
- Jonasdottir, A.D.; Antovic, A.; Qureshi, A.R.; Nordin, A.; Malmström, V.; Gunnarsson, I.; Bruchfeld, A. Pentraxin-3: A potential biomarker in ANCA-associated vasculitis. Scand. J. Rheumatol. 2023, 52, 293–301. [Google Scholar] [CrossRef] [PubMed]
- Mosakowska, M.; Kania, D.B.; Szamotulska, K.; Rymarz, A.; Niemczyk, S. Assessment of the correlation of commonly used laboratory tests with clinical activity, renal involvement and treatment of systemic small-vessel vasculitis with the presence of ANCA antibodies. BMC Nephrol. 2021, 22, 290. [Google Scholar] [CrossRef]
- Mou, D.; Espinosa, J.; Lo, D.J.; Kirk, A.D. CD28 Negative T Cells: Is Their Loss Our Gain? Am. J. Transpl. 2014, 14, 2460–2466. [Google Scholar] [CrossRef] [PubMed]
- Escarra-Senmarti, M.; Bueno-Topete, M.R.; Jave-Suarez, L.F.; Gomez-Bañuelos, E.; Gutierrez-Franco, J.; Vega-Magaña, N.; Aguilar-Lemarroy, A.; Pereira-Suarez, A.L.; Haramati, J.; Del Toro-Arreola, S. Loss of CD28 within CD4⁺ T Cell Subsets from Cervical Cancer Patients Is Accompanied by the Acquisition of Intracellular Perforin, and Is Further Enhanced by NKG2D Expression. Immunol. Lett. 2017, 182, 30–38. [Google Scholar] [CrossRef]
- Leitner, J.; Herndler-Brandstetter, D.; Zlabinger, G.J.; Grubeck-Loebenstein, B.; Steinberger, P. CD58/CD2 Is the Primary Costimulatory Pathway in Human CD28−CD8⁺ T Cells. J. Immunol. 2015, 195, 477–487. [Google Scholar] [CrossRef] [PubMed]
- Nandi, M.; Pal, S.; Ghosh, S.; Chakraborty, B.C.; Dey, D.; Baidya, A.; Shil, A.; Chattopadhyaya, S.; Banerjee, S.; Santra, A.; et al. CD8⁺CD28− T Cells: Key Cytotoxic Players Impacting Disease Pathogenesis in Chronic HBV Infection. Clin. Sci. 2019, 133, 1917–1934. [Google Scholar] [CrossRef] [PubMed]






| Characteristics | AAV (n = 63) | HCs (n = 27) |
|---|---|---|
| Demographic information | ||
| Age (years), mean (SD) | 55.3 ± 15.23 | 52.5 ± 14.32 |
| Female (%) | 33 (52.4%) | 14 (51.9%) |
| Vasculitis type | ||
| MPA, n (%) | 55 (87.3%) | NA |
| GPA, n (%) | 8 (13.7%) | NA |
| Duration of disease, m (median, IQR) | 63 (31, 153) | NA |
| Laboratory examinations | ||
| Proteinuria, g/24 h (median, IQR) | 1.01 (0.61, 1.83) | NA |
| MPO (positive) | 46 (73.0%) | NA |
| PR3 (positive) | 17 (27.0%) | NA |
| p-ANCA (positive) | 44 (69.8%) | NA |
| c-ANCA (positive) | 19 (30.2%) | NA |
| ESR, mm/h (median, IQR) | 20 (8, 33) | NA |
| CRP, mg/dL (median, IQR) | 1.43 (0.45, 2.31) | NA |
| Serum C3, mg/dL (mean, SD) | 85.32 ± 28.45 | NA |
| Serum C4, mg/dL (mean, SD) | 22.83 ± 11.34 | NA |
| IgA, mg/dL (mean, SD) | 255.68 ± 114.89 | NA |
| IgG, g/dL (mean, SD) | 1422.42 ± 488.76 | NA |
| IgM, mg/dL (mean, SD) | 111.23 ± 68.32 | NA |
| BVAS (mean, SD) | 14.56 ± 11.55 | NA |
| Comorbidities | ||
| Hypertensive diseases, n (%) | 20 (31.7%) | NA |
| Lung diseases, n (%) | 35 (55.6%) | NA |
| Type 2 diabetes mellitus, n (%) | 5 (8.0%) | NA |
| Coronary heart disease, n (%) | 5 (8.0%) | NA |
| Treatment, n (%) | ||
| None or NSAIDs | 7 (11.1%) | NA |
| Glucocorticoids | 49 (77.8%) | NA |
| Immunosuppressive drugs | 35 (55.6%) | NA |
| Biologics | 14 (22.2%) | NA |
| Characteristics | Good Response (n = 8) | Moderate Response (n = 8) |
|---|---|---|
| Age (years), mean (SD) | 58.63 ± 12.18 | 56.25 ± 7.17 |
| Female (%) | 4 (50.0%) | 3 (37.5%) |
| Laboratory examinations | ||
| MPO (positive, %) | 7 (87.5%) | 6 (75%) |
| PR3 (positive, %) | 1 (12.5%) | 2 (25%) |
| p-ANCA (positive, %) | 7 (87.5%) | 6 (62.5%) |
| c-ANCA (positive, %) | 1 (12.5%) | 2 (25%) |
| Medication regimen (Last 90 Days) | ||
| Glucocorticoids (%) | 8 (100%) | 8 (100%) |
| - Prednisone acetate | 6 (75%) | 5 (62.5%) |
| - Prednisolone | 2 (25%) | 3 (37.5%) |
| Cyclophosphamide (%) | 4 (50%) | 5 (75%) |
| - MTX | 1 (12.5%) | 2 (25%) |
| - MMF | 3 (37.5%) | 3 (37.5%) |
| Biologics (%) | 3 (37.5%) | 2 (20%) |
| - Rituximab | 3 (37.5%) | 2 (20%) |
| Follow-up time (days), median (IQR) | 47.0 (39.5, 56.25) | 52 (42.5, 61.5) |
Disclaimer/Publisher’s Note: The statements, opinions and data contained in all publications are solely those of the individual author(s) and contributor(s) and not of MDPI and/or the editor(s). MDPI and/or the editor(s) disclaim responsibility for any injury to people or property resulting from any ideas, methods, instructions or products referred to in the content. |
© 2024 by the authors. Licensee MDPI, Basel, Switzerland. This article is an open access article distributed under the terms and conditions of the Creative Commons Attribution (CC BY) license (https://creativecommons.org/licenses/by/4.0/).
Share and Cite
Shen, H.; Miao, J.; Sun, H.; Zhang, K.; Liu, R.; Li, Z.; Zhang, L.; Zhang, P.; Wang, J.; Zhang, B.; et al. The Pathogenic Role of Expanded CD8⁺CD28null Angiogenic T Cells in ANCA-Associated Vasculitis. Biomedicines 2025, 13, 26. https://doi.org/10.3390/biomedicines13010026
Shen H, Miao J, Sun H, Zhang K, Liu R, Li Z, Zhang L, Zhang P, Wang J, Zhang B, et al. The Pathogenic Role of Expanded CD8⁺CD28null Angiogenic T Cells in ANCA-Associated Vasculitis. Biomedicines. 2025; 13(1):26. https://doi.org/10.3390/biomedicines13010026
Chicago/Turabian StyleShen, Haomiao, Jinlin Miao, Haoyang Sun, Kui Zhang, Renli Liu, Zichao Li, Leyang Zhang, Peiyan Zhang, Jiawei Wang, Bei Zhang, and et al. 2025. "The Pathogenic Role of Expanded CD8⁺CD28null Angiogenic T Cells in ANCA-Associated Vasculitis" Biomedicines 13, no. 1: 26. https://doi.org/10.3390/biomedicines13010026
APA StyleShen, H., Miao, J., Sun, H., Zhang, K., Liu, R., Li, Z., Zhang, L., Zhang, P., Wang, J., Zhang, B., Chen, L., Zheng, Z., & Zhu, P. (2025). The Pathogenic Role of Expanded CD8⁺CD28null Angiogenic T Cells in ANCA-Associated Vasculitis. Biomedicines, 13(1), 26. https://doi.org/10.3390/biomedicines13010026

