Spatio-Temporal Patterns of CO2 Emissions and Influencing Factors in China Using ESDA and PLS-SEM
Abstract
:1. Introduction
2. Literature Review and Hypotheses
2.1. Industrial Structure
2.2. Energy Consumption
2.3. Foreign Trade
2.4. Government Administration
2.5. Urban Development
2.6. Economic Growth
3. Materials and Methods
3.1. Study Area
- Eastern region: Beijing, Tianjin, Hebei, Liaoning, Shanghai, Jiangsu, Zhejiang, Fujian, Shandong, Guangdong, Guangxi, and Hainan.
- Central region: Shanxi, Henan, Anhui, Jilin, Heilongjiang, Jiangxi, Hubei, Hunan, and Inner Mongolia.
- Western region: Chongqing, Sichuan, Guizhou, Yunnan, Shaanxi, Gansu, Ningxia, Qinghai, and Xinjiang.
3.2. Data Collection
- (1)
- Data on CO2 emissions. The estimates of CO2 emissions of provinces in China are taken from the IPCC Guidelines for the National Greenhouse Gas Emission Inventory. According to China Energy Statistical Yearbook, primary energy consumption can be divided into eight categories: coal, coke, crude oil, fuel oil, gasoline, kerosene, diesel, and natural gas. As there are so many energy sources, the total CO2 emissions from combustion should be the sum of the CO2 emissions from each energy source.where CEit represents the CO2 emissions generated by energy combustion in province i in year t, Eijt represents the burned amount of energy j in province i, ωj represents the CO2 emissions coefficient of energy j combustion, and n represents the eight kinds of energy.
- (2)
- Data for influencing factors. Following the principles of systematicity, representativeness, and availability of index selection, this study used 16 specific indicators from the six dimensions of economic development level, industrial structure, energy consumption, urban development, foreign trade, and government management, using the following specific descriptions:
- (i)
- Economic growth. Gross domestic product (GDP) and per capita GDP represent the level of economic growth, which can measure the impact of the economy on CO2 emissions. Household consumption level is selected to reflect the economic conditions of people’s lives, which is an important reflection of national economic growth.
- (ii)
- Industrial structure. The proportion of the value added by the secondary industry to GDP can represent the industrial structure of the main source of CO2. The proportion of industrial added value in the GDP reflects that China is still in the development stage of industrialisation at present; its main industries have high energy consumption, and that consumption will not be significantly reduced in a short time.
- (iii)
- Energy consumption. With China’s economic development and social progress, the production and consumption of electric energy are increasing. The power industry has become a major contributor to fossil fuel consumption and CO2 emissions. Annual carbon emissions from electricity generation are close to 50% of the country’s total energy CO2 emissions. Therefore, it is reasonable to take electric energy production and consumption as two indicators to measure CO2 emissions.
- (iv)
- Urban development. The urban employed population reflects the agglomeration of the urban population. Urban fixed-asset investment reflects the input of urban factors. Traffic is an important source of urban CO2 emissions, and the number of civilian vehicles can be used as an indicator to measure the impact of traffic on CO2 emissions.
- (v)
- Foreign trade. The total FDI and number of FDI enterprises can reflect the investment in foreign capital; the total export–import volume is used to reflect foreign trade. As FDI and total export–import volume are denominated in U.S. dollars, the U.S. GDP deflator is used to calculate the real value for the year 2019.
- (vi)
- Government management. The impact of the Chinese government’s intervention on CO2 emissions can be considered from two perspectives: financial spending and administrative management. Scientific and technological input is selected as the financial index, reflecting the government’s ability to curb CO2 emissions by improving scientific and technological levels. Administrative management indicators include the accepted number of domestic patent applications and the authorised number of domestic patent applications, which are used to measure the impact of government and enterprises on CO2 emissions from the perspective of science and technology.
3.3. Methods
3.3.1. ESDA
Spatial Autocorrelation
Hotspots Analysis
3.3.2. PLS-SEM
4. Results
4.1. Spatio-Temporal Evolution Patterns and Agglomeration Characteristics of CO2 Emissions
4.1.1. Spatio-Temporal Patterns at Different Scales
4.1.2. Spatial Agglomeration Characteristics
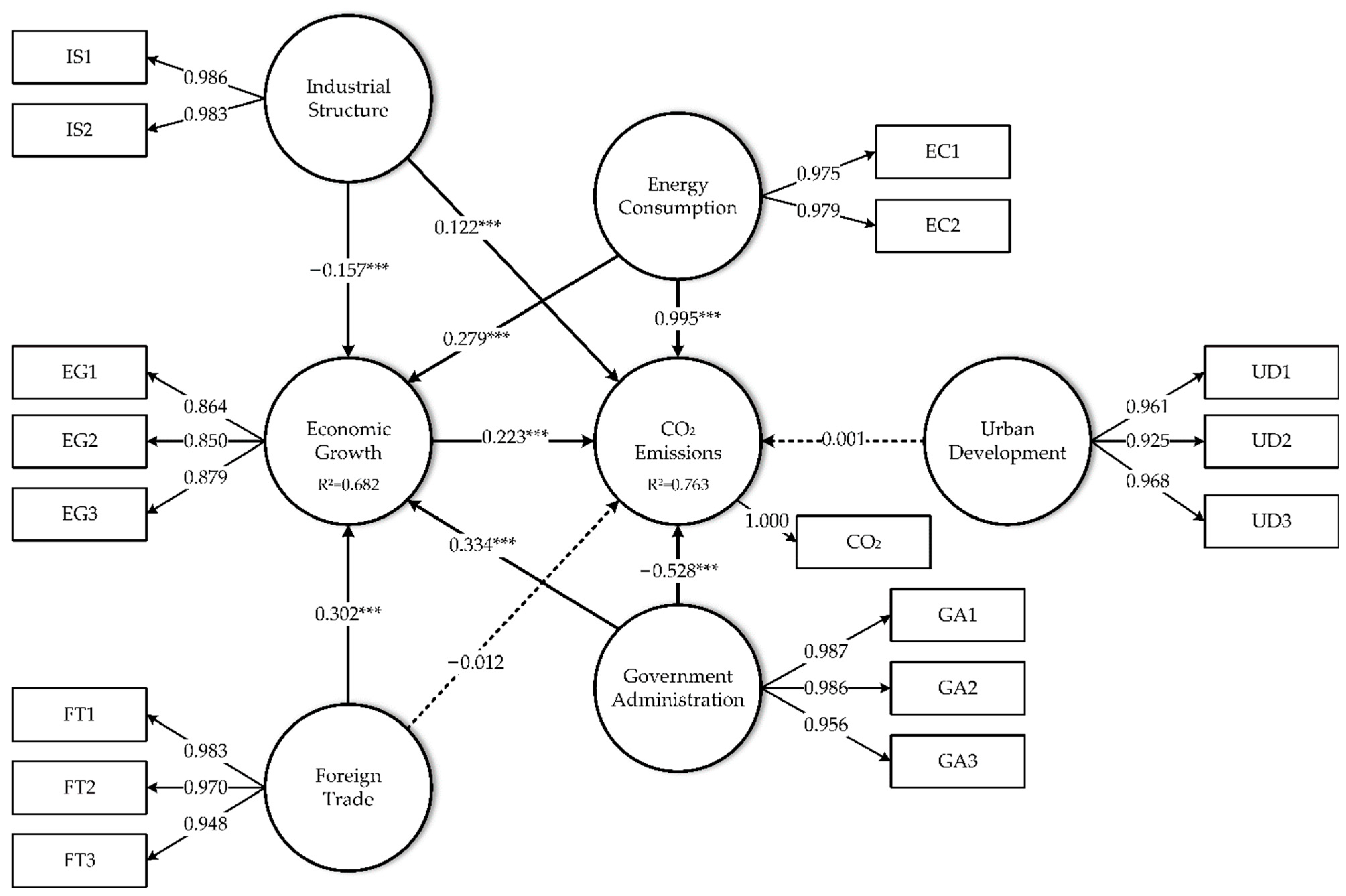
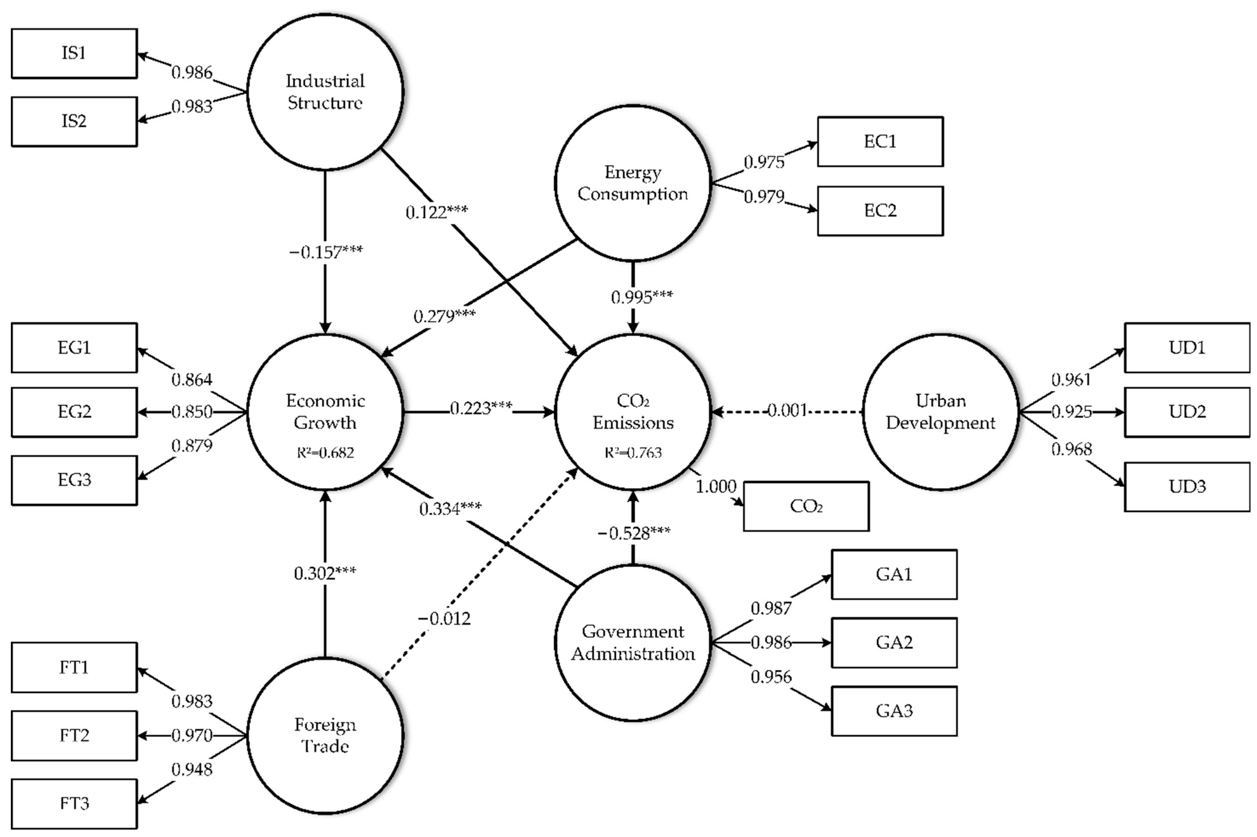
4.2. Measurement Model
4.2.1. Reliability Test
4.2.2. Validity Test
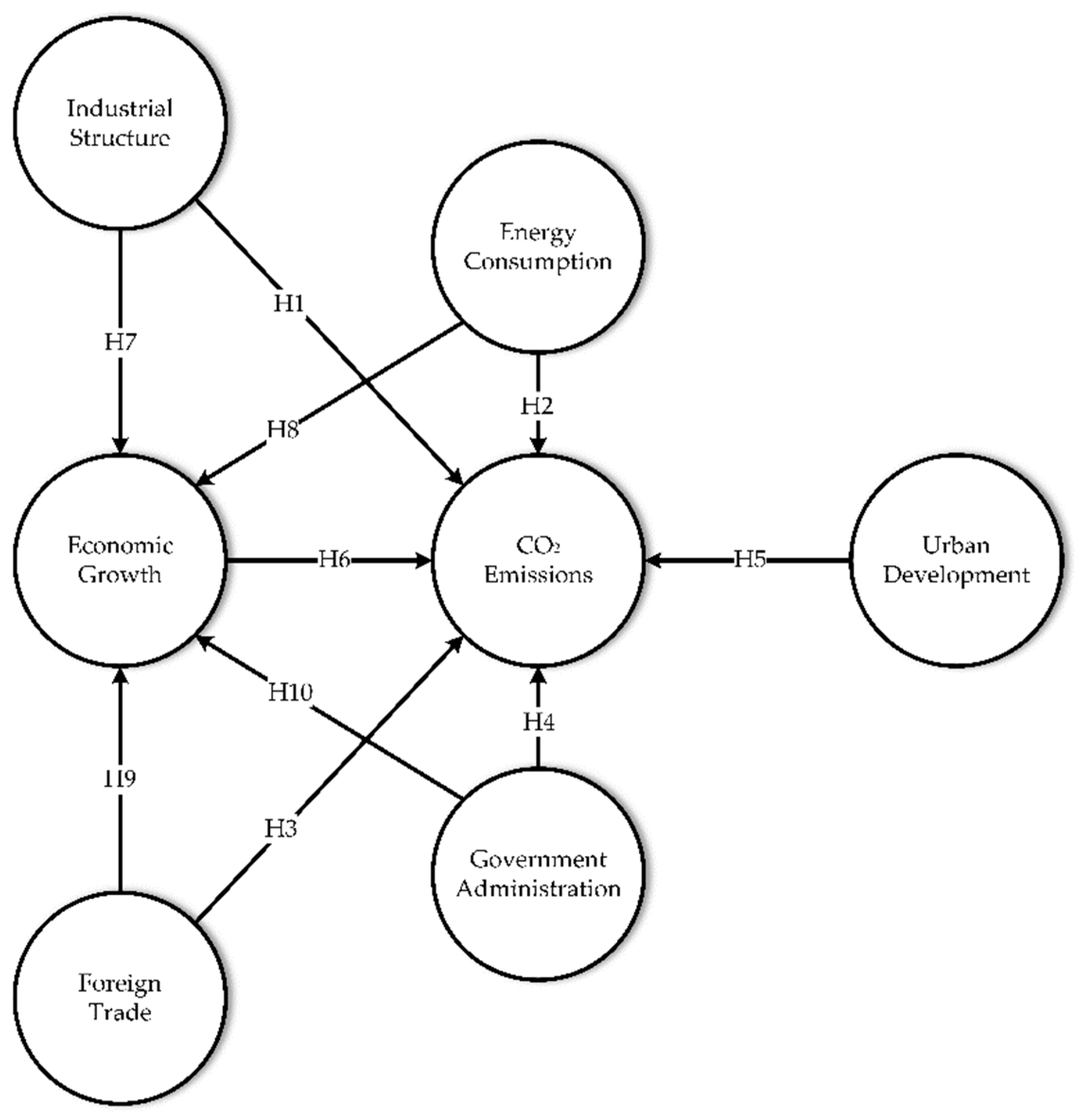
4.3. Structural Model
4.3.1. Path Coefficients and Significance
4.3.2. Direct, Indirect, Total, and Mediation Effects
4.3.3. Predictive Power
4.4. Multigroup Analysis
- (1)
- For the eastern and central groups, H3, H4, and H6 differed significantly, indicating that the impact of foreign trade, government administration, and economic growth on CO2 emissions in the eastern region is stronger than in the central region.
- (2)
- For the eastern and western groups, H1, H2, H3, and H5 differed significantly, indicating that the impact of industrial structure, energy consumption, foreign trade, and urban development on CO2 emissions in the eastern region is stronger than in the western region. Meanwhile, H8 differed significantly.
- (3)
- For the central and western groups, H1, H2, and H5 differed significantly, indicating that industrial structure, energy consumption, and urban development have stronger impacts on CO2 emissions for the central than for the western region. Meanwhile, H7, H8, and H10 differed significantly. Likewise, we analysed the confidence intervals that allow us to verify if a path coefficient is significantly different from 0 as another way to assess the significance.
5. Discussion
5.1. Theoretical Implications
- (1)
- H1: Industrial structure contributes to more CO2 emissions, which is consistent with the research results of Long et al. [69]. China is at the central stage of an industrialised economy; the development of secondary industries requires energy and resources. The proportion of secondary industries in China is larger than that of higher-income countries. Secondary industries have a high energy demand, and therefore their CO2 emissions are also high.
- (2)
- H2: Energy consumption contributes to more CO2 emissions, which is consistent with the results of Meng et al. [20]. With China’s economic development, the production and consumption of electric energy are growing, and the electric power industry has become the main sector of fossil fuel consumption and CO2 emission. China’s energy consumption has always been based on coal; thermal power generation has long been the main component of power energy products, which will inevitably lead to the increase of CO2 emissions.
- (3)
- H3: Foreign trade fails to pass the hypothesis test. With the acceleration of China’s integration into economic globalisation, China’s foreign trade volume increases, and a large number of foreign-funded enterprises enter into China, resulting in the rapid development of the local economy and thus contributing more CO2 dioxide. This result supports hypothesis H9.
- (4)
- H4: Government administration contributes to reduced CO2 emissions, which is consistent with the research results of Zheng et al. [70]. Government intervention reduces CO2 emissions. The Chinese government can effectively reduce CO2 emissions by implementing a variety of measures that are consistent with the national goal of energy conservation and emission reduction. Meanwhile, the government encourages enterprises to innovate independently and improve energy efficiency to reduce their CO2 emissions. Therefore, the Chinese government has a restraining role in CO2 emissions.
- (5)
- H5: Urban development fails to pass the hypothesis test. China is in a period of rapid urbanisation development, and the contribution of increased urbanisation to CO2 emissions exists. As a matter of fact, with the influx of migrants into cities, the construction of infrastructure, such as buildings and transportation, is accelerating, which will bring about the rapid development of the urban economy and inevitably increase CO2 emissions.
- (6)
- H6: Economic growth has a positive impact on CO2 emissions, which is consistent with the findings of Cui et al. [16] and Li et al. [71]. China is currently at the central stage of economic development and undergoing large-scale economic growth and rapid development. Therefore, energy consumption and CO2 emissions are high. This is consistent with the spatio-temporal evolution pattern of China’s CO2 emissions.
- (1)
- The impact of foreign trade (H3), government administration (H4), and economic growth (H6) on CO2 emissions in the eastern region was stronger than that in the central region. The eastern coastal region took the lead in implementing the reform and opening-up strategy, and its economy started early and developed rapidly. In addition, the eastern region is a densely populated urban area of China; as such, it is also the core region for CO2 emissions. In recent years, the eastern region has taken the lead in implementing the energy conservation and emission reduction strategy. For example, the CO2 emissions for Beijing showed negative growth, while those for Shanghai and Tianjin showed low growth.
- (2)
- The impact of industrial structure (H1), energy consumption (H2), foreign trade (H3), and urban development (H5) on CO2 emissions in the eastern region was stronger than in the western region. Compared with the eastern region, there is a huge gap in economic development, industrial structure, and urban development in the western region, which is also consistent with the actual situation of China’s regional development. The western region is a relatively backward region regarding economic development and has lower CO2 emissions than the eastern and central regions. However, with the implementation of development and the opening-up strategy in recent years, emissions in the western region have rapidly increased, especially in Ningxia and Xinjiang, where the growth rates of CO2 emissions are among the highest in the entire country. The current development in the western region still follows the model for inefficient, blind, and energy-intensive development; thus, the growth rate of CO2 emissions is accelerating. Additionally, the western region is a key and difficult area in China’s ecological construction due to its vast territory and fragile environment. Overall, CO2 emissions in the west are problematic.
- (3)
- The impacts of industrial structure (H1), energy consumption (H2), and urban development (H5) on CO2 emissions in the central region were stronger than that in the western region. The central region is the main energy- and resource-producing area in China, and its industrial structure is dominated by secondary industries. Faced with prosperity in the east and development in the west, the central region has experienced economic collapse. In recent years, the central region has taken over industries with excess capacity from the east, and the rise of urban clusters has led to continuous CO2 emissions.
5.2. Practical Implications
- China should improve the quality of economic growth through industrial upgrading, energy restructuring, and technological progress to change the economic growth model; it should also realise an extensive development model to intensify development model change.
- Per the law of industrial structure development at the present stage, China should strive to develop tertiary industries, promote the upgrading of secondary industries, advocate a circular economy, and encourage the development of green and environmental protection industries.
- China should continue to increase the proportion of clean energy in energy consumption; develop clean energy, such as wind power, solar energy, hydropower, and nuclear energy; and develop clean energy technologies and improve energy efficiency.
- China should remain on the path of green urbanisation and raise people’s awareness about green consumption.
- The Chinese government should formulate a strict environmental access system, improve environment-related rules and regulations, and control high pollution and high energy consumption projects.
- The government has increased investment in science and technology and environmental protection and has adopted preferential policies to encourage local enterprises to engage in independent innovation.
- Energy conservation and emission reductions are gradual processes that should be based on actual economic growth stages and regional patterns to promote the transformation and sustainable development of different regions.
6. Conclusions
Author Contributions
Funding
Institutional Review Board Statement
Informed Consent Statement
Data Availability Statement
Conflicts of Interest
References
- Sachs, J.D.; Schmidt-Traub, G.; Mazzucato, M.; Messner, D.; Nakicenovic, N.; Rockström, J. Six transformations to achieve the sustainable development goals. Nat. Sustain. 2019, 2, 805–814. [Google Scholar] [CrossRef]
- Baruch-Mordo, S.; Kiesecker, J.M.; Kennedy, C.M.; Oakleaf, J.R.; Opperman, J.J. From Paris to practice: Sustainable implementation of renewable energy goals. Environ. Res. Lett. 2018, 14, 024013. [Google Scholar] [CrossRef]
- Kokotovic, F.; Kurecic, P.; Mjeda, T. Accomplishing the sustainable development goal 13—Climate action and the role of the European Union. Interdiscip. Descr. Complex Syst. 2019, 17, 132–145. [Google Scholar] [CrossRef]
- Yang, L.; Li, Y. Low-carbon city in China. Sustain. Cities Soc. 2013, 9, 62–66. [Google Scholar] [CrossRef]
- He, J. Global low-carbon transition and China’s response strategies. Adv. Clim. Chang. Res. 2016, 7, 204–212. [Google Scholar] [CrossRef]
- He, J.; Yu, Z.; Zhang, D. China’s strategy for energy development and climate change mitigation. Energy Policy 2012, 51, 7–13. [Google Scholar]
- He, J. Situation and measures of China’s CO2 emission mitigation after the Paris agreement. Front. Energy 2018, 12, 353–361. [Google Scholar] [CrossRef]
- Kuhn, B.M. China’s commitment to the sustainable development goals: An analysis of push and pull factors and implementation challenges. Chin. Political Sci. Rev. 2018, 3, 359–388. [Google Scholar] [CrossRef]
- Yang, S.; Zhao, D.; Wu, Y.; Fan, J. Regional variation in carbon emissions and its driving forces in China: An index decomposition analysis. Energy Environ. 2013, 24, 1249–1270. [Google Scholar] [CrossRef] [Green Version]
- Wang, Y.; Zheng, Y. Spatial effects of carbon emission intensity and regional development in China. Environ. Sci. Pollut. Res. 2021, 28, 14131–14143. [Google Scholar] [CrossRef]
- Sun, L.; Wu, L.; Qi, P. Global characteristics and trends of research on industrial structure and carbon emissions: A bibliometric analysis. Environ. Sci. Pollut. Res. 2020, 27, 44892–44905. [Google Scholar] [CrossRef]
- Guo, F.; Meng, S.; Sun, R. The evolution characteristics and influence factors of carbon productivity in China’s industrial sector: From the perspective of embodied carbon emissions. Environ. Sci. Pollut. Res. 2021, 28, 50611–50622. [Google Scholar] [CrossRef]
- Zheng, H.; Gao, X.; Sun, Q.; Han, X.; Wang, Z. The impact of regional industrial structure differences on carbon emission differences in China: An evolutionary perspective. J. Clean. Prod. 2020, 257, 120506. [Google Scholar] [CrossRef]
- Li, L.; Hong, X.; Peng, K. A spatial panel analysis of carbon emissions, economic growth and high-technology industry in China. Struct. Chang. Econ. Dyn. 2019, 49, 83–92. [Google Scholar] [CrossRef]
- Zhou, D.; Zhang, X.; Wang, X. Research on coupling degree and coupling path between China’s carbon emission efficiency and industrial structure upgrading. Environ. Sci. Pollut. Res. 2020, 27, 25149–25162. [Google Scholar] [CrossRef] [PubMed]
- Cui, E.; Ren, L.; Sun, H. Analysis on the regional difference and impact factors of CO2 emissions in China. Environ. Prog. Sustain. Energy 2017, 36, 1282–1289. [Google Scholar] [CrossRef]
- Wang, D.; Liu, X.; Yang, X.; Zhang, Z.; Wen, X.; Zhao, Y. China’s energy transition policy expectation and its CO2 emission reduction effect assessment. Front. Energy Res. 2021, 8, 8. [Google Scholar] [CrossRef]
- Wang, S.; Wang, J.; Li, S.; Fang, C.; Feng, K. Socioeconomic driving forces and scenario simulation of CO2 emissions for a fast-developing region in China. J. Clean. Prod. 2019, 216, 217–229. [Google Scholar] [CrossRef]
- Xu, B.; Zhong, R.; Hochman, G.; Dong, K. The environmental consequences of fossil fuels in China: National and regional perspectives. Sustain. Dev. 2019, 27, 826–837. [Google Scholar] [CrossRef]
- Meng, M.; Jing, K.; Mander, S. Scenario analysis of CO2 emissions from China’s electric power industry. J. Clean. Prod. 2017, 142, 3101–3108. [Google Scholar] [CrossRef]
- Wang, S.; Wang, X.; Tang, Y. Drivers of carbon emission transfer in China—An analysis of international trade from 2004 to 2011. Sci. Total Environ. 2020, 709, 135924. [Google Scholar] [CrossRef]
- Zhang, L.; Xiong, L.; Cheng, B.; Yu, C. How does foreign trade influence China’s carbon productivity? Based on panel spatial lag model analysis. Struct. Chang. Econ. Dyn. 2018, 47, 171–179. [Google Scholar] [CrossRef]
- Chen, Y.; Wang, Z.; Zhong, Z. CO2 emissions, economic growth, renewable and non-renewable energy production and foreign trade in China. Renew. Energy 2019, 131, 208–216. [Google Scholar] [CrossRef]
- Tan, S.; Zhang, M.; Wang, A.; Zhang, X.; Chen, T. How do varying socio-economic driving forces affect China’s carbon emissions? New evidence from a multiscale geographically weighted regression model. Environ. Sci. Pollut. Res. 2021, 28, 41242–41254. [Google Scholar] [CrossRef]
- Jiang, M.; An, H.; Gao, X.; Liu, S.; Xi, X. Factors driving global carbon emissions: A complex network perspective. Resour. Conserv. Recycl. 2019, 146, 431–440. [Google Scholar] [CrossRef]
- Cao, Z.; Wei, J. Industrial distribution and LMDI decomposition of trade-embodied CO2 in China. Dev. Econ. 2019, 57, 211–232. [Google Scholar] [CrossRef]
- Pan, X.; Pan, X.; Li, C.; Song, J.; Zhang, J. Effects of China’s environmental policy on carbon emission efficiency. Int. J. Clim. Chang. Strat. Manag. 2019, 11, 326–340. [Google Scholar] [CrossRef] [Green Version]
- He, L.; Yin, F.; Zhong, Z.; Ding, Z. The impact of local government investment on the carbon emissions reduction effect: An empirical analysis of panel data from 30 provinces and municipalities in China. PLoS ONE 2017, 12, e0180946. [Google Scholar] [CrossRef] [PubMed] [Green Version]
- Lin, B.; Jia, Z. The energy, environmental and economic impacts of carbon tax rate and taxation industry: A CGE based study in China. Energy 2018, 159, 558–568. [Google Scholar] [CrossRef]
- Zhang, F.; Jin, G.; Li, J.; Wang, C.; Xu, N. Study on dynamic total factor carbon emission efficiency in China’s urban agglomerations. Sustainability 2020, 12, 2675. [Google Scholar] [CrossRef] [Green Version]
- Sun, W.; Huang, C. How does urbanization affect carbon emission efficiency? Evidence from China. J. Clean. Prod. 2020, 272, 122828. [Google Scholar] [CrossRef]
- Zhou, C.; Wang, S.; Wang, J. Examining the influences of urbanization on carbon dioxide emissions in the Yangtze River Delta, China: Kuznets curve relationship. Sci. Total Environ. 2019, 675, 472–482. [Google Scholar] [CrossRef]
- Han, X.; Cao, T.; Sun, T. Analysis on the variation rule and influencing factors of energy consumption carbon emission intensity in China’s urbanization construction. J. Clean. Prod. 2019, 238, 117958. [Google Scholar] [CrossRef]
- Xu, L.; Du, H.; Zhang, X. Driving forces of carbon dioxide emissions in China’s cities: An empirical analysis based on the geodetector method. J. Clean. Prod. 2021, 287, 125169. [Google Scholar] [CrossRef]
- Dinda, S. Environmental kuznets curve hypothesis: A survey. Ecol. Econ. 2004, 49, 431–455. [Google Scholar] [CrossRef] [Green Version]
- Fang, D.; Hao, P.; Wang, Z.; Hao, J. Analysis of the influence mechanism of CO2 emissions and verification of the environmental kuznets curve in China. Int. J. Environ. Res. Public Health 2019, 16, 944. [Google Scholar] [CrossRef] [Green Version]
- Mardani, A.; Streimikiene, D.; Cavallaro, F.; Loganathan, N.; Khoshnoudi, M. Carbon dioxide (CO2) emissions and economic growth: A systematic review of two decades of research from 1995 to 2017. Sci. Total Environ. 2019, 649, 31–49. [Google Scholar] [CrossRef] [PubMed]
- Duro, J.A.; Padilla, E. International inequalities in per capita CO2 emissions: A decomposition methodology by Kaya factors. Energy Econ. 2006, 28, 170–187. [Google Scholar] [CrossRef]
- Yuan, J.; Xu, Y.; Hu, Z.; Zhao, C.; Xiong, M.; Guo, J. Peak energy consumption and CO2 emissions in China. Energy Policy 2014, 68, 508–523. [Google Scholar] [CrossRef]
- Green, F.; Stern, N. China’s changing economy: Implications for its carbon dioxide emissions. Clim. Policy 2017, 17, 423–442. [Google Scholar] [CrossRef] [Green Version]
- Dietz, T.; Rosa, E.A. Effects of population and affluence on CO2 emissions. Proc. Natl. Acad. Sci. USA 1997, 94, 175–179. [Google Scholar] [CrossRef] [PubMed] [Green Version]
- Feng, K.; Hubacek, K.; Guan, D. Lifestyles, technology and CO2 emissions in China: A regional comparative analysis. Ecol. Econ. 2009, 69, 145–154. [Google Scholar] [CrossRef]
- Wang, C.; Wang, F.; Zhang, X.; Yang, Y.; Su, Y.; Ye, Y.; Zhang, H. Examining the driving factors of energy related carbon emissions using the extended STIRPAT model based on IPAT identity in Xinjiang. Renew. Sustain. Energy Rev. 2017, 67, 51–61. [Google Scholar] [CrossRef]
- Wang, C.; Chen, J.; Zou, J. Decomposition of energy-related CO2 emission in China: 1957–2000. Energy 2005, 30, 73–83. [Google Scholar] [CrossRef]
- Hatzigeorgiou, E.; Polatidis, H.; Haralambopoulos, D. CO2 emissions in Greece for 1990–2002: A decomposition analysis and comparison of results using the arithmetic mean divisia index and logarithmic mean divisia index techniques. Energy 2008, 33, 492–499. [Google Scholar] [CrossRef]
- Xu, S.-C.; He, Z.-X.; Long, R.-Y. Factors that influence carbon emissions due to energy consumption in China: Decomposition analysis using LMDI. Appl. Energy 2014, 127, 182–193. [Google Scholar] [CrossRef]
- Shao, S.; Yang, L.; Gan, C.; Cao, J.; Geng, Y.; Guan, D. Using an extended LMDI model to explore techno-economic drivers of energy-related industrial CO2 emission changes: A case study for Shanghai (China). Renew. Sustain. Energy Rev. 2016, 55, 516–536. [Google Scholar] [CrossRef] [Green Version]
- Zheng, H.; Hu, J.; Guan, R.; Wang, S. Examining determinants of CO2 emissions in 73 cities in China. Sustainability 2016, 8, 1296. [Google Scholar] [CrossRef]
- Li, W.; Wang, W.; Wang, Y.; Qin, Y. Industrial structure, technological progress and CO2 emissions in China: Analysis based on the STIRPAT framework. Nat. Hazards 2017, 88, 1545–1564. [Google Scholar] [CrossRef]
- Zheng, D.C.; Liu, W.X.; Li, X.X.; Lin, Z.Y.; Jiang, H. Research on carbon emission diversity from the perspective of urbanization. Appl. Ecol. Environ. Res. 2018, 16, 6643–6654. [Google Scholar] [CrossRef]
- Chen, J.; Lian, X.; Su, H.; Zhang, Z.; Ma, X.; Chang, B. Analysis of China’s carbon emission driving factors based on the perspective of eight major economic regions. Environ. Sci. Pollut. Res. 2021, 28, 8181–8204. [Google Scholar] [CrossRef]
- Li, J.; Cheng, J.; Diao, B.; Wu, Y.; Hu, P.; Jiang, S. Social and economic factors of industrial carbon dioxide in China: From the perspective of spatiotemporal transition. Sustainability 2021, 13, 4268. [Google Scholar] [CrossRef]
- Sha, W.; Chen, Y.; Wu, J.; Wang, Z. Will polycentric cities cause more CO2 emissions? A case study of 232 Chinese cities. J. Environ. Sci. 2020, 96, 33–43. [Google Scholar] [CrossRef]
- Chen, J.; Wang, L.; Li, Y. Research on the impact of multi-dimensional urbanization on China’s carbon emissions under the background of COP21. J. Environ. Manag. 2020, 273, 111123. [Google Scholar] [CrossRef] [PubMed]
- Sun, Z.-Q.; Sun, T. The impact of multi-dimensional urbanization on China’s carbon emissions based on the spatial spillover effect. Pol. J. Environ. Stud. 2020, 29, 3317–3327. [Google Scholar] [CrossRef]
- Zhang, X.; Zhao, Y. Identification of the driving factors’ influences on regional energy-related carbon emissions in China based on geographical detector method. Environ. Sci. Pollut. Res. 2018, 25, 9626–9635. [Google Scholar] [CrossRef] [PubMed]
- Sarstedt, M.; Cheah, J.-H. Partial least squares structural equation modeling using SmartPLS: A software review. J. Mark. Anal. 2019, 7, 196–202. [Google Scholar] [CrossRef]
- Ben Jabeur, S.; Sghaier, A. The relationship between energy, pollution, economic growth and corruption: A partial least squares structural equation modeling (PLS-SEM) Approach. Econ. Bull. 2018, 38, 1927–1946. [Google Scholar]
- Wei, Y.; Zhu, X.; Li, Y.; Yao, T.; Tao, Y. Influential factors of national and regional CO2 emission in China based on combined model of DPSIR and PLS-SEM. J. Clean. Prod. 2019, 212, 698–712. [Google Scholar] [CrossRef]
- Soltani, M.; Rahmani, O.; Ghasimi, D.S.; Ghaderpour, Y.; Pour, A.B.; Misnan, S.H.; Ngah, I. Impact of household demographic characteristics on energy conservation and carbon dioxide emission: Case from Mahabad city, Iran. Energy 2020, 194, 116916. [Google Scholar] [CrossRef]
- Li, W.; Zhao, S.; Ma, J.; Qin, W. Investigating regional and generational heterogeneity in low-carbon travel behavior intention based on a PLS-SEM approach. Sustainability 2021, 13, 3492. [Google Scholar] [CrossRef]
- Wang, B.; Li, J.; Sun, A.; Wang, Y.; Wu, D. Residents’ green purchasing intentions in a developing-country context: Integrating PLS-SEM and MGA methods. Sustainability 2019, 12, 30. [Google Scholar] [CrossRef] [Green Version]
- Luo, L.; Qian, T.Y.; Rich, G.; Zhang, J.J. Impact of market demand on recurring hallmark sporting event spectators: An empirical study of the Shanghai Masters. Int. J. Sports Mark. Spons. 2021. [Google Scholar] [CrossRef]
- Schirmer, N.; Ringle, C.M.; Gudergan, S.P.; Feistel, M.S.G. The link between customer satisfaction and loyalty: The moderating role of customer characteristics. J. Strateg. Mark. 2018, 26, 298–317. [Google Scholar] [CrossRef]
- Hair, J.F.; Hult, G.T.M.; Ringle, C.M.; Sarstedt, M. A Primer on Partial Least Squares Structural Equation Modeling (PLS-SEM), 3rd ed.; Sage Publications: Thousand Oaks, CA, USA, 2021. [Google Scholar]
- Henseler, J.; Ringle, C.M.; Sarstedt, M. A new criterion for assessing discriminant validity in variance-based structural equation modeling. J. Acad. Mark. Sci. 2015, 43, 115–135. [Google Scholar] [CrossRef] [Green Version]
- Falk, R.F.; Miller, N.B. A Primer for Soft Modeling; University of Akron Press: Akron, OH, USA, 1992. [Google Scholar]
- Chin, W.W. The partial least squares approach to structural equation modeling. Mod. Methods Bus. Res. 1998, 295, 295–336. [Google Scholar]
- Long, R.; Shao, T.; Chen, H. Spatial econometric analysis of China’s province-level industrial carbon productivity and its influencing factors. Appl. Energy 2016, 166, 210–219. [Google Scholar] [CrossRef]
- Zeng, L.; Lu, H.; Liu, Y.; Zhou, Y.; Hu, H. Analysis of regional differences and influencing factors on China’s carbon emission efficiency in 2005–2015. Energies 2019, 12, 3081. [Google Scholar] [CrossRef] [Green Version]
- Li, R.; Wang, Q.; Liu, Y.; Jiang, R. Per-capita carbon emissions in 147 countries: The effect of economic, energy, social, and trade structural changes. Sustain. Prod. Consum. 2021, 27, 1149–1164. [Google Scholar] [CrossRef]







| Latent Variables | Indicators | Factor Loading | t-Value | Cronbach’s Alpha | CR | AVE |
|---|---|---|---|---|---|---|
| Economic growth | 0.847 | 0.899 | 0.747 | |||
| EG1 | GDP | 0.864 | 81.788 | |||
| EG2 | Household consumption level | 0.850 | 43.414 | |||
| EG3 | Per capita GDP | 0.879 | 54.032 | |||
| Industrial structure | 0.968 | 0.984 | 0.969 | |||
| IS1 | Industrial added value as a percentage of GDP | 0.986 | 375.863 | |||
| IS2 | Secondary industry as a percentage of GDP | 0.983 | 297.067 | |||
| Energy consumption | 0.953 | 0.977 | 0.955 | |||
| EC1 | Electric energy production | 0.975 | 345.139 | |||
| EC2 | Consumption of electric power | 0.979 | 500.524 | |||
| Urban development | 0.948 | 0.967 | 0.906 | |||
| UD1 | Total fixed-asset investment | 0.961 | 188.443 | |||
| UD2 | Urban employment | 0.925 | 96.994 | |||
| UD3 | Number of civilian motor vehicles | 0.968 | 235.794 | |||
| Foreign trade | 0.965 | 0.977 | 0.935 | |||
| FT1 | Number of foreign-invested enterprises | 0.983 | 227.454 | |||
| FT2 | Total volume of foreign trade | 0.970 | 285.679 | |||
| FT3 | Foreign direct investment | 0.948 | 123.828 | |||
| Government administration | 0.975 | 0.984 | 0.953 | |||
| GA1 | Accepted number of domestic patent applications | 0.987 | 413.46 | |||
| GA2 | Authorised number of domestic patent applications | 0.986 | 273.979 | |||
| GA3 | Expenditures in science and technology of local government | 0.956 | 105.985 | |||
| Hypothesis | Path | Path Coefficient | t-Value | p-Value | 95% BCa Confidence Intervals | f2 | Support |
|---|---|---|---|---|---|---|---|
| H1 | IS→CO2 | 0.122 *** | 4.661 | 0.000 | [0.080, 0.165] | 0.048 | Yes |
| H2 | EC→CO2 | 0.995 *** | 21.654 | 0.000 | [0.916, 1.066] | 0.858 | Yes |
| H3 | FT→CO2 | −0.012 | 0.205 | 0.419 | [−0.116, 0.107] | 0.000 | No |
| H4 | GA→CO2 | −0.528 *** | 6.372 | 0.000 | [−0.639, −0.380] | 0.130 | Yes |
| H5 | UD→CO2 | 0.001 | 0.011 | 0.496 | [−0.093, 0.102] | 0.000 | No |
| H6 | EG→CO2 | 0.223 *** | 4.013 | 0.000 | [0.133, 0.307] | 0.058 | Yes |
| H7 | IS→EG | −0.157 *** | 4.651 | 0.000 | [−0.229, −0.111] | 0.068 | Yes |
| H8 | EC→EG | 0.279 *** | 4.311 | 0.000 | [0.181, 0.399] | 0.113 | Yes |
| H9 | FT→EG | 0.302 *** | 4.660 | 0.000 | [0.200, 0.414] | 0.068 | Yes |
| H10 | GA→EG | 0.334 *** | 3.270 | 0.001 | [0.144, 0.472] | 0.061 | Yes |
| EG | IS | EC | UD | FT | GA | |
|---|---|---|---|---|---|---|
| EG | 0.865 | |||||
| IS | −0.083 (0.300) | 0.984 | ||||
| EC | 0.641 (0.599) | 0.294 (0.305) | 0.977 | |||
| UD | 0.695 (0.662) | 0.177 (0.188) | 0.864 (0.900) | 0.952 | ||
| FT | 0.756 (0.796) | −0.012 (0.071) | 0.586 (0.606) | 0.566 (0.595) | 0.967 | |
| GA | 0.788 (0.809) | −0.007 (0.070) | 0.689 (0.710) | 0.771 (0.803) | 0.873 (0.900) | 0.976 |
| Path | Direct Effect | Indirect Effect | t-Value | p-Value | 95% Bca Confidence Intervals | Mediation Effect |
|---|---|---|---|---|---|---|
| IS→CO2 | 0.122 *** | Complementary (partial mediation) | ||||
| IS→EG→CO2 | −0.035 *** | 3.313 | 0.000 | [−0.054, −0.019] | ||
| EC→CO2 | 0.995 *** | Complementary (partial mediation) | ||||
| EC→EG→CO2 | 0.060 *** | 4.305 | 0.000 | [0.400, 0.088] | ||
| FT→CO2 | −0.012 | Indirect-only (full mediation) | ||||
| FT→EG→CO2 | 0.067 *** | 3.114 | 0.001 | [0.035, 0.103] | ||
| GA→CO2 | −0.528 *** | Complementary (partial mediation) | ||||
| GA→EG→CO2 | 0.077 * | 1.955 | 0.025 | [0.025, 0.138] |
| Part (A): First Stage (n = 180) vs. Second Stage (n = 240). | ||||||||||
| Hypothesis | Diff. | p-Value | Stage 1 (2006–2011) | Stage 2 (2012–2019) | ||||||
| PC Mean | t-Value | p-Value | 95% BCa CI | PC Mean | t-Value | p-Value | 95% BCa CI | |||
| H1 | −0.002 | 0.478 | 0.077 *** | 2.475 | 0.007 | [−0.028, 0.129] | 0.080 ** | 2.421 | 0.008 | [0.026, 0.132] |
| H2 | −0.022 | 0.411 | 0.956 *** | 9.454 | 0.000 | [−0.797, 1.13] | 0.978 *** | 18.685 | 0.000 | [0.888, 1.057] |
| H3 | −0.449 | 0.001 | −0.307 *** | 3.216 | 0.001 | [−0.499, −0.174] | 0.134 | 1.172 | 0.121 | [−0.029, 0.333] |
| H4 | 0.299 | 0.036 | −0.446 *** | 3.651 | 0.000 | [−0.626, −0.252] | −0.741 *** | 6.097 | 0.000 | [−0.93, −0.545] |
| H5 | −0.016 | 0.453 | 0.083 | 0.706 | 0.240 | [−0.113, 0.237] | 0.095 | 1.391 | 0.082 | [−0.013, 0.2] |
| H6 | 0.201 | 0.025 | 0.420 *** | 5.481 | 0.000 | [−0.292, 0.54] | 0.227 *** | 3.432 | 0.000 | [0.121, 0.327] |
| H7 | 0.134 | 0.029 | 0.052 | 0.923 | 0.178 | [−0.045, 0.126] | −0.082 * | 1.776 | 0.038 | [−0.179, −0.016] |
| H8 | −0.143 | 0.109 | 0.031 | 0.499 | 0.309 | [−0.088, 0.172] | 0.171 * | 2.166 | 0.015 | [0.055, 0.327] |
| H9 | −0.314 | 0.011 | 0.207 * | 2.139 | 0.016 | [−0.049, 0.38] | 0.541 *** | 5.442 | 0.000 | [0.381, 0.696] |
| H10 | 0.480 | 0.001 | 0.667 *** | 6.046 | 0.000 | [−0.466, 0.819] | 0.172 | 1.325 | 0.093 | [−0.065, 0.359] |
| Part (B): Eastern Region (n = 168) vs. Central Region (n = 140). | ||||||||||
| Hypothesis | Diff. | p-Value | Eastern Region | Central Region | ||||||
| PC Mean | t-Value | p-Value | 95% BCa CI | PC Mean | t-Value | p-Value | 95% BCa CI | |||
| H1 | −0.010 | 0.433 | 0.034 | 1.050 | 0.147 | [−0.018, 0.102] | 0.052 | 0.988 | 0.162 | [−0.038, 0.126] |
| H2 | 0.016 | 0.469 | 0.929 *** | 6.125 | 0.000 | [0.656, 1.125] | 0.882 *** | 11.954 | 0.000 | [0.765, 1.010] |
| H3 | 0.400 | 0.000 | −0.099 | 1.026 | 0.152 | [−0.225, 0.070] | −0.500 *** | 6.346 | 0.000 | [−0.613, −0.359] |
| H4 | −0.424 | 0.001 | −0.638 *** | 5.434 | 0.000 | [−0.812, −0.442] | −0.200 *** | 3.639 | 0.000 | [−0.287, −0.108] |
| H5 | −0.110 | 0.309 | 0.215 | 1.542 | 0.062 | [−0.004, 0.497] | 0.360 ** | 2.348 | 0.009 | [0.134, 0.610] |
| H6 | 0.278 | 0.009 | 0.226 * | 2.144 | 0.016 | [0.062, 0.365] | −0.071 | 0.949 | 0.171 | [−0.196, 0.046] |
| H7 | 0.105 | 0.093 | −0.148 ** | 2.839 | 0.002 | [−0.273, −0.084] | −0.263 *** | 4.874 | 0.000 | [−0.353, −0.173] |
| H8 | 0.043 | 0.422 | 0.512 ** | 2.604 | 0.005 | [0.227, 0.891] | 0.483 *** | 7.164 | 0.000 | [0.368, 0.586] |
| H9 | −0.037 | 0.378 | 0.190 ** | 2.460 | 0.007 | [0.080, 0.339] | 0.232 ** | 2.222 | 0.013 | [0.045, 0.386] |
| H10 | 0.141 | 0.239 | 0.298 | 1.619 | 0.053 | [−0.020, 0.567] | 0.150 ** | 1.683 | 0.046 | [0.015, 0.300] |
| Part (C): Eastern Region (n = 168) vs. Western Region (n = 112). | ||||||||||
| Hypothesis | Diff. | p-Value | Eastern Region | Western Region | ||||||
| PC Mean | t-Value | p-Value | 95% BCa CI | PC Mean | t-Value | p-Value | 95% BCa CI | |||
| H1 | 0.161 | 0.01 | 0.034 | 2.148 | 0.147 | [−0.016, 0.103] | −0.129 * | 1.050 | 0.016 | [−0.207, −0.020] |
| H2 | −0.400 | 0.026 | 0.928 *** | 8.889 | 0.000 | [0.648, 1.132] | 1.362 *** | 6.033 | 0.000 | [1.087, 1.541] |
| H3 | −0.557 | 0.000 | −0.098 | 2.651 | 0.152 | [−0.224, 0.074] | 0.544 ** | 1.027 | 0.004 | [0.205, 0.719] |
| H4 | −0.465 | 0.076 | −0.637 *** | 0.503 | 0.000 | [−0.811, −0.440] | −0.103 | 5.459 | 0.307 | [−0.655, 0.386] |
| H5 | 1.137 | 0.003 | 0.217 | 2.233 | 0.061 | [0.004, 0.499] | −1.025 * | 1.550 | 0.013 | [−1.519, −0.183] |
| H6 | 0.164 | 0.163 | 0.225 * | 0.329 | 0.013 | [0.070, 0.360] | −0.007 | 2.222 | 0.371 | [−0.198, 0.216] |
| H7 | −0.119 | 0.071 | −0.148 ** | 0.730 | 0.003 | [−0.279, −0.086] | −0.036 | 2.803 | 0.233 | [−0.152, 0.041] |
| H8 | 0.388 | 0.040 | 0.515 ** | 1.346 | 0.005 | [0.218, 0.887] | 0.152 | 2.583 | 0.089 | [−0.021, 0.302] |
| H9 | 0.125 | 0.273 | 0.189 ** | 0.373 | 0.006 | [0.080, 0.337] | 0.090 | 2.488 | 0.355 | [−0.281, 0.336] |
| H10 | −0.367 | 0.068 | 0.296 | 3.831 | 0.051 | [−0.021, 0.569] | 0.632 *** | 1.636 | 0.000 | [0.396, 0.947] |
| Part (D): Central Region (n = 140) vs. Western Region (n = 112). | ||||||||||
| Hypothesis | Diff. | p-Value | Central Region | Western Region | ||||||
| PC Mean | t-Value | p-Value | 95% BCa CI | PC Mean | t-Value | p-Value | 95% BCa CI | |||
| H1 | 0.171 | 0.013 | 0.053 | 2.126 | 0.166 | [−0.042, 0.127] | −0.129 * | 0.969 | 0.017 | [−0.211, −0.025] |
| H2 | −0.416 | 0.002 | 0.882 *** | 9.022 | 0.000 | [0.765, 1.007] | 1.357 *** | 11.907 | 0.000 | [1.091, 1.543] |
| H3 | −0.957 | N.A. | −0.501 *** | 2.680 | 0.000 | [−0.604, −0.354] | 0.542 ** | 6.403 | 0.004 | [0.214, 0.719] |
| H4 | −0.041 | 0.473 | −0.200 *** | 0.499 | 0.000 | [−0.288, −0.106] | −0.118 | 3.614 | 0.309 | [−0.655, 0.405] |
| H5 | 1.246 | 0.001 | 0.361 ** | 2.235 | 0.009 | [0.121, 0.600] | −1.011 * | 2.348 | 0.013 | [−1.561, −0.245] |
| H6 | −0.114 | 0.238 | −0.070 | 0.332 | 0.171 | [−0.199, 0.045] | −0.003 | 0.951 | 0.370 | [−0.204, 0.211] |
| H7 | −0.223 | 0.003 | −0.262 *** | 0.727 | 0.000 | [−0.355, −0.176] | −0.035 | 4.848 | 0.234 | [−0.147, 0.042] |
| H8 | 0.345 | 0.006 | 0.482 *** | 1.333 | 0.000 | [0.369, 0.592] | 0.153 | 7.060 | 0.091 | [−0.026, 0.301] |
| H9 | 0.162 | 0.223 | 0.230 * | 0.372 | 0.013 | [0.050, 0.390] | 0.085 | 2.241 | 0.355 | [−0.281, 0.328] |
| H10 | −0.508 | 0.005 | 0.152 * | 3.776 | 0.044 | [0.009, 0.292] | 0.634 *** | 1.702 | 0.000 | [0.388, 0.958] |
Publisher’s Note: MDPI stays neutral with regard to jurisdictional claims in published maps and institutional affiliations. |
© 2021 by the authors. Licensee MDPI, Basel, Switzerland. This article is an open access article distributed under the terms and conditions of the Creative Commons Attribution (CC BY) license (https://creativecommons.org/licenses/by/4.0/).
Share and Cite
Wang, B.; Zheng, Q.; Sun, A.; Bao, J.; Wu, D. Spatio-Temporal Patterns of CO2 Emissions and Influencing Factors in China Using ESDA and PLS-SEM. Mathematics 2021, 9, 2711. https://doi.org/10.3390/math9212711
Wang B, Zheng Q, Sun A, Bao J, Wu D. Spatio-Temporal Patterns of CO2 Emissions and Influencing Factors in China Using ESDA and PLS-SEM. Mathematics. 2021; 9(21):2711. https://doi.org/10.3390/math9212711
Chicago/Turabian StyleWang, Bin, Qiuxia Zheng, Ao Sun, Jie Bao, and Dianting Wu. 2021. "Spatio-Temporal Patterns of CO2 Emissions and Influencing Factors in China Using ESDA and PLS-SEM" Mathematics 9, no. 21: 2711. https://doi.org/10.3390/math9212711
APA StyleWang, B., Zheng, Q., Sun, A., Bao, J., & Wu, D. (2021). Spatio-Temporal Patterns of CO2 Emissions and Influencing Factors in China Using ESDA and PLS-SEM. Mathematics, 9(21), 2711. https://doi.org/10.3390/math9212711

