3D Reconstruction of Geometries for Urban Areas Supported by Computer Vision or Procedural Generations
Abstract
1. Introduction
Hypothesis
- An approach to creating a universal method to generate building models over a ground grid.
- The appropriateness of creating real urban environments, using SRTM and OSM information as input to the method.
- The effectiveness of integrating computer vision to the method to improve the quality of the model generated.
- The usability of the method for environments with procedurally generated or user custom definitions.
2. Materials and Methods
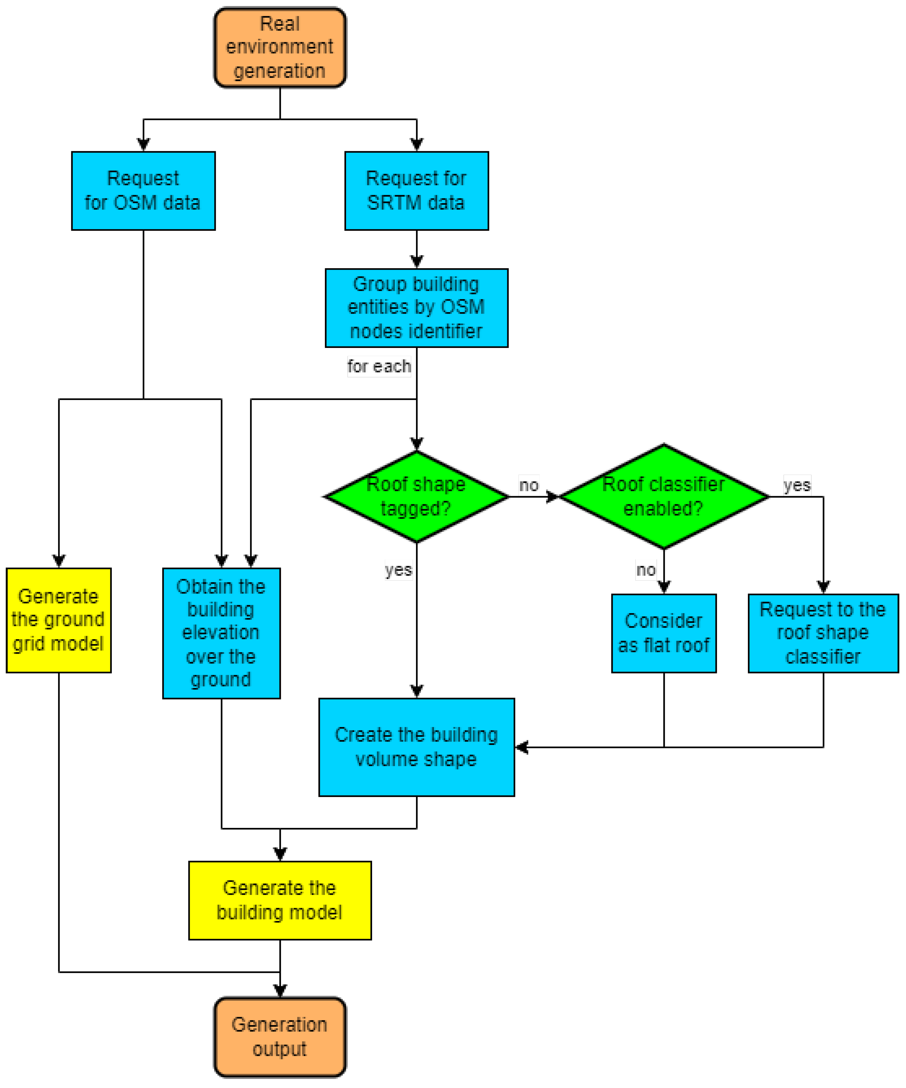
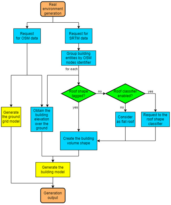
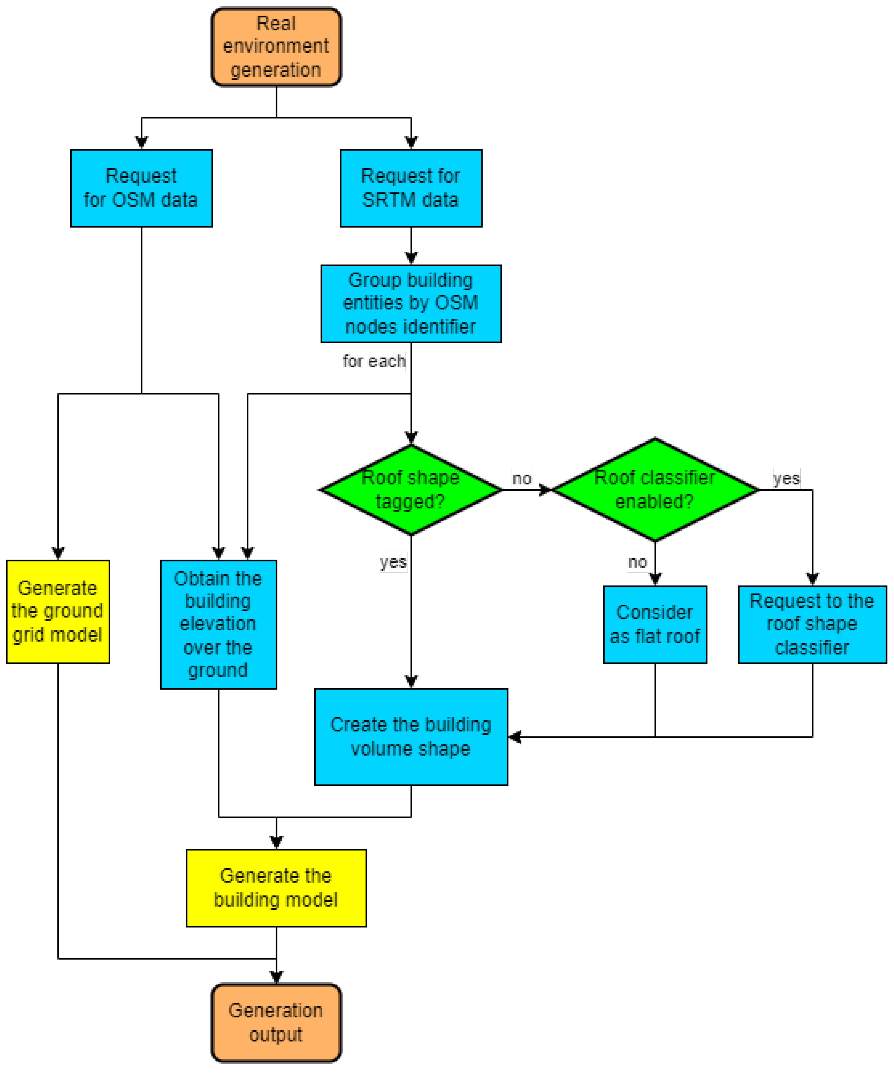
2.1. Reconstruction Core
2.1.1. Ground Grid
2.1.2. Objects Elevating Rule
2.1.3. OSM Buildings
- 2D footprints
- Roof shape and possible parameters
- Total height
- Roof height (when the roof shape is not flat, total height ignoring the body)
- Bottom height (when it does not start from the ground level)
- Colors and materials for body and roof
Alternative Coordinate System
- The rectangular shape of the footprint coordinates is conceptual, the turning angles are not perfectly perpendicular, and the opposite sides are not perfectly parallel.
- Some noise angles may be present in the coordinates for sides that are not conceptually perpendicular to adjacent sides (like Figure 7), as well as for circular sections of the building.
- The sides of some shapes can not correspond with only two sides having facing directions, such as hexagonal or completely circular coordinates.
Side Segments
Roof Polygons
Descending Level Function
2.1.4. Volumes Union
2.2. Computer Vision Integration
2.2.1. Roof Shape Classifier
2.2.2. Obtaining the Images
2.3. Custom Environment Generation
2.4. Implementation
3. Results
3.1. Concrete Buildings
3.2. Ground Grid
3.3. Real Environment Generation
3.4. Custom Environment Generation
- 2D area dimension
- Scene complexity, dividing the scene into approximately layouts
- The weight of each building layout
- The weight of each roof shape when the picked layout does not have flattened roof shapes
3.5. Unity Rendering
4. Discussion
5. Conclusions
Author Contributions
Funding
Data Availability Statement
Conflicts of Interest
Abbreviations
| API | Application Programming Interfaces |
| GIS | Geographic Information System |
| DSM | Digital Surface Model |
| DTM | Digital Terrain Model |
| AI | Artificial Intelligence |
| CIM | City Information Model |
| CV | Computer Vision |
| NeRF | Neural Radiant Field |
| SRTM | Shuttle Radar Topography Mission |
| OSM | OpenStreetMap |
| DLF | Descending Level Function |
| HE | Hip Elevation |
| GP | Gambrel Portion |
| MP | Mansard Portion |
| BRAILS | Building Recognition using AI at Large-Scale |
| gRPC | general Remote Procedure Calls |
| GLTF | Graphics Library Transmission Format |
| EPS | Higher Polytechnic School |
| UAH | University of Alcala |
Appendix A. Roof Shapes
Appendix A.1. Gabled

Appendix A.2. Hipped

Appendix A.3. Pyramidal

Appendix A.4. Skillion

Appendix A.5. Half-Hipped

Appendix A.6. Gambrel

Appendix A.7. Mansard

References
- Gómez, J.; Tayebi, A.; Hellín, C.J.; Valledor, A.; Barranquero, M.; Cuadrado-Gallego, J.J. Accelerated Ray Launching Method for Efficient Field Coverage Studies in Wide Urban Areas. Sensors 2023, 23, 6412. [Google Scholar] [CrossRef] [PubMed]
- Gómez, J.; Hellín, C.J.; Valledor, A.; Barranquero, M.; Cuadrado-Gallego, J.J.; Tayebi, A. Design and Implementation of an Innovative High-Performance Radio Propagation Simulation Tool. IEEE Access 2023, 11, 94069–94080. [Google Scholar] [CrossRef]
- Girindran, R.; Boyd, D.S.; Rosser, J.; Vijayan, D.; Long, G.; Robinson, D. On the Reliable Generation of 3D City Models from Open Data. Urban Sci. 2020, 4, 47. [Google Scholar] [CrossRef]
- Alomía, G.; Loaiza, D.; Zùñiga, C.; Luo, X.; Asoreycacheda, R. Procedural modeling applied to the 3D city model of Bogota: A case study. Virtual Real. Intell. Hardw. 2021, 3, 423–433. [Google Scholar] [CrossRef]
- Egea-Lopez, E.; Molina-Garcia-Pardo, J.M.; Lienard, M.; Degauque, P. Opal: An open source ray-tracing propagation simulator for electromagnetic characterization. PLoS ONE 2021, 16, e0260060. [Google Scholar] [CrossRef]
- Somanath, S.; Naserentin, V.; Eleftheriou, O.T.; Sjölie, D.; Wästberg, B.S.; Logg, A. On procedural urban digital twin generation and visualization of large scale data. arXiv 2023, arXiv:2305.02242. [Google Scholar]
- Ma, Y.P. Extending 3D-GIS District Models and BIM-Based Building Models into Computer Gaming Environment for Better Workflow of Cultural Heritage Conservation. Appl. Sci. 2021, 11, 2101. [Google Scholar] [CrossRef]
- Buyukdemircioglu, M.; Kocaman, S. Reconstruction and Efficient Visualization of Heterogeneous 3D City Models. Remote. Sens. 2020, 12, 2128. [Google Scholar] [CrossRef]
- Pepe, M.; Costantino, D.; Alfio, V.S.; Vozza, G.; Cartellino, E. A Novel Method Based on Deep Learning, GIS and Geomatics Software for Building a 3D City Model from VHR Satellite Stereo Imagery. ISPRS Int. J.-Geo-Inf. 2021, 10, 697. [Google Scholar] [CrossRef]
- Rantanen, T.; Julin, A.; Virtanen, J.P.; Hyyppä, H.; Vaaja, M.T. Open Geospatial Data Integration in Game Engine for Urban Digital Twin Applications. ISPRS Int. J.-Geo-Inf. 2023, 12, 310. [Google Scholar] [CrossRef]
- Knodt, J.; Baek, S.; Heide, F. Neural Ray-Tracing: Learning Surfaces and Reflectance for Relighting and View Synthesis. arXiv 2021, arXiv:2104.13562. [Google Scholar]
- Garifullin, A.; Maiorov, N.; Frolov, V.A. Single-view 3D reconstruction via inverse procedural modeling. arXiv 2023, arXiv:2310.13373. [Google Scholar]
- Biancardo, S.A.; Capano, A.; de Oliveira, S.G.; Tibaut, A. Integration of BIM and Procedural Modeling Tools for Road Design. Infrastructures 2020, 5, 37. [Google Scholar] [CrossRef]
- Bulbul, A. Procedural generation of semantically plausible small-scale towns. Graph. Model. 2023, 126, 101170. [Google Scholar] [CrossRef]
- Tytarenko, I.; Pavlenko, I.; Dreval, I. 3D Modeling of a Virtual Built Environment Using Digital Tools: Kilburun Fortress Case Study. Appl. Sci. 2023, 13, 1577. [Google Scholar] [CrossRef]
- Kim, S.; Kim, D.; Choi, S. CityCraft: 3D virtual city creation from a single image. Vis. Comput. 2020, 36, 911–924. [Google Scholar] [CrossRef]
- La Russa, F.M.; Grilli, E.; Remondino, F.; Santagati, C.; Intelisano, M. Advanced 3D Parametric Historic City Block Modeling Combining 3D Surveying, AI and VPL. Int. Arch. Photogramm. Remote. Sens. Spat. Inf. Sci. 2023, XLVIII-M-2-2023, 903–910. [Google Scholar] [CrossRef]
- Starzyńska-Grześ, M.B.; Roussel, R.; Jacoby, S.; Asadipour, A. Computer Vision-based Analysis of Buildings and Built Environments: A Systematic Review of Current Approaches. ACM Comput. Surv. 2023, 55, 1–25. [Google Scholar] [CrossRef]
- Shahzad, M.; Maurer, M.; Fraundorfer, F.; Wang, Y.; Zhu, X.X. Buildings Detection in VHR SAR Images Using Fully Convolution Neural Networks. IEEE Trans. Geosci. Remote. Sens. 2019, 57, 1100–1116. [Google Scholar] [CrossRef]
- Zhou, X.; Sun, K.; Wang, J.; Zhao, J.; Feng, C.; Yang, Y.; Zhou, W. Computer Vision Enabled Building Digital Twin Using Building Information Model. IEEE Trans. Ind. Inform. 2023, 19, 2684–2692. [Google Scholar] [CrossRef]
- García-Gago, J.; González-Aguilera, D.; Gómez-Lahoz, J.; San José-Alonso, J.I. A Photogrammetric and Computer Vision-Based Approach for Automated 3D Architectural Modeling and Its Typological Analysis. Remote. Sens. 2014, 6, 5671–5691. [Google Scholar] [CrossRef]
- Faltermeier, F.L.; Krapf, S.; Willenborg, B.; Kolbe, T.H. Improving Semantic Segmentation of Roof Segments Using Large-Scale Datasets Derived from 3D City Models and High-Resolution Aerial Imagery. Remote. Sens. 2023, 15, 1931. [Google Scholar] [CrossRef]
- Ruiz de Oña, E.; Barbero-García, I.; González-Aguilera, D.; Remondino, F.; Rodríguez-Gonzálvez, P.; Hernández-López, D. PhotoMatch: An Open-Source Tool for Multi-View and Multi-Modal Feature-Based Image Matching. Appl. Sci. 2023, 13, 5467. [Google Scholar] [CrossRef]
- Gao, K.; Gao, Y.; He, H.; Lu, D.; Xu, L.; Li, J. NeRF: Neural Radiance Field in 3D Vision, A Comprehensive Review. arXiv 2022, arXiv:2210.00379. [Google Scholar]
- Eller, L.; Svoboda, P.; Rupp, M. A Deep Learning Network Planner: Propagation Modeling Using Real-World Measurements and a 3D City Model. IEEE Access 2022, 10, 122182–122196. [Google Scholar] [CrossRef]
- Gong, X.; Su, T.; Zhao, W.; Chi, K.; Yang, Y.; Yao, C. A Potential Game Approach to Multi-UAV Accurate Coverage Based on Deterministic Radio Wave Propagation Model in Urban Area. IEEE Access 2023, 11, 68560–68568. [Google Scholar] [CrossRef]
- Alwajeeh, T.; Combeau, P.; Aveneau, L. An Efficient Ray-Tracing Based Model Dedicated to Wireless Sensor Network Simulators for Smart Cities Environments. IEEE Access 2020, 8, 206528–206547. [Google Scholar] [CrossRef]
- Choi, H.; Oh, J.; Chung, J.; Alexandropoulos, G.C.; Choi, J. WiThRay: A Versatile Ray-Tracing Simulator for Smart Wireless Environments. IEEE Access 2023, 11, 56822–56845. [Google Scholar] [CrossRef]
- Hansson Söderlund, H.; Evans, A.; Akenine-Möller, T. Ray Tracing of Signed Distance Function Grids. J. Comput. Graph. Tech. (JCGT) 2022, 11, 94–113. [Google Scholar]
- van Wezel, C.S.; Verschoore de la Houssaije, W.A.; Frey, S.; Kosinka, J. Virtual Ray Tracer 2.0. Comput. Graph. 2023, 111, 89–102. [Google Scholar] [CrossRef]
- Jarvis, A.; Reuter, H.; Nelson, A.; Guevara, E. Hole-Filled SRTM for the Globe Version 4. CGIAR-CSI SRTM 90m Database. 2008. Available online: https://csidotinfo.wordpress.com/data/srtm-90m-digital-elevation-database-v4-1/ (accessed on 20 October 2024).
- OpenStreetMap Contributors. Planet Dump. 2017. Available online: https://planet.osm.org (accessed on 20 October 2024).
- Cetiner, B.; Wang, C.; McKenna, F.; Hornauer, S.; Zhao, J.; Guo, Y.; Yu, S.X.; Taciroglu, E.; Law, K.H. BRAILS Release v3.1.0. 2024. Available online: https://zenodo.org/records/10448047 (accessed on 20 October 2024).
- Deierlein, G.G.; McKenna, F.; Zsarnóczay, A.; Kijewski-Correa, T.; Kareem, A.; Elhaddad, W.; Lowes, L.; Schoettler, M.J.; Govindjee, S. A Cloud-Enabled Application Framework for Simulating Regional-Scale Impacts of Natural Hazards on the Built Environment. Front. Built Environ. 2020, 6, 558706. [Google Scholar] [CrossRef]
- OpenStreetMap Contributors. Roof:Shape|OpenStreetMap TagInfo. 2024. Available online: https://taginfo.openstreetmap.org/keys/roof:shape#values (accessed on 24 May 2024).
- He, K.; Zhang, X.; Ren, S.; Sun, J. Deep Residual Learning for Image Recognition. In Proceedings of the 2016 IEEE Conference on Computer Vision and Pattern Recognition (CVPR), Las Vegas, NV, USA, 27–30 June 2016; pp. 770–778. [Google Scholar] [CrossRef]
- Gutierrez Soto, M.; Do, T.; Kameshwar, S.; Allen, D.; Lombardo, F.; Roueche, D.; Demaree, G.; Rodriguez, G.E.; LaDue, D.; Palacio-Betancur, A.; et al. 21–22 March 2022 Tornado Outbreak Field Assessment Structural Team Dataset. v1. 2023. Available online: https://www.designsafe-ci.org/data/browser/public/designsafe.storage.published/PRJ-3443/#details-164541364985523730-242ac117-0001-012 (accessed on 20 October 2024).

























| Accuracy | Precision | Recall | F1 | |
|---|---|---|---|---|
| OSM | 90.3% | 90.3% | 90.3% | 90.3% |
| StEER | 71.15% | 70.83% | 71.15% | 73.31% |
| No CV | With CV | |
|---|---|---|
| Time consumption (s) | 3.78 | 238.11 |
| % of classified roof | 28.10% | 98.10% |
| % of flat roof | 71.90% | 30.0% |
| Num. vertices | 19,308 | 21,492 |
| Num. triangles | 6436 | 7164 |
| No CV | With CV | |
|---|---|---|
| Time consumption (s) | 4.65 | 135.24 |
| % of classified roof | 32.18% | 96.55% |
| % of flat roof | 67.82% | 34.48% |
| Num. vertices | 13,266 | 14,217 |
| Num. triangles | 4422 | 4709 |
Disclaimer/Publisher’s Note: The statements, opinions and data contained in all publications are solely those of the individual author(s) and contributor(s) and not of MDPI and/or the editor(s). MDPI and/or the editor(s) disclaim responsibility for any injury to people or property resulting from any ideas, methods, instructions or products referred to in the content. |
© 2024 by the authors. Licensee MDPI, Basel, Switzerland. This article is an open access article distributed under the terms and conditions of the Creative Commons Attribution (CC BY) license (https://creativecommons.org/licenses/by/4.0/).
Share and Cite
Liu, H.; Hellín, C.J.; Tayebi, A.; Delgado, C.; Gómez, J. 3D Reconstruction of Geometries for Urban Areas Supported by Computer Vision or Procedural Generations. Mathematics 2024, 12, 3331. https://doi.org/10.3390/math12213331
Liu H, Hellín CJ, Tayebi A, Delgado C, Gómez J. 3D Reconstruction of Geometries for Urban Areas Supported by Computer Vision or Procedural Generations. Mathematics. 2024; 12(21):3331. https://doi.org/10.3390/math12213331
Chicago/Turabian StyleLiu, Hanli, Carlos J. Hellín, Abdelhamid Tayebi, Carlos Delgado, and Josefa Gómez. 2024. "3D Reconstruction of Geometries for Urban Areas Supported by Computer Vision or Procedural Generations" Mathematics 12, no. 21: 3331. https://doi.org/10.3390/math12213331
APA StyleLiu, H., Hellín, C. J., Tayebi, A., Delgado, C., & Gómez, J. (2024). 3D Reconstruction of Geometries for Urban Areas Supported by Computer Vision or Procedural Generations. Mathematics, 12(21), 3331. https://doi.org/10.3390/math12213331

